Effect of Butein, a Plant Polyphenol, on Apoptosis and Necroptosis of Prostate Cancer Cells in 2D and 3D Cultures
Abstract
1. Introduction
2. Materials and Methods
2.1. Cell Culture
2.2. Cell Viability Assay
2.3. DAPI Staining
2.4. Wound Healing Assay
2.5. Colony Forming Assay
2.6. Apoptosis Assay
2.7. Cell Cycle Assay
2.8. Analysis of Reactive Oxygen Species and Mitochondrial Membrane Potential (∆Ψ)
2.9. Western Blot Assay
2.10. Caspase-3/7 Activity Assay
2.11. 3D Spheroid Culture and Viability Assay
2.12. Statistical Analysis
3. Results
3.1. Effects of Butein on Prostate Cancer Cell Viability, Morphology, and Nuclear Morphology
3.2. Butein-Induced Inhibition of Prostate Cancer Cells’ Colony Formation and Migration
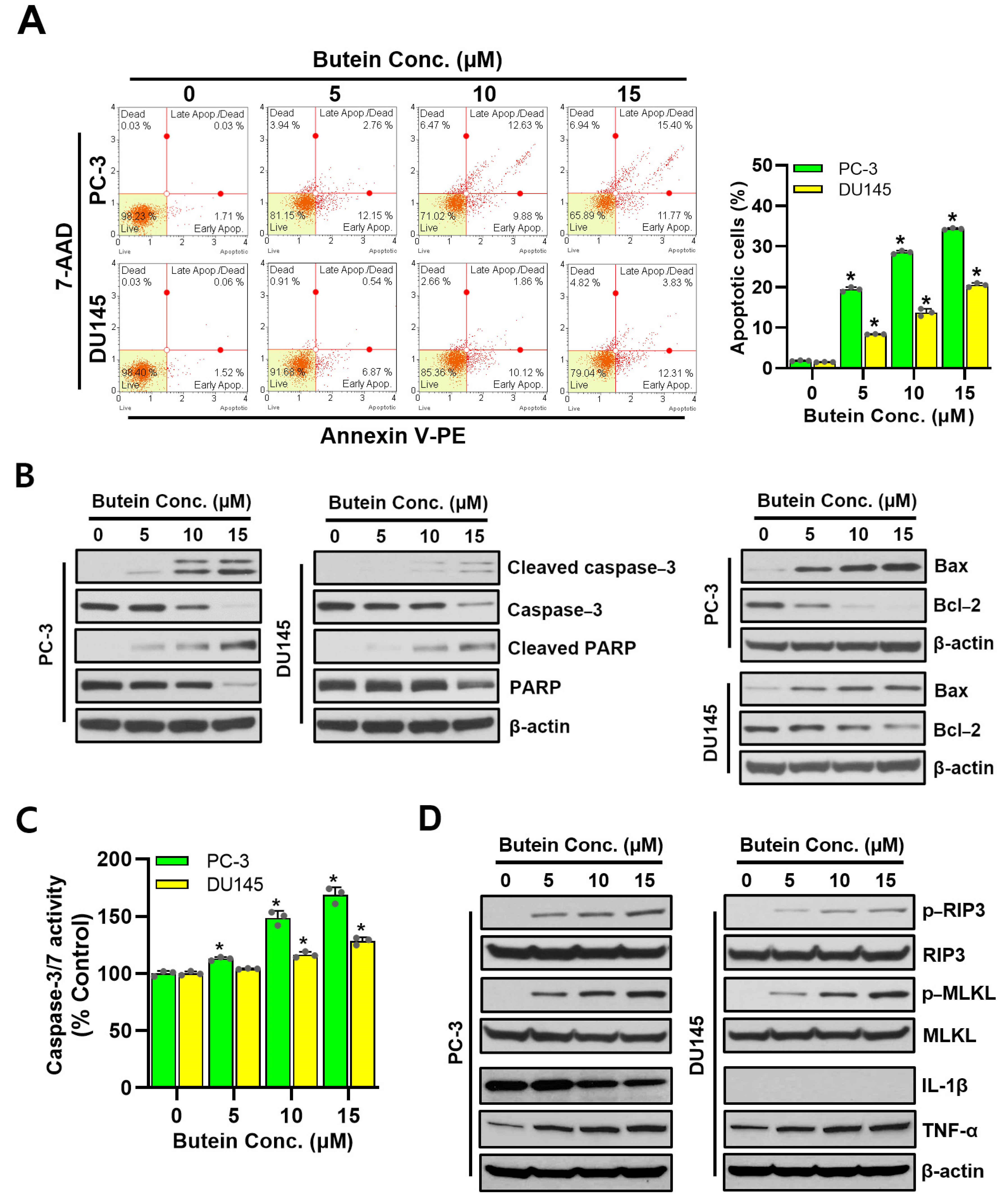
3.3. Apoptotic and Necroptotic Effects of Butein Treatment on Prostate Cancer Cells
3.4. Effects of Butein on Prostate Cancer Cell Cycle Distribution and Oxidative Stress Levels
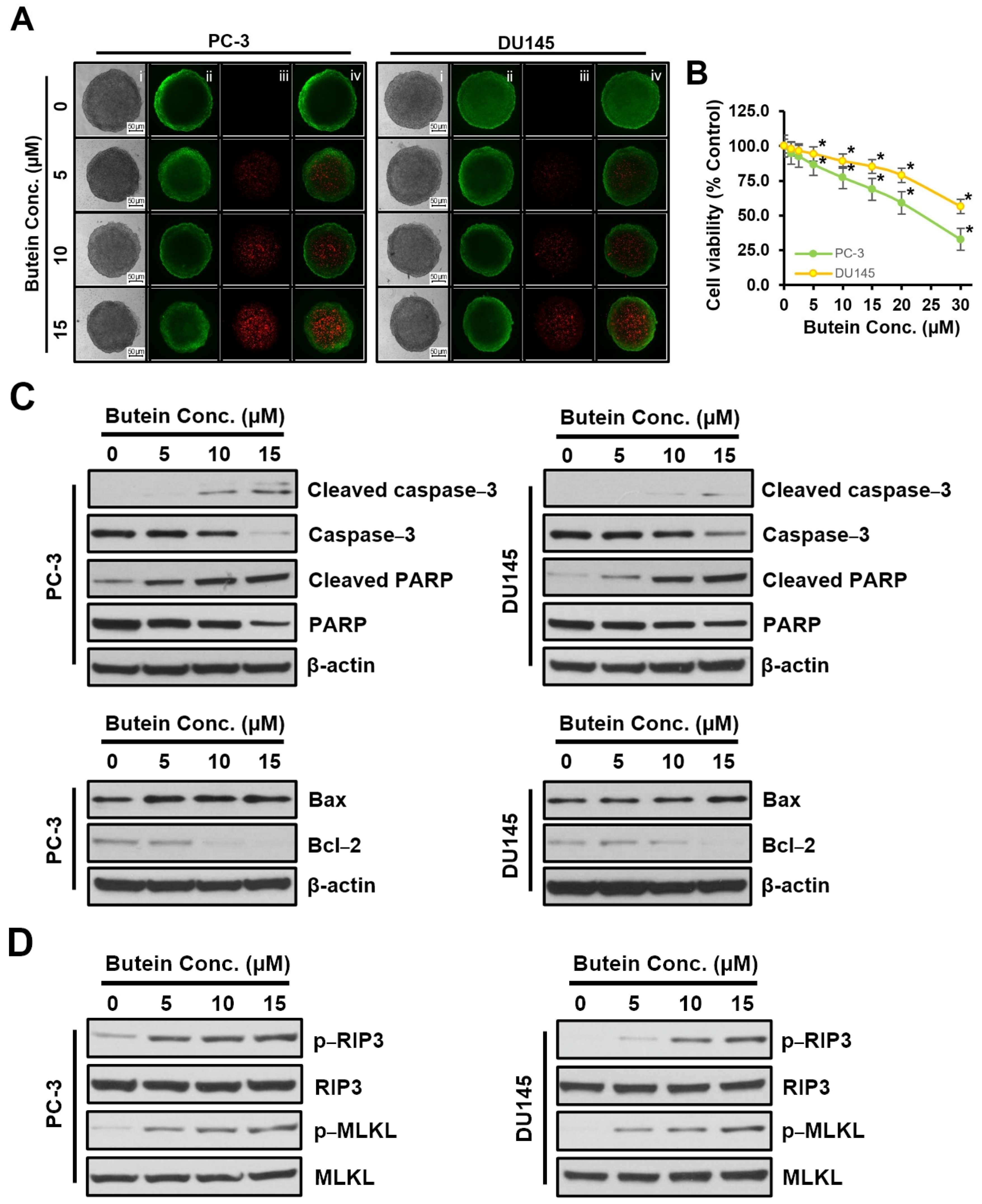
3.5. Effects of Butein on 3D Spheroid Culture of Prostate Cancer Cells
4. Discussion
5. Conclusions
Author Contributions
Funding
Institutional Review Board Statement
Informed Consent Statement
Data Availability Statement
Acknowledgments
Conflicts of Interest
References
- BenAissa, R.; Othman, H.; Villard, C.; Peigneur, S.; Mlayah-Bellalouna, S.; Abdelkafi-Koubaa, Z.; Marrakchi, N.; Essafi-Benkhadir, K.; Tytgat, J.; Luis, J.; et al. AaHIV a sodium channel scorpion toxin inhibits the proliferation of DU145 prostate cancer cells. Biochem. Biophys. Res. Commun. 2020, 521, 340–346. [Google Scholar] [CrossRef] [PubMed]
- Dutta, S.W.; Bauer-Nilsen, K.; Sanders, J.C.; Trifiletti, D.M.; Libby, B.; Lash, D.H.; Lain, M.; Christodoulou, D.; Hodge, C.; Showalter, T.N. Time-driven activity-based cost comparison of prostate cancer brachytherapy and intensity-modulated radiation therapy. Brachytherapy 2018, 17, 556–563. [Google Scholar] [CrossRef]
- Mafra da Costa, A.; Hernandes, I.C.P.; Weiderpass, E.; Soerjomataram, I.; Fregnani, J.H.T.G. Cancer statistics over time in northwestern São Paulo State, Brazil: Incidence and mortality. Cancer Epidemiol. Biomark. Prev. 2022, 31, 707–714. [Google Scholar] [CrossRef]
- Woolam, G.L. Cancer statistics, 2000: A benchmark for the new century. CA Cancer J Clin. 2000, 50, 6. [Google Scholar] [CrossRef] [PubMed][Green Version]
- Chen, C.; Plonski, N.M.; Dong, Q.; Song, N.; Zhang, X.; Parikh, H.M.; Finch, E.R.; Easton, J.; Mulder, H.L.; Walker, E.; et al. Race and ethnicity, socioeconomic factors, and epigenetic age acceleration in survivors of childhood cancer. JAMA Netw. Open 2024, 7, e2419771. [Google Scholar] [CrossRef]
- Fejerman, L.; Ramirez, A.G.; Nápoles, A.M.; Gomez, S.L.; Stern, M.C. Cancer epidemiology in Hispanic populations: What have we learned and where do we need to make progress? Cancer Epidemiol. Biomark. Prev. 2022, 31, 932–941. [Google Scholar] [CrossRef]
- Babakhanlou, R.; Gowin, K. The impact of diet and nutrition on prostate cancer–Food for thought? Curr. Oncol. Rep. 2025, 27, 278–289. [Google Scholar] [CrossRef]
- Fleshner, N. Defining high-risk prostate cancer: Current status. Can. J. Urol. 2005, 12, 14–17; discussion 94–96. [Google Scholar]
- Durante, M.; Loeffler, J.S. Charged particles in radiation oncology. Nat. Rev. Clin. Oncol. 2010, 7, 37–43. [Google Scholar] [CrossRef]
- Boguski, M.S.; Mandl, K.D.; Sukhatme, V.P. Drug discovery. Repurposing with a difference. Science 2009, 324, 1394–1395. [Google Scholar] [CrossRef]
- Yu, L.; Guo, Q.; Li, Y.; Mao, M.; Liu, Z.; Li, T.; Wang, L.; Zhang, X. CHMP4C promotes pancreatic cancer progression by inhibiting necroptosis via the RIPK1/RIPK3/MLKL pathway. J. Adv. Res. 2025, in press. [Google Scholar] [CrossRef] [PubMed]
- Montuori, E.; Hyde, C.A.C.; Crea, F.; Golding, J.; Lauritano, C. Marine Nautal Products with Activities against Prostate Cancer: Recent Discoveries. Int. J. Mol. Sci. 2023, 24, 1435. [Google Scholar] [CrossRef]
- Metri, N.A.; Mandl, A.; Paller, C.J. Harnessing nature’s therapeutic potential: A review of natural products in prostate cancer management. Urol. Oncol. 2025, 43, 221–243. [Google Scholar] [CrossRef]
- Neergheen, V.S.; Bahorun, T.; Taylor, E.W.; Jen, L.S.; Aruoma, O.I. Targeting specific cell signaling transduction pathways by dietary and medicinal phytochemicals in cancer chemoprevention. Toxicology 2010, 278, 229–241. [Google Scholar] [CrossRef]
- Russo, G.L. Ins and outs of dietary phytochemicals in cancer chemoprevention. Biochem. Pharmacol. 2007, 74, 533–544. [Google Scholar] [CrossRef]
- Moyer, A.; Tanaka, K.; Cheng, E.H. Apoptosis in Cancer Biology and Theraphy. Annu. Rev. Pathol. 2025, 20, 303–328. [Google Scholar] [CrossRef]
- Martin, D.A.; Elkon, K.B. Mechamisms of apoptosis. Rheum. Dis. Clin. N. Am. 2004, 30, 441–454. [Google Scholar] [CrossRef]
- D’Arcy, M.S. Cell death: A review of the major forms of apoptosis, necrosis and autophagy. Cell Biol. Int. 2019, 43, 582–592. [Google Scholar] [CrossRef] [PubMed]
- Vijayarathna, S.; Gothai, S.; Jothy, S.L.; Chen, Y.; Kanwar, J.R.; Sasidharan, S. Can Cancer Therapy be Achieved by Bridging Apoptosis and Autophagy: A Method Based on microRNA-Dependent Gene Therapy and Phytochemical Targets. Asian Pac. J. Cancer Prev. 2015, 16, 7435–7439. [Google Scholar] [CrossRef]
- Alam, S.; Mohammad, T.; Padder, R.A.; Hassan, M.I.; Husain, M. Thymoquinone and quercetin induce enhanced apoptosis in non-small cell lung cancer in combination through the Bax/Bcl2 cascade. J. Cell Biochem. 2022, 123, 259–274. [Google Scholar] [CrossRef]
- Tong, X.; Tang, R.; Xiao, M.; Xu, J.; Wang, W.; Zhang, B.; Liu, J.; Yu, X.; Shi, S. Targeting cell death pathways for cancer therapy: Recent developments in necroptosis, pyroptosis, ferroptosis, and cuproptosis research. J. Hematol. Oncol. 2022, 15, 174. [Google Scholar] [CrossRef] [PubMed]
- Yuan, J.; Amin, P.; Ofengeim, D. Necroptosis and RIPK1-mediated neuroinflammation in CNS diseases. Nat. Rev. Neurosci. 2019, 20, 19–33. [Google Scholar] [CrossRef]
- Zhang, S.; Tang, M.B.; Luo, H.Y.; Shi, C.H.; Xu, Y.M. Necroptosis in neurodegenerative diseases: A potential therapeutic target. Cell Death Dis. 2017, 8, e2905. [Google Scholar] [CrossRef]
- Shan, X.; Liu, L.; Li, G.; Xu, K.; Liu, B.; Jiang, W. PM2.5 and the typical components cause organelle damage, apoptosis and necrosis: Role of reactive oxygen species. Sci. Total Environ. 2021, 782, 146785. [Google Scholar] [CrossRef]
- Li, M.C.; Zhang, Y.Q.; Meng, C.W.; Gao, J.G.; Xie, C.J.; Liu, J.Y.; Xu, Y.N. Traditional uses, phytochemistry, and pharmacology of Toxicodendron vernicifluum (Stokes) F.A. Barkley—A review. J. Ethnopharmacol. 2021, 267, 113476. [Google Scholar] [CrossRef]
- Lee, J.C.; Kim, J.; Jang, Y.S. Ethanol-eluted extract of Rhus verniciflua stokes inhibits cell growth and induces apoptosis in human lymphoma cells. J. Biochem. Mol. Biol. 2003, 36, 337–343. [Google Scholar] [CrossRef]
- Lee, J.C.; Lim, K.T.; Jang, Y.S. Identification of Rhus verniciflua Stokes compounds that exhibit free radical scavenging and anti-apoptotic properties. Biochim. Biophys. Acta 2002, 1570, 181–191. [Google Scholar] [CrossRef] [PubMed]
- Lee, D.S.; Jeong, G.S.; Li, B.; Park, H.; Kim, Y.C. Anti-inflammatory effects of sulfuretin from Rhus verniciflua Stokes via the induction of heme oxygenase-1 expression in murine macrophages. Int. Immunopharmacol. 2010, 10, 850–858. [Google Scholar] [CrossRef] [PubMed]
- Padmavathi, G.; Roy, N.K.; Bordoloi, D.; Arfuso, F.; Mishra, S.; Sethi, G.; Bishayee, A.; Kunnumakkara, A.B. Butein in health and disease: A comprehensive review. Phytomedicine 2017, 25, 118–127. [Google Scholar] [CrossRef]
- Jayasooriya, R.G.P.T.; Molagoda, I.M.N.; Park, C.; Jeong, J.W.; Choi, Y.H.; Moon, D.O.; Kim, M.O.; Kim, G.Y. Molecular chemotherapeutic potential of butein: A concise review. Food Chem. Toxicol. 2018, 112, 1–10. [Google Scholar] [CrossRef]
- Song, Z.; Shanmugam, M.K.; Yu, H.; Sethi, G. Butein and Its Role in Chronic Diseases. Adv. Exp. Med. Biol. 2016, 928, 419–433. [Google Scholar] [PubMed]
- Iweala, E.J.; Oluwapelumi, A.E.; Dania, O.E.; Ugbogu, E.A. Bioactive Phytoconstituents and Their Therapeutic Potentials in the Treatment of Haematological Cancers: A Review. Life 2023, 13, 1422. [Google Scholar] [CrossRef] [PubMed]
- Cherniack, E.P. The potential influence of plant polyphenols on the aging process. Forsch. Komplementmed. 2010, 17, 181–187. [Google Scholar] [CrossRef]
- Lee, Y.G.; Lee, C.; Choi, D.; Lee, Y.; Lee, H.S. Effect of Soy Isoflavone on Prostate Cancer Cell Apoptosis Through Inhibition of STAT3, ERK, and AKT. Curr. Issues Mol. Biol. 2024, 46, 12512–12526. [Google Scholar] [CrossRef] [PubMed]
- Chambers, K.F.; Mosaad, E.M.O.; Russell, P.J.; Clements, J.A.; Doran, M.R. 3D Cultures of prostate cancer cells cultured in a novel high-throughput culture platform are more resistant to chemotherapeutics compared to cells cultured in monolayer. PLoS ONE 2014, 9, e111029. [Google Scholar] [CrossRef]
- Parkin, D.M.; Bray, F. Evaluation of data quality in the cancer registry: Principles and methods Part II. Completeness. Eur. J. Cancer 2009, 45, 756–764. [Google Scholar] [CrossRef]
- Kadnur, S.V.; Goyal, R.K. Beneficial effects of Zingiber officinale Roscoe on fructose induced hyperlipidemia and hyperinsulinemia in rats. Indian. J. Exp. Biol. 2005, 43, 1161–1164. [Google Scholar]
- Ma, C.Y.; Ji, W.T.; Chueh, F.S.; Yang, J.S.; Chen, P.Y.; Yu, C.C.; Chung, J.G. Butein inhibits the migration and invasion of SK-HEP-1 human hepatocarcinoma cells through suppressing the ERK, JNK, p38, and uPA signaling multiple pathways. J. Agric. Food Chem. 2011, 59, 9032–9038. [Google Scholar] [CrossRef]
- Kim, N. Butein sensitizes human leukemia cells to apoptosis induced by tumor necrosis factor-related apoptosis inducing ligand (TRAIL). Arch. Pharm. Res. 2008, 31, 1179–1186. [Google Scholar] [CrossRef]
- Chua, A.W.L.; Hay, H.S.; Rajendran, P.; Shanmugam, M.K.; Li, F.; Bist, P.; Koay, E.S.C.; Lim, L.H.K.; Kumar, A.P.; Sethi, G. Butein downregulates chemokine receptor CXCR4 expression and function through suppression of NF-κB activation in breast and pancreatic tumor cells. Biochem. Pharmacol. 2010, 80, 1553–1562. [Google Scholar] [CrossRef]
- Lau, G.T.; Huang, H.; Lin, S.M.; Leung, L.K. Butein downregulates phorbol 12-myristate 13-acetate-induced COX-2 transcriptional activity in cancerous and non-cancerous breast cells. Eur. J. Pharmacol. 2010, 648, 24–30. [Google Scholar] [CrossRef] [PubMed]
- Chen, Y.H.; Yeh, C.W.; Lo, H.C.; Su, S.L.; Hseu, Y.C.; Hsu, L.S. Generation of reactive oxygen species mediates butein-induced apoptosis in neuroblastoma cells. Oncol. Rep. 2012, 27, 1233–1237. [Google Scholar] [CrossRef] [PubMed]
- Rasheed, Z.; Akhtar, N.; Khan, A.; Haqqi, T.M. Butrin, isobutrin, and butein from medicinal plant Butea monosperma selectively inhibit nuclear factor-kappaB in activated human mast cells: Suppression of tumor necrosis factor-alpha, interleukin (IL)-6, and IL-8. J. Pharmacol. Exp. Ther. 2010, 333, 354–363. [Google Scholar] [CrossRef]
- Cui, Z.; Song, E.; Hu, D.N.; Chen, M.; Rosen, R.; McCormic, S.A. Butein induces apoptosis in human uveal melanoma cells through mitochondrial apoptosis pathway. Curr. Eye Res. 2012, 37, 730–739. [Google Scholar] [CrossRef] [PubMed]
- Rajendran, P.; Ong, T.H.; Chen, L.; Li, F.; Shanmugam, M.K.; Vali, S.; Abbasi, T.; Kapoor, S.; Sharma, A.; Kumar, A.P.; et al. Suppression of signal transducer and activator of transcription 3 activation by butein inhibits growth of human hepatocellular carcinoma in vivo. Clin. Cancer Res. 2011, 17, 1425–1439. [Google Scholar] [CrossRef]
- Wang, B.; Wang, Y.; Zhang, J.; Hu, C.; Jiang, J.; Li, Y.; Peng, Z. ROS-induced lipid peroxidation modulates cell death outcome: Mechanisms behind apoptosis, autophagy, and ferroptosis. Arch. Toxicol. 2023, 97, 1439–1451. [Google Scholar] [CrossRef]
- Danial, N.N.; Korsmeyer, S.J. Cell death: Critical control points. Cell 2004, 116, 205–219. [Google Scholar] [CrossRef]
- Green, D.R.; Llambi, F. Cell death signaling. Cold Spring Harb. Perspect. Biol. 2015, 7, a006080. [Google Scholar] [CrossRef]
- Yamaguchi, R.; Lartigue, L.; Perkins, G. Targeting Mcl-1 and other Bcl-2 family member proteins in cancer therapy. Pharmacol. Ther. 2019, 195, 13–20. [Google Scholar] [CrossRef]
- Zhu, Q.; Jin, Z.; Yuan, Y.; Lu, Q.; Ge, D.; Zong, M. Impact of MTHFR gene C677T polymorphism on Bcl-2 gene methylation and protein expression in colorectal cancer. Scand. J. Gastroenterol. 2011, 46, 436–445. [Google Scholar] [CrossRef]
- Kumar, S. Caspase function in programmed cell death. Cell Death Differ. 2007, 14, 32–43. [Google Scholar] [CrossRef] [PubMed]
- Tang, K.S.; Suh, S.W.; Alano, C.C.; Shao, Z.; Hunt, W.T.; Swanson, R.A.; Anderson, C.M. Astrocytic poly(ADP-ribose) polymerase-1 activation leads to bioenergetic depletion and inhibition of glutamate uptake capacity. Glia 2010, 58, 446–457. [Google Scholar] [CrossRef] [PubMed]
- Chiarugi, A. Poly(ADP-ribose) polymerase: Killer or conspirator? The ‘suicide hypothesis’ revisited. Trends Pharmacol. Sci. 2002, 23, 122–129. [Google Scholar] [CrossRef] [PubMed]
- Xu, J.; Cai, X.; Teng, S.; Lu, J.; Zhou, Y.; Wang, X.; Meng, Z. The pro-apoptotic activity of tamarixetin on liver cancer cells via regulation of the mitochondrial apoptotic pathway. Appl. Biochem. Biotechnol. 2019, 189, 647–660. [Google Scholar] [CrossRef]
- Wang, X. The expanding role of mitochondria in apoptosis. Genes. Dev. 2001, 15, 2922–2933. [Google Scholar]
- Häcker, G. The morphology of apoptosis. Cell Tissue Res. 2000, 301, 5–17. [Google Scholar] [CrossRef]
- De Paepe, C.; Aberkane, A.; Dewandre, D.; Essahib, W.; Sermon, K.; Geens, M.; Verheyen, G.; Tournaye, H.; Van de Velde, H. BMP4 plays a role in apoptosis during human preimplantation development. Mol. Reprod. Dev. 2019, 86, 53–62. [Google Scholar] [CrossRef]
- Aslan Koşar, P.; Tuncer, H.; Cihangir Uğuz, A.; Espino Palma, J.; Darıcı, H.; Onaran, İ.; Çiğ, B.; Koşar, A.; Rodriguez Moratinos, A.B. The efficiency of Poly(ADP-Ribose) polymerase (PARP) cleavage on detection of apoptosis in an experimental model of testicular torsion. Int. J. Exp. Pathol. 2015, 96, 294–300. [Google Scholar] [CrossRef]
- Vermeulen, K.; Van Bockstaele, D.R.; Berneman, Z.N. The cell cycle: A review of regulation, deregulation and therapeutic targets in cancer. Cell Prolif. 2003, 36, 131–149. [Google Scholar] [CrossRef]
- Zaher, A.F.; Abuel-Maaty, S.M.; El-Nassan, H.B.; Amer, S.A.; Abdelghany, T.M. Synthesis, antitumor screening and cell cycle analysis of novel benzothieno[3,2-b]pyran derivatives. J. Enzyme Inhib. Med. Chem. 2016, 31 (Suppl. S4), 145–153. [Google Scholar] [CrossRef]






Disclaimer/Publisher’s Note: The statements, opinions and data contained in all publications are solely those of the individual author(s) and contributor(s) and not of MDPI and/or the editor(s). MDPI and/or the editor(s) disclaim responsibility for any injury to people or property resulting from any ideas, methods, instructions or products referred to in the content. |
© 2025 by the authors. Licensee MDPI, Basel, Switzerland. This article is an open access article distributed under the terms and conditions of the Creative Commons Attribution (CC BY) license (https://creativecommons.org/licenses/by/4.0/).
Share and Cite
Lee, Y.; Lee, C.; Lee, S.-H.; Lee, Y.-J. Effect of Butein, a Plant Polyphenol, on Apoptosis and Necroptosis of Prostate Cancer Cells in 2D and 3D Cultures. Life 2025, 15, 836. https://doi.org/10.3390/life15060836
Lee Y, Lee C, Lee S-H, Lee Y-J. Effect of Butein, a Plant Polyphenol, on Apoptosis and Necroptosis of Prostate Cancer Cells in 2D and 3D Cultures. Life. 2025; 15(6):836. https://doi.org/10.3390/life15060836
Chicago/Turabian StyleLee, Yeji, Changyeol Lee, Sang-Han Lee, and Yoon-Jin Lee. 2025. "Effect of Butein, a Plant Polyphenol, on Apoptosis and Necroptosis of Prostate Cancer Cells in 2D and 3D Cultures" Life 15, no. 6: 836. https://doi.org/10.3390/life15060836
APA StyleLee, Y., Lee, C., Lee, S.-H., & Lee, Y.-J. (2025). Effect of Butein, a Plant Polyphenol, on Apoptosis and Necroptosis of Prostate Cancer Cells in 2D and 3D Cultures. Life, 15(6), 836. https://doi.org/10.3390/life15060836

