Third-Generation Antipsychotics: The Quest for the Key to Neurotrophism
Abstract
1. Introduction
Neuroplasticity and Neurotrophic Factors
2. Materials and Methods
2.1. Objectives
- Identify and catalog the available literature (both clinical and preclinical) examining possible neurotrophic or neuroprotective effects of TGAs.
- Describe the nature, scope, and methods of these studies.
- Summarize the main findings and highlight gaps for future research.
2.2. Search Strategy
(“Neuroplasticity” OR “Neurotrophism”) AND (“Cariprazine” OR “Brexpiprazole” OR “Lurasidone” OR “Iloperidone” OR “Lumateperone” OR “Pimavanserin” OR “Roluperidone” OR “third-generation antipsychotics”)
2.3. Eligibility Criteria
- ▪
- Investigated one or more of the following compounds in humans or animal models: brexpiprazole, cariprazine, lurasidone, iloperidone, lumateperone, pimavanserin, or roluperidone.
- ▪
- Reported any neurotrophic, neuroprotective, or neuroplastic outcome (e.g., changes in the BDNF, NGF, GDNF, synaptic markers, or relevant imaging findings).
- ▪
- Examined either preclinical (animal or in vitro) or clinical (human) contexts, including case studies, conference abstracts, or short communications published in peer-reviewed or indexed journals.
- ▪
- Were written in English.
- ▪
- Studies not focusing on the neurotrophic or neuroprotective outcomes of interest.
- ▪
- Studies that did not involve original data (e.g., expert opinion pieces, editorials, or purely theoretical articles) unless they presented secondary analyses or re-analyses with specific neurotrophic data.
- ▪
- Publications not in English.
2.4. Study Selection
2.5. Data Charting Process
- ▪
- Study design (preclinical vs. clinical, observational vs. experimental).
- ▪
- Sample (e.g., animal species, cell line, patient characteristics).
- ▪
- Intervention (specific TGA, dose, duration).
- ▪
- Neurotrophic/neuroplastic outcomes (e.g., BDNF levels, neuroimaging findings, gene expression profiles).
- ▪
- Main results (summary of neuroprotective or neurotrophic effects).
- ▪
- Conclusions (authors’ interpretation, study limitations).
2.6. Synthesis of Results
- ▪
- Given the exploratory nature of a scoping review and the heterogeneity of the included studies, no meta-analysis or formal assessment of bias was undertaken. Instead, we conducted the following:
- ▪
- Summarized key findings qualitatively by organizing them according to the specific antipsychotic agent studied.
- ▪
- Where relevant, subdivided each agent’s evidence into preclinical and clinical investigations to facilitate comparison.
- ▪
- Highlighted methodological gaps or limitations in the existing research.
3. Results
3.1. Brexpiprazole
3.1.1. Pharmacological Profile and Clinical Use
3.1.2. Preclinical (Animal/Translational) Evidence
3.2. Cariprazine
3.2.1. Pharmacological Profile and Clinical Use
3.2.2. Animal/Translational Studies on Neurotrophic Effects
3.3. Lurasidone
3.3.1. Pharmacological Profile and Usage
3.3.2. Preclinical Evidence
3.3.3. Clinical Findings
3.4. Iloperidone
3.4.1. Pharmacological Features and Clinical Context
3.4.2. Potential Neurotrophic Relationship
3.5. Lumateperone (ITI-007)
3.5.1. Pharmacological Profile and Clinical Use
3.5.2. Neurotrophic Data
3.6. Pimavanserin
3.6.1. Pharmacological Profile, Clinical Indications
3.6.2. Animal/Translational Evidence
3.7. Roluperidone (MIN-101)
3.7.1. Pharmacological Profile and Clinical Considerations
3.7.2. Preclinical Neurotrophic Findings
| Drug | D2 | D3 | 5-HT1A | 5-HT2A | 5-HT2B | 5-HT2C | 5-HT7 | α1 Adrenergic | α2C Adrenergic | H1 | M1 | Sigma-2 | NMDA | Neurotrophic Implications |
|---|---|---|---|---|---|---|---|---|---|---|---|---|---|---|
| Brexpiprazole | +/− (D2) (Reduced intrinsic activity) | Not specified | +/− | −++ (Potent) | Not specified | Not specified | Not specified | −++ (α1b) | −++ (α2c) | + (Moderate) | 0 | 0 | 0 |
|
| Cariprazine | +/− | +/− +++ (Higher affinity for D3) | +/− | 0 | − | + | 0 | 0 | 0 | 0 | 0 | 0 | 0 | |
| Lurasidone | −++ (Full antagonist) | 0 | +/− | −++ (Full antagonist) | 0 | + | −++ | 0 | −+ | 0 | 0 | 0 | 0 | |
| Iloperidone | −+ | −++ | −+ | −++ | 0 | −+ | 0 | −++ | −+ | 0 | 0 | 0 | 0 | |
| Pimavanserin | 0 | 0 | 0 | −++ (Inverse agonist) | −++ (Inverse agonist) | 0 | 0 | 0 | 0 | 0 | 0 | 0 | 0 |
|
| Roluperidone | 0 | 0 | 0 | −++ | 0 | 0 | 0 | −+ | 0 | 0 | 0 | ++ (High affinity) | 0 | |
| Lumateperone | +/− (Presynaptic D2) (Partial agonist) | 0 | 0 | −++ | 0 | 0 | 0 | 0 | 0 | 0 | 0 | 0 | ++ (Modulator) |
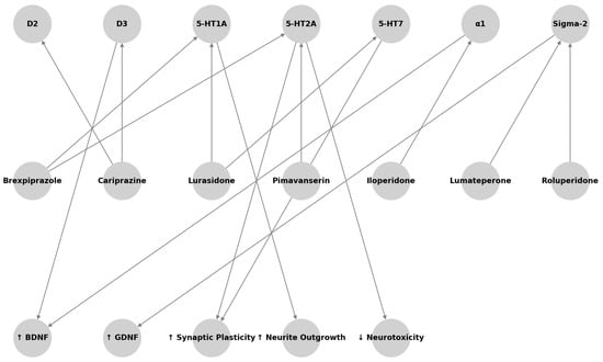
- Brexpiprazole: Enhances neurite outgrowth and increases BDNF levels, suggesting promotion of neuroplasticity.
- Cariprazine: May modulate BDNF-mediated neuroadaptive changes due to high affinity for D3 receptors.
- Lurasidone: Increases BDNF expression and affects proteins involved in synaptic plasticity, potentially improving cognitive deficits.
- Iloperidone: Indirect evidence suggests involvement in neuroplasticity through α1 receptor antagonism.
- Pimavanserin: Neuroprotective via GDNF release, beneficial in dopaminergic neuron survival.
- Roluperidone: Increases BDNF levels; sigma-2 receptor affinity may contribute to neurotrophic effects.
- Lumateperone: Modulates glutamatergic neurotransmission; potential neuroplastic benefits need further investigation.
| Drug | Reference | Experimental Model | Key Neurotrophic Findings |
|---|---|---|---|
| Brexpiprazole | Ishima et al. [100] Ma et al. [104,105] |
|
|
| Cariprazine | Papp et al. [111] Zimnisky et al. [112] Leggio et al. [113] Choi/Gyertyán/Sokoloff/Kiss [114,115,116,117] |
|
|
| Lurasidone | Fumagalli et al. [126] Calabrese et al. [128] Luoni et al. [129] |
|
|
| Iloperidone | Szot et al. [143] Choi and Tarazi [144] |
|
|
| Lumateperone | (No direct preclinical data on neurotrophism) |
|
|
| Pimavanserin | Lavigne et al. [155] |
|
|
| Roluperidone | Minerva Neurosciences [162] |
|
|
| Drug | Reference | Study Population/Design | Neurotrophic-Related Observations |
|---|---|---|---|
| Brexpiprazole | (Various acute/chronic trials in schizophrenia, MDD, bipolar depression) [92,93,94,95,96,97,98,99] |
|
|
| Cariprazine | (Adjunctive in MDD) [109,110] (Schizophrenia trials) [106,107] |
|
|
| Lurasidone | Jena et al. (2019) [127] |
|
|
| Iloperidone | Lavedan et al. [138] |
|
|
| Lumateperone | (Clinical trials in schizophrenia) [150,151,152] |
|
|
| Pimavanserin | (Parkinson’s disease psychosis; dementia-related psychosis; MDD) [153,154] |
|
|
| Roluperidone | (Schizophrenia negative symptoms) [157,158] |
|
|
4. Discussion
5. Limitations
6. Conclusions
7. Recommendations for Future Research
Author Contributions
Funding
Conflicts of Interest
Abbreviations
| APs | Antipsychotic drugs |
| SGFs | Second-generation antipsychotics |
| TGFs | Third-generation antipsychotics |
| BDNF | Brain-derived neurotrophic factor |
| FGAs | First-generation antipsychotics |
| SGAs | Second-generation antipsychotics |
| EPSs | Extrapyramidal symptoms |
| FDA | Food and Drug Administration |
| MDD | Major depressive disorder |
| GFs | Growth factors |
| GDNF | Glial cell line-derived neurotrophic factor |
| NT-3 | Neurotrophin 3 |
| NT-4 | Neurotrophin 4 |
| TrkA, TrkB, TrkC | Tropomyosin receptor kinase A, B, C |
| p75NTR | p75 neurotrophin receptor |
| NGF | Nerve growth factor |
| PSD | Postsynaptic density |
| IEG | Immediate early gene |
| PFC | Prefrontal cortex |
| fMRI | Functional magnetic resonance imaging |
| NET | Norepinephrine transporter |
| Hsp90 | Heat shock protein 90 |
| IP3 | Inositol 1,4,5-triphosphate |
| DG | Dentate gyrus |
| 5-HT2A | Serotonin receptor 2A |
| α2C | Alpha-2C Adrenergic Receptor |
| 5-HT7 | Serotonin receptor 7 |
| M1 | Muscarinic acetylcholine receptor M1 |
| H1 | Histamine receptor 1 |
| α1A | Alpha-1A Adrenergic Receptor |
| α2A | Alpha-2A Adrenergic Receptor |
| Gfap | Glial fibrillary acidic protein |
| Psd95 | Postsynaptic density protein 95 |
| mTOR | Mammalian target of rapamycin |
| EEF2 | Eukaryotic elongation factor 2 |
| PD | Parkinson’s disease |
References
- Delay, J.; Deniker, P.; Harl, J.M. Therapeutic method derived from hiberno-therapy in excitation and agitation states. Ann. Med. Psychol. 1952, 110, 267–273. [Google Scholar]
- Carlsson, A.; Lindqvist, M. Effect of chlorpromazine or haloperidol on formation of 3methoxytyramine and normetanephrine in mouse brain. Acta Pharmacol. Toxicol. 1963, 20, 140–144. [Google Scholar] [CrossRef] [PubMed]
- Marazziti, D. Clinical Psychopharmacotherapy; Giovanni Fioriti Editore: Rome, Italy, 2019. [Google Scholar]
- Creese, I.; Burt, D.R.; Snyder, S.H. Dopamine receptor binding predicts clinical and pharmacological potencies of antischizophrenic drugs. Science 1976, 192, 481–483. [Google Scholar] [CrossRef]
- Lieberman, J.A. Atypical antipsychotic drugs as a first-line treatment of schizophrenia: A rationale and hypothesis. J. Clin. Psychiatry 1996, 57 (Suppl. 11), 68–71. [Google Scholar]
- Stahl, S.M.; Mignon, L.; Meyer, J.M. Which comes first: Atypical antipsychotic treatment or cardiometabolic risk? Acta Psychiatr. Scand. 2009, 119, 171–179. [Google Scholar] [CrossRef] [PubMed]
- Nelson, J.C.; Papakostas, G.I. Atypical Antipsychotic augmentation in major depressive disorder: A meta-analysis of placebo-controlled randomized trials. Am. J. Psychiatry 2009, 166, 980–991. [Google Scholar] [CrossRef]
- Mucci, F.; Marazziti, D.; Della Vecchia, A.; Baroni, S.; Morana, P.; Carpita, B.; Mangiapane, P.; Morana, F.; Morana, B.; Dell’Osso, L. State-of-the-art: Inflammatory and metabolic markers in mood disorders. Life 2020, 10, 82. [Google Scholar] [CrossRef]
- Marazziti, D.; Buccianelli, B.; Palermo, S.; Parra, E.; Arone, A.; Beatino, M.F.; Massa, L.; Carpita, B.; Barberi, F.M.; Mucci, F.; et al. The microbiota/microbiome and the gut–brain axis: How much do they matter in psychiatry? Life 2021, 11, 760. [Google Scholar] [CrossRef]
- Marazziti, D.; Massa, L.; Carbone, M.G.; Palermo, S.; Arone, A.; D’angelo, G.; Schulz, N.; Gurrieri, R.; Perrone, P.; Palagini, L.; et al. Silent infections are not so silent: The emerging role of combined infections, inflammation, and vitamin levels in OCD. Clin. Neuropsychiatry 2024, 21, 7–21. [Google Scholar] [CrossRef]
- Everard, M. Improving Access and Use of Psychotropic Medicines; World Health Organization: Geneva, Switzerland, 2005. [Google Scholar]
- Wright, I.C.; Rabe-Hesketh, S.; Woodruff, P.W.; David, A.S.; Murray, R.M.; Bullmore, E.T. Meta-analysis of regional brain volumes in schizophrenia. Am. J. Psychiatry 2000, 157, 16–25. [Google Scholar] [CrossRef]
- Lorenzetti, V.; Allen, N.B.; Fornito, A.; Yücel, M. Structural brain abnormalities in major depressive disorder: A selective review of recent MRI studies. J. Affect. Disord. 2009, 117, 1–17. [Google Scholar] [CrossRef]
- Schmaal, L.; Veltman, D.J.; van Erp, T.G.M.; Sämann, P.G.; Frodl, T.; Jahanshad, N.; Loehrer, E.; Tiemeier, H.; Hofman, A.; Niessen, W.J.; et al. Subcortical brain alterations in major depressive disorder: Findings from the ENIGMA Major Depressive Disorder Working Group. Mol. Psychiatry 2016, 21, 806–812. [Google Scholar] [CrossRef]
- Hajek, T.; Kozeny, J.; Kopecek, M.; Alda, M.; Höschl, C. Reduced Subgenual cingulate volumes in mood disorders: A meta-analysis. J. Psychiatry Neurosci. 2008, 33, 91–99. [Google Scholar]
- Hamilton, J.P.; Siemer, M.; Gotlib, I.H. Amygdala volume in major depressive disorder: A meta-analysis of magnetic resonance imaging studies. Mol. Psychiatry 2008, 13, 993–1000. [Google Scholar] [CrossRef]
- Schmaal, L.; Hibar, D.P.; Sämann, P.G.; Hall, G.B.; Baune, B.T.; Jahanshad, N.; Cheung, J.W.; van Erp, T.G.M.; Bos, D.; Ikram, M.A.; et al. Cortical abnormalities in adults and adolescents with major depression based on brain scans from 20 cohorts worldwide in the ENIGMA Major Depressive Disorder Working Group. Mol. Psychiatry 2017, 22, 900–909. [Google Scholar] [CrossRef] [PubMed]
- Lavretsky, H.; Roybal, D.J.; Ballmaier, M.; Toga, A.W.; Kumar, A. Antidepressant exposure may protect against decrement in frontal gray matter volumes in geriatric depression. J. Clin. Psychiatry 2005, 66, 964–967. [Google Scholar] [CrossRef] [PubMed]
- Vakili, K.; Pillay, S.S.; Lafer, B.; Fava, M.; Renshaw, P.F.; Bonello-Cintron, C.M.; Yurgelun-Todd, D.A. Hippocampal volume in primary unipolar major depression: A magnetic resonance imaging study. Biol. Psychiatry 2000, 47, 1087–1090. [Google Scholar] [CrossRef]
- Pardoe, H.R.; Berg, A.T.; Jackson, G.D. Sodium valproate use is associated with reduced parietal lobe thickness and brain volume. Neurology 2013, 80, 1895–1900. [Google Scholar] [CrossRef] [PubMed]
- Chen, A.T.; Nasrallah, H.A. Neuroprotective effects of the second generation antipsychotics. Schizophr. Res. 2019, 208, 1–7. [Google Scholar] [CrossRef]
- Nasrallah, H.A.; Chen, A.T. Multiple neurotoxic effects of haloperidol resulting in neuronal death. Ann. Clin. Psychiatry 2017, 29, 195–202. [Google Scholar]
- Ricci, V.; Sarni, A.; Martinotti, G.; Maina, G. Comparative analysis of third-generation antipsychotics in first-episode schizophrenia: Efficacy, safety, and cognitive impacts. A narrative review. Int. Clin. Psychopharmacol. 2024. Ahead of print. [Google Scholar] [CrossRef] [PubMed]
- Corponi, F.; Fabbri, C.; Bitter, I.; Montgomery, S.; Vieta, E.; Kasper, S.; Pallanti, S.; Serretti, A. Novel antipsychotics specificity profile: A clinically oriented review of lurasidone, brexpiprazole, cariprazine and lumateperone. Eur. Neuropsychopharmacol. 2019, 29, 971–985. [Google Scholar] [CrossRef] [PubMed]
- Marazziti, D.; Mucci, F.; Parra, E.; Palermo, S.; Della Vecchia, A. Cariprazine: From receptor affinities to therapeutic effects. Review in schizophrenic spectrum disorders and expert opinion. Riv. Psichiatr. 2021, 56, 10–17. [Google Scholar] [CrossRef]
- Tricco, A.C.; Lillie, E.; Zarin, W.; O’Brien, K.K.; Colquhoun, H.; Levac, D.; Moher, D.; Peters, M.D.J.; Horsley, T.; Weeks, L.; et al. PRISMA Extension for Scoping Reviews (PRISMA-ScR): Checklist and Explanation. Ann. Intern. Med. 2018, 169, 467–473. [Google Scholar] [CrossRef]
- Mateos-Aparicio, P.; Rodríguez-Moreno, A. The impact of studying brain plasticity. Front. Cell. Neurosci. 2019, 13, 66. [Google Scholar] [CrossRef] [PubMed]
- Konradi, C.; Heckers, S. Antipsychotic drugs and neuroplasticity: Insights into the treatment and neurobiology of schizophrenia. Biol. Psychiatry 2001, 50, 729–742. [Google Scholar] [CrossRef]
- Duman, R.S. Neural Plasticity: Consequences of stress and actions of antidepressant treatment. Dialogues Clin. Neurosci. 2004, 6, 157–169. [Google Scholar] [CrossRef]
- Hardy, K.; Spanos, S. Growth factor expression and function in the human and mouse preimplantation embryo. J. Endocrinol. 2002, 172, 221–236. [Google Scholar] [CrossRef]
- Kerschensteiner, M.; Stadelmann, C.; Dechant, G.; Wekerle, H.; Hohlfeld, R. Neurotrophic cross-talk between the nervous and immune systems: Implications for neurological diseases. Ann. Neurol. 2003, 53, 292–304. [Google Scholar] [CrossRef]
- Huang, E.J.; Reichardt, L.F. Neurotrophins: Roles in neuronal development and function. Annu. Rev. Neurosci. 2001, 24, 677–736. [Google Scholar] [CrossRef]
- Favalli, G.; Li, J.; Belmonte-de-Abreu, P.; Wong, A.H.C.; Daskalakis, Z.J. The role of bdnf in the pathophysiology and treatment of schizophrenia. J. Psychiatr. Res. 2012, 46, 1–11. [Google Scholar] [CrossRef]
- Keefe, K.M.; Sheikh, I.S.; Smith, G.M. Targeting neurotrophins to specific populations of neurons: NGF, BDNF, and NT-3 and their relevance for treatment of spinal cord injury. Int. J. Mol. Sci. 2017, 18, 548. [Google Scholar] [CrossRef] [PubMed]
- Skaper, S.D. The biology of neurotrophins, signalling pathways, and functional peptide mimetics of neurotrophins and their receptors. CNS Neurol. Disord.-Drug Targets 2008, 7, 46–62. [Google Scholar] [CrossRef] [PubMed]
- Chao, M.V. Neurotrophins and their receptors: A convergence point for many signalling pathways. Nat. Rev. Neurosci. 2003, 4, 299–309. [Google Scholar] [CrossRef] [PubMed]
- Castrén, E.; Võikar, V.; Rantamäki, T. Role of neurotrophic factors in depression. Curr. Opin. Pharmacol. 2007, 7, 18–21. [Google Scholar] [CrossRef]
- Kapczinski, F.; Frey, B.N.; Kauer-Sant’Anna, M.; Grassi-Oliveira, R. Brain-Derived Neurotrophic factor and neuroplasticity in bipolar disorder. Expert Rev. Neurother. 2008, 8, 1101–1113. [Google Scholar] [CrossRef]
- Domenici, E.; Wille, D.R.; Tozzi, F.; Prokopenko, I.; Miller, S.; McKeown, A.; Brittain, C.; Rujescu, D.; Giegling, I.; Turck, C.W.; et al. Plasma protein biomarkers for depression and schizophrenia by multi analyte profiling of case-control collections. PLoS ONE 2010, 5, e9166. [Google Scholar] [CrossRef]
- Murer, M.G.; Yan, Q.; Raisman-Vozari, R. Brain-derived neurotrophic factor in the control human brain, and in Alzheimer’s disease and Parkinson’s disease. Prog. Neurobiol. 2001, 63, 71–124. [Google Scholar] [CrossRef]
- Angelucci, F.; Brenè, S.; Mathé, A.A. BDNF in schizophrenia, depression and corresponding animal models. Mol. Psychiatry 2005, 10, 345–352. [Google Scholar] [CrossRef]
- Buckley, P.F.; Mahadik, S.; Pillai, A.; Terry, A. Neurotrophins and schizophrenia. Schizophr. Res. 2007, 94, 1–11. [Google Scholar] [CrossRef]
- Buckley, C.D. Why Does Chronic Inflammation Persist: An unexpected role for fibroblasts. Immunol. Lett. 2011, 138, 12–14. [Google Scholar] [CrossRef] [PubMed]
- Nieto, R.; Kukuljan, M.; Silva, H. BDNF and schizophrenia: From neurodevelopment to neuronal plasticity, learning, and memory. Front. Psychiatry 2013, 4, 45. [Google Scholar] [CrossRef]
- Rizos, E.N.; Papadopoulou, A.; Laskos, E.; Michalopoulou, P.G.; Kastania, A.; Vasilopoulos, D.; Katsafouros, K.; Lykouras, L. Reduced serum bdnf levels in patients with chronic schizophrenic disorder in relapse, who were treated with typical or atypical antipsychotics. World J. Biol. Psychiatry 2010, 11, 251–255. [Google Scholar] [CrossRef] [PubMed]
- Rizos, E.N.; Papathanasiou, M.; Michalopoulou, P.G.; Mazioti, A.; Douzenis, A.; Kastania, A.; Nikolaidou, P.; Laskos, E.; Vasilopoulou, K.; Lykouras, L. Association of serum bdnf levels with hippocampal volumes in first psychotic episode drug-naive schizophrenic patients. Schizophr. Res. 2011, 129, 201–204. [Google Scholar] [CrossRef]
- Angelucci, F.; Mathé, A.A.; Aloe, L. Brain-derived neurotrophic factor and tyrosine kinase receptor trkb in rat brain are significantly altered after haloperidol and risperidone administration. J. Neurosci. Res. 2000, 60, 783–794. [Google Scholar] [CrossRef]
- Vita, A.; De Peri, L.; Deste, G.; Sacchetti, E. Progressive loss of cortical gray matter in schizophrenia: A meta-analysis and meta-regression of longitudinal MRI studies. Transl. Psychiatry 2012, 2, e190. [Google Scholar] [CrossRef]
- Xiu, M.H.; Hui, L.; Dang, Y.F.; Hou, T.D.; Zhang, C.X.; Zheng, Y.L.; Chen, D.C.; Kosten, T.R.; Zhang, X.Y. Decreased serum BDNF Levels in chronic institutionalized schizophrenia on long-term treatment with typical and atypical antipsychotics. Prog. Neuropsychopharmacol. Biol. Psychiatry 2009, 33, 1508–1512. [Google Scholar] [CrossRef]
- Chen, C.-C.; Huang, T.-L. Effects of antipsychotics on the serum BDNF levels in schizophrenia. Psychiatry Res. 2011, 189, 327–330. [Google Scholar] [CrossRef] [PubMed]
- Gama, C.S.; Andreazza, A.C.; Kunz, M.; Berk, M.; Belmonte-de-Abreu, P.S.; Kapczinski, F. Serum levels of brain-derived neurotrophic factor in patients with schizophrenia and bipolar disorder. Neurosci. Lett. 2007, 420, 45–48. [Google Scholar] [CrossRef]
- Reis, H.J.; Nicolato, R.; Barbosa, I.G.; Teixeira do Prado, P.H.; Romano-Silva, M.A.; Teixeira, A.L. Increased serum levels of brain-derived neurotrophic factor in chronic institutionalized patients with schizophrenia. Neurosci. Lett. 2008, 439, 157–159. [Google Scholar] [CrossRef]
- Levi-Montalcini, R. The nerve growth factor 35 years later. Science 1987, 237, 1154–1162. [Google Scholar] [CrossRef] [PubMed]
- Castellanos, M.R.; Aguiar, J.; Fernández, C.I.; Almaguer, W.; Mejias, C.; Varela, A. Evaluation of the neurorestorative effects of the murine β-nerve growth factor infusions in old rat with cognitive deficit. Biochem. Biophys. Res. Commun. 2003, 312, 867–872. [Google Scholar] [CrossRef] [PubMed]
- Sofroniew, M.V.; Howe, C.L.; Mobley, W.C. Nerve growth factor signaling, neuroprotection, and neural repair. Annu. Rev. Neurosci. 2001, 24, 1217–1281. [Google Scholar] [CrossRef] [PubMed]
- Xiong, P.; Zeng, Y.; Zhu, Z.; Tan, D.; Xu, F.; Lu, J.; Wan, J.; Ma, M. Reduced NGF serum levels and abnormal P300 event-related potential in first episode schizophrenia. Schizophr. Res. 2010, 119, 34–39. [Google Scholar] [CrossRef]
- Bilgen, A.E.; Bozkurt Zincir, S.; Zincir, S.; Ozdemir, B.; Ak, M.; Aydemir, E.; Sener, I. Effects of electroconvulsive therapy on serum levels of brain-derived neurotrophic factor and nerve growth factor in treatment resistant major depression. Brain Res. Bull. 2014, 104, 82–87. [Google Scholar] [CrossRef]
- Pallavi, P.; Sagar, R.; Mehta, M.; Sharma, S.; Subramanium, A.; Shamshi, F.; Sengupta, U.; Qadri, R.; Pandey, R.M.; Mukhopadhyay, A.K. Serum neurotrophic factors in adolescent depression: Gender difference and correlation with clinical severity. J. Affect. Disord. 2013, 150, 415–423. [Google Scholar] [CrossRef]
- Barbosa, I.G.; Huguet, R.B.; Neves, F.S.; Reis, H.J.; Bauer, M.E.; Janka, Z.; Palotás, A.; Teixeira, A.L. Impaired nerve growth factor homeostasis in patients with bipolar disorder. World J. Biol. Psychiatry 2011, 12, 228–232. [Google Scholar] [CrossRef]
- Lu, X.-H.; Dwyer, D.S. Second-generation antipsychotic drugs, olanzapine, quetiapine, and clozapine enhance neurite outgrowth in PC12 Cells via PI3K/AKT, ERK, and pertussis toxin-sensitive pathways. J. Mol. Neurosci. 2005, 27, 43–64. [Google Scholar] [CrossRef]
- Lieberman, J.A.; Bymaster, F.P.; Meltzer, H.Y.; Deutch, A.Y.; Duncan, G.E.; Marx, C.E.; Aprille, J.R.; Dwyer, D.S.; Li, X.M.; Mahadik, S.P.; et al. Antipsychotic drugs: Comparison in animal models of efficacy, neurotransmitter regulation, and neuroprotection. Pharmacol. Rev. 2008, 60, 358–403. [Google Scholar] [CrossRef]
- Molteni, R.; Calabrese, F.; Racagni, G.; Fumagalli, F.; Riva, M.A. Antipsychotic drug actions on gene modulation and signaling mechanisms. Pharmacol. Ther. 2009, 124, 74–85. [Google Scholar] [CrossRef]
- Williams, B.; Dwyer, D.S. Structure-based discovery of low molecular weight compounds that stimulate neurite outgrowth and substitute for nerve growth factor. J. Neurochem. 2009, 110, 1876–1884. [Google Scholar] [CrossRef] [PubMed]
- Huang, G.; Fang, Y.; Zhang, W.; Su, X.; Xie, Y.; Liang, F.; Gao, Y.; Lu, Y.; Zhao, L. Altered thalamic functional connectivity and cerebral blood flow in insomnia disorder: A resting-state functional magnetic resonance imaging study. Clin. Imaging 2022, 88, 17–23. [Google Scholar] [CrossRef]
- Zhou, Y.; Liang, M.; Tian, L.; Wang, K.; Hao, Y.; Liu, H.; Liu, Z.; Jiang, T. Functional disintegration in paranoid schizophrenia using resting-state fMRI. Schizophr. Res. 2007, 97, 194–205. [Google Scholar] [CrossRef] [PubMed]
- Zhang, D.; Guo, L.; Hu, X.; Li, K.; Zhao, Q.; Liu, T. Increased cortico-subcortical functional connectivity in schizophrenia. Brain Imaging Behav. 2012, 6, 27–35. [Google Scholar] [CrossRef] [PubMed]
- De Bartolomeis, A.; De Simone, G.; Ciccarelli, M.; Castiello, A.; Mazza, B.; Vellucci, L.; Barone, A. Antipsychotics-induced changes in synaptic architecture and functional connectivity: Translational implications for treatment response and resistance. Biomedicines 2022, 10, 3183. [Google Scholar] [CrossRef]
- Marenco, S.; Weinberger, D.R. The neurodevelopmental hypothesis of schizophrenia: Following a trail of evidence fromcradle to grave. Dev. Psychopathol. 2000, 12, 501–527. [Google Scholar] [CrossRef]
- Berdenis Van Berlekom, A.; Muflihah, C.H.; Snijders, G.J.L.J.; MacGillavry, H.D.; Middeldorp, J.; Hol, E.M.; Kahn, R.S.; De Witte, L.D. Synapse pathology in schizophrenia: A meta-analysis of postsynaptic elements in postmortem brain studies. Schizophr. Bull. 2019, 46, sbz060. [Google Scholar] [CrossRef]
- Iasevoli, F.; Ambesi-Impiombato, A.; Fiore, G.; Panariello, F.; Muscettola, G.; De Bartolomeis, A. Pattern of acute induction of Homer1a Gene is preserved after chronic treatment with first- and second-generation antipsychotics: Effect of short-term drug discontinuation and comparison with Homer1a-interacting genes. J. Psychopharmacol. 2011, 25, 875–887. [Google Scholar] [CrossRef]
- Buonaguro, E.F.; Iasevoli, F.; Marmo, F.; Eramo, A.; Latte, G.; Avagliano, C.; Tomasetti, C.; De Bartolomeis, A. Re-Arrangements of gene transcripts at glutamatergic synapses after prolonged treatments with antipsychotics: A putative link with synaptic remodeling. Prog. Neuro-Psychopharmacol. Biol. Psychiatry 2017, 76, 29–41. [Google Scholar] [CrossRef]
- Iasevoli, F.; Fiore, G.; Cicale, M.; Muscettola, G.; De Bartolomeis, A. Haloperidol induces higher Homer1a Expression than risperidone, olanzapine and sulpiride in striatal sub-regions. Psychiatry Res. 2010, 177, 255–260. [Google Scholar] [CrossRef]
- De Bartolomeis, A.; Marmo, F.; Buonaguro, E.F.; Rossi, R.; Tomasetti, C.; Iasevoli, F. Imaging brain gene expression profiles by antipsychotics: Region-specific action of amisulpride on postsynaptic density transcripts compared to haloperidol. Eur. Neuropsychopharmacol. 2013, 23, 1516–1529. [Google Scholar] [CrossRef] [PubMed]
- De Bartolomeis, A.; Iasevoli, F.; Marmo, F.; Buonaguro, E.F.; Eramo, A.; Rossi, R.; Avvisati, L.; Latte, G.; Tomasetti, C. Progressive Recruitment of cortical and striatal regions by inducible postsynaptic density transcripts after increasing doses of antipsychotics with different receptor profiles: Insights for psychosis treatment. Eur. Neuropsychopharmacol. 2015, 25, 566–582. [Google Scholar] [CrossRef] [PubMed]
- Rizig, M.A.; McQuillin, A.; Ng, A.; Robinson, M.; Harrison, A.; Zvelebil, M.; Hunt, S.P.; Gurling, H.M. A Gene expression and systems pathway analysis of the effects of clozapine compared to haloperidol in the mouse brain implicates susceptibility genes for schizophrenia. J. Psychopharmacol. 2012, 26, 1218–1230. [Google Scholar] [CrossRef]
- Kontkanen, O. Chronic Antipsychotic drug treatment induces long-lasting expression of fos and jun family genes and activator protein 1 complex in the rat prefrontal cortex. Neuropsychopharmacology 2002, 27, 152–162. [Google Scholar] [CrossRef]
- Verma, V.; Lim, E.P.; Han, S.P.; Nagarajah, R.; Dawe, G.S. Chronic high-dose haloperidol has qualitatively similar effects to risperidone and clozapine on immediate-early gene and tyrosine hydroxylase expression in the rat locus coeruleus but not medial prefrontal cortex. Neurosci. Res. 2007, 57, 17–28. [Google Scholar] [CrossRef]
- Park, S.-W.; Lee, S.-K.; Kim, J.-M.; Yoon, J.-S.; Kim, Y.-H. Effects of quetiapine on the brain-derived neurotrophic factor expression in the hippocampus and neocortex of rats. Neurosci. Lett. 2006, 402, 25–29. [Google Scholar] [CrossRef]
- Kim, H.-W.; Cheon, Y.; Modi, H.R.; Rapoport, S.I.; Rao, J.S. Effects of chronic clozapine administration on markers of arachidonic acid cascade and synaptic integrity in rat brain. Psychopharmacology 2012, 222, 663–674. [Google Scholar] [CrossRef] [PubMed]
- Polese, D. Homer 1a Gene expression modulation by antipsychotic drugs involvement of the glutamate metabotropic system and effects of d-cycloserine. Neuropsychopharmacology 2002, 27, 906–913. [Google Scholar] [CrossRef]
- Robbins, M.; Critchlow, H.; Lloyd, A.; Cilia, J.; Clarke, J.; Bond, B.; Jones, D.; Maycox, P. Differential expression of IEG mRNA in rat brain following acute treatment with clozapine or haloperidol: A semi-quantitative RT—PCR study. J. Psychopharmacol. 2008, 22, 536–542. [Google Scholar] [CrossRef]
- Correll, C.U.; Agid, O.; Crespo-Facorro, B.; De Bartolomeis, A.; Fagiolini, A.; Seppälä, N.; Howes, O.D. A Guideline and checklist for initiating and managing clozapine treatment in patients with treatment-resistant schizophrenia. CNS Drugs 2022, 36, 659–679. [Google Scholar] [CrossRef]
- Delgado-Sallent, C.; Nebot, P.; Gener, T.; Fath, A.B.; Timplalexi, M.; Puig, M.V. Atypical, but not typical, antipsychotic drugs reduce hypersynchronized prefrontal-hippocampal circuits during psychosis-like states in mice: Contribution of 5-HT2A and 5-HT1A receptors. Cereb. Cortex 2022, 32, 3472–3487. [Google Scholar] [CrossRef]
- Spedding, M.; Sebban, C.; Jay, T.M.; Rocher, C.; Tesolin-Decros, B.; Chazot, P.; Schenker, E.; Szénási, G.; Lévay, G.I.; Megyeri, K.; et al. Phenotypical screening on neuronal plasticity in hippocampal-prefrontal cortex connectivity reveals an antipsychotic with a novel profile. Cells 2022, 11, 1181. [Google Scholar] [CrossRef] [PubMed]
- Kargieman, L.; Riga, M.S.; Artigas, F.; Celada, P. Clozapine reverses phencyclidine-induced desynchronization of prefrontal cortex through a 5-HT1A receptor-dependent mechanism. Neuropsychopharmacology 2012, 37, 723–733. [Google Scholar] [CrossRef]
- Li, J.; Ishiwari, K.; Conway, M.W.; Francois, J.; Huxter, J.; Lowry, J.P.; Schwarz, A.J.; Tricklebank, M.; Gilmour, G. Dissociable effects of antipsychotics on ketamine-induced changes in regional oxygenation and inter-regional coherence of low frequency oxygen fluctuations in the rat. Neuropsychopharmacology 2014, 39, 1635–1644. [Google Scholar] [CrossRef] [PubMed][Green Version]
- Zong, X.; Hu, M.; Pantazatos, S.P.; Mann, J.J.; Wang, G.; Liao, Y.; Liu, Z.-C.; Liao, W.; Yao, T.; Li, Z.; et al. A Dissociation in effects of risperidone monotherapy on functional and anatomical connectivity within the default mode network. Schizophr. Bull. 2019, 45, 1309–1318. [Google Scholar] [CrossRef]
- Blazer, A.; Chengappa, K.N.R.; Foran, W.; Parr, A.C.; Kahn, C.E.; Luna, B.; Sarpal, D.K. Changes in corticostriatal connectivity and striatal tissue iron associated with efficacy of clozapine for treatment-resistant schizophrenia. Psychopharmacology 2022, 239, 2503–2514. [Google Scholar] [CrossRef] [PubMed]
- Fleischhacker, W.W. Aripiprazole. Expert Opin. Pharmacother. 2005, 6, 2091–2101. [Google Scholar] [CrossRef]
- Maeda, K.; Lerdrup, L.; Sugino, H.; Akazawa, H.; Amada, N.; McQuade, R.D.; Stensbøl, T.B.; Bundgaard, C.; Arnt, J.; Kikuchi, T. Brexpiprazole II: Antipsychotic-like and procognitive effects of a novel serotonin-dopamine activity modulator. J. Pharmacol. Exp. Ther. 2014, 350, 605–614. [Google Scholar] [CrossRef]
- Kroeze, W.K.; Hufeisen, S.J.; Popadak, B.A.; Renock, S.M.; Steinberg, S.; Ernsberger, P.; Jayathilake, K.; Meltzer, H.Y.; Roth, B.L. H1-Histamine receptor affinity predicts short-term weight gain for typical and atypical antipsychotic drugs. Neuropsychopharmacology 2003, 28, 519–526. [Google Scholar] [CrossRef]
- Cha, D.S.; Luo, X.; Ahmed, J.; Becirovic, L.; Cha, R.H.; McIntyre, R.S. Brexpiprazole as an augmentation agent to antidepressants in treatment resistant major depressive disorder. Expert Rev. Neurother. 2019, 19, 777–783. [Google Scholar] [CrossRef]
- McKeage, K. Adjunctive brexpiprazole: A review in major depressive disorder. CNS Drugs 2016, 30, 91–99. [Google Scholar] [CrossRef] [PubMed]
- Thase, M.E.; Youakim, J.M.; Skuban, A.; Hobart, M.; Augustine, C.; Zhang, P.; McQuade, R.D.; Carson, W.H.; Nyilas, M.; Sanchez, R.; et al. Efficacy and safety of adjunctive brexpiprazole 2 mg in major depressive disorder: A phase 3, randomized, placebo-controlled study in patients with inadequate response to antidepressants. J. Clin. Psychiatry 2015, 76, 1224–1231. [Google Scholar] [CrossRef] [PubMed]
- Kane, J.M.; Skuban, A.; Ouyang, J.; Hobart, M.; Pfister, S.; McQuade, R.D.; Nyilas, M.; Carson, W.H.; Sanchez, R.; Eriksson, H. A Multicenter, randomized, double-blind, controlled phase 3 trial of fixed-dose brexpiprazole for the treatment of adults with acute schizophrenia. Schizophr. Res. 2015, 164, 127–135. [Google Scholar] [CrossRef]
- Correll, C.U.; Skuban, A.; Ouyang, J.; Hobart, M.; Pfister, S.; McQuade, R.D.; Nyilas, M.; Carson, W.H.; Sanchez, R.; Eriksson, H. Efficacy and safety of brexpiprazole for the treatment of acute schizophrenia: A 6-week randomized, double-blind, placebo-controlled trial. Am. J. Psychiatry 2015, 172, 870–880. [Google Scholar] [CrossRef] [PubMed]
- Ishigooka, J.; Iwashita, S.; Tadori, Y. Efficacy and safety of brexpiprazole for the treatment of acute schizophrenia in japan: A 6-week, randomized, double-blind, placebo-controlled study. Psychiatry Clin. Neurosci. 2018, 72, 692–700. [Google Scholar] [CrossRef]
- Fleischhacker, W.W.; Hobart, M.; Ouyang, J.; Forbes, A.; Pfister, S.; McQuade, R.D.; Carson, W.H.; Sanchez, R.; Nyilas, M.; Weiller, E. Efficacy and safety of brexpiprazole (opc-34712) as maintenance treatment in adults with schizophrenia: A randomized, double-blind, placebo-controlled study. Int. J. Neuropsychopharmacol. 2017, 20, 11–21. [Google Scholar] [CrossRef]
- Brown, E.S.; Khaleghi, N.; Van Enkevort, E.; Ivleva, E.; Nakamura, A.; Holmes, T.; Mason, B.L.; Escalante, C. A pilot study of brexpiprazole for bipolar depression. J. Affect. Disord. 2019, 249, 315–318. [Google Scholar] [CrossRef]
- Ishima, T.; Futamura, T.; Ohgi, Y.; Yoshimi, N.; Kikuchi, T.; Hashimoto, K. Potentiation of neurite outgrowth by brexpiprazole, a novel serotonin–dopamine activity modulator: A role for serotonin 5-HT1A and 5-HT2A receptors. Eur. Neuropsychopharmacol. 2015, 25, 505–511. [Google Scholar] [CrossRef]
- Itoh, K.; Ishima, T.; Kehler, J.; Hashimoto, K. Potentiation of NGF-induced neurite outgrowth in PC12 cells by papaverine: Role played by PLC-γ, IP3 receptors. Brain Res. 2011, 1377, 32–40. [Google Scholar] [CrossRef]
- Ishima, T.; Hashimoto, K. Potentiation of nerve growth factor-induced neurite outgrowth in PC12 cells by ifenprodil: The role of Sigma-1 and IP3 receptors. PLoS ONE 2012, 7, e37989. [Google Scholar] [CrossRef]
- Makhnevych, T.; Houry, W.A. The role of Hsp90 in protein complex assembly. Biochim. Biophys. Acta 2012, 1823, 674–682. [Google Scholar] [CrossRef] [PubMed]
- Ma, M.; Ren, Q.; Yang, C.; Zhang, J.; Yao, W.; Dong, C.; Ohgi, Y.; Futamura, T.; Hashimoto, K. Antidepressant effects of combination of brexpiprazole and fluoxetine on depression-like behavior and dendritic changes in mice after inflammation. Psychopharmacology 2017, 234, 525–533. [Google Scholar] [CrossRef]
- Ma, M.; Ren, Q.; Yang, C.; Zhang, J.; Yao, W.; Dong, C.; Ohgi, Y.; Futamura, T.; Hashimoto, K. Adjunctive treatment of brexpiprazole with fluoxetine shows a rapid antidepressant effect in social defeat stress model: Role of BDNF-TrkB signaling. Sci. Rep. 2016, 6, 39209. [Google Scholar] [CrossRef] [PubMed]
- Caccia, S.; Invernizzi, R.W.; Nobili, A.; Pasina, L. A new generation of antipsychotics: Pharmacology and clinical utility of cariprazine in schizophrenia. Ther. Clin. Risk Manag. 2013, 9, 319–328. [Google Scholar] [CrossRef] [PubMed]
- Seneca, N.; Finnema, S.J.; Laszlovszky, I.; Kiss, B.; Horváth, A.; Pásztor, G.; Kapás, M.; Gyertyán, I.; Farkas, S.; Innis, R.B.; et al. Occupancy of dopamine D2 and D3 and serotonin 5-HT1A receptors by the novel antipsychotic drug candidate, cariprazine (RGH-188), in monkey brain measured using positron emission tomography. Psychopharmacology 2011, 218, 579–587. [Google Scholar] [CrossRef]
- Kiss, B.; Horváth, A.; Némethy, Z.; Schmidt, E.; Laszlovszky, I.; Bugovics, G.; Fazekas, K.; Hornok, K.; Orosz, S.; Gyertyán, I.; et al. Cariprazine (RGH-188), a dopamine D(3) receptor-preferring, D(3)/D(2) dopamine receptor antagonist-partial agonist antipsychotic candidate: In vitro and neurochemical profile. J. Pharmacol. Exp. Ther. 2010, 333, 328–340. [Google Scholar] [CrossRef]
- Durgam, S.; Earley, W.; Guo, H.; Li, D.; Németh, G.; Laszlovszky, I.; Fava, M.; Montgomery, S.A. Efficacy and safety of adjunctive cariprazine in inadequate responders to antidepressants: A randomized, double-blind, placebo-controlled study in adult patients with major depressive disorder. J. Clin. Psychiatry 2016, 77, 371–378. [Google Scholar] [CrossRef] [PubMed]
- Fava, M.; Durgam, S.; Earley, W.; Lu, K.; Hayes, R.; Laszlovszky, I.; Németh, G. Efficacy of Adjunctive low-dose cariprazine in major depressive disorder: A randomized, double-blind, placebo-controlled trial. Int. Clin. Psychopharmacol. 2018, 33, 312–321. [Google Scholar] [CrossRef]
- Papp, M.; Gruca, P.; Lasoń-Tyburkiewicz, M.; Adham, N.; Kiss, B.; Gyertyán, I. Attenuation of anhedonia by cariprazine in the chronic mild stress model of depression. Behav. Pharmacol. 2014, 25, 567–574. [Google Scholar] [CrossRef]
- Zimnisky, R.; Chang, G.; Gyertyán, I.; Kiss, B.; Adham, N.; Schmauss, C. Cariprazine, a dopamine D(3)-receptor-preferring partial agonist, blocks phencyclidine-induced impairments of working memory, attention set-shifting, and recognition memory in the mouse. Psychopharmacology 2013, 226, 91–100. [Google Scholar] [CrossRef]
- Leggio, G.M.; Salomone, S.; Bucolo, C.; Platania, C.; Micale, V.; Caraci, F.; Drago, F. Dopamine D3 receptor as a new pharmacological target for the treatment of depression. Eur. J. Pharmacol. 2013, 719, 25–33. [Google Scholar] [CrossRef] [PubMed]
- Choi, Y.K.; Adham, N.; Kiss, B.; Gyertyán, I.; Tarazi, F.I. Long-term effects of cariprazine exposure on dopamine receptor subtypes. CNS Spectr. 2014, 19, 268–277. [Google Scholar] [CrossRef]
- Gyertyán, I.; Kiss, B.; Sághy, K.; Laszy, J.; Szabó, G.; Szabados, T.; Gémesi, L.I.; Pásztor, G.; Zájer-Balázs, M.; Kapás, M.; et al. Cariprazine (RGH-188), a potent D3/D2 dopamine receptor partial agonist, binds to dopamine d3 receptors in vivo and shows antipsychotic-like and procognitive effects in rodents. Neurochem. Int. 2011, 59, 925–935. [Google Scholar] [CrossRef] [PubMed]
- Sokoloff, P.; Guillin, O.; Diaz, J.; Carroll, P.; Griffon, N. Brain-derived neurotrophic factor controls dopamine D3 receptor expression: Implications for neurodevelopmental psychiatric disorders. Neurotox. Res. 2002, 4, 671–678. [Google Scholar] [CrossRef]
- Kiss, B.; Horti, F.; Bobok, A. Poster #16 Cariprazine, a D3/D2 dopamine receptor partial agonist antipsychotic, displays greater d3 receptor occupancy in vivo compared with other antipsychotics. Schizophr. Res. 2012, 136, S190. [Google Scholar] [CrossRef]
- Caccia, S.; Pasina, L.; Nobili, A. Critical appraisal of lurasidone in the management of schizophrenia. Neuropsychiatr. Dis. Treat. 2012, 8, 155–168. [Google Scholar] [CrossRef] [PubMed]
- Loebel, A.; Cucchiaro, J.; Silva, R.; Kroger, H.; Hsu, J.; Sarma, K.; Sachs, G. Lurasidone monotherapy in the treatment of bipolar i depression: A randomized, double-blind, placebo-controlled study. Am. J. Psychiatry 2014, 171, 160–168. [Google Scholar] [CrossRef]
- Franklin, R.; Zorowitz, S.; Corse, A.K.; Widge, A.S.; Deckersbach, T. Lurasidone for the treatment of bipolar depression: An evidence-based review. Neuropsychiatr. Dis. Treat. 2015, 11, 2143–2152. [Google Scholar] [CrossRef]
- Ishibashi, T.; Horisawa, T.; Tokuda, K.; Ishiyama, T.; Ogasa, M.; Tagashira, R.; Matsumoto, K.; Nishikawa, H.; Ueda, Y.; Toma, S.; et al. Pharmacological profile of lurasidone, a novel antipsychotic agent with potent 5-Hydroxytryptamine 7 (5-HT7) and 5-HT1A receptor Activity. J. Pharmacol. Exp. Ther. 2010, 334, 171–181. [Google Scholar] [CrossRef]
- Ishiyama, T.; Tokuda, K.; Ishibashi, T.; Ito, A.; Toma, S.; Ohno, Y. Lurasidone (SM-13496), a Novel atypical antipsychotic drug, reverses mk-801-induced impairment of learning and memory in the rat passive-avoidance test. Eur. J. Pharmacol. 2007, 572, 160–170. [Google Scholar] [CrossRef]
- Citrome, L. Lurasidone in schizophrenia: New information about dosage and place in therapy. Adv. Ther. 2012, 29, 815–825. [Google Scholar] [CrossRef] [PubMed]
- Kim, D.H.; Maneen, M.J.; Stahl, S.M. Building a better antipsychotic: Receptor targets for the treatment of multiple symptom dimensions of schizophrenia. Neurotherapeutics 2009, 6, 78–85. [Google Scholar] [CrossRef]
- Solmi, M.; Murru, A.; Pacchiarotti, I.; Undurraga, J.; Veronese, N.; Fornaro, M.; Stubbs, B.; Monaco, F.; Vieta, E.; Seeman, M.V.; et al. Safety, tolerability, and risks associated with first- and second-generation antipsychotics: A state-of-the-art clinical review. Ther. Clin. Risk Manag. 2017, 13, 757–777. [Google Scholar] [CrossRef]
- Fumagalli, F.; Calabrese, F.; Luoni, A.; Bolis, F.; Racagni, G.; Riva, M.A. Modulation of BDNF expression by repeated treatment with the novel antipsychotic lurasidone under basal condition and in response to acute stress. Int. J. Neuropsychopharm. 2012, 15, 235–246. [Google Scholar] [CrossRef] [PubMed]
- Calabrese, F.; Luoni, A.; Guidotti, G.; Racagni, G.; Fumagalli, F.; Riva, M.A. Modulation of neuronal plasticity following chronic concomitant administration of the novel antipsychotic lurasidone with the mood stabilizer valproic acid. Psychopharmacology 2013, 226, 101–112. [Google Scholar] [CrossRef]
- Luoni, A.; Macchi, F.; Papp, M.; Molteni, R.; Riva, M.A. Lurasidone exerts antidepressant properties in the chronic mild stress model through the regulation of synaptic and neuroplastic mechanisms in the rat prefrontal cortex. Int. J. Neuropsychopharmacol. 2015, 18, pyu061. [Google Scholar] [CrossRef] [PubMed]
- Fatemi, S.H.; Laurence, J.A.; Araghi-Niknam, M.; Stary, J.M.; Schulz, S.C.; Lee, S.; Gottesman, I.I. Glial Fibrillary acidic protein is reduced in cerebellum of subjects with major depression, but not schizophrenia. Schizophr. Res. 2004, 69, 317–323. [Google Scholar] [CrossRef]
- Feyissa, A.M.; Chandran, A.; Stockmeier, C.A.; Karolewicz, B. Reduced levels of NR2A and NR2B subunits of NMDA receptor and PSD-95 in the prefrontal cortex in major depression. Progress. Neuro-Psychopharmacol. Biol. Psychiatry 2009, 33, 70–75. [Google Scholar] [CrossRef]
- Abelaira, H.M.; Réus, G.Z.; Neotti, M.V.; Quevedo, J. The role of mTOR in depression and antidepressant responses. Life Sci. 2014, 101, 10–14. [Google Scholar] [CrossRef]
- Taha, E.; Gildish, I.; Gal-Ben-Ari, S.; Rosenblum, K. The role of eEF2 pathway in learning and synaptic plasticity. Neurobiol. Learn. Mem. 2013, 105, 100–106. [Google Scholar] [CrossRef]
- Jena, M.; Ranjan, R.; Mishra, B.R.; Mishra, A.; Nath, S.; Sahu, P.; Meher, B.R.; Srinivasan, A.; Maiti, R. Effect of lurasidone vs olanzapine on neurotrophic biomarkers in unmedicated schizophrenia: A randomized controlled trial. J. Psychiatr. Res. 2019, 112, 1–6. [Google Scholar] [CrossRef] [PubMed]
- Kalkman, H.O.; Feuerbach, D.; Lötscher, E.; Schoeffter, P. Functional Characterization of the novel antipsychotic iloperidone at human D2, D3, Alpha 2C, 5-HT6, and 5-HT1A receptors. Life Sci. 2003, 73, 1151–1159. [Google Scholar] [CrossRef] [PubMed]
- Kalkman, H.O.; Subramanian, N.; Hoyer, D. Extended Radioligand binding profile of iloperidone: A broad spectrum dopamine/serotonin/norepinephrine receptor antagonist for the management of psychotic disorders. Neuropsychopharmacology 2001, 25, 904–914. [Google Scholar] [CrossRef]
- Kane, J.M.; Lauriello, J.; Laska, E.; Di Marino, M.; Wolfgang, C.D. Long-term efficacy and safety of iloperidone: Results from 3 clinical trials for the treatment of schizophrenia. J. Clin. Psychopharmacol. 2008, 28, S29–S35. [Google Scholar] [CrossRef]
- Singh, V.; Arnold, J.G.; Prihoda, T.J.; Martinez, M.; Bowden, C.L. An open trial of iloperidone for mixed episodes in bipolar disorder. J. Clin. Psychopharmacol. 2017, 37, 615–619. [Google Scholar] [CrossRef] [PubMed]
- Lavedan, C.; Volpi, S.; Polymeropoulos, M.H.; Wolfgang, C.D. Effect of a ciliary neurotrophic factor polymorphism on schizophrenia symptom improvement in an iloperidone clinical Trial. Pharmacogenomics 2008, 9, 289–301. [Google Scholar] [CrossRef]
- Ip, N.Y.; Yancopoulos, G.D. The Neurotrophins and CNTF: Two families of collaborative neurotrophic factors. Annu. Rev. Neurosci. 1996, 19, 491–515. [Google Scholar] [CrossRef]
- Thome, J.; Kornhuber, J.; Baumer, A.; Rösler, M.; Beckmann, H.; Riederer, P. CNTF and endogenous psychoses? Nat. Genet. 1996, 12, 123. [Google Scholar] [CrossRef]
- Nishiyama, J.; Tochigi, M.; Itoh, S.; Otowa, T.; Kato, C.; Umekage, T.; Kohda, K.; Ebisawa, T.; Kato, N.; Sasaki, T. No association between the CNTF null mutation and schizophrenia or personality. Psychiatr. Genet. 2006, 16, 217–219. [Google Scholar] [CrossRef]
- Nöthen, M.M.; Cichon, S.; Eggermann, K.; Propping, P.; Knapp, M.; Maier, W.; Rietschel, M. CNTF and psychiatric disorders. Nat. Genet. 1996, 13, 142–143. [Google Scholar] [CrossRef]
- Szot, P.; White, S.S.; Greenup, J.L.; Leverenz, J.B.; Peskind, E.R.; Raskind, M.A. Alpha1-Adrenoreceptor in human hippocampus: Binding and receptor subtype mRNA expression. Mol. Brain Res. 2005, 139, 367–371. [Google Scholar] [CrossRef]
- Choi, Y.K.; Tarazi, F.I. Long-term effects of iloperidone on cerebral serotonin and adrenoceptor subtypes. J. Mol. Neurosci. 2018, 66, 59–67. [Google Scholar] [CrossRef]
- Intra-Cellular Therapies. FDA Approves Intra-Cellular Therapies’ Novel Antipsychotic, CAPLYTA® (Lumateperone) for the Treatment of Schizophrenia in Adults 2019. Available online: https://ir.intracellulartherapies.com/news-releases/news-release-details/fda-approves-intra-cellular-therapies-novel-antipsychotic. (accessed on 20 December 2024).
- Orsolini, L.; De Berardis, D.; Volpe, U. Up-to-date expert opinion on the safety of recently developed antipsychotics. Expert Opin. Drug Saf. 2020, 19, 981–998. [Google Scholar] [CrossRef] [PubMed]
- Blair, H.A. Lumateperone: First approval. Drugs 2020, 80, 417–423. [Google Scholar] [CrossRef] [PubMed]
- Snyder, G.L.; Vanover, K.E.; Zhu, H.; Miller, D.B.; O’Callaghan, J.P.; Tomesch, J.; Li, P.; Zhang, Q.; Krishnan, V.; Hendrick, J.P.; et al. Functional profile of a novel modulator of serotonin, dopamine, and glutamate neurotransmission. Psychopharmacology 2015, 232, 605–621. [Google Scholar] [CrossRef]
- Correll, C.U.; Davis, R.E.; Weingart, M.; Saillard, J.; O’Gorman, C.; Kane, J.M.; Lieberman, J.A.; Tamminga, C.A.; Mates, S.; Vanover, K.E. Efficacy and safety of lumateperone for treatment of schizophrenia: A randomized clinical trial. JAMA Psychiatry 2020, 77, 349–358. [Google Scholar] [CrossRef] [PubMed]
- Greenwood, J.; Acharya, R.B.; Marcellus, V.; Rey, J.A. Lumateperone: A novel antipsychotic for schizophrenia. Ann. Pharmacother. 2021, 55, 98–104. [Google Scholar] [CrossRef]
- Maini, K.; Hollier, J.W.; Gould, H.; Bollich, V.; LaForge, J.; Cornett, E.M.; Edinoff, A.N.; Kaye, A.M.; Kaye, A.D. Lumateperone tosylate, a selective and concurrent modulator of serotonin, dopamine, and glutamate, in the treatment of schizophrenia. Health Psychol. Res. 2021, 9, 71–96. [Google Scholar] [CrossRef]
- Kane, J.M.; Vanover, K.E.; Durgam, S.; Weingart, M.; Davis, R.; Satlin, A.; Tamminga, C.P. 671 Efficacy and safety of lumateperone tosylate 42mg in the treatment of schizophrenia: A pooled analysis of phase 2 and 3 studies. Eur. Neuropsychopharmacol. 2019, 29, S453–S454. [Google Scholar] [CrossRef]
- Friedman, J.H. Pimavanserin for the treatment of parkinson’s disease psychosis. Expert Opin. Pharmacother. 2013, 14, 1969–1975. [Google Scholar] [CrossRef]
- Cummings, J.; Ballard, C.; Tariot, P.; Owen, R.; Foff, E.; Youakim, J.; Norton, J.; Stankovic, S. Pimavanserin: Potential treatment for dementia-related psychosis. J. Prev. Alzheimers Dis. 2018, 5, 253–258. [Google Scholar] [CrossRef]
- Lavigne, E.G.; Buttigieg, D.; Steinschneider, R.; Burstein, E.S. Pimavanserin Promotes Trophic factor release and protects cultured primary dopaminergic neurons exposed to MPP+ in a GDNF-dependent manner. ACS Chem. Neurosci. 2021, 12, 2088–2098. [Google Scholar] [CrossRef]
- Xiao, W.; Ye, F.; Ma, L.; Tang, X.; Li, J.; Dong, H.; Sha, W.; Zhang, X. Atypical antipsychotic treatment increases glial cell line-derived neurotrophic factor serum levels in drug-free schizophrenic patients along with improvement of psychotic symptoms and therapeutic effects. Psychiatry Res. 2016, 246, 617–622. [Google Scholar] [CrossRef] [PubMed]
- Keefe, R.S.E.; Harvey, P.D.; Khan, A.; Saoud, J.B.; Staner, C.; Davidson, M.; Luthringer, R. Cognitive effects of MIN-101 in patients with schizophrenia and negative symptoms: Results from a randomized controlled trial. J. Clin. Psychiatry 2018, 79, 17m11753. [Google Scholar] [CrossRef] [PubMed]
- Davidson, M.; Saoud, J.; Staner, C.; Noel, N.; Luthringer, E.; Werner, S.; Reilly, J.; Schaffhauser, J.-Y.; Rabinowitz, J.; Weiser, M.; et al. Efficacy and safety of MIN-101: A 12-week randomized, double-blind, placebo-controlled trial of a new drug in development for the treatment of negative symptoms in schizophrenia. Am. J. Psychiatry 2017, 174, 1195–1202. [Google Scholar] [CrossRef]
- Lever, J.R.; Miller, D.K.; Green, C.L.; Fergason-Cantrell, E.A.; Watkinson, L.D.; Carmack, T.L.; Fan, K.-H.; Lever, S.Z. A selective sigma-2 receptor ligand antagonizes cocaine-induced hyperlocomotion in mice. Synapse 2014, 68, 73–84. [Google Scholar] [CrossRef] [PubMed]
- Katz, J.L.; Su, T.-P.; Hiranita, T.; Hayashi, T.; Tanda, G.; Kopajtic, T.; Tsai, S.-Y. A role for sigma receptors in stimulant self administration and addiction. Pharmaceuticals 2011, 4, 880–914. [Google Scholar] [CrossRef]
- Skuza, G. Pharmacology of Sigma (σ) Receptor ligands from a behavioral perspective. Curr. Pharm. Des. 2012, 18, 863–874. [Google Scholar] [CrossRef]
- Minerva Neurosciences Announces Findings Showing Effect of Roluperidone on Brain-Derived Neurotrophic Factor (BDNF)|Minerva Neurosciences, Inc. Available online: https://ir.minervaneurosciences.com/news-releases/news-release-details/minerva-neurosciences-announces-findings-showing-effect (accessed on 24 December 2024).
- Geva, M.; Kusko, R.; Soares, H.; Fowler, K.D.; Birnberg, T.; Barash, S.; Wagner, A.M.; Fine, T.; Lysaght, A.; Weiner, B.; et al. Pridopidine activates neuroprotective pathways impaired in huntington disease. Hum. Mol. Genet. 2016, 25, 3975–3987. [Google Scholar] [CrossRef]
- Duric, V.; Clayton, S.; Leong, M.L.; Yuan, L.-L. Comorbidity factors and brain mechanisms linking chronic stress and systemic illness. Neural Plast. 2016, 2016, 5460732. [Google Scholar] [CrossRef]
- Ricci, V.; de Berardis, D.; Martinotti, G.; Maina, G. Neurotrophic Factors in Cannabis-induced Psychosis: An Update. Curr. Top. Med. Chem. 2024, 24, 1757–1772. [Google Scholar] [CrossRef] [PubMed]


Disclaimer/Publisher’s Note: The statements, opinions and data contained in all publications are solely those of the individual author(s) and contributor(s) and not of MDPI and/or the editor(s). MDPI and/or the editor(s) disclaim responsibility for any injury to people or property resulting from any ideas, methods, instructions or products referred to in the content. |
© 2025 by the authors. Licensee MDPI, Basel, Switzerland. This article is an open access article distributed under the terms and conditions of the Creative Commons Attribution (CC BY) license (https://creativecommons.org/licenses/by/4.0/).
Share and Cite
Mucci, F.; Arone, A.; Gurrieri, R.; Weiss, F.; Russomanno, G.; Marazziti, D. Third-Generation Antipsychotics: The Quest for the Key to Neurotrophism. Life 2025, 15, 391. https://doi.org/10.3390/life15030391
Mucci F, Arone A, Gurrieri R, Weiss F, Russomanno G, Marazziti D. Third-Generation Antipsychotics: The Quest for the Key to Neurotrophism. Life. 2025; 15(3):391. https://doi.org/10.3390/life15030391
Chicago/Turabian StyleMucci, Federico, Alessandro Arone, Riccardo Gurrieri, Francesco Weiss, Gerardo Russomanno, and Donatella Marazziti. 2025. "Third-Generation Antipsychotics: The Quest for the Key to Neurotrophism" Life 15, no. 3: 391. https://doi.org/10.3390/life15030391
APA StyleMucci, F., Arone, A., Gurrieri, R., Weiss, F., Russomanno, G., & Marazziti, D. (2025). Third-Generation Antipsychotics: The Quest for the Key to Neurotrophism. Life, 15(3), 391. https://doi.org/10.3390/life15030391

