Mechanisms of Substrate Recognition by the Multispecific Protein Lysine Methyltransferase SETD6
Abstract
1. Introduction
| Target Protein | Target Residue | Sequence Context | Reference | 
|---|---|---|---|
| RELA | K310 | KRTYETFKSIMKKSP | [10] | 
| H2A.Z | K7 | -AGGKAGKDSGKAKT | [13] | 
| WDR5 | K207 | TASGQCLKTLIDDDN | [14] | 
| WDR5 | K325 | SAALENDKTIKLWKS | [14] | 
| PLK1 | K209 | EYDGERKKTLCGTPN | [15] | 
| PLK1 | K413 | IPIFWVSKWVDYSDK | [15] | 
| H2A | K5 | ---SGRGKQGGKARA | [16] | 
| H3 | K14 | ARKSTGGKAPRKQLA | [16] | 
| H4 | K12 | KGGKGLGKGGAKRHR | [12,16] | 
| PAK4 | K473 | SKEVPRRKSLVGTPY | [17] | 
| BRD4 | K99 | LNLPDYYKIIKTPMD | [18] | 
| MRPS23 | K108 | EKYTELQKLGETDEE | [19] | 
| TWIST1 | K33 | RQQPPSGKRGGRKRR | [20] | 
| E2F1 | K117 | GRGRHPGKGVKSPGE | [11] | 
2. Materials and Methods
2.1. Generation of the SETD6 L260A Mutant and SETD6 Purification
2.2. Synthesis of Peptide SPOT Arrays
2.3. Methylation of Peptide SPOT Arrays
2.4. Data Analysis
2.5. Protein Modeling
3. Results
3.1. AlphaFold 3 Modeling of SETD6–E2F1 Complexes
3.2. Peptide SPOT Array Methylation Experiments with SETD6
3.3. Specificity of SETD6 for E2F1 K117
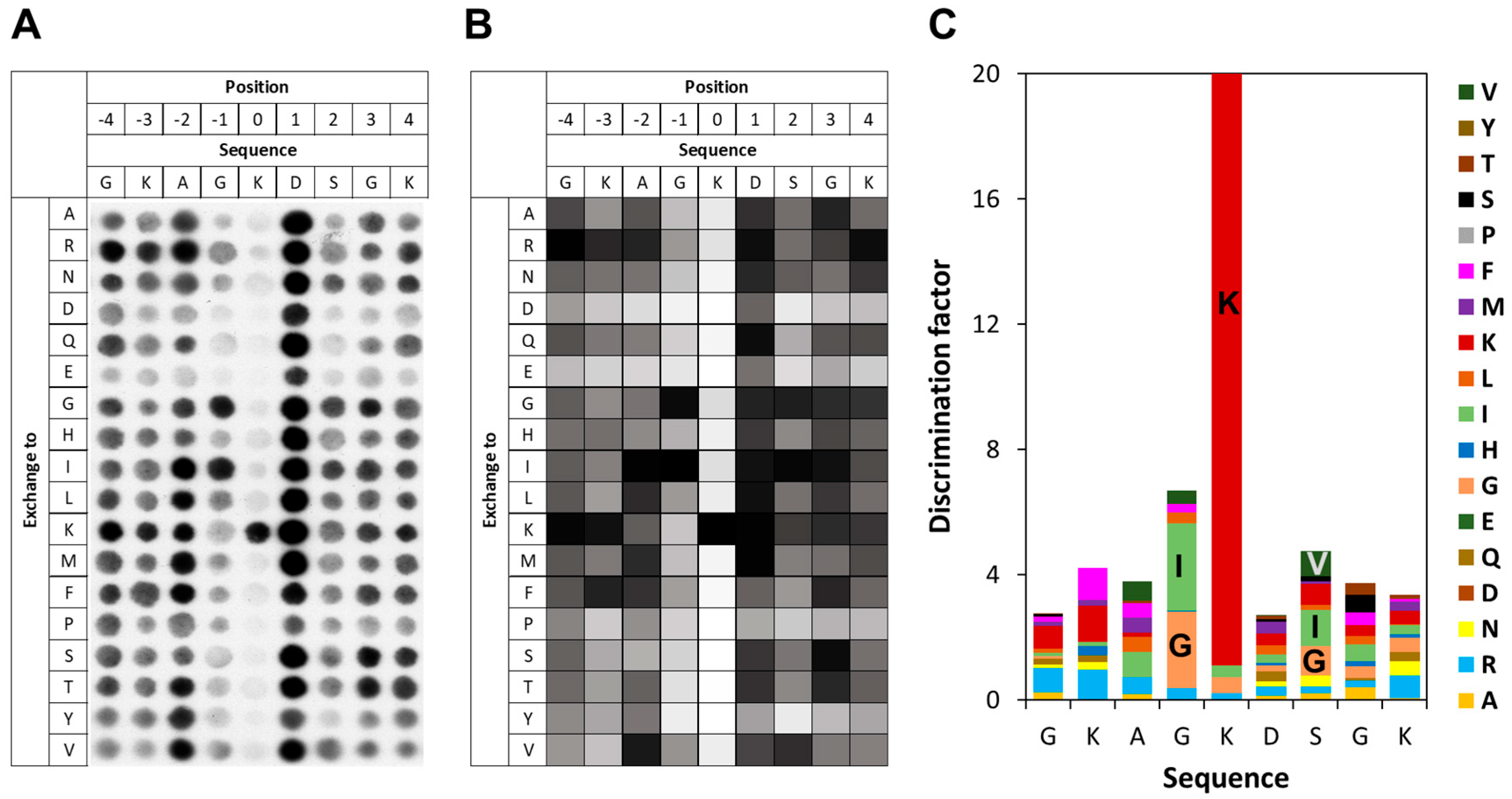
3.4. Specificity of SETD6 for H2A.Z K7
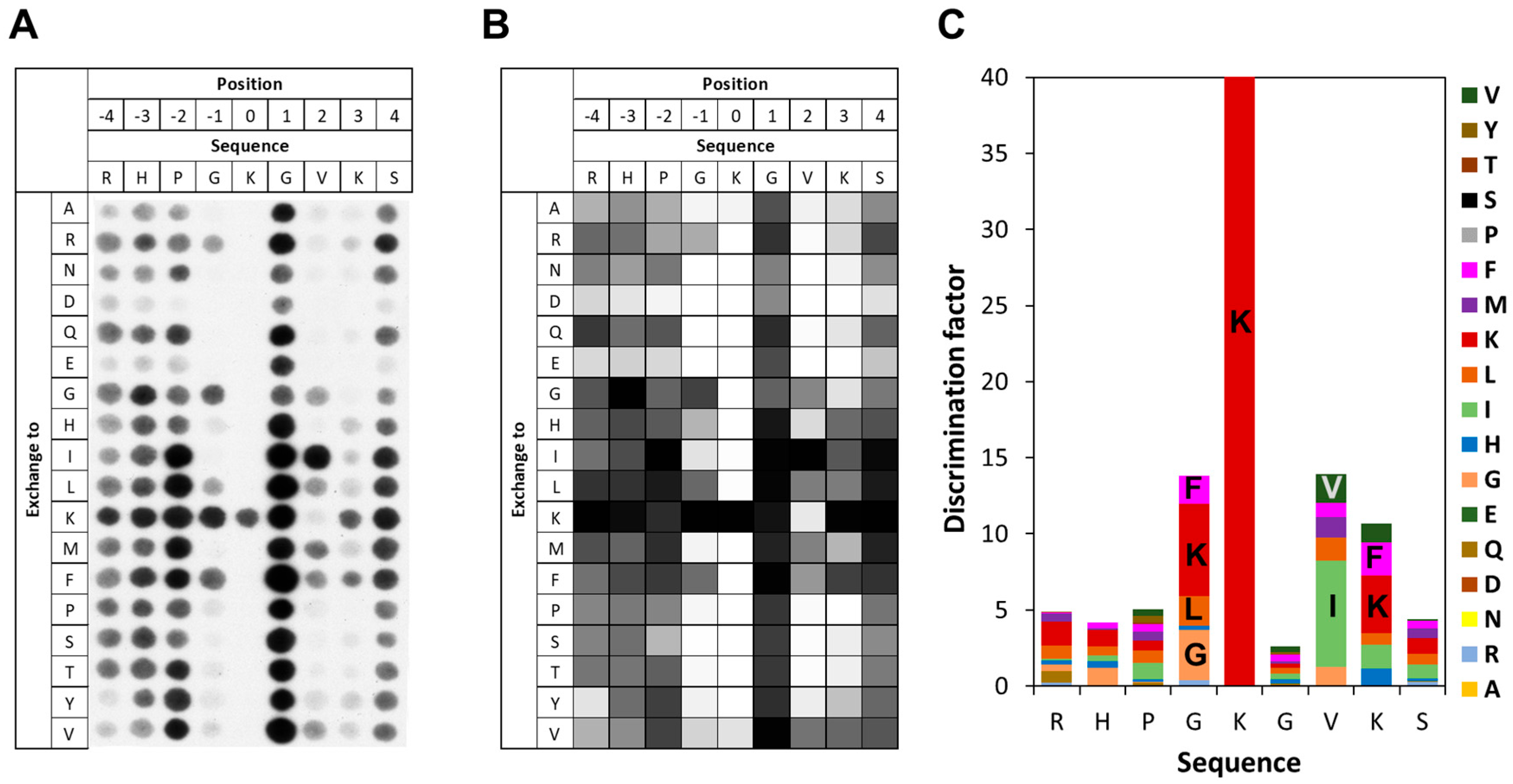
3.5. Specificity of SETD6 for RELA K310
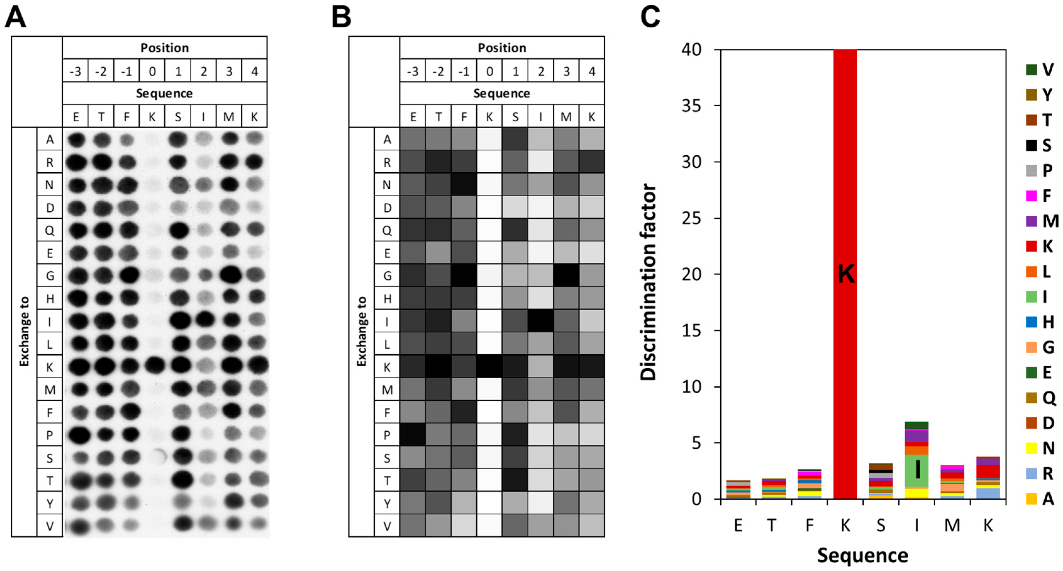
3.6. Specificity of SETD6 for H4 K12
3.7. Role of L260 in SETD6 Substrate Recognition
4. Discussion
5. Conclusions
Supplementary Materials
Author Contributions
Funding
Data Availability Statement
Conflicts of Interest
References
- Walsh, C.T.; Garneau-Tsodikova, S.; Gatto, G.J., Jr. Protein posttranslational modifications: The chemistry of proteome diversifications. Angew. Chem. Int. Ed. 2005, 44, 7342–7372. [Google Scholar] [CrossRef]
- Kitamura, N.; Galligan, J.J. A global view of the human post-translational modification landscape. Biochem. J. 2023, 480, 1241–1265. [Google Scholar] [CrossRef]
- Luo, M. Chemical and Biochemical Perspectives of Protein Lysine Methylation. Chem. Rev. 2018, 118, 6656–6705. [Google Scholar] [CrossRef]
- Schnee, P.; Pleiss, J.; Jeltsch, A. Approaching the catalytic mechanism of protein lysine methyltransferases by biochemical and simulation techniques. Crit. Rev. Biochem. Mol. Biol. 2024, 59, 20–68. [Google Scholar] [CrossRef] [PubMed]
- Husmann, D.; Gozani, O. Histone lysine methyltransferases in biology and disease. Nat. Struct. Mol. Biol. 2019, 26, 880–889. [Google Scholar] [CrossRef] [PubMed]
- Millan-Zambrano, G.; Burton, A.; Bannister, A.J.; Schneider, R. Histone post-translational modifications–cause and consequence of genome function. Nat. Rev. Genet. 2022, 23, 563–580. [Google Scholar] [CrossRef]
- Qian, C.; Zhou, M.M. SET domain protein lysine methyltransferases: Structure, specificity and catalysis. Cell Mol. Life Sci. 2006, 63, 2755–2763. [Google Scholar] [CrossRef]
- Falnes, P.O.; Malecki, J.M.; Herrera, M.C.; Bengtsen, M.; Davydova, E. Human seven-beta-strand (METTL) methyltransferases–conquering the universe of protein lysine methylation. J. Biol. Chem. 2023, 299, 104661. [Google Scholar] [CrossRef]
- Chopra, A.; Feldman, M.; Levy, D. Orchestrating epigenetics: A comprehensive review of the methyltransferase SETD6. Exp. Mol. Med. 2025, 57, 533–544. [Google Scholar] [CrossRef] [PubMed]
- Levy, D.; Kuo, A.J.; Chang, Y.; Schaefer, U.; Kitson, C.; Cheung, P.; Espejo, A.; Zee, B.M.; Liu, C.L.; Tangsombatvisit, S.; et al. Lysine methylation of the NF-κB subunit RelA by SETD6 couples activity of the histone methyltransferase GLP at chromatin to tonic repression of NF-κB signaling. Nat. Immunol. 2011, 12, 29–36. [Google Scholar] [CrossRef]
- Kublanovsky, M.; Ulu, G.T.; Weirich, S.; Levy, N.; Feldman, M.; Jeltsch, A.; Levy, D. Methylation of the transcription factor E2F1 by SETD6 regulates SETD6 expression via a positive feedback mechanism. J. Biol. Chem. 2023, 299, 105236. [Google Scholar] [CrossRef] [PubMed]
- Weirich, S.; Ulu, G.T.; Chandrasekaran, T.T.; Kehl, J.; Schmid, J.; Dorscht, F.; Kublanovsky, M.; Levy, D.; Jeltsch, A. Distinct specificities of the HEMK2 protein methyltransferase in methylation of glutamine and lysine residues. Protein Sci. 2024, 33, e4897. [Google Scholar] [CrossRef]
- Binda, O.; Sevilla, A.; LeRoy, G.; Lemischka, I.R.; Garcia, B.A.; Richard, S. SETD6 monomethylates H2AZ on lysine 7 and is required for the maintenance of embryonic stem cell self-renewal. Epigenetics 2013, 8, 177–183. [Google Scholar] [CrossRef]
- Yao, R.; Wang, Y.; Han, D.; Ma, Y.; Ma, M.; Zhao, Y.; Tan, J.; Lu, J.; Xu, G.; Li, X. Lysines 207 and 325 methylation of WDR5 catalyzed by SETD6 promotes breast cancer cell proliferation and migration. Oncol. Rep. 2018, 40, 3069–3077. [Google Scholar] [CrossRef] [PubMed]
- Feldman, M.; Vershinin, Z.; Goliand, I.; Elia, N.; Levy, D. The methyltransferase SETD6 regulates Mitotic progression through PLK1 methylation. Proc. Natl. Acad. Sci. USA 2019, 116, 1235–1240. [Google Scholar] [CrossRef]
- Binda, O. Lysine methyltransferase SETD6 modifies histones on a glycine-lysine motif. Epigenetics 2020, 15, 26–31. [Google Scholar] [CrossRef]
- Vershinin, Z.; Feldman, M.; Levy, D. PAK4 methylation by the methyltransferase SETD6 attenuates cell adhesion. Scientific Reports 2020, 10, 17068. [Google Scholar] [CrossRef]
- Vershinin, Z.; Feldman, M.; Werner, T.; Weil, L.E.; Kublanovsky, M.; Abaev-Schneiderman, E.; Sklarz, M.; Lam, E.Y.N.; Alasad, K.; Picaud, S.; et al. BRD4 methylation by the methyltransferase SETD6 regulates selective transcription to control mRNA translation. Sci. Adv. 2021, 7, eabf5374. [Google Scholar] [CrossRef]
- Liu, L.; Zhang, X.; Ding, H.; Liu, X.; Cao, D.; Liu, Y.; Liu, J.; Lin, C.; Zhang, N.; Wang, G.; et al. Arginine and lysine methylation of MRPS23 promotes breast cancer metastasis through regulating OXPHOS. Oncogene 2021, 40, 3548–3563. [Google Scholar] [CrossRef]
- Admoni-Elisha, L.; Elbaz, T.; Chopra, A.; Shapira, G.; Bedford, M.T.; Fry, C.J.; Shomron, N.; Biggar, K.; Feldman, M.; Levy, D. TWIST1 methylation by SETD6 selectively antagonizes LINC-PINT expression in glioma. Nucleic Acids Res. 2022, 50, 6903–6918. [Google Scholar] [CrossRef] [PubMed]
- Jeltsch, A.; Lanio, T. Site-directed mutagenesis by polymerase chain reaction. Methods Mol. Biol. 2002, 182, 85–94. [Google Scholar] [CrossRef]
- Frank, R. The SPOT-synthesis technique. Synthetic peptide arrays on membrane supports--principles and applications. J. Immunol. Methods 2002, 267, 13–26. [Google Scholar] [CrossRef] [PubMed]
- Kudithipudi, S.; Kusevic, D.; Weirich, S.; Jeltsch, A. Specificity analysis of protein lysine methyltransferases using SPOT peptide arrays. J. Vis. Exp. 2014, 93, e52203. [Google Scholar] [CrossRef] [PubMed]
- Weirich, S.; Jeltsch, A. Specificity Analysis of Protein Methyltransferases and Discovery of Novel Substrates Using SPOT Peptide Arrays. Methods Mol. Biol. 2022, 2529, 313–325. [Google Scholar] [CrossRef]
- Abramson, J.; Adler, J.; Dunger, J.; Evans, R.; Green, T.; Pritzel, A.; Ronneberger, O.; Willmore, L.; Ballard, A.J.; Bambrick, J.; et al. Accurate structure prediction of biomolecular interactions with AlphaFold 3. Nature 2024, 630, 493–500. [Google Scholar] [CrossRef]
- Pettersen, E.F.; Goddard, T.D.; Huang, C.C.; Couch, G.S.; Greenblatt, D.M.; Meng, E.C.; Ferrin, T.E. UCSF Chimera--a visualization system for exploratory research and analysis. J. Comput. Chem. 2004, 25, 1605–1612. [Google Scholar] [CrossRef]
- Rubin, S.M.; Gall, A.L.; Zheng, N.; Pavletich, N.P. Structure of the Rb C-terminal domain bound to E2F1-DP1: A mechanism for phosphorylation-induced E2F release. Cell 2005, 123, 1093–1106. [Google Scholar] [CrossRef]
- Chang, Y.; Levy, D.; Horton, J.R.; Peng, J.; Zhang, X.; Gozani, O.; Cheng, X. Structural basis of SETD6-mediated regulation of the NF-kB network via methyl-lysine signaling. Nucleic Acids Res. 2011, 39, 6380–6389. [Google Scholar] [CrossRef]
- Kublanovsky, M.; Aharoni, A.; Levy, D. Enhanced PKMT-substrate recognition through non active-site interactions. Biochem. Biophys. Res. Commun. 2018, 501, 1029–1033. [Google Scholar] [CrossRef]
- Khella, M.S.; Schnee, P.; Weirich, S.; Bui, T.; Brohm, A.; Bashtrykov, P.; Pleiss, J.; Jeltsch, A. The T1150A cancer mutant of the protein lysine dimethyltransferase NSD2 can introduce H3K36 trimethylation. J. Biol. Chem. 2023, 299, 104796. [Google Scholar] [CrossRef] [PubMed]
- Graf, D.; Schnee, P.; Pleiss, J.; Weirich, S.; Jeltsch, A. Investigation and design of the dual specificity of the PRDM9 protein lysine methyltransferase. Commun. Biol. 2025, 8, 823. [Google Scholar] [CrossRef]
- Schuhmacher, M.K.; Beldar, S.; Khella, M.S.; Brohm, A.; Ludwig, J.; Tempel, W.; Weirich, S.; Min, J.; Jeltsch, A. Sequence specificity analysis of the SETD2 protein lysine methyltransferase and discovery of a SETD2 super-substrate. Commun. Biol. 2020, 3, 511. [Google Scholar] [CrossRef] [PubMed]
- Schnee, P.; Choudalakis, M.; Weirich, S.; Khella, M.S.; Carvalho, H.; Pleiss, J.; Jeltsch, A. Mechanistic basis of the increased methylation activity of the SETD2 protein lysine methyltransferase towards a designed super-substrate peptide. Commun. Chem. 2022, 5, 139. [Google Scholar] [CrossRef] [PubMed]
- Weirich, S.; Kusevic, D.; Schnee, P.; Reiter, J.; Pleiss, J.; Jeltsch, A. Discovery of NSD2 non-histone substrates and design of a super-substrate. Commun. Biol. 2024, 7, 707. [Google Scholar] [CrossRef] [PubMed]
- Malecki, J.M.; Weirich, S.; Ramirez-Garrastacho, M.; Hagen, L.; Al-Egly, J.; Anonsen, J.H.; Schroer, L.; Herrera, M.C.; Davydova, E.; Slupphaug, G.; et al. Identification of substrates and sequence requirements for CARNMT1-mediated histidine methylation of C3H zinc fingers. J. Biol. Chem. 2025, 301, 110335. [Google Scholar] [CrossRef]








| Substrate | Peptide Sequence (−3 to +3) | Preference at Position | ||
|---|---|---|---|---|
| −1 | +2 | +3 | ||
| RELA K310 | ETFKSIM | I | ||
| E2F1 K117 | HPGKGVK | K > GFL | I > V | KF | 
| H2A.Z K7 | KAGKDSG | GI | IVG | |
| H4 K12 | GLGKGGA | G > K | GSNA | |
| Disclaimer/Publisher’s Note: The statements, opinions and data contained in all publications are solely those of the individual author(s) and contributor(s) and not of MDPI and/or the editor(s). MDPI and/or the editor(s) disclaim responsibility for any injury to people or property resulting from any ideas, methods, instructions or products referred to in the content. | 
© 2025 by the authors. Licensee MDPI, Basel, Switzerland. This article is an open access article distributed under the terms and conditions of the Creative Commons Attribution (CC BY) license (https://creativecommons.org/licenses/by/4.0/).
Share and Cite
Ulu, G.T.; Weirich, S.; Kehl, J.; Chandrasekaran, T.T.; Dorscht, F.; Levy, D.; Jeltsch, A. Mechanisms of Substrate Recognition by the Multispecific Protein Lysine Methyltransferase SETD6. Life 2025, 15, 1578. https://doi.org/10.3390/life15101578
Ulu GT, Weirich S, Kehl J, Chandrasekaran TT, Dorscht F, Levy D, Jeltsch A. Mechanisms of Substrate Recognition by the Multispecific Protein Lysine Methyltransferase SETD6. Life. 2025; 15(10):1578. https://doi.org/10.3390/life15101578
Chicago/Turabian StyleUlu, Gizem T., Sara Weirich, Jana Kehl, Thyagarajan T. Chandrasekaran, Franziska Dorscht, Dan Levy, and Albert Jeltsch. 2025. "Mechanisms of Substrate Recognition by the Multispecific Protein Lysine Methyltransferase SETD6" Life 15, no. 10: 1578. https://doi.org/10.3390/life15101578
APA StyleUlu, G. T., Weirich, S., Kehl, J., Chandrasekaran, T. T., Dorscht, F., Levy, D., & Jeltsch, A. (2025). Mechanisms of Substrate Recognition by the Multispecific Protein Lysine Methyltransferase SETD6. Life, 15(10), 1578. https://doi.org/10.3390/life15101578
 
        


 
       