A Treatment Algorithm for Free Vascularized Bone Reconstruction in Rare Large Osseous Defects Involving the Wrist
Abstract
1. Introduction
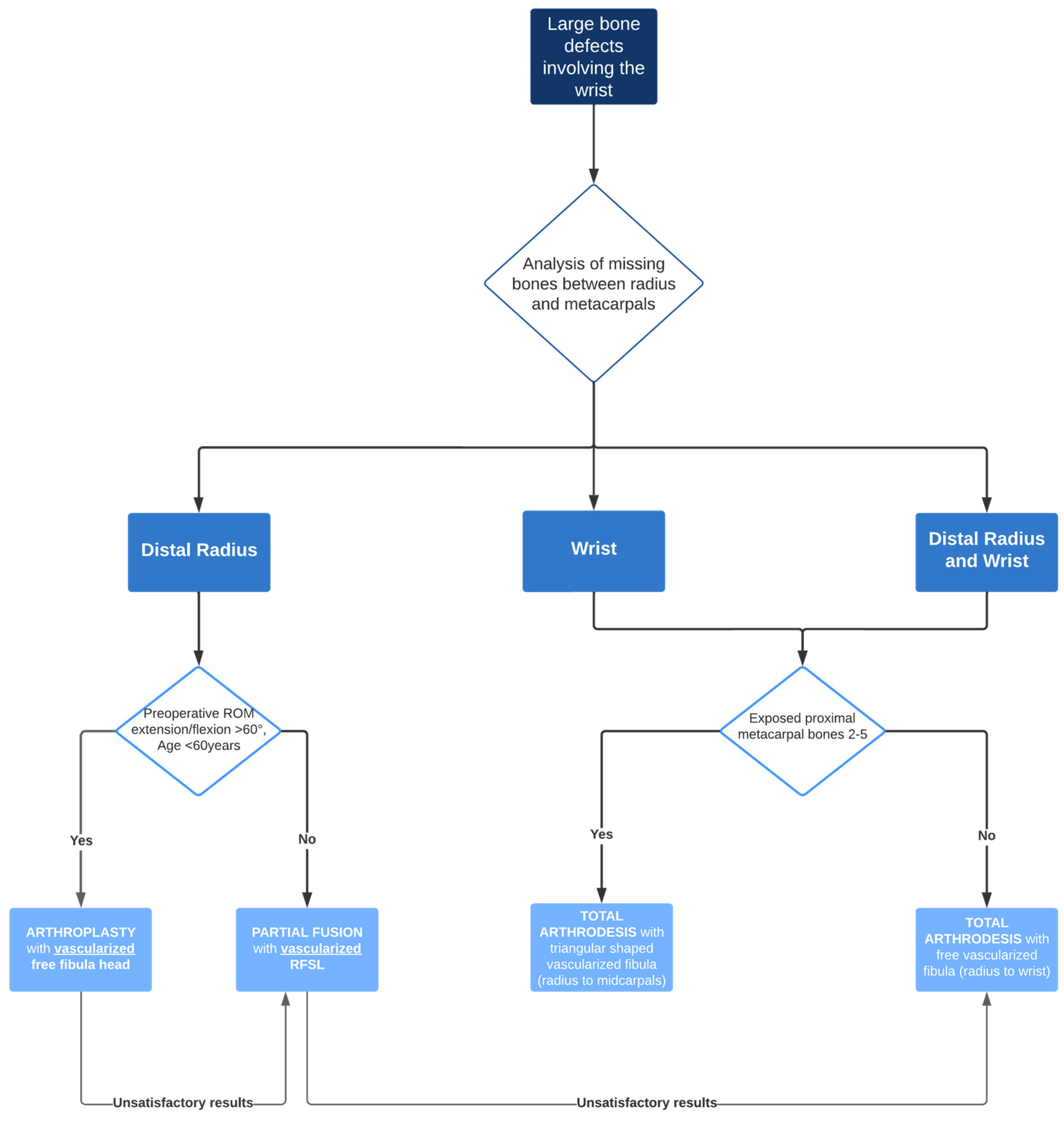
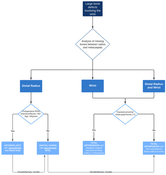
2. Materials and Methods
3. Surgical Techniques
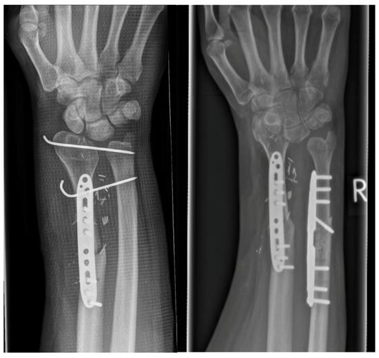
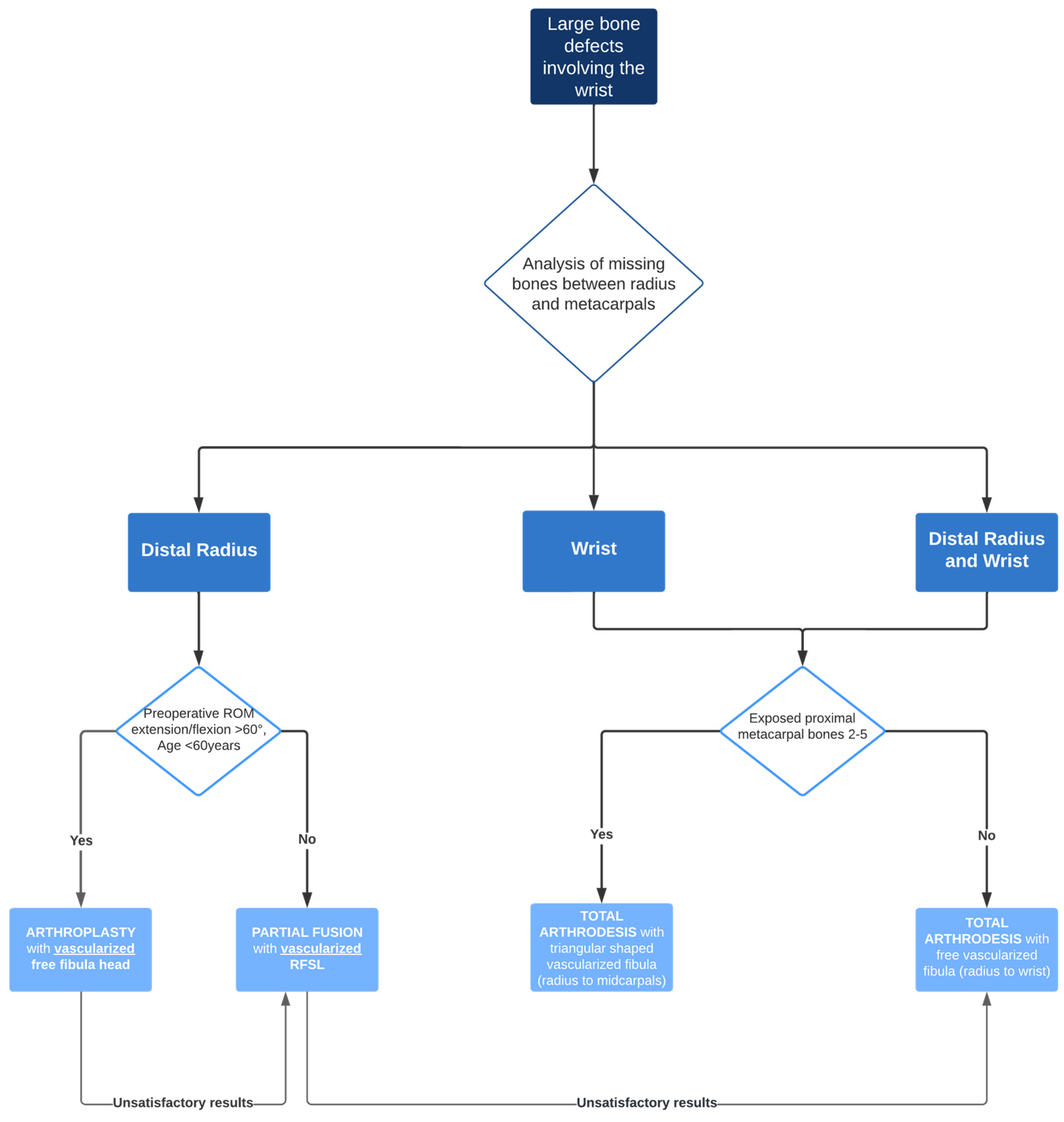
3.1. Group 1: Arthrodesis of the Radius and Wrist with Vascularized Bone Flaps
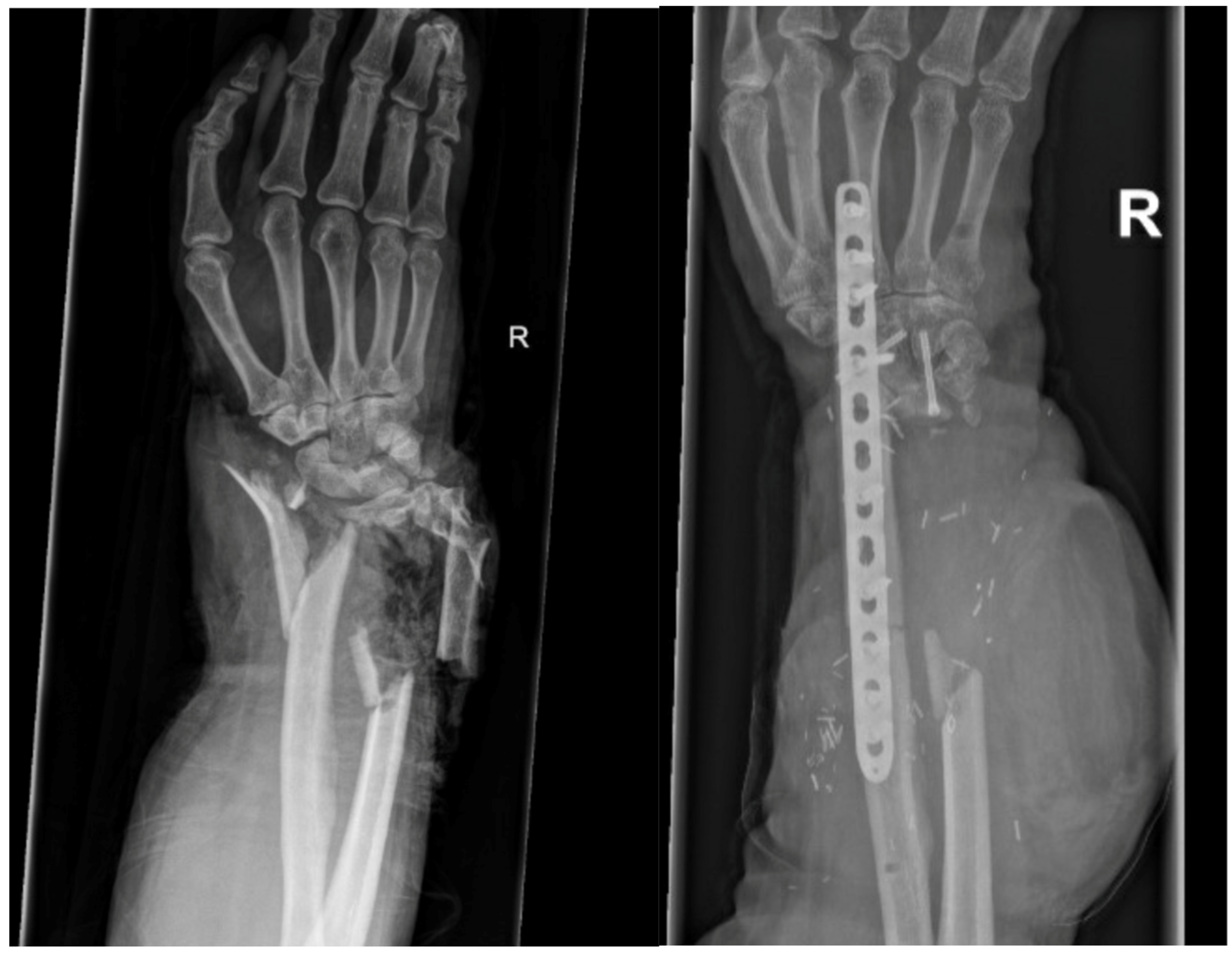
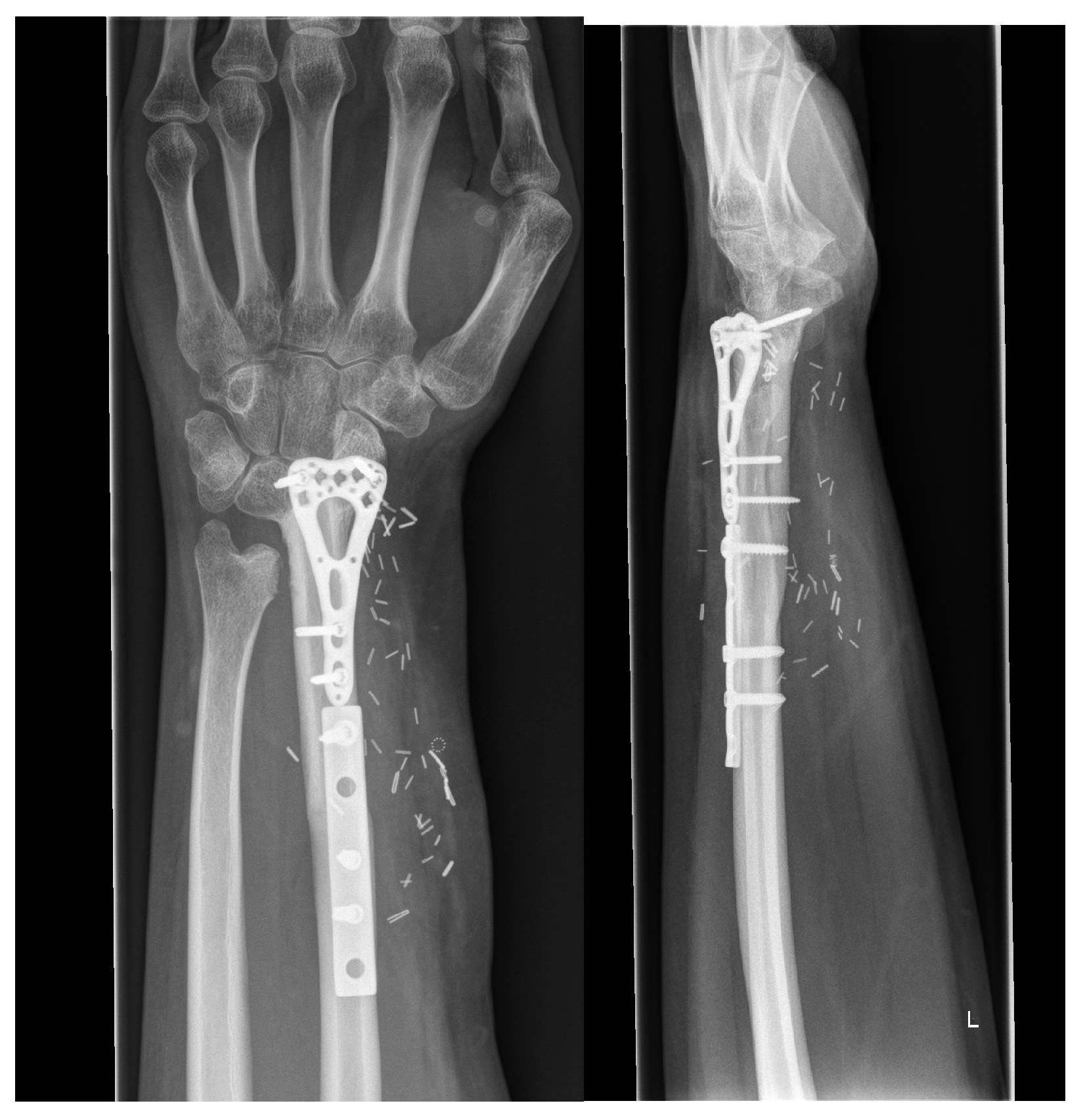
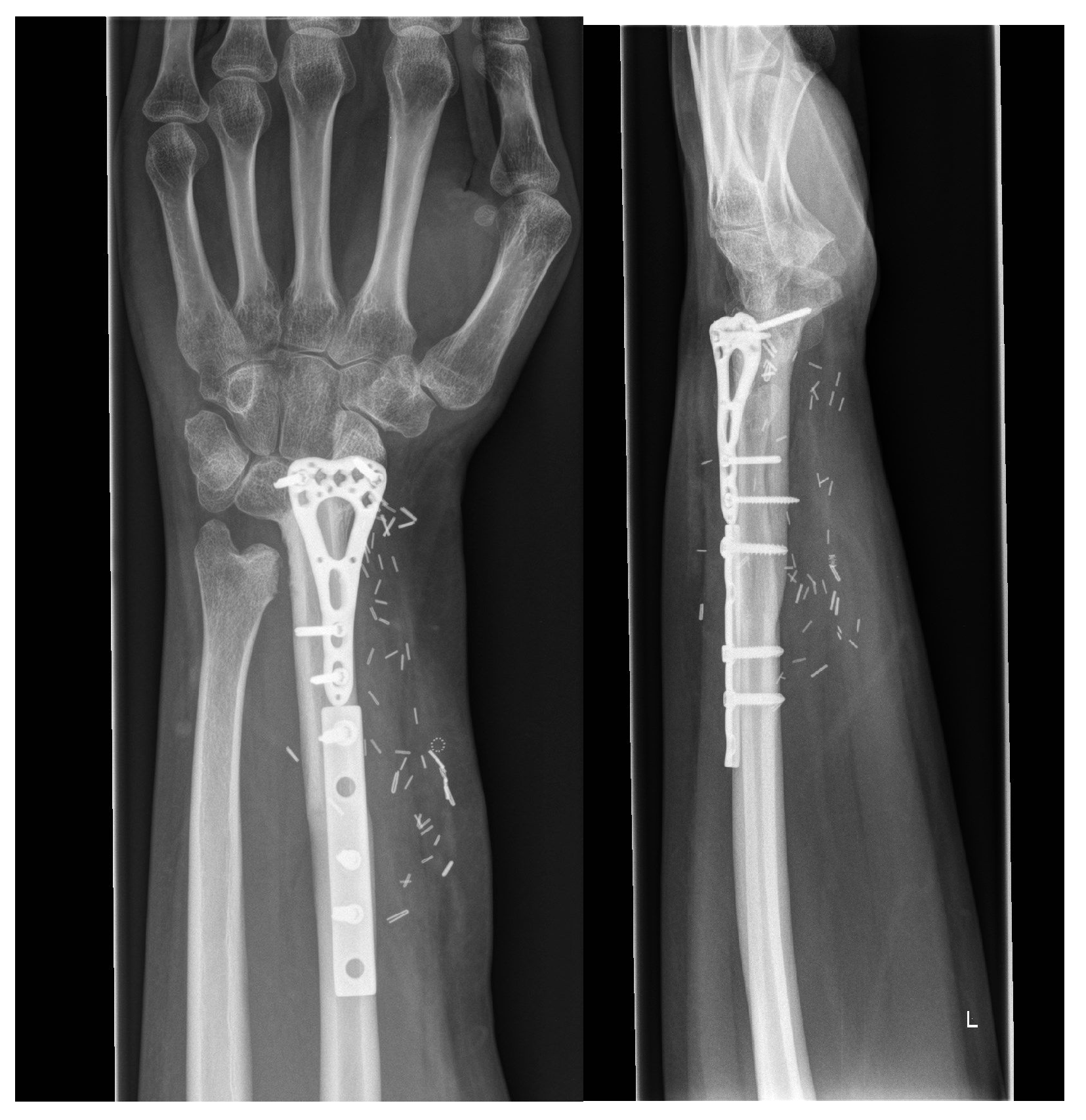
Arthrodesis of the Wrist with Vascularized Fibula Flap for the Treatment of a Large Defect of the Distal Radius
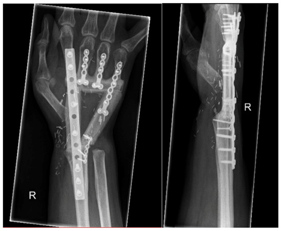
3.2. Group 2: Arthrodesis of the Radius and Metacarpals with Vascularized Bone Flaps
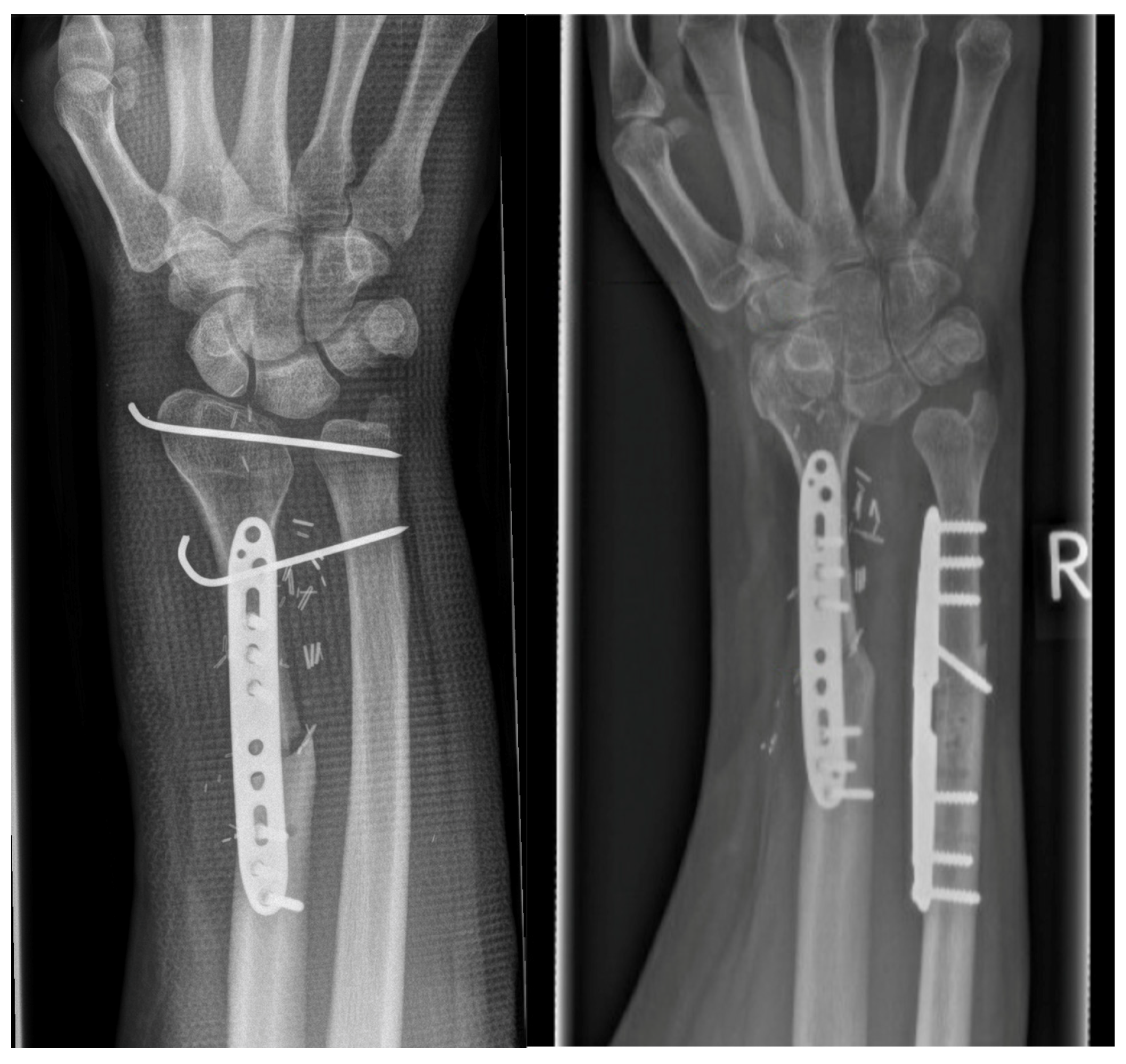
3.2.1. Arthrodesis of the Wrist with Vascularized Iliac Crest Bone
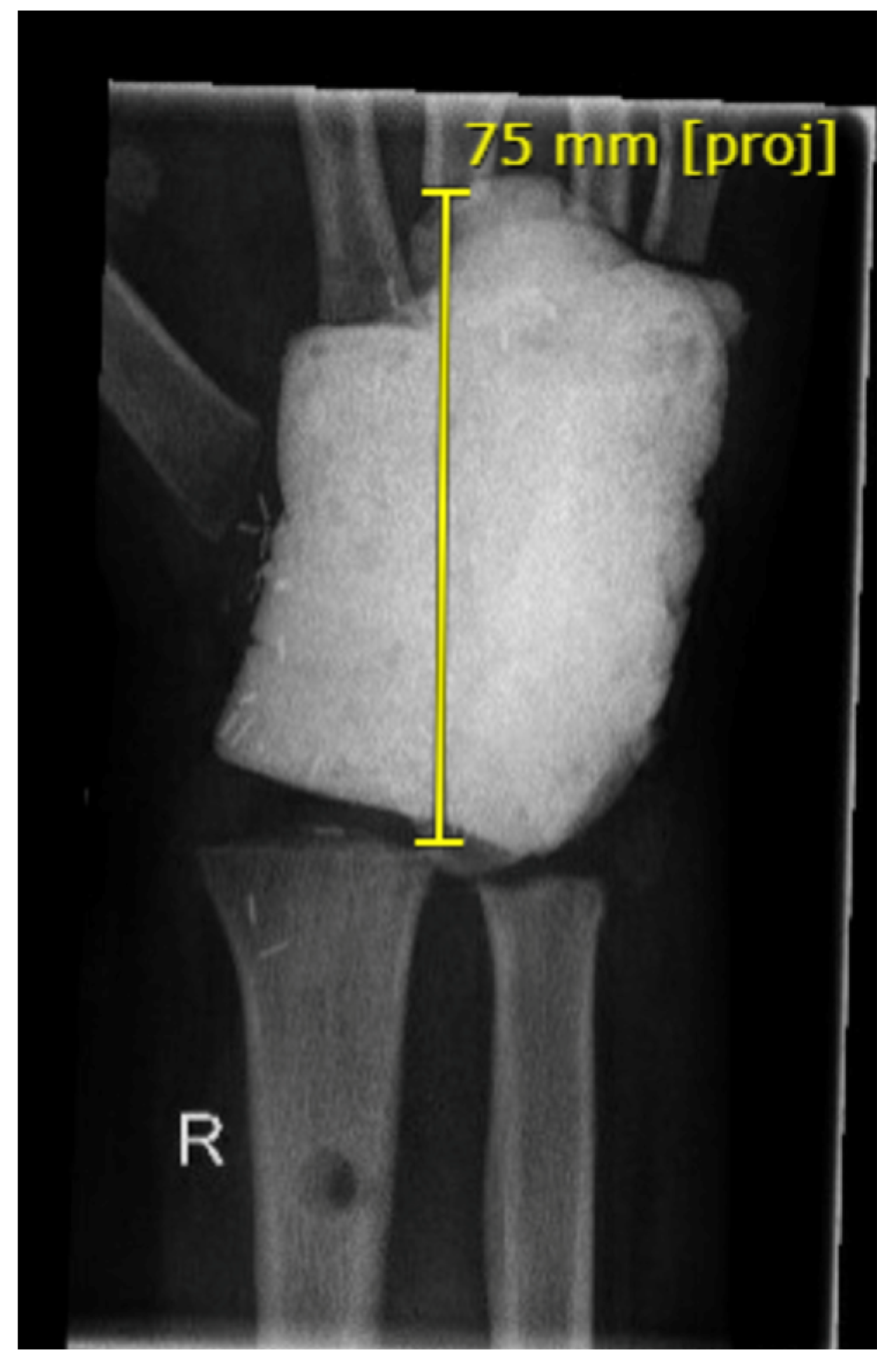
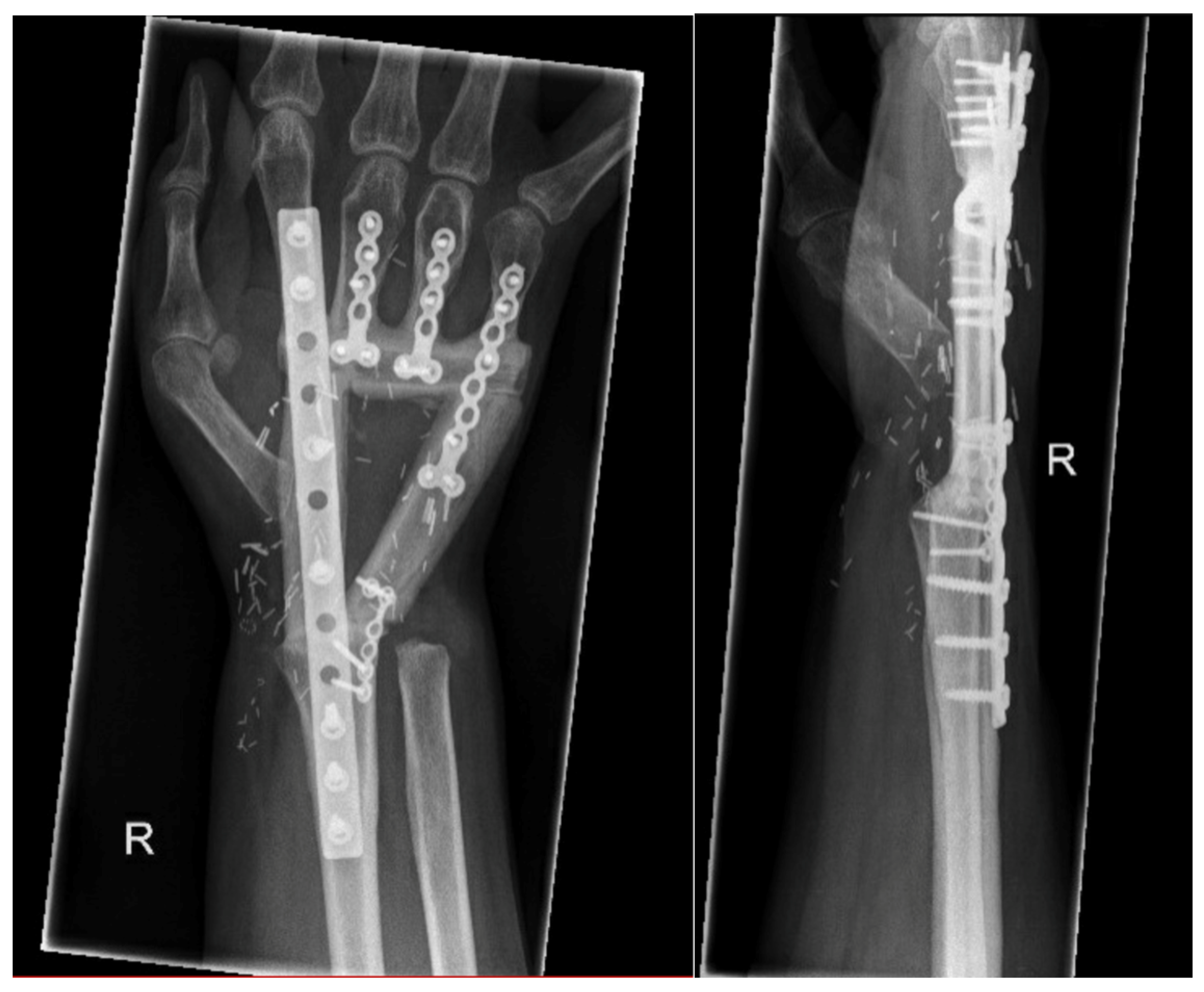
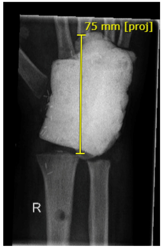
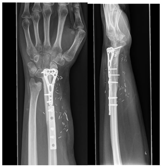
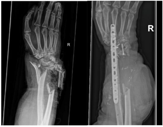
3.2.2. Arthrodesis of the Distal Radius and Middle Hand Using a Triangular-Shaped Vascularized Osteocutaneous Fibula Flap
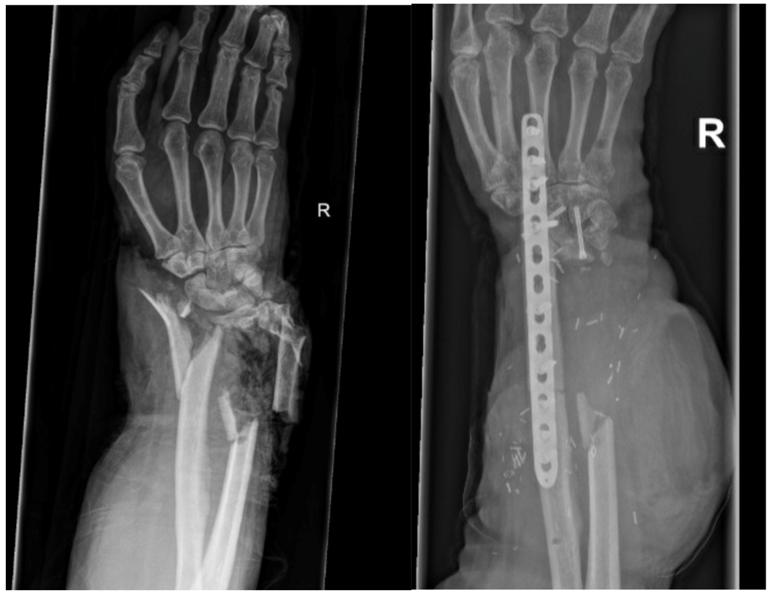
3.3. Group 3: Arthroplasty of the Proximal Wrist
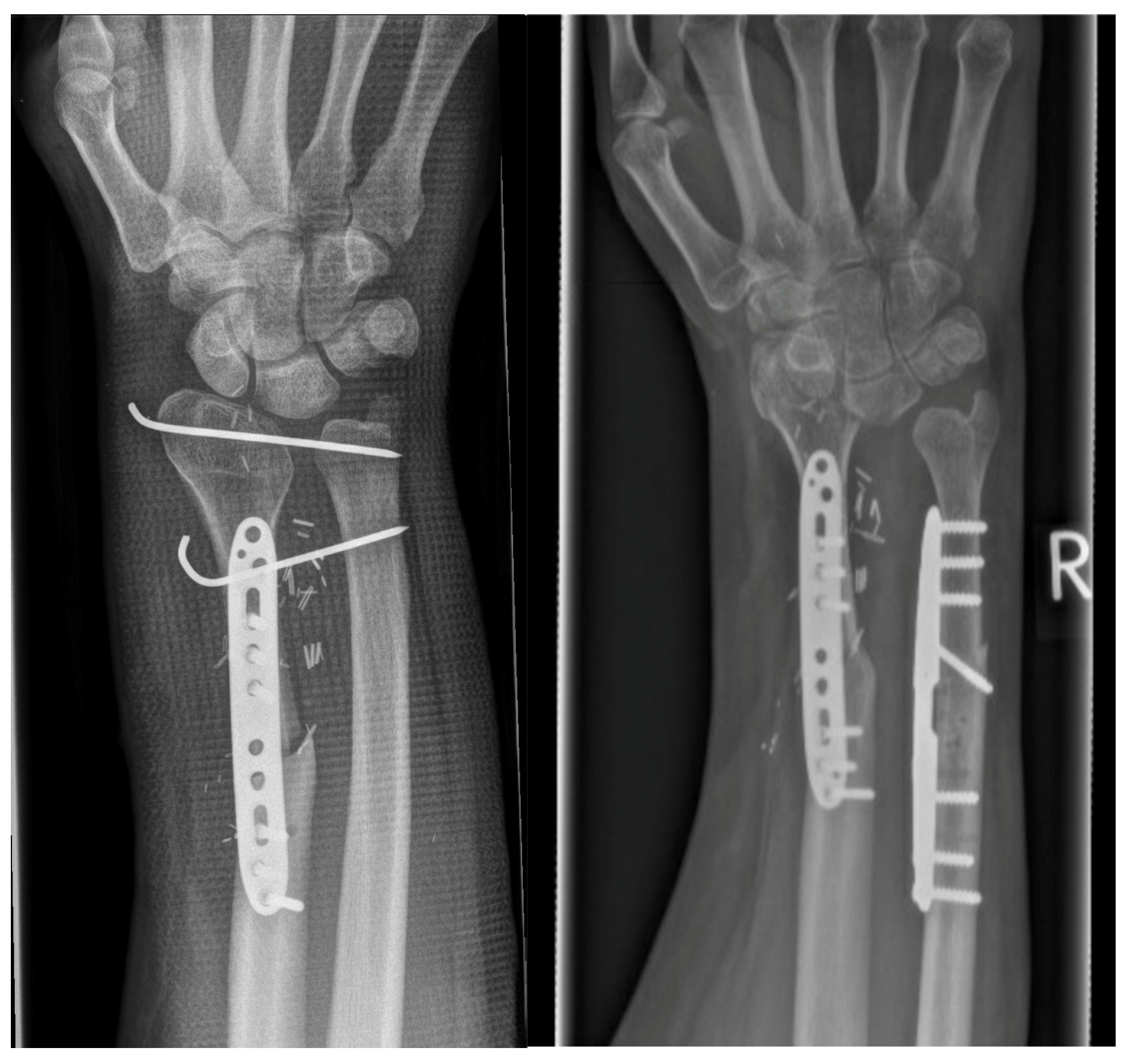
3.4. Group 4: Fusion of Scaphoid, Lunate, Fibula and Radius (RFSL-Fusion)
4. Results
4.1. Results from Our Own Patient Population
4.2. Results Reported in Previous Studies
4.3. Statistical Analysis of All Four Groups
5. Discussion
5.1. General Results
5.2. Group 1: Arthrodesis of the Radius and Wrist with Vascularized Bone Flaps
5.3. Group 2: Arthrodesis of the Radius and Metacarpals with Vascularized Bone Flaps
5.4. Group 3: Arthroplasty of the Proximal Wrist
5.5. Group 4: Fusion of the Proximal Row of the Wrist with the Distal Radius (RFSL Fusion)
5.6. Limitations of the Study
6. Conclusions
Author Contributions
Funding
Institutional Review Board Statement
Informed Consent Statement
Data Availability Statement
Conflicts of Interest
References
- Franz, T.; Krawczyk, T.; Eggli, S.; Wartburg, U. [Free microvascular fibula graft for skeletal reconstruction of the distal radius: 5 years follow-up after en-bloc resection of a giant cell tumour]. Handchir. Mikrochir. Plast. Chir. 2010, 42, 310–313. [Google Scholar] [CrossRef] [PubMed]
- Scaglioni, M.F.; Chang, E.I.; Gur, E.; Barnea, Y.; Meller, I.; Kollander, Y.; Bickels, J.; Dadia, S.; Zaretski, A. The role of the fibula head flap for joint reconstruction after osteoarticular resections. J. Plast. Reconstr. Aesthet. Surg. 2014, 67, 617–623. [Google Scholar] [CrossRef] [PubMed]
- Jaminet, P.; Rahmanian-Schwarz, A.; Pfau, M.; Nusche, A.; Schaller, H.E.; Lotter, O. Fibulo-scapho-lunate arthrodesis after resection of the distal radius for giant-cell tumor of the bone. Microsurgery 2012, 32, 458–462. [Google Scholar] [CrossRef]
- Thiel, J.T.; Held, M.; Daigeler, A.; Hoffmann, S. [Complex Carpal Reconstruction with twice folded free Fibular Flap]. Handchir. Mikrochir. Plast. Chir. 2023, 55, 232–236. [Google Scholar]
- Liu, W.; Wang, B.; Zhang, S.; Li, Y.; Hu, B.; Shao, Z. Wrist Reconstruction after En bloc Resection of Bone Tumors of the Distal Radius. Orthop. Surg. 2021, 13, 376–383. [Google Scholar] [CrossRef] [PubMed]
- Liu, Q.; Luo, W.; Zhang, C.; Liao, Z.; Liu, Y.; He, H. How to optimize the therapeutic effect of free autogenous fibula graft and wrist arthroplasty for giant cell tumors of distal radius? Jpn. J. Clin. Oncol. 2019, 49, 656–663. [Google Scholar] [CrossRef] [PubMed]
- Graham, D.; Sivakumar, B.; Pinal, F.D. Triangular Vascularized Free Fibula Flap for Massive Carpal Reconstruction. J. Hand Surg. Am. 2022, 47, 196.e1–196.e6. [Google Scholar] [CrossRef] [PubMed]
- Ebinger, T.; Katzmaier, P.; Wachter, N.J.; Merk, S.; Kinzl, L.; Mentzel, M. [Reconstruction of bone defect by vascularized fibular transfer after failed wrist arthroplasty]. Unfallchirurg 2003, 106, 172–175. [Google Scholar] [CrossRef]
- Malizos, K.N.; Dailiana, Z.H.; Innocenti, M.; Mathoulin, C.L.; Mattar, R., Jr.; Sauerbier, M. Vascularized bone grafts for upper limb reconstruction: Defects at the distal radius, wrist, and hand. J. Hand Surg. Am. 2010, 35, 1710–1718. [Google Scholar] [CrossRef]
- Mays, C.J.; Steeg, K.V.; Chowdhry, S.; Seligson, D.; Wilhelmi, B.J. Wrist joint reconstruction with a vascularized fibula free flap following giant cell tumor excision in the distal radius. Eplasty 2010, 10, e38. [Google Scholar]
- Lehner, B.; Jung, M.; von Stillfried, F. Wrist arthrodesis with vascularized fibula segment for forearm tumors near the wrist. Oper. Orthop. Traumatol. 2012, 24, 186–195. [Google Scholar] [CrossRef] [PubMed]
- Chung, D.W.; Han, C.S.; Lee, J.H.; Lee, S.G. Outcomes of wrist arthroplasty using a free vascularized fibular head graft for Enneking stage II giant cell tumors of the distal radius. Microsurgery 2013, 33, 112–118. [Google Scholar] [CrossRef] [PubMed]
- Noaman, H.; Sorour, Y.; Marzouk, A. Wrist arthroplasty for treatment of infected distal radius nonunion using free vascularised proximal fibular bone graft. Injury 2023, 54, 109183. [Google Scholar] [CrossRef]
- Noaman, H.H. Management of upper limb bone defects using free vascularized osteoseptocutaneous fibular bone graft. Ann. Plast. Surg. 2013, 71, 503–509. [Google Scholar] [CrossRef]
- Aldekhayel, S.; Govshievich, A.; Neel, O.F.; Luc, M. Vascularized proximal fibula epiphyseal transfer for distal radius reconstruction in children: A systematic review. Microsurgery 2016, 36, 705–711. [Google Scholar] [CrossRef]
- Yang, Y.F.; Wang, J.W.; Huang, P.; Xu, Z.H. Distal radius reconstruction with vascularized proximal fibular autograft after en-bloc resection of recurrent giant cell tumor. BMC Musculoskelet. Disord. 2016, 17, 346. [Google Scholar] [CrossRef]
- Rancy, S.K.; Malliaris, S.D.; Wolfe, S.W. Tibial Bone Grafting for Wrist Reconstruction. J. Wrist Surg. 2017, 6, 158–162. [Google Scholar] [CrossRef]
- Qu, H.; Guo, W.; Li, D.; Yang, Y.; Wei, R.; Xu, J. Functional results of wrist arthrodesis versus arthroplasty with proximal fibula following giant cell tumour excision of the distal radius. J. Hand Surg. Eur. Vol. 2019, 44, 394–401. [Google Scholar] [CrossRef] [PubMed]
- Barik, S.; Jain, A.; Ahmad, S.; Singh, V. Functional outcome in giant cell tumor of distal radius treated with excision and fibular arthroplasty: A case series. Eur. J. Orthop. Surg. Traumatol. 2020, 30, 1109–1117. [Google Scholar] [CrossRef]
- Inui, A.; Mifune, Y.; Nishimoto, H.; Niikura, T.; Kuroda, R. Reconstruction of Carpal Bone Loss of Septic Wrist Arthritis Using Induced Membrane Technique. J. Hand Microsurg. 2020, 12 (Suppl. S1), S54–S57. [Google Scholar] [CrossRef]
- Szostakowski, B.; Staals, E.; Onwordi, L.; Pollock, R.; Skinner, J.A. Reconstruction with a Custom made Prosthetic Wrist Arthrodesis after Bone Tumor Resections of the Distal Radius. Single Centre Experience. Rev. Bras. Ortop. 2021, 56, 224–229. [Google Scholar]
- Rosli, M.A.; Sulaiman, W.A.W.; Ismail, W.F.W.; Yahaya, S.; Saad, A.Z.M.; Wan, Z.; Halim, A.S. Functional outcomes in total talus reconstruction with triangular double-barrel free fibula flap following oncological resection: A retrospective case series review. J. Plast. Reconstr. Aesthet. Surg. 2022, 75, 641–650. [Google Scholar] [CrossRef]
- Wang, T.; Chan, C.M.; Yu, F.; Li, Y.; Niu, X. Does Wrist Arthrodesis with Structural Iliac Crest Bone Graft After Wide Resection of Distal Radius Giant Cell Tumor Result in Satisfactory Function and Local Control? Clin. Orthop. Relat. Res. 2017, 475, 767–775. [Google Scholar] [CrossRef]
- Clarkson, P.W.; Sandford, K.; Phillips, A.E.; Pazionis, T.J.; Griffin, A.; Wunder, J.S.; Ferguson, P.C.; Masri, B.A.; Goetz, T. Functional results following vascularized versus nonvascularized bone grafts for wrist arthrodesis following excision of giant cell tumors. J. Hand Surg. Am. 2013, 38, 935–940.e1. [Google Scholar] [CrossRef]
- Saini, R.; Bali, K.; Bachhal, V.; Mootha, A.K.; Dhillon, M.S.; Gill, S.S. En bloc excision and autogenous fibular reconstruction for aggressive giant cell tumor of distal radius: A report of 12 cases and review of literature. J. Orthop. Surg. Res. 2011, 6, 14. [Google Scholar] [CrossRef] [PubMed]
- Bickert, B.; Heitmann, C.; Germann, G. Fibulo-scapho-lunate arthrodesis as a motion-preserving procedure after tumour resection of the distal radius. J. Hand Surg. Br. 2002, 27, 573–576. [Google Scholar] [CrossRef]
- Zhu, Z.; Zhang, C.; Zhao, S.; Dong, Y.; Zeng, B. Partial wrist arthrodesis versus arthroplasty for distal radius giant cell tumours. Int. Orthop. 2013, 37, 2217–2223. [Google Scholar] [CrossRef] [PubMed]
- Wood, M.B.; Bishop, A.T. Massive bone defects of the upper limb: Reconstruction by vascularized bone transfer. Hand Clin. 2007, 23, 49–56. [Google Scholar] [CrossRef] [PubMed]
- Ferreira, N.; Saini, A.K.; Birkholtz, F.F.; Laubscher, M. Management of segmental bone defects of the upper limb: A scoping review with data synthesis to inform decision making. Eur. J. Orthop. Surg. Traumatol. 2021, 31, 911–922. [Google Scholar] [CrossRef]
- Paul, S.; Vathulya, M.; Kandwal, P.; Jagtap, M.; Behl, R. Comparative analysis of free vascularized fibula grafting and Ilizarov bone transport in management of segmental long bone defect of the lower limb: A systematic review and meta-analysis. J. Orthop. 2024, 50, 84–91. [Google Scholar] [CrossRef]
- Attia, S.; Diefenbach, J.; Schmermund, D.; Bottger, S.; Pons-Kuhnemann, J.; Scheibelhut, C.; Heiss, C.; Howaldt, H.P. Donor-Site Morbidity after Fibula Transplantation in Head and Neck Tumor Patients: A Split-Leg Retrospective Study with Focus on Leg Stability and Quality of Life. Cancers 2020, 12, 2217. [Google Scholar] [CrossRef] [PubMed]
- Rendenbach, C.; Goehler, F.; Hansen, L.; Kohlmeier, C.; Amling, M.; Hanken, H.; Beck-Broichsitter, B.; Heiland, M.; Riecke, B. Evaluation of long-term functional donor-site morbidity after deep circumflex iliac crest artery bone flap harvest. Microsurgery 2019, 39, 304–309. [Google Scholar] [CrossRef] [PubMed]
- Uehara, K.; Ogura, K.; Akiyama, T.; Shinoda, Y.; Iwata, S.; Kobayashi, E.; Tanzawa, Y.; Yonemoto, T.; Kawano, H.; Kawai, A. Reliability and Validity of the Musculoskeletal Tumor Society Scoring System for the Upper Extremity in Japanese Patients. Clin. Orthop. Relat. Res. 2017, 475, 2253–2259. [Google Scholar] [CrossRef] [PubMed]
- Souer, J.S.; Lozano-Calderon, S.A.; Ring, D. Predictors of wrist function and health status after operative treatment of fractures of the distal radius. J. Hand Surg. Am. 2008, 33, 157–163. [Google Scholar] [CrossRef]
- Innocenti, M.; Delcroix, L.; Romano, G.F. Epiphyseal transplant: Harvesting technique of the proximal fibula based on the anterior tibial artery. Microsurgery 2005, 25, 284–292. [Google Scholar] [CrossRef]
- Allsopp, B.J.; Hunter-Smith, D.J.; Rozen, W.M. Vascularized versus Nonvascularized Bone Grafts: What Is the Evidence? Clin. Orthop. Relat. Res. 2016, 474, 1319–1327. [Google Scholar] [CrossRef]









| Localization of the Defect | Pathogenesis | Follow-Up | Age | Defect Lentgh | Graft Type | Reconstruction Concept | Pre-operative ROM Extension/Flexion Pronation/Supination | Post-Operative ROM Extension/Flexion Pronation/Supination | Grip Strength | Quality of Life | Bone Consolidation | ||
|---|---|---|---|---|---|---|---|---|---|---|---|---|---|
| GROUP 1 | Case 1 | Distal radius, parts of the proximal wrist | Trauma | 6 month | 32 | 9 cm | Vascularized fibula | Wrist arthrodesis | N/A N/A | 0-0-0° 40-0-50° | 60% | MMWS = 50 DASH = 24 | yes |
| GROUP 2 | Case 2 | Complete wrist, distal radius and proximal metacarpals | Osteomyelitis | 47 month | 64 | >5 cm | Vascularized iliac crest | Wrist arthrodesis | N/A N/A | 0-0-0° 50-0-35° | 50% | (N/A) | partial |
| Case 3 | Complete wrist, distal radius and proximal metacarpals | Benign, aggressive bone tumor | 53 | 41 | 8 cm | Vascularized osteocutaneous triangular fibula | Wrist arthrodesis | N/A N/A | 0-0-0° 80-0-40° | 70% | MMWS = 45 DASH = 30 | yes | |
| GROUP 3 | Case 4 | Distal radius involving the radiocarpal surface | Giant cell tumor | 14 | 41 | 8 cm | Vascularized fibula | Wrist arthroplasty | 60-0-50° N/A | 30-0-40° 80-0-70° | 65% | MMWS = 70 DASH = 17 | yes |
| GROUP 4 | Case 5 | Distal radius involving the radiocarpal surface | Sarcoma, secondary osteoblastoma | 61 | 20 | 9 | Vascularized fibula | RFSL-Fusion | N/A N/A | 25-0-30 50-0-60 | 70% | MMWS = 65 DASH = 24 | yes |
| Case 6 | Distal radius involving the radiocarpal surface | Giant cell tumor | 72 | 45 | 6 | Vascularized fibula | RFSL-Fusion | 60-0-60 70-0-70 | 30-0-30 70-0-50 | 80% | (N/A) | yes | |
| Case 7 | Distal radius involving the radiocarpal surface | Giant cell tumor | 25 | 38 | 8 | Vascularized fibula | RFSL-Fusion | 50-0-50 90-0-50 | 40-0-0 80-0-70 | 80% | (N/A) | yes | |
| Case 8 | Distal radius involving the radiocarpal surface | Giant cell tumor | 6 | 40 | 7.5 | Vascularized fibula | RFSL-Fusion | 70-0-70 80-0-80 | 30-0-10 50-0-50 | 60% | (N/A) | yes |
| Study Type | Patients/Cases | Pathogenesis | Localization of the Defect | Graft Type | Reconstruction Concept | Consolidation | Pre-Operative ROM Extension/Flexion Pronation/Supination | Post-Operative ROM Extension/Flexion Pronation/Supination | Grip Strength | Quality of Life | Level of Evidence | ||
|---|---|---|---|---|---|---|---|---|---|---|---|---|---|
| GROUP 1 (n = 55) | Ebinger et al., 2003 [8] | Case report | 1 | Failed wrist prothesis | Distal radius | Free vascularized fibula | Arthrodesis | 1/1 | N/A N/A | 0-0-0° 70-0-75° | 85% | N/A | 4 |
| Wang et al., 2017 [23] | Cohort study | 27 | Giant cell tumor | Distal radius | Non vascularized iliac crest | Arthrodesis | 21/27 | N/A N/A | N/A Mean 113° | 51% | Musculoskeletal Tumour Society functional classification (MSTS) = 96% DASH = 9 | 4 | |
| Clarkson et al., 2013 [24] | Case–control study | 27 | Giant cell tumor | Distal radius | Free vascularized fibula vs. Non vascularized iliac crest | Arthrodesis | 27/27 | N/A N/A | N/A N/A | N/A | MSTS = 90% DASH = 17 | 3 | |
| GROUP 2 (n = 4) | Graham et al., 2022 [7] | Case report, Technical note | 2 | Osteomyelitis, Giant cell tumor | Distal radius to proximal middle hand | Vascularized triangular shaped fibula | Arthrodesis | 2/2 | N/A N/A | N/A N/A | N/A | N/A | 4 |
| Inui et al., 2020 [20] | Case report | 2 | Osteomyelitis | Carpus | Non vascularized induced membrane technique | Arthrodesis | 1/2 | N/A N/A | N/A N/A | 80% | N/A | 4 | |
| GROUP 3 (n = 82) | Mays et al., 2010 [10] | Case report | 1 | Giant cell tumor | Distal radius and proximal row | Free vascularized fibula head | Arthroplasty | 1/1 | N/A N/A | 35-0-45° N/A | 80% | N/A | 4 |
| Saini et al., 2011 [25] | Cohort study | 12 | Giant cell tumor | Distal radius | Non vascularized fibula head | Arthroplasty | 9/12 | N/A N/A | 31-0-42° 37-0-52° | 71% (42–86%) | MSTS = 91% | 4 | |
| Chung et al., 2013 [12] | Cohort study | 12 | Giant cell tumor | Distal radius | Free vascularized fibula head | Arthroplasty | 12/12 | N/A N/A | Mean 73° Mean 102.9° | 57.3% | N/A | 4 | |
| Scaglioni et al., 2014 [2] | Case series | 3 | Giant cell tumor, osteosarcoma | Distal radius | Free vascularized fibula head | Arthroplasty | 3/3 | N/A N/A | 32-0-72° 83-0-38° | N/A | N/A | 4 | |
| Yang et al., 2016 [16] | Cohort study | 17 | Giant cell tumor | Distal radius | Free vascularized fibula head | Arthroplasty | 17/17 | N/A N/A | 52-0-49° N/A | 77.2° | MMWS = 77.3 | 4 | |
| Liu et al., 2019 [6] | Cohort study | 26 | Giant cell tumor | Distal radius | Free vascularized fibula head | Arthroplasty | 26/26 | 44-0-52° 42-0-45° | 32-0-42° 22-0-31° | 71% | DASH = 33.3 | 4 | |
| Barik et al., 2020 [19] | Cohort study | 11 | Giant cell tumor | Distal radius | Non vascularized fibula head | Arthroplasty | 11/11 | N/A N/A | 47-0-37° 64-0-57° | 51% | MMWS = 66.4 | 4 | |
| GROUP 4 (n = 3) | Franz et al., 2010 [1] | Case report | 1 | Giant cell tumor | Distal radius | Free vascularized fibula | RFSL-Fusion | 1/1 | 30-0-40° N/A | 40-0-20° 70-0-80° | 75% | N/A | 4 |
| Bickert et al., 2002 [26] | Case series | 2 | Giant cell tumor | Free vascularized fibula | RFSL-Fusion | 2/2 | N/A N/A | 22.5-0-35° 62.5-0-70° | 64.5% | N/A | |||
| GROUP 1 vs. 3 (n = 21) | Qu et al., 2019 [18] | Case–control study | 21 | Giant cell tumor | Distal radius | Non vascularized fibula head | Arthroplasty (n = 13) vs. Total wrist arthrodesis (n = 8) | 20/21 | N/A N/A | N/A N/A | 40% (n = 13) vs. 71% (n = 8) | MSTS = 93% vs. 83% | 3 |
| GROUP 3 vs. 4 (n = 14) | Zhu et al., 2013 [27] | Case–control study | 14 | Giant cell tumor | Distal radius | Vascularized and non-vascularized proximal fibula | Arthroplasty (n = 7) vs. partial wrist arthrodesis (n = 7) | 14/14 | N/A N/A |
71.6 ± 16.1° vs.
55.9 ± 7.5°
140 ± 14.7° vs. 127.6 ± 14.2° |
59.2
± 13.7% vs. 76.5 ± 4.6% | MSTS =
25.9 ± 1.46
vs. 25.6 ± 0.78 | 3 |
| NO GROUP | Wood et al., 2006 [28] | Expert opinion | N/A | various | various | various | various | N/A | N/A N/A | N/A N/A | N/A | N/A | 5 |
| Malizos et al., 2010 [9] | Review, expert opinion | N/A | various | various | various | various | N/A | N/A N/A | N/A N/A | N/A | N/A | 5 | |
| Liu et al., 2021 [5] | Review | N/A | various | various | various | various | N/A | N/A N/A | N/A N/A | N/A | N/A | 4 |
| Group | Frequency | Valid Percent | ROM (Mean) Extension/Flexion | ROM (Mean) Pronation/Supination | DASH (Mean) | MMWS (Mean) |
|---|---|---|---|---|---|---|
| 1 | 56 | 36.842% | 0° | 113.31° ± 7.44° | 13.20 ± 4.26 | 55 ± N/A |
| 2 | 6 | 3.947% | 0° | 102.50° ± 24.75° | 30.00 ± N/A | 45 ± N/A |
| 3 | 83 | 54.605% | 88.56° ± 11.71° | 85.02° ± 28.79° | 32.41 ± 3.08 | 72.59 ± 5.40 |
| 4 | 7 | 4.605% | 53.00° ± 9.04° | 128.00° ± 19.11° | 24.00 ± N/A | 65 ± N/A |
Disclaimer/Publisher’s Note: The statements, opinions and data contained in all publications are solely those of the individual author(s) and contributor(s) and not of MDPI and/or the editor(s). MDPI and/or the editor(s) disclaim responsibility for any injury to people or property resulting from any ideas, methods, instructions or products referred to in the content. |
© 2024 by the authors. Licensee MDPI, Basel, Switzerland. This article is an open access article distributed under the terms and conditions of the Creative Commons Attribution (CC BY) license (https://creativecommons.org/licenses/by/4.0/).
Share and Cite
Thiel, J.T.; Bamberg, M.; Daigeler, A.; Fontana, J.; Hoffmann, S.; Illg, C.; Kolbenschlag, J.; Steiner, D.; Lauer, H. A Treatment Algorithm for Free Vascularized Bone Reconstruction in Rare Large Osseous Defects Involving the Wrist. Life 2024, 14, 1099. https://doi.org/10.3390/life14091099
Thiel JT, Bamberg M, Daigeler A, Fontana J, Hoffmann S, Illg C, Kolbenschlag J, Steiner D, Lauer H. A Treatment Algorithm for Free Vascularized Bone Reconstruction in Rare Large Osseous Defects Involving the Wrist. Life. 2024; 14(9):1099. https://doi.org/10.3390/life14091099
Chicago/Turabian StyleThiel, Johannes Tobias, Maximilian Bamberg, Adrien Daigeler, Johann Fontana, Sebastian Hoffmann, Claudius Illg, Jonas Kolbenschlag, Dominik Steiner, and Henrik Lauer. 2024. "A Treatment Algorithm for Free Vascularized Bone Reconstruction in Rare Large Osseous Defects Involving the Wrist" Life 14, no. 9: 1099. https://doi.org/10.3390/life14091099
APA StyleThiel, J. T., Bamberg, M., Daigeler, A., Fontana, J., Hoffmann, S., Illg, C., Kolbenschlag, J., Steiner, D., & Lauer, H. (2024). A Treatment Algorithm for Free Vascularized Bone Reconstruction in Rare Large Osseous Defects Involving the Wrist. Life, 14(9), 1099. https://doi.org/10.3390/life14091099

