Novel Differentially Expressed LncRNAs Regulate Artemisinin Biosynthesis in Artemisia annua
Abstract
1. Introduction
2. Materials and Methods
2.1. Plant Material Preparation
2.2. Metabolite Analysis by Ultra-High-Performance Liquid Chromatography–Mass Spectrometry
2.3. RNA Extraction, Library Preparation, Sequencing and Transcriptome Assembly
2.4. Bioinformatics Pipeline for Identification of LncRNAs
2.5. Differential Expression of LncRNAs
2.6. Target Gene Prediction
2.7. Real-Time Quantitative PCR
3. Results
3.1. Metabolite Profiling of HAP and LAP Genotypes of Artemisia annua
3.2. Identification of LncRNAs in Artemisia annua Genome
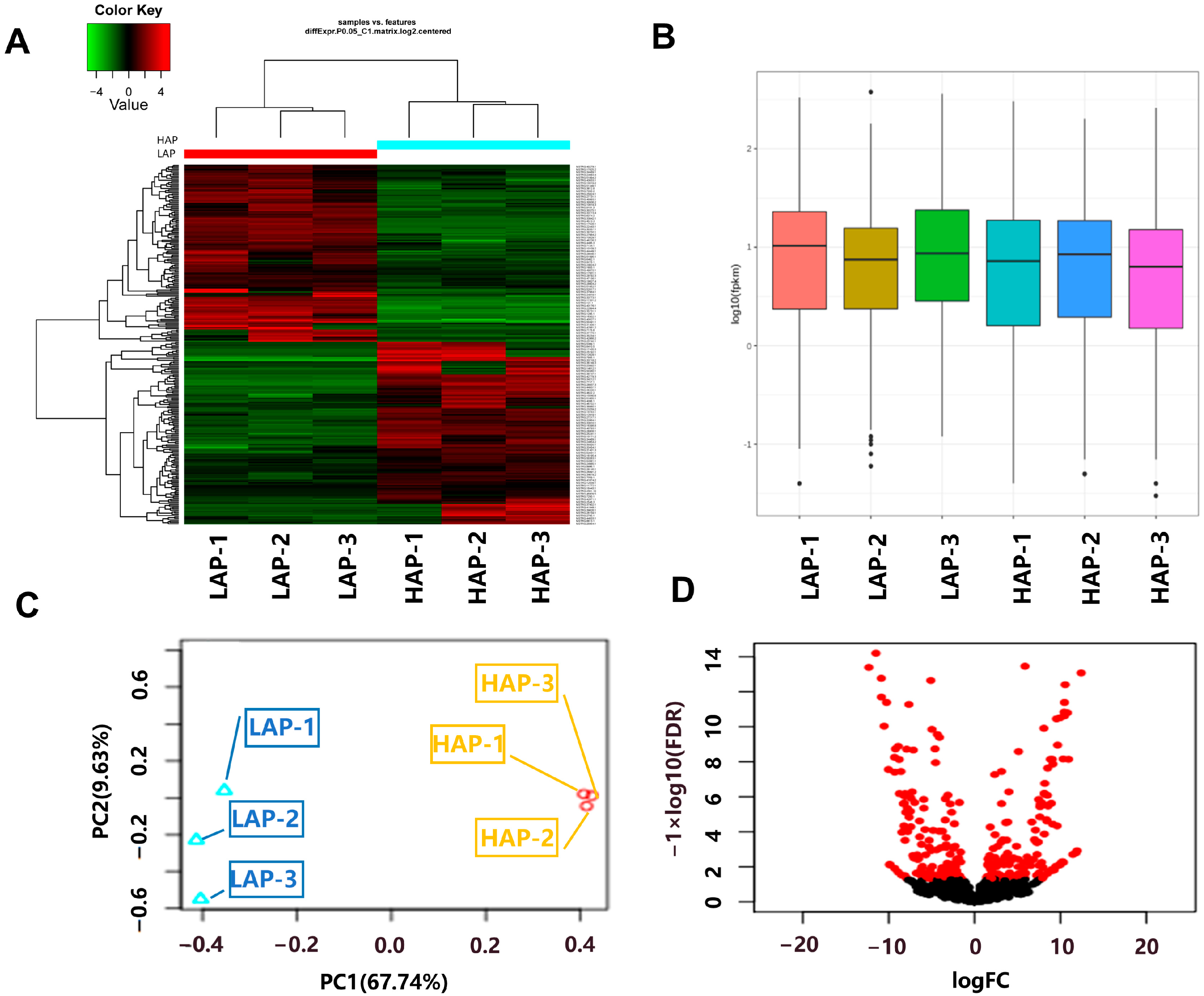
3.3. Differentially Expression Profiles of LncRNAs in LAP and HAP
3.4. Roles of LncRNAs in Both Cis- and Trans-Regulation of Target Genes
3.5. Quantitative RT-PCR Validation of Selected LncRNAs and Genes
4. Discussion
5. Conclusions
Supplementary Materials
Author Contributions
Funding
Institutional Review Board Statement
Informed Consent Statement
Data Availability Statement
Conflicts of Interest
References
- Kung, S.H.; Lund, S.; Murarka, A.; McPhee, D.; Paddon, C.J. Approaches and recent developments for the commercial production of semi-synthetic artemisinin. Front. Plant Sci. 2018, 9, 87. [Google Scholar] [CrossRef] [PubMed]
- Paddon, C.J.; Keasling, J.D. Semi-synthetic artemisinin: A model for the use of synthetic biology in pharmaceutical development. Nat. Rev. Microbiol. 2014, 12, 355–367. [Google Scholar] [CrossRef] [PubMed]
- Wen, W.; Yu, R. Artemisinin biosynthesis and its regulatory enzymes: Progress and perspective. Pharmacogn. Rev. 2011, 5, 189–194. [Google Scholar] [CrossRef] [PubMed]
- Hassani, D.; Taheri, A.; Fu, X.; Qin, W.; Hang, L.; Ma, Y.; Tang, K. Elevation of artemisinin content by co-transformation of artemisinin biosynthetic pathway genes and trichome-specific transcription factors in Artemisia annua. Front. Plant Sci. 2023, 14, 1118082. [Google Scholar] [CrossRef]
- Ikram, N.K.B.K.; Simonsen, H.T. A review of biotechnological artemisinin production in plants. Front. Plant Sci. 2017, 8, 1966. [Google Scholar] [CrossRef]
- Wallaart, T.E.; Pras, N.; Beekman, A.C.; Quax, W.J. Seasonal Variation of Artemisinin and its Biosynthetic Precursors in Plants of Artemisia annua of Different Geographical Origin: Proof for the Existence of Chemotypes. Planta Med. 2000, 66, 57–62. [Google Scholar] [CrossRef]
- Zhu, X.; Liu, X.; Liu, T.; Wang, Y.; Ahmed, N.; Li, Z.; Jiang, H. Synthetic biology of plant natural products: From pathway elucidation to engineered biosynthesis in plant cells. Plant Commun. 2021, 2, 100229. [Google Scholar] [CrossRef]
- Chen, Y.; Shen, Q.; Wang, Y.; Wang, T.; Wu, S.; Zhang, L.; Lu, X.; Zhang, F.; Jiang, W.; Qiu, B.; et al. The stacked over-expression of FPS, CYP71AV1 and CPR genes leads to the increase of artemisinin level in Artemisia annua L. Plant Biotechnol. Rep. 2013, 7, 287–295. [Google Scholar] [CrossRef]
- Shi, P.; Fu, X.; Liu, M.; Shen, Q.; Jiang, W.; Li, L.; Sun, X.; Tang, K. Promotion of artemisinin content in Artemisia annua by overexpression of multiple artemisinin biosynthetic pathway genes. Plant Cell. Tissue Organ Cult. 2017, 129, 251–259. [Google Scholar] [CrossRef]
- Zhang, Y.; Teoh, K.H.; Reed, D.W.; Maes, L.; Goossens, A.; Olson, D.J.H.; Ross, A.R.S.; Covello, P.S. The molecular cloning of artemisinic aldehyde Δ11(13) reductase and its role in glandular trichome-dependent biosynthesis of artemisinin in Artemisia annua. J. Biol. Chem. 2008, 283, 21501–21508. [Google Scholar] [CrossRef]
- Kaushal, G.; Jadaun, J.S.; Narnoliya, L.K.; Singh, S.P. Role of plant long noncoding RNAs in the regulation of plant metabolism. In Long Noncoding RNAs in Plants; Academic Press: Cambridge, MA, USA, 2021; pp. 313–337. [Google Scholar]
- Li, Y.; Han, H.; Ye, J.; Xu, F.; Zhang, W.; Liao, Y. Regulation mechanism of long non-coding RNA in plant secondary metabolite biosynthesis. Not. Bot. Horti Agrobot. 2022, 50, 12604. [Google Scholar] [CrossRef]
- Ye, J.; Cheng, S.; Zhou, X.; Chen, Z.; Kim, S.U.; Tan, J.; Zheng, J.; Xu, F.; Zhang, W.; Liao, Y.; et al. A global survey of full-length transcriptome of Ginkgo biloba reveals transcript variants involved in flavonoid biosynthesis. Ind. Crops Prod. 2019, 139, 111547. [Google Scholar] [CrossRef]
- Liu, S.; Wang, L.; Cao, M.; Pang, S.; Li, W.; Kato-Noguchi, H.; Jin, B.; Wang, L. Identification and characterization of long non-coding RNAs regulating flavonoid biosynthesis in Ginkgo biloba leaves. Ind. Crops Prod. 2020, 158, 112980. [Google Scholar] [CrossRef]
- Ni, Z.; Han, X.; Chen, C.; Zhong, Y.; Xu, M.; Xu, L.A.; Yu, F. Integrating GC-MS and ssRNA-Seq analysis to identify long non-coding RNAs related to terpenoid biosynthesis in Cinnamomum camphora. Ind. Crops Prod. 2021, 171, 113875. [Google Scholar] [CrossRef]
- Chen, X.; Sun, S.; Liu, F.; Shen, E.; Liu, L.; Ye, C.; Xiao, B.; Timko, M.P.; Zhu, Q.H.; Fan, L.; et al. A transcriptomic profile of topping responsive non-coding RNAs in tobacco roots (Nicotiana tabacum). BMC Genom. 2019, 20, 856. [Google Scholar] [CrossRef]
- Xie, J.; Fan, L. Nicotine biosynthesis is regulated by two more layers: Small and long non-protein-coding RNAs. Plant Signal. Behav. 2016, 11, e1184811. [Google Scholar] [CrossRef][Green Version]
- Xie, X.; Jin, J.; Wang, C.; Lu, P.; Li, Z.; Tao, J.; Cao, P.; Xu, Y. Investigating nicotine pathway-related long non-coding RNAs in tobacco. Front. Genet. 2023, 13, 1102183. [Google Scholar] [CrossRef]
- Bordoloi, K.S.; Baruah, P.M.; Das, M.; Agarwala, N. Unravelling lncRNA mediated gene expression as potential mechanism for regulating secondary metabolism in Citrus limon. Food Biosci. 2022, 46, 101448. [Google Scholar] [CrossRef]
- Wang, X.; Wu, L.; Xiang, L.; Gao, R.; Yin, Q.; Wang, M.; Liu, Z.; Leng, L.; Su, Y.; Wan, H.; et al. Promoter variations in DBR2-like affect artemisinin production in different chemotypes of Artemisia annua. Hortic Res. 2023, 10, uhad164. [Google Scholar] [CrossRef]
- Zhang, M.; Zhang, X.; Wang, H.; Ye, M.; Liu, Y.; Song, Z.; Du, T.; Cao, H.; Song, L.; Xiao, X.; et al. Identification and Analysis of Long Non-Coding RNAs Related to UV-B-Induced Anthocyanin Biosynthesis During Blood-Fleshed Peach (Prunus persica) Ripening. Front. Genet. 2022, 13, 932207. [Google Scholar] [CrossRef]
- Andrews, S. FastQC: A Quality Control Tool for High Throughput Sequence Data. 2010. Available online: http://www.bioinformatics.babraham.ac.uk/projects/fastqc/ (accessed on 7 December 2016).
- Bolger, A.M.; Lohse, M.; Usadel, B. Trimmomatic: A flexible trimmer for Illumina sequence data. Bioinformatics 2014, 30, 2114–2120. [Google Scholar] [CrossRef] [PubMed]
- Shen, Q.; Zhang, L.; Liao, Z.; Wang, S.; Yan, T.; Shi, P.; Liu, M.; Fu, X.; Pan, Q.; Wang, Y.; et al. The Genome of Artemisia annua Provides Insight into the Evolution of Asteraceae Family and Artemisinin Biosynthesis. Mol. Plant 2018, 11, 776–788. [Google Scholar] [CrossRef] [PubMed]
- Dobin, A.; Davis, C.; Schlesinger, F.; Drenkow, J.; Zaleski, C.; Jha, S.; Batut, P.; Chaisson, M.; Gingeras, T.R. STAR: Ultrafast universal RNA-seq aligner. Bioinformatics 2013, 29, 15–21. [Google Scholar] [CrossRef] [PubMed]
- Pertea, M.; Pertea, G.M.; Antonescu, C.M.; Chang, T.-C.; Mendell, J.T.; Salzberg, S.L. StringTie enables improved reconstruction of a transcriptome from RNA-seq reads. Nat. Biotechnol. 2015, 33, 290–295. [Google Scholar] [CrossRef] [PubMed]
- Kang, Y.J.; Yang, D.C.; Kong, L.; Hou, M.; Meng, Y.Q.; Wei, L.; Gao, G. CPC2: A fast and accurate coding potential calculator based on sequence intrinsic features. Nucleic Acids Res. 2017, 45, W12–W16. [Google Scholar] [CrossRef]
- Sun, L.; Luo, H.; Bu, D.; Zhao, G.; Yu, K.; Zhang, C.; Liu, Y.; Chen, R.; Zhao, Y. Utilizing sequence intrinsic composition to classify protein-coding and long non-coding transcripts. Nucleic Acids Res. 2013, 41, e166. [Google Scholar] [CrossRef]
- Trapnell, C.; Williams, B.A.; Pertea, G.; Mortazavi, A.; Kwan, G.; Van Baren, M.J.; Salzberg, S.L.; Wold, B.J.; Pachter, L. Transcript assembly and quantification by RNA-Seq reveals unannotated transcripts and isoform switching during cell differentiation. Nat. Biotechnol. 2010, 28, 511–515. [Google Scholar] [CrossRef]
- Bu, D.; Luo, H.; Huo, P.; Wang, Z.; Zhang, S.; He, Z.; Wu, Y.; Zhao, L.; Liu, J.; Guo, J.; et al. KOBAS-i: Intelligent prioritization and exploratory visualization of biological functions for gene enrichment analysis. Nucleic Acids Res. 2021, 49, W317–W325. [Google Scholar] [CrossRef]
- Livak, K.J.; Schmittgen, T.D. Analysis of relative gene expression data using real-time quantitative PCR and the 2-ΔΔCT method. Methods 2001, 25, 402–408. [Google Scholar] [CrossRef]
- Li, J.; Wu, B.; Xu, J.; Liu, C. Genome-wide identification and characterization of long intergenic non-coding RNAs in Ganoderma lucidum. PLoS ONE 2014, 9, e99442. [Google Scholar] [CrossRef]
- Wu, B.; Li, Y.; Yan, H.; Ma, Y.; Luo, H.; Yuan, L.; Chen, S.; Lu, S. Comprehensive transcriptome analysis reveals novel genes involved in cardiac glycoside biosynthesis and mlncRNAs associated with secondary metabolism and stress response in Digitalis purpurea. BMC Genom. 2012, 13, 15. [Google Scholar] [CrossRef] [PubMed]
- Wang, L.; Zou, P.; Liu, F.; Liu, R.; Yan, Z.Y.; Chen, X. Integrated analysis of lncRNAs, mRNAs, and TFs to identify network modules underlying diterpenoid biosynthesis in Salvia miltiorrhiza. PeerJ 2023, 11, e15332. [Google Scholar] [CrossRef] [PubMed]
- Huang, J.Q.; Fang, X. Amorpha-4,11-diene synthase: A key enzyme in artemisinin biosynthesis and engineering. aBIOTECH 2021, 2, 276–288. [Google Scholar] [CrossRef] [PubMed]
- Demiray, M.; Tang, X.; Wirth, T.; Faraldos, J.A.; Allemann, R.K. An Efficient Chemoenzymatic Synthesis of Dihydroartemisinic Aldehyde. Angew. Chemie Int. Ed. 2017, 56, 4347–4350. [Google Scholar] [CrossRef]
- Li, J.; Amatuni, A.; Renata, H. Recent advances in the chemoenzymatic synthesis of bioactive natural products. Curr. Opin. Chem. Biol. 2020, 55, 111–118. [Google Scholar] [CrossRef]
- Ma, D.; Wang, Z.; Wang, L.; Alejos-Gonzales, F.; Sun, M.; Xie, D. A Genome-Wide Scenario of Terpene Pathways in Self-pollinated Artemisia annua. Mol. Plant. 2015, 8, 1580–1598. [Google Scholar] [CrossRef]
- Zhang, F.; Liu, W.; Xia, J.; Zeng, J.; Xiang, L.; Zhu, S.; Zheng, Q.; Xie, H.; Yang, C.; Chen, M.; et al. Molecular Characterization of the 1-Deoxy-D-Xylulose 5-Phosphate Synthase Gene Family in Artemisia annua. Front. Plant Sci. 2018, 9, 952. [Google Scholar] [CrossRef]
- Olofsson, L.; Engström, A.; Lundgren, A.; Brodelius, P.E. Relative expression of genes of terpene metabolism in different tissues of Artemisia annua L. BMC Plant Biol. 2011, 11, 45. [Google Scholar] [CrossRef]
- Yoon, J.H.; Abdelmohsen, K.; Gorospe, M. Posttranscriptional Gene Regulation by Long Noncoding RNA. J. Mol. Biol. 2013, 425, 3723–3730. [Google Scholar] [CrossRef]
- Ben Amor, B.; Wirth, S.; Merchan, F.; Laporte, P.; d’Aubenton-Carafa, Y.; Hirsch, J.; Maizel, A.; Mallory, A.; Lucas, A.; Deragon, J.M.; et al. Novel long non-protein coding RNAs involved in arabidopsis differentiation and stress responses. Genome Res. 2009, 19, 6. [Google Scholar] [CrossRef]
- Zhao, L.; Zhu, Y.; Jia, H.; Han, Y.; Zheng, X.; Wang, M.; Feng, W. From Plant to Yeast—Advances in Biosynthesis of Artemisinin. Molecules 2022, 27, 6888. [Google Scholar] [CrossRef] [PubMed]
- Movahedi, A.; Wei, H.; Pucker, B.; Ghaderi-Zefrehei, M.; Rasouli, F.; Kiani-Pouya, A.; Jiang, T.; Zhuge, Q.; Yang, L.; Zhou, X. Isoprenoid biosynthesis regulation in poplars by methylerythritol phosphate and mevalonic acid pathways. Front. Plant Sci. 2022, 13, 968780. [Google Scholar] [CrossRef] [PubMed]
- Zhang, Y.; Yan, H.; Li, Y.; Xiong, Y.; Niu, M.; Zhang, X.; Teixeira da Silva, J.A.; Ma, G. Molecular Cloning and Functional Analysis of 1-Deoxy-D-Xylulose 5-Phosphate Reductoisomerase from Santalum album. Genes 2021, 12, 626. [Google Scholar] [CrossRef] [PubMed]
- Wang, X.; Fan, H.; Wang, B.; Yuan, F. Research progress on the roles of lncRNAs in plant development and stress responses. Front. Plant Sci. 2023, 14, 1138901. [Google Scholar] [CrossRef]
- Tu, Z.; Xia, H.; Yang, L.; Zhai, X.; Shen, Y.; Li, H. The Roles of microRNA-Long Non-coding RNA-mRNA Networks in the Regulation of Leaf and Flower Development in Liriodendron chinense. Front. Plant Sci. 2022, 13, 816875. [Google Scholar] [CrossRef]
- Liu, X.; Hao, L.; Li, D.; Zhu, L.; Hu, S. Long Non-coding RNAs and Their Biological Roles in Plants. Genom. Proteom. Bioinforma 2015, 13, 137–147. [Google Scholar] [CrossRef]
- Jha, U.C.; Nayyar, H.; Jha, R.; Khurshid, M.; Zhou, M.; Mantri, N.; Siddique, K.H.M. Long non-coding RNAs: Emerging players regulating plant abiotic stress response and adaptation. BMC Plant Biol. 2020, 20, 466. [Google Scholar] [CrossRef]
- Zhang, T.Y.; Li, H.Z.; Jiang, M.; Hou, H.Y.; Gao, Y.Y.; Li, Y.L.; Wang, F.H.; Wang, J.; Peng, K.; Liu, Y.X. Nanopore sequencing: Flourishing in its teenage years. J. Genet. Genom. 2024, in press. [Google Scholar] [CrossRef]






Disclaimer/Publisher’s Note: The statements, opinions and data contained in all publications are solely those of the individual author(s) and contributor(s) and not of MDPI and/or the editor(s). MDPI and/or the editor(s) disclaim responsibility for any injury to people or property resulting from any ideas, methods, instructions or products referred to in the content. |
© 2024 by the authors. Licensee MDPI, Basel, Switzerland. This article is an open access article distributed under the terms and conditions of the Creative Commons Attribution (CC BY) license (https://creativecommons.org/licenses/by/4.0/).
Share and Cite
Ma, T.; Zhang, T.; Song, J.; Shen, X.; Xiang, L.; Shi, Y. Novel Differentially Expressed LncRNAs Regulate Artemisinin Biosynthesis in Artemisia annua. Life 2024, 14, 1462. https://doi.org/10.3390/life14111462
Ma T, Zhang T, Song J, Shen X, Xiang L, Shi Y. Novel Differentially Expressed LncRNAs Regulate Artemisinin Biosynthesis in Artemisia annua. Life. 2024; 14(11):1462. https://doi.org/10.3390/life14111462
Chicago/Turabian StyleMa, Tingyu, Tianyuan Zhang, Jingyuan Song, Xiaofeng Shen, Li Xiang, and Yuhua Shi. 2024. "Novel Differentially Expressed LncRNAs Regulate Artemisinin Biosynthesis in Artemisia annua" Life 14, no. 11: 1462. https://doi.org/10.3390/life14111462
APA StyleMa, T., Zhang, T., Song, J., Shen, X., Xiang, L., & Shi, Y. (2024). Novel Differentially Expressed LncRNAs Regulate Artemisinin Biosynthesis in Artemisia annua. Life, 14(11), 1462. https://doi.org/10.3390/life14111462

