Surgical Management of Secondary Complex Microsurgical Reconstructions after Amputation and Severe Trauma Injuries: A Case Series
Abstract
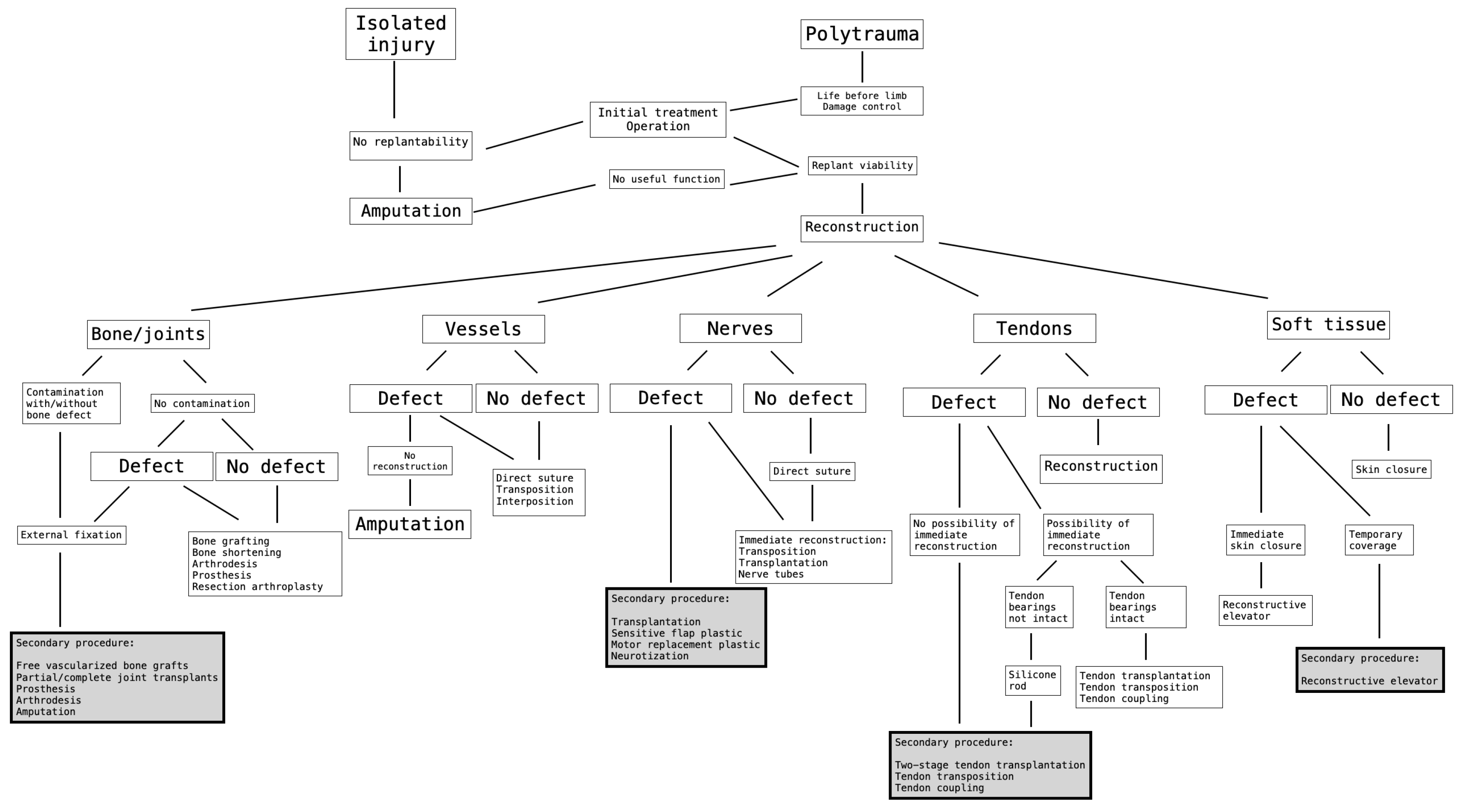
1. Introduction
2. Material and Patients
2.1. Patient 1
2.2. Patient 2
2.3. Patient 3
2.4. Patient 4
2.5. Patient 5
2.6. Patient 6
2.7. Patient 7
2.8. Patient 8
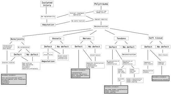
3. Discussion
4. Conclusions
Author Contributions
Funding
Institutional Review Board Statement
Informed Consent Statement
Data Availability Statement
Conflicts of Interest
References
- Giessler, G.A.; Engel, H. Komplexe Extremitätenrekonstruktion mit fabrizierten Chimärenlappen. Orthopädie Tech. 2018, 69, 42–47. [Google Scholar]
- Wang, H.; Oswald, T.; Lineaweaver, W. Secondary surgery following replantation. In The Mutilated Hand; Weinzweig, N., Weinzweig, J., Eds.; Elservier: Philadelphia, PA, USA, 2005; pp. 247–264. [Google Scholar]
- Komatsu, S.; Tamai, S. Successful replantation of a completely. Cut-off thumb: Case report. Plast Reconstr Surg. 1968, 42, 374–377. [Google Scholar] [CrossRef]
- Patradul, A.; Ngarmukos, C.; Parkpian, V. Distal digital replantations and revascularizations: 237 digits in 192 patients. J. Hand Surg. 1998, 23B, 578–582. [Google Scholar] [CrossRef] [PubMed]
- Waikakul, S.; Sakkarnkosol, S.; Vanadurongwan, V.; Un-Nanuntana, A. Results of 1018 digital replantations in 552 patients. Injury 2000, 31, 33–40. [Google Scholar] [CrossRef]
- Khan, N.; Rashid, M.; Rashid, H.U.; Sarwar, S.U.; Choudry, U.K.; Khurshid, M. Functional Outcomes of Secondary Procedures in Upper Extremity Replantation and Revascularization. Cureus 2019, 11, e5164. [Google Scholar] [CrossRef] [PubMed]
- Yu, J.C.; Shieh, S.J.; Lee, J.W.; Hsu, H.Y.; Chiu, H.Y. Secondary procedures following digital replantation and revascularization. Br. J. Plast. Surg. 2003, 56, 125–128. [Google Scholar] [CrossRef] [PubMed]
- Buncke, H.J.; Whitney, T.M. Secondary reconstruction after replantation. In Microsurgery: Transplantation–Replantation; Buncke, H.J., Ed.; Lea & Febiger Inc.: Philadelphia, PA, USA; London, UK, 1991; pp. 651–683. [Google Scholar]
- Scott, F.A.; Howar, J.W.; Boswick, J.A. Recovery of function following replantation and revascularization of amputated hand parts. J. Trauma 1981, 21, 204–214. [Google Scholar] [CrossRef] [PubMed]
- Tark, K.C.; Kim, Y.W.; Lee, Y.H.; Lew, J.D. Replantation and revascularization of hands: Clinical analysis and functional results of 261 cases. J. Hand Surg. 1989, 14A, 17–27. [Google Scholar] [CrossRef] [PubMed]
- Tamai, S. Digital replantation: Analysis of 163 replantations in an 11-year period. Clin. Plast. Surg. 1978, 5, 195–209. [Google Scholar] [CrossRef]
- Frey, M.; Mandl, H.; Holle, J. Secondary operations after replantation. Chir. Plast. 1980, 5, 235–241. [Google Scholar] [CrossRef]
- Pitzler, D.; Buck-Gramcko, D. Secondary operations after replantation. Ann. Chir. Gynaecol. 1982, 71, 19–27. [Google Scholar] [PubMed]
- Jupiter, J.B.; Pess, G.H.; Bour, C.J. Results of flexor tendon tenolysis after replantation in the hand. J. Hand Surg. 1989, 14A, 35–44. [Google Scholar] [CrossRef] [PubMed]
- Morrison, W.A.; O’Brien, B.M.c.C.; Macleod, A.M. Digital replantation and revascularization. A long-term review of 100 cases. Hand 1978, 10, 125–134. [Google Scholar] [CrossRef] [PubMed]
- Backman, C.; Nystrom, A.; Bjerle, P. Arterial spasticity and cold intolerance in relation to time after digital replantation. J. Hand Surg. 1993, 18B, 551–555. [Google Scholar] [CrossRef]
- Berger, A.; Brenner, P.; Flory, P.; Schaller, E.; Schneider, W. Progress in limb and digital replantation: Part B. World J. Surg. 1990, 14, 807–818. [Google Scholar] [CrossRef] [PubMed]
- Buncke, G.M.; Buncke, H.J.; Kind, G.M.; Buntic, R. Replantation. In Plastic Surgery: Indications, Operations, and Outcomes; Russell, R.C., Ed.; Hand Surgery; Mosby: St. Louis, MO, USA, 2000; Volume 4, p. 2131. [Google Scholar]
- Buncke, H.J.; Buncke, G.M.; Kind, G.M.; Buntic, R.F. Replantation, revascularization and toe-to-hand transplantation. In The Unfavorable Result in Plastic Surgery: Avoidance and Treatment, 3rd ed.; Goldwyn, R.M., Cohen, M.N., Eds.; Lippincott Williams & Wilkins: Philadelphia, PA, USA, 2001; p. 785. [Google Scholar]
- Caroli, A.; Adani, R.; Castagnetti, C.; Squarzina, P.B.; Pancaldi, G.; Cristiani, G. Replantation and revascularization of large segments of the hand and forearm. Ital. J. Orthop. Trauma 1991, 17, 433–447. [Google Scholar]
- Daoutis, N.; Gerostathopoulos, N.; Bouchlis, G.; Efstaphopoulos, D.; Misitzis, D.; Anagnostou, S.; Gianakopoulos, P. Clinical analysis and evaluation of the function of replanted and revascularized parts of the upper limb. Microsurgery 1992, 13, 178–181. [Google Scholar] [CrossRef]
- Freelander, E. The relationship between cold intolerance and cutaneous blood flow in digital replantation patients. J. Hand Surg. 1986, 11B, 15–19. [Google Scholar] [CrossRef]
- Glickman, L.T.; Mackinnon, S.E. Sensory recovery following digital replantation. Microsurgery 1990, 11, 236–242. [Google Scholar] [CrossRef]
- Mittlmeier, T.; Krapohl, B.D.; Schaser, K.D. Management Weichteilschaden an der oberen Extremität—Schulter, Ober- und Unterarm. Oper. Orthopädie Traumatol. 2010, 22, 196–211. [Google Scholar] [CrossRef] [PubMed]
- Foucher, G.; Hoang, P.; Citron, N.; Merle, M.; Dury, M. Joint reconstruction following trauma: Comparison of microsurgical transfer and conventional methods: A report of 61 cases. J. Hand Surg. Br. 1986, 11, 388–393. [Google Scholar] [CrossRef] [PubMed]
- Foucher, G.; Lenoble, E.; Smith, D. Free and island vascularized joint transfer for proximal interphalangeal reconstruction: A series of 27 cases. J. Hand Surg. Am. 1994, 19, 8–16. [Google Scholar] [CrossRef]
- Ishida, O.; Ikuta, Y.; Kuroki, H. Ipsilateral osteochondral grafting for finger joint repair. J. Hand Surg. Am. 1994, 19, 372–377. [Google Scholar] [CrossRef] [PubMed]
- Hasegawa, T.; Yamano, Y. Arthroplasty of the proximal interphalangeal joint using costal cartilage grafts. J. Hand Surg. Br. 1992, 17, 583–585. [Google Scholar] [CrossRef] [PubMed]
- Seradge, H.; Kutz, J.A.; Kleinert, H.E.; Lister, G.D.; Wolff, T.W.; Atasoy, E. Perichondrial resurfacing arthroplasty in the hand. J. Hand Surg. Am. 1984, 9, 880–886. [Google Scholar] [CrossRef]
- Skoog, T.; Johansson, S.H. The formation of articular cartilage from free perichondrial grafts. Plast. Reconstr. Surg. 1976, 57, 1–6. [Google Scholar] [CrossRef]
- Hage, J.J.; Yoe, E.P.; Zevering, J.P.; de Groot, P.J. Proximal interphalangeal joint silicone arthroplasty for posttraumatic arthritis. J. Hand Surg. Am. 1999, 24, 73–77. [Google Scholar] [CrossRef] [PubMed]
- Swanson, A.B. Arthroplasty in traumatic arthritis of the joints of the hand. Orthop. Clin. N. Am. 1970, 1, 285–298. [Google Scholar] [CrossRef]
- Riggs, S.A.; Cooney, W.P. Arthroplasty for the traumatised digital joint. J. Hand Surg. 1983, 8, 215. [Google Scholar]
- Goldner, R.D.; Howson, M.P.; Nunley, J.A.; Fitch, R.D.; Belding, N.R.; Urbaniak, J.R. One hundred eleven thumb amputations: Replantation vs revision. Microsurgery 1990, 11, 243–250. [Google Scholar] [CrossRef]
- Schlenker, J.D.; Kleinert, H.E.; Tsai, T.M. Methods and results of replantation following traumatic amputation of the thumb in 64 patients. J. Hand Surg. 1980, 5, 63–70. [Google Scholar] [CrossRef] [PubMed]
- Meyer, T.M. Psychological aspects of mutilating hand injuries. Hand Clin. 2003, 19, 41–49. [Google Scholar] [CrossRef] [PubMed]
- Hudak, P.L.; Amadio, P.C.; Bombardier, C.; Beaton, D.; Cole, D.; Davis, A.; Davis, A.; Hawker, G.; Katz, J.N.; Makela, M.; et al. Development of an upper extremity outcome measure: The DASH (disabilities of the arm, shoulder, and head). Am. J. Ind. Med. 1996, 29, 602–608. [Google Scholar] [CrossRef]
- Yildiz, M.; Sener, M.; Baki, C. Replantation in children. Microsurgery 1998, 18, 410–413. [Google Scholar] [CrossRef]
- Malt, R.A.; McKhann, C. Replantation of severed arms. JAMA 1964, 189, 716–722. [Google Scholar] [CrossRef]
- Landin, L.; Bolado, P.; Gajete, M.A.; Gonzalez-Miranda, A.; Bonastre, J. Algorithmic surgical enhancement of function after finger revascularisation. Indian J. Plast. Surg. 2016, 49, 239–244. [Google Scholar] [CrossRef] [PubMed]
- Venkatramani, H.; Sabapathy, S.R. Fingertip replantation: Technical considerations and outcome analysis of 24 consecutive fingertip replantations. Indian J. Plast. Surg. 2011, 44, 237–245. [Google Scholar] [CrossRef]
- Weinzweig, N.; Sharzer, L.A.; Starker, I. Replantation and revascularization at the transmetacarpal level: Long-term functional results. J. Hand Surg. 1996, 21, 877–883. [Google Scholar] [CrossRef]
- Green, D.P.; Hotchkiss, R.N.; Pederson, W.C. (Eds.) Operative Hand Surgery, 4th ed.; Churchill Livingstone: New York, NY, USA, 1999; pp. 147–191. [Google Scholar]
- Jupiter, J.B. Flynn’s Hand Surgery, 4th ed.; Williams & Wilkins: Baltimore, MD, USA, 1991; pp. 211–450. [Google Scholar]
- Whitney, T.M.; Lineaweaver, W.C.; Buncke, H.J.; Nugent, K. Clinical results of bony fixation methods in digital replantation. J. Hand Surg. 1990, 15A, 328–334. [Google Scholar] [CrossRef]
- Gottlieb, L.J.; Krieger, L.M. From the reconstructive ladder to the reconstructive elevator. Plast. Reconstr. Surg. 1994, 93, 1503–1504. [Google Scholar] [CrossRef]
- Giessler, G.A.; Hendrich, C. De Novo Reconstruction of a Hybrid Patella by Staged Fabrication of a Microvascular Bone Transplant with an Osteointegrated Prosthetic Socket. Plast. Reconstr. Surg. Glob. Open 2017, 4, e1159. [Google Scholar] [CrossRef]
- Ng, Z.Y.; Salgado, C.J.; Moran, S.L.; Chim, H. Soft tissue coverage of the mangled upper extremity. In Seminars in Plastic Surgery; Thieme Medical Publishers: New York, NY, USA, 2015. [Google Scholar]
- Chiou, G.J.; Chang, J. Refinements and Secondary Surgery After Flap Reconstruction of the Traumatized Hand. Hand Clin. 2014, 30, 211–223. [Google Scholar] [CrossRef] [PubMed]
- Parmaksizoğlu, A.F.; Ünal, M.B.; Cansü, E. The Reconstruction of Foot Soft Tissue Defects by Tangential Debulking of the Latissimus Dorsi Flap. J. Reconstr. Microsurg. 2011, 27, 211–214. [Google Scholar] [CrossRef] [PubMed]
- del Piñal, F. Extreme Thumb Losses: Reconstructive Strategies. Plast. Reconstr. Surg. 2019, 144, 665–677. [Google Scholar] [CrossRef] [PubMed]
- Tseng, O.; Tsai, Y.C.; Wei, F.C.; Staffenberg, D.A. Replantation of ring avulsion of index, long, and ring fingers. Ann. Plast. Surg. 1996, 36, 625–628. [Google Scholar] [CrossRef] [PubMed]
- Shaterian, A.; Sayadi, L.R.; Anderson, A.; Ng, W.K.Y.; Evans, G.R.D.; Leis, A. Characteristics of Secondary Procedures following Digit and Hand Replantation. J. Hand Microsurg. 2019, 11, 127–133. [Google Scholar] [CrossRef]
- Rose, E.H.; Kowalski, T.A.; Norris, M.S. The reversal venous arterialized nerve graft in digital nerve reconstruction across scarred beds. Plast. Reconstr. Surg. 1989, 83, 593–604. [Google Scholar] [CrossRef]
- Griffin, J.W.; Hogan, M.V.; Chhabra, A.B.; Deal, D.N. Peripheral Nerve Repair and Reconstruction. J. Bone Jt. Surg. 2013, 95, 2144–2151. [Google Scholar] [CrossRef]
- Lee, Y.; Shieh, S. Secondary nerve reconstruction using vein conduit grafts for neglected digital nerve injuries. Microsurgery 2008, 28, 436–440. [Google Scholar] [CrossRef]
- Santanelli, F.M.; Tenna, S.; Pace, A.; Scuderi, N. Free Flap Reconstruction of the Sole of the Foot with or without Sensory Nerve Coaptation. Plast. Reconstr. Surg. 2002, 109, 2314–2322. [Google Scholar] [CrossRef]
- Steichen, J.B. Management of flexor tendon injury associated with digital replantation or revascularization. In Tendon Surgery of the Hand; Hunter, J.M., Schneider, L.H., Mackin, E., Eds.; Mosby: St. Louis, MO, USA, 1987; p. 156. [Google Scholar]
- Swanson, A.B.; Swanson, G.G. Flexible implant resection arthroplasty in the upper extremity. In Flynn’s Hand Surgery, 4th ed.; Jupiter, J.B., Ed.; Williams & Wilkins: Baltimore, MD, USA, 1991; p. 342. [Google Scholar]
- Wang, H. Secondary surgery after digit replantation: Its incidence and sequence. Microsurgery 2002, 22, 57–61. [Google Scholar] [CrossRef] [PubMed]
- Squitieri, L.; Chung, K.C. A systematic review of outcomes and complications of vascularized toe joint transfer, silicone arthroplasty, and Pyrocarbon arthroplasty for posttraumatic joint reconstruction of the finger. Plast. Reconstr. Surg. 2008, 121, 1697–1707. [Google Scholar] [CrossRef] [PubMed]
- Cavadas, P.C.; Landin, L.; Thione, A. Reconstruction of the condyles of the proximal phalanx with osteochondral grafts from the ulnar base of the little finger metacarpal. J. Hand Surg. Am. 2010, 35, 1275–1281. [Google Scholar] [CrossRef]
- Koshima, I.; Inagawa, K.; Sahara, K.; Tsuda, K.; Moriguchi, T. Flow-through vascularized toe-joint transfer for reconstruction of segmental loss of an amputated finger. J. Reconstr. Microsurg. 1998, 14, 453–457. [Google Scholar] [CrossRef] [PubMed]
- Tsai, T.M.; Singer, R. Elective free vascularized double transfer of toe joint from second toe to proximal interpha-langeal joint of index finger: A case report. J. Hand Surg. Am. 1984, 9, 816–820. [Google Scholar] [CrossRef] [PubMed]
- Kanaya, K.; Wada, T.; Usui, M.; Yamashita, T. Fourteen-year results of a reversed vascularized second metatarsophalangeal joint transfer: A case report. J. Hand Surg. Am. 2005, 30, 120–124. [Google Scholar] [CrossRef]
- Kuo, E.T.; Ji, Z.L.; Zhao, Y.C.; Zhang, M.L. Reconstruction of phalangeal joint by free vascularized autogenous metatarsophalangeal joint transplant. J. Reconstr. Microsurg. 1984, 1, 65–74. [Google Scholar] [CrossRef]
- Smith, P.J.; Goodacre TE, E. Good acre, Free vascularised toejointtransfer for reconstruction of the metacarpo-phalangeal joint. J. Hand Surg. Br. 1990, 15, 262–267. [Google Scholar] [CrossRef] [PubMed]
- Lin, C.H.; Tangand, P.L.; Lin, C.H. Secondtoeextensordigitorumbrevisprovidesasimultaneousabductorplastytofree vascularized metatarsophalangeal joint transfer for posttraumatic thumb composite metacarpophalangeal joint defect. J. Trauma 2009, 66, 1374–1378. [Google Scholar]
- Tsai, T.M.; D’Agostino, L.; Fang, Y.S.; Tien, H. Compound flap from the great toe and vascularized joints from the second toe for posttraumatic thumb reconstruction at the level of the proximal metacarpal bone. Microsurgery 2009, 29, 178–183. [Google Scholar] [CrossRef]
- Matsuzaki, H.; Kouda, H.; Maniwa, K. Secondary Surgeries after Digital Replantations: A Case Series. Hand Surg. 2012, 17, 351–357. [Google Scholar] [CrossRef] [PubMed]
- Hunter, J.H.; Aulicino, P.L. Salvage of scarred tendon systems using passive and active Hunter tendon implants. In Flynn’s Hand Surgery, 4th ed.; Jupiter, J.B., Ed.; Williams & Wilkins: Baltimore, MD, USA, 1991; p. 300. [Google Scholar]
- Kleinert, H.E.; Smith, D.J., Jr.; Pulvertaft, R.G. Flexor tendon graft in the hand. In Flynn’s Hand Surgery, 4th ed.; Jupiter, J.B., Ed.; Williams & Wilkins: Baltimore, MD, USA, 1991; p. 283. [Google Scholar]
- Schneider, L.H. Flexor tendons: Late reconstruction. In Green’s Operative Hand Surgery, 4th ed.; Green, D.P., Hotchkiss, R.N., Pederson, W.C., Eds.; Churchill Livingstone: New York, NY, USA, 1999; p. 1898. [Google Scholar]
- Woo, S.H.; Woo, S.H.; Woo, S.H.; Lee, Y.K.; Lee, Y.K.; Lee, Y.K.; Chong, S.W.; Chong, S.W.; Chong, S.W.; Cheon, H.J.; et al. The fate of delayed revascularization for neglected vascular injury of incompletely amputated digits and hands. J. Hand Surg. 2019, 44, 1026–1030. [Google Scholar] [CrossRef] [PubMed]
- Louis, D.S.; Jebson, P.J.; Graham, T.J. Amputations. In Green’s Operative Hand Surgery, 4th ed.; Green, D.P., Hotchkiss, R.N., Pederson, W.C., Eds.; Churchill Livingstone: New York, NY, USA, 1999; pp. 58–68. [Google Scholar]
- Calderazzi, F.; Menozzi, M.; Nosenzo, A.; Galavotti, C.; Pogliacomi, F.; Ceccarelli, F. Single ray amputation in traumatic injury of the hand: Review of literature. Acta Biomed. 2018, 90, 14–23. [Google Scholar] [CrossRef] [PubMed] [PubMed Central]






































| Case Nr. | Age | Sex | Clinical Condition | Reconstruction in Chronological Order | Functional Outcome | 2PD/Sensitivity | Grip |
|---|---|---|---|---|---|---|---|
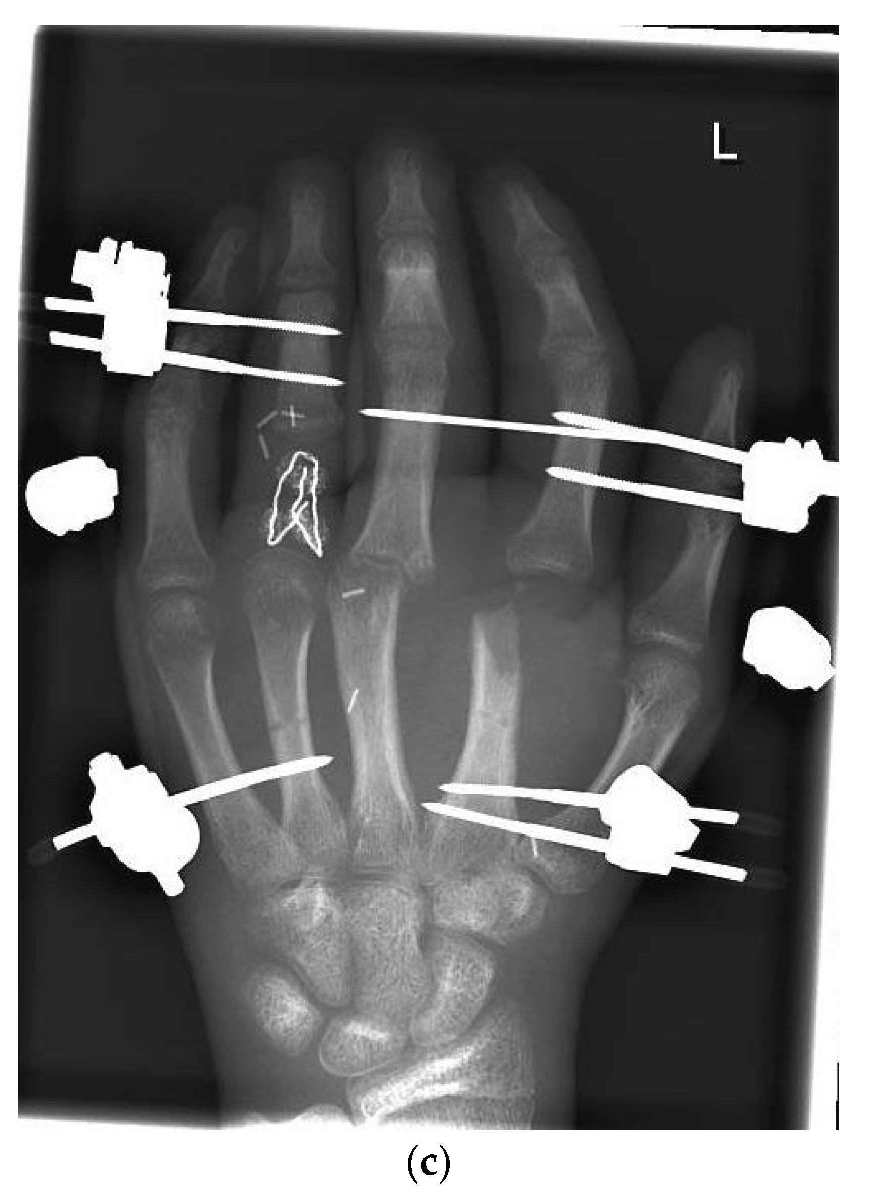
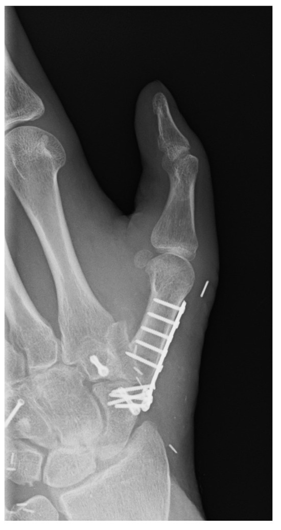
| 1 | 17 | m | Circular saw injury to the dominant left hand with a subtotal amputation of DII–DIV at the level of the MCP joints | Replantation of DIV Amputation of the distal metacarpals DII and DIII, PIP-Joint transfer to DII from the left second toe, MCP endoprosthesis DIII, Free double toe joint transfer to PIP and DIP from the right second toe | Finger-palm distance (FPD) DII–DV 0–0–1–0 cm Fingernail table distance (FNTD) DII–DV 0–0–0–0 cm Kapanji 10/10. DII: MCP 0–0–80°, PIP 0–0–100°, DIP 0–0–80°; DIII: MCP 0–0–80°, PIP 0–0–100°, DIP 0–0–50°; DIV: MCP 0–10–90°, PIP 0–0–90°, DIP 0–0–10°; DV: MCP 0–0–90°, PIP 0–0–100°, DIP 0–0–90°. | The two-point discrimination reached 4–6 mm in all fingers. | Pinch left 7 kg, right 10 kg. Force left 8 kg, right 18 kg. |
| 2 | 45 | m | Amputation of the left lower leg because of trauma caused by a steel beam | Initial replantation, Free latissimus dorsi flap, Free ALT flap for ventral defect arthrodesis OSG with vascularized iliac crest | Full weight bearing possible. No ROM OSG because of arthrodesis. | Improvement in sensitivity in the sole of the foot, as well as deep sensitivity in the area of the flap | - |
| 3 | 18 | m | Avulsion of the right hand due to a metalworking machine. Amputation of DII and disarticulation of the distal phalanx of DIII–DV | Colson plastie left upper arm, Free serratus fascia flap for palmar hand, Amputation of DII–V | Mobility of the MCP joints: 0–25–80° | No data | No data |
| 4 | 17 | m | Motorcycle accident with pelvic and thoracic trauma, abdominal trauma, left femoral fracture with complex internal knee trauma. Soft tissue defect on the back of the hand, rupture of the metacarpal ligament and extensor tendon of DIV, 2a degree burns on the back of the hand, and 2B degree burns on the forearm. | Free fascia lata interposition graft, Joint prosthesis PIP DIV and MCP DIII, Arthrodesis PIP DIV using an iliac crest chip | Kapanji 9/10 FNTD DII–DV 1–1–2–0 cm FPD DII–DV 1.5–5–6–4 cm | No data | No data |
| 5 | 58 | m | Right lower leg fracture, infected pseudarthrosis of the distal tibia with implant dislocation and fistula formation | Osteofasciocutaneous free fibula transfer | No data | No data | - |
| 6 | 50 | m | Subtotal amputation of the right hand at the level of the wrist with a third-degree open fracture of the radius | Anastomoses of the ulnar and radial arteries, coaptation of the median, ulnar, and radial nerves, and reconstruction of all flexor and extensor tendons | FNTD DII-DV 1.5–2–2–1.5 cm FPD DII–DV 0-0-0-0 cm Kapanji 4/10 | The two-point discrimination reached 6 mm in all fingers | No data |
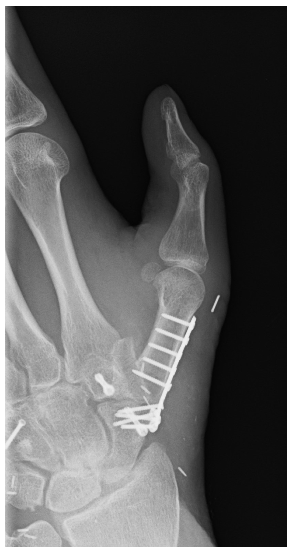
| 7 | 53 | w | Traffic accident with a pelvic fracture and a thumb amputation at the level of the basal phalanx of the left hand | Heterodigital flap, second toe transplantation | FNTD und FPD DII bis DV je 0 cm, Kapanji 10/10 | No data | No data |
| 8 | 18 | m | Amputation of the left hand and complex multi-level injury of the left forearm | A. ulnaris reconstruction with vein interposition graft. N. medianus and N. ulnaris reconstruction with N. suralis interposition graft. Free ALT flap | FPD DII-DV 0–0–0–0 cm FNTD DII-DV 2–2–2–2 cm. Kapanji 5/10. Range of motion of the wrist: Extension/flexion 30–0–40°. Supination/Pronation 90–0–90° | Two-point discrimination: DI–III 6 mm, DIV 6–8 mm and DV 8 mm | No data |
Disclaimer/Publisher’s Note: The statements, opinions and data contained in all publications are solely those of the individual author(s) and contributor(s) and not of MDPI and/or the editor(s). MDPI and/or the editor(s) disclaim responsibility for any injury to people or property resulting from any ideas, methods, instructions or products referred to in the content. |
© 2024 by the authors. Licensee MDPI, Basel, Switzerland. This article is an open access article distributed under the terms and conditions of the Creative Commons Attribution (CC BY) license (https://creativecommons.org/licenses/by/4.0/).
Share and Cite
Hoh, M.; Geis, S.; Klein, S.; Prantl, L.; Burchak, V.; Dolderer, J.H. Surgical Management of Secondary Complex Microsurgical Reconstructions after Amputation and Severe Trauma Injuries: A Case Series. Life 2024, 14, 1303. https://doi.org/10.3390/life14101303
Hoh M, Geis S, Klein S, Prantl L, Burchak V, Dolderer JH. Surgical Management of Secondary Complex Microsurgical Reconstructions after Amputation and Severe Trauma Injuries: A Case Series. Life. 2024; 14(10):1303. https://doi.org/10.3390/life14101303
Chicago/Turabian StyleHoh, Marcel, Sebastian Geis, Silvan Klein, Lukas Prantl, Vadym Burchak, and Juergen H. Dolderer. 2024. "Surgical Management of Secondary Complex Microsurgical Reconstructions after Amputation and Severe Trauma Injuries: A Case Series" Life 14, no. 10: 1303. https://doi.org/10.3390/life14101303
APA StyleHoh, M., Geis, S., Klein, S., Prantl, L., Burchak, V., & Dolderer, J. H. (2024). Surgical Management of Secondary Complex Microsurgical Reconstructions after Amputation and Severe Trauma Injuries: A Case Series. Life, 14(10), 1303. https://doi.org/10.3390/life14101303

