Neonicotinoid Imidacloprid Affects the Social Behavior of Adult Zebrafish by Damaging Telencephalon Neurons through Oxidation Stress, Inflammation, and Apoptosis
Abstract
1. Introduction
2. Materials and Methods
2.1. Animal Preparation
2.2. Imidacloprid Preparation and Treatment
2.3. Locomotor Behavior Assay of the Zebrafish
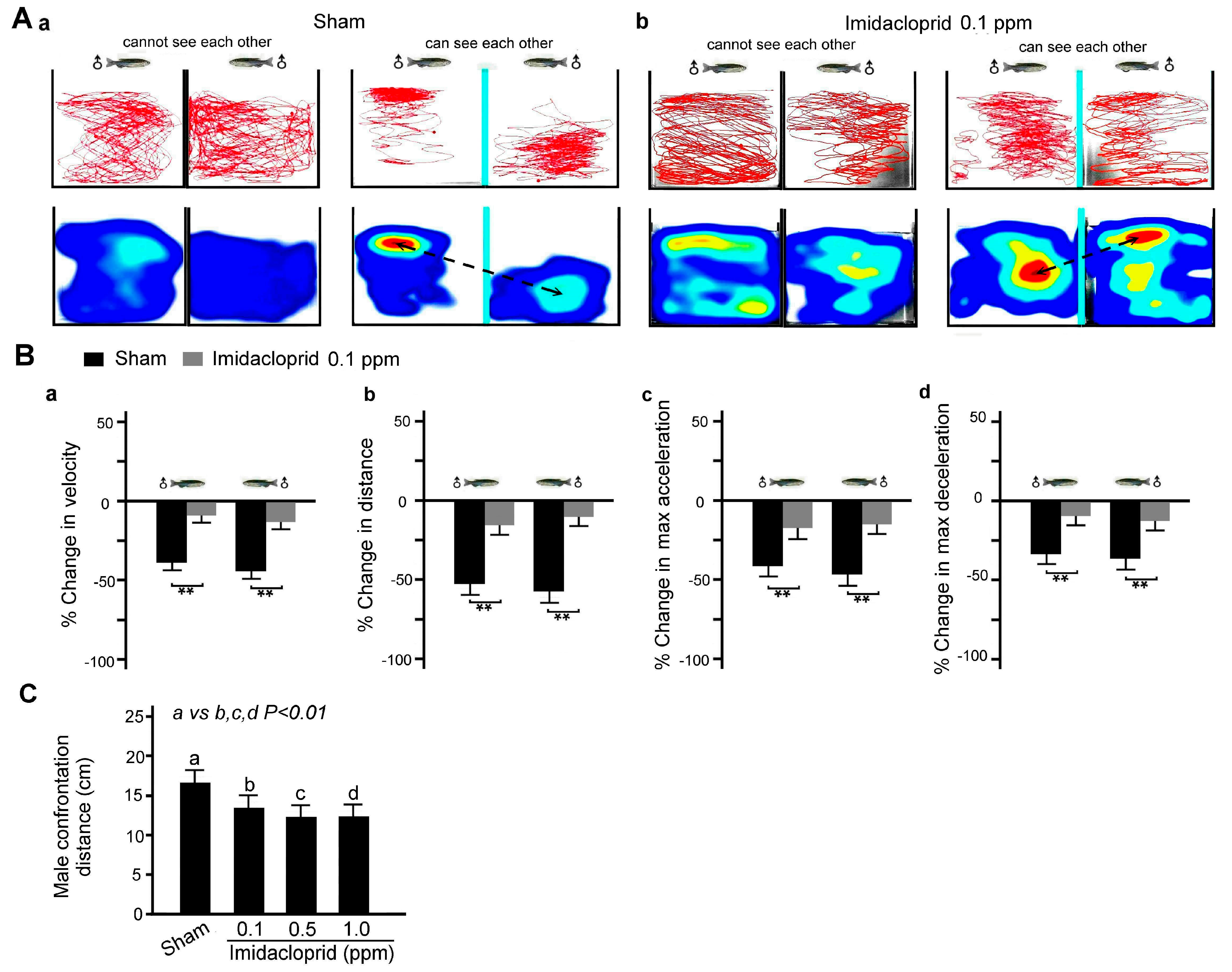
2.4. Social Interaction Assay of the Zebrafish
2.5. Hematoxylin and Eosin Staining and Immunohistochemical Staining of Zebrafish Brain Tissue
2.6. Statistical Analysis
3. Results
3.1. Effects of Imidacloprid Exposure on Optic Tectum of Adult Zebrafish
3.2. Effects of Acute and Chronic Imidacloprid Exposure on Locomotor Behavior of Adult Zebrafish
3.3. Effects of Imidacloprid Exposure on Social Interaction of Adult Zebrafish
4. Discussion
5. Conclusions
Author Contributions
Funding
Institutional Review Board Statement
Informed Consent Statement
Data Availability Statement
Acknowledgments
Conflicts of Interest
References
- Chao, S.L.; Casida, J.E. Interaction of Imidacloprid Metabolites and Analogs with the Nicotinic Acetylcholine Receptor of Mouse Brain in Relation to Toxicity. Pestic. Biochem. Physiol. 1997, 58, 77–88. [Google Scholar] [CrossRef]
- Matsuda, K.; Shimomura, M.; Ihara, M.; Akamatsu, M.; Sattelle, D.B. Neonicotinoids Show Selective and Diverse Actions on Their Nicotinic Receptor Targets: Electrophysiology, Molecular Biology, and Receptor Modeling Studies. Biosci. Biotechnol. Biochem. 2005, 69, 1442–1452. [Google Scholar] [CrossRef] [PubMed]
- Tang, Y.; Mishkin, M.; Aigner, T.G. Effects of muscarinic blockade in perirhinal cortex during visual recognition. Proc. Natl. Acad. Sci. USA 1997, 94, 12667–12669. [Google Scholar] [CrossRef] [PubMed]
- Chambers, R.G.; Chatzimichael, K.; Tzouvelekas, V. Sub-lethal concentrations of neonicotinoid insecticides at the field level affect negatively honey yield: Evidence from a 6-year survey of Greek apiaries. PLoS ONE 2019, 14, e0215363. [Google Scholar] [CrossRef]
- Decourtye, A.; Armengaud, C.; Renou, M.; Devillers, J.; Cluzeau, S.; Gauthier, M.; Pham-Delègue, M.-H. Imidacloprid impairs memory and brain metabolism in the honeybee (Apis mellifera L.). Pestic. Biochem. Physiol. 2004, 78, 83–92. [Google Scholar] [CrossRef]
- Dively, G.P.; Embrey, M.S.; Kamel, A.; Hawthorne, D.J.; Pettis, J.S. Assessment of chronic sublethal effects of imidacloprid on honey bee colony health. PLoS ONE 2015, 10, e0118748. [Google Scholar]
- Kenna, D.; Cooley, H.; Pretelli, I.; Ramos Rodrigues, A.; Gill, S.D.; Gill, R.J. Pesticide exposure affects flight dynamics and reduces flight endurance in bumblebees. Ecol. Evol. 2019, 9, 5637–5650. [Google Scholar] [CrossRef]
- Stacey, S.Y.; Lee, J.; Stacey, A.R. Effects of neonicotinoids on putative escape behavior of juvenile wood frogs (Lithobates sylvaticus) chronically exposed as tadpoles. Environ. Toxicol. Chem. 2018, 37, 3115–3123. [Google Scholar]
- Vignet, C.; Cappello, T.; Fu, Q.; Lajoie, K.; De Marco, G.; Clérandeau, C.; Mottaz, H.; Maisano, M.; Hollender, J.; Schirmer, K.; et al. Imidacloprid induces adverse effects on fish early life stages that are more severe in Japanese medaka (Oryzias latipes) than in zebrafish (Danio rerio). Chemosphere 2019, 225, 470–478. [Google Scholar] [CrossRef]
- Burke, A.P.; Niibori, Y.; Terayama, H.; Ito, M.; Pidgeon, C.; Arsenault, J.; Camarero, P.R.; Cummins, C.L.; Mateo, R.; Sakabe, K.; et al. Mammalian Susceptibility to a Neonicotinoid Insecticide after Fetal and Early Postnatal Exposure. Sci. Rep. 2018, 8, 16639. [Google Scholar] [CrossRef]
- Sriapha, C.; Trakulsrichai, S.; Intaraprasong, P.; Wongvisawakorn, S.; Tongpoo, A.; Schimmel, J.; Wananukul, W. Imidaclo-prid poisoning case series: Potential for liver injury. Clin. Toxicol. 2020, 58, 136–138. [Google Scholar] [CrossRef]
- Tomizawa, M.; Cowan, A.; Casida, J.E. Analgesic and Toxic Effects of Neonicotinoid Insecticides in Mice. Toxicol. Appl. Pharmacol. 2001, 177, 77–83. [Google Scholar] [CrossRef] [PubMed]
- Duzguner, V.; Erdogan, S. Acute oxidant and inflammatory effects of imidacloprid on the mammalian central nervous sys-tem and liver in rats. Pestic. Biochem. Physiol. 2010, 97, 13–18. [Google Scholar] [CrossRef]
- Duzguner, V.; Erdogan, S. Chronic exposure to imidacloprid induces inflammation and oxidative stress in the liver & central nervous system of rats. Pestic. Biochem. Physiol. 2012, 104, 58–64. [Google Scholar] [CrossRef]
- Hill, A.J.; Teraoka, H.; Heideman, W.; Peterson, R.E. Zebrafish as a model vertebrate for investigating chemical toxicity. Toxicol. Sci. 2005, 86, 6–19. [Google Scholar] [PubMed]
- Lin, W.; Huang, Z.; Zhang, W.; Ren, Y. Investigating the neurotoxicity of environmental pollutants using zebrafish as a model organism: A review and recommendations for future work. Neurotoxicology 2023, 94, 235–244. [Google Scholar] [CrossRef]
- Lai, K.P.; Gong, Z.; Tse, W.K.F. Zebrafish as the toxicant screening model: Transgenic and omics approaches. Aquat. Toxicol. 2021, 234, 105813. [Google Scholar] [CrossRef]
- Zhang, B.; Yang, X.; Zhao, J.; Xu, T.; Yin, D. Studying Neurobehavioral Effects of Environmental Pollutants on Zebrafish Larvae. J. Vis. Exp. 2020, 156, e60818. [Google Scholar] [CrossRef]
- Rodríguez, F.; Durán, E.; Gómez, A.; Ocaña, F.M.; Alvarez, E.; Jiménez-Moya, F.; Broglio, C.; Salas, C. Cognitive and emo-tional functions of the teleost fish cerebellum. Brain Res. Bull. 2005, 66, 365–370. [Google Scholar] [CrossRef]
- Portavella, M.; Vargas, J.P. Emotional and spatial learning in goldfish is dependent on different telencephalic pallial systems. Eur. J. Neurosci. 2005, 21, 2800–2806. [Google Scholar] [CrossRef]
- Portavella, M.; Torres, B.; Salas, C. Avoidance Response in Goldfish: Emotional and Temporal Involvement of Medial and Lateral Telencephalic Pallium. J. Neurosci. 2004, 24, 2335–2342. [Google Scholar] [CrossRef]
- Xu, X.; Scott-Scheiern, T.; Kempker, L.; Simons, K. Active avoidance conditioning in zebrafish (Danio rerio). Neurobiol. Learn. Mem. 2007, 87, 72–77. [Google Scholar] [CrossRef]
- Levin, E.D.; Chen, E. Nicotinic involvement in memory function in zebrafish. Neurotoxicol. Teratol. 2004, 26, 731–735. [Google Scholar] [CrossRef]
- Levin, E.D.; Limpuangthip, J.; Rachakonda, T.; Peterson, M. Timing of nicotine effects on learning in zebrafish. Psychopharmacology 2006, 184, 547–552. [Google Scholar] [CrossRef]
- Gupta, R.C.; Milatovic, D. Insecticides. In Biomarkers in Toxicology; Gupta, R.C., Ed.; Academic Pres: Amsterdam, The Netherlands; Elsevier: Amsterdam, The Netherlands, 2014; pp. 389–407. [Google Scholar]
- Wang, X.; Anadón, A.; Wu, Q.; Qiao, F.; Ares, I.; Martínez-Larrañaga, M.R.; Yuan, Z.; Martínez, M.A. Mechanism of Neon-icotinoid Toxicity: Impact on Oxidative Stress and Metabolism. Annu. Rev. Pharmacol. Toxicol. 2018, 58, 471–507. [Google Scholar] [CrossRef] [PubMed]
- Ensley, S.M. Neonicotinoids. In Veterinary Toxicology: Basic and Clinical Principles; Gupta, R.C., Ed.; Academic Pres: Amsterdam, The Netherlands; Elsevier: Amsterdam, The Netherlands, 2012; pp. 596–598. [Google Scholar]
- Hsiao, C.-J.; Lin, C.-L.; Lin, T.-Y.; Wang, S.-E.; Wu, C.-H. Imidacloprid toxicity impairs spatial memory of echolocation bats through neural apoptosis in hippocampal CA1 and medial entorhinal cortex areas. Neuroreport 2016, 27, 462–468. [Google Scholar] [CrossRef] [PubMed]
- Wu, C.-H.; Lin, C.-L.; Wang, S.-E.; Lu, C.-W. Effects of imidacloprid, a neonicotinoid insecticide, on the echolocation system of insectivorous bats. Pestic. Biochem. Physiol. 2020, 163, 94–101. [Google Scholar] [CrossRef] [PubMed]
- Ge, W.; Yan, S.; Wang, J.; Zhu, L.; Chen, A.; Wang, J. Oxidative Stress and DNA Damage Induced by Imidacloprid in Zebrafish (Danio rerio). J. Agric. Food Chem. 2015, 63, 1856–1862. [Google Scholar] [CrossRef]
- Morrissey, C.A.; Mineau, P.; Devries, J.H.; Sanchez-Bayo, F.; Liess, M.; Cavallaro, M.C.; Liber, K. Neonicotinoid contamination of global surface waters and associated risk to aquatic invertebrates: A review. Environ. Int. 2015, 74, 291–303. [Google Scholar] [CrossRef]
- Thunnissen, N.; Lautz, L.; van Schaik, T.; Hendriks, A. Ecological risks of imidacloprid to aquatic species in the Netherlands: Measured and estimated concentrations compared to species sensitivity distributions. Chemosphere 2020, 254, 126604. [Google Scholar] [CrossRef]







| Molecular structure | ![]() |
| Molecular formula | C9H10ClN5O2 |
| Molecular weight | 255.662 g/mol |
Disclaimer/Publisher’s Note: The statements, opinions and data contained in all publications are solely those of the individual author(s) and contributor(s) and not of MDPI and/or the editor(s). MDPI and/or the editor(s) disclaim responsibility for any injury to people or property resulting from any ideas, methods, instructions or products referred to in the content. |
© 2023 by the authors. Licensee MDPI, Basel, Switzerland. This article is an open access article distributed under the terms and conditions of the Creative Commons Attribution (CC BY) license (https://creativecommons.org/licenses/by/4.0/).
Share and Cite
Chung, K.-T.; Chen, L.-W.; Tseng, H.-W.; Wu, C.-H. Neonicotinoid Imidacloprid Affects the Social Behavior of Adult Zebrafish by Damaging Telencephalon Neurons through Oxidation Stress, Inflammation, and Apoptosis. Life 2023, 13, 1418. https://doi.org/10.3390/life13061418
Chung K-T, Chen L-W, Tseng H-W, Wu C-H. Neonicotinoid Imidacloprid Affects the Social Behavior of Adult Zebrafish by Damaging Telencephalon Neurons through Oxidation Stress, Inflammation, and Apoptosis. Life. 2023; 13(6):1418. https://doi.org/10.3390/life13061418
Chicago/Turabian StyleChung, Kou-Toung, Li-Wen Chen, Hung-Wei Tseng, and Chung-Hsin Wu. 2023. "Neonicotinoid Imidacloprid Affects the Social Behavior of Adult Zebrafish by Damaging Telencephalon Neurons through Oxidation Stress, Inflammation, and Apoptosis" Life 13, no. 6: 1418. https://doi.org/10.3390/life13061418
APA StyleChung, K.-T., Chen, L.-W., Tseng, H.-W., & Wu, C.-H. (2023). Neonicotinoid Imidacloprid Affects the Social Behavior of Adult Zebrafish by Damaging Telencephalon Neurons through Oxidation Stress, Inflammation, and Apoptosis. Life, 13(6), 1418. https://doi.org/10.3390/life13061418


