Effects of Bacillus subtilis Natto NB205 and Its Mutant NBMK308 on Egg Quality in Aging Laying Hens
Abstract
1. Introduction
2. Materials and Methods
2.1. Preparation of Bacterial Powder
2.2. Birds, Diets, and Management
2.3. Sample Collection
Production Performance and Egg Quality
2.4. Determination of the Number of Bacillus spp. in the Feed
Determination of Bacillus spp. Counts in Feces
2.5. Quantitative Real-Time PCR (qRT-PCR)
2.6. Western Blotting
2.7. Extraction of MK-7 from Jejunal Chyme and HPLC Analysis
2.8. Magnum Morphology Analysis
2.9. Statistical Analysis
3. Results
3.1. Fermentation of NB205 and NBMK308 for the Production of MK-7 and Evaluation of Its Efficacy as a Feed Additive for Aging Laying Hens
3.2. Production Performance and Egg Quality
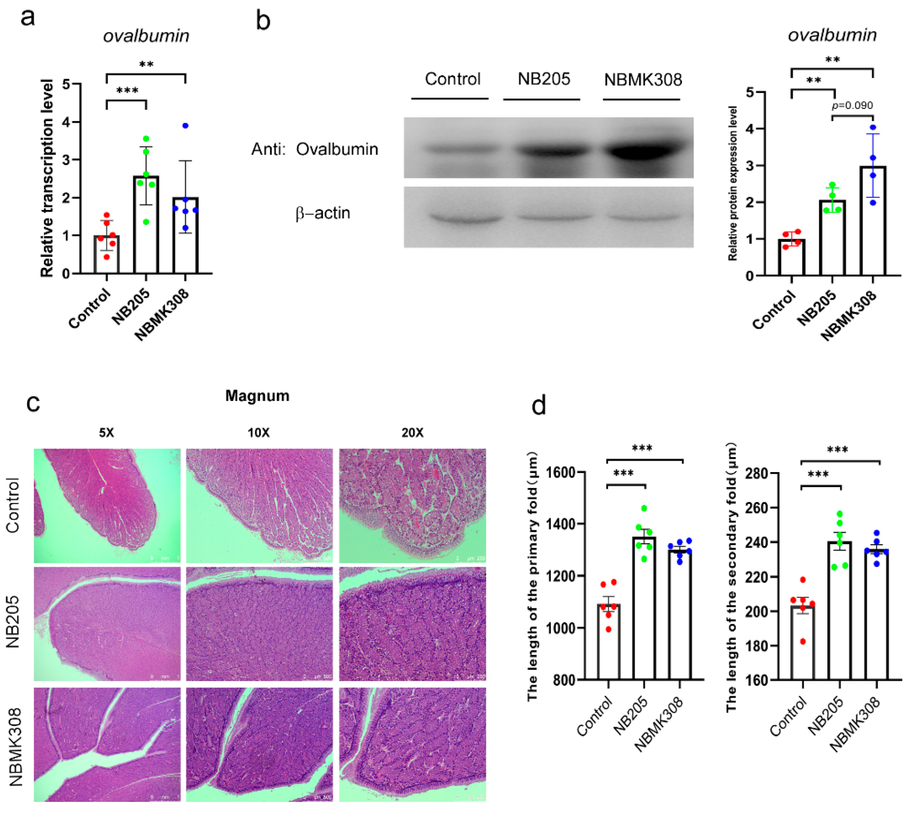
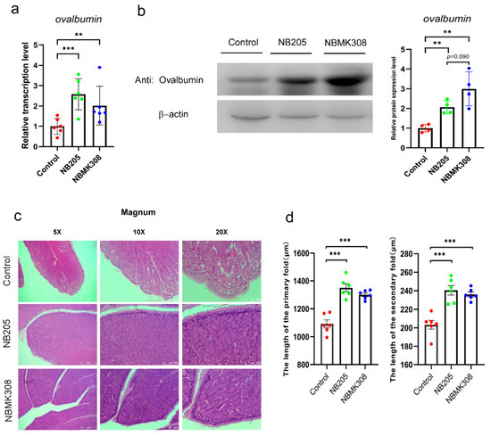
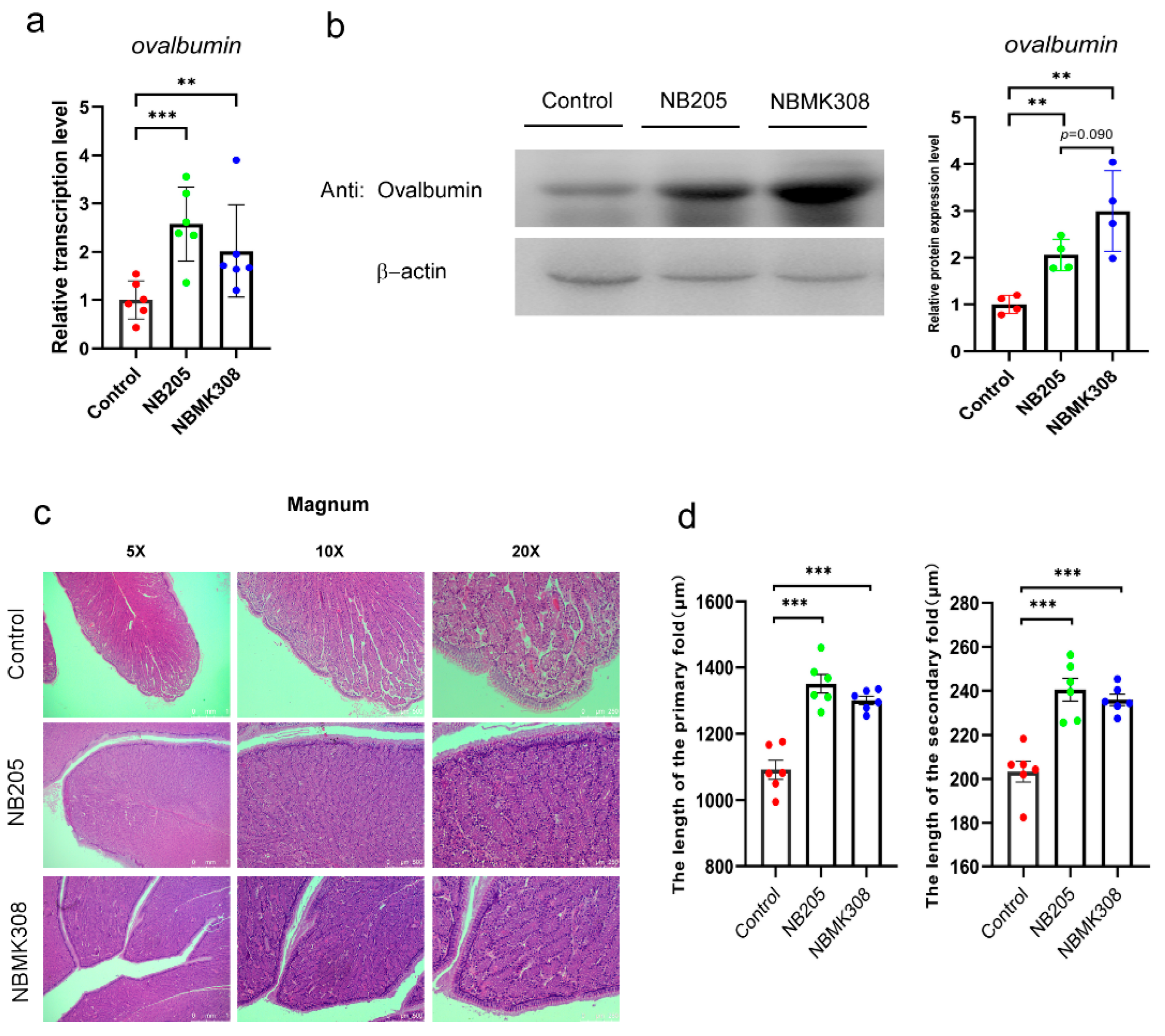
3.3. Expression of Ovalbumin and Morphological Observation in the Magnum of the Oviduct
3.4. Regulation of Tight Junction (TJ) Proteins in the Magnum of Aging Laying Hens
3.5. Regulation of Inflammation-Related Genes in Aging Laying Hens
3.6. Regulation of Apoptosis-Related Genes in the Magnum of Aging Laying Hens
3.7. Regulation of VKDPs-Related Genes in the Magnum of Aging Laying Hens
4. Discussion
5. Conclusions
Supplementary Materials
Author Contributions
Funding
Institutional Review Board Statement
Data Availability Statement
Conflicts of Interest
References
- Ledur, M.C.; Liljedahl, L.E.; McMillan, I.; Asselstine, L.; Fairfull, R. Genetic effects of aging on egg quality traits in the first laying cycle of White Leghorn strains and strain crosses. Poult. Sci. 2002, 81, 1439–1447. [Google Scholar] [CrossRef] [PubMed]
- Li, G.; Yang, X.; Li, J.; Zhang, B. Genome-Wide Analysis of lncRNA and mRNA Expression in the Uterus of Laying Hens during Aging. Genes 2023, 14, 639. [Google Scholar] [CrossRef] [PubMed]
- Cheng, X.; Li, X.; Liu, Y.; Ma, Y.; Zhang, R.; Zhang, Y.; Fan, C.; Qu, L.; Ning, Z. DNA methylome and transcriptome identified Key genes and pathways involved in Speckled Eggshell formation in aged laying hens. BMC Genom. 2023, 24, 31. [Google Scholar] [CrossRef] [PubMed]
- Zhang, T.; Li, C.; Deng, J.; Jia, Y.; Qu, L.; Ning, Z. Chicken Hypothalamic and Ovarian DNA Methylome Alteration in Response to Forced Molting. Animals 2023, 13, 1012. [Google Scholar] [CrossRef]
- Zhang, Y.; Meng, J.; Zhang, L.; Bao, J.; Shi, W.; Li, Q.; Wang, X. Shudi Erzi San relieves ovary aging in laying hens. Poult. Sci. 2022, 101, 102033. [Google Scholar] [CrossRef]
- Amevor, F.K.; Cui, Z.; Ning, Z.; Du, X.; Jin, N.; Shu, G.; Deng, X.; Zhu, Q.; Tian, Y.; Li, D.; et al. Synergistic effects of quercetin and vitamin E on egg production, egg quality, and immunity in aging breeder hens. Poult. Sci. 2021, 100, 101481. [Google Scholar] [CrossRef]
- Wang, H.; Cong, X.; Qin, K.; Yan, M.; Xu, X.; Liu, M.; Xu, X.; Zhang, Y.; Gao, Q.; Cheng, S.; et al. Se-Enriched Cardamine violifolia Improves Laying Performance and Regulates Ovarian Antioxidative Function in Aging Laying Hens. Antioxidants 2023, 12, 450. [Google Scholar] [CrossRef]
- Mosayyeb, Z.A.; Mirghelenj, S.A.; Hasanlou, P.; Shakouri, A.H. Effects of turmeric (Curcuma longa) powder supple-mentation in laying hens' diet on production performance, blood biochemical parameters and egg quality traits. J. Anim. Physiol. Anim. Nutr. 2023, 107, 691–702. [Google Scholar] [CrossRef]
- Liu, Z.; Cao, Y.; Ai, Y.; Lin, G.; Yin, X.; Wang, L.; Wang, M.; Zhang, B.; Wu, K.; Guo, Y.; et al. Effects of Selenium Yeast on Egg Quality, Plasma Antioxidants, Selenium Deposition and Eggshell Formation in Aged Laying Hens. Animals 2023, 13, 902. [Google Scholar] [CrossRef]
- Setchell, K.D.R.; Mourvaki, E.; Clerici, C.; Mattioli, S.; Brecchia, G.; Castellini, C. Dietary Isoflavone Aglycons from Soy Germ Pasta Improves Reproductive Performance of Aging Hens and Lowers Cholesterol Levels of Egg Yolk. Metabolites 2022, 12, 1112. [Google Scholar] [CrossRef]
- Yeh, R.H.; Hsieh, C.W.; Chen, K.L. Screening lactic acid bacteria to manufacture two-stage fermented feed and pelleting to investigate the feeding effect on broilers. Poult. Sci. 2018, 97, 236–246. [Google Scholar] [CrossRef]
- Sun, P.; Wang, J.Q.; Deng, L.F. Effects of Bacillus subtilis natto on milk production, rumen fermentation and ruminal microbiome of dairy cows. Animal 2013, 7, 216–222. [Google Scholar] [CrossRef] [PubMed]
- Chang, M.; Ma, F.; Wei, J.; Liu, J.; Nan, X.; Sun, P. Live Bacillus subtilis natto promotes rumen fermentation by modu-lating rumen microbiota in vitro. Animals 2021, 11, 1519. [Google Scholar] [CrossRef] [PubMed]
- Chen, L.; Feng, X.C.; Zhang, Y.Y.; Liu, X.B.; Zhang, W.G.; Li, C.B.; Ullah, N.; Xu, X.L.; Zhou, G.H. Effects of ultrasonic processing on caspase-3, calpain expression and myofibrillar structure of chicken during post-mortem ageing. Food Chem. 2015, 177, 280–287. [Google Scholar] [CrossRef]
- Huang, H.-J.; Weng, B.-C.; Hsuuw, Y.-D.; Lee, Y.-S.; Chen, K.-L. Dietary Supplementation of Two-Stage Fermented Feather-Soybean Meal Product on Growth Performance and Immunity in Finishing Pigs. Animals 2021, 11, 1527. [Google Scholar] [CrossRef] [PubMed]
- Iwamoto, J.; Takeda, T.; Sato, Y. Retracted Note: Effects of Vitamin K2 on Osteoporosis. Curr. Pharm. Des. 2021, 27, 2325. [Google Scholar] [CrossRef] [PubMed]
- Lai, Y.; Masatoshi, H.; Ma, Y.; Guo, Y.; Zhang, B. Role of Vitamin K in Intestinal Health. Front. Immunol. 2022, 12, 791565. [Google Scholar] [CrossRef] [PubMed]
- Piscaer, I.; Janssen, R.; Franssen, F.M.; Schurgers, L.J.; Wouters, E.F. The Pleiotropic Role of Vitamin K in Multimorbidi-ty of Chronic Obstructive Pulmonary Disease. J. Clin. Med. 2023, 12, 1261. [Google Scholar] [CrossRef]
- Lee, B.; Choi, G.; Hong, J.; Cho, D.; Kim, Y.; Yeom, M.; Han, J.J.; Kim, S.; Hahm, D. Menaquinone-7 ameliorates cere-brovascular calcification-associated memory decline in aged mice. Life Sci. 2022, 307, 120912. [Google Scholar] [CrossRef]
- Karamzad, N.; Faraji, E.; Adeli, S.; Sullman, M.J.M.; Pourghassem Gargari, B. The effect of menaquinone-7 supplementation on dp-ucMGP, PIVKAII, inflammatory markers, and body composition in type 2 diabetes patients: A randomized clinical trial. Nutr. Diabetes 2022, 12, 15. [Google Scholar] [CrossRef] [PubMed]
- Vaidya, R.; Vaidya, A.D.B.; Sheth, J.; Jadhav, S.; Mahale, U.; Mehta, D.; Popko, J.; Badmaev, V.; Stohs, S.J. Vitamin K Insufficiency in the Indian Population: Pilot Observational Epidemiology Study. JMIR Public Health Surveill. 2022, 8, e31941. [Google Scholar] [CrossRef]
- Alfonso-Carrillo, C.; Benavides-Reyes, C.; de Los Mozos, J.; Dominguez-Gasca, N.; Sanchez-Rodríguez, E.; Garcia-Ruiz, A.; Rodriguez-Navarro, A. Relationship between Bone Quality, Egg Production and Eggshell Quality in Laying Hens at the End of an Extended Production Cycle (105 Weeks). Animals 2021, 11, 623. [Google Scholar] [CrossRef] [PubMed]
- Jadhav, N.; Ajgaonkar, S.; Saha, P.; Gurav, P.; Pandey, A.; Basudkar, V.; Gada, Y.; Panda, S.; Jadhav, S.; Mehta, D.; et al. Molecular Pathways and Roles for Vitamin K2-7 as a Health-Beneficial Nutraceutical: Challenges and Opportunities. Front. Pharmacol. 2022, 13, 896920. [Google Scholar] [CrossRef]
- Liao, C.; Ayansola, H.; Ma, Y.; Ito, K.; Guo, Y.; Zhang, B. Advances in Enhanced Menaquinone-7 Production from Bacillus subtilis. Front. Bioeng. Biotechnol. 2021, 9, 695526. [Google Scholar] [CrossRef]
- Lee, N.-K.; Kim, W.-S.; Paik, H.-D. Bacillus strains as human probiotics: Characterization, safety, microbiome, and probiotic carrier. Food Sci. Biotechnol. 2019, 28, 1297–1305. [Google Scholar] [CrossRef]
- He, Y.; Ayansola, H.; Hou, Q.; Liao, C.; Lei, J.; Lai, Y.; Jiang, Q.; Masatoshi, H.; Zhang, B. Genistein Inhibits Colonic Goblet Cell Loss and Colorectal Inflammation Induced by Salmonella Typhimurium Infection. Mol. Nutr. Food Res. 2021, 65, e2100209. [Google Scholar] [CrossRef] [PubMed]
- Hou, Q.; Huang, J.; Zhao, L.; Pan, X.; Liao, C.; Jiang, Q.; Lei, J.; Guo, F.; Cui, J.; Guo, Y.; et al. Dietary genistein in-creases microbiota-derived short chain fatty acid levels, modulates homeostasis of the aging gut, and extends health-span and lifespan. Pharmacol. Res. 2023, 188, 106676. [Google Scholar] [CrossRef]
- Liao, C.; Cui, J.; Gao, M.; He, Y.; Lai, Y.; Hou, Q.; Lei, J.; Wang, B.; Ito, K.; Guo, Y.; et al. CRISPRa Dual-sgRNA System for Enhanced MK-7 Production and Salmonella Infection Mitigation in B. subtilis natto Strains Applied to Caco-2. To be submitted.
- Guo, M.; Wu, F.; Hao, G.; Qi, Q.; Li, R.; Li, N.; Wei, L.; Chai, T. Bacillus subtilis Improves Immunity and Disease Re-sistance in Rabbits. Front. Immunol. 2017, 8, 354. [Google Scholar] [CrossRef] [PubMed]
- Hong, H.A.; Duc, L.H.; Cutting, S.M. The use of bacterial spore formers as probiotics. FEMS Microbiol. Rev. 2005, 29, 813–835. [Google Scholar] [CrossRef]
- Sanders, M.E.; Guarner, F.; Guerrant, R.; Holt, P.; Quigley, E.M.M.; Sartor, R.B.; Sherman, P.; Mayer, E.A. An update on the use and investigation of probiotics in health and disease. Gut 2013, 62, 787–796. [Google Scholar] [CrossRef]
- Fan, W.; Shi, J.; Wang, B.; Zhang, M.; Kong, M.; Li, W. Effects of zinc and Bacillus subtilis on the reproductive perfor-mance, egg quality, nutrient digestion, intestinal morphology, and serum antioxidant capacity of geese breeders. Poult. Sci. 2022, 101, 101677. [Google Scholar] [CrossRef]
- Neijat, M.; Shirley, R.B.; Barton, J.; Thiery, P.; Welsher, A.; Kiarie, E. Effect of dietary supplementation of Bacillus sub-tilis DSM29784 on hen performance, egg quality indices, and apparent retention of dietary components in laying hens from 19 to 48 weeks of age. Poult. Sci. 2019, 98, 5622–5635. [Google Scholar] [CrossRef] [PubMed]
- Souza, O.; Adams, C.; Rodrigues, B.; Krause, A.; Bonamigo, R.; Zavarize, K.; Stefanello, C. The Impact of Bacillus sub-tilis PB6 and Chromium Propionate on the Performance, Egg Quality and Nutrient Metabolizability of Layer Breeders. Animals 2021, 11, 3084. [Google Scholar] [CrossRef] [PubMed]
- Tsai, M.Y.; Shih, B.L.; Liaw, R.B.; Lee, T.Y.; Chen, W.T.; Hung, H.W.; Hung, K.H.; Lin, Y.F. Effect of dietary supple-mentation of Bacillus subtilis TLRI 211-1 on laying performance, egg quality and blood characteristics of Leghorn layers. Anim. Biosci. 2023, 36, 609–618. [Google Scholar] [CrossRef]
- Wang, J.; Wang, W.-W.; Qi, G.-H.; Cui, C.-F.; Wu, S.-G.; Zhang, H.-J.; Xu, L. Effects of dietary Bacillus subtilis supplementation and calcium levels on performance and eggshell quality of laying hens in the late phase of production. Poult. Sci. 2021, 100, 100970. [Google Scholar] [CrossRef]
- Jiang, Q.; Sun, J.; He, Y.; Ma, Y.; Zhang, B.; Han, Y.; Wu, Y. Hydroxychloride trace elements improved eggshell quality partly by modulating uterus histological structure and inflammatory cytokines expression in aged laying hens. Poult. Sci. 2021, 100, 101453. [Google Scholar] [CrossRef]
- Wang, X.-C.; Wang, X.-H.; Wang, J.; Wang, H.; Zhang, H.-J.; Wu, S.-G.; Qi, G.-H. Dietary tea polyphenol supplementation improved egg production performance, albumen quality, and magnum morphology of Hy-Line Brown hens during the late laying period. J. Anim. Sci. 2018, 96, 225–235. [Google Scholar] [CrossRef] [PubMed]
- Yin, Z.; Lian, L.; Zhu, F.; Zhang, Z.-H.; Hincke, M.; Yang, N.; Hou, Z.-C. The transcriptome landscapes of ovary and three oviduct segments during chicken (Gallus gallus) egg formation. Genomics 2020, 112, 243–251. [Google Scholar] [CrossRef] [PubMed]
- Stadnicka, K.; Sławińska, A.; Dunisławska, A.; Pain, B.; Bednarczyk, M. Molecular signatures of epithelial oviduct cells of a laying hen (Gallus gallus domesticus) and quail (Coturnix japonica). BMC Dev. Biol. 2018, 18, 9. [Google Scholar] [CrossRef]
- Zhao, J.P.; Zhang, Q.; Jiao, H.C.; Wang, X.J.; Jiang, M.J.; Luo, H.; Lin, H. Ovalbumin expression in the oviduct magnum of hens is related to the rate of egg laying and shows distinct stress-type-specific responses. J. Anim. Physiol. Anim. Nutr. 2016, 100, 876–883. [Google Scholar] [CrossRef]
- Hrabia, A.; Leśniak-Walentyn, A.; Ocłoń, E.; Sechman, A. Changes in proliferating and apoptotic markers in the ovi-ductal magnum of chickens during sexual maturation. Theriogenology 2016, 85, 1590–1598. [Google Scholar] [CrossRef]
- González-Morán, M.G. Changes in progesterone receptor isoforms expression and in the morphology of the oviduct magnum of mature laying and aged nonlaying hens. Biochem. Biophys. Res. Commun. 2016, 478, 999–1005. [Google Scholar] [CrossRef] [PubMed]
- Kohama, T.; Masago, M.; Tomioka, I.; Morohaku, K. In vitro production of viable eggs from isolated mouse primary follicles by successive culture. J. Reprod. Dev. 2022, 68, 38–44. [Google Scholar] [CrossRef] [PubMed]
- Sperandio, B.; Fischer, N.; Sansonetti, P.J. Mucosal physical and chemical innate barriers: Lessons from microbial eva-sion strategies. Semin. Immunol. 2015, 27, 111–118. [Google Scholar] [CrossRef] [PubMed]
- Rodgers, L.S.; Fanning, A.S. Regulation of epithelial permeability by the actin cytoskeleton. Cytoskeleton 2011, 68, 653–660. [Google Scholar] [CrossRef] [PubMed]
- Osselaere, A.; Santos, R.; Hautekiet, V.; De Backer, P.; Chiers, K.; Ducatelle, R.; Croubels, S. Deoxynivalenol impairs hepatic and intestinal gene expression of selected oxidative stress, tight junction and inflammation proteins in broiler chickens, but addition of an adsorbing agent shifts the effects to the distal parts of the small intestine. PLoS ONE 2013, 8, e69014. [Google Scholar] [CrossRef]
- Awad, W.A.; Hess, C.; Hess, M. Enteric Pathogens and Their Toxin-Induced Disruption of the Intestinal Barrier through Alteration of Tight Junctions in Chickens. Toxins 2017, 9, 60. [Google Scholar] [CrossRef]
- Elhamouly, M.; Nii, T.; Isobe, N.; Yoshimura, Y. Age-related modulation of the isthmic and uterine mucosal innate im-mune defense system in laying hens. Poult. Sci. 2019, 98, 3022–3028. [Google Scholar] [CrossRef]
- Kan, L.; Guo, F.; Liu, Y.; Pham, V.H.; Guo, Y.; Wang, Z. Probiotics Bacillus licheniformis Improves Intestinal Health of Subclinical Necrotic Enteritis-Challenged Broilers. Front. Microbiol. 2021, 12, 623739. [Google Scholar] [CrossRef]
- Elhamouly, M.; Nii, T.; Isobe, N.; Yoshimura, Y. Expression of pro- and anti-inflammatory cytokines and chemokines during the ovulatory cycle and effects of aging on their expression in the uterine mucosa of laying hens. Cytokine 2018, 111, 303–308. [Google Scholar] [CrossRef]
- Kauppinen, A.; Suuronen, T.; Ojala, J.; Kaarniranta, K.; Salminen, A. Antagonistic crosstalk between NF-κB and SIRT1 in the regulation of inflammation and metabolic disorders. Cell. Signal. 2013, 25, 1939–1948. [Google Scholar] [CrossRef] [PubMed]
- Amirthalingam, M.; Palanisamy, S.; Tawata, S. p21-Activated kinase 1 (PAK1) in aging and longevity: An overview. Ageing Res. Rev. 2021, 71, 101443. [Google Scholar] [CrossRef] [PubMed]
- Yoon, D.S.; Lee, K.M.; Choi, Y.; Ko, E.A.; Lee, N.H.; Cho, S.; Park, K.H.; Lee, J.H.; Kim, H.W.; Lee, J.W. TLR4 down-regulation by the RNA-binding protein PUM1 alleviates cellular aging and osteoarthritis. Cell Death Differ. 2022, 29, 1364–1378. [Google Scholar] [CrossRef] [PubMed]
- Abubakar, M.B.; Sanusi, K.O.; Ugusman, A.; Mohamed, W.; Kamal, H.; Ibrahim, N.H.; Khoo, C.S.; Kumar, J. Alzhei-mer's Disease: An Update and Insights Into Pathophysiology. Front. Aging Neurosci. 2022, 14, 742408. [Google Scholar] [CrossRef] [PubMed]
- Zhang, X.; Li, H.; He, M.; Wang, J.; Wu, Y.; Li, Y. Immune system and sarcopenia: Presented relationship and future perspective. Exp. Gerontol. 2022, 164, 111823. [Google Scholar] [CrossRef]
- Hrabia, A.; Leśniak-Walentyn, A.; Sechman, A.; Gertler, A. Chicken oviduct—The target tissue for growth hormone action: Effect on cell proliferation and apoptosis and on the gene expression of some oviduct-specific proteins. Cell Tissue Res. 2014, 357, 363–372. [Google Scholar] [CrossRef]
- Hao, E.-Y.; Wang, D.-H.; Chen, Y.-F.; Zhou, R.-Y.; Chen, H.; Huang, R.-L. The relationship between the mTOR signaling pathway and ovarian aging in peak-phase and late-phase laying hens. Poult. Sci. 2021, 100, 334–347. [Google Scholar] [CrossRef]
- He, W.; Wang, H.; Tang, C.; Zhao, Q.; Zhang, J. Dietary supplementation with astaxanthin alleviates ovarian aging in aged laying hens by enhancing antioxidant capacity and increasing reproductive hormones. Poult. Sci. 2023, 102, 102258. [Google Scholar] [CrossRef] [PubMed]
- Yao, J.; Ma, Y.; Zhou, S.; Bao, T.; Mi, Y.; Zeng, W.; Li, J.; Zhang, C. Metformin Prevents Follicular Atresia in Aging Laying Chickens through Activation of PI3K/AKT and Calcium Signaling Pathways. Oxid. Med. Cell. Longev. 2020, 2020, 3648040. [Google Scholar] [CrossRef] [PubMed]
- Wu, Y.; Zhou, S.; Zhao, A.; Mi, Y.; Zhang, C. Protective effect of rutin on ferroptosis-induced oxidative stress in aging laying hens through Nrf2/HO-1 signaling. Cell Biol. Int. 2023, 47, 598–611. [Google Scholar] [CrossRef]
- Wu, H.; Yuan, J.; Yin, H.; Jing, B.; Sun, C.; Tsopmejio, I.S.N.; Jin, Z.; Song, H. Flammulina velutipes stem regulates oxidative damage and synthesis of yolk precursors in aging laying hens by regulating the liver–blood–ovary axis. Poult. Sci. 2023, 102, 102261. [Google Scholar] [CrossRef]
- He, M.; Chiang, H.H.; Luo, H.; Zheng, Z.; Qiao, Q.; Wang, L.; Tan, M.; Ohkubo, R.; Mu, W.C.; Zhao, S.; et al. An Acetylation Switch of the NLRP3 Inflammasome Regulates Aging-Associated Chronic Inflammation and Insu-lin Resistance. Cell Metab. 2020, 31, 580–591. [Google Scholar] [CrossRef]
- Huang, M.; Huang, F.; Xue, M.; Xu, X.; Zhou, G. The effect of active caspase-3 on degradation of chicken myofibrillar proteins and structure of myofibrils. Food Chem. 2011, 128, 22–27. [Google Scholar] [CrossRef]
- Liu, Y.; Mosenthin, R.; Zhao, L.; Zhang, J.; Ji, C.; Ma, Q. Vitamin K alleviates bone calcium loss caused by Salmonella Enteritidis through carboxylation of osteocalcin. J. Anim. Sci. Biotechnol. 2021, 12, 80. [Google Scholar] [CrossRef]
- Simes, D.C.; Viegas, C.; Araújo, N.; Marreiros, C. Vitamin K as a Powerful Micronutrient in Aging and Age-Related Dis-eases: Pros and Cons from Clinical Studies. Int. J. Mol. Sci. 2019, 20, 4150. [Google Scholar] [CrossRef]
- Danziger, J.; Young, R.L.; Shea, M.K.; Tracy, R.P.; Ix, J.H.; Jenny, N.S.; Mukamal, K.J. Vitamin K-Dependent Protein Activity and Incident Ischemic Cardiovascular Disease: The Multi-Ethnic Study of Atherosclerosis. Arterioscler. Thromb. Vasc. Biol. 2016, 36, 1037–1042. [Google Scholar] [CrossRef]






| Items | Content, g/kg | Nutrient Level | |
|---|---|---|---|
| Corn | 638 | ME Mcal/kg | 2.65 |
| Soybean meal | 231 | Crude protein, g/kg | 150 |
| Soybean oil | 5 | Methionine, g/kg | 3.6 |
| Granular stone meal | 110 | Calcium, g/kg | 40 |
| 50% choline chloride | 1.5 | Available phosphorus, g/kg | 1.2 |
| Sodium chloride | 3 | Total phosphorus, g/kg | 3.2 |
| Zeolite meal | 5.78 | ||
| methionine | 1.5 | ||
| Phytase (10,000) | 0.4 | ||
| Rice husk meal | 2 | ||
| Sandoquine | 0.02 | ||
| Vitamin premix a | 1.5 | ||
| Mineral premix b | 0.3 |
| Items (Performance) | Group | p-Value | ||
|---|---|---|---|---|
| Control | NB205 | NBMK308 | ||
| early stage 23 days | ||||
| ADFI a | 140.37 ± 2.026 | 141.01 ± 1.531 | 141.25 ± 1.464 | 0.732 |
| Egg weight (g) | 62.53 ± 0.360 | 62.03 ± 0.383 | 62.16 ± 0.613 | 0.486 |
| Laying rate (%) | 83.80 ± 3.100 | 84.35 ± 3.455 | 85.87 ± 2.66 | 0.643 |
| FCR b | 2.70 ± 0.076 | 2.72 ± 0.091 | 2.66 ± 0.083 | 0.622 |
| Ratio of unqualified and broken eggs (%) | 1.52 ± 0.483 | 1.68 ± 0.634 | 2.42 ± 0.865 | 0.390 |
| late stage 15 days | ||||
| ADFI a | 134.95 ± 2.758 | 140.03 ± 2.248 | 141.31 ± 1.774 | 0.077 |
| Egg weight (g) | 65.27 ± 0.528 | 65.00 ± 0.567 | 65.52 ± 0.720 | 0.574 |
| Laying rate (%) | 74.25 ± 4.582 | 76.42 ± 3.699 | 75.75 ± 2.295 | 0.696 |
| FCR b | 2.87 ± 0.202 | 2.86 ± 0.139 | 2.86 ± 0.078 | 0.969 |
| Ratio of unqualified and broken eggs (%) | 2.94 ± 1.072 | 3.61 ± 1.044 | 4.84 ± 1.131 | 0.255 |
| Items (Egg Quality) | Group | p-Value | ||
|---|---|---|---|---|
| Control | NB205 | NBMK308 | ||
| pre-experiment | ||||
| Yolk color | 5.35 ± 0.160 | 5.40 ± 0.110 | 5.10 ± 0.110 | 0.411 |
| Eggshell strength (kg/cm3) | 3.40 ± 0.102 | 3.20 ± 0.121 | 3.25 ± 0.097 | 0.574 |
| Haugh unit | 80.85 ± 1.392 | 76.27 ± 2.166 | 81.12 ± 1.739 | 0.274 |
| Albumen height (mm) | 6.82 ± 0.204 | 6.27 ± 0.202 | 6.93 ± 0.223 | 0.212 |
| Eggshell thickness (mm) | 0.343 ± 0.004 | 0.340 ± 0.005 | 0.337 ± 0.003 | 0.748 |
| 3 weeks | ||||
| Yolk color | 7.46 ± 0.150 a | 7.95 ± 0.080 b | 7.70 ± 0.110 ab | 0.027 |
| Eggshell strength (kg/cm3) | 3.20 ± 0.087 | 3.240 ± 0.065 | 3.05 ± 0.072 | 0.184 |
| Haugh unit | 81.44 ± 1.291 | 78.99 ± 0.816 | 80.53 ± 0.833 | 0.241 |
| Albumen height (mm) | 6.92 ± 0.155 a | 6.48 ± 0.101 ab | 6.80 ± 0.143 b | 0.079 |
| Eggshell thickness (mm) | 0.366 ± 0.004 a | 0.365 ± 0.003 ab | 0.389 ± 0.003 b | <0.001 |
| 6 weeks | ||||
| Yolk color | 8.08 ± 0.160 | 7.73 ± 0.19 | 7.53 ± 0.181 | 0.155 |
| Eggshell strength (kg/cm3) | 2.90 ± 0.075 | 3.05 ± 0.097 | 2.86 ± 0.092 | 0.275 |
| Haugh unit | 69.61 ± 1.603 a | 76.67 ± 1.261 b | 77.92 ± 1.210 b | 0.001 |
| Albumen height (mm) | 5.30 ± 0.160 a | 6.29 ± 0.146 b | 6.26 ± 0.190 b | 0.001 |
| Eggshell thickness (mm) | 0.375 ± 0.003 a | 0.396 ± 0.003 b | 0.390 ± 0.002 b | <0.001 |
Disclaimer/Publisher’s Note: The statements, opinions and data contained in all publications are solely those of the individual author(s) and contributor(s) and not of MDPI and/or the editor(s). MDPI and/or the editor(s) disclaim responsibility for any injury to people or property resulting from any ideas, methods, instructions or products referred to in the content. |
© 2023 by the authors. Licensee MDPI, Basel, Switzerland. This article is an open access article distributed under the terms and conditions of the Creative Commons Attribution (CC BY) license (https://creativecommons.org/licenses/by/4.0/).
Share and Cite
Liao, C.; Cui, J.; Lei, J.; Guo, Y.; Zhang, B. Effects of Bacillus subtilis Natto NB205 and Its Mutant NBMK308 on Egg Quality in Aging Laying Hens. Life 2023, 13, 1109. https://doi.org/10.3390/life13051109
Liao C, Cui J, Lei J, Guo Y, Zhang B. Effects of Bacillus subtilis Natto NB205 and Its Mutant NBMK308 on Egg Quality in Aging Laying Hens. Life. 2023; 13(5):1109. https://doi.org/10.3390/life13051109
Chicago/Turabian StyleLiao, Chaoyong, Jian Cui, Jiaqi Lei, Yuming Guo, and Bingkun Zhang. 2023. "Effects of Bacillus subtilis Natto NB205 and Its Mutant NBMK308 on Egg Quality in Aging Laying Hens" Life 13, no. 5: 1109. https://doi.org/10.3390/life13051109
APA StyleLiao, C., Cui, J., Lei, J., Guo, Y., & Zhang, B. (2023). Effects of Bacillus subtilis Natto NB205 and Its Mutant NBMK308 on Egg Quality in Aging Laying Hens. Life, 13(5), 1109. https://doi.org/10.3390/life13051109

