Abstract
The challenging alterations in climate in the last decades have had direct and indirect influences on biotic and abiotic stresses that have led to devastating implications on agricultural crop production and food security. Extreme environmental conditions, such as abiotic stresses, offer great opportunities to study the influence of different microorganisms in plant development and agricultural productivity. The focus of this review is to highlight the mechanisms of plant growth-promoting microorganisms (especially bacteria and fungi) adapted to environmental induced stresses such as drought, salinity, heavy metals, flooding, extreme temperatures, and intense light. The present state of knowledge focuses on the potential, prospective, and biotechnological approaches of plant growth-promoting bacteria and fungi to improve plant nutrition, physio-biochemical attributes, and the fitness of plants under environmental stresses. The current review focuses on the importance of the microbial community in improving sustainable crop production under changing climatic scenarios.
1. Introduction
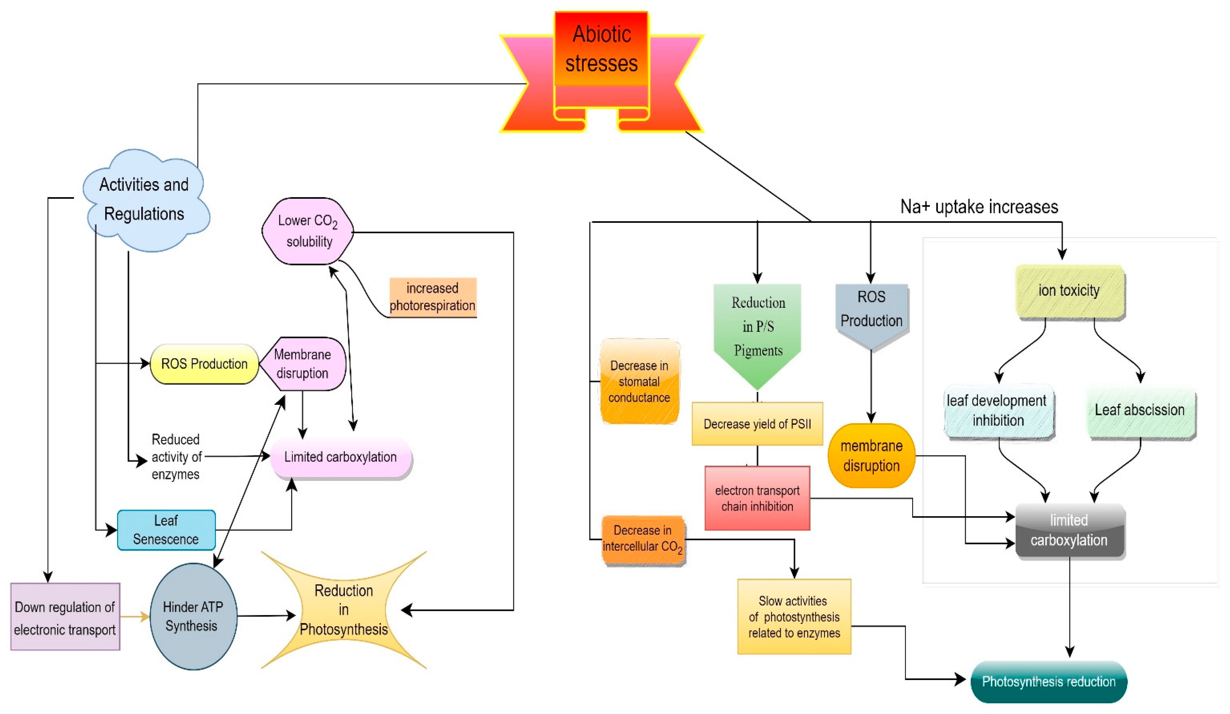
The severe impacts of transmutation with intense episodes of extreme weather can have significant consequences on agricultural outputs that should cause widespread food insecurity and affect survival of populations [1,2]. The severity, frequency, magnitude, and duration of extreme climatic events will become more highlighted and noticeable in the future [3]. The alterations in climate extremes have a direct or indirect influence on biotic and abiotic stresses with devastating impacts on agricultural crop production and food security [4]. Biotic stresses comprising phytopathogens and pests [5], as well as abiotic stresses including drought [6], soil salinity [6,7], heavy metals [8,9], flooding [10], high irradiance [11], low temperature [12] and high temperature [13], can cause intensified impacts on plant growth, physiology, metabolism, nutrient acquisition, and ecological desertification. The diverse effects of abiotic stresses on different mechanisms of plants are summarized in Figure 1.
Figure 1.
An overview of the effects of abiotic stresses on the different mechanisms of plants.
In changing climate scenarios, intervention with microbes is considered a new sustainable strategy in agricultural production and mitigation of the resilient impacts of stresses [14]. The beneficial microbes and endophytes exhibit real-time amplifications to alleviate the devastating climatic impacts on plant health, physiology and biochemical aspects [14,15]. These microbial communities have several adaptations to abiotic stresses under different ecological processes, including facilitation of organic matter decomposition and nutrient acquisition in the rhizosphere of several plants [16]. Beneficial microbes, including plant growth-promoting rhizobacteria (PGPR), may have a controversial influence or no influence at all on plant growth and fitness under stressful environments, whereas other strains of PGPR have beneficial effects under climate-induced stressful extremes [17]. The PGPR engineered for agricultural practices boost plant growth, pathogen control, and microbial ecosystems by alleviating abiotic resiliencies [18,19].
Plant growth-promoting rhizobacteria tackle abiotic stresses by boosting several physiological and biochemical processes (nutrient uptake, photosynthesis, and source–sink relationships), metabolism and the regulation of homeostasis, osmotic potential, protein function, phytohormone production (indole-3-acetic acid and 1-aminocyclopropane-1-carboxylic acid deaminase), enzymatic activity, and nutrient solubilization [20,21,22]. To combat the punitive impact of abiotic stresses, numerous PGPR strains (including Bradyrhizobium sp. SUTNa-2 [23], Pantoea dispersa IAC-BECa-132, Pseudomonas sp., Enterobacter sp. [24], Bacillus amyloliquefaciens EPP90, Bacillus subtilis, Bacillus pumilus [25], Curtobacterium sp. SAK 1 [26], Burkholderia phytofirmans PsJNT [27], Pseudomonas putida KT2440 [28], Enterobacter sp. [29], Serratia marcescens, Microbacterium arborescens, Enterobacter sp. [30], Bacillus cereus PK6-15, Bacillus subtilis PK5-26 and Bacillus circulans PK3-109 [31], Azospirillum lipoferum FK1 [32], and Azospirillum brasilense Sp7 and Azospirillum brasilense Sp245 [33] have been used to facilitate the management mechanisms of different cereal and legume crops under stressful environments. Plant growth-promoting rhizobacteria employ various strategies to endure harsh weather conditions (Table 1).
Table 1.
Summary of the positive effects of microbial agents in mitigating unfavorable drought and salt stress conditions in plants (2012–2020).
In addition, root-associated microbes such as fungi can potentially influence different ecological processes to optimize plant health and growth, resulting in a great impact on plant physiology, nutrition, and survival ability that improves plant tolerance against environment-induced stresses [83]. These endophytic fungi confer abiotic stresses through the synthesis of various plant beneficial substances (ACC-deaminase, auxins, gibberellins, abscisic acid, siderophores) and solubilize nutrients for healthy plant growth [84,85]. The fugal endophytes form a mutualistic association with plants to promote photosystem activity, protein accumulation, primary metabolism that leads to higher growth, and tolerance under abiotic stresses [65,86]. Plants develop mutualistic relationships with several plant growth-promoting endophytic fungi, including Piriformospora indica [86], arbuscular Mycorrhizal fungi [65], Trichoderma albolutescens, Trichoderma asperelloides, Trichoderma orientale, Trichoderma spirale, and Trichoderma tomentosum [87], Penicillium aurantiogriseum 581PDA3, Alternaria alternate 581PDA5, Trichoderma harzianum 582PDA7 [88], and Porostereum spadiceum AGH786 [89], which can increase tolerance against abiotic stresses by improving the biochemical and physiological processes of different plants, as summarized in Figure 2.
Figure 2.
Mechanisms against abiotic stresses adapted from microorganisms.
The focus of this review is to highlight the mechanisms of plant growth-promoting microorganisms (especially bacteria and fungi) adapted to environmentally induced stresses such as drought, salinity, heavy metals, flooding, extreme temperatures, and intense light. The present state of knowledge focuses on the potential, prospective, and biotechnological approaches of plant growth-promoting bacteria and fungi to improve physiological and biochemical attributes and the fitness of plants under environmental stresses. Additionally, emphasis is placed on the significance of the role of microbial communities in promoting sustainable crop production amidst changing climatic scenarios.
2. Drought Stress
Disruption in the water cycle has become a serious challenge to overcome that is an alarming worry to farmers, horticulturists, and the world’s population as it threatens the food needs of humans and animals. In this context, farmers have increased the amount of irrigation to improve the quantity and quality of agricultural crops; however, this strategy could increase the cost of production [90]. Drought can be described as an unfavourable environmental condition with an insufficient level of moisture that can affect normal development and growth cycle of plants [91]. It has been highlighted that drought can reduce yield and cultivation potential (ideal yield) of soybean by up to 70% [92].
Severe climatic variations with unstable precipitation can result in prolonged drought in certain crops depending on the duration and intensity of drought [93], which ultimately affects crop development and productivity [94]. The effect of drought on yield is a highly complex mechanism that could adversely influence fertilization, embryogenesis, seed development, and the physiological, biochemical, and molecular processes of plants [95], which includes cell dehydration, reduced leaf size, stem elongation, root proliferation, nutrient uptake, and their use efficiency [96,97]. Drought also alters the signal activity of nitrogen and carbon metabolism enzymes, as well as the level of antioxidants in plants [98]. Plant signal genes are responsible for the accumulation of abscisic acid (ABA) via distinct regulatory pathways under drought stress conditions [99]. Modulation of gene expression related to drought stress is achieved by critical signaling pathways such as strigolactone, reactive oxygen species (ROS), and lipid-derived signaling [100,101]. Moreover, soluble sugar, programed cell death [99], and qualitative trait loci (QTL) [102] are gene expression adjustments in response to drought stress.
Alterations in the time and duration of precipitation generate long-term drought, which prominently affects the activities of microbial communities. The availability of water in the changing climate scenario is one of the most important factors that influences soil microbial activity [103]. Microbes adapt different strategies to deal with short- and long-term drought in response to changing climatic patterns [104]. Beneficial engineering of microorganisms within the root rhizosphere and root endosperm is a strategic approach to attaining healthy and productive crops under drought stress conditions [105]. Microbial communities under changing climatic conditions improve crop production efficiency [106]. Inoculation with microbes such as plant growth-promoting bacteria, fungi, and algae, either alone or in combination [107] is considered as one of the best alternatives to fertilizers that can enhance plant growth [108], root growth, and nutrient availability via mobilization and mineralization [109] and can help in the alleviation of drought stress [35]. These endophytic and epiphytic plant growth-promoting microbial diversities have adapted several mechanisms, such as synthesis of exopolysaccharide, 1-aminocyclopropane-1-carboxylate deaminase, volatile compounds, osmolytes, and antioxidants that can up- or downregulate stress-responsive genes, change root morphology, and improve nutrient uptake against drought stress in different cereal crops under changing climatic conditions [42,110]. Several plant growth-promoting microbes improve phosphorous and zinc solubilization, nitrogen fixation, and siderophore production and act as antimicrobial agents against harmful microbes that could reduce tolerance in food crops against drought stress and extreme climatic conditions [111,112].
Some beneficial fungi (arbuscular mycorrhizal fungi—AMF) and algae (Amphora ovals) adapt several biochemical, physiological, and molecular strategies to overcome drought conditions and improve crop growth and productivity under changing climate scenarios [113,114]. Plant growth-promoting fungi such AMF, Trichoderma spp., and certain algae promote antioxidant enzymes, nutrient uptake, chlorophyll, proline content, and phytohormone production, which can promote growth and tolerance against drought stress in host plants [113,115]. Over the last decade, many studies have demonstrated the use of plant growth-promoting bacteria and fungi that can mitigate the unfavourable effects of drought stress in host plants as summarized in Table 1.
3. Salt Stress
Salinity is one of the major global and environmental concerns that limits agricultural productivity and is attributed to extreme episodes of climatic changes [116]. Water quality and irrigation management irrespective of source, such as dams, ponds, rivers, artesian wells, or high-depth aquifers, contains salt complexes [117]. These salt complexes include some of the important cationic species, such as calcium (Ca2+), magnesium (Mg2+), sodium (Na2+), and potassium (K+), and among the anionic complexes are chloride (Cl−), carbonate (CO32−), bicarbonate (HCO3−), sulfate (SO42−), and boron (B) that all can have deleterious effects on agriculture ecosystems and plant productivity. Thus, the increased accumulation of these salts in low-quality irrigation water on arable land converts the land into non-usable and non-productive soil [118]. Soils irrigated with saturated water extract with an EC of 4.0 dS m−1 (40 mmol L−1 of NaCl) are considered to be saline and can cause osmotic pressure of 0.2 MPa that leads to a reduction in vegetable yields [119].
The expansion of salinity into formerly unaffected areas due to drastic climate changes can have adverse effects on plant growth through osmotic inhibition and phytotoxic effects on certain ions in the rhizosphere that trigger secondary oxidative stress in plants [116,120]. Salinity generates low water potential in the soil, thus restricting water availability for plants [121]. Plants with low osmotic potential under saline conditions often suffer from physiological drought that restricts nutrient mobilization to the aerial parts of plants. An excessive concentration of salt in the soil solution negatively affects plant physiology, photosynthesis, metabolism, protein and ATP synthesis, growth, and the productivity of crops [122]. The toxic effects of sodium (Na+) and chlorine (Cl−) ions are prevalent in saline soils, which disturbs enzymes and other macromolecules, thus damaging cellular organelles, disrupting photosynthesis and respiration, inhibiting protein synthesis, and causing ion-induced deficiencies [123].
Salinity negatively affects the photosynthetic rate of plants, which can impair crop productivity and cell membrane activity. Salinity also affects osmotic potential, which can reduce water availability, and further impacts CO2 permeability and deactivates the transport of photosynthetic electrons via shrinking intracellular spaces [124]. Stomatal closure can decrease carbon fixation and the production of reactive oxygen species (ROS) such as superoxide and single oxygen, which disrupt cellular processes by damaging lipids, proteins, and nucleic acids [125]. The unbalanced concentration of salt within the cell causes ionic toxicity and inhibits cell metabolism and other functional processes. Na+ can disrupt plant nutrition by inhibiting potassium ion (K+) uptake, which leads to the disturbance of enzymatic activity (K+ regulates more than 50 enzymes) within the cell [126]. The salt stress also triggers hormonal activity and alters assimilation and partition between sources and tissues [127]. Salinization alters phytohormones (abscisic acid, cytokinin, trans-Zeatin, indole-3-acetic acid, and carboxylic acid) in the tissues and nodules of the plant that cause leaf senescence and early tissue death [128]. It was demonstrated that carboxylic acid is the precursor of ethylene, which plays a vital role in the initiation of salt-induced senescence [129].
Plants adapt several strategies and evolutionary, physiological, and ecological processes to mitigate or tolerate salinity stress and improve productivity. The application of plant growth-promoting bacteria (PGPBs) is the most viable and effective alternative that can mitigate toxicity and the adverse effects of salinity while improving crop health and productivity [130]. These microorganisms mainly act as producers of phytohormones such as auxins, cytokinins, and gibberellins, which contribute to the growth of root systems, stimulate water absorption, and inhibit the effects of salinity [131,132]. Plant growth-promoting bacteria of different Pseudomonas sp. can improve peroxidase enzymes, total polyphenol and proline content, which are being indicated to increase relative water content in the leaves of Coriandrum sativum under salinity stress [133]. Plant prolines are the most adaptable and sensitive amino acids to stress conditions and can act as protectors of enzymes and defend plant tissues against osmotic stress [47].
The association of PGPBs with beneficial fungi has synergistic effects on plant growth through induced tolerance against saline conditions [134]. Arbuscular mycorrhizal fungi can improve crop performance and tolerance to salinization by reducing Na+ absorption while enhancing nutrient and water uptake and the antioxidant mechanisms of several plants [121,135]. Different species of ectomycorrhiza fungi (ECM), such as Hebeloma, Laccaria, Paxillus, Pisolithus, and Rhizopogon, can restrict Na+ transportation within plant tissues, thus improving mineral nutrition and water uptake and alleviating the effects of salination in host plants [136]. Trichoderma species are widely used as a biocontrol and plant growth-promoting agent in agriculture and can colonize in diverse substrates under different environmental conditions, therefore inducing tolerance against abiotic stresses [137].
Beneficial microorganisms are associated with increased water absorption, better use efficiency and uptake of nutrient, and improved soil fertility and structure, thus helping plants under salt stress conditions [138]. These microorganisms utilize nitrogen (N) for biological nitrogen fixation, nitrate reductase activity, and N use efficiency [139] while increasing phosphorous availability through phosphate solubilization [140]. In addition, these microorganisms can also increase the fertilizer use efficiency of NPK by 50% while alleviating the negative effects of salt stress in plants [141].
Over the past decade, numerous studies have highlighted the role of plant growth-promoting bacteria and fungi in mitigating the harmful effects of salt stress in plants (Table 1).
4. Heavy Metals
Heavy metals (HMs) are a serious threat to agriculture that can significantly harm different environmental, ecological, and nutritional factors of plants. The rising population has led to increased fertilizer use for higher food production, which can consequently lead to contamination of the environment and food chains [142]. The anthropogenic activities of humans, including mining, various industries, metallurgy, the use of chemical fertilizers containing HMs, and transportation, have led to a dramatic increase in HM accumulation in the ecosystem [143,144]. Heavy metals released into the air, environment, and soil can be absorbed by plants through roots and leaves, which can disrupt plant metabolism and cause several health risks to humans [143,145]. Edible plants are the major source of food in the human diet, and their contamination with toxic metals may result in catastrophic health hazards [143].
The term HMs refers to any metallic element that has a relatively high density and is either toxic or poisonous even at low concentration [142,143]. Heavy metals are generally categorized to belong to the group of metals and metalloids with high atomic density (density greater than 4 g cm−3) and mass [142]. Heavy metals include non-essential plant elements such as lead (Pb), cadmium (Cd), aluminum (Al), chromium (Cr), mercury (Hg), arsenic (As), silver (Ag), and platinum group elements [143,146]. Some heavy metals, such as copper (Cu), iron (Fe), manganese (Mn), zinc (Zn), nickel (Ni), and molybdenum (Mo), are essential micronutrients and are required for many of the biochemical functions of plants, including plant growth, oxidation and reduction reactions, electron transport, and many other metabolic processes; however, their high concentration can cause phytotoxicity [143,147].
Heavy metal toxicity in plants can cause leaf chlorosis, alter chlorophyll a and b ratios, decrease photosynthesis, inhibit root elongation, increase ROS production and membrane leakage, and change lipid composition through changing inter-cellular concentrations of nutrients [148,149].
Soils are a major sink for metal contamination in terrestrial ecosystems [131]. A diverse range of plants is used for the phytoremediation of toxic heavy metals and metalloids [150]. In addition, microorganisms such as PGPBs and PGPFs can enhance the effectiveness of phytoremediation [9,146,150] by producing organic acids, siderophores, bio-surfactants, bio-methylation, and redox processes that could transform heavy metals into soluble and bioavailable forms [9,150]. These microorganisms help the host plants by increasing biomass and phytoremediation attributes through synthesis of phytohormones such as indole-3-acetic acid (IAA) and enzyme like 1-aminocyclopropance-1-carboxylic acid deaminase (ACC), as well as through nitrogen fixation, P solubilization, and Fe sequestration [131,150]. These multiple traits improve the metabolic activity of microbes (Firmicutes, Proteobacteria, and Actinobacteria and most represented genera belong to Bacillus, Pseudomonas, and Arthrobacter) in heavy metal-contaminated sites [131,151].
Microbes play a key role in the remediation of HMs through phyto-stabilization, phyto-extraction, and phyto-volatilization [131,146]. Several studies have demonstrated the beneficial aspects of microbes in reducing HM toxicity in plant species over the past few decades (Table 2).
Table 2.
Summary of the positive influence of microbes in mitigating heavy metal toxicity in contaminated sites (2010–2020).
5. High Temperature
High temperature is one the major abiotic stress in extreme climates that has deleterious impacts on crop yield, global production, human health, and socio-economic damage and wildfires [173,174]. The exposure of plants to unsuitable temperatures during crop cycles results in reduced growth and biochemical aspects. Prolonged heat stress has severe implications on different metabolic processes, including water relations, heat shock proteins, carbohydrate metabolism, and physiological disruptions that lead to cell death [91,175]. High temperature stress crucially affects the grain filling stage [176], grain quality [177], grain protein content [178], biomass, phenology, leaf senescence, grain yield [179], and the plant canopy in wheat [180]. High temperature stress also has drastic influences on several crops, including rice [181], sorghum [182], pearl millet [183], maize [184], and wheat [185].
High temperature stress induces the production of reactive oxygen species (ROS), which damage the cell membranes of plants and trigger stress responses [186]. The ROS molecules encompass free radicals from oxygen (O2) metabolism, including superoxide radicals (O2−), hydroxyl radicals (OH−), hydrogen peroxide (H2O2), and singlet oxygen (1O2) [187]. Reactive oxygen species are produced via aerobic metabolism through the interaction of O2 and escaped electrons from electron transport chains in the chloroplast and mitochondria under normal conditions [188]. However, under stress conditions, accumulation of ROS affects cellular components and causes damage to membranes through lipid peroxidation [186,189]. Plants adapt several mechanisms, including the induction of antioxidants and signaling processes to overlap ROS damage [190] and the use of metabolites, proteins, and membrane lipids to cope with temperature stress [191].
Plant–microbial association (bacteria and fungi) is an alternative and climate resilient strategy that promotes plant growth and improves tolerance against abiotic stress [192], especially high levels of temperature stress [193]. These microorganisms fight against induced climatic changes (abiotic factors) that impair the general performance of plants by improving phytohormone synthesis, the availability of nutrients, water absorption, and structure, therefore contributing to the successful adaptation of plants under stressful conditions [138]. Beneficial microorganisms are involved in various mechanisms, such as the stimulation of phytohormones (indole-3-acetic acid (IAA), ethylene, cytokinins, gibberellins) [194], polyamines (speridine, spermine, cadaverine) [195], and solubilization of phosphate [196,197,198], and zinc [199,200,201], as well as production of secondary metabolites that can improve the stability of leaf cell membranes and leaf abscission, and plant tolerance to abiotic stresses [44,202].
In addition, these microorganisms may induce plant oxidative stress, reducing the deleterious effects of ROS [203]. Beneficial microorganisms such as bacteria, actinomycetes, and fungi provide shelter to host plants against extreme climatic events and unfavorable environmental alterations [204]. Several studies have highlighted the ameliorative effect of PGPBs [205,206] and PGPFs [65,115,207], which can increase tolerance against the negative impacts of high temperature stress in different crop plants. Furthermore, PGPBs and PGPFs can compensate and mitigate the adverse impact of high temperature, as is evident from the past twelve years of study (Table 3).
Table 3.
Summary of the positive effects of microbes in mitigating unfavorable high and cold temperature and flooding stress conditions in plants (2012–2020).
6. Low Temperature
Low temperature is also one of the most devastating environmental factors that affects plant growth and productivity. Occasional drops in the temperature of agricultural soils can affect the activity of terrestrial biota and plant growth. Low temperature corresponds to chilling (0–15 °C) that usually occurs in temperate regions and decreases plant productivity. These conditions stimulate the growth of saprophytic fungi that may disrupt soil nutrient cycling and compromise plant health [215]. Low temperatures disturb cellular homeostasis and some ROS, including hydrogen peroxide (H2O2), singlet oxygen (O2−), and HO., and also disrupt some cellular functions related to proteins, lipids, carbohydrates, and DNA that may cause cell death in plants [217,227].
Several beneficial microorganisms have been reported to mitigate and alleviate the harsh impacts of abiotic stress, as indicated in Table 3. Different bacterial species, such as Pseudomonas fragi, P. chloropaphis, P. fluorescens, P. proteolytica, and Brevibacterium frigoritolerans, have been observed reducing freezing injuries and the content of lipid peroxides and ROS while stimulating some enzymatic activity (superoxide dismutase, catalase, peroxidase, and glutathione reductase) that could improve tolerance against cold stress in common bean seedlings [217]. Plant growth-promoting fungi such as Trichoderma harzianum and AMF (Glomus mosseae) are some of the most studied fungi in relation to improving resistance against cold stress conditions. These fungi could activate different enzymatic activity, discourage ROS production, and limit lipid peroxidation levels, which could decrease the damage caused by cold stress in tomato (Solanum lycopersicum L.) and Elymus nutans Griseb plants.
7. Flood Stress and Oxygen Deficit
Global agriculture is severely affected by climate change. Flooding is one of the most drastic conditions of climate extremes and has detrimental impacts on soil fertility and nutrients, causing disruption to the crucial processes of plants [237]. The intensity and frequency of flooding is increasing due to climate extremes that could be a serious threat to the stability and productivity of ecosystems [238]. Plants frequently experience stresses that are typically caused by insufficient water or a lack of oxygen in flooding conditions. Flooding leads to localized depletion of oxygen due to stagnant water and sediment deposition on the soil surface [239]. The inhibition of cellular respiration and the submersion of non-photosynthetic plant tissues or roots under flooding are some of the most serious plant stresses [240].
Plants under flood stress undergo several physiological and molecular changes that might be due to the lack of oxygen availability affecting roots. Plants demonstrate certain symptoms under oxygen deficiency, such as the closing of stomata and a reduction in the water conductivity and growth of roots. Plants develop different morphological functions to cope with oxygen/flood stress, such as increases in gas diffusion in the roots, the accumulation of lignin and suberin at the cellular level, and the promotion of aerenchyma and adventitious roots [229]. Aerenchyma are specialized tissues that transport gases (O2) from aerial parts of the plant to the roots under oxygen deficit environments [240]. The aerenchyma are well developed in plants of aquatic and humid environments. Aerenchyma are developed in species of high economic importance, including plants such as sugarcane (Saccharum spp.), rice (Oryza sativa), barley (Hordeum vulgare), corn (Zea mays), wheat (Triticum aestivum), and soybeans (Glycine max) [240,241,242,243,244].
Plants undergo several metabolic alterations under flood stress, such as increased ethylene production and the signaling of stress hormones, which negatively interferes with plant morphology [222]. Flood stress causes anaerobic conditions that could reduce the microbial activity and enzymatic activity of plants in the rhizosphere [245]. Flood stress causes alterations in the structure of microbiota [246], which thus has consequences on the terrestrial biota and can enhance the role of bacteria and fungi in the decomposition of residues and nutrient cycling for the better performance of plants [247]. Understanding the behavior of potential soil microbiota in relation to flooding is one of the crucial discoveries that may confer stress tolerance in plants [240]. Several bacteria modulate the production of ethylene by plants through 1-aminocyclopropane-1-carboxylate (ACC) deaminase, which is the immediate precursor for ethylene synthesis. Plant growth-promoting bacteria reduce ethylene production, which can lead to the reduction of plant damage [248], as shown by Grichko and Glick [249] who reported that the inoculation of tomato (Lycopersicon esculentum) seeds with different bacterial strains (Enterobacter cloacae UW4, E. cloacae CAL2, and Pseudomonas putida ATCC17399/pRKACC or P. putida ATCC17399/pRK415) produced ACC deaminase. Plants at the vegetative growth stage were exposed to flooding stress for nine consecutive days, which produced AAC, chlorophyll a and b, and adventitious roots, as well as develop stem aerenchyma of the host plants to withstand under flood stress. Barnawal et al. [219] and Ravanbakhsh et al. [222] indicated that the inoculation of different plants with ACC deaminase-producing bacteria under flooded conditions increased plant growth by reducing ethylene production. The inoculation of Cucumis sativus with Pseudomonas putida UW4 under low available oxygen altered protein synthesis, nutritional metabolism, and antioxidant activity and promoted plant growth and defenses against stresses [220].
Beneficial microbes such as fungi prominently increase the tolerance of host plants under different environmental stresses [229]. Arbuscular mycorrhizal fungi applied to the roots of tomato plants under flooded and non-flooded conditions increased water relation and conductivity. It was also reported that indole-3-acetic acid (IAA) is one of the major phytohormones involved in the water conductivity of roots under low oxygen availability [229].
Several PGPBs and transgenic plants were studied under multiple stresses in field conditions. Farwell et al. [250] inoculated canola with Pseudomonas putida UW4 under nickel and flood stress and reported that Pseudomonas putida UW4 increased canola growth and biomass under flooding and heavy metal stresses. Cao et al. [239] indicated that flooding increased enzymatic activity in copper (Cu)-contaminated soil. In addition, the presence of Cu is inversely proportional to soil microbiota (bacteria and fungi), which could affect microbial communities and cause the immobilization of microelements under flooded and non-flooded conditions. The influence of beneficial microorganisms in improving tolerance to abiotic stresses (high and cold temperature and flooding) and regulating sustainable agricultural productivity under climatic extremes is summarized in Table 3.
8. Light Stress
Sunlight is one the major factors of photosynthesis that provides the necessary energy for plant growth and development. Despite this, intense light, especially its ultraviolet (UV) part, causes serious damage to DNA, proteins, and other cellular components of plants [251]. Sunlight damages photosynthetic machinery, primarily photosystem II (PSII), increases ROS production, and causes photo-inhibition that can hinder plant photosynthetic activity, growth, and productivity [252]. Excess light accelerates ROS production in PSI and PSII of chloroplasts, which may balance photo-inhibition and the repair of plant cells [252]. Light-triggered plant responses depend on the fluency, exposure time, and acclimation of plants before light exposure [251]. Reductions in the quantity and quality of light could signal plants to activate defensive systems by enhancing adaptive alterations in stem morphology [252]. The signaling pathways of light can balance the constructive and destructive impact of light on plant defense and growth mechanisms.
Microbes are less studied in the mitigation of light stress compared to other abiotic conditions. Some PGPBs have shown great potential by enhancing photosynthesis, chlorophyll content, and photosynthetic pigments that can reduce light damage [253]. The impact of light on the composition of rhizosphere communities, such as prokaryotes and fungi, can be increased or decreased under climatic extremes. There are several bacterial species, including Pseudomonas sp., Massilia sp., Burkholderia sp., and Acidobacteria, that are classified as beneficial microorganisms in the context of high light intensity. In addition, some fungal species, including Geminibasidium sp. and Oidiodendron sp., were also described as the most abundant species under intense light. The microorganism communities derived from soil under the influence of high light intensity are different in taxonomy and physiological characterizations. The impact of light on the soil rhizosphere includes the detection of Pseudomonas sp. that could consequently increase photosynthesis and carbon and nutrient assimilation [254]. Stefan et al. [255] verified that seed inoculation with Bacillus pumilus and Bacillus mycoides increased photosynthetic activity, water use efficiency, and chlorophyll content in runner bean (Phaseolus coccineus L.). Suzuki et al. [256] reported that Acinetobacter calcoaceticus could increase the chlorophyll content of lettuce (Lactuca sativa L.).
9. Conclusions
This review elaborated the importance of plant growth-promoting microorganisms (especially bacteria and fungi) that can mitigate the damage caused by environmentally induced stresses (drought, salinity, heavy metals, flooding, extreme temperatures, and intense light). This review determined the potential, prospective, and biotechnological approaches of plant growth-promoting bacteria and fungi for the alleviation of plants in response to environmental stresses. Some bacteria and fungi under abiotic stress conditions can improve physiological and biochemical processes, such as nutrient uptake, photosynthesis, source–sink relationships, metabolism and the regulation of homeostasis, osmotic potential, protein function, phytohormone production (indole-3-acetic acid and 1-aminocyclopropane-1-carboxylic acid deaminase), enzymatic activity, nutrient solubilization, and plant nutrition. Therefore, the use of plant growth-promoting bacteria (PGPBs) and fungi contributes positively to agricultural production in abiotic stress conditions.
Despite several studies demonstrating the benefits of beneficial microorganisms, there are still research gaps and restrictions on the molecular mechanisms of crops. A mechanistic understanding of the interactions of plants and microorganisms under abiotic stress should be developed to address agricultural difficulties and resolve the nutritional and production concerns that are brought by climatic extremes. Therefore, further studies involving microorganisms are recommended to enhance sustainable crop production and food security in the light of potentially unstable climatic conditions.
Author Contributions
Conceptualization, A.J. and M.C.M.T.F.; methodology, A.J. and C.E.d.S.O.; validation, A.J., F.S.G. and C.E.d.S.O.; formal analysis: A.J.; resources, M.C.M.T.F.; data curation, A.J., C.E.d.S.O. and P.A.L.R.; writing—original draft preparation, A.J., F.S.G. and C.E.d.S.O.; writing—review and editing, M.C.M.T.F., A.J. and F.S.G.; supervision, M.C.M.T.F.; project administration, A.J. and M.C.M.T.F.; funding acquisition, A.J. and M.C.M.T.F. All authors have read and agreed to the published version of the manuscript.
Funding
This review received funding from The World Academy of Science (TWAS) and Conselho Nacional de Desenvolvimento Científico e Tecnológico (CNPq) for the first author’s doctoral fellowship (CNPq/TWAS grant number: 166331/2018-0) and the productivity research grant (award number 311308/2020-1) of the corresponding author.
Institutional Review Board Statement
Not applicable.
Informed Consent Statement
Not applicable.
Data Availability Statement
Not applicable.
Acknowledgments
The authors thank São Paulo State University (UNESP) for providing technology and support as well as CNPq for financial support.
Conflicts of Interest
The authors declare no conflict of interest.
References
- Huang, S.; Zuo, T.; Ni, W. Important roles of glycinebetaine in stabilizing the structure and function of the photosystem II complex under abiotic stresses. Planta 2020, 251, 36. [Google Scholar] [CrossRef] [PubMed]
- Alagna, F.; Balestrini, R.; Chitarra, W.; Marsico, A.D.; Nerva, L. Getting ready with the priming: Innovative weapons against biotic and abiotic crop enemies in a global changing scenario. In Priming-Mediated Stress and Cross-Stress Tolerance in Crop Plants; Academic Press: Cambridge, MA, USA, 2020; pp. 35–56. [Google Scholar] [CrossRef]
- Ali, S.; Eum, H.; Cho, J.; Dan, L.; Khan, F.; Dairaku, K.; Shrestha, M.L.; Hwang, S.; Nasim, W.; Khan, I.A.; et al. Assessment of climate extremes in future projections downscaled by multiple statistical downscaling methods over Pakistan. Atmos. Res. 2019, 222, 114–133. [Google Scholar] [CrossRef]
- Raza, A.; Razzaq, A.; Mehmood, S.S.; Zou, X.; Zhang, X.; Lv, Y.; Xu, J. Impact of climate change on crops adaptation and strategies to tackle its outcome: A review. Plants 2019, 8, 34. [Google Scholar] [CrossRef]
- Pérez-Bueno, M.L.; Pineda, M.; Barón, M. Phenotyping plant responses to biotic stress by chlorophyll fluorescence imaging. Front. Plant Sci. 2019, 10, 1135. [Google Scholar] [CrossRef] [PubMed]
- Pawłowicz, I.; Masajada, K. Aquaporins as a link between water relations and photosynthetic pathway in abiotic stress tolerance in plants. Gene 2019, 687, 166–172. [Google Scholar] [CrossRef] [PubMed]
- Da Silva Oliveira, C.E.; Zoz, T.; Jalal, A.; Vendruscolo, E.P.; Nogueira, T.A.R.; Jani, A.D.; Teixeira Filho, M.C.M. Tolerance and Adaptability of Tomato Genotypes to Saline Irrigation. Crops 2022, 2, 306–322. [Google Scholar] [CrossRef]
- Tunçtürk, M.; Rezaee Danesh, Y.; Tunçtürk, R.; Oral, E.; Najafi, S.; Nohutçu, L.; Jalal, A.; da Silva Oliveira, C.E.; Filho, M.C.M.T. Safflower (Carthamus tinctorius L.) response to cadmium stress: Morpho-physiological traits and mineral concentrations. Life 2023, 13, 135. [Google Scholar] [CrossRef]
- Ullah, R.; Muhammad, S. Heavy metals contamination in soils and plants along with the mafic-ultramafic complex (Ophiolites), Baluchistan, Pakistan: Evaluation for risk and phytoremediation potential. Environ. Technol. Innov. 2020, 19, 100931. [Google Scholar] [CrossRef]
- Zhou, W.; Chen, F.; Meng, Y.; Chandrasekaran, U.; Luo, X.; Yang, W.; Shu, K. Plant waterlogging/flooding stress responses: From seed germination to maturation. Plant Physiol. Biochem. 2020, 148, 228–236. [Google Scholar] [CrossRef] [PubMed]
- Do Nascimento, L.R.; Souza, V.T.; Campos, R.A.; Rüther, R. Extreme solar overirradiance events: Occurrence and impacts on utility-scale photovoltaic power plants in Brazil. Solar Energy 2019, 186, 370–381. [Google Scholar] [CrossRef]
- Gobbett, D.L.; Nidumolu, U.; Crimp, S. Modelling frost generates insights for managing risk of minimum temperature extremes. Weather Clim. Extrem. 2020, 27, 100176. [Google Scholar] [CrossRef]
- Tavakol, A.; Rahmani, V.; Harrington Junior, J. Evaluation of hot temperature extremes and heat waves in the Mississippi River Basin. Atmos. Res. 2020, 239, 104907. [Google Scholar] [CrossRef]
- Balestrini, R.; Chitarra, W.; Fotopoulos, V.; Ruocco, M. Potential role of beneficial soil microorganisms in plant tolerance to abiotic stress factors. In Soil Biological Communities and Ecosystem Resilience; Springer: Cham, Switzerland, 2017; pp. 191–207. [Google Scholar]
- Ma, Y.; Vosátka, M.; Freitas, H. Editorial: Beneficial Microbes Alleviate Climatic Stresses in Plants. Front. Plant Sci. 2019, 10, 595. [Google Scholar] [CrossRef] [PubMed]
- Mohanty, S.; Swain, C.K. Role of Microbes in Climate Smart Agriculture. In Microorganisms for Green Revolution. Microorganisms for Sustainability; Panpatte, D., Jhala, Y., Shelat, H., Vyas, R., Eds.; Springer: Singapore, 2018; p. 7. [Google Scholar] [CrossRef]
- Saghafi, D.; Delangiz, N.; Lajayer, B.A.; Ghorbanpour, M. An overview on improvement of crop productivity in saline soils by halotolerant and halophilic PGPRs. J. Biotechnol. 2019, 9, 261. [Google Scholar] [CrossRef] [PubMed]
- Ab Rahman, S.F.S.; Singh, E.; Pieterse, C.M.; Schenk, P.M. Emerging microbial biocontrol strategies for plant pathogens. Plant Sci. 2018, 267, 102–111. [Google Scholar] [CrossRef]
- Arif, I.; Batool, M.; Schenk, P.M. Plant Microbiome Engineering: Expected Benefits for Improved Crop Growth and Resilience. Trends Biotechnol. 2020, 38, 1385–1396. [Google Scholar] [CrossRef]
- Dogra, N.; Yadav, R.; Kaur, M.; Adhikary, A.; Kumar, S.; Ramakrishna, W. Nutrient enhancement of chickpea grown with plant growth promoting bacteria in local soil of Bathinda, Northwestern India. Physiol. Mol. Biol. Plants 2019, 25, 1251–1259. [Google Scholar] [CrossRef]
- Khare, E.; Mishra, J.; Arora, N.K. Multifaceted interactions between endophytes and plant: Developments and prospects. Front. Microbiol. 2018, 9, 2732. [Google Scholar] [CrossRef]
- Jalal, A.; da Silva Oliveira, C.E.; Galindo, F.S.; Rosa, P.A.L.; Gato, I.M.B.; de Lima, B.H.; Teixeira Filho, M.C.M. Regulatory Mechanisms of Plant Growth-Promoting Rhizobacteria and Plant Nutrition against Abiotic Stresses in Brassicaceae Family. Life 2023, 13, 211. [Google Scholar] [CrossRef]
- Greetatorn, T.; Hashimoto, S.; Sarapat, S.; Tittabutr, P.; Boonkerd, N.; Uchiumi, T.; Teaumroong, N. Empowering rice seedling growth by endophytic Bradyrhizobium sp. SUTN 9-2. Lett. Appl. Microbiol. 2019, 68, 258–266. [Google Scholar] [CrossRef]
- Da Silveira, A.P.D.; Iório, R.D.P.F.; Marcos, F.C.C.; Fernandes, A.O.; de Souza, S.A.C.D.; Kuramae, E.E.; Cipriano, M.A.P. Exploitation of new endophytic bacteria and their ability to promote sugarcane growth and nitrogen nutrition. Antonie Van Leeuwenhoek 2019, 112, 283–295. [Google Scholar] [CrossRef] [PubMed]
- Kushwaha, P.; Kashyap, P.L.; Kuppusamy, P.; Srivastava, A.K.; Tiwari, R.K. Functional characterization of endophytic bacilli from pearl millet (Pennisetum glaucum) and their possible role in multiple stress tolerance. Plant Biosyst.-Int. J. Deal. All Asp. Plant Biol. 2019, 154, 503–514. [Google Scholar] [CrossRef]
- Khan, M.A.; Asaf, S.; Khan, A.L.; Ullah, I.; Ali, S.; Kang, S.M.; Lee, I.J. Alleviation of salt stress response in soybean plants with the endophytic bacterial isolate Curtobacterium sp. SAK1. Ann. Microbiol. 2019, 69, 797–808. [Google Scholar] [CrossRef]
- Konkolewska, A.; Piechalak, A.; Ciszewska, L.; Antos-Krzemińska, N.; Skrzypczak, T.; Hanć, A.; Sitko, K.; Małkowski, E.; Barałkiewicz, D.; Małecka, A. Combined use of companion planting and PGPR for the assisted phytoextraction of trace metals (Zn, Pb, Cd). Environ. Sci. Pollut. Res. 2020, 27, 13809–13825. [Google Scholar] [CrossRef] [PubMed]
- Costa-Gutierrez, S.B.; Lami, M.J.; Santo, M.C.C.D.; Zenoff, A.M.; Vincent, P.A.; Molina-Henares, M.A.; Espinosa-Urgel, M.; Cristóbal, R.E. Plant growth promotion by Pseudomonas putida KT2440 under saline stress: Role of eptA. Appl. Microbiol. Biotechnol. 2020, 104, 4577–4592. [Google Scholar] [CrossRef]
- Sarkar, A.; Ghosh, P.K.; Pramanik, K.; Mitra, S.; Soren, T.; Pandey, S.; Mondal, M.H.; Maiti, T.K. A halotolerant Enterobacter sp. displaying ACC deaminase activity promotes rice seedling growth under salt stress. Res. Microbiol. 2018, 169, 20–32. [Google Scholar] [CrossRef]
- Kumar, A.; Maurya, B.R.; Raghuwanshi, R.; Meena, V.S.; Islam, M.T. Co-inoculation with Enterobacter and Rhizobacteria on yield and nutrient uptake by wheat (Triticum aestivum L.) in the alluvial soil under indo-gangetic plain of India. J. Plant Growth Regul. 2017, 36, 608–617. [Google Scholar] [CrossRef]
- Bokhari, A.; Essack, M.; Lafi, F.F.; Barrao, C.A.; Jalal, R.; Alamoudi, S.; Razali, R.; Alzubaidy, H.; Shah, K.H.; Siddique, S.; et al. Bioprospecting desert plant Bacillus endophytic strains for their potential to enhance plant stress tolerance. Sci. Rep. 2019, 9, 18154. [Google Scholar] [CrossRef]
- El-Esawi, M.A.; Al-Ghamdi, A.A.; Ali, H.M.; Alayafi, A.A. Azospirillum lipoferum FK1 confers improved salt tolerance in chickpea (Cicer arietinum L.) by modulating osmolytes, antioxidant machinery and stress-related genes expression. Environ. Exp. Bot. 2019, 159, 55–65. [Google Scholar] [CrossRef]
- Alen’kina, A.S.; Nikitina, V.E. Effect of Azospirillum Lectins on the Ascorbate Peroxidase Activity and Ascorbic Acid Content in Wheat Seedling Roots Exposed to Abiotic Stresses. Appl. Biochem. Microbiol. 2020, 56, 211–218. [Google Scholar] [CrossRef]
- Leite, R.D.C.; dos Santos, J.G.; Silva, E.L.; Alves, C.R.; Hungria, M.; Leite, R.D.C.; dos Santos, A.C. Productivity increase, reduction of nitrogen fertiliser use and drought-stress mitigation by inoculation of Marandu grass (Urochloa brizantha) with Azospirillum brasilense. Crop Pasture Sci. 2018, 70, 61–67. [Google Scholar] [CrossRef]
- Gontia-Mishra, I.; Sapre, S.; Sharma, A.; Tiwari, S. Amelioration of drought tolerance in wheat by the interaction of plant growth-promoting rhizobacteria. Plant Biol. 2016, 18, 992–1000. [Google Scholar] [CrossRef] [PubMed]
- Chandra, P.; Tripathi, P.; Chandra, A. Isolation and molecular characterization of plant growth-promoting Bacillus spp. and their impact on sugarcane (Saccharum spp. hybrids) growth and tolerance towards drought stress. Acta Physiol. Plant 2018, 40, 199. [Google Scholar] [CrossRef]
- Khan, N.; Bano, A.; Rahman, M.A.; Guo, J.; Kang, Z.; Babar, M. Comparative physiological and metabolic analysis reveals a complex mechanism involved in drought tolerance in chickpea (Cicer arietinum L.) induced by PGPR and PGRs. Sci. Rep. 2019, 9, 2097. [Google Scholar] [CrossRef] [PubMed]
- Jochum, M.; McWilliams, K.M.; Borrego, E.; Kolomiets, M.; Niu, G.; Pierson, E.; Jo, Y.K. Bioprospecting plant growth-promoting rhizobacteria that mitigate drought stress in grasses. Front. Microbiol. 2019, 10, 2106. [Google Scholar] [CrossRef]
- Selim, S.; Hassan, Y.M.; Saleh, A.M.; Habeeb, T.H.; AbdElgawad, H. Actinobacterium isolated from a semi-arid environment improves the drought tolerance in maize (Zea mays L.). Plant Physiol. Biochem. 2019, 142, 15–21. [Google Scholar] [CrossRef]
- Ullah, A.; Akbar, A.; Luo, Q.; Khan, A.H.; Manghwar, H.; Shaban, M.; Yang, X. Microbiome diversity in cotton rhizosphere under normal and drought conditions. Microb. Ecol. 2019, 77, 429–439. [Google Scholar] [CrossRef]
- Silva, E.R.; Zoz, J.; Oliveira, C.E.S.; Zuffo, A.M.; Steiner, F.; Zoz, T.; Vendruscolo, E.P. Can co-inoculation of Bradyrhizobium and Azospirillum alleviate adverse effects of drought stress on soybean (Glycine max L. Merrill.)? Arch. Microbiol. 2019, 201, 325–335. [Google Scholar] [CrossRef]
- Kour, D.; Rana, K.L.; Yadav, A.N.; Sheikh, I.; Kumar, V.; Dhaliwal, H.S.; Saxena, A.K. Amelioration of drought stress in Foxtail millet (Setaria italica L.) by P-solubilizing drought-tolerant microbes with multifarious plant growth promoting attributes. Environ. Sustain. 2020, 3, 23–34. [Google Scholar] [CrossRef]
- Zhang, M.; Yang, L.; Hao, R.; Bai, X.; Wang, Y.; Yu, X. Drought-tolerant plant growth-promoting rhizobacteria isolated from jujube (Ziziphus jujuba) and their potential to enhance drought tolerance. Plant Soil 2020, 452, 423–440. [Google Scholar] [CrossRef]
- Steiner, F.; Oliveira, C.E.S.; Zoz, T.; Zuffo, A.M.; Freitas, R.S. Co-Inoculation of Common Bean with Rhizobium and Azospirillum Enhance the Drought Tolerance. Russ. J. Plant Physiol. 2020, 67, 923–932. [Google Scholar] [CrossRef]
- Viscardi, S.; Ventorino, V.; Duran, P.; Maggio, A.; De Pascale, S.; Mora, M.L.; Pepe, O. Assessment of plant growth promoting activities and abiotic stress tolerance of Azotobacter chroococcum strains for a potential use in sustainable agriculture. J. Soil Sci. Plant Nutr. 2016, 16, 848–863. [Google Scholar] [CrossRef]
- Hahm, M.S.; Son, J.S.; Hwang, Y.J.; Kwon, D.K.; Ghim, S.Y. Alleviation of Salt Stress in Pepper (Capsicum annum L.) Plants by Plant Growth-Promoting Rhizobacteria. J. Microbiol. Biotechnol. 2017, 27, 1790–1797. [Google Scholar] [CrossRef] [PubMed]
- Wang, W.; Wu, Z.; He, Y.; Huang, Y.; Li, X.; Ye, B.C. Plant growth promotion and alleviation of salinity stress in Capsicum annuum L. by Bacillus isolated from saline soil in Xinjiang. Ecotoxicol. Environ. Saf. 2018, 164, 520–529. [Google Scholar] [CrossRef]
- Ansari, M.; Shekari, F.; Mohammadi, M.H.; Juhos, K.; Végvári, G.; Biró, B. Salt-tolerant plant growth-promoting bacteria enhanced salinity tolerance of salt-tolerant alfalfa (Medicago sativa L.) cultivars at high salinity. Acta Physiol. Plant 2019, 41, 195. [Google Scholar] [CrossRef]
- Bhise, K.K.; Dandge, P.B. Alleviation of salinity stress in rice plant by encapsulated salt tolerant plant growth promoting bacteria Pantoea agglomerans strain KL and its root colonization ability. Arch. Agron. Soil Sci. 2019, 79, 1955–1968. [Google Scholar] [CrossRef]
- Khan, M.A.; Asaf, S.; Khan, A.L.; Adhikari, A.; Jan, R.; Ali, S.; Imran, M.; Kim, K.M.; Lee, I.J. Halotolerant rhizobacterial strains mitigate the adverse effects of NaCl stress in soybean seedlings. BioMed Res. Int. 2019, 2019, 9530963. [Google Scholar] [CrossRef]
- Yoo, S.J.; Weon, H.Y.; Song, J.; Sang, M.K. Induced tolerance to salinity stress by halotolerant Bacteria Bacillus aryabhattai H19-1 and B. mesonae H20-5 in tomato plants. J. Microbiol. Biotechnol. 2019, 29, 1124–1136. [Google Scholar] [CrossRef]
- Chu, T.N.; Tran, B.T.H.; Van Bui, L.; Hoang, M.T.T. Plant growth-promoting rhizobacterium Pseudomonas PS01 induces salt tolerance in Arabidopsis thaliana. BMC Res. Notes 2019, 12, 11. [Google Scholar] [CrossRef]
- Azadikhah, M.; Jamali, F.; Nooryazdan, H.R.; Bayat, F. Growth promotion and yield enhancement of barley cultivars using ACC deaminase producing Pseudomonas fluorescens strains under salt stress. Span. J. Agric. Res. 2019, 17, e0801. [Google Scholar] [CrossRef]
- Safdarian, M.; Askari, H.; Shariati, J.V.; Nematzadeh, G. Transcriptional responses of wheat roots inoculated with Arthrobacter nitroguajacolicus to salt stress. Sci. Rep. 2019, 9, 1792. [Google Scholar] [CrossRef] [PubMed]
- Hemida, K.A.; Reyad, A.M.M. Improvement salt tolerance of safflower plants by endophytic bacteria. J. Hortic. Plant Res. 2019, 5, 38–56. [Google Scholar] [CrossRef]
- Farhangi-Abriz, S.; Tavasolee, A.; Ghassemi-Golezani, K.; Torabian, S.; Monirifar, H.; Rahmani, H.A. Growth-promoting bacteria and natural regulators mitigate salt toxicity and improve rapeseed plant performance. Protoplasma 2020, 257, 1035–1047. [Google Scholar] [CrossRef] [PubMed]
- Singh, S.; Singh, U.B.; Travedi, M.; Sahu, P.K.; Paul, S.; Paul, D.; Saxena, A.K. Seed biopriming with salt-tolerant endophytic Pseudomonas geniculata-modulated biochemical responses provide ecological fitness in maize (Zea mays L.) grown in saline sodic soil. Int. J. Environ. Res. Public Health 2020, 17, 253. [Google Scholar] [CrossRef]
- El-Akhdar, I.; Elsakhawy, T.; Abo-Koura, H.A. Alleviation of Salt Stress on Wheat (Triticum aestivum L.) by Plant Growth Promoting Bacteria strains Bacillus halotolerans MSR-H4 and Lelliottia amnigena MSR-M49. J. Adv. Microbiol. 2020, 20, 44–58. [Google Scholar] [CrossRef]
- Amiri, R.; Nikbakht, A.; Etemadi, N. Alleviation of drought stress on rose geranium [Pelargonium graveolens (L.) Herit.] in terms of antioxidant activity and secondary metabolites by mycorrhizal inoculation. Sci. Hortic. 2015, 197, 373–380. [Google Scholar] [CrossRef]
- Guler, N.S.; Pehlivan, N.; Karaoglu, S.A.; Guzel, S.; Bozdeveci, A. Trichoderma atroviride ID20G inoculation ameliorates drought stress-induced damages by improving antioxidant defence in maize seedlings. Acta Physiol. Plant. 2016, 38, 132. [Google Scholar] [CrossRef]
- Ban, Y.; Zhouying, X.U.; Yang, Y.; Zhang, H.; Chen, H.; Tang, M. Effect of dark septate endophytic fungus Gaeumannomyces cylindrosporus on plant growth, photosynthesis and Pb tolerance of maize (Zea mays L.). Pedosphere 2017, 27, 283–292. [Google Scholar] [CrossRef]
- Yooyongwech, S.; Samphumphuang, T.; Tisarum, R.; Theerawitaya, C.; Cha-Um, S. Arbuscular mycorrhizal fungi (AMF) improved water deficit tolerance in two different sweet potato genotypes involves osmotic adjustments via soluble sugar and free proline. Sci. Hortic. 2016, 198, 107–117. [Google Scholar] [CrossRef]
- Huang, Y.M.; Zou, Y.N.; Wu, Q.S. Alleviation of drought stress by mycorrhizas is related to increased root H2O2 efflux in trifoliate orange. Sci. Rep. 2017, 7, 42335. [Google Scholar] [CrossRef]
- Mona, S.A.; Hashem, A.; Abd_Allah, E.F.; Alqarawi, A.A.; Soliman, D.W.K.; Wirth, S.; Egamberdieva, D. Increased resistance of drought by Trichoderma harzianum fungal treatment correlates with increased secondary metabolites and proline content. J. Integr. Agric. 2017, 16, 1751–1757. [Google Scholar] [CrossRef]
- Mathur, S.; Tomar, R.S.; Jajoo, A. Arbuscular mycorrhizal fungi (AMF) protects photosynthetic apparatus of wheat under drought stress. Photosynth. Res. 2019, 139, 227–238. [Google Scholar] [CrossRef] [PubMed]
- Li, J.; Meng, B.; Chai, H.; Yang, X.; Song, W.; Li, S.; Lu, A.; Zhang, T.; Sun, W. Arbuscular mycorrhizal fungi alleviate drought stress in C3 (Leymus chinensis) and C4 (Hemarthria altissima) grasses via altering antioxidant enzyme activities and photosynthesis. Front. Plant Sci. 2019, 10, 499. [Google Scholar] [CrossRef] [PubMed]
- Bashyal, B.M.; Zaidi, N.W.; Singh, U.S.; Aggarwal, R. Effect of fungal biocontrol agents on enhancement of drought stress tolerance in rice (Oryza sativa L.). Indian J. Biochem. Biophys. (IJBB) 2020, 57, 101–108. [Google Scholar]
- Hashem, A.; Adb-Allah, E.F.; Alqarawi, A.A.; Aldubise, A.; Egamberdieva, D. Arbuscular mycorrhizal fungi enhances salinity tolerance of Panicum turgidum Forssk by altering photosynthetic and antioxidant pathways. J. Plant Interact. 2015, 10, 230–242. [Google Scholar] [CrossRef]
- Ahmad, P.; Hashem, A.; Abd-Allah, E.F.; Alqarawi, A.A.; John, R.; Egamberdieva, D.; Gucel, S. Role of Trichoderma harzianum in mitigating NaCl stress in Indian mustard (Brassica juncea L.) through antioxidative defense system. Front. Plant Sci. 2015, 14, 868. [Google Scholar] [CrossRef]
- Rubio, M.B.; Hermosa, R.; Vicente, R.; Gómez-Acosta, F.A.; Morcuende, R.; Monte, E.; Bettiol, W. The combination of Trichoderma harzianum and chemical fertilization leads to the deregulation of phytohormone networking, preventing the adaptive responses of tomato plants to salt stress. Front. Plant Sci. 2017, 8, 294. [Google Scholar] [CrossRef]
- Yasmeen, R.; Siddiqui, Z.S. Ameliorative effects of Trichoderma harzianum on monocot crops under hydroponic saline environment. Acta Physiol. Plantae 2018, 40, 4. [Google Scholar] [CrossRef]
- Sapre, S.; Gontia-Mishra, I.; Tiwari, S. Klebsiella sp. confers enhanced tolerance to salinity and plant growth promotion in oat seedlings (Avena sativa). Microbiol. Res. 2018, 206, 25–32. [Google Scholar] [CrossRef]
- Hashem, A.; Alqarawi, A.A.; Radhakrishnan, R.; Al-Arjani, A.B.F.; Aldehaish, H.A.; Egamberdieva, D.; Abd_Allah, E.F. Arbuscular mycorrhizal fungi regulate the oxidative system, hormones and ionic equilibrium to trigger salt stress tolerance in Cucumis sativus L. Saudi J. Biol. Sci. 2018, 25, 1102–1114. [Google Scholar] [CrossRef]
- Molina-Montenegro, M.A.; Acuña-Rodríguez, I.S.; Torres-Díaz, C.; Gundel, P.R. Root endophytes improve physiological performance and yield in crops under salt stress by up-regulating the foliar sodium concentration. bioRxiv 2018. [Google Scholar] [CrossRef]
- Armada, E.; Probanza, A.; Roldán, A.; Azcón, R. Native plant growth promoting bacteria Bacillus thuringiensis and mixed or individual mycorrhizal species improved drought tolerance and oxidative metabolism in Lavandula dentata plants. J. Plant Physiol. 2016, 192, 1–12. [Google Scholar] [CrossRef] [PubMed]
- Bahmani, M.; Naghdi, R.; Kartoolinejad, D. Milkweed seedlings tolerance against water stress: Comparison of inoculations with Rhizophagus irregularis and Pseudomonas putida. Environ. Technol. Innov. 2018, 10, 111–121. [Google Scholar] [CrossRef]
- Ghanbarzadeh, Z.; Mohsenzadeh, S.; Rowshan, V.; Zarei, M. Mitigation of water deficit stress in Dracocephalum moldavica by symbiotic association with soil microorganisms. Sci. Hortic. 2020, 272, 109549. [Google Scholar] [CrossRef]
- Aalipour, H.; Nikbakht, A.; Etemadi, N.; Rejali, F.; Soleimani, M. Biochemical response and interactions between arbuscular mycorrhizal fungi and plant growth promoting rhizobacteria during establishment and stimulating growth of Arizona cypress (Cupressus arizonica G.) under drought stress. Sci. Hortic. 2020, 261, 108923. [Google Scholar] [CrossRef]
- Younesi, O.; Moradi, A. Effects of plant growth-promoting rhizobacterium (pgpr) and arbuscular mycorrhizal fungus (AMF) on antioxidant enzyme activities in salt-stressed bean (Phaseolus vulgaris L.). Agriculture (Poľnohospodárstvo) 2014, 60, 10–21. [Google Scholar] [CrossRef]
- Lee, Y.; Krishnamoorthy, R.; Selvakumar, G.; Kim, K.; Sa, T. Alleviation of salt stress in maize plant by co-inoculation of arbuscular mycorrhizal fungi and Methylobacterium oryzae CBMB20. J. Korean Soc. Appl. Biol. Chem. 2015, 58, 33–540. [Google Scholar] [CrossRef]
- Hashem, A.; Adb-Allah, E.F.; Alqarawi, A.A.; Al-Huqail, A.A.; Shah, M.A. Induction of Osmoregulation and Modulation of Salt Stress in Acacia gerrardii Benth by Arbuscular Mycorrhizal Fungi and Bacillus subtilis (BERA 71). Biomed. Res. Int. 2016, 2016, 6294098. [Google Scholar] [CrossRef]
- Silva, L.V.D.; Oliveira, S.B.R.D.; Azevedo, L.A.D.; Rodrigues, A.C.; Bonifacio, A. Coinoculation with Bradyrhizobium and Trichoderma alleviates the effects of salt stress in cowpea. Rev. Caatinga 2019, 32, 336–344. [Google Scholar] [CrossRef]
- Shahzad, R.; Khan, A.L.; Bilal, S.; Asaf, S.; Lee, I.J. What is there in seeds? Vertically transmitted endophytic resources for sustainable improvement in plant growth. Front. Plant Sci. 2018, 9, 24. [Google Scholar] [CrossRef]
- Bilal, S.; Shahzad, R.; Imran, M.; Jan, R.; Kim, K.M.; Lee, I.J. Synergistic association of endophytic fungi enhances Glycine max L. resilience to combined abiotic stresses: Heavy metals, high temperature and drought stress. Ind. Crops Prod. 2020, 143, 111931. [Google Scholar] [CrossRef]
- Bilal, S.; Ali, L.; Khan, A.L.; Shahzad, R.; Asaf, S.; Imran, M.; Kang, S.M.; Kim, S.K.; Lee, I.J. Endophytic fungus Paecilomyces formosus LHL10 produces sester-terpenoid YW3548 and cyclic peptide that inhibit urease and α-glucosidase enzyme activities. Arch. Microbiol. 2018, 200, 1493–1502. [Google Scholar] [CrossRef] [PubMed]
- Ghaffari, M.R.; Mirzaei, M.; Ghabooli, M.; Khatabi, B.; Wu, Y.; Zabet-Moghaddam, M.; Mohammadi-Nejad, G.; Haynes, P.A.; Hajirezaei, M.R.; Sepehri, M.; et al. Root endophytic fungus Piriformospora indica improves drought stress adaptation in barley by metabolic and proteomic reprogramming. Environ. Exp. Bot. 2019, 157, 197–210. [Google Scholar] [CrossRef]
- Jang, S.; Jang, Y.; Kim, C.W.; Lee, H.; Hong, J.H.; Heo, Y.M.; Lee, Y.M.; Lee, D.W.; Lee, H.B.; Kim, J.J. Five New Records of Soil-Derived Trichoderma in Korea: T. albolutescens, T. asperelloides, T. orientale, T. spirale, and T. tomentosum. Mycobiology 2017, 45, 1–8. [Google Scholar] [CrossRef]
- Ripa, F.A.; Cao, W.D.; Tong, S.; Sun, J.G. Assessment of plant growth promoting and abiotic stress tolerance properties of wheat endophytic fungi. BioMed Res. Int. 2019, 2019, 6105865. [Google Scholar] [CrossRef]
- Hamayun, M.; Hussain, A.; Khan, S.A.; Kim, H.Y.; Khan, A.L.; Waqas, M.; Irshad, M.; Iqbal, A.; Rehman, G.; Jan, S.; et al. Gibberellins producing endophytic fungus Porostereum spadiceum AGH786 rescues growth of salt affected soybean. Front. Microbiol. 2017, 8, 686. [Google Scholar] [CrossRef]
- Enebe, M.C.; Babalola, O.O. The influence of plant growth-promoting rhizobacteria in planttolerance to abiotic stress: A survival strategy. Appl. Microbiol. Biotechnol. 2018, 102, 7821–7835. [Google Scholar] [CrossRef]
- Hussain, S.; Khaliq, A.; Ali, B.; Hussain, H.A.; Qadir, T.; Hussain, S. Temperature extremes: Impact on rice growth and development. In Plant Abiotic Stress Tolerance; Springer: Cham, Switzerland, 2019; pp. 153–171. [Google Scholar]
- Mertz-Henning, L.M.; Ferreira, L.C.; Henning, F.A.; Mandarino, J.M.G.; Santos, E.D.; Oliveira, M.C.N.D.; Nepomuceno, A.E.L.; Farias, J.R.B.; Neumaier, N. Effect of water deficit-induced at vegetative and reproductive stages on protein and oil content in soybean grains. Agronomy 2018, 8, 3. [Google Scholar] [CrossRef]
- Kang, Y.; Khan, S.; Ma, X. Climate change impacts on crop yield, crop water productivity and food security—A review. Prog. Nat. Sci. 2009, 19, 1665–1674. [Google Scholar] [CrossRef]
- Tanveer, M.; Shahzad, B.; Sharma, A.; Khan, E.A. 24-Epibrassinolide application in plants: An implication for improving drought stress tolerance in plants. Plant Physiol. Biochem. 2019, 135, 295–303. [Google Scholar] [CrossRef]
- Vieira, E.A.; Silva, M.G.; Moro, C.F.; Laura, V.A. Physiological and biochemical changes attenuate the effects of drought on the Cerrado species Vatairea macrocarpa (Benth.) Ducke. Plant Physiol. Biochem. 2017, 115, 472–483. [Google Scholar] [CrossRef] [PubMed]
- Kaushai, M.; Wani, S.P. Rhizobacterial-plant interactions: Strategies ensuring plant growth promotion under drought and salinity stress. Agric. Ecosyst. Environ. 2016, 231, 68–78. [Google Scholar] [CrossRef]
- Gray, S.B.; Brady, S.M. Plant developmental responses to climate change. Dev. Biol. 2016, 419, 64–77. [Google Scholar] [CrossRef] [PubMed]
- Mantovani, D.; Veste, M.; Boldt-Burisch, K.; Fritsch, S.; Koning, L.A.; Freese, D. Carbon allocation, nodulation, and biological nitrogen fixation of black locust (Robinia pseudoacacia L.) under soil water limitation. Ann. For. Sci. 2015, 58, 259–274. [Google Scholar] [CrossRef]
- Latif, S.; Shah, T.; Nawaz, R.; Munsif, F.; Ali, M.; ur Rehman, M.; Khan, H. Programmed Cell Death and Drought Stress Signaling. In Salt and Drought Stress Tolerance in Plants; Springer: Cham, Switzerland, 2020; pp. 211–229. [Google Scholar]
- Munnik, T.; Testerink, C. Plant phospholipid signaling: “in a nutshell”. J. Lipid Res. 2009, 50, 260–265. [Google Scholar] [CrossRef]
- Golldack, D.; Li, C.; Mohan, H.; Probst, N. Tolerance to drought and salt stress in plants: Unraveling the signaling networks. Front. Plant Sci. 2014, 5, 151. [Google Scholar] [CrossRef]
- Andleeb, T.; Shah, T.; Nawaz, R.; Munir, I.; Munsif, F.; Jalal, A. QTL Mapping for Drought Stress Tolerance in Plants. In Salt and Drought Stress Tolerance in Plants. Signaling and Communication in Plants; Hasanuzzaman, M., Tanveer, M., Eds.; Springer: Berlin/Heidelberg, Germany, 2020; pp. 383–403. [Google Scholar] [CrossRef]
- Evans, S.E.; Wallenstein, M.D.; Burke, I.C. Is bacterial moisture niche a good predictor of shifts in community composition under long-term drought? Ecology 2014, 95, 110–122. [Google Scholar] [CrossRef] [PubMed]
- Bardgett, R.D.; Caruso, T. Soil microbial community responses to climate extremes: Resistance, resilience and transitions to alternative states. Philos. Trans. R. Soc. B 2020, 375, 20190112. [Google Scholar] [CrossRef]
- Joshi, S.; Mohapatra, B.; Mishra, J.P.N. Microbial Soil Enzymes: Implications in the Maintenance of Rhizosphere Ecosystem and Soil Health. In Advances in Soil Microbiology: Recent Trends and Future Prospects. Microorganisms for Sustainability; Adhya, T., Lal, B., Mohapatra, B., Paul, D., Das, S., Eds.; Springer: Singapore, 2018; p. 3. [Google Scholar] [CrossRef]
- Bradáčová, K.; Sittinger, M.; Tietz, K.; Neuhäuser, B.; Kandeler, E.; Berger, N.; Ludewig, U.; Neumann, G. Maize inoculation with microbial consortia: Contrasting effects on rhizosphere activities, nutrient acquisition and early growth in different soils. Microorganisms 2019, 7, 329. [Google Scholar] [CrossRef]
- Odoh, C.K.; Sam, K.; Zabbey, N.; Eze, C.N.; Nwankwegu, A.S.; Laku, C.; Dumpe, B.B. Microbial Consortium as Biofertilizers for Crops Growing under the Extreme Habitats. In Plant Microbiomes for Sustainable Agriculture; Springer: Cham, Switzerland, 2020; pp. 381–424. [Google Scholar] [CrossRef]
- Mpanga, I.K.; Dapaah, H.K.; Geistlinger, J.; Ludewig, U.; Neumann, G. Soil type-dependent interactions of P-solubilizing microorganisms with organic and inorganic fertilizers mediate plant growth promotion in tomato. Agronomy 2018, 8, 213. [Google Scholar] [CrossRef]
- Thonar, C.; Lekfeldt, J.D.S.; Cozzolino, V.; Kundel, D.; Kulhánek, M.; Mosimann, C.; Neumann, G.; Piccolo, A.; Rex, M.; Symanczik, S.; et al. Potential of three microbial bio-effectors to promote maize growth and nutrient acquisition from alternative phosphorous fertilizers in contrasting soils. Chem. Biol. Technol. Agric. 2017, 4, 7. [Google Scholar] [CrossRef]
- Curá, J.A.; Franz, D.R.; Filosofía, J.E.; Balestrasse, K.B.; Burgueño, L.E. Inoculation with Azospirillum sp. and Herbaspirillum sp. bacteria increases the tolerance of maize to drought stress. Microorganisms 2017, 5, 41. [Google Scholar] [CrossRef] [PubMed]
- Etesami, H.; Maheshwari, D.K. Use of plant growth promoting rhizobacteria (PGPRs) with multiple plant growth promoting traits in stress agriculture: Action mechanisms and future prospects. Ecotoxicol. Environ. Saf. 2018, 156, 225–246. [Google Scholar] [CrossRef]
- Kerry, R.G.; Patra, S.; Gouda, S.; Patra, J.K.; Das, G. Microbes and their role in drought tolerance of agricultural food crops. In Microbial Biotechnology; Springer: Berlin/Heidelberg, Germany, 2018; pp. 253–273. [Google Scholar] [CrossRef]
- Almaroai, Y.A.; Eissa, M.A. Role of marine algae extracts in water stress resistance of onion under semiarid conditions. J. Soil Sci. Plant Nutr. 2020, 44, 1092–1101. [Google Scholar] [CrossRef]
- Bahadur, A.; Batool, A.; Nasir, F.; Jiang, S.; Mingsen, Q.; Zhang, Q.; Pan, J.; Liu, Y.; Feng, H. Mechanistic insights into arbuscular mycorrhizal fungi-mediated drought stress tolerance in plants. Int. J. Mol. Sci. 2019, 20, 4199. [Google Scholar] [CrossRef]
- Ghorbanpour, A.; Salimi, A.; Ghanbary, M.A.T.; Pirdashti, H.; Dehestani, A. The effect of Trichoderma harzianum in mitigating low temperature stress in tomato (Solanum lycopersicum L.) plants. Sci. Hortic. 2018, 230, 134–141. [Google Scholar] [CrossRef]
- Vaishnav, A.; Shukla, A.K.; Sharma, A.; Kumar, R.; Choudhary, D.K. Endophytic bacteria in plant salt stress tolerance: Current and future prospects. J. Plant Growth Regul. 2019, 38, 650–668. [Google Scholar] [CrossRef]
- Chhabra, R. Soil Salinity and Water Quality; Routledge: London, UK, 2017. [Google Scholar] [CrossRef]
- Qayyum, F.; Saifullah, M.S.; Akhtar, J. Salt-affected soils: Sources genesis and management. In Soil Science Concepts and Applications; Sabir, M., Akhtar, J., Hakeem, K.R., Eds.; University of Agriculture Faisalabad: Faisalabad, Pakistan, 2016; Available online: https://www.researchgate.net/profile/Muhammad-Qayyum-6/publication/320583309_Salt-affected_Soils_Sources_Genesis_and_Management/links/59eec988aca272029ddf802f/Salt-affected-Soils-Sources-Genesis-and-Management.pdf (accessed on 25 February 2023).
- Munns, R.; Tester, M. Mechanisms of salinity tolerance. Annu. Rev. Plant Biol. 2008, 59, 651–681. [Google Scholar] [CrossRef] [PubMed]
- Acosta-Motos, J.R.; Ortuño, M.F.; Bernal-Vicente, A.; Diaz-Vivancos, P.; Sanchez-Blanco, M.J.; Hernandez, J.A. Plant responses to salt stress: Adaptive mechanisms. Agronomy 2017, 7, 18. [Google Scholar] [CrossRef]
- Porcel, R.; Aroca, R.; Ruiz-Lozano, J. Salinity stress alleviation using arbuscular mycorrhizal fungi. A review. Agron. Sustain. Dev. 2012, 32, 181–200. [Google Scholar] [CrossRef]
- Lima, G.S.; Santos, J.B.; Soares, L.A.A.; Gheyi, H.R.; Nobre, R.G.; Pereira, R.F. Irrigation with saline water and application of leaf proline in pepper cultivation. ‘All Big’. Comun. Sci. 2016, 7, 513–522. [Google Scholar] [CrossRef]
- Deinlein, U.; Stephan, A.B.; Horie, T.; Luo, W.; Xu, G.; Schroeder, J.I. Plant salt-tolerance mechanisms. Trends Plant Sci. 2014, 19, 371–379. [Google Scholar] [CrossRef] [PubMed]
- Safdar, H.; Amin, A.; Shafiq, Y.; Ali, A.; Yasin, R.; Shoukat, A.; Hussan, M.U.; Sarwar, M.I. A review: Impact of salinity on plant growth. Nat. Sci. 2019, 17, 34–40. [Google Scholar] [CrossRef]
- Parida, A.K.; Das, A.B. Salt tolerance and salinity effects on plants: A review. Ecotoxol. Environ. Saf. 2005, 60, 324–349. [Google Scholar] [CrossRef]
- Kader, M.A.L.; Lindberg, S. Cytosolic calcium and pH signaling in plants under salinity stress. Plant Signal Behav. 2010, 5, 233–238. [Google Scholar] [CrossRef]
- Pérez-Alfocea, F.; Albacete, A.; Ghanem, M.E.; Dodd, I.C. Hormonal regulation of source-sink relations to maintain crop productivity under salinity: A case study of root-to-shoot signalling in tomato. Funct. Plant Biol. 2010, 37, 592–603. [Google Scholar] [CrossRef]
- Ben Salah, I.; Albacete, A.; Messedi, D.; Gandour, M.; Andújar, C.M.; Zribi, K.; Martinez, V.; Abdelly, C. Hormonal responses of nodulated Medicago ciliaris lines differing in salt tolerance. Environ. Exp. Bot. 2013, 86, 35–43. [Google Scholar] [CrossRef]
- Ghanem, M.E.; Albacete, A.; Martínez-Andújar, C.; Acosta, M.; Romero-Aranda, R.; Dodd, I.C.; Lutts, S.; Pérez-Alfocea, F. Hormonal changes during salinity induced leaf senescence in tomato (Solanum lycopersicum L.). J. Exp. Bot. 2008, 59, 3039–3050. [Google Scholar] [CrossRef]
- Orhan, F. Alleviation of salt stress by halotolerant and halophilic plant growth-promoting bacteria in wheat (Triticum aestivum). Braz. J. Microbiol. 2016, 47, 621–627. [Google Scholar] [CrossRef]
- Mishra, J.; Singh, R.; Arora, N.K. Alleviation of heavy metal stress in plants and remediation of soil by rhizosphere microorganisms. Front. Microbiol. 2017, 8, 1706. [Google Scholar] [CrossRef]
- Numan, M.; Bashir, S.; Khan, Y.; Mumtaz, R.; Shinwari, Z.K.; Khan, A.L.; AL-Harrasi, A. Plant growth promoting bacteria as an alternative strategy for salt tolerance in plants: A review. Microbiol. Res. 2018, 209, 21–32. [Google Scholar] [CrossRef] [PubMed]
- Al-Garni, S.M.S.; Khan, M.D.M.A.; Bahieldin, A. Plant growth-promoting bacteria and silicon fertilizer enhance plant growth and salinity tolerance in Coriandrum sativum. J. Plant Interact. 2019, 14, 386–396. [Google Scholar] [CrossRef]
- Etesami, H.; Glick, B.R. Halotolerant plant growth–promoting bacteria: Prospects for alleviating salinity stress in plants. Environ. Exp. Bot. 2020, 173, 104124. [Google Scholar] [CrossRef]
- Lenoir, I.; Fontaine, J.; Lounès-Hadj Sahraoui, A. Arbuscular mycorrhizal fungal responses to abiotic stresses: A review. Photochemistry 2016, 123, 4–15. [Google Scholar] [CrossRef]
- Guerrero-Galán, C.; Calvo-Polanco, M.; Zimmermann, S.D. Ectomycorrhizal symbiosis helps plants to challenge salt stress conditions. Mycorrhiza 2019, 29, 291–301. [Google Scholar] [CrossRef] [PubMed]
- Poveda, J. Trichoderma parareesei favors the tolerance of rapeseed (Brassica napus L.) to salinity and drought due to a chorismate mutase. Agronomy 2020, 10, 118. [Google Scholar] [CrossRef]
- Alori, E.T.; Dare, M.O.; Babalola, O.O. Microbial inoculants for soil quality and plant health. In Sustainable Agriculture Reviews; Springer: Cham, Switzerland, 2017; pp. 281–307. [Google Scholar] [CrossRef]
- Teixeira Filho, M.C.M.; Galindo, F.S. Inoculation of bacteria with a focus on biological nitrogen fixation and promotion of plant growth. In Topics in Soil Science—Volume X; Severiano, E.C., Moraes, M.F., Paula, A.M., Eds.; Brazilian Society of Soil Science: Brasilia, Brazil, 2019; Chapter 11; pp. 577–648. [Google Scholar]
- Galindo, F.S.; Teixeira Filho, M.C.M.; Buzetti, S.; Santini, J.M.K.; Alves, C.J.; Nogueira, L.M.; Ludkiewicz, M.G.Z.; Andreotti, M.; Bellotte, J.L.M. Corn yield and foliar diagnosis affected by nitrogen fertilization and inoculation with Azospirillum brasilense. Rev. Bras. De Ciência Do Solo 2016, 40, e0150364. [Google Scholar] [CrossRef]
- Jimtha John, C.; Jishma, P.; Karthika, N.R.; Nidheesh, K.S.; Ray, J.G.; Mathew, J.; Radhakrishnan, E.K. Pseudomonas fluorescens R68 assisted enhancement in growth and fertilizer utilization of Amaranthus tricolor (L.). Biotechnology 2017, 7, 256. [Google Scholar] [CrossRef]
- Nagajyoti, P.C.; Lee, K.D.; Sreekanth, T.V.M. Heavy metals, occurrence and toxicity for plants: A review. Environ. Chem. Lett. 2010, 8, 199–216. [Google Scholar] [CrossRef]
- Lajayer, B.A.; Ghorbanpour, M.; Nikabadi, S. Heavy metals in contaminated enviroment: Destiny of secondary metabolite biosynthesis, oxidative status and phytoextraction in medicinal plants. Ecotoxicol. Environ. Saf. 2017, 145, 377–390. [Google Scholar] [CrossRef]
- Dinis, M.D.L.; Fiúza, A. Exposure assessment to heavy metals in the environment: Measures to eliminate or reduce the exposure to critical receptors. Environ. Heavy Met. Pollut. Eff. Child Ment. Dev. 2011, 1, 27–50. [Google Scholar] [CrossRef]
- Shahid, M.; Dumat, C.; Khalid, S.; Schreck, E.; Xiong, T.; Niazi, N.K. Foliar heavy metal uptake, toxicity and detoxification in plants: A comparison of foliar and root metal uptake. J. Hazard. Mater. 2017, 325, 36–58. [Google Scholar] [CrossRef]
- Manoj, S.R.; Karthik, C.; Kadirvelu, K.; Arulselvi, P.I.; Shanmugasundaram, T.; Bruno, B.; Rajkumar, M. Understanding the molecular mechanisms for the enhanced phytoremediation of heavy metals through plant growth promoting rhizobacteria: A review. J. Environ. Manag. 2020, 254, 109779. [Google Scholar] [CrossRef]
- Cambrollé, J.; Mancilla-Leytón, J.M.; Muñoz-Vallés, S.; Luque, T.; Figueroa, M.E. Zinc tolerance and accumulation in the salt-marsh shrub Halimione portulacoides. Chemosphere 2012, 86, 867–874. [Google Scholar] [CrossRef]
- Viehweger, K.; Geipel, G. Uranium accumulation and tolerance in Arabidopsis halleri under native versus hydroponic conditions. Environ. Exp. Bot. 2010, 69, 39–46. [Google Scholar] [CrossRef]
- Viehweger, K. How plants cope with heavy metals. Bot. Stud. 2014, 55, 39–46. [Google Scholar] [CrossRef]
- Ullah, A.; Heng, S.; Munis, M.F.H.; Fahad, S.; Yang, X. Phytoremediation of heavy metals assisted by plant growth promoting (PGP) bacteria: A review. Environ. Exp. Bot. 2015, 117, 28–40. [Google Scholar] [CrossRef]
- Pires, C.; Franco, A.R.; Pereira, S.I.A.; Henriques, I.; Correia, A.; Magan, N.; Castro, P.M.L. Metal(loid)-contaminated soils as a source of culturable heterotrophic aerobic bacteria for remediation applications. Geomicrobiol. J. 2017, 34, 760–768. [Google Scholar] [CrossRef]
- Hadi, F.; Bano, A. Effect of diazotrophs (Rhizobium and Azobactor) on growth of maize (Zea mays L.) and accumulation of Lead (Pb) in different plant parts. Pak. J. Bot. 2010, 42, 4363–4370. [Google Scholar]
- Ma, Y.; Rajkumar, M.; Luo, Y.; Freitas, H. Inoculation of endophytic bacteria on host and non-host plants-effects on plant growth and Ni uptake. J. Hazard Mater. 2011, 195, 230–237. [Google Scholar] [CrossRef]
- Coelho, L.M.; Rezende, H.C.; Coelho, L.M.; de Sousa, P.A.; Melo, D.F.; Coelho, N.M. Bioremediation of polluted waters using microorganisms. In Advances in Bioremediation of Wastewater and Polluted Soil; Shiomi, N., Ed.; In Tech: Shanghai, China, 2015. [Google Scholar]
- Tiwari, S.; Singh, S.N.; Garg, S.K. Stimulated phytoextraction of metals from fly ash by microbial interventions. Environ. Technol. 2012, 33, 2405–2413. [Google Scholar] [CrossRef]
- Babu, A.G.; Kim, J.D.; Oh, B.T. Enhancement of heavy metal phytoremediation by Alnus firma with endophytic Bacillus thuringiensis GDB-1. J. Hazard Mater. 2013, 250, 477–483. [Google Scholar] [CrossRef]
- Dong, G.; Wang, Y.; Gong, L.; Wang, M.; Wang, H.; He, N.; Zheng, Y.; Li, Q. Formation of soluble Cr (III) end-products and nanoparticles during Cr (VI) reduction by bacillus cereus strain XMCr-6. Biochem. Eng. J. 2013, 70, 166–172. [Google Scholar] [CrossRef]
- Balamurugan, D.; Udayasooriyan, C.; Kamaladevi, B. Chromium (VI) reduction by Pseudomonas putida and Bacillus subtilis isolated from contaminated soils. Int. J. Environ. Sci. 2014, 5, 522. [Google Scholar] [CrossRef]
- Chen, L.; Luo, S.; Li, X.; Wan, Y.; Chen, J.; Liu, C. Interaction of Cd hyperaccumulator Solanum nigrum L. and functional endophyte Pseudomonas sp. Lk9 on soil heavy metals uptake. Soil Biol. Biochem. 2014, 68, 300–308. [Google Scholar] [CrossRef]
- Jing, Y.X.; Yan, J.L.; He, H.D.; Yang, D.J.; Xiao, L.; Zhong, T.; Yuan, M.; Cai, X.D.; Li, S.B. Characterization of bacteria in the rhizosphere soils of Polygonum pubescens and their potential in promoting growth and Cd Pb, Zn uptake by Brassica napus. Int. J. Phytoremediat. 2014, 16, 321–333. [Google Scholar] [CrossRef] [PubMed]
- Ma, Y.; Oliviera, R.S.; Nai, F.; Rajkumar, M.; Luo, Y.; Rocha, I.; Freitas, H. The hyperaccumulator Sedum plumbizincicola harbors metal-resistant endophytic bacteria that improve its phytoextraction capacity in multi-metal contaminated soil. J. Environ. Manag. 2015, 156, 62–69. [Google Scholar] [CrossRef] [PubMed]
- Rahman, A.; Nahar, N.; Nawani, N.N.; Jass, J.; Hossain, K.; Saud, Z.A.; Saha, A.K.; Ghosh, S.; Olsson, B.; Mandal, A. Bioremediation of hexavalent chromium (VI) by a soil-borne bacterium, Enterobacter cloacae b2-dha. J. Environ. Sci. Health Part A 2015, 50, 1136–1147. [Google Scholar] [CrossRef]
- Khan, N.; Bano, A. Modulation of phytoremediation and plant growth by the treatment with PGPR, Ag nanoparticle and untreated municipal wastewater. Int. J. Phytoremediat. 2016, 18, 1258–1269. [Google Scholar] [CrossRef]
- Tamoor, U.H.; Bano, A.; Naz, I. Alleviation of heavy metals toxicity by the application of plant growth promoting rhizobacteria and effects on wheat grown in saline sodic field. Int. J. Phytoremediat. 2017, 19, 522–529. [Google Scholar] [CrossRef]
- Seyed, M.M.; Babak, M.; Hossein, M.H.; Hoseinali, A.; Ali, A.Z. Root-induced changes of Zn and Pb dynamics in the rhizosphere of sunflower with different plant growth promoting treatments in a heavily contaminated soil. Ecotoxicol. Environ. Saf. 2018, 147, 206–216. [Google Scholar] [CrossRef]
- Das, D.; Das, N.; Mathew, L. Kinetics, equilibrium and thermodynamic studies on biosorption of AG(I) from aqueous solution by macrofungus Pleurotus platypus. J. Hazard Mater. 2010, 184, 765–774. [Google Scholar] [CrossRef] [PubMed]
- Sukumar, M. Reduction of hexavalent chromium by Rhizopus oryzae. Afr. J. Environ. Sci. Technol. 2010, 4, 412–418. [Google Scholar]
- Kumar Ramasamy, R.; Congeevaram, S.; Thamaraiselvi, K. Evaluation of isolated fungal strain from e-waste recycling facility for effective sorption of toxic heavy metal Pb (II) ions and fungal protein molecular characterization—A mycoremediation approach. Asian J. Exp Biol. Sci. 2011, 2, 342–347. [Google Scholar]
- Fu, Y.Q.; Li, S.; Zhu, H.Y.; Jiang, R.; Yin, L.F. Biosorption of copper (II) from aqueous solution by mycelial pellets of Rhizopus oryzae. Afr. J. Biotechnol. 2012, 11, 1403–1411. [Google Scholar] [CrossRef]
- Mane, P.; Bhosle, A. Bioremoval of some metals by living algae Spirogyra sp. and Spirullina sp. from aqueous solution. Int. J. Environ. Res. 2012, 6, 571–576. [Google Scholar] [CrossRef]
- Yalçın, S.; Sezer, S.; Apak, R. Characterization and lead(II), cadmium(II), nickel(II) biosorption of dried marine brown macro algae Cystoseira barbata. Environ. Sci. Pollut. Res. 2012, 19, 3118–3125. [Google Scholar] [CrossRef]
- Srivastava, S.; Agrawal, S.; Mondal, M. A review on progress of heavy metal removal using adsorbents of microbial and plant origin. Environ. Sci. Pollut. Res. 2015, 22, 15386–15415. [Google Scholar] [CrossRef] [PubMed]
- Sun, Q.; Miao, C.; Hanel, M.; Borthwick, A.G.; Duan, Q.; Ji, D.; Li, H. Global heat stress on health, wildfires, and agricultural crops under different levels of climate warming. Environ. Int. 2019, 128, 125–136. [Google Scholar] [CrossRef]
- Deryng, D.; Conway, D.; Ramankutty, N.; Price, J.; Warren, R. Global crop yield response to extreme heat stress under multiple climate change futures. Environ. Res. Lett. 2014, 9, 034011. [Google Scholar] [CrossRef]
- Abd El-Daim, I.A.; Bejai, S.; Meijer, J. Improved heat stress tolerance of wheat seedlings by bacterial seed treatment. Plant Soil 2014, 379, 337–350. [Google Scholar] [CrossRef]
- Liu, B.; Liu, L.; Tian, L.; Cao, W.; Zhu, Y.; Asseng, S. Post-heading heat stress and yield impact in winter wheat of China. Glob. Chang. Biol. 2014, 20, 372–381. [Google Scholar] [CrossRef] [PubMed]
- Kawasaki, K.; Uchida, S. Quality Matters more than quantity: Asymmetric temperature effects on crop yield and quality grade. Am. J. Agric. Econ. 2016, 98, 1195–1209. [Google Scholar] [CrossRef]
- Osman, R.; Zhu, Y.; Ma, W.; Zhang, D.; Ding, Z.; Liu, L.; Tang, L.; Liu, B.; Cao, W. Comparison of wheat simulation models for impacts of extreme temperature stress on grain quality. Agric. For. Meteorol. 2020, 288, 107995. [Google Scholar] [CrossRef]
- Wang, E.; Martre, P.; Zhao, Z.; Ewert, F.; Maiorano, A.; Rötter, R.P.; Kimball, B.A.; Ottman, M.J.; Wall, G.W.; White, J.W.; et al. The uncertainty of crop yield projections is reduced by improved temperature response functions. Nat. Plants 2017, 3, 17102. [Google Scholar] [CrossRef]
- Webber, H.; Martre, P.; Asseng, S.; Kimball, B.; White, J.; Ottman, M.; Wall, G.W.; De Sanctis, G.; Doltra, J.; Grant, R.; et al. Canopy temperature for simulation of heat stress in irrigated wheat in a semi-arid environment: A multi-model comparison. Field Crops Res. 2017, 202, 21–35. [Google Scholar] [CrossRef]
- Kong, L.; Ashraf, U.; Cheng, S.; Rao, G.; Mo, Z.; Tian, H.; Pan, S.; Tang, X. Short-term water management at early filling stage improves early-season rice performance under high temperature stress in South China. Eur. J. Agron. 2017, 90, 117–126. [Google Scholar] [CrossRef]
- Djanaguiraman, M.; Perumal, R.; Jagadish, S.V.K.; Ciampitti, I.A.; Welti, R.; Prasad, P.V.V. Sensitivity of sorghum pollen and pistil to high-temperature stress. Plant Cell Environ. 2018, 41, 1065–1082. [Google Scholar] [CrossRef]
- Djanaguiraman, M.; Perumal, R.; Ciampitti, I.A.; Gupta, S.K.; Prasad, P.V.V. Quantifying pearl millet response to high temperature stress: Thresholds, sensitive stages, genetic variability and relative sensitivity of pollen and pistil. Plant Cell Environ. 2018, 41, 993–1007. [Google Scholar] [CrossRef]
- Hatfield, J.L.; Prueger, J.H. Temperature extremes: Effect on plant growth and development. Weather Clim. Extrem. 2015, 10, 4–10. [Google Scholar] [CrossRef]
- Djanaguiraman, M.; Narayanan, S.; Erdayani, E.; Prasad, P.V. Effects of high temperature stress during anthesis and grain filling periods on photosynthesis, lipids and grain yield in wheat. BMC Plant Biol. 2020, 20, 268. [Google Scholar] [CrossRef]
- Zhang, S.; He, Y.; Sen, B.; Wang, G. Reactive oxygen species and their applications toward enhanced lipid accumulation in oleaginous microorganisms. Bioresour. Technol. 2020, 307, 123234. [Google Scholar] [CrossRef]
- Bhattacharjee, S. ROS and oxidative stress: Origin and implication. In Reactive Oxygen Species in Plant Biology; Springer: New Delhi, India, 2019. [Google Scholar] [CrossRef]
- Tripathy, B.C.; Oelmuller, R. Reactive oxygen species generation and signalling in plants. Plant Signal. Behaviour. 2012, 7, 1621–1633. [Google Scholar] [CrossRef] [PubMed]
- Yalcinkaya, T.; Uzilday, B.; Ozgur, R.; Turkan, I.; Mano, J. Lipid peroxidation-derived reactive carbonyl species (RCS): Their interaction with ROS and cellular redox during environmental stresses. Environ. Exp Bot. 2019, 165, 139–149. [Google Scholar] [CrossRef]
- Zhou, R.; Kong, L.; Yu, X.; Ottosen, C.O.; Zhao, T.; Jiang, F.; Wu, Z. Oxidative damage and antioxidant mechanism in tomatoes responding to drought and heat stress. Acta Physiol. Plant 2019, 41, 20. [Google Scholar] [CrossRef]
- Kotak, S.; Larkindale, J.; Lee, U.; von Koskull-Döring, P.; Vierling, E.; Scharf, K.D. Complexity of the heat stress response in plants. Curr. Opin. Plant Biol. 2007, 10, 310–316. [Google Scholar] [CrossRef]
- Kumar, M.; Kour, D.; Yadav, A.N.; Saxena, R.; Rai, P.K.; Jyoti, A.; Tomar, R.S. Biodiversity of methylotrophic microbial communities and their potential role in mitigation of abiotic stresses in plants. Biologia 2019, 74, 287–308. [Google Scholar] [CrossRef]
- Amin, A.; Ahmed, I.; Salam, N.; Kim, B.-Y.; Singh, D.; Zhi, X.-Y.; Xiao, M.; Li, W.-J. Diversity and distribution of thermophilic bacteria in hot springs of Pakistan. Microbiol. Ecol. 2017, 74, 116–127. [Google Scholar] [CrossRef]
- Chanratana, M.; Han, G.H.; Roy Choudhury, A.; Sundaram, S.; Halim, M.A.; Krishnamoorthy, R.; Kang, Y.; Sa, T. Assessment of Methylobacterium oryzae CBMB20 aggregates for salt tolerance and plant growth promoting characteristics for bio-inoculant development. AMB Express 2017, 7, 208. [Google Scholar] [CrossRef]
- Cassán, F.; Maiale, S.; Masciarelli, O.; Vidal, A.; Luna, V.; Ruiz, O. Cadaverine production by Azospirillum brasilense and its possible role in plant growth promotion and osmotic stress mitigation. Eur. J. Soil Biol. 2009, 45, 12–19. [Google Scholar] [CrossRef]
- Puente, M.; Li, C.; Bashan, Y. Microbial populations and activities in the rhizoplane of rock-weathering desert plants. II. Growth promotion of cactus seedlings. Plant Biol. 2004, 6, 643–650. [Google Scholar] [CrossRef] [PubMed]
- Rosa, P.A.L.; Mortinho, E.S.; Jalal, A.; Galindo, F.S.; Buzetti, S.; Fernandes, G.C.; Barco Neto, M.; Pavinato, P.S.; Teixeira Filho, M.C.M. Inoculation with growth-promoting bacteria associated with the reduction of phosphate fertilization in sugarcane. Front. Environ. Sci. 2020, 8, 32. [Google Scholar] [CrossRef]
- Rosa, P.A.L.; Galindo, F.S.; Oliveira, C.E.D.S.; Jalal, A.; Mortinho, E.S.; Fernandes, G.C.; Marega, E.M.R.; Buzetti, S.; Teixeira Filho, M.C.M. Inoculation with plant growth-promoting bacteria to reduce phosphate fertilization requirement and enhance technological quality and yield of sugarcane. Microorganisms 2022, 10, 192. [Google Scholar] [CrossRef] [PubMed]
- Mumtaz, Z.M.; Ahmada, M.; Jamil, M.; Hussain, T. Zinc solubilizing Bacillus spp. potential candidates for biofortification in maize. Microbiol. Res. 2017, 202, 51–60. [Google Scholar] [CrossRef]
- Jalal, A.; da Silva Oliveira, C.E.; Freitas, L.A.; Galindo, F.S.; Lima, B.H.; Boleta, E.H.M.; Da Silva, E.C.; do Nascimento, V.; Nogueira, T.A.R.; Buzetti, S.; et al. Agronomic biofortification and productivity of wheat with soil zinc and diazotrophic bacteria in tropical savannah. Crop Pasture Sci. 2022, 73, 817–830. [Google Scholar] [CrossRef]
- Jalal, A.; Oliveira, C.E.D.S.; Fernandes, H.B.; Galindo, F.S.; Silva, E.C.D.; Fernandes, G.C.; Nogueira, T.A.R.; De Carvalho, P.H.G.; Balbino, V.R.; Lima, B.H.D.; et al. Diazotrophic bacteria is an alternative strategy for increasing grain biofortification, yield and zinc use efficiency of maize. Plants 2022, 11, 1125. [Google Scholar] [CrossRef]
- Jalal, A.; Oliveira, C.E.D.S.; Bastos, A.; Fernandes, G.; de Lima, B.; de Carvalho, P.; Galindo, F.; Gato, I.; Teixeira Filho, M. Nanozinc and plant growth-promoting bacteria improve biochemical and metabolic attributes of maize in tropical Cerrado. Front. Plant Sci. 2022, 13, 1046642. [Google Scholar] [CrossRef]
- Fukami, J.; Ollero, F.J.; Megías, M.; Hungria, M. Phytohormones and induction of plant stress tolerance and defense genes by seed and foliar inoculation with Azospirillum brasilense cells and metabolites promote maize growth. AMB Express 2017, 7, 153. [Google Scholar] [CrossRef]
- Passari, A.K.; Mishra, V.K.; Singh, G.; Singh, P.; Kumar, B.; Gupta, V.K.; Sarma, R.K.; Saikia, R.; Donovan, A.O.; Singh, B.P. Insights into the functionality of endophytic actinobacteria with a focus on their biosynthetic potential and secondary metabolites production. Sci. Rep. 2017, 7, 11809. [Google Scholar] [CrossRef]
- Tiwari, S.; Prasad, V.; Chauhan, P.S.; Lata, C. Bacillus amyloliquefaciens confers tolerance to various abiotic stresses and modulates plant response to phytohormones through osmoprotection and gene expression regulation in rice. Front. Plant Sci. 2017, 8, 1510. [Google Scholar] [CrossRef]
- Bruno, L.B.; Karthik, C.; Ma, Y.; Kadirvelu, K.; Freitas, H.; Rajkumar, M. Amelioration of chromium and heat stresses in Sorghum bicolor by Cr6+ reducing-thermotolerant plant growth promoting bacteria. Chemosphere 2020, 244, 125521. [Google Scholar] [CrossRef] [PubMed]
- Qiu, Z.; Wu, X.; Zhang, J.; Huang, C. High-temperature induced changes of extracellular metabolites in Pleurotus ostreatus and their positive effects on the growth of Trichoderma asperellum. Front. Microbiol. 2018, 9, 10. [Google Scholar] [CrossRef] [PubMed]
- Abd El-Daim, I.A.; Bejai, S.; Fridborg, I.; Meijer, J. Identifying potential molecular factors involved in Bacillus amyloliquefaciens 5113 mediated abiotic stress tolerance in wheat. Plant Biol. J. 2018, 20, 271–279. [Google Scholar] [CrossRef] [PubMed]
- Janda, M.; Lamparova, L.; Zubijova, A.; Burketova, L.; Martinec, J.; Krckova, Z. Temporary heat stress suppresses PAMP-triggered immunity and resistance to bacteria in Arabidopsis thaliana. Mol. Plant Pathol. 2019, 20, 1005–1012. [Google Scholar] [CrossRef]
- Shekhawat, K.; Sheikh, A.; Mariappan, K.; Jalal, R.; Hirt, H. Enterobacter sp. SA187 mediates plant thermotolerance by chromatin modification of heat stress genes. bioRxiv 2019. [Google Scholar] [CrossRef]
- Abd El-Daim, I.A.; Bejai, S.; Meijer, J. Bacillus velezensis 5113 induced metabolic and molecular reprogramming during abiotic stress tolerance in wheat. Sci. Rep. 2019, 9, 16282. [Google Scholar] [CrossRef]
- Khan, M.A.; Asaf, S.; Khan, A.L.; Jan, R.; Kang, S.-M.; Kim, K.-M.; Lee, I.J. Extending thermotolerance to tomato seedlings by inoculation with SA1 isolate of Bacillus cereus and comparison with exogenous humic acid application. PLoS ONE 2020, 15, e0232228. [Google Scholar] [CrossRef]
- Mukhtar, T.; Regman, S.U.; Smith, D.; Sultan, T.; Seleiman, M.F.; Alsadon, A.A.; Amna; Ali, S.; Chaudhary, H.J.; Solieman, T.H.I.; et al. Mitigation of Heat Stress in Solanum lycopersicum L. by ACC-deaminase and Exopolysaccharide Producing Bacillus cereus: Effects on Biochemical Profiling. Sustainability 2020, 12, 2159. [Google Scholar] [CrossRef]
- Verma, P.; Yadav, A.N.; Khannam, K.S.; Panjiar, N.; Kumar, S.; Saxena, A.K.; Suman, A. Assessment of genetic diversity and plant growth promoting attributes of psychrotolerant bacteria allied with wheat (Triticum aestivum) from the northern hills zone of India. Ann. Microbiol. 2015, 65, 1885–1899. [Google Scholar] [CrossRef]
- Subramanian, P.; Kim, K.; Krishnamoorthy, R.; Mageswari, A.; Selvakumar, G.; Sa, T. Cold stress tolerance in psychrotolerant soil bacteria and their conferred chilling resistance in tomato (Solanum lycopersicum Mill.) under low temperatures. PLoS ONE 2016, 11, e0161592. [Google Scholar] [CrossRef]
- Zubair, M.; Hanif, A.; Farzand, A.; Sheikh, T.M.M.; Khan, A.R.; Suleman, M.; Ayaz, M.; Gao, X. Genetic screening and expression analysis of psychrophilic Bacillus spp. reveal their potential to alleviate cold stress and modulate phytohormones in wheat. Microorganisms 2019, 7, 337. [Google Scholar] [CrossRef]
- Tiryaki, D.; Aydın, İ.; Atıcı, Ö. Psychrotolerant bacteria isolated from the leaf apoplast of cold-adapted wild plants improve the cold resistance of bean (Phaseolus vulgaris L.) under low temperature. Cryobiology 2019, 86, 111–119. [Google Scholar] [CrossRef] [PubMed]
- Khatoon, A.; Rehman, S.; Salavati, A.; Komatsu, S. A comparative proteomics analysis in roots of soybean to compatible symbiotic bacteria under flooding stress. Amino Acids 2012, 43, 2513–2525. [Google Scholar] [CrossRef] [PubMed]
- Barnawal, D.; Bharti, N.; Maji, D.; Chanotiya, C.S.; Kalra, A. 1-Aminocyclopropane-1-carboxylic acid (ACC) deaminase-containing rhizobacteria protect Ocimum sanctum plants during waterlogging stress via reduced ethylene generation. Plant Physiol. Biochar 2012, 58, 227–235. [Google Scholar] [CrossRef]
- Li, J.; McConkey, B.J.; Cheng, Z.; Guo, S.; Glick, B.R. Identification of plant growth-promoting bacteria-responsive proteins in cucumber roots under hypoxic stress using a proteomic approach. J. Proteom. 2013, 84, 119–131. [Google Scholar] [CrossRef]
- Ferrando, L.; Fernández Scavino, A. Strong shift in the diazotrophic endophytic bacterial community inhabiting rice (Oryza sativa) plants after flooding. FEMS Microbiol. Ecol. 2015, 91, 104–110. [Google Scholar] [CrossRef] [PubMed][Green Version]
- Ravanbakhsh, M.; Sasidharan, R.; Voesenek, L.A.C.J.; Kowalchuk, G.A.; Jousset, A. ACC deaminase-producing rhizosphere bacteria modulate plant responses to flooding. J. Ecol. 2015, 105, 979–986. [Google Scholar] [CrossRef]
- Duc, N.H.; Csintalan, Z.; Posta, K. Arbuscular mycorrhizal fungi mitigate negative effects of combined drought and heat stress on tomato plants. Plant Physiol. Biochem. 2018, 132, 297–307. [Google Scholar] [CrossRef]
- Ismail, H.M.; Hussain, A.; Iqbal, A.; Khan, S.A.; Lee, I.J. Endophytic fungus Aspergillus japonicus mediates host plant growth under normal and heat stress conditions. BioMed Res. Int. 2018, 2018, 7696831. [Google Scholar] [CrossRef]
- Ali, A.H.; Abdelrahman, M.; Radwan, U.; El-Zayat, S.; El-Sayed, M.A. Effect of Thermomyces fungal endophyte isolated from extreme hot desert-adapted plant on heat stress tolerance of cucumber. Appl. Soil Ecol. 2018, 124, 155–162. [Google Scholar] [CrossRef]
- Ali, A.H.; Radwan, U.; El-Zayat, S.; El-Sayed, M.A. The role of the endophytic fungus, Thermomyces lanuginosus, on mitigation of heat stress to its host desert plant Cullen plicata. Biol. Futur. 2019, 70, 1–7. [Google Scholar] [CrossRef] [PubMed]
- Chu, X.T.; Fu, J.J.; Sun, Y.F.; Xu, Y.M.; Miao, Y.J.; Xu, Y.F.; Hu, T.M. Effect of arbuscular mycorrhizal fungi inoculation on cold stress-induced oxidative damage in leaves of Elymus nutans Griseb. S. Afr. J. Bot. 2016, 104, 21–29. [Google Scholar] [CrossRef]
- Hajiboland, R.; Joudmand, A.; Aliasgharzad, N.; Tolrá, R.; Poschenrieder, C. Arbuscular mycorrhizal fungi alleviate low-temperature stress and increase freezing resistance as a substitute for acclimation treatment in barley. Crop Pasture Sci. 2019, 70, 218–233. [Google Scholar] [CrossRef]
- Calvo-Polanco, M.; Molina, S.; Zamarreño, A.M.; García-Mina, J.M.; Aroca, R. The symbiosis with the arbuscular mycorrhizal fungus Rhizophagus irregularis drives root water transport in flooded tomato plants. Plant Cell Physiol. 2014, 55, 1017–1029. [Google Scholar] [CrossRef] [PubMed]
- Ma, L.M.; Wang, P.T.; Wang, S.G. Effect of Flooding Time Length on Mycorrhizal Colonization of Three AM Fungi in Two Wetland Plants. Huan Jing Ke Xue 2014, 35, 263–270. [Google Scholar] [CrossRef] [PubMed]
- Khadka, R.B.; Uphoff, N. Effects of Trichoderma seedling treatment with system of rice intensification management and with conventional management of transplanted rice. PeerJ 2019, 7, e5877. [Google Scholar] [CrossRef] [PubMed]
- Xue, Y.; Gao, Y.; Liu, C.; Liu, S. A styrene antioxidant NFA from riparian endophytic fungi enhances flooding tolerance in Arabidopsis. J. Plant Interact. 2020, 15, 111–116. [Google Scholar] [CrossRef]
- Meena, R.S.; Vijayakumar, V.; Yadav, G.S.; Mitran, T. Response and interaction of Bradyrhizobium japonicum and arbuscular mycorrhizal fungi in the soybean rhizosphere. Plant Growth Regul. 2018, 84, 207–223. [Google Scholar] [CrossRef]
- Acosta-Martinez, V.; Cotton, J.; Gardner, T.; Moore-Kucera, J.; Zak, J.; Wester, D.; Cox, S. Predominant bacterial and fungal assemblages in agricultural soils during a record drought/heat wave and linkages to enzyme activities of biogeochemical cycling. Appl. Soil Ecol. 2014, 84, 69–82. [Google Scholar] [CrossRef]
- Sati, P.; Dhakar, K.; Pandey, A. Microbial diversity in soil under potato cultivation from cold desert Himalaya, India. Int. Sch. Res. Not. 2013, 2013, 767453. [Google Scholar] [CrossRef]
- Caradonia, F.; Francia, E.; Morcia, C.; Ghizzoni, R.; Moulin, L.; Terzi, V.; Ronga, D. Arbuscular mycorrhizal fungi and plant growth promoting rhizobacteria avoid processing tomato leaf damage during chilling stress. Agronomy 2013, 9, 299. [Google Scholar] [CrossRef]
- Walker, L.R. The Biology of Disturbed Habitats; Oxford University Press: Oxford, UK, 2012. [Google Scholar]
- González Macé, O.; Steinauer, K.; Jousset, A.; Eisenhauer, N.; Scheu, S. Flood-induced changes in soil microbial functions as modified by plant diversity. PLoS ONE 2016, 11, e0166349. [Google Scholar] [CrossRef] [PubMed]
- Cao, Y.; Ma, C.; Chen, H.; Chen, G.; White, J.C.; Xing, B. Copper stress in flooded soil: Impact on enzyme activities, microbial community composition and diversity in the rhizosphere of Salix integra. Sci. Total Environ. 2020, 704, 135350. [Google Scholar] [CrossRef] [PubMed]
- Hartman, K.; Tringe, S.G. Interactions between plants and soil shaping the root microbiome under abiotic stress. Biochem. J. 2019, 476, 2705–2724. [Google Scholar] [CrossRef] [PubMed]
- Colmer, T.D. Long-distance transport of gases in plants: A perspective on internal aeration and radial oxygen loss from roots. Plant Cell Environ. 2003, 26, 17–36. [Google Scholar] [CrossRef]
- Thomas, A.L.; Guerreiro, S.M.C.; Sodek, L. Aerenchyma formation and recovery from hypoxia of the flooded root system of nodulated soybean. Ann. Bot. 2005, 96, 1191–1198. [Google Scholar] [CrossRef] [PubMed]
- Gilbert, R.A.; Rainbolt, C.R.; Morris, D.R.; Bennett, A.C. Morphological responses of sugarcane to long-term flooding. Agron. J. 2005, 99, 1622–1628. [Google Scholar] [CrossRef]
- Yamauchi, T.; Shimamura, S.; Nakazono, M.; Mochizuki, T. Aerenchyma formation in crop species: A review. Field Crop Res. 2013, 152, 8–16. [Google Scholar] [CrossRef]
- López-Tarazón, J.A.; Bronstert, A.; Thieken, A.H.; Petrow, T. The effects of global change on floods, fluvial geomorphology and related hazards in mountainous rivers. Sci. Total Environ. 2019, 669, 7–10. [Google Scholar] [CrossRef]
- Mentzer, J.L.; Goodman, R.M.; Balser, T.C. Microbial response over time to hydrologic and fertilization treatments in a simulated wet prairie. Plant Soil 2006, 284, 85–100. [Google Scholar] [CrossRef]
- Unger, I.M.; Kennedy, A.C.; Muzika, R.M. Flooding effects on soil microbial communities. Appl. Soil Ecol. 2009, 42, 1–8. [Google Scholar] [CrossRef]
- Gamalero, E.; Glick, B.R. Bacterial modulation of plant ethylene levels. Plant Physiol. 2015, 169, 13–22. [Google Scholar] [CrossRef] [PubMed]
- Grichko, V.P.; Glick, B.R. Amelioration of flooding stress by ACC deaminase-containing plant growth-promoting bacteria. Plant Physiol. Biochnol. 2001, 39, 11–17. [Google Scholar] [CrossRef]
- Farwell, A.J.; Vesely, S.; Nero, V.; Rodriguez, H.; McCormack, K.; Shah, S.; Dixon, D.G.; Glick, B.R. Tolerance of transgenic canola plants (Brassica napus) amended with plant growth-promoting bacteria to flooding stress at a metal-contaminated field site. Environ. Pollut. 2007, 147, 540–545. [Google Scholar] [CrossRef] [PubMed]
- Müller-Xing, R.; Xing, Q.; Goodrich, J. Footprints of the sun: Memory of UV and light stress in plants. Front Plant Sci. 2014, 5, 474. [Google Scholar] [CrossRef] [PubMed]
- Huber, M.; Nieuwendijk, N.M.; Pantazopoulou, C.K.; Pierik, R. Light signalling shapes plant–plant interactions in dense canopies. Plant Cell Environ. 2021, 44, 1014–1029. [Google Scholar] [CrossRef]
- Takahashi, S.; Badger, M.R. Photoprotection in plants: A new light on photosystem II damage. Trends Plant Sci. 2011, 16, 53–60. [Google Scholar] [CrossRef]
- Praeg, N.; Illmer, P. Microbial community composition in the rhizosphere of Larix decidua under different light regimes with additional focus on methane cycling microorganisms. Sci. Rep. 2020, 10, 22324. [Google Scholar] [CrossRef]
- Stefan, M.; Munteanu, N.; Stoleru, V.; Mihasan, M.; Hritcu, L. Seed inoculation with plant growth promoting rhizobacteria enhances photosynthesis and yield of runner bean (Phaseolus coccineus L.). Sci. Hortic. 2014, 151, 22–29. [Google Scholar] [CrossRef]
- Suzuki, W.; Sugawara, M.; Miwa, K.; Morikawa, M. Plant growth-promoting bacterium Acinetobacter calcoaceticus P23 increases the chlorophyll content of the monocot Lemna minor (duckweed) and the dicot Lactuca sativa (lettuce). J. Biosci. Bioeng. 2014, 118, 41–44. [Google Scholar] [CrossRef]
Disclaimer/Publisher’s Note: The statements, opinions and data contained in all publications are solely those of the individual author(s) and contributor(s) and not of MDPI and/or the editor(s). MDPI and/or the editor(s) disclaim responsibility for any injury to people or property resulting from any ideas, methods, instructions or products referred to in the content. |
© 2023 by the authors. Licensee MDPI, Basel, Switzerland. This article is an open access article distributed under the terms and conditions of the Creative Commons Attribution (CC BY) license (https://creativecommons.org/licenses/by/4.0/).

