Oxidative Stress-Induced Alteration of Plant Central Metabolism
Abstract
1. Introduction
2. Reactive Oxygen Species Types and Origin in Plant Cell
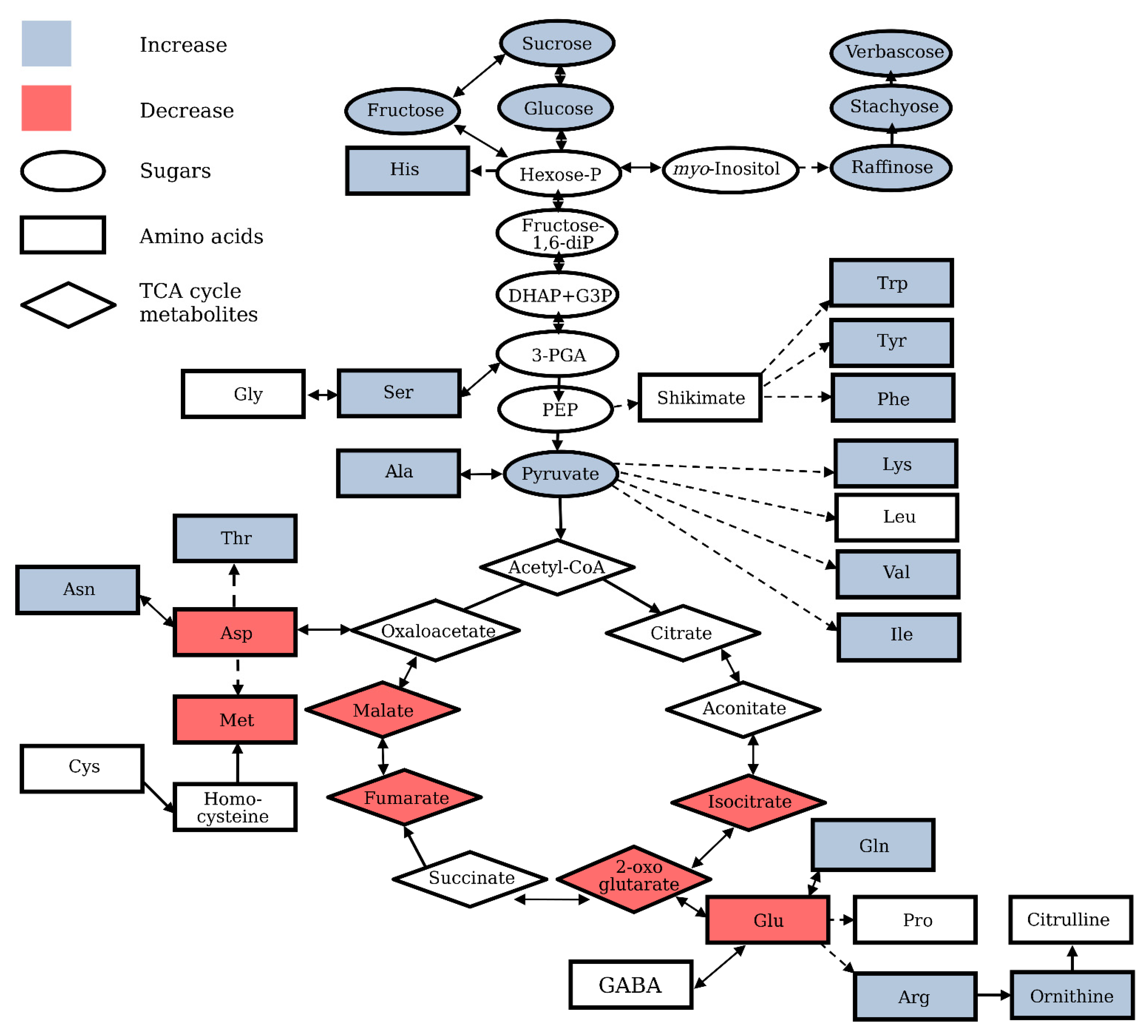
3. Metabolic Signature of Oxidative Stress in Plants
3.1. Sugars and Sugar Derivatives
3.2. Tricarboxylic Acid Cycle Metabolites
3.3. Amino Acids
4. Conclusions
Author Contributions
Funding
Institutional Review Board Statement
Informed Consent Statement
Conflicts of Interest
References
- Bartosz, G. Oxidative stress in plants. Acta Physiol. Plant 1997, 19, 47–64. [Google Scholar] [CrossRef]
- Noctor, G.; Reichheld, J.-P.; Foyer, C.H. ROS-related redox regulation and signaling in plants. Semin. Cell Dev. Biol. 2018, 80, 3–12. [Google Scholar] [CrossRef] [PubMed]
- Asada, K. Production and scavenging of reactive oxygen species in chloroplasts and their functions. Plant Physiol. 2006, 141, 391–396. [Google Scholar] [CrossRef] [PubMed]
- Sharma, P.; Jha, A.B.; Dubey, R.S.; Pessarakli, M. Reactive oxygen species, oxidative damage, and antioxidative defense mechanism in plants under stressful conditions. J. Bot. 2012, 2012, 217037. [Google Scholar] [CrossRef]
- Apel, K.; Hirt, H. Reactive oxygen species: Metabolism, oxidative stress, and signal transduction. Annu. Rev. Plant Biol. 2004, 55, 373–399. [Google Scholar] [CrossRef] [PubMed]
- Obata, T.; Matthes, A.; Koszior, S.; Lehmann, M.; Araújo, W.L.; Bock, R.; Sweetlove, L.J.; Fernie, A.R. Alteration of mitochondrial protein complexes in relation to metabolic regulation under short-term oxidative stress in Arabidopsis seedlings. Phytochemistry 2011, 72, 1081–1091. [Google Scholar] [CrossRef] [PubMed]
- Schützendübel, A.; Polle, A. Plant responses to abiotic stresses: Heavy metal-induced oxidative stress and protection by mycorrhization. J. Exp. Bot. 2002, 53, 1351–1365. [Google Scholar] [CrossRef]
- Aswani, V.; Rajsheel, P.; Bapatla, R.B.; Sunil, B.; Raghavendra, A.S. Oxidative stress induced in chloroplasts or mitochondria promotes proline accumulation in leaves of pea (Pisum sativum): Another example of chloroplast-mitochondria interactions. Protoplasma 2019, 256, 449–457. [Google Scholar] [CrossRef]
- Baxter, C.J.; Redestig, H.; Schauer, N.; Repsilber, D.; Patil, K.R.; Nielsen, J.; Selbig, J.; Liu, J.; Fernie, A.R.; Sweetlove, L.J. The metabolic response of heterotrophic Arabidopsis cells to oxidative stress. Plant Physiol. 2007, 143, 312–325. [Google Scholar] [CrossRef]
- Dumont, S.; Rivoal, J. Consequences of Oxidative Stress on Plant Glycolytic and Respiratory Metabolism. Front. Plant Sci. 2019, 10, 166. [Google Scholar] [CrossRef]
- Herrera-Vásquez, A.; Salinas, P.; Holuigue, L. Salicylic acid and reactive oxygen species interplay in the transcriptional control of defense genes expression. Front. Plant Sci. 2015, 6, 171. [Google Scholar] [CrossRef] [PubMed]
- Jiang, M.; Zhang, J. Effect of Abscisic Acid on Active Oxygen Species, Antioxidative Defence System and Oxidative Damage in Leaves of Maize Seedlings. Plant Cell Physiol. 2001, 42, 1265–1273. [Google Scholar] [CrossRef] [PubMed]
- Ho, T.-T.; Murthy, H.N.; Park, S.-Y. Methyl Jasmonate Induced Oxidative Stress and Accumulation of Secondary Metabolites in Plant Cell and Organ Cultures. Int. J. Mol. Sci. 2020, 21, 716. [Google Scholar] [CrossRef]
- Ishikawa, T.; Takahara, K.; Hirabayashi, T.; Matsumura, H.; Fujisawa, S.; Terauchi, R.; Uchimiya, H.; Kawai-Yamada, M. Metabolome Analysis of Response to Oxidative Stress in Rice Suspension Cells Overexpressing Cell Death Suppressor Bax Inhibitor-1. Plant Cell Physiol. 2009, 51, 9–20. [Google Scholar] [CrossRef]
- Mhamdi, A.; Queval, G.; Chaouch, S.; Vanderauwera, S.; Van Breusegem, F.; Noctor, G. Catalase function in plants: A focus on Arabidopsis mutants as stress-mimic models. J. Exp. Bot. 2010, 61, 4197–4220. [Google Scholar] [CrossRef]
- Ramel, F.; Birtic, S.; Ginies, C.; Soubigou-Taconnat, L.; Triantaphylidès, C.; Havaux, M. Carotenoid oxidation products are stress signals that mediate gene responses to singlet oxygen in plants. Proc. Natl. Acad. Sci. USA 2012, 109, 5535–5540. [Google Scholar] [CrossRef]
- Sipari, N.; Lihavainen, J.; Shapiguzov, A.; Kangasjärvi, J.; Keinänen, M. Primary Metabolite Responses to Oxidative Stress in Early-Senescing and Paraquat Resistant Arabidopsis thaliana rcd1 (Radical-Induced Cell Death1). Front. Plant Sci. 2020, 11, 194. [Google Scholar] [CrossRef] [PubMed]
- Fahnenstich, H.; Scarpeci, T.E.; Valle, E.M.; Flügge, U.-I.; Maurino, V.G. Generation of Hydrogen Peroxide in Chloroplasts of Arabidopsis Overexpressing Glycolate Oxidase as an Inducible System to Study Oxidative Stress. Plant Physiol. 2008, 148, 719–729. [Google Scholar] [CrossRef]
- Batista-Silva, W.; Heinemann, B.; Rugen, N.; Nunes-Nesi, A.; Araújo, W.L.; Braun, H.-P.; Hildebrandt, T.M. The role of amino acid metabolism during abiotic stress release. Plant Cell Environ. 2019, 42, 1630–1644. [Google Scholar] [CrossRef]
- Li, K.; Chen, J.; Zhu, L. The phytotoxicities of decabromodiphenyl ether (BDE-209) to different rice cultivars (Oryza sativa L.). Environ. Pollut. 2018, 235, 692–699. [Google Scholar] [CrossRef]
- Savchenko, T.; Rolletschek, H.; Heinzel, N.; Tikhonov, K.; Dehesh, K. Waterlogging tolerance rendered by oxylipin-mediated metabolic reprogramming in Arabidopsis. J. Exp. Bot. 2019, 70, 2919–2932. [Google Scholar] [CrossRef] [PubMed]
- Noctor, G.; Lelarge-Trouverie, C.; Mhamdi, A. The metabolomics of oxidative stress. Phytochemistry 2015, 112, 33–53. [Google Scholar] [CrossRef]
- Obata, T.; Fernie, A.R. The use of metabolomics to dissect plant responses to abiotic stresses. Cell Mol. Life Sci. 2012, 69, 3225–3243. [Google Scholar] [CrossRef] [PubMed]
- Chen, Y.; Hoehenwarter, W. Changes in the Phosphoproteome and Metabolome Link Early Signaling Events to Rearrangement of Photosynthesis and Central Metabolism in Salinity and Oxidative Stress Response in Arabidopsis. Plant Physiol. 2015, 169, 3021–3033. [Google Scholar] [CrossRef] [PubMed]
- Lehmann, M.; Schwarzländer, M.; Obata, T.; Sirikantaramas, S.; Burow, M.; Olsen, C.E.; Tohge, T.; Fricker, M.D.; Møller, B.L.; Fernie, A.R.; et al. The metabolic response of Arabidopsis roots to oxidative stress is distinct from that of heterotrophic cells in culture and highlights a complex relationship between the levels of transcripts, metabolites, and flux. Mol. Plant 2009, 2, 390–406. [Google Scholar] [CrossRef]
- Andrisic, L.; Dudzik, D.; Barbas, C.; Milkovic, L.; Grune, T.; Zarkovic, N. Short overview on metabolomics approach to study pathophysiology of oxidative stress in cancer. Redox Biol. 2018, 14, 47–58. [Google Scholar] [CrossRef] [PubMed]
- Ho, E.; Karimi Galougahi, K.; Liu, C.-C.; Bhindi, R.; Figtree, G.A. Biological markers of oxidative stress: Applications to cardiovascular research and practice. Redox Biol. 2013, 1, 483–491. [Google Scholar] [CrossRef]
- Lehmann, M.; Laxa, M.; Sweetlove, L.J.; Fernie, A.R.; Obata, T. Metabolic recovery of Arabidopsis thaliana roots following cessation of oxidative stress. Metabolomics 2012, 8, 143–153. [Google Scholar] [CrossRef]
- Liu, Q.; Liu, M.; Wu, S.; Xiao, B.; Wang, X.; Sun, B.; Zhu, L. Metabolomics Reveals Antioxidant Stress Responses of Wheat (Triticum aestivum L.) Exposed to Chlorinated Organophosphate Esters. J. Agric. Food Chem. 2020, 68, 6520–6529. [Google Scholar] [CrossRef] [PubMed]
- Khorobrykh, S.; Havurinne, V.; Mattila, H.; Tyystjärvi, E. Oxygen and ROS in photosynthesis. Plants 2020, 9, 91. [Google Scholar] [CrossRef]
- Krieger-Liszkay, A.; Fufezan, C.; Trebst, A. Singlet oxygen production in photosystem II and related protection mechanism. Photosynth. Res. 2008, 98, 551–564. [Google Scholar] [CrossRef]
- Krieger-Liszkay, A. Singlet oxygen production in photosynthesis. J. Exp. Bot. 2005, 56, 337–346. [Google Scholar] [CrossRef]
- Kozuleva, M.A.; Ivanov, B.N. The mechanisms of oxygen reduction in the terminal reducing segment of the chloroplast photosynthetic electron transport chain. Plant Cell Physiol. 2016, 57, 1397–1404. [Google Scholar] [CrossRef] [PubMed]
- Kozuleva, M.A.; Petrova, A.A.; Mamedov, M.D.; Semenov, A.Y.; Ivanov, B.N. O2 reduction by photosystem I involves phylloquinone under steady-state illumination. FEBS Lett. 2014, 588, 4364–4368. [Google Scholar] [CrossRef] [PubMed]
- Asada, K. The water-water cycle in chloroplasts: Scavenging of active oxygens and dissipation of excess photons. Annu. Rev. Plant Physiol. Plant Mol. Biol. 1999, 50, 601–639. [Google Scholar] [CrossRef] [PubMed]
- Gill, S.S.; Tuteja, N. Reactive oxygen species and antioxidant machinery in abiotic stress tolerance in crop plants. Plant Physiol. Biochem. 2010, 48, 909–930. [Google Scholar] [CrossRef] [PubMed]
- Noctor, G.; Veljovic-Jovanovic, S.; Driscoll, S.; Novitskaya, L.; Foyer, C.H. Drought and oxidative load in the leaves of C3 plants: A predominant role for photorespiration? Ann. Bot. 2002, 89, 841–850. [Google Scholar] [CrossRef] [PubMed]
- Awad, J.; Stotz, H.U.; Fekete, A.; Krischke, M.; Engert, C.; Havaux, M.; Berger, S.; Mueller, M.J. 2-Cysteine Peroxiredoxins and Thylakoid Ascorbate Peroxidase Create a Water-Water Cycle That Is Essential to Protect the Photosynthetic Apparatus under High Light Stress Conditions. Plant Physiol 2015, 167, 1592–1603. [Google Scholar] [CrossRef]
- Goldstein, S.; Meyerstein, D.; Czapski, G. The Fenton reagents. Free Radic Biol. Med. 1993, 15, 435–445. [Google Scholar] [CrossRef]
- Fryzova, R.; Pohanka, M.; Martinkova, P.; Cihlarova, H.; Brtnicky, M.; Hladky, J.; Kynicky, J. Oxidative Stress and Heavy Metals in Plants. In Reviews of Environmental Contamination and Toxicology; De Voogt, P., Ed.; Springer: Cham, Switzerland, 2017; Volume 245, pp. 129–156. [Google Scholar]
- Foyer, C.H. Reactive oxygen species, oxidative signaling and the regulation of photosynthesis. Environ. Exp. Bot. 2018, 154, 134–142. [Google Scholar] [CrossRef]
- Hasanuzzaman, M.; Bhuyan, M.H.M.B.; Zulfiqar, F.; Raza, A.; Mohsin, S.M.; Mahmud, J.A.; Fujita, M.; Fotopoulos, V. Reactive Oxygen Species and Antioxidant Defense in Plants under Abiotic Stress: Revisiting the Crucial Role of a Universal Defense Regulator. Antioxidants 2020, 9, 681. [Google Scholar] [CrossRef] [PubMed]
- Dietz, K.-J.; Turkan, I.; Krieger-Liszkay, A. Redox- and Reactive Oxygen Species-Dependent Signaling into and out of the Photosynthesizing Chloroplast. Plant Physiol. 2016, 171, 1541–1550. [Google Scholar] [CrossRef] [PubMed]
- Gilroy, S.; Białasek, M.; Suzuki, N.; Górecka, M.; Devireddy, A.R.; Karpinski, S.; Mittler, R. ROS, Calcium, and Electric Signals: Key Mediators of Rapid Systemic Signaling in Plants. Plant Physiol. 2016, 171, 1606–1615. [Google Scholar] [CrossRef] [PubMed]
- Choi, W.-G.; Miller, G.; Wallace, I.; Harper, J.; Mittler, R.; Gilroy, S. Orchestrating rapid long-distance signaling in plants with Ca2+, ROS and electrical signals. Plant J. 2017, 90, 698–707. [Google Scholar] [CrossRef]
- Cui, L.-L.; Lu, Y.-s.; Li, Y.; Yang, C.; Peng, X.-X. Overexpression of Glycolate Oxidase Confers Improved Photosynthesis under High Light and High Temperature in Rice. Front. Plant Sci. 2016, 7, 1165. [Google Scholar] [CrossRef]
- Gadjev, I.; Vanderauwera, S.; Gechev, T.S.; Laloi, C.; Minkov, I.N.; Shulaev, V.; Apel, K.; Inzé, D.; Mittler, R.; Van Breusegem, F. Transcriptomic Footprints Disclose Specificity of Reactive Oxygen Species Signaling in Arabidopsis. Plant Physiol. 2006, 141, 436–445. [Google Scholar] [CrossRef]
- Van Ruyskensvelde, V.; Van Breusegem, F.; Van Der Kelen, K. Post-transcriptional regulation of the oxidative stress response in plants. Free Radic Biol. Med. 2018, 122, 181–192. [Google Scholar] [CrossRef]
- Rolletschek, H.; Grafahrend-Belau, E.; Munz, E.; Radchuk, V.; Kartausch, R.; Tschiersch, H.; Melkus, G.; Schreiber, F.; Jakob, P.M.; Borisjuk, L. Metabolic Architecture of the Cereal Grain and Its Relevance to Maximize Carbon Use Efficiency. Plant Physiol. 2015, 169, 1698–1713. [Google Scholar] [CrossRef][Green Version]
- Couée, I.; Sulmon, C.; Gouesbet, G.; El Amrani, A. Involvement of soluble sugars in reactive oxygen species balance and responses to oxidative stress in plants. J. Exp. Bot. 2006, 57, 449–459. [Google Scholar] [CrossRef]
- Ende, W.V.; Peshev, D. Sugars as Antioxidants in Plants; Springer: New York, NY, USA, 2013. [Google Scholar]
- Faraji, H.; Lindsay, R.C. Characterization of the antioxidant activity of sugars and polyhydric alcohols in fish oil emulsions. J. Agric. Food Chem. 2004, 52, 7164–7171. [Google Scholar] [CrossRef]
- Keunen, E.; Peshev, D.; Vangronsveld, J.; Van den Ende, W.; Cuypers, A. Plant sugars are crucial players in the oxidative challenge during abiotic stress: Extending the traditional concept. Plant Cell Environ. 2013, 36, 1242–1255. [Google Scholar] [CrossRef]
- Peshev, D.; Vergauwen, R.; Moglia, A.; Hideg, E.; Van den Ende, W. Towards understanding vacuolar antioxidant mechanisms: A role for fructans? J. Exp. Bot 2013, 64, 1025–1038. [Google Scholar] [CrossRef] [PubMed]
- Shen, B.; Jensen, R.G.; Bohnert, H.J. Increased Resistance to Oxidative Stress in Transgenic Plants by Targeting Mannitol Biosynthesis to Chloroplasts. Plant Physiol. 1997, 113, 1177–1183. [Google Scholar] [CrossRef] [PubMed]
- Stoyanova, S.; Geuns, J.; Hideg, É.; Van Den Ende, W. The food additives inulin and stevioside counteract oxidative stress. Int. J. Food Sci. Nutr. 2011, 62, 207–214. [Google Scholar] [CrossRef]
- Van den Ende, W.; Peshev, D.; De Gara, L. Disease prevention by natural antioxidants and prebiotics acting as ROS scavengers in the gastrointestinal tract. Trends Food Sci. Technol. 2011, 22, 689–697. [Google Scholar] [CrossRef]
- Roitsch, T. Source-sink regulation by sugar and stress. Curr. Opin. Plant Biol. 1999, 2, 198–206. [Google Scholar] [CrossRef]
- Morelli, R.; Russo-Volpe, S.; Bruno, N.; Lo Scalzo, R. Fenton-Dependent Damage to Carbohydrates: Free Radical Scavenging Activity of Some Simple Sugars. J. Agric. Food Chem. 2003, 51, 7418–7425. [Google Scholar] [CrossRef]
- Smirnoff, N.; Cumbes, Q.J. Hydroxyl radical scavenging activity of compatible solutes. Phytochemistry 1989, 28, 1057–1060. [Google Scholar] [CrossRef]
- Van den Ende, W.; Valluru, R. Sucrose, sucrosyl oligosaccharides, and oxidative stress: Scavenging and salvaging? J. Exp. Bot. 2009, 60, 9–18. [Google Scholar] [CrossRef]
- Iriti, M.; Faoro, F. Oxidative Stress, the Paradigm of Ozone Toxicity in Plants and Animals. Water Air Soil Pollut. 2008, 187, 285–301. [Google Scholar] [CrossRef]
- Chen, Z.; Cao, J.; Yu, H.; Shang, H. Effects of Elevated Ozone Levels on Photosynthesis, Biomass and Non-structural Carbohydrates of Phoebe bournei and Phoebe zhennan in Subtropical China. Front. Plant Sci. 2018, 9, 1764. [Google Scholar] [CrossRef] [PubMed]
- Sin’kevich, M.S.; Deryabin, A.N.; Trunova, T.I. Characteristics of oxidative stress in potato plants with modified carbohydrate metabolism. Russ. J. Plant Physiol. 2009, 56, 168–174. [Google Scholar] [CrossRef]
- Xiang, L.; Le Roy, K.; Bolouri-Moghaddam, M.-R.; Vanhaecke, M.; Lammens, W.; Rolland, F.; Van den Ende, W. Exploring the neutral invertase–oxidative stress defence connection in Arabidopsis thaliana. J. Exp. Bot. 2011, 62, 3849–3862. [Google Scholar] [CrossRef]
- Kim, M.; Lim, J.-H.; Ahn, C.S.; Park, K.; Kim, G.T.; Kim, W.T.; Pai, H.-S. Mitochondria-associated hexokinases play a role in the control of programmed cell death in Nicotiana benthamiana. Plant Cell 2006, 18, 2341–2355. [Google Scholar] [CrossRef] [PubMed]
- ElSayed, A.I.; Rafudeen, M.S.; Golldack, D. Physiological aspects of raffinose family oligosaccharides in plants: Protection against abiotic stress. Plant Biol. 2014, 16, 1–8. [Google Scholar] [CrossRef] [PubMed]
- Nishizawa, A.; Yabuta, Y.; Shigeoka, S. Galactinol and Raffinose Constitute a Novel Function to Protect Plants from Oxidative Damage. Plant Physiol. 2008, 147, 1251–1263. [Google Scholar] [CrossRef]
- Urano, K.; Maruyama, K.; Ogata, Y.; Morishita, Y.; Takeda, M.; Sakurai, N.; Suzuki, H.; Saito, K.; Shibata, D.; Kobayashi, M.; et al. Characterization of the ABA-regulated global responses to dehydration in Arabidopsis by metabolomics. Plant J. 2009, 57, 1065–1078. [Google Scholar] [CrossRef]
- Janeček, Š.; Lanta, V.; Klimešová, J.; Doležal, J. Effect of abandonment and plant classification on carbohydrate reserves of meadow plants. Plant Biol. 2011, 13, 243–251. [Google Scholar] [CrossRef]
- Cook, D.; Fowler, S.; Fiehn, O.; Thomashow, M.F. A prominent role for the CBF cold response pathway in configuring the low-temperature metabolome of Arabidopsis. Proc. Natl. Acad. Sci. USA 2004, 101, 15243–15248. [Google Scholar] [CrossRef]
- Wang, Z.; Zhu, Y.; Wang, L.; Liu, X.; Liu, Y.; Phillips, J.; Deng, X. A WRKY transcription factor participates in dehydration tolerance in Boea hygrometrica by binding to the W-box elements of the galactinol synthase (BhGolS1) promoter. Planta 2009, 230, 1155–1166. [Google Scholar] [CrossRef]
- Wu, X.; Kishitani, S.; Ito, Y.; Toriyama, K. Accumulation of raffinose in rice seedlings overexpressing OsWRKY11 in relation to desiccation tolerance. Plant Biotechnol. 2009, 26, 431–434. [Google Scholar] [CrossRef]
- Bolouri-Moghaddam, M.R.; Le Roy, K.; Xiang, L.; Rolland, F.; Van den Ende, W. Sugar signalling and antioxidant network connections in plant cells. FEBS J. 2010, 277, 2022–2037. [Google Scholar] [CrossRef] [PubMed]
- Nishizawa-Yokoi, A.; Yabuta, Y.; Shigeoka, S. The contribution of carbohydrates including raffinose family oligosaccharides and sugar alcohols to protection of plant cells from oxidative damage. Plant Signal. Behav. 2008, 3, 1016–1018. [Google Scholar] [CrossRef] [PubMed]
- Schneider, T.; Keller, F. Raffinose in Chloroplasts is Synthesized in the Cytosol and Transported across the Chloroplast Envelope. Plant Cell Physiol. 2009, 50, 2174–2182. [Google Scholar] [CrossRef] [PubMed]
- Loewus, F.A.; Kelly, S.; Neufeld, E.F. Metabolism of Myo-Inositol in Plants: Conversion to Pectin, Hemicellulose, D-Xylose, and Sugar Acids. Proc. Natl. Acad. Sci. USA 1962, 48, 421–425. [Google Scholar] [CrossRef] [PubMed]
- Loewus, F.A.; Murthy, P.P.N. Myo-Inositol metabolism in plants. Plant Sci. 2000, 150, 1–19. [Google Scholar] [CrossRef]
- Hu, L.; Zhou, K.; Ren, G.; Yang, S.; Liu, Y.; Zhang, Z.; Li, Y.; Gong, X.; Ma, F. Myo-inositol mediates reactive oxygen species-induced programmed cell death via salicylic acid-dependent and ethylene-dependent pathways in apple. Hortic. Res. 2020, 7, 138. [Google Scholar] [CrossRef]
- Lytvyn, D.I.; Raynaud, C.; Yemets, A.I.; Bergounioux, C.; Blume, Y.B. Involvement of Inositol Biosynthesis and Nitric Oxide in the Mediation of UV-B Induced Oxidative Stress. Front. Plant Sci. 2016, 7, 430. [Google Scholar] [CrossRef]
- Meng, P.H.; Raynaud, C.; Tcherkez, G.; Blanchet, S.; Massoud, K.; Domenichini, S.; Henry, Y.; Soubigou-Taconnat, L.; Lelarge-Trouverie, C.; Saindrenan, P.; et al. Crosstalks between myo-inositol metabolism, programmed cell death and basal immunity in Arabidopsis. PLoS ONE 2009, 4, e7364. [Google Scholar] [CrossRef]
- Donahue, J.L.; Alford, S.R.; Torabinejad, J.; Kerwin, R.E.; Nourbakhsh, A.; Ray, W.K.; Hernick, M.; Huang, X.; Lyons, B.M.; Hein, P.P.; et al. The Arabidopsis thaliana Myo-inositol 1-phosphate synthase1 gene is required for Myo-inositol synthesis and suppression of cell death. Plant Cell 2010, 22, 888–903. [Google Scholar] [CrossRef]
- Valluru, R.; Van den Ende, W. Myo-inositol and beyond–Emerging networks under stress. Plant Sci. 2011, 181, 387–400. [Google Scholar] [CrossRef] [PubMed]
- Chaouch, S.; Noctor, G. Myo-inositol abolishes salicylic acid-dependent cell death and pathogen defence responses triggered by peroxisomal hydrogen peroxide. New Phytol. 2010, 188, 711–718. [Google Scholar] [CrossRef]
- Smirnoff, N.; Conklin, P.L.; Loewus, F.A. Biosynthesis of ascorbic acid in plants: A renaissance. Annu. Rev. Plant Physiol. Plant Mol. Biol. 2001, 52, 437–467. [Google Scholar] [CrossRef]
- Truffault, V.; Fry, S.C.; Stevens, R.G.; Gautier, H. Ascorbate degradation in tomato leads to accumulation of oxalate, threonate and oxalyl threonate. Plant J. 2017, 89, 996–1008. [Google Scholar] [CrossRef] [PubMed]
- Aldesuquy, H.; Ghanem, H.E. Exogenous Salicylic Acid and Trehalose Ameliorate Short Term Drought Stress in Wheat Cultivars by Up-regulating Membrane Characteristics and Antioxidant Defense System. J. Hortic. 2015, 2, 1–10. [Google Scholar] [CrossRef]
- Sadak, M.S.; El-Bassiouny, H.M.S.; Dawood, M.G. Role of trehalose on antioxidant defense system and some osmolytes of quinoa plants under water deficit. Bull. Natl. Res. Cent. 2019, 43, 5. [Google Scholar] [CrossRef]
- Cortina, C.; Culiáñez-Macià, F.A. Tomato abiotic stress enhanced tolerance by trehalose biosynthesis. Plant Sci. 2005, 169, 75–82. [Google Scholar] [CrossRef]
- Franco-Robles, E.; López, M.G. Implication of Fructans in Health: Immunomodulatory and Antioxidant Mechanisms. Sci. World J. 2015, 2015, 289267. [Google Scholar] [CrossRef]
- Rigui, A.P.; Carvalho, V.; Wendt dos Santos, A.L.; Morvan-Bertrand, A.; Prud’homme, M.-P.; Machado de Carvalho, M.A.; Gaspar, M. Fructan and antioxidant metabolisms in plants of Lolium perenne under drought are modulated by exogenous nitric oxide. Plant Physiol. Biochem. 2019, 145, 205–215. [Google Scholar] [CrossRef]
- Morsy, M.R.; Jouve, L.; Hausman, J.F.; Hoffmann, L.; Stewart, J.M. Alteration of oxidative and carbohydrate metabolism under abiotic stress in two rice (Oryza sativa L.) genotypes contrasting in chilling tolerance. J. Plant Physiol. 2007, 164, 157–167. [Google Scholar] [CrossRef]
- Dastogeer, K.M.G.; Li, H.; Sivasithamparam, K.; Jones, M.; Du, X.; Ren, Y.; Wylie, S.J. Metabolic responses of endophytic Nicotiana benthamiana plants experiencing water stress. Environ. Exp. Bot. 2017, 143, 59–71. [Google Scholar] [CrossRef]
- Morgan, M.J.; Lehmann, M.; Schwarzländer, M.; Baxter, C.J.; Sienkiewicz-Porzucek, A.; Williams, T.C.R.; Schauer, N.; Fernie, A.R.; Fricker, M.D.; Ratcliffe, R.G.; et al. Decrease in Manganese Superoxide Dismutase Leads to Reduced Root Growth and Affects Tricarboxylic Acid Cycle Flux and Mitochondrial Redox Homeostasis. Plant Physiol. 2008, 147, 101–114. [Google Scholar] [CrossRef] [PubMed]
- Sweetlove, L.J.; Heazlewood, J.L.; Herald, V.; Holtzapffel, R.; Day, D.A.; Leaver, C.J.; Millar, A.H. The impact of oxidative stress on Arabidopsis mitochondria. Plant J. 2002, 32, 891–904. [Google Scholar] [CrossRef]
- Verniquet, F.; Gaillard, J.; Neuburger, M.; Douce, R. Rapid Inactivation of Plant Aconitase by Hydrogen-Peroxide. Biochem. J. 1991, 276, 643–648. [Google Scholar] [CrossRef]
- Du, C.; Zhang, B.; He, Y.; Hu, C.; Ng, Q.X.; Zhang, H.; Ong, C.N.; Lin, Z. Biological effect of aqueous C(60) aggregates on Scenedesmus obliquus revealed by transcriptomics and non-targeted metabolomics. J. Hazard. Mater. 2017, 324, 221–229. [Google Scholar] [CrossRef] [PubMed]
- Huang, H.; Jian, Q.; Jiang, Y.; Duan, X.; Qu, H. Enhanced chilling tolerance of banana fruit treated with malic acid prior to low-temperature storage. Postharvest. Biol. Technol. 2016, 111, 209–213. [Google Scholar] [CrossRef]
- Awasthi, J.P.; Saha, B.; Panigrahi, J.; Yanase, E.; Koyama, H.; Panda, S.K. Redox balance, metabolic fingerprint and physiological characterization in contrasting North East Indian rice for Aluminum stress tolerance. Sci. Rep. 2019, 9, 8681. [Google Scholar] [CrossRef]
- Hildebrandt, T.M. Synthesis versus degradation: Directions of amino acid metabolism during Arabidopsis abiotic stress response. Plant Mol. Biol. 2018, 98, 121–135. [Google Scholar] [CrossRef]
- Alvarez, S.; Marsh, E.L.; Schroeder, S.G.; Schachtman, D.P. Metabolomic and proteomic changes in the xylem sap of maize under drought. Plant Cell Environ. 2008, 31, 325–340. [Google Scholar] [CrossRef]
- Tzin, V.; Galili, G. The Biosynthetic Pathways for Shikimate and Aromatic Amino Acids in Arabidopsis thaliana. Arab. Book 2010, 8, e0132. [Google Scholar] [CrossRef]
- Watkins, J.M.; Chapman, J.M.; Muday, G.K. Abscisic Acid-Induced Reactive Oxygen Species Are Modulated by Flavonols to Control Stomata Aperture. Plant Physiol. 2017, 175, 1807–1825. [Google Scholar] [CrossRef]
- Vogt, T. Phenylpropanoid Biosynthesis. Mol. Plant 2010, 3, 2–20. [Google Scholar] [CrossRef]
- Sadeghnezhad, E.; Sharifi, M.; Zare-Maivan, H. Profiling of acidic (amino and phenolic acids) and phenylpropanoids production in response to methyl jasmonate-induced oxidative stress in Scrophularia striata suspension cells. Planta 2016, 244, 75–85. [Google Scholar] [CrossRef] [PubMed]
- Binder, S. Branched-Chain Amino Acid Metabolism in Arabidopsis thaliana. Arab. Book 2010, 8, e0137. [Google Scholar] [CrossRef]
- Capaldi, F.R.; Gratão, P.L.; Reis, A.R.; Lima, L.W.; Azevedo, R.A. Sulfur Metabolism and Stress Defense Responses in Plants. Trop. Plant Biol. 2015, 8, 60–73. [Google Scholar] [CrossRef]
- Colovic, M.B.; Vasic, V.M.; Djuric, D.M.; Krstic, D.Z. Sulphur-containing Amino Acids: Protective Role Against Free Radicals and Heavy Metals. Curr. Med. Chem. 2018, 25, 324–335. [Google Scholar] [CrossRef] [PubMed]
- Mukwevho, E.; Ferreira, Z.; Ayeleso, A. Potential Role of Sulfur-Containing Antioxidant Systems in Highly Oxidative Environments. Molecules 2014, 19, 19376–19389. [Google Scholar] [CrossRef]
- Giovanelli, J. Sulfur amino acids of plants: An overview. Methods Enzymol. 1987, 143, 419–426. [Google Scholar]
- Bick, J.-A.; Setterdahl, A.T.; Knaff, D.B.; Chen, Y.; Pitcher, L.H.; Zilinskas, B.A.; Leustek, T. Regulation of the Plant-type 5‘-Adenylyl Sulfate Reductase by Oxidative Stress. Biochemistry 2001, 40, 9040–9048. [Google Scholar] [CrossRef] [PubMed]
- Queval, G.; Thominet, D.; Vanacker, H.; Miginiac-Maslow, M.; Gakiere, B.; Noctor, G. H2O2-activated up-regulation of glutathione in Arabidopsis involves induction of genes encoding enzymes involved in cysteine synthesis in the chloroplast. Mol. Plant 2009, 2, 344–356. [Google Scholar] [CrossRef]
- Azarakhsh, M.R.; Asrar, Z.; Mansouri, H. Effects of seed and vegetative stage cysteine treatments on oxidative stress response molecules and enzymes in Ocimum basilicum L. under cobalt stress. J. Soil Sci. Plant Nutr. 2015, 15, 651–662. [Google Scholar] [CrossRef]
- Gao, Q.; Zhang, L. Ultraviolet-B-induced oxidative stress and antioxidant defense system responses in ascorbate-deficient vtc1 mutants of Arabidopsis thaliana. J. Plant Physiol. 2008, 165, 138–148. [Google Scholar] [CrossRef] [PubMed]
- Kusano, M.; Tohge, T.; Fukushima, A.; Kobayashi, M.; Hayashi, N.; Otsuki, H.; Kondou, Y.; Goto, H.; Kawashima, M.; Matsuda, F.; et al. Metabolomics reveals comprehensive reprogramming involving two independent metabolic responses of Arabidopsis to UV-B light. Plant J. 2011, 67, 354–369. [Google Scholar] [CrossRef]
- Janse van Rensburg, H.C.; Van den Ende, W. Priming with γ-Aminobutyric Acid against Botrytis cinerea Reshuffles Metabolism and Reactive Oxygen Species: Dissecting Signalling and Metabolism. Antioxidants 2020, 9, 1174. [Google Scholar] [CrossRef]
- Signorelli, S.; Imparatta, C.; Rodríguez-Ruiz, M.; Borsani, O.; Corpas, F.J.; Monza, J. In vivo and in vitro approaches demonstrate proline is not directly involved in the protection against superoxide, nitric oxide, nitrogen dioxide and peroxynitrite. Funct. Plant Biol. 2016, 43, 870–879. [Google Scholar] [CrossRef]
- Szabados, L.; Savouré, A. Proline: A multifunctional amino acid. Trends Plant Sci. 2010, 15, 89–97. [Google Scholar] [CrossRef] [PubMed]
- Akashi, K.; Miyake, C.; Yokota, A. Citrulline, a novel compatible solute in drought-tolerant wild watermelon leaves, is an efficient hydroxyl radical scavenger. FEBS Lett. 2001, 508, 438–442. [Google Scholar] [CrossRef]
- Rimando, A.M.; Perkins-Veazie, P.M. Determination of citrulline in watermelon rind. J. Chromatogr. A 2005, 1078, 196–200. [Google Scholar] [CrossRef] [PubMed]
- Kusvuran, S.; Dasgan, H.Y.; Abak, K. Citrulline is an important biochemical indicator in tolerance to saline and drought stresses in melon. Sci. World J. 2013, 253414. [Google Scholar] [CrossRef]
- Yokota, A.; Kawasaki, S.; Iwano, M.; Nakamura, C.; Miyake, C.; Akashi, K. Citrulline and DRIP-1 protein (ArgE homologue) in drought tolerance of wild watermelon. Ann. Bot. 2002, 89, 825–832. [Google Scholar] [CrossRef]
- Baginsky, S.; Gruissem, W. Chloroplast proteomics: Potentials and challenges. J. Exp. Bot. 2004, 55, 1213–1220. [Google Scholar] [CrossRef] [PubMed]
- Chen, Y.; Zhou, B.; Li, J.; Tang, H.; Tang, J.; Yang, Z. Formation and Change of Chloroplast-Located Plant Metabolites in Response to Light Conditions. Int. J. Mol. Sci. 2018, 19, 654. [Google Scholar] [CrossRef]
- Jan van Wijk, K. Proteomics of the chloroplast: Experimentation and prediction. Trends Plant Sci. 2000, 5, 420–425. [Google Scholar] [CrossRef]

| Metabolite | Studied System | Conditions | Description/Observed Effect | Ref. |
|---|---|---|---|---|
| sucrose | in vitro | - | free radicals-scavenging | [56,59] |
| Arabidopsis cell culture | H2O2 treatment | accumulation upon H2O2 treatment | [24] | |
| Phoebe bournei, Phoebe zhennan | ozone-induced oxidative stress | accumulation upon ozone treatment (~100 nL/L) | [63] | |
| Arabidopsis thaliana | waterlogging-induced oxidative stress | stress-induced accumulation in leaves | [21] | |
| glucose | in vitro | - | free radicals-scavenging | [56] |
| Solanum tuberosum | hypothermia-induced oxidative stress | improvement in stress tolerance | [64] | |
| Arabidopsis thaliana, leaf protoplasts | H2O2 treatment | mitigation of oxidative stress | [65] | |
| Nicotiana benthamiana | H2O2- and α-picolinic acid–induced cell death | signaling in oxidativestress–induced cell death | [66] | |
| Arabidopsis thaliana | waterlogging-induced oxidative stress | stress-induced accumulation in leaves | [21] | |
| fructose | fish oil-in-water emulsion | accelerated oxidation | ROS-scavenging, metal chelating | [52] |
| in vitro | - | free radicals-scavenging | [56] | |
| Arabidopsis cell culture | H2O2 treatment | increase in abundance | [24] | |
| Solanum tuberosum | hypothermia-induced oxidative stress | improvement in stress tolerance | [64] | |
| Arabidopsis thaliana, leaf protoplasts | H2O2 treatment | mitigation of oxidative stress | [65] | |
| RFO | Arabidopsis thaliana | waterlogging-induced oxidative stress | stress-induced accumulation in leaf tissue | [21] |
| in vitro | - | free radicals-scavenging | [56] | |
| Arabidopsis thaliana | methyl viologen (MV) treatment | increased stress tolerance, ROS scavenging | [68] | |
| Mutant Arabidopsis thaliana | UV-B-induced oxidative stress | mediates oxidative stress response, regulates PCD | [80,81,82] | |
| myo-inositol | in vitro | - | free radicals -scavenging | [60] |
| Arabidopsis thaliana | waterlogging-induced oxidative stress | stress-induced accumulation in leaf tissue | [21] | |
| Malus hupehensis | growth under normal conditions | regulates ROS-induced programmed cell death | [79] | |
| trehalose | Triticum aestivum L. | drought-induced oxidative stress | Exogenous application mitigates oxidative stress | [87] |
| Chenopodium quinoa | drought-induced oxidative stress | Exogenous application mitigates oxidative stress | [88] | |
| Lycopersicon esculentum | methyl viologen treatment | Endogenous accumulation improves stress tolerance | [89] | |
| fructans | in vitro | - | free radicals-scavenging | [54,56] |
| intestinal lumen | - | antioxidant properties | [90] | |
| Lolium perenne | Drought, exogenous nitric oxide | Accumulation in tissue, mitigation of stress | [91] | |
| citrate | Oryza sativa suspension cells | menadione treatment | decrease in abundance | [14] |
| Triticum aestivum L. | chlorinated organophosphate esters-induced oxidative stress | increase in abundance | [29] | |
| heterotrophic Arabidopsis cells | H2O2 treatment | decrease in abundance | [24] | |
| Arabidopsis thaliana roots | menadione treatment | transient decrease followed by increase | [25,28] | |
| Arabidopsis thaliana | methyl viologen treatment | increase in abundance | [17] | |
| Oryza sativa | Al-induced oxidative stress | presence in exudate, improves stress-tolerance | [99] | |
| aconitate | Oryza sativa suspension cells | menadione treatment | decrease in abundance | [14] |
| Triticum aestivum L. | chlorinated organophosphate esters-induced oxidative stress | increase in abundance | [29] | |
| Arabidopsis thaliana | methyl viologen treatment | increase in abundance | [17] | |
| isocitrate | Oryza sativa suspension cells | menadione treatment | decrease in abundance | [14] |
| heterotrophic Arabidopsis cells | menadione treatment | decrease in abundance and/or formation | [9] | |
| 2-oxo-glutarate | Oryza sativa suspension cells | menadione treatment | decrease in abundance | [14] |
| Arabidopsis thaliana | methyl viologen treatment | decrease in abundance | [17] | |
| Arabidopsis thaliana roots | menadione treatment | level changes dynamically | [28] | |
| succinate | Oryza sativa suspension cells | menadione treatment | increase in abundance | [14] |
| heterotrophic Arabidopsis cells | menadione treatment | decrease in abundance and/or formation | [9] | |
| heterotrophic Arabidopsis cells | H2O2 treatment | increase in abundance | [24] | |
| Arabidopsis thaliana roots | menadione treatment | decrease in abundance | [25,28] | |
| Arabidopsis thaliana | methyl viologen treatment | decrease in abundance | [17] | |
| fumarate | Oryza sativa suspension cells | menadione treatment | decrease in abundance | [14] |
| Arabidopsis thaliana roots | menadione treatment | decrease in abundance | [25,28] | |
| Arabidopsis thaliana | methyl viologen treatment | decrease in abundance | [17] | |
| malate | Oryza sativa suspension cells | menadione treatment | decrease in abundance | [14] |
| Triticum aestivum L. | chlorinated organophosphate esters-induced oxidative stress | increase in abundance | [29] | |
| heterotrophic Arabidopsis cells | menadione treatment | decrease in abundance and/or formation | [9] | |
| heterotrophic Arabidopsis cells | H2O2 treatment | decrease in abundance | [24] | |
| Arabidopsis thaliana roots | menadione treatment | decrease in abundance | [25,28] | |
| Arabidopsis thaliana | methyl viologen treatment | decrease in abundance | [17] | |
| algae Scenedesmus obliquus | C60 aggregates-induced stress | increase in abundance | [97] | |
| banana fruit | exogenously applied malate | improvement in stress-tolerance | [98] | |
| Tyr | Zea mays | drought-induced oxidative stress | accumulation in xylem sap | [101] |
| Arabidopsis thaliana roots | menadione treatment | increase in abundance | [25,28] | |
| Oryza sativa suspension cells | menadione treatment | increase in abundance | [14] | |
| Scrophularia striata cell culture | methyl jasmonate treatment | increase in abundance | [105] | |
| Phe | Zea mays | drought-induced oxidative stress | accumulation in xylem sap | [101] |
| Arabidopsis thaliana roots | menadione treatment | increase in abundance | [25] | |
| Triticum aestivum L. | chlorinated organophosphate esters-induced oxidative stress | increase in abundance | [29] | |
| Oryza sativa suspension cells | menadione treatment | increase in abundance | [14] | |
| Scrophularia striata cell culture | methyl jasmonate treatment | increase in abundance | [105] | |
| Trp | Zea mays | drought | accumulation in xylem sap | [101] |
| Oryza sativa | decabromodiphenyl ether treatment | improves stress-tolerance | [20] | |
| Arabidopsis thaliana roots | menadione treatment | increase in abundance | [28] | |
| Oryza sativa suspension cells | menadione treatment | increase in abundance | [14] | |
| Lys | Arabidopsis thaliana roots | menadione treatment | increase in abundance | [25,28] |
| Oryza sativa suspension cells | menadione treatment | increase in abundance | [14] | |
| Arabidopsis thaliana | UV-B-induced oxidative stress | increase in abundance | [115] | |
| Val | Oryza sativa | decabromodiphenyl ether treatment | improves stress-tolerance | [20] |
| Arabidopsis thaliana roots | menadione treatment | increase in abundance | [25,28] | |
| Oryza sativa suspension cells | menadione treatment | increase in abundance | [14] | |
| Leu | Zea mays | drought-induced oxidative stress | accumulation in xylem sap | [101] |
| Ile | Zea mays | drought-induced oxidative stress | accumulation in xylem sap | [101] |
| Arabidopsis thaliana roots | menadione treatment | increase in abundance | [25,28] | |
| Oryza sativa suspension cells | menadione treatment | increase in abundance | [14] | |
| Asp | Zea mays | drought-induced oxidative stress | accumulation in xylem sap | [101] |
| Arabidopsis thaliana roots | menadione treatment | decrease in abundance | [25,28] | |
| Triticum aestivum | chlorinated organophosphate esters-induced oxidative stress | increase in abundance | [29] | |
| Oryza sativa suspension cells | menadione treatment | decrease in abundance | [14] | |
| Scrophularia striata cell culture | methyl jasmonate treatment | increase in abundance | [105] | |
| Asn | Zea mays | drought-induced oxidative stress | accumulation in xylem sap | [101] |
| Arabidopsis thaliana roots | menadione treatment | increase in abundance | [25,28] | |
| Triticum aestivum | chlorinated organophosphate esters- induced oxidative stress | increase in abundance | [29] | |
| Thr | Zea mays | drought-induced oxidative stress | accumulation in xylem sap | [101] |
| heterotrophic Arabidopsis cells | H2O2 treatment | increase in abundance | [24] | |
| Arabidopsis thaliana roots | menadione treatment | increase in abundance | [25] | |
| Met | heterotrophic Arabidopsis cells | H2O2 treatment | decrease in abundance | [24] |
| Arabidopsis thaliana roots | menadione treatment | decrease in abundance | [25,28] | |
| Oryza sativa suspension cells | menadione treatment | decrease in abundance | [14] | |
| Cys | Zea mays | drought-induced oxidative stress | decrease in xylem sap | [101] |
| Arabidopsis thaliana, cat2 mutant | catalase-deficiency | increase in abundance in leaves | [112] | |
| Ocimum basilicum | exogenously applied cysteine | alleviates oxidative stress | [113] | |
| Glu | Arabidopsis thaliana roots | menadione treatment | decrease in abundance | [25,28] |
| Oryza sativa suspension cells | menadione treatment | decrease in abundance | [14] | |
| Arabidopsis thaliana, cat2 mutant | catalase-deficiency | increase in abundance in leaves | [112] | |
| Arabidopsis thaliana, vtc1 mutant | UV-B-induced oxidative stress | increase in abundance | [114] | |
| Gln | Arabidopsis thaliana | UV-B-induced oxidative stress | increase in abundance | [115] |
| Arg | Oryza sativa suspension cells | menadione treatment | increase in abundance | [14] |
| GABA | Arabidopsis thaliana roots | menadione treatment | increase in abundance | [28] |
| Triticum aestivum L. | chlorinated organophosphate esters-induced oxidative stress | increase in abundance | [29] | |
| Oryza sativa suspension cells | menadione treatment | decrease in abundance | [14] | |
| Arabidopsis thaliana | elicitor-induced ROS burst | priming effect | [116] | |
| Pro | Zea mays | drought-induced oxidative stress | accumulation in xylem sap | [101] |
| heterotrophic Arabidopsis cells | H2O2 treatment | decrease in abundance | [24] | |
| Arabidopsis thaliana roots | menadione treatment | increase in abundance | [25,28] | |
| Oryza sativa suspension cells | menadione treatment | decrease in abundance | [14] | |
| Ocimum basilicum | treatment with cobalt nitrate | increase in shoots | [113] | |
| Oryza sativa | Al-induced oxidative stress | increase in abundance | [99] | |
| Ornithine | Arabidopsis thaliana roots | menadione treatment | transient increase | [28] |
| Citrulline | in vitro | - | ROS-scavenging activity | [119] |
| Ala | Arabidopsis thaliana roots | menadione treatment | increase in abundance | [25,28] |
| Oryza sativa suspension cells | menadione treatment | increase in abundance | [14] | |
| Arabidopsis thaliana, rcd1 mutant | methyl viologen treatment | increased in stress-tolerant rcd1 mutant | [17] | |
| Gly | heterotrophic Arabidopsis cells | H2O2 treatment | decrease in abundance | [24] |
| Oryza sativa suspension cells | menadione treatment | increase in abundance | [14] | |
| Arabidopsis thaliana, cat2 mutant | catalase-deficiency | increase in abundance in leaves | [112] | |
| His | Oryza sativa suspension cells | menadione treatment | increase in abundance | [14] |
| Scrophularia striata cell culture | methyl jasmonate treatment | increase in abundance | [105] | |
| Arabidopsis thaliana | UV-B-induced oxidative stress | increase in abundance | [115] | |
| Ser | Zea mays | drought-induced oxidative stress | accumulation in xylem sap | [101] |
| heterotrophic Arabidopsis cells | H2O2 treatment | increase in abundance | [24] | |
| Arabidopsis thaliana, cat2 mutant | catalase-deficiency | increase in abundance in leaves | [112] | |
| O-acetyl-serine | Arabidopsis thaliana, cat2 mutant | catalase-deficiency | increase in abundance in leaves | [112] |
Publisher’s Note: MDPI stays neutral with regard to jurisdictional claims in published maps and institutional affiliations. |
© 2021 by the authors. Licensee MDPI, Basel, Switzerland. This article is an open access article distributed under the terms and conditions of the Creative Commons Attribution (CC BY) license (https://creativecommons.org/licenses/by/4.0/).
Share and Cite
Savchenko, T.; Tikhonov, K. Oxidative Stress-Induced Alteration of Plant Central Metabolism. Life 2021, 11, 304. https://doi.org/10.3390/life11040304
Savchenko T, Tikhonov K. Oxidative Stress-Induced Alteration of Plant Central Metabolism. Life. 2021; 11(4):304. https://doi.org/10.3390/life11040304
Chicago/Turabian StyleSavchenko, Tatyana, and Konstantin Tikhonov. 2021. "Oxidative Stress-Induced Alteration of Plant Central Metabolism" Life 11, no. 4: 304. https://doi.org/10.3390/life11040304
APA StyleSavchenko, T., & Tikhonov, K. (2021). Oxidative Stress-Induced Alteration of Plant Central Metabolism. Life, 11(4), 304. https://doi.org/10.3390/life11040304

