Deficiency of MMP-10 Aggravates the Diseased Phenotype of Aged Dystrophic Mice
Abstract
:1. Introduction
2. Materials and Methods
2.1. Mice
2.2. Tissue Immunostaining and Image Capture and Quantification
2.3. Quantitative Real-Time PCR
2.4. Statistical Analysis
3. Results
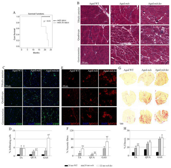
3.1. MMP-10 Deficiency Decreases Lifespan of Dystrophic Mice
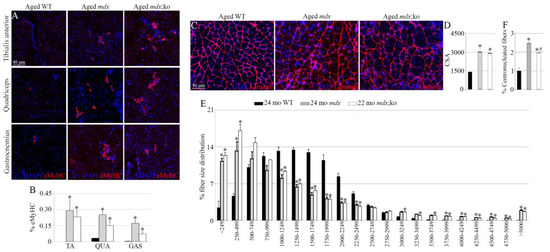
3.2. Ablation of MMP-10 Deteriorates The Skeletal Muscle Dystrophic Phenotype of Aged mdx Mice
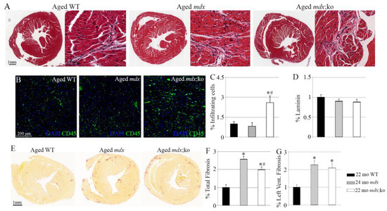
3.3. MMP-10 Ablation Leads to Chronic Inflammation in Dystrophin-Deficient Hearts
4. Discussion
Supplementary Materials
Author Contributions
Funding
Institutional Review Board Statement
Data Availability Statement
Acknowledgments
Conflicts of Interest
References
- Emery, A.E. The muscular dystrophies. Lancet 2002, 359, 687–695. [Google Scholar] [CrossRef]
- Cox, G.F.; Kunkel, L.M. Dystrophies and heart disease. Curr. Opin. Cardiol. 1997, 12, 329–343. [Google Scholar] [CrossRef] [PubMed]
- Vu, T.H.; Werb, Z. Matrix metalloproteinases: Effectors of development and normal physiology. Genes Dev. 2000, 14, 2123–2133. [Google Scholar] [CrossRef] [PubMed] [Green Version]
- Ogura, Y.; Tajrishi, M.M.; Sato, S.; Hindi, S.M.; Kumar, A. Therapeutic potential of matrix metalloproteinases in Duchenne muscular dystrophy. Front. Cell Dev. Biol. 2014, 2, 11. [Google Scholar] [CrossRef] [PubMed] [Green Version]
- Bobadilla, M.; Sáinz, N.; Rodriguez, J.A.; Abizanda, G.; Orbe, J.; de Martino, A.; Verdugo, J.M.G.; Páramo, J.A.; Prósper, F.; Pérez-Ruiz, A. MMP-10 Is Required for Efficient Muscle Regeneration in Mouse Models of Injury and Muscular Dystrophy. Stem Cells 2013, 32, 447–461. [Google Scholar] [CrossRef] [PubMed]
- Bobadilla, M.; Sáinz, N.; Abizanda, G.; Orbe, J.; Rodriguez, J.; Paramo, J.A.; Prosper, F.; Ruiz, A.P. The CXCR4/SDF1 Axis Improves Muscle Regeneration Through MMP-10 Activity. Stem Cells Dev. 2014, 23, 1417–1427. [Google Scholar] [CrossRef] [PubMed]
- Gomez-Rodriguez, V.; Orbe, J.; Martinez-Aguilar, E.; Rodriguez, J.A.; Fernandez-Alonso, L.; Serneels, J.; Bobadilla, M.; Perez-Ruiz, A.; Collantes, M.; Mazzone, M.; et al. Functional MMP-10 is required for efficient tissue repair after experimental hind limb ischemia. FASEB J. 2015, 29, 960–972. [Google Scholar] [CrossRef] [PubMed]
- Jonathan, H.; Xu, M.; Slaughter, J.C.; Crum, K.; Chew, J.D.; Burnette, W.B.; Su, Y.R.; Tomasek, K.; Parra, D.A.; Markham, L.W. The Role of Matrix Metalloproteinases and Tissue Inhibitors of Metalloproteinases in Duchenne Muscular Dystrophy Cardiomyopathy. J. Card. Fail. 2019, 25, 259–267. [Google Scholar] [CrossRef]
- Fu, X.; Khalil, H.; Kanisicak, O.; Boyer, J.G.; Vagnozzi, R.J.; Maliken, B.D.; Sargent, M.A.; Prasad, V.; Valiente-Alandi, I.; Blaxall, B.C.; et al. Specialized fibroblast differentiated states underlie scar formation in the infarcted mouse heart. J. Clin. Investig. 2018, 128, 2127–2143. [Google Scholar] [CrossRef] [PubMed] [Green Version]
- Ruiz-Villalba, A.; Romero, J.P.; Hernandez, S.C.; Vilas-Zornoza, A.; Fortelny, N.; Castro-Labrador, L.; Martin-Uriz, P.S.; Lorenzo-Vivas, E.; García-Olloqui, P.; Palacios, M.; et al. Single-Cell RNA-seq Analysis Reveals a Crucial Role for Collagen Triple Helix Repeat Containing 1 (CTHRC1) Cardiac Fibroblasts after Myocardial Infarction. Circulation 2020, 142, 1831–1847. [Google Scholar] [CrossRef] [PubMed]
- Mao, L.; Yano, M.; Kawao, N.; Tamura, Y.; Okada, K.; Kaji, H. Role of matrix metalloproteinase-10 in the BMP-2 inducing osteoblastic differentiation. Endocr. J. 2013, 60, 1309–1319. [Google Scholar] [CrossRef] [PubMed] [Green Version]
- Au, C.G.; Butler, T.L.; Sherwood, M.C.; Egan, J.R.; North, K.N.; Winlaw, D.S. Increased connective tissue growth factor associated with cardiac fibrosis in the mdx mouse model of dystrophic cardiomyopathy. Int. J. Exp. Pathol. 2011, 92, 57–65. [Google Scholar] [CrossRef] [PubMed]
- Nitahara-Kasahara, Y.; Takeda, S.; Okada, T. Inflammatory predisposition predicts disease phenotypes in muscular dystrophy. Inflamm. Regen. 2016, 36, 1–5. [Google Scholar] [CrossRef] [PubMed] [Green Version]
- Morgan, J.; Partridge, T. Skeletal muscle in health and disease. Dis. Model. Mech. 2020, 13, 15–17. [Google Scholar] [CrossRef] [PubMed] [Green Version]
- Tidball, J.G.; Welc, S.S.; Wehling-Henricks, M. Immunobiology of Inherited Muscular Dystrophies. Compr. Physiol. 2018, 8, 1313–1356. [Google Scholar] [CrossRef] [PubMed]
- Joe, A.W.B.; Yi, L.; Natarajan, A.; Le Grand, F.; So, L.; Wang, J.; Rudnicki, M.; Rossi, F.M.V. Muscle injury activates resident fibro/adipogenic progenitors that facilitate myogenesis. Nat. Cell Biol. 2010, 12, 153–163. [Google Scholar] [CrossRef] [PubMed] [Green Version]
- Lindsey, M.L.; Iyer, R.P.; Jung, M.; DeLeon-Pennell, K.; Ma, Y. Matrix metalloproteinases as input and output signals for post-myocardial infarction remodeling. J. Mol. Cell. Cardiol. 2016, 91, 134–140. [Google Scholar] [CrossRef] [PubMed] [Green Version]
- Ra, H.-J.; Parks, W.C. Control of matrix metalloproteinase catalytic activity. Matrix Biol. 2007, 26, 587–596. [Google Scholar] [CrossRef] [PubMed] [Green Version]
- Melacini, P.; Vianello, A.; Villanova, C.; Fanin, M.; Miorin, M.; Angelini, C.; Volta, S.D. Cardiac and respiratory involvement in advanced stage Duchenne muscular dystrophy. Neuromuscul. Disord. 1996, 6, 367–376. [Google Scholar] [CrossRef]



Publisher’s Note: MDPI stays neutral with regard to jurisdictional claims in published maps and institutional affiliations. |
© 2021 by the authors. Licensee MDPI, Basel, Switzerland. This article is an open access article distributed under the terms and conditions of the Creative Commons Attribution (CC BY) license (https://creativecommons.org/licenses/by/4.0/).
Share and Cite
Baraibar-Churio, A.; Bobadilla, M.; Machado, F.J.D.; Sáinz, N.; Roncal, C.; Abizanda, G.; Prósper, F.; Orbe, J.; Pérez-Ruiz, A. Deficiency of MMP-10 Aggravates the Diseased Phenotype of Aged Dystrophic Mice. Life 2021, 11, 1398. https://doi.org/10.3390/life11121398
Baraibar-Churio A, Bobadilla M, Machado FJD, Sáinz N, Roncal C, Abizanda G, Prósper F, Orbe J, Pérez-Ruiz A. Deficiency of MMP-10 Aggravates the Diseased Phenotype of Aged Dystrophic Mice. Life. 2021; 11(12):1398. https://doi.org/10.3390/life11121398
Chicago/Turabian StyleBaraibar-Churio, Arantxa, Míriam Bobadilla, Florencio J. D. Machado, Neira Sáinz, Carmen Roncal, Gloria Abizanda, Felipe Prósper, Josune Orbe, and Ana Pérez-Ruiz. 2021. "Deficiency of MMP-10 Aggravates the Diseased Phenotype of Aged Dystrophic Mice" Life 11, no. 12: 1398. https://doi.org/10.3390/life11121398
APA StyleBaraibar-Churio, A., Bobadilla, M., Machado, F. J. D., Sáinz, N., Roncal, C., Abizanda, G., Prósper, F., Orbe, J., & Pérez-Ruiz, A. (2021). Deficiency of MMP-10 Aggravates the Diseased Phenotype of Aged Dystrophic Mice. Life, 11(12), 1398. https://doi.org/10.3390/life11121398

