Next Article in Journal
Hybrid Multi-Scale CNN and Transformer Model for Motor Fault Detection
Next Article in Special Issue
Economical Motion Planning for On-Road Autonomous Driving with Distance-Sensitive Spatio-Temporal Resolutions
Previous Article in Journal
Second-Order Nonsingular Terminal Sliding Mode Control for Tracking and Stabilization of Cart–Inverted Pendulum
Previous Article in Special Issue
A Slip-Based Model Predictive Control Approach for Trajectory Following of Unmanned Tracked Vehicles
 
 
Font Type:
Arial Georgia Verdana
Font Size:
Aa Aa Aa
Line Spacing:
Column Width:
Background:
Article

Hierarchical Path Planning for Automatic Parking in Constrained Scenarios via Entry-Point Guidance

1
School of Vehicle and Mobility, Tsinghua University, Beijing 100084, China
2
School of Mechanical Engineering, Guizhou University, Guiyang 550025, China
3
College of Mechanical and Vehicle Engineering, Hunan University, Changsha 410082, China
*
Authors to whom correspondence should be addressed.
Machines 2026, 14(1), 112; https://doi.org/10.3390/machines14010112
Submission received: 24 December 2025 / Revised: 15 January 2026 / Accepted: 16 January 2026 / Published: 18 January 2026

Abstract

Automatic parking in constrained environments, such as dead-end roads and narrow parallel spaces, remains a challenge due to the low success rate and poor real-time performance of conventional planning algorithms. The paper proposes an entry-point guided path planning method that integrates heuristic search with hybrid A* and reeds-shepp curve to address the above limitations. By rapidly identifying the optimal initial parking pose, the proposed method ensures the kinematic feasibility and smoothness of the resulting trajectories. To further improve efficiency and safety in tight spaces, a hybrid collision detection mechanism is developed by combining a rectangular envelope with multi-circle fitting. The hierarchical geometric modeling approach significantly reduces computational cost while maintaining high detection accuracy. The method is validated through both simulations and real-vehicle experiments in vertical and parallel parking scenarios. Results demonstrate that in typical constrained scenarios, the average planning time is only 0.543 s, and the number of direction changes is maintained between 1 and 6, demonstrating superior computational efficiency and improved trajectory smoothness. These attributes make the algorithm highly suitable for practical deployment in advanced driver assistance systems and autonomous vehicles.

1. Introduction

Automatic parking has emerged as a key feature in advanced driver assistance systems (ADAS) and autonomous driving, offering significant improvements in user convenience, parking efficiency, and overall driving experience [1,2]. With the growing number of vehicles and increasingly constrained urban parking environments, the demand for reliable and efficient automated parking systems is higher than ever. In practice, vehicles often encounter limited maneuvering space, irregularly sized parking slots, dead-end roads, and densely populated obstacles, which pose significant challenges for path planning algorithms [3,4]. Moreover, the presence of nonholonomic motion constraints, vehicle size limitations, and the need for real-time execution further complicate the parking planning task, making conventional methods insufficient for complex parking scenarios [5].
Over the years, previous studies have proposed a variety of path planning methods for automated parking. Geometric curve-based methods, among the earliest and most widely adopted approaches, construct parking paths by combining primitives such as straight lines, circular arcs, clothoid curves, and Bézier curves. Such methods can ensure a certain degree of path smoothness and curvature continuity while being easy to implement and deploy in engineering applications [6]. Zhang et al. proposed a method that generates collision-free parking paths using circular arcs and straight lines, completing maneuvers while respecting vehicle kinematics, and then smooths the trajectory with B-spline curves for continuous curvature [7]. Sui et al. proposed a geometric parking strategy that sequences straight and arc motions based on driver habits and smooths them with clothoid transitions to ensure continuous curvature [8]. Vorobieva et al. proposed a geometric parking planner that first constructs maneuvering paths from circular arcs under vehicle kinematic constraints and then refines them into continuous-curvature trajectories using clothoid transitions [9]. Kim et al. introduced a local planner constructed from approximate clothoid segments and verified its convergence properties through a Lyapunov-based analysis [10]. Piao et al. designed a parallel parking scheme using a sequence of circular arcs that does not require the vehicle to begin in a pose aligned with the slot, though the resulting path still suffers from curvature discontinuities [11]. Geometric curve-based methods are considered efficient and practical, yet several limitations are still observed. Adaptability in dynamic or multi-vehicle environments is constrained by inherent static assumptions, and parking feasibility in confined spaces is reduced when initial pose selection is insufficiently addressed [12]. Moreover, in tight slots, purely geometric paths may struggle to ensure both smoothness and feasibility, even when using clothoids or higher-order curves, leading to excessive steering, longer trajectories, or local infeasibility [13].
Heuristic search methods provide another important approach for automated parking path planning [14]. These methods typically rely on discrete grid maps to search the state space and generate feasible paths. Algorithms such as A*, hybrid A*, and jump point search use heuristic functions to guide the search direction, quickly finding feasible paths while controlling path length and redundant node expansion. Sedighi and Nguyen proposed a hybrid parking path planner that integrates hybrid A* with visibility diagram planning, aiming to improve computation time and generate feasible nonholonomic paths more efficiently [15]. Zhang et al. presented a hierarchical parking path planner that separates global guidance and local planning layers, allowing the hybrid A* algorithm to work in more complex parking scenarios with moderate improvements in planning speed and adaptability [16]. Meng et al. suggested an enhanced hybrid A* algorithm for autonomous parking, adding a staged optimization process to improve path safety and somewhat reduce search time [17]. He et al. developed a narrow-space parking approach using a fast A* to create discrete points and then selecting anchor points to form smoother trajectories, which modestly improves success rates and planning efficiency [18]. Various improvements, including dynamic adjustment of heuristic weights, limiting node expansions, or integrating rapid jump search strategies, can significantly reduce invalid searches and improve computational efficiency [19,20]. In complex environments, hybrid A* can produce feasible paths that respect vehicle motion constraints, bringing trajectory planning closer to real vehicle kinematics. Nonetheless, key challenges remain, such as discontinuous curvature requiring frequent steering adjustments, fixed start nodes limiting flexibility, and difficulties in narrow or cluttered spaces, often necessitating extra smoothing or optimization to ensure practical deployability [21,22].
Optimization-based and intelligent algorithms demonstrate high-quality trajectory generation capabilities and strong adaptability in trajectory planning [23,24]. Iterative linear quadratic regulator (iLQR) and multi-objective optimization methods can refine initial paths, achieving smoother curvature and strict collision constraints. Ma et al. proposed a local-learning-enabled constrained iLQR algorithm for trajectory planning, combining hybrid dynamic optimization with a neural network-based local system model [25]. Zhou et al. proposed a geometry-based secondary path planning method for automatic parking, using a set of predefined straight-line and arc patterns [26]. A traversal strategy selects suitable patterns, and sequential quadratic programming (SQP) adjusts them to meet current motion and environment constraints, improving path adaptability during parking. Mohammadi et al. proposed an automatic parallel parking method that uses an evolutionary optimization approach, aiming to reduce parking duration and enable parking in one or two maneuvers in smaller spaces [27]. By integrating vehicle dynamics, environmental information, and motion constraints into the optimization framework, these approaches can generate safe, feasible, and smooth trajectories while ensuring local optimality. However, their performance in complex non-convex constrained spaces is heavily dependent on high-quality initial guesses. Furthermore, the high computational cost associated with their iterative processes often compromises real-time performance.
Intelligent approaches, such as reinforcement learning and neural networks, enable end-to-end parking policy learning and adaptation to complex, dynamic environments. Through the training of policy networks, feasible trajectories are autonomously generated in multi-obstacle and multi-vehicle scenarios, allowing dynamic adjustment to environmental changes. Zhang et al. proposed a model-based reinforcement learning approach for automatic parking, which iteratively generates and evaluates data to train a network guiding parking decisions [28]. Zhang et al. proposed a reinforcement learning-based end-to-end parking algorithm that allows the vehicle to continuously learn from parking experiences, improving path tracking and reducing deviation caused by vehicle nonlinear dynamics [29,30]. Nevertheless, intelligent methods typically require large-scale training data, and convergence speed and generalization may be limited [31]. Furthermore, guaranteeing strict kinematic feasibility and curvature continuity remains difficult [32]. In practical applications, these methods frequently struggle to strictly adhere to kinematic constraints, such as the minimum turning radius, under finite training samples, which can lead to abrupt curvature changes in the generated paths.
Existing research has largely focused on parallel and vertical parking in relatively spacious environments. Narrow and uncertain parking scenarios remain challenging due to the high likelihood of multiple forward–backward maneuvers, discontinuous path curvature, and potential collisions. To address these, recent studies have explored optimization-based and learning-based methods. However, optimization-based approaches often struggle with convergence and real-time performance in non-convex constrained spaces due to their sensitivity to initial guesses. Meanwhile, learning-based methods frequently fail to strictly guarantee safety and kinematic feasibility, often resulting in abrupt curvature changes. Building on this, the present study proposes an entry-point guided path planning approach that integrates heuristic search with hybrid A* and Reeds-Shepp (RS) curves. By identifying a kinematically feasible “bottleneck” pose as an optimal guide, this method overcomes the local optima of optimization-based techniques and the lack of curvature continuity in discrete search or learning-based methods. The key contributions of this work are summarized as follows:
(1)
An entry-point search mechanism is proposed, in which vehicle turning limits and slot geometry are explicitly incorporated. Unlike traditional decoupled hierarchical planners [1], an optimal transition pose is pre-identified through forward evaluation. The entry-point is treated as a kinematic filter to prune the search space directly, ensuring that the global search is consistently directed toward a kinematically executable region.
(2)
A tightly coupled architecture between the guidance and planning layers is established by integrating entry-point information into the heuristic cost function of Hybrid A*. Compared to traditional backward searches [4] that expand blindly in non-convex spaces, node expansion and computational overhead are significantly reduced through targeted heuristic guidance. While curvature continuity is maintained, superior planning efficiency is achieved in constrained environments.
(3)
Extensive validation was conducted through simulation and real-vehicle experiments, demonstrating the feasibility, computational efficiency, and smoothness of the generated path.
The remainder of this paper is organized as follows. Section 2 introduces the overall system framework. Section 3 describes the proposed path planning methodology. Section 4 presents the simulation results, and Section 5 provides the experimental validation and analysis. Section 6 concludes the paper.

2. Overall Framewor

This paper presents an entry-pose–guided parking path planning method tailored for constrained environments, such as dead-end roads and narrow parallel spaces, where conventional planning algorithms often exhibit low success rates and limited real-time performance. the overall framework of the proposed method is shown in Figure 1 and is systematically organized into three main modules: input and environment modeling, parking path planning, and the hierarchical collision detection mechanism.
The input and environment modeling module integrates both static and real-time information of the parking environment, providing a reliable foundation for subsequent planning. Key inputs include the vehicle state, map information, parking space data, and obstacle information. The parking path planning module is responsible for efficiently generating kinematically feasible and smooth trajectories. The first step is the parking-entry point search, which rapidly identifies the optimal initial parking pose within the constrained environment. By incorporating geometric and kinematic constraints, this search reduces the planning domain and addresses the challenges of selecting a feasible starting pose. After determining the entry point, the hybrid A* and RS curve generation process constructs the complete parking trajectory. The hybrid A* algorithm produces a preliminary path that respects the vehicle’s non-holonomic constraints, and RS curves are then applied to refine path segments and connect key nodes. This two-stage approach ensures that the final trajectory is smooth, kinematically feasible, and free from abrupt curvature changes typical of traditional discrete path generation methods.
To enhance planning efficiency and safety in tight spaces, a hierarchical collision detection mechanism is incorporated into the framework. This hybrid approach combines rectangular envelope modeling with multi-circle fitting. The rectangular envelope provides a computationally lightweight approximation of the vehicle for coarse collision checks during parking-entry point search and hybrid A* planning, allowing rapid elimination of infeasible states. The multi-circle model, representing the vehicle as a set of overlapping circles, delivers higher accuracy for fine-grained collision checks, particularly when validating the final RS curve trajectory. To handle initial lateral offsets and tightly constrained spaces, iterative shuffling maneuvers, or entry-point guided adjustments, are integrated into the path planning process. These localized “back-and-forth” adjustments allow the vehicle to refine its alignment and achieve a smooth final pose within the parking slot, while maintaining kinematic feasibility. By integrating these modules into a cohesive framework, the proposed method generates smooth, kinematically feasible trajectories with reliable execution in constrained parking scenarios, including complex entry and shuffling operations, providing a practical solution for advanced driver assistance systems and autonomous vehicles.

3. Path Planning Methodology

3.1. Vehicle Model

Figure 2 illustrates the schematic of the vehicle kinematic model. To address the path planning problem of automated parking systems in low-speed and spatially constrained scenarios, this paper adopts a single-track kinematic model. The vehicle is simplified as a single-track system with front and rear axles and a central body line. By describing the motion state of the rear axle center, the model can approximate the overall vehicle motion characteristics.
In the inertial coordinate system, the vehicle’s position and orientation can be defined as ( x r , y r , ϕ ) , where x r and y r denote the planar coordinates of the rear axle center, and ϕ is the vehicle yaw angle, representing the heading direction. The front wheel steering angle is denoted as δ , the speed of the rear axle center as v, and the wheelbase as L. In low-speed parking scenarios, the vehicle’s side-slip angles are negligible, and it is assumed that both front and rear wheels have zero side-slip, which simplifies the model to planar motion without considering tire dynamics or lateral forces.
The velocity of the rear axle center can be expressed as:
x r ˙ = v cos ϕ , y r ˙ = v sin ϕ
where x ˙ and y ˙ represent the velocity components along the X and Y axes, respectively.
As a non-holonomic mechanical system, the motion of the front and rear wheels must satisfy non-holonomic constraints:
y ˙ f cos δ x ˙ f sin δ = 0
y ˙ r = 0
The yaw rate ϕ ˙ of the vehicle can be derived from geometric relationships between the front wheel steering angle and vehicle speed:
ϕ ˙ = v L tan δ
A larger steering angle results in a smaller turning radius at the same speed, enabling more flexible maneuvering. Based on geometry, the rear wheel turning radius R r and the front wheel steering angle are related as:
R r = L tan δ
This relationship is used to guide turning constraints during path planning, ensuring the generated trajectory meets the vehicle’s actual steering capabilities. In summary, the single-track model relative to the rear axle center can be expressed as:
x r ˙ = v cos ϕ y r ˙ = v sin ϕ ϕ ˙ = v L tan δ
The kinematic model features simplicity and clear physical meaning, accurately describing vehicle motion in low-speed parking environments, and provides essential motion constraints for path planning and collision detection.

3.2. Collision Detection

Collision detection is a fundamental component of the proposed parking path planning method, as it is repeatedly invoked during both the parking-entry point search and the subsequent path planning process. In these stages, a large number of candidate poses and motion primitives must be evaluated for feasibility under strict geometric constraints, making collision checking a critical factor affecting both planning success and computational efficiency. Considering the different requirements of the parking-entry point search and the path planning stages, distinct collision detection models are employed. During parking-entry point search, the environment is typically highly constrained and available clearance is limited. To accurately evaluate spatial feasibility and fully exploit the available space, a rectangular bounding box collision detection model is adopted. This representation provides a conservative yet compact approximation of the vehicle footprint, which is well suited for assessing feasibility in narrow parking environments. In contrast, during the path planning stage, where the traversable region is relatively sufficient and collision checks are performed at a much higher frequency, computational efficiency becomes the primary concern. Therefore, a multi-circle collision detection model is used. By representing the vehicle with multiple enclosing circles of identical radius, obstacle inflation is required only once, and collision checking can be reduced to efficient point-in-region tests. This significantly improves planning efficiency while maintaining adequate accuracy for practical parking scenarios.

3.2.1. Multi-Circle Collision Detection Model

Figure 3 illustrates the ten-circle approximation. In the figure, the vehicle’s outline is approximated by 10 equally sized circles uniformly distributed along the longitudinal axis, with each circle’s center located on the vehicle’s centerline. By using this circular approximation, the complex polygonal collision detection problem is simplified to a point-in-region check between the circle centers and the dilated obstacles. Specifically, let L and W denote the vehicle length and width, respectively. To ensure full lateral coverage, the radius r of each circle is set to half of the vehicle width:
r = W 2
where r is the radius of each approximating circle. The ten-circles are placed along the vehicle longitudinal centerline with uniform spacing d between adjacent circle centers:
d = L 10 1 = L 9
where d represents the longitudinal distance between consecutive circle centers. The local coordinates of the i-th circle center in the vehicle’s body frame are then given by:
p i ( b ) = x i ( b ) y i ( b ) = L 2 + ( i 1 ) d 0 , i = 1 , , 10
where p i ( b ) denotes the position vector of the i-th circle center in the body frame, x i ( b ) and y i ( b ) are its longitudinal and lateral coordinates, respectively, with the origin at the vehicle center. This distribution ensures uniform coverage along the vehicle length and aligns with the planner’s sampling interval, improving both collision detection precision and stability.
To evaluate candidate nodes in the global frame, each circle center is transformed according to the vehicle’s current pose. Let ( x , y ) denote the global position of the vehicle center and ϕ the heading angle of the vehicle relative to the global frame. The global coordinates of the i-th circle center are obtained via a rigid-body transformation:
p i ( g ) = x i y i = x y + cos ϕ sin ϕ sin ϕ cos ϕ p i ( b )
where p i ( g ) denotes the position vector of the i-th circle center in the global frame, and x i , y i are the corresponding coordinates. This transformation ensures that each circle center updates dynamically with the vehicle pose and can be directly used for collision checks at each discrete path node.
To further accelerate computation, the obstacle occupancy grid O is first dilated by a radius equal to the circle radius r. The dilated obstacle set is defined as:
O = O B ( 0 , r )
where O is the dilated obstacle set, and B ( 0 , r ) = p R 2 | | p | | r denotes a closed disk of radius r centered at the origin. After dilation, collision checking reduces to determining whether any circle center lies within the dilated obstacle region:
i , p i ( g ) O collision
If the map is stored as an occupancy grid M, the condition further simplifies to a binary query of the dilated grid M :
Collision = 1 M ( x i , y i ) = 1

3.2.2. Rectangular Bounding Box Collision Detection Model

In highly constrained environments, where the drivable space is limited, precise geometric verification of vehicle feasibility is critical. To achieve this, the vehicle is represented by a rectangular bounding box that closely approximates the actual vehicle footprint. Figure 4 illustrates the rectangular bounding box collision detection scheme. Let L r and W r denote the length and width of the vehicle, respectively. The four corners of the bounding rectangle in the vehicle body frame are defined as:
q 1 ( b ) = L r 2 W r 2 , q 2 ( b ) = L r 2 W r 2 , q 3 ( b ) = L r 2 W r 2 , q 4 ( b ) = L r 2 W r 2
To increase detection granularity along the vehicle edges, each side of the rectangle is sampled at uniform intervals Δ s . Let q j ( b ) denote the j-th sampled point in the vehicle body frame, and define the full set of sampled points as:
Q ( b ) = { q j ( b ) j = 1 , , N r }
where N r is the total number of points sampled along all edges of the rectangle. This sampling ensures that potential collisions along any part of the vehicle boundary can be detected, while keeping the number of checks manageable.
To convert the sampled points to global coordinates, a rigid-body transformation is applied based on the vehicle’s center position ( x , y ) and heading ϕ :
q j ( g ) = x y + cos ϕ sin ϕ sin ϕ cos ϕ q j ( b ) , j = 1 , , N r
This transformation ensures that the rectangle’s sampled points accurately track the vehicle’s pose in the global frame, allowing collision checks at every planned node along a candidate trajectory. To account for the vehicle dimensions during collision detection, the obstacle map O r R 2 is dilated using a rectangular structuring element of half-length r x = L r / 2 and half-width r y = W r / 2 :
O r = O r R r ( r x , r y ) ,
R r ( r x , r y ) = { ( u , v ) R 2 | u | r x , | v | r y }
where R r ( r x , r y ) represents a rectangle centered at the origin. After this dilation, the collision check simplifies to testing whether any sampled point of the vehicle rectangle lies inside the dilated obstacle region:
j { 1 , , N r } s . t . q j ( g ) O r collision
When the environment is represented as an occupancy grid map M r , the test further reduces to a binary query:
Collision = 1 M r ( x j , y j ) = 1 , j = 1 , , N r
where M r denotes the dilated occupancy grid.

3.3. Parking-Entry Point Search

Selecting a suitable parking-entry point for a vehicle in complex and constrained environments is a critical problem for achieving efficient and reliable parking. Traditional global path planning methods typically plan directly from the vehicle’s start position to the target parking spot, which can result in high computational cost and limited feasibility in constrained spaces. To address this challenge, this study proposes a reverse-search-based parking point search algorithm, which decomposes the parking planning problem into two stages: global planning to the parking entry point and local execution of the parking maneuver. This decomposition significantly reduces computational complexity while enhancing algorithm robustness.
The parking-entry point search algorithm proposed in this paper follows the logical workflow illustrated in Figure 5. The algorithm design fully considers vehicle kinematic constraints and parking scenario geometric features, and integrates collision detection, path template generation and geometric transformation, and iterative shuffling search, forming a systematic search strategy. First, the system initializes and parses the parking-slot type and opening direction, based on which it computes the initial search direction and the geometric template path (consisting of a straight segment and a quarter-circular arc). Subsequently, the algorithm enters the core search loop, where collision checking is performed to verify path feasibility, and the vehicle’s heading angle is continuously evaluated to determine whether it has been adjusted to be perpendicular to the parking slot. If this condition is not yet satisfied and no termination threshold has been reached, the search direction or the steering maneuver is dynamically switched to continue the iteration. Once the condition is satisfied, the path obtained from the backward search is reversed, and the final parking-entry point is computed.
At the initial stage, based solely on vehicle kinematics and the minimum turning radius R min , the parking endpoint pose is defined as P end = ( 0 , 0 , 0 ) . P end = ( x end , y end , θ end ) represents the rear axle center position ( x end , y end ) and heading angle θ end of the vehicle at the parking endpoint, with the rear axle center at the origin and the heading angle θ end = 0 . The generated standard exit path consists of two segments. The first is a straight backward segment, with the vehicle reversing along its current heading by a distance:
L 1 = R min + Δ safe
where Δ safe is a safety margin that accounts for vehicle width, lateral clearance, and obstacle inflation to ensure collision-free turning. The second segment is a circular arc turning segment, with radius R min , rotating leftward by Δ θ = π / 2 so that the vehicle’s final heading is perpendicular to the parking space.
After path generation, the path is discretized into a sequence of points with step size Δ s = 0.05 m forming the left reference path template T L = ( x i , y i , θ i ) i = 1 N . ( x i , y i , θ i ) denote the position and heading angle of the vehicle at the i-th discretized point along the path, and N is the total number of discretized points. The right reference path template is obtained via geometric mirroring.
The global orientation angle of the parking space is defined as:
α = atan 2 ( y b y a , x b x a )
where ( x a , y a ) and ( x b , y b ) are the coordinates of two reference points defining the parking space direction. The templates are rotated to align with the parking space orientation:
x y = cos ( α π / 2 ) sin ( α π / 2 ) sin ( α π / 2 ) cos ( α π / 2 ) x y
Through template generation and rotation, we can precomput ideal exit paths for left-side or right-side parking, providing reference trajectories for subsequent parking point search. The parking side decision is implemented via reverse collision checking. The algorithm checks the feasibility of vehicle poses along the path in reverse order from the parking endpoint. For both left and right paths, the number of consecutive collision-free points N L and N R are recorded. The parking side is selected according to two rules. If | N L N R | 2 , the side with more consecutive collision-free points is chosen. If the difference is not significant, the initial vehicle pose and the parking exit vector are used to select the side that maintains smoother and more natural movement, minimizing turning and reducing collision risk.
The core of the parking point search is the iterative shuffling mechanism which logical workflow illustrated in Figure 6. As illustrated in Figure 6, the algorithm starts from the parking endpoint and performs iterative shuffling adjustments to conduct a reverse search for a geometric path that extends outward from inside the parking space while satisfying collision constraints. The outermost point on this path that exhibits a feasible and well-conditioned vehicle pose is defined as the parking entry point. This point is then used as the target input for the subsequent global planner, thereby decoupling the complete parking task into two subproblems: global navigation from the vehicle’s initial pose to the parking entry point, and precise local execution from the entry point to the final parking endpoint.
The shuffling procedure is invoked once the reference path fails to supply sufficient clearance for a single exit maneuver. The endpoint of current feasible path segment is expressed as:
P start ( k ) = ( x k , y k , θ k )
where x k and y k represent the Cartesian position of the vehicle and θ k denotes its heading angle. To align the geometric template with this vehicle pose, a rotation angle is computed:
ϕ = θ k θ base + δ dir
where θ base is the nominal heading direction of the baseline template and δ dir is a direction-switching offset that alternates the steering mode between forward and backward motions. The original heading angle of the i-th point in the template, denoted as θ i , is adjusted by the rotation angle ϕ to obtain the heading angle in the global coordinate frame:
θ i = θ i + ϕ
where θ i represents the final heading angle of the path point in the global coordinate system. By alternating forward and reverse template segments across iterations, the vehicle’s pose is gradually adjusted.
After the transformed segment is generated, reverse collision checking is performed to extract all collision-free points, forming the set:
P k free = { ( x i , y i , θ i ) }
where ( x i , y i ) denotes the transformed coordinate of each point. The length of this collision-free subset is denoted L k free . If this length is shorter than the minimum acceptable value L min , the segment is considered infeasible and the endpoint of the previous valid segment is directly taken as the parking-entry point. If the length requirement is satisfied, a heading-consistency search is performed backward from the endpoint to determine whether there exists a point whose heading θ satisfies:
| θ θ end | = π 2
where θ end denotes the desired perpendicular-to-slot heading. If such a point is found, the corresponding sub-path is extracted as the output of the current iteration. Otherwise, the algorithm proceeds to the next iteration, with at most N iterations allowed before termination. if found, the valid subpath is extracted as the result of the current iteration; otherwise, the next shuffling iteration continues, with a maximum of four iterations.
After iteration, all valid path segments are concatenated from the parking point to the parking endpoint to form the complete geometric parking path. To improve the robustness of the global planner, a short straight-line extension (e.g., 2 m) is added along the heading at the final parking point and collision-checked; the longest collision-free portion is used as the final parking point.

3.4. The Parking Path Planning

Efficient path planning for autonomous vehicles in confined spaces is a critical task for achieving high-performance parking and low-speed maneuvering. Traditional A* algorithms can quickly search for paths from start to goal, but they do not consider vehicle kinematic constraints, which may result in paths that are infeasible for real-world execution, such as violating the minimum turning radius or front wheel steering limits. To address these issues, this paper proposes an improved hybrid A* path planning algorithm that tightly integrates vehicle kinematics into the search process and incorporates reeds-shepp (RS) curve analytic expansion, enabling efficient global search combined with high-precision local path generation. This approach ensures both path executability and collision safety, while significantly improving planning efficiency and path smoothness, providing a reliable solution for practical parking and low-speed maneuvers. The improved hybrid A* path planning algorithm incorporates vehicle constraints, including minimum turning radius R min , maximum front wheel steering angle δ max , and forward/reverse motion limits, directly into the search. The search process evaluates nodes using a total cost function f ( n ) :
f ( n ) = g ( n ) + h ( n )
where h ( n ) is the heuristic function, g ( n ) represents the actual cost from the start node to the current node n, considering path length, steering change penalty, and reverse motion penalty:
g ( n ) = k = 0 K 1 Δ s k + α | Δ δ k | + β · I ( v k < 0 )
where Δ s k is the length of the k-th path segment, Δ δ k is the change in front wheel steering angle, I ( v k < 0 ) is an indicator function that equals 1 if the vehicle moves in reverse along this segment and 0 otherwise, and α , β are weighting coefficients for steering change and reverse motion penalties.
The heuristic function h ( n ) combines the positional distance and heading deviation to guide the search toward the goal pose:
h ( n ) = w p ( x x g ) 2 + ( y y g ) 2 + w θ min ( | θ θ g | , 2 π | θ θ g | )
where ( x g , y g , θ g ) is the goal pose and w p , w θ are the weighting coefficients for position and heading.To ensure the reproducibility of the proposed hybrid A* algorithm, the weighting coefficients in the cost function g ( n ) and heuristic h ( n ) are determined based on empirical tuning and kinematic requirements. Specifically, the steering change penalty α is set to penalize excessive steering fluctuations and ensure curvature smoothness, while the reverse motion penalty β is assigned to minimize the number of maneuvers in constrained spaces. For the heuristic function, the positional weight w p is fixed at 1 as a baseline, and the heading weight w θ is tuned to balance the progress toward the goal position with the necessity of orientation alignment. These settings ensure that the planner prioritizes kinematically feasible and human-like paths while maintaining high search efficiency in narrow environments.
To improve local path accuracy during the search, the algorithm integrates RS curve analytic expansion into the hybrid A* framework. RS curves are kinematically feasible shortest paths that satisfy the minimum turning radius constraint and can connect any two poses. RS curves are categorized into five types: CSC, CCC, CCCC, CCSC, and CCSCC, each consisting of circular arc segments (C) and straight segments (S) and allowing specification of forward or reverse motion. By invoking RS curve expansion during hybrid A* search, a locally optimal path can be rapidly generated from the current node to the goal node, thereby reducing the computational cost of global search.
The RS curve generation procedure includes three steps. First, the goal pose is transformed into a local coordinate system with the current node as the origin and rotated to align with the current heading:
x y θ = R ( θ n ) x g x n y g y n θ g θ n
where R ( ϕ ) is the rotation matrix about the Z-axis, and ( x n , y n , θ n ) is the current node pose. Next, the five curve types are traversed, solving the circular arc angles α i and straight segment lengths d i for each type, and selecting the feasible type with minimal total length:
M = arg min M i α i , j R min + d i , k
Finally, the generated RS curve is discretized into sampling points { p j } and checked for collisions using a multi-circle vehicle model to ensure safe distance from obstacles. While also verifying that the terminal pose error is within acceptable thresholds, ensuring the path is directly executable. The generated path is further post-processed by segmenting it according to velocity sign into forward segments P f and reverse segments P b , followed by nonlinear trajectory optimization to smooth the path.

4. Simulation Results

To evaluate the performance of the parking path planning algorithm for perpendicular parking spaces, a simulation platform was developed in MATLAB. All experiments were conducted on a computer with an Intel Core i7-11800H processor and 32 GB of RAM, using MATLAB R2020b as the simulation environment. The main parameters employed in the simulations are summarized in Table 1. To validate the effectiveness and advantages of the proposed method, comparative simulations were conducted under the same scenarios. The baseline method is the hybrid A* without RS analytical extension, which is based on the standard hybrid A* path planning approach but does not employ the RS analytical extension strategy.
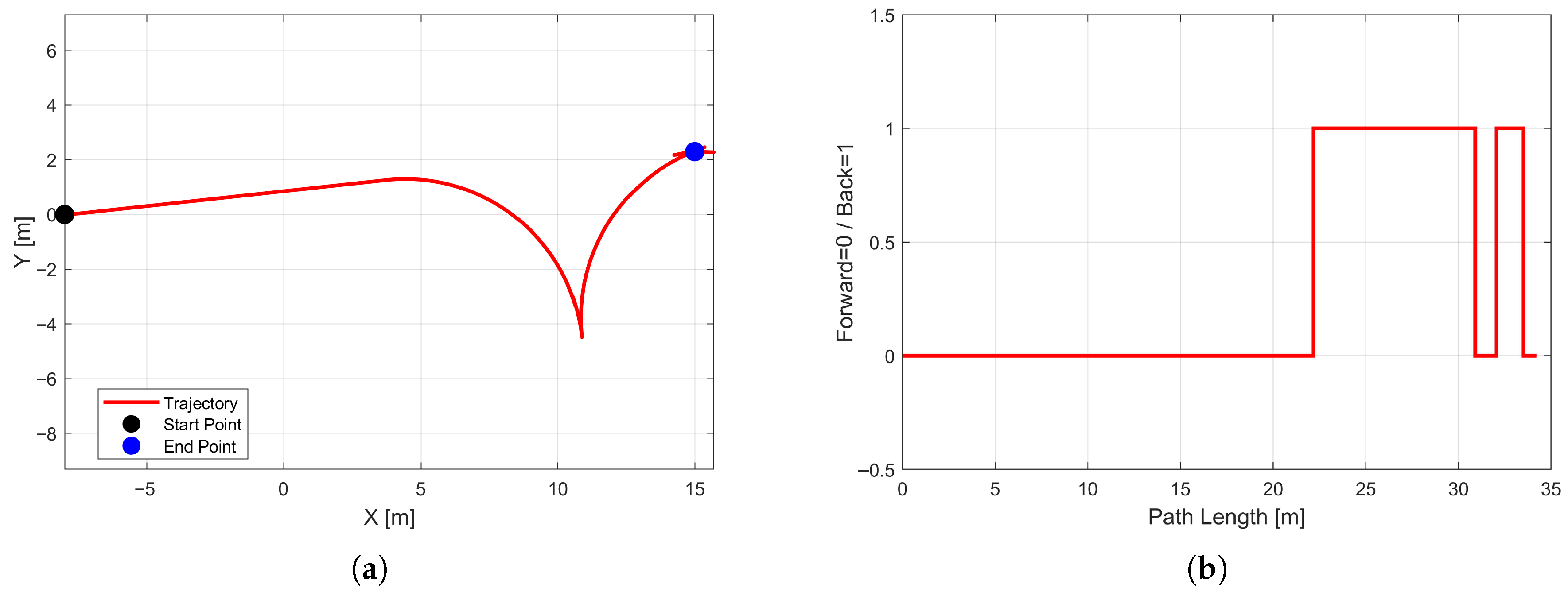
First, the vertical parking scenario was considered. Figure 7 shows the complete path planning results in a narrow vertical parking space. Before reaching the final parking pose, the path in front of the spot includes a noticeable “back-and-forth” or “fish-tail” section, representing the maneuvering adjustments automatically planned to overcome the tight space while respecting the vehicle’s kinematic limits. The trajectory maintains safe distances from obstacles throughout, demonstrating that the proposed hybrid collision detection approach, based on rectangular envelopes and multi-circle approximations, ensures both safety and computational efficiency in dense environments.
The planning efficiency of the two methods was compared. Our method completed the entire planning process in 0.888 s, while the baseline method required 1.478 s, making our method approximately forty percent faster overall. Looking at individual steps, our method spent slightly more time on obstacle inflation, taking 0.430 s compared to 0.263 s for the baseline, which is about sixty-three percent longer, and on parking-point search, it required 0.117 s while the baseline only needed 0.035 s, which is more than two times longer. However, the path planning itself is much faster with our method, taking 0.341 s compared to 1.180 s for the baseline, resulting in a speed improvement of around seventy-one percent. Despite these differences, both methods produced six maneuvering adjustments, with the trajectory of our method being slightly shorter at 94.841 m compared to 101.812 m for the baseline, which is roughly seven percent shorter. Overall, our method achieves a clear advantage in total planning time while maintaining comparable trajectory quality.
Figure 8 provides a closer look at the vehicle’s longitudinal motion during the maneuvering process. In the 2D path plot of Figure 8a, the local loops corresponding to maneuvering are clearly visible. Figure 8b shows the variation of driving direction along the path length, highlighting a regular “forward–reverse” switching pattern in the central section of the trajectory. This pattern directly reflects the maneuvering operations, with smooth transitions and gentle switching frequency, indicating that the strategy not only satisfies geometric constraints but also mimics human driving behavior. Such smooth direction changes reduce abrupt gear shifts, benefiting both actuator control and passenger comfort.
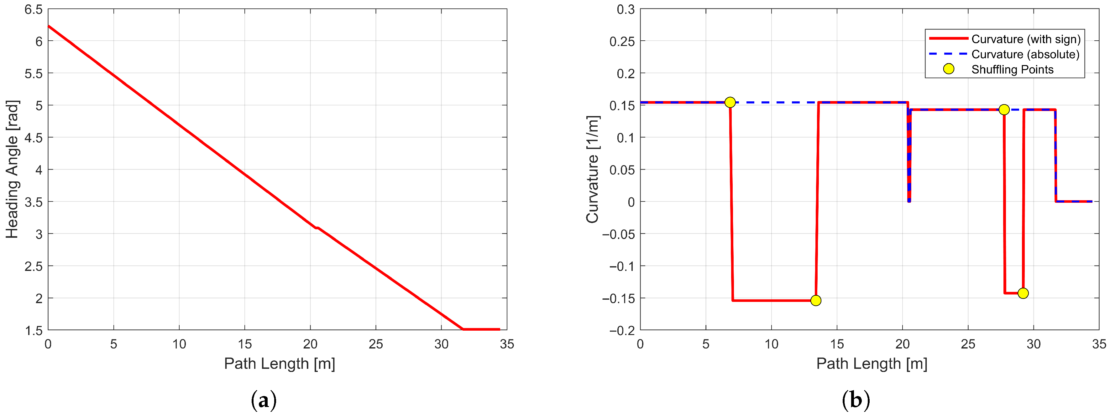
Figure 9 evaluates the kinematic smoothness of the maneuvering path. Figure 9a shows that the heading angle varies continuously along the entire trajectory, including the maneuvering segments. Even in areas with frequent direction changes, the heading angle transitions smoothly in an “S”-shaped manner, reflecting gradual orientation adjustments. Figure 9b presents the corresponding path curvature, showing that it remains continuous and bounded throughout. During the maneuvering segments, the curvature sign changes in accordance with forward/reverse switching, while its absolute value stays within the vehicle’s maximum allowable curvature.
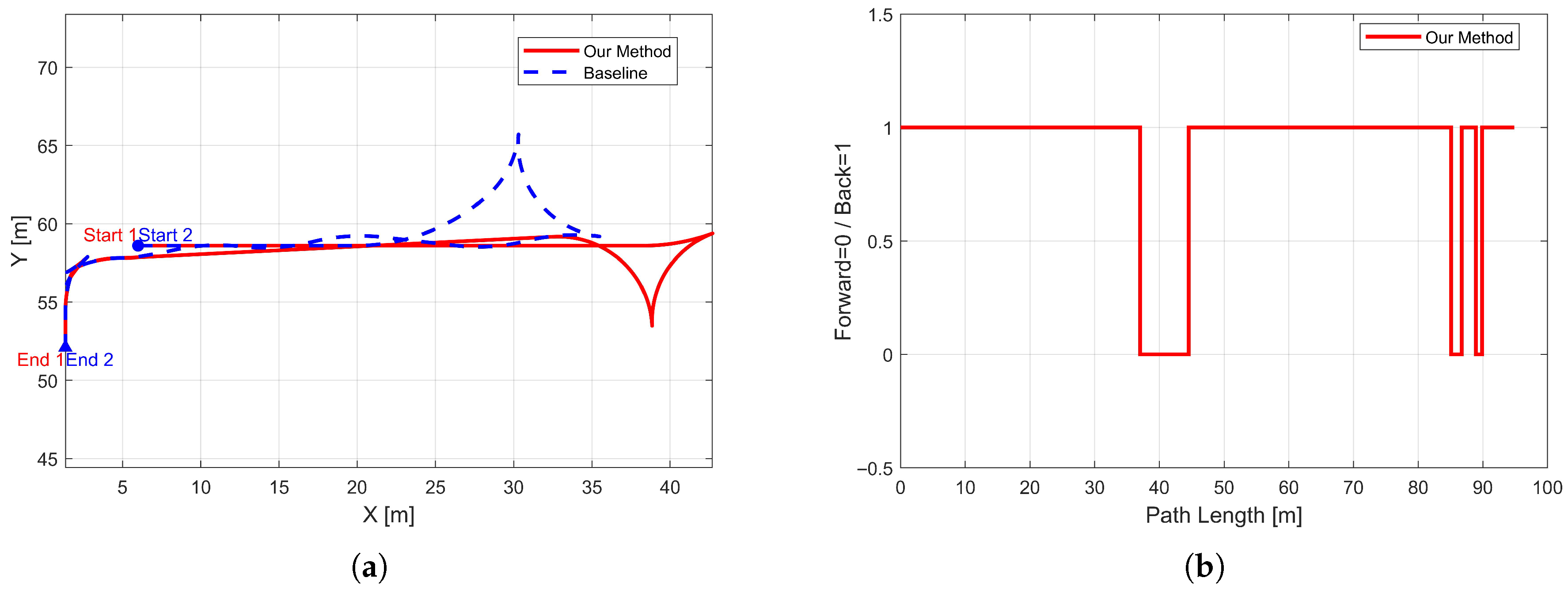
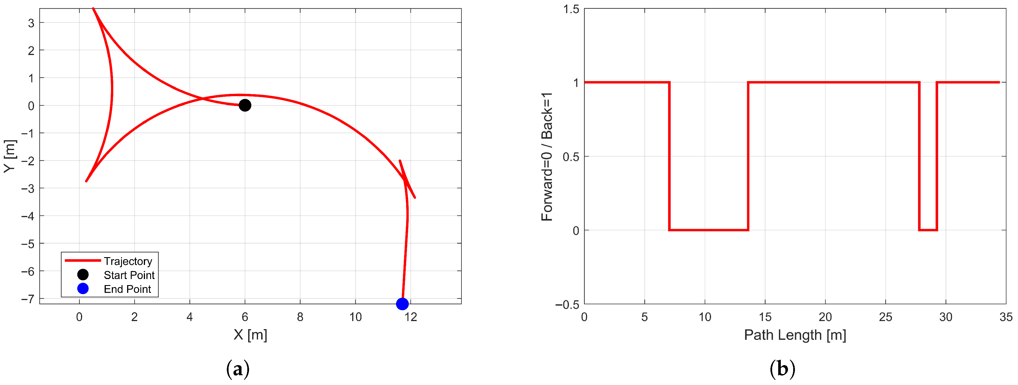
Figure 10 presents the complete path planning results for the parallel parking scenario. Unlike vertical parking, the vehicle starts from an initial pose along the lane parallel to the parking space and maneuvers into the spot through a compact “S”-shaped or fishhook-like trajectory. As shown, the path includes a distinct local adjustment loop in front of the parking space, automatically generated by the algorithm to compensate for initial lateral offset and avoid collisions with vehicles parked ahead or behind. The trajectory smoothly connects the path points from the hybrid A* search with RS curve segments, while maintaining safe distances from surrounding obstacles throughout. This demonstrates the effectiveness and real-time performance of the hybrid collision-checking mechanism even in extremely narrow lateral spaces.
The computational performance of the two methods shows a clear difference. The entire planning process of our method took 0.543 s, whereas the baseline method required 32.700 s, indicating that our method is more than sixty times faster overall. In terms of individual stages, both methods spent a similar amount of time on obstacle inflation, with our method taking 0.311 s and the baseline taking 0.317 s. The parking-point search time is also comparable, requiring 0.037 s for our method and 0.026 s for the baseline. However, a substantial gap appears in the planning stage. Our method completed planning in only 0.194 s, while the baseline required 32.357 s, demonstrating a decisive advantage in planning efficiency. In addition, our method generated a shorter trajectory of 36.867 m compared to 51.493 m for the baseline and required fewer maneuvering adjustments, with six maneuvers versus ten. Overall, these results indicate that our method significantly reduces planning time while producing more compact and efficient trajectories.
Figure 11a shows the top-down view of the planned path, where the local loops corresponding to the maneuvering adjustments are clearly visible. Figure 11b plots the driving direction along the path length. Within the path segment corresponding to the adjustment loop in Figure 10, the curve exhibits high-frequency, periodic forward–reverse switching, reflecting the repeated maneuvers required to achieve lateral alignment. Compared with vertical parking, parallel parking involves more frequent direction changes with shorter intervals, highlighting the need for precise pose adjustments within confined lateral space. Nevertheless, the transitions between switching points remain smooth without abrupt jumps, indicating that the generated control commands respect the vehicle’s shifting dynamics and are executable in practice.
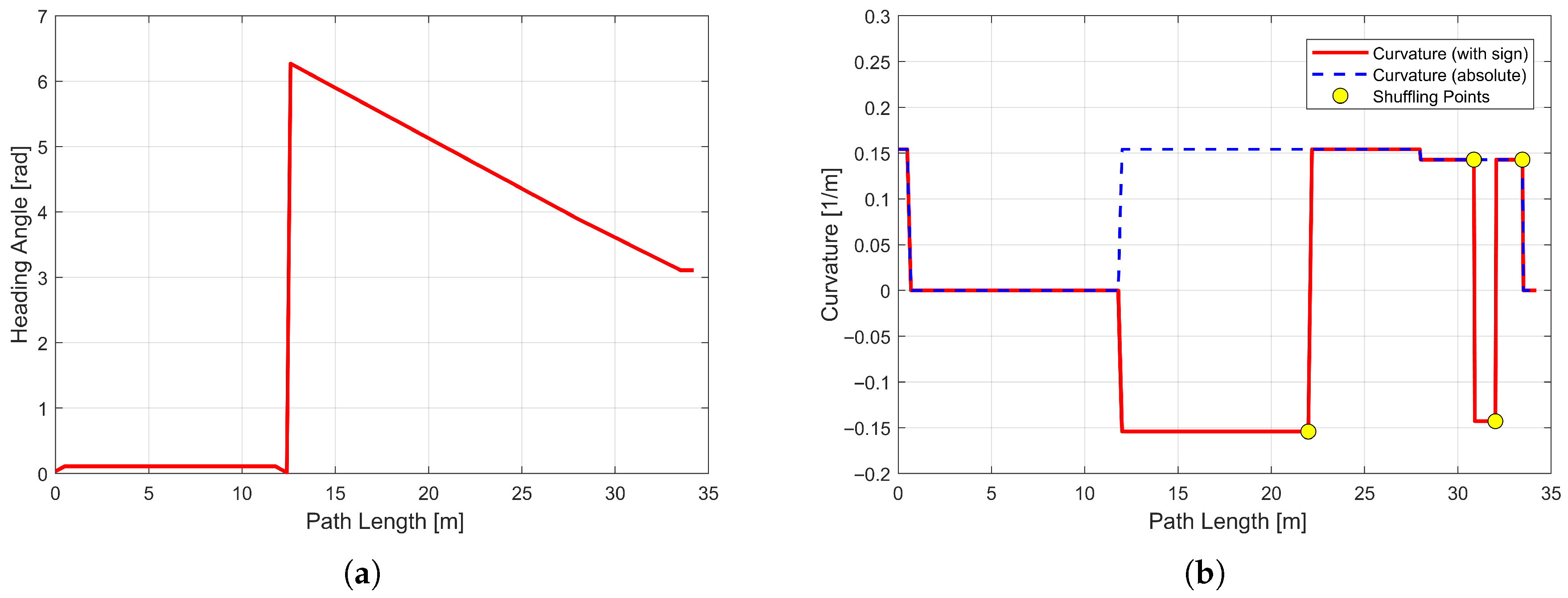
Figure 12 quantitatively evaluates the kinematic smoothness of the parallel parking trajectory. Figure 12a shows the heading angle evolution. The vehicle starts aligned with the lane, undergoes a series of continuous changes during the maneuvering phase, and finally aligns with the parking space. The heading curve displays continuous, regular “S”-shaped oscillations in the adjustment region, demonstrating gradual attitude changes via alternating steering within the limited space. Figure 12b presents the path curvature variation, confirming the trajectory’s feasibility. Curvature remains continuous and bounded along the entire path, never exceeding the vehicle’s maximum allowable curvature. During the adjustment phase, curvature signs switch in accordance with forward/reverse motion, but the changes are smooth, indicating that each segment is constructed with RS curves that satisfy Ackermann steering geometry, ensuring kinematic feasibility and trackability by the vehicle’s control system.

5. Experimental Validation and Analysis

The real-world vehicle experiments were conducted using a Denza N7 platform, as shown in Figure 13. For these tests, the control algorithm was independently implemented using a model predictive control framework. The experimental procedure involved first collecting LiDAR data on the test site to construct an offline local point-cloud map. The path planning algorithm, implemented in C++ on the vehicle’s onboard computer, then computed a feasible trajectory based on the local map. The resulting trajectory points were subsequently sent to the MPC controller, which commanded the chassis to execute the parking maneuver and guide the vehicle into the target parking space. This setup allowed full validation of the proposed parking path planning and trajectory tracking methods in real-world scenarios, leveraging precise localization and sensor data while maintaining control flexibility. The key parameters of the BYD N7 are listed in Table 2.
Figure 14 shows the path planning results of the real-world parallel parking experiment. Figure 14a presents a top-down view of the experimental scene, clearly illustrating the complete planning process from the vehicle’s initial pose, through the compact maneuvering adjustments, to its final complete parking in the target spot. Figure 14b is a zoomed-in view of the planning process shown in Figure 14a, providing a more detailed depiction of how the algorithm generates smooth and feasible local adjustment paths in the critical maneuvering regions using a combination of hybrid A* and RS curves, accurately avoiding the front and rear obstacles. This figure intuitively demonstrates the proposed method’s capability to generate paths under real-world complex geometric constraints.
Figure 15 provides a quantitative characterization of the driving behavior implied by the path planning results obtained in the real-vehicle experiment. The two-dimensional path shown in Figure 15a represents the planned trajectory generated under real-world perception conditions. Its overall geometry is consistent with the simulation results, demonstrating the stability and consistency of the proposed path planning method in a real-vehicle environment. Figure 15b depicts the driving direction along the planned path length. In the path segment corresponding to the maneuvering phase, multiple regular “forward (+1)–reverse (–1)” switches can be observed. These switching points are smoothly connected and reasonably distributed in the path parameter space, indicating that the proposed planning algorithm can generate well-structured and logically ordered maneuvering sequences in confined environments, without introducing unnecessary direction changes, thereby providing a solid feasibility basis for subsequent vehicle execution. Figure 16 further examines the planned path itself from the perspective of kinematic smoothness under real-vehicle conditions. Figure 16a shows the heading angle variation along the planned path. Throughout the parking process, the heading angle evolves from an initial orientation approximately parallel to the lane, changes gradually during the maneuvering phase, and ultimately aligns with the parking space. The heading profile exhibits a continuous and smooth S-shaped trend, indicating gradual and reasonable orientation adjustments along the planned path. Figure 16b illustrates the curvature variation of the planned path. The curvature remains continuous and bounded over the entire path, with its absolute value consistently within the vehicle’s maximum allowable curvature. During the maneuvering phase, curvature sign changes correspond to forward and reverse segments, in accordance with vehicle kinematic characteristics. These results confirm that the planned path strictly satisfies the vehicle’s nonholonomic constraints and maintains clear kinematic feasibility under real-vehicle platform parameters.
Figure 17 presents a sequence of on-site photographs from the real-vehicle parallel parking experiment, providing an intuitive visualization of the planned path execution in a real environment. Panels (a)–(f) chronologically illustrate the vehicle starting from the initial preparation pose, performing multiple maneuvering adjustments along the planned path, and finally completing the parking operation in the target space. From an engineering perspective, these observations demonstrate that the proposed path planning method is capable of generating parking trajectories with reasonable structure and well-organized maneuvering logic in real and complex environments, highlighting its practical applicability constraints.
Figure 18 illustrates the planned trajectory for the vertical parking experiment. The vehicle starts from its initial pose along the lane and, guided by the entry point, performs a single reversing maneuver along a smooth L-shaped path to park precisely into the perpendicular space. Notably, in the critical region near the parking entry, the planned path incorporates local multi-point shuffles to achieve fine orientation corrections, allowing the vehicle to efficiently avoid surrounding obstacles. This demonstrates the proposed algorithm’s ability to generate feasible and well-structured parking paths under tight geometric.
Figure 19 illustrates the planned path and the associated driving characteristics for the real-vehicle vertical parking experiment. Figure 19a presents the overall planned path, providing a spatial depiction of the vehicle’s movement from its initial lane pose to the final parking position. Figure 19b shows the driving direction along the path length. In the mid-section corresponding to the maneuvering phase, a single forward-to-reverse transition is observed, followed by continuous reversing into the parking space. The switching points are smooth and continuous, indicating that the planned path can generate a well-structured sequence of multi-point adjustments in confined spaces, providing a robust basis for subsequent vehicle execution. Figure 20 further evaluates the kinematic smoothness of the planned path. Figure 20a shows that the heading angle rotates approximately 90° during the reversing maneuver and changes steadily until the vehicle aligns with the parking space. Minor fluctuations are mainly due to measurement noise or platform system dynamics, but the overall trend remains continuous and smooth. Figure 20b depicts the path curvature, which remains continuous and bounded throughout the maneuver. Its absolute value does not exceed the vehicle’s maximum allowable curvature, and the curvature sign changes correspond to forward and reverse segments, consistent with vehicle kinematics. These observations confirm the kinematic feasibility of the planned path. Overall, Figure 19 and Figure 20 illustrate the characteristics of the vertical parking path in terms of spatial shape, direction changes, and curvature under constrained conditions. The results indicate that the proposed method can generate well-structured parking paths with natural orientation adjustments, demonstrating good practical applicability.
Figure 21 provides a series of real-world photos that capture the full vertical parking process. The images show the vehicle continuously adjusting its pose, reversing into the space, and finally achieving proper alignment. These visual records validate the practical executability of the planned path in a real environment.
The efficiency and reliability of the proposed algorithm were validated through comprehensive field tests. In the narrow and multi-obstacle scenarios addressed in this study, the proposed entry-point guidance is considered logically essential, as standard hybrid A* without kinematic filtering frequently fails to converge due to the exponential expansion of the search space. Furthermore, terminal pose alignment is significantly enhanced by the integration of RS curves, avoiding the prohibitive computational overhead required by high-resolution discretization in traditional grid-based searches. While geometry-based planners are typically restricted to simple single-stroke maneuvers, the proposed method demonstrates superior adaptability to the complex multi-stroke requirements of constrained parking. Consequently, the current experimental results are deemed sufficient to demonstrate the robustness of the algorithm, as traditional baseline methods struggle to provide feasible solutions under identical constrained conditions.

6. Conclusions

This paper presents an entry-point guided path planning method for automatic parking in constrained environments, integrating hybrid A* search with RS curves to generate kinematically feasible and smooth trajectories. The entry-point search mechanism contributes to the framework by identifying an optimal bottleneck pose, which significantly narrows the search space and ensures curvature continuity. To ensure safety and reduce computational effort in tight spaces, a hybrid collision detection mechanism combining a rectangular envelope with multi-circle fitting is developed. This hierarchical approach effectively balances detection precision and computational speed, enabling real-time obstacle avoidance in narrow scenarios. The proposed method has been validated through both simulation and real-vehicle experiments in vertical and parallel parking scenarios. Results demonstrate that the algorithm can produce safe, smooth, and executable paths under complex geometric constraints, with good alignment between planned trajectories and vehicle control, making it suitable for practical automatic parking applications. Future work may focus on extending the approach to dynamic obstacle environments and integrating predictive control strategies to further enhance real-time performance and robustness.

Author Contributions

Methodology, L.C. and L.H.; software, L.C., C.C. and G.W.; validation, Y.B. and M.C.; formal analysis, Q.M. and Q.X.; supervision, J.W. and K.L. All authors have read and agreed to the published version of the manuscript.

Funding

This work is supported by National Natural Science Foundation of China under grant U24B20124, 52302410, and Young Elite Scientists Sponsorship Program by CHINA-SAE.

Data Availability Statement

The data that supports the findings of this study is available from the corresponding authors upon reasonable request.

Acknowledgments

The authors would like to thank the anonymous reviewers for their valuable suggestions.

Conflicts of Interest

The authors declare no conflict of interest.

References

  1. Qin, Z.; Chen, X.; Hu, M.; Chen, L.; Fan, J. A novel path planning methodology for automated valet parking based on directional graph search and geometry curve. Robot. Auton. Syst. 2020, 132, 103606. [Google Scholar] [CrossRef]
  2. Olmos Medina, J.S.; Maradey Lázaro, J.G.; Rassõlkin, A.; González Acuña, H. An overview of autonomous parking systems: Strategies, challenges, and future directions. Sensors 2025, 25, 4328. [Google Scholar] [CrossRef]
  3. Zhang, P.; Zhou, S.; Hu, J.; Zhao, W.; Zheng, J.; Zhang, Z.; Gao, C. Automatic parking trajectory planning in narrow spaces based on Hybrid A* and NMPC. Sci. Rep. 2025, 15, 1384. [Google Scholar] [CrossRef] [PubMed]
  4. Dong, Y.; Zhong, Y.; Hong, J. Knowledge-biased sampling-based path planning for automated vehicles parking. IEEE Access 2020, 8, 156818–156827. [Google Scholar] [CrossRef]
  5. Cai, L.; Guan, H.; Zhou, Z.Y.; Xu, F.L.; Jia, X.; Zhan, J. Parking planning under limited parking corridor space. IEEE Trans. Intell. Transp. Syst. 2022, 24, 1962–1981. [Google Scholar] [CrossRef]
  6. Han, L.; Do, Q.H.; Mita, S. Unified path planner for parking an autonomous vehicle based on RRT. In Proceedings of the 2011 IEEE International Conference on Robotics and Automation, Shanghai, China, 9–13 May 2011; IEEE: Piscataway, NJ, USA, 2011; pp. 5622–5627. [Google Scholar]
  7. Zhang, J.; Shi, Z.; Yang, X.; Zhao, J. Trajectory planning and tracking control for autonomous parallel parking of a non-holonomic vehicle. Meas. Control 2020, 53, 1800–1816. [Google Scholar] [CrossRef]
  8. Liyang, S.; Yu, H.; Xuezhi, C.; Changhao, J.; Miaohua, H. Path planning based on Clothoid for autonomous valet parking. In Proceedings of the 2020 17th International Computer Conference on Wavelet Active Media Technology and Information Processing (ICCWAMTIP), Chengdu, China, 18–20 December 2020; pp. 389–393. [Google Scholar]
  9. Vorobieva, H.; Glaser, S.; Minoiu-Enache, N.; Mammar, S. Automatic Parallel Parking in Tiny Spots: Path Planning and Control. IEEE Trans. Intell. Transp. Syst. 2015, 16, 396–410. [Google Scholar] [CrossRef]
  10. Kim, D.J.; Chung, C.C. Automated Perpendicular Parking System with Approximated Clothoid-Based Local Path Planning. IEEE Control Syst. Lett. 2021, 5, 1940–1945. [Google Scholar] [CrossRef]
  11. Piao, C.; Zhang, J.; Chang, K.; Li, Y.; Liu, M. Multi-Sensor Information Ensemble-Based Automatic Parking System for Vehicle Parallel/Nonparallel Initial State. Sensors 2021, 21, 2261. [Google Scholar] [CrossRef] [PubMed]
  12. Zheng, K.; Liu, S. RRT based path planning for autonomous parking of vehicle. In Proceedings of the IEEE 7th Data-Driven Control and Learning Systems Conference, Enshi, China, 25–27 May 2018; pp. 627–632. [Google Scholar]
  13. Kim, M.; Ahn, J.; Park, J. TargetTree-RRT*: Continuous-curvature path planning algorithm for autonomous parking in complex environments. IEEE Trans. Autom. Sci. Eng. 2024, 21, 606–617. [Google Scholar] [CrossRef]
  14. Klaudt, S.; Zlocki, A.; Eckstein, L. A-priori map information and path planning for automated valet-parking. In Proceedings of the 2017 IEEE Intelligent Vehicles Symposium (IV), Redondo, CA, USA, 11–14 June 2017. [Google Scholar]
  15. Sedighi, S.; Nguyen, D.-V.; Kuhnert, K.-D. Guided hybrid A-star path planning algorithm for valet parking applications. In Proceedings of the 2019 5th International Conference on Control, Automation and Robotics (ICCAR), Beijing, China, 19–22 April 2019; pp. 570–575. [Google Scholar]
  16. Zhang, Y.; Chen, G.; Hu, H.; Gao, Z. Hierarchical Parking Path Planning Based on Optimal Parking Positions. Automot. Innov. 2023, 6, 220–230. [Google Scholar] [CrossRef]
  17. Meng, T.; Yang, T.; Huang, J.; Jin, W.; Zhang, W.; Jia, Y.; Wan, K.; Xiao, G.; Yang, D.; Zhong, Z. Improved Hybrid A-Star Algorithm for Path Planning in Autonomous Parking System Based on Multi-Stage Dynamic Optimization. Int. J. Automot. Technol. 2023, 24, 459–468. [Google Scholar] [CrossRef]
  18. He, J.; Li, H. Fast A* Anchor Point based Path Planning for Narrow Space Parking. In Proceedings of the 2021 IEEE International Intelligent Transportation Systems Conference (ITSC), Indianapolis, IN, USA, 19–22 September 2021; pp. 1604–1609. [Google Scholar]
  19. Min, K.W.; Choi, J.D. Design and implementation of an intelligent vehicle system for autonomous valet parking service. In Proceedings of the 2015 10th Asian Control Conference, Sabah, Malaysia, 31 May–3 June 2015; pp. 1–6. [Google Scholar]
  20. Shi, Y.; Wang, P.; Wang, X. An autonomous valet parking algorithm for path planning and tracking. In Proceedings of the 2022 IEEE 96th Vehicular Technology Conference (VTC2022-Fall), London, UK, 26–29 September 2022; pp. 1–7. [Google Scholar]
  21. Xie, G.; Fang, L.; Su, X.; Guo, D.; Qi, Z.; Li, Y.; Che, J. A path-planning approach for an unmanned vehicle in an off-road environment based on an improved A* algorithm. World Electr. Veh. J. 2024, 15, 234. [Google Scholar] [CrossRef]
  22. Huang, J.; Liu, Z.; Chi, X.; Hong, F.; Su, H. Search-based path planning algorithm for autonomous parking: Multi-heuristic hybrid A*. In Proceedings of the 2022 34th Chinese Control and Decision Conference (CCDC), Hefei, China, 15–17 August 2022; pp. 6248–6253. [Google Scholar]
  23. Wang, Y.; Hansen, E.; Ahn, H. Hierarchical planning for autonomous parking in dynamic environments. IEEE Trans. Control Syst. Technol. 2024, 32, 1386–1398. [Google Scholar] [CrossRef]
  24. Liu, T.; Yang, J.; Wang, W. A hierarchical optimization framework for parking maneuver of automated vehicle. In Proceedings of the 2022 6th International Conference on Automation, Control and Robots (ICACR), Shanghai, China, 23–25 September 2022; pp. 156–160. [Google Scholar]
  25. Ma, J.; Cheng, Z.; Zhang, X.; Lin, Z.; Lewis, F.L.; Lee, T.H. Local Learning Enabled Iterative Linear Quadratic Regulator for Constrained Trajectory Planning. IEEE Trans. Neural Netw. Learn. Syst. 2023, 34, 5354–5365. [Google Scholar] [CrossRef]
  26. Zhou, R.-F.; Liu, X.-F.; Cai, G.-P. A new geometry-based secondary path planning for automatic parking. Int. J. Adv. Robot. Syst. 2020, 17, 1729881420930575. [Google Scholar] [CrossRef]
  27. Daniali, S.M.; Khosravi, A.; Sarhadi, P.; Tavakkoli, F. An Automatic Parking Algorithm Design Using Multi-Objective Particle Swarm Optimization. IEEE Access 2023, 11, 49611–49624. [Google Scholar] [CrossRef]
  28. Zhang, P.; Xiong, L.; Yu, Z.; Fang, P.; Yan, S.; Yao, J.; Zhou, Y. Reinforcement Learning-Based End-to-End Parking for Automatic Parking System. Sensors 2019, 19, 3996. [Google Scholar] [CrossRef] [PubMed]
  29. Zhang, J.; Chen, H.; Song, S.; Hu, F. Reinforcement Learning-Based Motion Planning for Automatic Parking System. IEEE Access 2020, 8, 154485–154501. [Google Scholar] [CrossRef]
  30. Qiu, Z.; Chen, S.; Shi, J.; Wang, F.; Zheng, N. Human-like reverse parking using deep reinforcement learning with attention mechanism. In Proceedings of the 2024 IEEE Intelligent Vehicles Symposium (IV), London, UK, 2–5 June 2024; pp. 2553–2560. [Google Scholar]
  31. Al-Mousa, A.; Arrabi, A.; Daoud, H. A reinforcement learning-based reverse-parking system for autonomous vehicles. IET Intell. Transp. Syst. 2025, 19, e12614. [Google Scholar] [CrossRef]
  32. Jiang, M.; Li, Y.; Zhang, S.; Chen, S.; Wang, C.; Yang, M. HOPE: A reinforcement learning-based hybrid policy path planner for diverse parking scenarios. IEEE Trans. Intell. Transp. Syst. 2025, 26, 6130–6141. [Google Scholar] [CrossRef]
Figure 1. The overall framework of proposed methodology.
Figure 1. The overall framework of proposed methodology.
Machines 14 00112 g001
Figure 2. The vehicle kinematic model.
Figure 2. The vehicle kinematic model.
Machines 14 00112 g002
Figure 3. The ten-circle approximation.
Figure 3. The ten-circle approximation.
Machines 14 00112 g003
Figure 4. The rectangular bounding box model.
Figure 4. The rectangular bounding box model.
Machines 14 00112 g004
Figure 5. The parking-entry point search architecture.
Figure 5. The parking-entry point search architecture.
Machines 14 00112 g005
Figure 6. The iterative shuffling mechanism.
Figure 6. The iterative shuffling mechanism.
Machines 14 00112 g006
Figure 7. Path planning result of vertical parking in simulation: (a) Global diagram. (b) Increased detail view.
Figure 7. Path planning result of vertical parking in simulation: (a) Global diagram. (b) Increased detail view.
Machines 14 00112 g007
Figure 8. Variation of the planned path and driving direction along the path length in the vertical-parking simulation: (a) Planned path. (b) Driving direction.
Figure 8. Variation of the planned path and driving direction along the path length in the vertical-parking simulation: (a) Planned path. (b) Driving direction.
Machines 14 00112 g008
Figure 9. Variation of the heading angle and curvature along the path length in the vertical-parking simulation: (a) Heading angle. (b) Curvature: the color dots represent the shuffling positions, and the red/blue dotted lines indicate the absolute value of the curvature.
Figure 9. Variation of the heading angle and curvature along the path length in the vertical-parking simulation: (a) Heading angle. (b) Curvature: the color dots represent the shuffling positions, and the red/blue dotted lines indicate the absolute value of the curvature.
Machines 14 00112 g009
Figure 10. Path planning result of parallel parking in simulation: (a) Global diagram. (b) Increased detail view.
Figure 10. Path planning result of parallel parking in simulation: (a) Global diagram. (b) Increased detail view.
Machines 14 00112 g010
Figure 11. Variation of the planned path and driving direction along the path length in the parallel parking simulation: (a) Planned path. (b) Driving direction.
Figure 11. Variation of the planned path and driving direction along the path length in the parallel parking simulation: (a) Planned path. (b) Driving direction.
Machines 14 00112 g011
Figure 12. Variation of the heading angle and curvature along the path length in the parallel parking simulation: (a) Heading angle. (b) Curvature: the color dots represent the shuffling positions, and the red/blue dotted lines indicate the absolute value of the curvature.
Figure 12. Variation of the heading angle and curvature along the path length in the parallel parking simulation: (a) Heading angle. (b) Curvature: the color dots represent the shuffling positions, and the red/blue dotted lines indicate the absolute value of the curvature.
Machines 14 00112 g012
Figure 13. The self-driving Denza N7 platform.
Figure 13. The self-driving Denza N7 platform.
Machines 14 00112 g013
Figure 14. Path planning result of parallel parking in experiment: (a) Global diagram. (b) Increased detail view.
Figure 14. Path planning result of parallel parking in experiment: (a) Global diagram. (b) Increased detail view.
Machines 14 00112 g014
Figure 15. Variation of the planned path and driving direction along the path length in the parallel parking experiment: (a) Planned path. (b) Driving direction.
Figure 15. Variation of the planned path and driving direction along the path length in the parallel parking experiment: (a) Planned path. (b) Driving direction.
Machines 14 00112 g015
Figure 16. Variation of the heading angle and curvature along the path length in the parallel parking experiment: (a) Heading angle. (b) Curvature.
Figure 16. Variation of the heading angle and curvature along the path length in the parallel parking experiment: (a) Heading angle. (b) Curvature.
Machines 14 00112 g016
Figure 17. Photographs from the real-world vehicle test of parallel parking: (a) Phase 1. (b) Phase 2. (c) Phase 3. (d) Phase 4. (e) Phase 5. (f) Phase 6.
Figure 17. Photographs from the real-world vehicle test of parallel parking: (a) Phase 1. (b) Phase 2. (c) Phase 3. (d) Phase 4. (e) Phase 5. (f) Phase 6.
Machines 14 00112 g017
Figure 18. Path planning result of vertical parking in experiment: (a) Global diagram. (b) Increased detail view.
Figure 18. Path planning result of vertical parking in experiment: (a) Global diagram. (b) Increased detail view.
Machines 14 00112 g018
Figure 19. Variation of the planned path and driving direction along the path length in the vertical-parking experiment: (a) Planned path. (b) Driving direction.
Figure 19. Variation of the planned path and driving direction along the path length in the vertical-parking experiment: (a) Planned path. (b) Driving direction.
Machines 14 00112 g019
Figure 20. Variation of the heading angle and curvature along the path length in the vertical-parking experiment: (a) Heading angle. (b) Curvature.
Figure 20. Variation of the heading angle and curvature along the path length in the vertical-parking experiment: (a) Heading angle. (b) Curvature.
Machines 14 00112 g020
Figure 21. Photographs from the real-world vehicle test of vertical parking: (a) Phase 1. (b) Phase 2. (c) Phase 3. (d) Phase 4. (e) Phase 5. (f) Phase 6.
Figure 21. Photographs from the real-world vehicle test of vertical parking: (a) Phase 1. (b) Phase 2. (c) Phase 3. (d) Phase 4. (e) Phase 5. (f) Phase 6.
Machines 14 00112 g021
Table 1. Vehicle and Environment Parameters.
Table 1. Vehicle and Environment Parameters.
Parameter NameValueUnit
Wheelbase2.94m
Vehicle Width1.935m
Front Overhang0.96m
Rear Overhang0.96m
Total Vehicle Length4.86m
Maximum Steering Angle0.4556rad
Minimum Turning Radius6.00m
Lane Width5.5m
Lane Length20.0m
Parking Space Length6.0m
Parking Space Width2.5m
Lateral Safety Distance0.3m
Longitudinal Safety Distance0.5m
Table 2. Parameters of Denza N7.
Table 2. Parameters of Denza N7.
Parameter NameValueUnit
Length4.860m
Width1.935m
Front Overhang0.925m
Rear Overhang0.925m
Wheelbase2.94m
Minimum Turning Radius5.7m
Disclaimer/Publisher’s Note: The statements, opinions and data contained in all publications are solely those of the individual author(s) and contributor(s) and not of MDPI and/or the editor(s). MDPI and/or the editor(s) disclaim responsibility for any injury to people or property resulting from any ideas, methods, instructions or products referred to in the content.

Share and Cite

MDPI and ACS Style

Chen, L.; Huang, L.; Chen, C.; Wang, G.; Bian, Y.; Cai, M.; Meng, Q.; Xu, Q.; Wang, J.; Li, K. Hierarchical Path Planning for Automatic Parking in Constrained Scenarios via Entry-Point Guidance. Machines 2026, 14, 112. https://doi.org/10.3390/machines14010112

AMA Style

Chen L, Huang L, Chen C, Wang G, Bian Y, Cai M, Meng Q, Xu Q, Wang J, Li K. Hierarchical Path Planning for Automatic Parking in Constrained Scenarios via Entry-Point Guidance. Machines. 2026; 14(1):112. https://doi.org/10.3390/machines14010112

Chicago/Turabian Style

Chen, Liang, Lizhi Huang, Chaoyi Chen, Guangwei Wang, Yougang Bian, Mengchi Cai, Qingwen Meng, Qing Xu, Jianqiang Wang, and Keqiang Li. 2026. "Hierarchical Path Planning for Automatic Parking in Constrained Scenarios via Entry-Point Guidance" Machines 14, no. 1: 112. https://doi.org/10.3390/machines14010112

APA Style

Chen, L., Huang, L., Chen, C., Wang, G., Bian, Y., Cai, M., Meng, Q., Xu, Q., Wang, J., & Li, K. (2026). Hierarchical Path Planning for Automatic Parking in Constrained Scenarios via Entry-Point Guidance. Machines, 14(1), 112. https://doi.org/10.3390/machines14010112

Note that from the first issue of 2016, this journal uses article numbers instead of page numbers. See further details here.

Article Metrics

Back to TopTop