Optimization of Visual Detection Algorithms for Elevator Landing Door Safety-Keeper Bolts
Abstract
1. Introduction
2. An Enhanced YOLOv8 for Small-Bolt Detection
2.1. Overview of YOLOv8
2.2. Establishment of the DSEW-YOLOv8 Network Structure
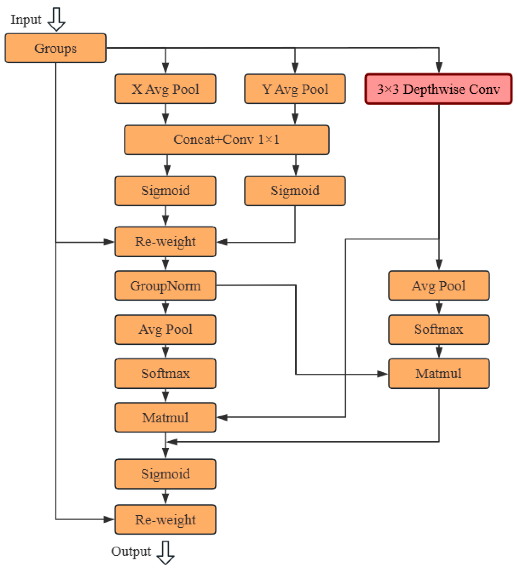
2.2.1. DS-EMA Module
2.2.2. WIoU Loss Function
3. An Upgraded DeepLabv3+ for High-Precision Segmentation of Anti-Loosening Lines
3.1. Improvement of the DeepLabv3+ Network
3.1.1. MobileViT Backbone Design
3.1.2. Introduction and Enhancement of the Global Attention Mechanism (GAM)
3.1.3. Parameter Optimization of the ASPP Module
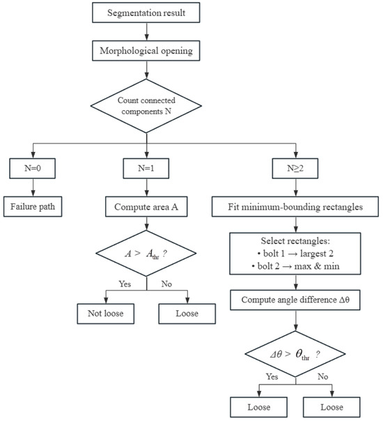
3.2. Looseness Determination Method
4. Experimental Platform and Dataset Construction
4.1. Experimental Platform Setup
4.2. Dataset Construction and Annotation
5. Experimental Results and Analysis
5.1. Evaluation Metrics
5.2. YOLOv8 Experiments for Small-Bolt Detection
5.2.1. Effect of EMA Placement
5.2.2. Ablation on the Improved EMA Module
5.2.3. Bolt-Detection Ablation Study
5.2.4. Comparison with Other Detectors
5.2.5. Visual Comparative Analysis of Bolt-Detection
5.3. DeepLabv3+ Experiments for Anti-Loosening-Line Segmentation
5.3.1. Ablation Study on Anti-Loosening-Line Segmentation
5.3.2. Visual Comparative Analysis of Anti-Loosening-Line Detection
5.3.3. Looseness Determination Results
- (1)
- N = 1—single-line case
- (2)
- N ≥ 2—multi-line case
5.3.4. Overall Experimental Results
6. Conclusions
Author Contributions
Funding
Data Availability Statement
Conflicts of Interest
References
- Wang, E.; Liu, Z.; Zhang, M. Technical development and trends of China’s elevator industry. Build. Sci. 2018, 34, 110–118. [Google Scholar] [CrossRef]
- Li, H.; Chen, Z.; Han, J.; Du, E. Analysis of factors affecting elevator safety. Electromech. Inf. 2013, 33, 70–71+73. [Google Scholar] [CrossRef]
- Pal, J.; Banerjee, S.; Chikermane, S.; Banerji, P. Estimation of fixity factors of bolted joints in a steel frame structure using a vibration-based health monitoring technique. Int. J. Steel Struct. 2017, 17, 593–607. [Google Scholar] [CrossRef]
- Sun, Q.; Yuan, B.; Mu, X.; Sun, W. Bolt preload measurement based on the acoustoelastic effect using smart piezoelectric bolt. Smart Mater. Struct. 2019, 28, 055005. [Google Scholar] [CrossRef]
- Huang, J.; Liu, J.; Gong, H.; Deng, X. A comprehensive review of loosening detection methods for threaded fasteners. Mech. Syst. Signal Process. 2022, 168, 108652. [Google Scholar] [CrossRef]
- Liu, X.; Deng, Z.; Yang, Y. Recent progress in semantic image segmentation. Artif. Intell. Rev. 2019, 52, 1089–1106. [Google Scholar] [CrossRef]
- Zhang, Y.; Sun, X.; Loh, K.J.; Su, W.; Xue, Z.; Zhao, X. Autonomous bolt loosening detection using deep learning. Struct. Health Monit. 2020, 19, 105–122. [Google Scholar] [CrossRef]
- Kong, X.; Li, J. Image registration-based bolt loosening detection of steel joints. Ital. Natl. Conf. Sens. 2018, 18, 1000. [Google Scholar] [CrossRef]
- Huynh, T.C.; Park, J.H.; Jung, H.J.; Kim, J.T. Quasi-autonomous bolt-loosening detection method using vision-based deep learning and image processing. Autom. Constr. 2019, 105, 102844. [Google Scholar] [CrossRef]
- Lyu, M. Study on Bridge Connecting Bolt Loosening Detection Method Based on Image Processing and Deep Learning. Master’s Thesis, Southwest Jiaotong University, Chengdu, China, 2021; pp. 1–122. [Google Scholar] [CrossRef]
- Wang, Q.; Wang, R.; Li, H.; Cao, H.; Liu, C. Visual detection method of rail vehicle bolt looseness and pre-tightening force. J. Railw. Sci. Eng. 2023, 20, 3511–3524. [Google Scholar] [CrossRef]
- Liu, C.; Wu, Y.; Liu, J. Research progress on visual detection methods for bolt/rivet faults. Chin. J. Sci. Instrum. 2025, 46, 143–160. [Google Scholar] [CrossRef]
- Hu, J.; Shen, L.; Sun, G. Squeeze-and-Excitation Networks. In Proceedings of the IEEE Conference on Computer Vision and Pattern Recognition (CVPR 2018), Salt Lake City, UT, USA, 18–23 June 2018; pp. 7132–7141. [Google Scholar] [CrossRef]
- Woo, S.; Park, J.; Lee, J.-Y.; Kweon, I. CBAM: Convolutional Block Attention Module. In Proceedings of the European Conference on Computer Vision (ECCV 2018), Munich, Germany, 8–14 September 2018; pp. 3–19. [Google Scholar] [CrossRef]
- Yang, X.; Hou, L.; Yang, J.; Sun, H.; Yan, J.; Guo, Z. R3Det: Refined single-stage detector with feature refinement for rotating object. IEEE Trans. Image Process. 2021, 30, 2918–2930. [Google Scholar] [CrossRef]
- Ming, Q.; Miao, L.; Zhou, Z.; Song, J.; Pizurica, A. Gradient Calibration Loss for Fast and Accurate Oriented Bounding Box Regression. IEEE Trans. Geosci. Remote Sens. 2024, 62, 5611. [Google Scholar] [CrossRef]
- Yu, C.; Gao, C.; Wang, J.; Yu, G.; Shen, C.; Sang, N. BiSeNet V2: Bilateral network with guided aggregation for real-time semantic segmentation. Int. J. Comput. Vis. 2021, 129, 3051–3068. [Google Scholar] [CrossRef]
- Xie, E.; Wang, W.; Yu, Z.; Anandkumar, A.; Alvarez, J.M.; Luo, P. SegFormer: Simple and Efficient Design for Semantic Segmentation with Transformers. Adv. Neural Inf. Process. Syst. 2021, 34, 12077–12090. [Google Scholar]
- Yaseen, M. What is YOLOv8: An in-depth exploration of the internal features of the next-generation object detector. arXiv 2024, arXiv:2408.15857. [Google Scholar] [CrossRef]
- Chen, L.-C.; Zhu, Y. Encoder-decoder with atrous separable convolution for semantic image segmentation. arXiv 2018, arXiv:1802.02611. [Google Scholar] [CrossRef]
- Zhu, S.; Zhou, Y. MRP-YOLO: An improved YOLOv8 algorithm for steel surface defects. Machines 2024, 12, 917. [Google Scholar] [CrossRef]
- Gulzar, Y. Fruit image classification model based on MobileNetV2 with deep transfer learning technique. Sustainability 2023, 15, 1906. [Google Scholar] [CrossRef]
- Chollet, F. Xception: Deep learning with depthwise separable convolutions. In Proceedings of the 30th IEEE Conference on Computer Vision and Pattern Recognition (CVPR 2017), Honolulu, HI, USA, 22–25 July 2017; pp. 1800–1807. [Google Scholar] [CrossRef]
- Wang, C.-Y.; Bochkovskiy, A. YOLOv7: Trainable bag-of-freebies sets new state-of-the-art for real-time object detectors. arXiv 2022, arXiv:2207.02696. [Google Scholar] [CrossRef]
- Ouyang, D.; He, S.; Zhang, G.; Luo, M.; Guo, H.; Zhan, J.; Huang, Z. Efficient multi-scale attention module with cross-spatial learning. In Proceedings of the ICASSP 2023—IEEE International Conference on Acoustics, Speech and Signal Processing (ICASSP), Rhodes Island, Greece, 4–10 June 2023; pp. 1–5. [Google Scholar] [CrossRef]
- Luong, M.-T.; Pham, H. Effective approaches to attention-based neural machine translation. arXiv 2015, arXiv:1508.04025. [Google Scholar] [CrossRef]





















| Component | Model | Key Specifications | Live Picture |
|---|---|---|---|
| Camera | MV-CS200-10GC (HIKROBOT, Hangzhou, China) | 20 MP color CMOS area camera; Resolution 5472 × 3648; Exposure time 46 µ-2.5 s | ![]() |
| Lens | MV-CS200-10GC (HIKROBOT, Hangzhou, China) | ; Resolution 25 MP | ![]() |
| Illumination | MV-CS200-10GC (HIKROBOT, Hangzhou, China) | Brightness 2000 lx; CT 6000–7500 K; Power 3.4 W | ![]() |
| Industrial PC | MV-CS200-10GC (HIKROBOT, Hangzhou, China) | Intel Core i3-6100; 8 GB RAM/512 GB SSD | ![]() |
| Model | (%) | (%) | (%) | Params/M | FPS/ms | FLOPs/G |
|---|---|---|---|---|---|---|
| YOLOv8n | 92.2 | 85.4 | 90.7 | 3.0 | 151 | 8.1 |
| EMA-neck | 91.3 | 87.2 | 91.8 | 2.9 | 141 | 8.4 |
| EMA-backbone | 93.2 | 87.1 | 91.5 | 3.1 | 128 | 8.4 |
| Model | (%) | (%) | (%) | Params/M | FPS/ms | FLOPs/G |
|---|---|---|---|---|---|---|
| YOLOv8n | 92.2 | 85.4 | 90.7 | 3.0 | 151 | 8.1 |
| EMA-neck | 93.2 | 87.1 | 91.5 | 3.2 | 128 | 8.4 |
| EMA-backbone | 93.4 | 89.5 | 92.2 | 2.8 | 126 | 8.5 |
| Model | (%) | (%) | (%) | Params/M | FPS/ms | FLOPs/G |
|---|---|---|---|---|---|---|
| YOLOv8n | 92.2 | 85.4 | 90.7 | 3.0 | 151 | 8.1 |
| YOLOv8n+DS-EMA | 93.4 | 89.5 | 92.2 | 2.8 | 126 | 8.5 |
| YOLOv8n+DS-EMA+WIoU | 94.8 | 89.2 | 93.5 | 2.8 | 135 | 8.5 |
| Model | (%) | (%) | (%) | Params/M | FPS/ms | FLOPs/G |
|---|---|---|---|---|---|---|
| Yolov5n | 86.3 | 84.4 | 85.2 | 2.9 | 148 | 7.8 |
| Yolov6n | 86.5 | 84.9 | 85.7 | 3.3 | 150 | 8.0 |
| YOLOv7-tiny | 90.1 | 88.7 | 89.2 | 3.1 | 147 | 8.2 |
| Yolov8n | 92.2 | 85.4 | 90.7 | 3.0 | 151 | 8.1 |
| YOLOv9-tiny | 93.1 | 88.9 | 91.1 | 3.6 | 149 | 8.3 |
| YOLOv11n | 93.5 | 87.9 | 92.3 | 2.6 | 154 | 6.5 |
| DSEW-YOLOv8 | 93.4 | 89.5 | 92.2 | 2.8 | 126 | 8.5 |
| Model | mIoU (%) | (%) | Params/M | mP | FPS/ms |
|---|---|---|---|---|---|
| DeepLabv3+ | 80.4 | 85.5 | 57.6 | 80.1 | 26.5 |
| DeepLabv3+&MobileViT | 82.1 | 87.4 | 36.9 | 85.5 | 56.2 |
| DeepLabv3+&MobileViT&GAM | 84.6 | 88.3 | 38.5 | 89.3 | 53.9 |
| DeepLabv3+&MobileViT&GAM&I-ASPP | 85.8 | 90.5 | 38.5 | 92.9 | 53.7 |
| Decision Outcomes | ||||
|---|---|---|---|---|
| Bolt 1 | 98 | 21 | 435 | 4 |
| Bolt 2 | 57 | 12 | 273 | 2 |
| Evaluation Metrics | ||||
|---|---|---|---|---|
| Bolt 1 | 0.926 | 0.913 | 0.954 | 0.937 |
| Bolt 2 | 0.917 | 0.965 | 0.958 | 0.963 |
Disclaimer/Publisher’s Note: The statements, opinions and data contained in all publications are solely those of the individual author(s) and contributor(s) and not of MDPI and/or the editor(s). MDPI and/or the editor(s) disclaim responsibility for any injury to people or property resulting from any ideas, methods, instructions or products referred to in the content. |
© 2025 by the authors. Licensee MDPI, Basel, Switzerland. This article is an open access article distributed under the terms and conditions of the Creative Commons Attribution (CC BY) license (https://creativecommons.org/licenses/by/4.0/).
Share and Cite
Zhang, C.; Li, Z.; Li, J.; Zou, L.; Dong, E. Optimization of Visual Detection Algorithms for Elevator Landing Door Safety-Keeper Bolts. Machines 2025, 13, 790. https://doi.org/10.3390/machines13090790
Zhang C, Li Z, Li J, Zou L, Dong E. Optimization of Visual Detection Algorithms for Elevator Landing Door Safety-Keeper Bolts. Machines. 2025; 13(9):790. https://doi.org/10.3390/machines13090790
Chicago/Turabian StyleZhang, Chuanlong, Zixiao Li, Jinjin Li, Lin Zou, and Enyuan Dong. 2025. "Optimization of Visual Detection Algorithms for Elevator Landing Door Safety-Keeper Bolts" Machines 13, no. 9: 790. https://doi.org/10.3390/machines13090790
APA StyleZhang, C., Li, Z., Li, J., Zou, L., & Dong, E. (2025). Optimization of Visual Detection Algorithms for Elevator Landing Door Safety-Keeper Bolts. Machines, 13(9), 790. https://doi.org/10.3390/machines13090790




