Next Article in Journal
An Improved Adaptive Car-Following Model Based on the Unscented Kalman Filter for Vehicle Platoons’ Speed Control
Previous Article in Journal
Control Optimization of a Hybrid Magnetic Suspension Blood Pump Controller Based on the Finite Element Method
 
 
Font Type:
Arial Georgia Verdana
Font Size:
Aa Aa Aa
Line Spacing:
Column Width:
Background:
Article

Uniform Coverage Trajectory Planning for Polishing of Equation-Free Surfaces

1
College of Mechanical and Electrical Engineering, Soochow University, Suzhou 215021, China
2
State Key Laboratory of Advanced Manufacturing for Optical Systems, Changchun 130033, China
3
Changchun Institute of Optics, Fine Mechanics and Physics, Chinese Academy of Sciences, Changchun 130033, China
*
Author to whom correspondence should be addressed.
Machines 2025, 13(7), 568; https://doi.org/10.3390/machines13070568
Submission received: 30 May 2025 / Revised: 23 June 2025 / Accepted: 27 June 2025 / Published: 30 June 2025

Abstract

Conventional surface polishing trajectory generation relies on solving the plane trajectory equation in conjunction with the surface equation to obtain a surface polishing trajectory when the surface equation is known. However, in practical polishing processes, there exist equation-free surfaces which cannot be described by equations and the generation of polishing trajectories on equation-free surfaces cannot be realized by an equation-solving strategy. In this paper, a polishing trajectory generation method for equation-free surfaces modeled by meshes based on the trajectory mapping strategy is proposed. As the calculation process for the coverage area of polishing trajectories requires invoking surface curvature information, this paper proposes a mesh surface curvature fitting algorithm. Regarding the problem of non-uniformity in the coverage area of polishing trajectories caused by surface curvature fluctuations, an algorithm for adjusting the position of polishing trajectory points on mesh surfaces is proposed, which enables the mapped trajectory points to be adjusted according to the required overlapping coverage area of the adjacent polishing trajectories. The uniform coverage of multiple polishing trajectories for rotationally symmetric workpieces is achieved by the proposed trajectory point position adjustment algorithm. Through experiment and analysis, it is verified that the proposed algorithm for uniform coverage of polishing trajectories can obtain better polishing results with the same polishing time.

1. Introduction

Trajectory planning is the prerequisite for achieving deterministic polishing [1]. Traditional trajectory planning for surface machining mostly uses the iso-parametric method [2], iso-planar method [3], and iso-scallop method [4]. The iso-parametric method generates a machining path along one parameter of the surface S(u,v) by keeping another parameter of the surface unchanged (i.e., one of the parameters u or v remains unchanged). This low-computation method is usually used for trajectory planning of simple surfaces, but it can only obtain simple machining trajectories. The iso-planar method uses several equally spaced parallel planes to intersect the surface being machined, and the intersection line of each plane with the surface being machined is used as the machining trajectory. This method can be used to generate the machining trajectory for more complex surfaces, but the disadvantage lies in the excessive computation when the surface model is large. The iso-scallop method takes any surface boundary as the initial machining path, and the next trajectory is calculated based on the tool contact on the current trajectory. The iso-scallop method is a dynamic trajectory planning method, but the calculation process is more complicated and time-consuming.
Although the above trajectory planning methods can realize the generation of polishing trajectories for simple curved surfaces, they are unable to consider the influence of surface curvature on the trajectory spacing, which leads to inconsistency in material removal and fails to obtain excellent machining quality.
The conventional research on polishing trajectories of complex surfaces can be divided into two principal categories. The first category concerns the use of interpolation and other methods to achieve the acquisition of polishing trajectories [5]. The second category is concerned with optimizing the processing parameters of simple polishing trajectories with a view to improving polishing quality [6]. Zhao et al. [7] implemented a systematic NURBS (Non uniform rational B-spline) interpolation method for polishing trajectory planning, leveraging Successive Over-Relaxation (SOR) iteration theory to reduce the computational difficulty of control point solving. Han et al. [8] achieved parametric trajectory interpolation by integrating NURBS curves with the Milne–Hamming predictor-corrector algorithm. Zhang et al. [9] proposed an adaptive trajectory planning method based on NURBS interpolation principles and incorporating a finite element model of the tool-blade contact as a constraint, enabling uniform blade polishing. Chen et al. [10] developed a high-precision motion interpolation method combining a fourth-order Runge–Kutta adaptive algorithm (RK4) with variable-feed velocity planning (VF), addressing the accuracy limitations of traditional interpolation methods on open small multi-axis polishing machines. Xu et al. [11] achieved smooth machining trajectories on bi-NURBS regular surfaces by incorporating geodesic curvature and surface convexity/concavity, generating non-redundant and interference-free paths. Ren et al. [12] employed NURBS interpolation to resolve trajectory discontinuity issues encountered when machining sharp edges with parametric segmented paths. Cui et al. [13] introduced a zoned polishing trajectory generation method for complex optical surfaces based on curvature characteristics and Freeman coding. To enhance material removal uniformity and suppress edge effects during NURBS surface polishing, Han et al. [14] proposed a spiral trajectory planning method utilizing an iterative approximation algorithm. Cao et al. [15] analyzed the impact of polishing contact area, curvature, and tool attitude angle on material removal. By introducing curvature fluctuation constraints into NURBS interpolation, they improved the material removal precision of spiral polishing paths. Xiao et al. [16] addressed trajectory planning for complex workpieces by proposing a path co-optimization method. Finally, Zheng et al. [17] experimentally quantified the influence of scanning pitch and polishing mode (e.g., transverse vs. cross-scanning) on polishing quality and efficiency. Their results confirmed that the cross-scanning mode optimizes surface integrity and identified the optimal parameter combination for achieving ultra-smooth surfaces. Wahballa et al. [18] developed a robotic polishing trajectory planning strategy integrating NURBS-S curve smoothing, gravity compensation control, and material removal depth modeling. This approach enables uniform material removal under precisely controlled constant force conditions. Huang et al. [19] constructed parametric polishing paths using cubic B-splines, establishing a one-to-one correspondence between path segments and dwell points, and further optimized trajectory interpolation via an equal-proportion feed strategy to enhance the stability of material removal. Kakinuma et al. [20] proposed a real-time polishing trajectory optimization method utilizing sensor-less force control technology and a decoupling-capable quarry matrix. This technique facilitates collaborative control of trajectory spacing, tool posture, and polishing force. Wang et al. [21] generated polishing trajectories by projecting conventional machining paths onto 3D vibration trajectories, achieving effective trajectory planning specifically for harmonic mesh surfaces. Li et al. [22] obtained random-like Lissajous polishing trajectories through controlled vibration parameter modulation, effectively addressing the issue of periodic polishing marks on workpiece surfaces caused by traditional circular/elliptical trajectories in small-tool polishing.
The above studies have focused on the generation of complex surface machining trajectories for which the surface equations are known or the optimization of existing polishing trajectories to meet specific polishing requirements in certain cases. Therefore, there are evident limitations in terms of general applicability. Benefiting from the development of computer graphics, the mathematical properties of equation-free surfaces can be discretely represented by the mesh model that corresponds to the surface model. This method can solve the problem of obtaining mathematical relations of the equation-free surfaces in the machining trajectory planning process.
Although equation-free surfaces are complex surfaces that are difficult to describe with mathematical equations, the surface information can be discretely represented by triangular mesh surfaces. Triangular mesh surfaces have the following advantages in the field of trajectory planning: Triangular meshes can accurately approximate complex geometries, even on surfaces with curvature mutations. Compared to rectangular or other types of meshes, triangular meshes are able to adapt more flexibly to irregular shapes, which is especially important for trajectory planning on complex surfaces. Triangles are the simplest polygons in geometry; using triangular meshes for trajectory generation will not only simplify the computation, but also increase the computational efficiency. Since triangles consist of only three vertices and three edges, they can generate smooth surface approximations on complex surfaces, which makes it possible to generate trajectories with better continuity and smoothness on complex surfaces. Triangular meshes are widely used in 3D modeling, computer graphics, and numerical analysis, and it is easier to migrate data between different software using triangular meshes. Triangular meshes are more stable when dealing with topological changes such as mesh refinement. Through mesh subdivision and optimization, the accuracy of trajectory planning can be improved while maintaining the original geometric features. Kim et al. [23] verified the feasibility of using mesh surfaces for machining trajectory planning. Wang et al. [24] proposed a machining trajectory spacing optimization algorithm applicable to mesh surfaces. Zhang et al. [25] proposed a helical cutting path generation algorithm based on a mesh surface model, which effectively improves the cutting and machining accuracy. Li et al. [26] combined mesh surface parameterization methods with component analysis to obtain iso-parametric trajectories on mesh surfaces. Zhao et al. [27] introduced geodesic curves on triangular mesh trajectory planning, and this work effectively reduced the difficulty of trajectory planning for equation-free surfaces. Xu et al. [28] proposed a trochoidal polishing trajectory generation method for equation-free surfaces based on surface parameterization principles to improve the polishing accuracy of equation-free surfaces. Liao et al. [29] proposed a tool path planning method under constant cutting load by combining a conformal mapping parametric algorithm and a variable radius hoof trajectory.
However, a critical research gap persists. Traditional methods, reliant on NURBS solutions or interpolation, cannot guarantee that the generated trajectory’s accuracy fully adapts to the polished surface—a significant drawback for precision polishing. Surface parameterization methods applied to mesh models reduce dimensionality and complexity for trajectory generation on intricate, equation-free surfaces. Nevertheless, this approach introduces two inherent challenges: (1) inevitable distortion during the mesh parameterization process, and (2) the computational burden and potential inaccuracies associated with solving the resulting nonlinear equations. Both factors compromise the final polishing trajectory precision. More importantly, and constituting a major oversight in the existing literature, achieving uniform coverage of the polishing trajectory—essential for polishing to prevent over-polishing/under-polishing, effectively suppress high-spatial frequency errors, and achieve more consistent surface outcomes within the same processing cycle–has received insufficient attention. Current research, even mesh-based, largely neglects this crucial capability.
Therefore, this paper aims to address these limitations by pursuing the following specific research objectives for trajectory generation and optimization in sub-aperture polishing (especially when employing compliant spherical tools) of equation-free optical surfaces:
  • To develop a method for generating high-precision polishing trajectories on equation-free surfaces that operates directly on the mesh representation, eliminating the need for surface equation solving and the associated distortion and computational issues of parameterization;
  • To design and implement an algorithm capable of optimizing polishing trajectories to achieve uniform coverage, thereby mitigating the risks of over-polishing and under-polishing and facilitating faster attainment of the desired polishing effect.
The various sections of this paper are organized as follows: In Section 2, an algorithm for generating a polishing trajectory on equation-free surfaces is proposed, and the mathematical principles of the corresponding algorithm are elucidated. In Section 3, a curvature-solving algorithm applicable to mesh surfaces is proposed for obtaining surface curvature in the calculation of the polishing contact area. The mathematical principles of the corresponding algorithm are elaborated, and the computational accuracy of the algorithm is verified. In Section 4, a polishing trajectory point adjustment algorithm on mesh surfaces is proposed and a method for achieving uniform coverage of both symmetrical and asymmetrical polishing trajectories is further proposed. The relevant mathematical principles are explained, and the feasibility of the algorithms is ultimately validated through simulations. In Section 5, experimental tests are conducted to reveal the impact of uniform coverage and non-uniform coverage polishing trajectories on the quality of polishing equation-free surfaces. The conclusions are given in Section 6.

2. Mathematical Implementation of Mapping Planar Trajectories to Mesh Surfaces

Assuming that the coordinates of three vertices in 3D space for any triangle mesh in an equation-free mesh surface are P1(x1,y1,z1), P2(x2,y2,z2) and P3(x3,y3,z3), respectively, the unit normal vector n for the triangular mesh can be calculated as Equation (1).
n = P 2 P 1 × P 3 P 1 P 2 P 1 × P 3 P 1 2 = V 1 × V 2 V 1 × V 2 2
The vector n is decomposed along the x-axis, y-axis, and z-axis to obtain the vectors nx, ny, nz. Then, the mathematical properties of the equation-free grid surface can be expressed as a discrete combination of multiple triangular grids, as shown in Equation (2).
S = i = 1 N u m n x i x + n y i y + n z i z + d i = 0
In Equation (1), the parameter ‘Num’ denotes the total number of triangular meshes within the mesh surface.
After obtaining the plane equation for any triangular mesh within the mesh surface, it is possible to further solve for the trajectory coordinates of the planar trajectory points mapped onto the mesh surface. The validity of the triangular mesh in the mapping direction should be determined firstly. (When the triangle mesh is parallel to the mapping direction, the planar trajectory points cannot intersect with the triangle mesh along the mapping direction.)
Assuming that the mapping direction is determined by the unit vector m, the coordinate components of m in the X, Y, and Z directions are mx, my, and mz, respectively. The equation of the plane Fi with vector m as the normal vector and containing the mapped point P(x0, y0, z0) is mx(xx0) + my(yy0) + mz(zz0) = 0.
Assuming that the three vertices of any triangular mesh Ti are V1 = (x1,y1,z1), V2 = (x2,y2,z2), V3 = (x3,y3,z3), the vertices of the triangular mesh Ti after projection to the plane Fi along the opposite direction of the mapping direction are v1, v2, and v3. The computation of the coordinates of the corresponding vertices can be achieved by Equation (3).
v 1 = V 1 m ( V 1 P ) T m 2 m v 2 = V 2 m ( V 2 P ) T m 2 m v 3 = V 3 m ( V 3 P ) T m 2 m
Define the auxiliary vectors U and V, where U = v1v2 and V = v1v3. If U × V ≠ 0, the triangle mesh Ti is a valid triangle in the mapping direction.
Three results can be obtained by mapping a planar trajectory point P to a triangular mesh:
Case 1: point P can be mapped to the interior of the triangle mesh (corresponding to Figure 1a);
Case 2: point P can be mapped to an edge of the triangle mesh (corresponding to Figure 1b);
Case 3: point P cannot be mapped to the interior of the triangle mesh (corresponding to Figure 1c).
It can be intuitively seen that only in the two cases of Figure 1a,b, the point P can be mapped to the corresponding triangular mesh. In this case, the vectors v 1 P , v 1 v 2 , v 1 v 3 formed by the point P and the three vertices of the triangular mesh Ti satisfy the mathematical relationship described in Equation (4).
v 1 P = r v 1 v 2 + s v 1 v 3 ( 0 r 1 , 0 s 1 )
If the triangular mesh Ti is a valid triangle in the mapping direction, the plane equation of Ti is obtained by Equation (1), and the coordinates of the spatial point PM obtained by mapping point P(x0, y0, z0) along the direction of vector m onto triangular mesh Ti can be solved using Equation (5).
P M = P [ n x ( x 0 x 1 ) + n y ( y 0 y 1 ) + n z ( z 0 z 1 ) ] n x m x + n y m y + n z m z n
In Equation (5), (x1,y1,z1) are the coordinate values of the vertex V1 of the triangle mesh Ti.
The flowchart of the mapping algorithm for planar trajectories to a mesh surface is shown in Figure 2.
According to the proposed trajectory mapping strategy, an equidistant helical trajectory on the plane is mapped onto an equation-free mesh surface with a size of 20 cm × 20 cm. The final simulation visualization result is shown in Figure 3.

3. Calculation of Curvature of Triangular Mesh Vertices Within the Mesh Surface and Curvature Fitting of Trajectory Points

After mapping an equidistant polishing trajectory from the plane to an equation-free surface, the fluctuation in surface curvature leads to changes in the spacing of adjacent polishing trajectories, as shown in Figure 3. As shown in Figure 4a,b, the red and green circles are used to represent the contact circles of some trajectory points belonging to the successive polishing trajectory of the surface, respectively. Each contact circle reflects the size of the polished contact area at the corresponding trajectory point. According to the partially enlarged detail of Figure 4a,b, it can be seen that if the positional relationship of the polishing circles between any two adjacent polishing trajectory points is not consistent, excessive overlap area between polishing circles can lead to over-polishing, while no overlap area between polishing circles can lead to under-polishing; this ultimately affects the quality of surface polishing. Therefore, it is necessary to adjust the position of the mapped polishing trajectory points. However, adjusting the positions of polishing trajectory points requires determining the size of the polishing contact area at each trajectory point to obtain the adjustment magnitude for each trajectory point.
Under static contact conditions, the polishing contact area between the polishing tool and the surface is elliptical, and the major axis ‘a’ and minor axis ‘b’ of the corresponding elliptical region can be obtained by Equation (6) [30].
a = 3 k 2 ε Q R π E ˜ 1 3 b = 3 ε Q R π k E ˜ 1 3
In Equation (6), Q is the total contact force, E ˜ is the equivalent modulus of elasticity, R represents the equivalent radius of the polishing tool and the polished surface, and parameters k and ε are empirical coefficients, as shown in Equations (7)–(10).
1 E ˜ = 1 μ 1 2 E 1 + 1 μ 2 2 E 2
R = 1 ρ I 1 + ρ I 2 + ρ I I 1 + ρ I I 2
k = 1.0339 ρ I 1 + ρ I 2 ρ II 1 + ρ II 2 0.636
ε = 1.0003 + 0.5968 ρ II 1 + ρ II 2 ρ I 1 + ρ I 2
In Equation (7), E1 and E2 are the modulus of elasticity of the polishing tool and the polished surface, respectively, and μ1 and μ2 are the Poisson’s ratios of the polishing tool and the polished surface, respectively. In Equations (7)–(10), ρI1 and ρI2 represent the principal and subsidiary curvatures of the polishing tool, and ρII1 and ρII2 represent the principal and subsidiary curvatures of the polished surface.
Adjustment of the position of the mapped trajectory points requires a specific amount of adjustment depending on the size of the polished contact area. During the polishing process, the polishing tool rotates along its own axis, and the contact area is regarded as a circular region with a radius equal to the major axis ‘a’ of the elliptical contact area.
According to Equation (6), since the contact force Q and the curvature of the polishing tool are known conditions, the unknown parameter that affects the size of the contact area is the curvature of the mesh surface. A mesh surface describes surface information in terms of triangular mesh vertex coordinates; therefore, the curvature calculation at the location of a trajectory point on a mesh surface can be divided into two steps: solving for the curvature values of the triangular mesh vertices to which the trajectory point belongs, and then curvature fitting based on the coordinates of the trajectory point’s location on the triangular mesh.
The computation of normal vectors at the vertices of a triangular mesh is a prerequisite for the realization of the curvature computation at the corresponding vertices. As shown in Figure 5a, ni (i = 1,2,3,4,5,6) are the normal vectors of each triangular mesh, respectively. For any triangular mesh in the mesh surface, the unit normal vector n at the vertex O can be computed by using Equation (11).
n = i = 1 n u m A i n i i = 1 n u m A i n i
In Equation (11), Ai denotes the area of each triangle mesh.
As shown in Figure 5b, vertices O and Vi belong to a same triangular mesh. Assuming that the expression of the actual curve between point O and point Vi is r = r(C), T is the tangent plane of the surface S at the position of point O, and vector t is the unit tangent vector of OVi’s projection onto the tangent plane T. Since the vector n has already been computed, t can be obtained by solving Equation (12).
t = O V i < O V i , n > n O V i < O V i , n > n
For the curve r = r(C), r(0) = O, r 0 = t , r 0 = k n ( t ) n , and kn(t) is the normal curvature of the point O along the t-direction. Also, r C is always perpendicular to r(C) when the curve r(C) has a fixed length [31]. The curve expression r = r(C) is Taylor-expanded as shown in Equation (13).
r ( c )   = r ( 0 ) + r ( 0 ) C + 1 2 ! r ( 0 ) C 2 + o ( C 3 ) = O + t C + 1 2 k n ( t ) n C 2 + o ( C 3 )
Transforming Equation (13):
r ( c ) O = t C + 1 2 k n ( t ) n C 2 + o ( C 3 )
Equation (14) can be obtained:
n [ r ( c ) O ] = t C + 1 2 k n ( t ) n 2 C 2 + o ( C 3 )   = 1 2 k n ( t ) n 2 C 2
Also, since the inner product of the normal curvature kn(t) and the tangent line t on the same curve is always 0, Equation (16) can be obtained.
[ r ( c ) O ] [ r ( c ) O ] = ( t C ) ( t C ) + o ( C 3 )
Simplify Equation (16):
r ( c ) O 2 = C 2 + o ( C 3 )
According to Equations (15) and (17), the equation for kn(t) is obtained as shown in Equation (18).
k n ( t ) = lim C 0 2 n [ r ( c ) O ] r ( c ) O 2 = 2 n O V i O V i 2
The tectonic curvature tensor L is shown in Equation (19).
L = k n ( t ) ( I n n T )
Solving for the eigenvalues λ1 and λ2 of the curvature tensor L, the Gaussian and mean curvatures at the vertex O can be obtained by Equation (20):
K G = λ 1 λ 2 H = λ 1 + λ 2 2
Then, the principal and subsidiary curvatures at vertex O on the mesh surface can be further calculated according to Equation (21).
k 1 = H + H 2 K G k 2 = H H 2 K G
The results of the mesh vertex curvature calculations were verified using the 15 cm × 15 cm equation-free surface shown in Figure 6 (to ensure that the planned polishing trajectory can completely cover the surface, the model retains the machining allowance region during curvature analysis and polishing trajectories generation, as shown in Figure 6). This surface is generated by three random smooth curves through the boundary blending function in the software. Since only Gaussian curvature and mean curvature of the surface can be analyzed in the graphics software, the computed principal and subsidiary curvatures of each vertex on the mesh surface are converted to Gaussian curvature and mean curvature using Equation (20) to compare with the curvature information analyzed in the graphics software, as shown in Figure 7.
As can be seen from the coloring effect in Figure 7, for the equation-free surface shown in Figure 6, the Gaussian curvature and the mean curvature distribution calculated by the algorithm proposed in this paper are consistent with the range of curvature distributions given by the graphics software plotting software. The maximum and minimum values of Gaussian curvature obtained by the mesh point curvature calculation algorithm proposed in this paper are 4.733767 × 10−4 and −3.509752 × 10−4, respectively, and the maximum and minimum values of Gaussian curvature of the corresponding surfaces counted by computerized drawing software are 4.739126 × 10−4 and −3.514156 × 10−4, respectively. The maximum and minimum mean curvature values obtained by the proposed curvature calculation algorithm are 4.442647 × 10−2 and −1.393647 × 10−2, respectively, and the maximum and minimum mean curvature values of the corresponding surfaces calculated by the computerized drawing software are 4.488484 × 10−2 and −1.371408 × 10−2, respectively. The maximum error of the Gaussian curvature calculation result is 0.103079%, and the maximum error of the Gaussian curvature calculation result is 0.125322%. The maximum error of the mean curvature calculation result is 1.010212%, and the maximum error of the mean curvature calculation result is 1.621618%.
For any triangular mesh ΔABC, let the coordinates of its three vertices be A(x1,y1,z1), B(x1,y2,z2), and C(x3,y3,z3). Assuming that the principal and subsidiary curvatures computed for each vertex are k1A, k2A, k1B, k2B, and k1C, k2C, respectively. For any trajectory point P(x0,y0,z0) on the triangular mesh, the principal and subsidiary curvatures K1p and K2p of point P can be solved by Equation (22).
K 1 p = τ A k 1 A + τ B k 1 B + τ C k 1 C K 2 p = τ A k 2 A + τ B k 2 B + τ C k 2 C
Assuming that the areas of the sub-triangles formed by point P and the vertices of ΔABC are SPAB, SPAC, and SPBC, and the area of ΔABC is SABC. Parameters τA, τB, and τC can be computed by Equation (23).
τ A = S P B C S A B C τ B = S P A C S A B C τ C = S P A B S A B C

4. Uniform Coverage Realization of Polishing Trajectory on Mesh Surface

The achievement of uniform coverage in polishing trajectories refers to maintaining a constant overlap of polishing bands generated by any two adjacent polishing trajectories. This condition effectively ensures that there will be no issues of over-polishing or under-polishing during the polishing process.
As shown in Figure 8a, for the planar equidistant polishing trajectory, the amount of overlap between adjacent trajectories is always constant. As shown in Figure 8b, after mapping the planar equidistant polishing trajectories onto a surface, because of the variation in curvature at different positions of the surface, the overlap of the polishing contact areas between adjacent trajectory points cannot be maintained at a constant level, leading to problems of over-polishing and under-polishing.
Therefore, for the realization of uniform coverage of the mapped polishing trajectory, it is first necessary to adjust the position of the point according to the size of the polishing contact area at each trajectory point.
In the actual polishing process, two categories of polishing trajectories are often used. The first is symmetrical trajectories, such as concentric circle trajectories, which have multiple similarly shaped trajectory lines sharing a common trajectory symmetry point. The benefit of employing symmetrical trajectories lies in their capability to achieve comprehensive coverage of the machining surface. The second is asymmetrical trajectories, forming a continuous curve from an origin, which can cover most of the area of the machined surface and effectively guarantee the continuity of the machining process during the machining process. However, the initial region of such trajectories cannot guarantee complete coverage, such as the helical trajectory. In this study, the implementation of algorithms for uniform coverage of a concentric circle trajectory and helical trajectory is discussed separately.
The realization of uniform coverage of polishing trajectories on mesh surfaces involves algorithm design for adjusting the position of any trajectory point on the mesh surface, generation of a seed path, and adjustment of subsequent trajectories.

4.1. Tuning Strategies for Trajectory Points on Mesh Surfaces

The positions of the trajectory points on the mesh surface are adjusted to ensure that the amount of overlap of the polishing bands between arbitrarily neighboring trajectories is always the same. It is assumed that point Pi and point Pj are two polishing trajectory points on a mesh surface, and the radii of the polishing contact areas at points Pi and Pj are ai and aj, respectively. Adjust the position of Pj using Pi as the reference point. The target distance A between point Pi and the point Pj is required to satisfy the constraint of Equation (24).
A = a i + a j k
In Equation (22), the parameter k denotes the amount of polishing band overlap between two trajectory points. To meet the constraint requirements of Equation (24), the position of point Pj can be adjusted by the following steps.
Step 1: Calculate the Euclidean distance P i P j between point Pi and point Pj. Then, determine the difference D = P i P j A between P i P j and the ideal relation A in Equation (24). As shown in Figure 9, if D > 0, then find a point P j inside the line connecting points Pi and Pj so that P i P j = A . If D < 0, then find a point on the extension of the line connecting points Pi and Pj so that P i P j = A .
Step 2: As shown in Figure 10, the vector n is the normal vector to the triangular mesh where the point Pj is located, plane F is formed by the vector n and the vector P i P j . A circle is drawn in plane F with the point Pi as its center and the distance value A as its radius. Then, find a point Pj_new, which is the intersection of the circle with a certain triangular mesh.
Step 3. Recompute the polishing area radius aj_new at point Pj_new, and the Euclidean distance P i P j _ n e w between point Pj_new and the reference point Pi. Evaluate the relationship between P i P j _ n e w and A according to Equation (24). If P i P j _ n e w = A , then point Pj_new is the adjusted trajectory point of point Pj. Otherwise, repeat steps 1 and 2 until the desired point is obtained.

4.2. Seed Path Generation for Concentric Circle Trajectory and Uniform Coverage Implementation

At present, a grating trajectory is mostly used for surface polishing; a grating trajectory is less difficult to realize, but will cause more obvious intermediate frequency error. At the same time, for the rotational symmetry of the surface, a grating trajectory will cause frequent collisions between the polishing tool and the edge of the polished workpiece, resulting in serious edge effects. Therefore, for the rotationally symmetric parts shown in Figure 6, polishing using a spiral or concentric circle trajectory is more stable. The mathematical expression of a concentric circle trajectory in the plane is shown in Equation (25).
x = N × R cos θ + x c y = N × R sin θ + y c
In Equation (25), N represents the number of circles in the concentric circle, and the radius R denotes both the radius of the initial concentric circle and the spacing between adjacent circles within the concentric circle trajectory. The coordinate (xc,yc) is the coordinate of the center point of the concentric circle trajectory on the plane. θ is the rotational angle of each trajectory point relative to the center point. The generation of a concentric circle seed path means adjusting the positions of trajectory points on the initial circle to achieve uniform coverage in the covered region (i.e., trajectories generated in the range of θ 0 , 2 π during the generation process). This trajectory serves as the foundation for achieving uniform coverage in all subsequent trajectories.
The creation of seed path for concentric circle trajectory entails utilizing the mapped center of concentric circles as a reference point. After adjustment, the Euclidean distance di from any trajectory point Pi on the initial concentric circle to the mapped center O′, and the polishing area radius ai of trajectory point Pi, satisfies the constraint requirements of Equation (26).
d i = P i O = a i
The process of generating a seed path for a concentric circle trajectory is shown in Figure 11. In Figure 11a, point Pi and point Pj are any two trajectory points on the initial circle of a two-dimensional equidistant concentric circle trajectory (reference trajectory), and the corresponding polishing area radii are ai1 and aj1, respectively, and ai1 = aj1. When the planar equidistant trajectories are mapped onto the surface mesh, the influence of surface curvature results in changes to both the trajectory shape and the polishing area radius at the trajectory points. As shown in Figure 11b, it is assumed that the radii of the polishing areas at the locations of points Pi and Pj on the reference trajectory are mapped to a surface are ai2 and aj2, respectively (ai2aj2). The Euclidean distance between any mapped trajectory point on the reference trajectory mapped to a surface and the mapped concentric circle center O′ is not exactly equal to the radius of the polishing area at the mapped trajectory point, and the polishing trajectory is no longer able to satisfy the requirement of uniform coverage. Therefore, the position of any trajectory points on the reference trajectory mapped to a surface should be adjusted according to the method provided in Section 4.1. As shown in Figure 11c, it is assumed that the radii of the polishing areas at adjusted points Pi and Pj are a i 2 and a j 2 , respectively. The Euclidean distances from points Pi and Pj to the point O are equal to the radii of the polishing area, the new initial concentric circle trajectory not only provides complete coverage of the inner region of the trajectory during the polishing process but also does not cause excessive removal of material, which can be used as a seed path for concentric circle trajectory adjustment on the surface.
The steps for generating a seed path during the realization of uniform coverage of concentric circle polishing trajectory are summarized as follows:
Step 1: Determine the Euclidean distance di between each trajectory point on the mapped initial circle of concentric circle trajectory and the mapped center point O .
Step 2: Extract the trajectory point pi whose Euclidean distance from the point O is not equal to ai (ai is the radius of the polishing area of the mapped trajectory point on the surface). Determine a plane Fi using the current trajectory point pi, the mapped center O , and the current triangular mesh normal vector n. A circle Ci is generated in the plane Fi with the point O as the center and ai as the radius. There are multiple intersections of the circle Ci with the triangular mesh, and the intersection pi_new with the closest distance to the point pi is extracted.
Step 3: Determine the polishing area’s radius ai_new of point pi_new, and calculate the Euclidean distance di_new between the point pi_new and the center O of the mapped concentric circle polishing trajectory. Determine whether the relationship between ai_new and di_new satisfies the constraint requirements of Equation (26). If satisfied, the point pi_new is the desired optimized trajectory point. Otherwise, continue the iterative process of step 2 retrieval.
After all trajectory points on the initial concentric circle trajectory have been adjusted by the above steps, a seed path can be obtained, which is the initial datum for subsequent concentric circle polishing trajectory adjustments.
The optimization and adjustment strategies for subsequent concentric circle trajectories are as follows:
Step 1: It is assumed that there are M trajectory points on the seed path T1, and N trajectory points on the second mapped concentric circle trajectory T2. Solve for the Euclidean distance between each trajectory point on the trajectory T2 and each trajectory point on the seed path T1. For each trajectory point P2,i on the trajectory T2, there will be a trajectory point P1,j with the closest Euclidean distance on the seed path T1;
Step 2: Calculate the polishing area radius a1,j at point P1,j, the polishing area radius a2,i at point P2,i, and the Euclidean distance P 1 , j P 2 , i between points P1,j and P2,i. Then, calculate the difference between a 2 , i + a 1 , j k and P 1 , j P 2 , i (Here, k represents the overlap between two adjacent polishing bands, which is a predetermined value). If the Euclidean distance P 1 , j P 2 , i is not equal to a 2 , i + a 1 , j k , the points P2,i are repositioned according to the method provided in Section 4.1 until the radius a 2 , j of the retrieved polishing area at point P2,i_new, and the Euclidean distance P 1 , j P 2 , i _ n e w between point P2,i_new and point P1,j exactly satisfy the relation of a 1 , j + a 2 , j k = P 1 , j P 2 , i _ n e w .
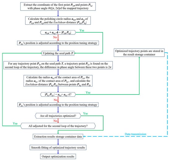
Step 3: Using the adjusted second circle of the concentric circle trajectory as the new seed path, adjust the third circle according to the strategy described in steps 1 to 2, until the remaining circular trajectories are optimized. The flowchart of the uniform coverage trajectory planning algorithm for concentric circle polishing trajectories is shown in Figure 12.
By the above algorithmic principles, the uniform coverage of concentric circle polishing trajectory is simulated of the equation-free surface shown in Figure 6. The polishing process parameters used in the simulation are shown in Table 1. The simulation results are shown in Figure 13.

4.3. Seed Path Generation for Helical Trajectory and Uniform Coverage Implementation

The mathematical expression of an equally spaced helical trajectory in a two-dimensional plane is shown in Equation (27).
x = ( h a + h b θ ) cos θ + x c y = ( h a + h b θ ) sin θ + y c
In Equation (27), parameters ha and hb are the initial radius and the spacing value of the equally spaced helix, respectively. θ is the rotational angle of each trajectory point relative to the starting point of the helical trajectory. The coordinates (xc,yc) are the starting points of the helical trajectory in the plane. The seed path generation based on the helical trajectory is only for trajectory points generated within the range of θ 0 , 2 π .
From the mathematical properties of the helical trajectory, it can be seen that the helical trajectory belongs to an unclosed curve. As shown in Figure 14a, for the helical trajectory in the range of θ π , 2 π , there is a defect that does not completely cover the polishing area. To enhance the coverage of helical trajectory within the range of θ π , 2 π , adjustments are made to the helical trajectory points within the range of θ π , 2 π . As shown in Figure 14a, point P1,0 is the first trajectory point on the trajectory, point P1,j is the trajectory point with θ value equal to π, point P1,k is the trajectory point with θ value in the range of π , 3 π 2 , point P1,l is the trajectory point with θ value in the range of 3 π 2 , 2 π , and point P1,m is the trajectory point with θ value equal to 2π. Parameters a1,j, a1,k, a1,l, and a1,m are the radii of the polishing areas of the above points on the mesh surface, respectively. In this case, due to the different radius of the polishing area at each trajectory point, the over-polished or under-polished region is generated between point P1,k, point P1,l, point P1,m and point P1,0.
By adjusting the position of any point P1,i (e.g., point P1,j, P1,k, P1,l, and P1,m in Figure 14a) in the range of θ π , 2 π , a new trajectory point P1,i_new (e.g., point P1,j_new, P1,k_new, P1,l_new, and P1,m_new in Figure 14b) can be obtained. The Euclidean distance between the trajectory point P1,i_new and the trajectory point P1,0(xc,yc) satisfies the constraints in Equation (28). In this case, the final seed path obtained has a regular helical trajectory in the first half and a half-circle trajectory in the second half.
d 1 , i = P 1 , i _ n e w P 1 , 0 = a 1 , i _ n e w + a 1 , 0 k
In Equation (28), a1,i_new and a1,0 represent the radius of the polishing area of the trajectory point P1,i_new and P1,0, respectively.
Combining the trajectory point position adjustment measures in Section 4.1 and the previously mentioned seed path generation strategy for a helical trajectory, the positions of the helical trajectory points in the range of θ π , 2 π are adjusted, and the final seed path effect obtained is shown as the red trajectory in Figure 14b. From Figure 14b, it can be seen that the trajectory points in the range of θ 0 , π are still in the form of a conventional helix, while the trajectory points in the range of θ ( π , 2 π ] are adjusted to be consistent with the distribution of trajectory points on a circular trajectory. The adjusted seed path of the helical trajectory ensures consistent material removal and effectively increases polishing coverage within the seed path.
Similar to the process of realizing uniform coverage of a concentric circle trajectory, the obtained seed path of the helical trajectory is used as the initial reference for the adjustment of subsequent polishing trajectories. The corresponding adjustment steps are summarized as follows:
Step 1: As shown in Equation (27), each 2π increase in the angular value θ is considered to generate a new helical trajectory. At the same time, the number of trajectory points contained in each helical trajectory is equal. Due to the continuous nature of the helical trajectory, a point-by-point optimization strategy is used to optimally adjust the position of each point on the subsequent helical trajectory. For any trajectory point P2,i on the second helical trajectory T2, a point P1,i can be found on the seed path T1, and the difference in phase angle between these two points is 2π.
Step 2: Calculate the polishing area radius a1,i at point P1,i, the polishing area radius a2,i at point P2,i, and the Euclidean distance values P 1 , i P 2 , j between points P1,i and P2,i. Determine the relationship between the difference of P 1 , i P 2 , j and a 2 , i + a 1 , i k . (k represents the overlap between two adjacent polishing bands, which is a predetermined value.) If P 1 , i P 2 , i a 2 , i + a 1 , i k , the position of the trajectory point P2,i is adjusted according to the method provided in Section 4.1, until the new radius a 2 , i of the polishing area at the adjusted position of point P2,j and the Euclidean distance P 1 , i P 2 , i satisfy the constraint P 1 , i P 2 , i = a 2 , i + a 1 , i k .
Step 3: Using the adjusted second helical trajectory as the new seed path, the third trajectory is optimized according to the strategy described in steps 1–2. Using the same method, the optimization of all helical polishing trajectories can be completed.
In the corresponding trajectory optimization process, the adjustment reference for the first trajectory point of each helix is the first trajectory point of the previous helix, and the adjustment reference for the last trajectory point of each helix is the last trajectory point of the previous helix. This results in a clear break between the last trajectory point of the ith helical trajectory and the first trajectory point of the i+1th helical trajectory, as shown in Figure 15a.
To realize the smooth connection between two adjacent helical trajectories, a smooth connection algorithm for helical trajectories based on a cubic interpolation strategy is proposes. Assuming that each helical trajectory has N trajectory points, the last n trajectory points of the ith helix and the first n trajectory points of the i + 1th helix are extracted. (In this paper, n = 4.) As shown in Figure 15b, points A1A4 represent extraction points of the ith trajectory, and points B1B4 represent extraction points of the i + 1th trajectory.). The average values of X and Y coordinates between these n sets of trajectory points are solved by Equation (29).
p a v , 1 = x a v , 1 , y a v , 1 x i , N n + 1 + x i + 1 , 1 2 , y i , N n + 1 + y i + 1 , 1 2 p a v , n = x a v , n , y a v , n = x i , N + x i + n , n 2 , y i , N + y i + 1 , n 2
Extract the X and Y coordinates of the N-nth trajectory point of the ith helical trajectory and the X and Y coordinates of the n + 1th trajectory point of the i + 1th helical trajectory (denoted as (xi,Nn, yi,Nn) and (xi+1,n+1, yi+1,n+1)). Combine these coordinate values with the calculated result of Equation (29) and substitute the coordinates of the selected points into the cubic interpolation Equation (30) to obtain a smooth trajectory curve.
y i , N n = S i , N n ( x ) = a + b x x i , N n + c x x i , N n 2 + d x x i , N n 3 y a v , 1 = S a v , 1 ( x ) = a + b x x a v , 1 + c x x a v , 1 2 + d x x a v , 1 3 y i + 1 , n + 1 = S i + 1 , n ( x ) = a + b x x i + 1 , n + c x x i + 1 , n 2 + d x x i + 1 , n 3
The key to segmented cubic interpolation is to ensure that both the function values and derivatives of the interpolated curves at the nodes are continuous, so the cubic interpolation Equation (30) also has the following two characteristics: (1) the first-order derivatives of the cubic interpolation Equation (30) are continuous; (2) the second-order derivatives of the cubic interpolation Equation (30) are continuous. Therefore, the constraints described in Equation (31) are introduced based on the cubic interpolation Equation (30).
S i , N n ( x a v , 1 ) = S a v , 1 ( x a v , 1 ) S a v , 1 ( x a v , 2 ) = S a v , 2 ( x a v , 2 ) S a v , n ( x i + 1 , n ) = S i + 1 , n ( x i + 1 , n ) S i , N n ( x a v , 1 ) = S a v , 1 ( x a v , 1 ) S a v , 1 ( x a v , 2 ) = S a v , 2 ( x a v , 2 ) S a v , n ( x i + 1 , n ) = S i + 1 , n ( x i + 1 , n ) S i , N n ( x i , N n ) = 0 S i + 1 , n ( x i + 1 , n ) = 0
The smooth connection between two adjacent helical trajectories can be realized by associating Equations (29)–(31). The results of the neighboring trajectories smoothing process are shown in Figure 15c, mapping all the smoothed planar trajectory points to the surface to obtain a smooth helical polishing trajectory on the surface.
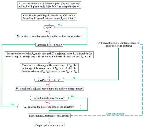
The flowchart of the uniform coverage trajectory planning algorithm for concentric circle polishing trajectories is shown in Figure 16.
Still using the polishing process parameters shown in Table 1, the uniform coverage of the helical polishing trajectory is simulated on the equation-free surface shown in Figure 6. The simulation results are shown in Figure 17.

5. Experimental Tests of Uniform Coverage of Polishing Trajectories on an Equation-Free Surface

5.1. Materials and Methods

In order to verify the effectiveness of the polishing trajectory uniform coverage algorithm proposed in this paper, two surfaces were machined according to the surface model shown in Figure 6 for polishing comparison experiments (workpiece material: 304 stainless steel, elastic modulus: approximately 193,000 Mpa, Poisson’s ratio: approximately 0.33). In this case, for the polishing of workpiece 1, the helical uniformly covering polishing trajectory from Figure 17a is employed. As shown in Figure 18a, a helical non-uniform coverage polishing trajectory was obtained for the polishing of workpiece 2 using the surface parameterization trajectory generation method proposed in reference [28]. Before the polishing experiments began, the trajectory points of these two trajectories were culled to ensure that the arc length (step length) between each of the two consecutive trajectory points remained constantly (C = 0.5 mm). This approach was adopted to prevent damage to the surface shape that could potentially arise from the use of overly dense trajectory points during the polishing process.
During the polishing process, each workpiece was subjected to six rounds of polishing, using diamond abrasives of 28 µm, 20 µm, and 15 µm in order, and replacing the diamond abrasives after every two rounds of the polishing process. In addition, during the experimental process, every time the diamond abrasive was replaced, the planar helical was rotated by 120° around the Z-axis, and then a new polishing trajectory was generated. The polishing tool orientation angle ψ (the angle between the tool axis and the normal vector at the trajectory point), the tool rotation speed ω, and the tool feed rate va were all maintained constant. The polishing equipment utilized an ABB IRB6700 industrial robot (ABB; Zurich, Switzerland; maximum payload: 200 kg, repetitive positioning accuracy: 0.05 mm), and a spherical rubber polishing head was employed as the polishing tool, with a polyurethane polishing pad affixed to its outermost layer, as illustrated in Figure 19a. A force control unit (model: xPush500; manufacturer: xBang; Shenzhen, China; maximum load: 48 N, stroke: ±10 mm, computational frequency: 10 kHz, system response frequency: 1 kHz) was integrated between the robot end-effector and the polishing tool to ensure a constant polishing load. For post-polishing quality assessment, the surface roughness (Sa value) and PV (Peak-to-Valley) values were measured using a white light interferometer (Sensofar S neox 035; Sensofar; Terrassa, Spain; X/Y-axis accuracy: 0.18 µm, Z-axis precision: 0.1 nm, Figure 19b) and a contact profilometer (Taylor Hobson PGI 1240; Taylor Hobson; Leicester, UK; vertical resolution: 0.8 nm, Figure 19c), respectively. The complete set of process parameters used during polishing is summarized in Table 2.

5.2. Experimental Results Statistics and Discussion

The initial state and the effects after polishing of the two workpieces are shown in Figure 20.
As shown in Figure 20, both workpieces were polished to a mirror finish. To deeply analyze the difference in surface quality of the two workpieces after polishing, five paths are selected in different directions on the surface of the workpiece as shown in Figure 21, and each path is divided into five inspection areas for measurement.
The results of roughness inspection in each inspection area of workpiece 1 and workpiece 2 are shown in Figure 22.
From Figure 22a, the maximum value of roughness after polishing of workpiece 1 is 9.91352 nm, and the minimum value is 9.17118 nm. From Figure 22b, the maximum value of roughness after polishing of workpiece 2 is 14.4527 nm, and the minimum value is 12.5009 nm. To summarize, workpiece 1 has a lower roughness after polishing and the roughness is more consistent across the different inspection areas.
Due to the large fluctuation of the Z-coordinate of each inspection area, the PV value of each inspection area is detected individually, and the inspection results are ordered in series according to the inspection paths to which they belong to obtain the PV value on each inspection path, as shown in Figure 23.
From Figure 23a, the maximum value of PV after polishing of workpiece 2 is 176.6296 nm, and the minimum value is 167.7444 nm. From Figure 23b, the maximum value of PV after polishing of workpiece 2 is 480.2178 nm, and the minimum value is 456.2963 nm. To summarize, workpiece 2 has a lower PV value after polishing and the PV values are more consistent across the different inspection paths.
In order to further illustrate the difference in the surface quality of the two workpieces after polishing, the roughness and PV values of each inspection area before and after polishing on different inspection paths were inspected five times, and the maximum value of each inspection result was extracted and the average value was calculated, and the statistical results are shown in Table 3, Table 4, Table 5, Table 6 and Table 7.
As observed in Table 3, Table 4, Table 5, Table 6 and Table 7, workpiece 1 exhibited superior surface roughness (Sa) and PV values after polishing compared to workpiece 2, with the distributions of both roughness and PV values demonstrating greater consistency. This improvement can be attributed to the following factors:
  • Unlike the parameterization trajectory generation method, the mapping method employed for trajectory generation is unaffected by mesh distortion. Consequently, the generated trajectories conform more accurately to the actual surface geometry;
  • The trajectories, characterized by uniform coverage capability, effectively mitigate both over-polishing and under-polishing during the process. This leads to a significant enhancement in the consistency of material removal.
In summary, under identical polishing parameters and within the same polishing cycle duration, trajectories possessing uniform coverage capability ensure more stable and consistent surface polishing quality.

6. Conclusions

This paper has presented a comprehensive study on the generation and optimization of polishing trajectories for equation-free surfaces, specifically targeting the challenges of sub-aperture polishing with compliant spherical tools, and the following conclusions are obtained:
  • Direct Mesh-Based Trajectory Generation: A novel trajectory mapping method operating directly on the surface mesh model was proposed. This method effectively bypasses the need for solving complex surface equations, significantly reducing the difficulty and computational burden associated with generating precise polishing paths for complex freeform optical surfaces lacking closed-form mathematical descriptions;
  • Accurate Curvature Solution on Mesh: An algorithm for accurately computing sur-face curvature at polishing trajectory points directly on the mesh was developed. By leveraging vertex curvatures and local fitting, this method provides the high-fidelity curvature data essential for calculating the polishing tool contact area—also a critical input for modeling material removal. This accuracy is vital for predictable outcomes on surfaces with significant curvature variations or discontinuities;
  • Uniform Coverage Optimization Algorithm: An algorithm was introduced to achieve uniform coverage of polishing trajectories across the mesh surface. By dynamically adjusting trajectory point positions, this algorithm ensures consistent overlap between adjacent paths, precisely matching predetermined values. This method effectively avoids over-polishing and under-polishing (especially critical for minimizing high-spatial frequency error), and accelerates convergence towards the desired surface finish within the same processing time;
  • Experimental Validation: The significant impact of uniform coverage on final polishing quality was experimentally verified. Results demonstrate that trajectories optimized for uniform coverage yield measurably superior surface quality compared to non-uniform paths. Critically, a substantial reduction in High-Spatial Frequency (HSF) errors (quantified using Sa) was observed, directly addressing a key quality challenge in precision optical finishing;
  • Broad Applicability: While specifically designed for equation-free surfaces, the proposed algorithms are equally applicable to surfaces with known equations by first converting them into mesh representations. This extends the utility of the methods to a wide spectrum of optical manufacturing tasks requiring deterministic sub-aperture polishing, including traditional aspheric optics and complex hybrid surfaces.
At the same time, the methodologies developed in this research are particularly impactful for the manufacturing and finishing of advanced optical components where traditional trajectory planning struggles:
  • Complex Freeform Optics: Enables efficient and high-quality deterministic polishing of intricate freeform surfaces used in next-generation imaging systems (e.g., head-mounted displays for AR/VR), illumination optics, and advanced laser systems, where surface descriptions are often purely geometric (mesh-based);
  • Rapid Prototyping and Mold Making: Provides a robust solution for polishing complex optical molds (e.g., for injection molding or glass pressing) directly from scanned or designed mesh data, accelerating the mold development cycle and improving mold surface quality, directly impacting the quality and yield of molded optics.
By directly addressing the challenges of trajectory generation, curvature accuracy, and uniform coverage on complex mesh-defined surfaces, this work provides practical and effective algorithms that enhance the capability and efficiency of sub-aperture polishing processes.

Author Contributions

Methodology, L.G.; Software, L.G.; Validation, L.G.; Formal analysis, L.G.; Investigation, L.G.; Resources, L.Z.; Data curation, L.G.; Writing—original draft, L.G.; Writing—review & editing, L.G. and L.Z.; Visualization, L.G.; Supervision, L.L., L.Z., C.F. and N.L.; Project administration, L.Z.; Funding acquisition, L.Z. All authors have read and agreed to the published version of the manuscript.

Funding

This research was funded by [the Open Foundation of State Key Laboratory of Advanced Manufacturing for Optical Systems] grant number [KLMSKF202405], [the National Key Research and Development Program of China] grant number [2022YFB3403402], and [Natural Science Foundation of Jiangsu Province] grant number [BK20221361]. The APC was funded by [the Open Foundation of State Key Laboratory of Advanced Manufacturing for Optical Systems].

Data Availability Statement

The datasets presented in this article are not readily available because of the confidentiality requirements of the funding project. Requests to access the datasets should be directed to the corresponding author.

Conflicts of Interest

The authors declare that they have no known competing financial interests or personal relationships that could have appeared to influence the work reported in this paper.

References

  1. Tsai, M.J.; Huang, J.F. Efficient automatic polishing process with a new compliant abrasive tool. Int. J. Adv. Manuf. Technol. 2006, 30, 817–827. [Google Scholar] [CrossRef]
  2. Wei, H.; Lei, M.; Bin, H.Z. Iso-parametric CNC tool path optimization based on adaptive grid generation. Int. J. Adv. Manuf. Technol. 2009, 41, 538–548. [Google Scholar] [CrossRef]
  3. Ding, S.; Mannan, M.; Poo, A.; Yang, D.; Han, Z. Adaptive iso-planar tool path generation for machining of free-form surfaces. Comput. Aided Des. 2003, 35, 141–153. [Google Scholar] [CrossRef]
  4. Suresh, K.; Yang, D.C.H. Constant scallop-height machining of free-form surfaces. J. Eng. Indust. 1994, 116, 253–259. [Google Scholar] [CrossRef]
  5. Li, Y.; Wu, Y.; Zhou, L.; Masakazu, F. Vibration-assisted dry polishing of fused silica using a fixed-abrasive polisher. Int. J. Mach. Tools Manuf. 2014, 77, 93–102. [Google Scholar] [CrossRef]
  6. Gong, L.; Fan, C.; Shen, Z.; Chen, Z.; Zhang, L. Research on discretization algorithm of free-form surface for robotic polishing. J. Manuf. Proc. 2023, 92, 350–370. [Google Scholar] [CrossRef]
  7. Zhao, D.; Guo, H. A Trajectory Planning Method for Polishing Optical Elements Based on a Non-Uniform Rational B-Spline Curve. Appl. Sci. 2018, 8, 1355. [Google Scholar] [CrossRef]
  8. Han, J.; Chen, W. Velocity control algorithm in glass polishing based on the cubic NURBS curve. Proc. Inst. Mech. Eng. Part C J. Mech. Eng. Sci. 2017, 232, 1989–1996. [Google Scholar] [CrossRef]
  9. Zhang, J.; Liu, J.; Yang, S. Trajectory planning of robot-assisted abrasive cloth wheel polishing blade based on flexible contact. Int. J. Adv. Manuf. Technol. 2022, 119, 8211–8225. [Google Scholar] [CrossRef]
  10. Chen, K.; Xiao, B.; Wang, C.; Liu, X.; Zhang, X.; Xia, C. FRKVF: High-accuracy motion interpolation for polishing operations using fourth-order Runge-Kutta and velocity flexibility planning. Precis. Eng. 2024, 90, 122–140. [Google Scholar] [CrossRef]
  11. Xu, J.; Zhang, S.; Tan, J.; Liu, X. Non-redundant tool trajectory generation for surface finish machining based on geodesic curvature matching. Int. J. Adv. Manuf. Technol. 2012, 62, 1169–1178. [Google Scholar] [CrossRef]
  12. Ren, K.; Xu, K.; Chen, W. NURBS toolpath planning for glass sharp corner edge grinding. Int. J. Adv. Manuf. Technol. 2018, 97, 2997–3007. [Google Scholar] [CrossRef]
  13. Cui, Z.; Meng, F.; Liang, Y.; Zhang, C.; Wang, Z.; Qu, S.; Yu, T.; Zhao, J. Sub-regional polishing and machining trajectory selection of complex surface based on K9 optical glass. J. Mater. Process. Technol. 2022, 304, 117563. [Google Scholar] [CrossRef]
  14. Han, Y.; Zhang, L.; Guo, M.; Fan, C.; Liang, F. Tool paths generation strategy for polishing of freeform surface with physically uniform coverage. Int. J. Adv. Manuf. Technol. 2018, 95, 2125–2144. [Google Scholar] [CrossRef]
  15. Cao, Y.; Zhao, J.; Qu, X.; Wang, X.; Tian, N. Polishing trajectory planning method for optimal removal of full surface. Adv. Mech. Eng. 2022, 14, 16878132221115933. [Google Scholar] [CrossRef]
  16. Xiao, M.; Ye, D.; Yang, G. A Model-Based Trajectory Planning Method for Robotic Polishing of Complex Surfaces. IEEE Trans. Autom. Sci. Eng. 2022, 19, 2890–2903. [Google Scholar] [CrossRef]
  17. Zheng, Q.; Cui, J.; Fan, Z.; Mei, X. An experimental investigation of scan trajectory into the underwater femtosecond laser polishing SiC ceramic. Ferroelectrics 2020, 563, 77–86. [Google Scholar] [CrossRef]
  18. Wahballa, H.; Duan, J.; Wang, W.; Dai, Z. Experimental Study of Robotic Polishing Process for Complex Violin Surface. Machines 2023, 11, 147. [Google Scholar] [CrossRef]
  19. Huang, T.; Zhao, D.; Cao, Z.-C. Trajectory planning of optical polishing based on optimized implementation of dwell time. Precis. Eng. 2020, 62, 223–231. [Google Scholar] [CrossRef]
  20. Kakinuma, Y.; Igarashi, K.; Katsura, S.; Aoyama, T. Development of 5-axis polishing machine capable of simultaneous trajectory, posture, and force control. CIRP Ann. 2013, 62, 379–382. [Google Scholar] [CrossRef]
  21. Wang, G.; Lv, B.; Zheng, Q.; Zhou, H.; Liu, Z. Polishing trajectory planning of three-dimensional vibration assisted finishing the structured surface. AIP Adv. 2019, 9, 015012. [Google Scholar] [CrossRef]
  22. Li, Y.; Zhou, X.; Liu, Q. Two-dimensional vibration actuated polishing of small surfaces by generating random-like Lissajous trajectories. Appl. Opt. 2021, 60, 851–863. [Google Scholar] [CrossRef] [PubMed]
  23. Kim, H.-C. Tool path generation for contour parallel milling with incomplete mesh model. Int. J. Adv. Manuf. Technol. 2010, 48, 443–454. [Google Scholar] [CrossRef]
  24. Wang, Q.; Feng, Y.; Gao, Y.; Li, Z.; Tan, J. Smooth fillet-end cutter tool path generation method on triangular-mesh surface based on Modified Butterfly subdivision. Int. J. Adv. Manuf. Technol. 2018, 98, 2831–2847. [Google Scholar] [CrossRef]
  25. Zhang, Z.; Feng, Y.; Ren, B.; Hagiwara, I. Exploratory study of spiral NC tool path generation on triangular mesh based on local subdivision. Int. J. Adv. Manuf. Technol. 2016, 83, 835–845. [Google Scholar] [CrossRef]
  26. Li, W.; Yin, Z.; Huang, Y.; Wu, T.; Xiong, Y. Tool path generation for triangular meshes using least-squares conformal map. Int. J. Prod. Res. 2011, 49, 3653–3667. [Google Scholar] [CrossRef]
  27. Zhao, J.; Zou, Q.; Li, L.; Zhou, B. Tool path planning based on conformal parameterization for meshes. Chin. J. Aeronaut. 2015, 28, 1555–1563. [Google Scholar] [CrossRef]
  28. Xu, C.; Li, J.; Wang, Q.; Hu, G. Contour parallel tool path planning based on conformal parameterisation utilising mapping stretch factors. Int. J. Prod. Res. 2018, 57, 1–15. [Google Scholar] [CrossRef]
  29. Liao, Z.; Qin, Z.; Xie, H.; Wang, Q.; Zhou, X. Constant load toolpath planning and stiffness matching optimization in robotic surface milling. Int. J. Adv. Manuf. Technol. 2024, 130, 353–368. [Google Scholar] [CrossRef]
  30. Cenanovic, M.; Hansbo, P.; Larson, M.G. Finite element procedures for computing normals and mean curvature on triangulated surfaces and their use for mesh refinement. Comput. Methods Appl. Mech. Eng. 2020, 372, 113445. [Google Scholar] [CrossRef]
  31. Taubin, G. Estimating the tensor of curvature of a surface from a polyhedral approximation. In Proceedings of the Fifth International Conference on Computer Vision, Cambridge, MA, USA, 20–23 June 1995; pp. 902–907. [Google Scholar]
Figure 1. Different results of mapping a planar trajectory point to a triangular mesh: (a) points can be mapped inside the triangle, (b) points can be mapped on a triangle side, and (c) points cannot be mapped inside or on the sides of a triangle.
Figure 1. Different results of mapping a planar trajectory point to a triangular mesh: (a) points can be mapped inside the triangle, (b) points can be mapped on a triangle side, and (c) points cannot be mapped inside or on the sides of a triangle.
Machines 13 00568 g001
Figure 2. Flowchart for mapping planar trajectories to a mesh surface.
Figure 2. Flowchart for mapping planar trajectories to a mesh surface.
Machines 13 00568 g002
Figure 3. Mesh surface trajectory mapping realization.
Figure 3. Mesh surface trajectory mapping realization.
Machines 13 00568 g003
Figure 4. Inconsistency in polishing trajectory coverage due to curvature fluctuations: (a) polishing contact force always coincides with the Z-axis, and (b) polishing contact force maintains a constant angle with the surface normal vector at the trajectory point.
Figure 4. Inconsistency in polishing trajectory coverage due to curvature fluctuations: (a) polishing contact force always coincides with the Z-axis, and (b) polishing contact force maintains a constant angle with the surface normal vector at the trajectory point.
Machines 13 00568 g004
Figure 5. Schematic diagram of normal vector and tangent vector on a mesh surface: (a) normal vector of public vertex O and normal vectors of triangular meshes, and (b) unit tangent vector at public vertex O.
Figure 5. Schematic diagram of normal vector and tangent vector on a mesh surface: (a) normal vector of public vertex O and normal vectors of triangular meshes, and (b) unit tangent vector at public vertex O.
Machines 13 00568 g005
Figure 6. The equation-free surface used for the analysis of curvature results.
Figure 6. The equation-free surface used for the analysis of curvature results.
Machines 13 00568 g006
Figure 7. Comparison of equation-free mesh surface curvature calculation results with original results: (a) Gaussian curvature calculation results against actual values, and (b) mean curvature calculation results against actual values.
Figure 7. Comparison of equation-free mesh surface curvature calculation results with original results: (a) Gaussian curvature calculation results against actual values, and (b) mean curvature calculation results against actual values.
Machines 13 00568 g007
Figure 8. Variation of trajectory spacing and polished region resulting from mapping planar equally spaced trajectories to a curved surface: (a) planar equidistant polishing trajectories, and (b) trajectories obtained by mapping planar equidistant polishing trajectories onto surface.
Figure 8. Variation of trajectory spacing and polished region resulting from mapping planar equally spaced trajectories to a curved surface: (a) planar equidistant polishing trajectories, and (b) trajectories obtained by mapping planar equidistant polishing trajectories onto surface.
Machines 13 00568 g008
Figure 9. Trajectory point adjustment direction judgment.
Figure 9. Trajectory point adjustment direction judgment.
Machines 13 00568 g009
Figure 10. Trajectory point position adjustment.
Figure 10. Trajectory point position adjustment.
Machines 13 00568 g010
Figure 11. Seed path generation process of concentric circle trajectory: (a) planar trajectory, (b) initial trajectory generated by mapping, and (c) optimized trajectory based on contact area.
Figure 11. Seed path generation process of concentric circle trajectory: (a) planar trajectory, (b) initial trajectory generated by mapping, and (c) optimized trajectory based on contact area.
Machines 13 00568 g011
Figure 12. Flowchart of uniform coverage algorithm for concentric circle polishing trajectory.
Figure 12. Flowchart of uniform coverage algorithm for concentric circle polishing trajectory.
Machines 13 00568 g012
Figure 13. Realization of uniform coverage of concentric circle polishing trajectory for equation-free mesh surface: (a) the amount of overlap of neighboring polishing trajectories is 0 (K = 0), and (b) the amount of overlap of neighboring polishing trajectories is 1 (K = 1).
Figure 13. Realization of uniform coverage of concentric circle polishing trajectory for equation-free mesh surface: (a) the amount of overlap of neighboring polishing trajectories is 0 (K = 0), and (b) the amount of overlap of neighboring polishing trajectories is 1 (K = 1).
Machines 13 00568 g013
Figure 14. Seed path generation process for helical trajectory: (a) initial state of the helix seed path, and (b) adjusted helix seed path.
Figure 14. Seed path generation process for helical trajectory: (a) initial state of the helix seed path, and (b) adjusted helix seed path.
Machines 13 00568 g014
Figure 15. Smoothing of neighboring helical trajectories: (a) interruptions between neighboring trajectories, (b) trajectory point selection for smoothing processing, and (c) smoothing result.
Figure 15. Smoothing of neighboring helical trajectories: (a) interruptions between neighboring trajectories, (b) trajectory point selection for smoothing processing, and (c) smoothing result.
Machines 13 00568 g015
Figure 16. Flowchart of uniform coverage algorithm for helical polishing trajectory.
Figure 16. Flowchart of uniform coverage algorithm for helical polishing trajectory.
Machines 13 00568 g016
Figure 17. Realization of uniform coverage of helical polishing trajectory for equation-free mesh surfaces: (a) the amount of overlap of neighboring polishing trajectories is 0 (K = 0), and (b) the amount of overlap of neighboring polishing trajectories is 1 (K = 1).
Figure 17. Realization of uniform coverage of helical polishing trajectory for equation-free mesh surfaces: (a) the amount of overlap of neighboring polishing trajectories is 0 (K = 0), and (b) the amount of overlap of neighboring polishing trajectories is 1 (K = 1).
Machines 13 00568 g017
Figure 18. Polishing trajectory used for workpiece 2: (a) the original mesh surface, (b) surface parameterization result, (c) trajectory generation on the parametric plane, and (d) trajectory generating on the mesh surface by reverse mapping.
Figure 18. Polishing trajectory used for workpiece 2: (a) the original mesh surface, (b) surface parameterization result, (c) trajectory generation on the parametric plane, and (d) trajectory generating on the mesh surface by reverse mapping.
Machines 13 00568 g018
Figure 19. The robotic polishing system and inspection equipment used for experiments: (a) the industrial robot and polishing tool, (b) the white light interferometer, and (c) the profilometer.
Figure 19. The robotic polishing system and inspection equipment used for experiments: (a) the industrial robot and polishing tool, (b) the white light interferometer, and (c) the profilometer.
Machines 13 00568 g019
Figure 20. Initial state and polishing effect of the two workpieces.
Figure 20. Initial state and polishing effect of the two workpieces.
Machines 13 00568 g020
Figure 21. Inspection equipment and inspection intervals selection for polished workpieces.
Figure 21. Inspection equipment and inspection intervals selection for polished workpieces.
Machines 13 00568 g021
Figure 22. The roughness (Sa) inspection results: (a) roughness (Sa) inspection results of workpiece 1, and (b) roughness (Sa) inspection results of workpiece 2.
Figure 22. The roughness (Sa) inspection results: (a) roughness (Sa) inspection results of workpiece 1, and (b) roughness (Sa) inspection results of workpiece 2.
Machines 13 00568 g022
Figure 23. The PV value inspection results: (a) PV values on each inspection path of workpiece 1, and (b) PV values on each inspection path of workpiece 2.
Figure 23. The PV value inspection results: (a) PV values on each inspection path of workpiece 1, and (b) PV values on each inspection path of workpiece 2.
Machines 13 00568 g023
Table 1. Parameters for simulation of uniform coverage of polishing trajectories.
Table 1. Parameters for simulation of uniform coverage of polishing trajectories.
NameValue
Polishing load (Q)15 N
Polishing tool radius (R1)38 mm
Elastic modulus of polishing tool (E1)38.29 Mpa
Elastic modulus of the polished part (E2)193,000 Mpa
Polishing tool’s Poisson’s ratio (μ1)0.3
Poisson’s ratio of the polished part (μ2)0.33
Table 2. Parameters for polishing experiments of different polishing trajectories.
Table 2. Parameters for polishing experiments of different polishing trajectories.
NameValueNameValue
Polishing load (Q)15 NTool orientation angle (ψ)20°
Polishing tool radius(R1)38 mmDiamond abrasives (µm)28→20→15
Elastic modulus of polishing tool (E1)38.29 MpaElastic modulus of workpieces (E2)193,000 Mpa
Polishing tool’s Poisson’s ratio (μ1)0.3Poisson’s ratio of the workpieces (μ2)0.33
Tool rotation rate (ω)600 r/minTool feed speed (va)60 mm/min
Workpiece 1 trajectory length4228.3827 mmWorkpiece 2 trajectory length4284.8328 mm
Polishing duration for workpiece 170.47 min per roundSingle polishing time for workpiece 271.41 min per round
Table 3. Mean values of Sa and PV of each inspection area after polishing of the workpieces on path 1.
Table 3. Mean values of Sa and PV of each inspection area after polishing of the workpieces on path 1.
AreaWorkpiece 1Workpiece 2
Sa (nm)PV (nm)Sa (nm)PV (nm)
UnpolishedPolishedUnpolishedPolishedUnpolishedPolishedUnpolishedPolished
area1582.50149.50564426.1587173.2557543.864314.10474378.8038455.7085
area 2425.46719.12454445.3286187.5659423.609713.65724276.9171487.2933
area 3425.51969.63563258.8054172.5252430.412813.43943357.1529485.1796
area 4489.27319.81542869.7224185.4595464.438514.28672936.7531468.7652
area 5366.30399.61562003.4659173.4269401.826514.47152179.3737470.4927
Table 4. Mean values of Sa and PV of each inspection area after polishing of the workpieces on path 2.
Table 4. Mean values of Sa and PV of each inspection area after polishing of the workpieces on path 2.
AreaWorkpiece 1Workpiece 2
Sa (nm)PV (nm)Sa (nm)PV (nm)
UnpolishedPolishedUnpolishedPolishedUnpolishedPolishedUnpolishedPolished
area1528.84429.45653454.8557176.7272527.615413.65713846.5587489.8363
area 2419.53589.64364122.7031179.4512422.626512.86533752.7363467.3256
area 3367.10669.20482711.1598188.9689386.935312.87582594.6278472.3278
area 4491.89229.92543125.2045163.7154461.238713.15822975.5875476.5586
area 5455.73719.11542124.7252178.2265434.686613.88762112.2147474.1983
Table 5. Mean values of Sa and PV of each inspection area after polishing of the workpieces on path 3.
Table 5. Mean values of Sa and PV of each inspection area after polishing of the workpieces on path 3.
AreaWorkpiece 1Workpiece 2
Sa (nm)PV (nm)Sa (nm)PV (nm)
UnpolishedPolishedUnpolishedPolishedUnpolishedPolishedUnpolishedPolished
area1509.30089.14683034.1795171.2334533.215613.80793972.2125463.6007
area 2431.16919.42142088.9117180.1667448.256212.91722341.3088484.4595
area 3307.17469.46572095.7358182.8459310.625513.13072074.3562466.7262
area 4365.52069.73762069.8452165.6077347.384513.50242132.1285476.9021
area 5431.58759.41563059.4086160.5217417.956213.12582984.2144465.9196
Table 6. Mean values of Sa and PV of each inspection area after polishing of the workpieces on path 4.
Table 6. Mean values of Sa and PV of each inspection area after polishing of the workpieces on path 4.
AreaWorkpiece 1Workpiece 2
Sa (nm)PV (nm)Sa (nm)PV (nm)
UnpolishedPolishedUnpolishedPolishedUnpolishedPolishedUnpolishedPolished
area1591.44419.55653022.3643194.1235550.748113.75823111.9055455.9252
area 2497.13729.72632054.6957174.1452453.314512.80212217.3739481.9202
area 3333.90499.62512013.8964167.4478320.678713.52542089.4589462.6542
area 4428.45219.40252014.9234176.1485406.500613.25862074.6624473.5586
area 5484.30799.31513075.1365160.7156453.265812.57312879.4013452.2534
Table 7. Mean values of Sa and PV of each inspection area after polishing of the workpieces on path 5.
Table 7. Mean values of Sa and PV of each inspection area after polishing of the workpieces on path 5.
AreaWorkpiece 1Workpiece 2
Sa (nm)PV (nm)Sa (nm)PV (nm)
UnpolishedPolishedUnpolishedPolishedUnpolishedPolishedUnpolishedPolished
area1583.11799.85953025.5071153.3179592.707113.35133262.1743465.3099
area 2469.71949.23262813.4352186.9067457.315412.52662520.7791484.6853
area 3486.70829.56412243.3976187.5711427.796313.27532132.7937455.6573
area 4435.73579.55952928.2881174.6362423.927312.89512787.3019461.3927
area 5451.57519.58073050.5776175.7797455.901812.98613115.5241475.4601
Disclaimer/Publisher’s Note: The statements, opinions and data contained in all publications are solely those of the individual author(s) and contributor(s) and not of MDPI and/or the editor(s). MDPI and/or the editor(s) disclaim responsibility for any injury to people or property resulting from any ideas, methods, instructions or products referred to in the content.

Share and Cite

MDPI and ACS Style

Gong, L.; Li, L.; Zhang, L.; Fan, C.; Li, N. Uniform Coverage Trajectory Planning for Polishing of Equation-Free Surfaces. Machines 2025, 13, 568. https://doi.org/10.3390/machines13070568

AMA Style

Gong L, Li L, Zhang L, Fan C, Li N. Uniform Coverage Trajectory Planning for Polishing of Equation-Free Surfaces. Machines. 2025; 13(7):568. https://doi.org/10.3390/machines13070568

Chicago/Turabian Style

Gong, Linqiang, Longxiang Li, Lei Zhang, Cheng Fan, and Nianju Li. 2025. "Uniform Coverage Trajectory Planning for Polishing of Equation-Free Surfaces" Machines 13, no. 7: 568. https://doi.org/10.3390/machines13070568

APA Style

Gong, L., Li, L., Zhang, L., Fan, C., & Li, N. (2025). Uniform Coverage Trajectory Planning for Polishing of Equation-Free Surfaces. Machines, 13(7), 568. https://doi.org/10.3390/machines13070568

Note that from the first issue of 2016, this journal uses article numbers instead of page numbers. See further details here.

Article Metrics

Back to TopTop