Investigation of Transfer Learning Method for Motor Fault Detection
Abstract
1. Introduction
- The primary contribution of this paper is the introduction of a TL approach for detecting bearing faults in EMs.
- The proposed technique uses the layers of the pre-trained Inception-ResNet-v2 model for feature extraction with TL application.
- Data for the analysis of the proposed model were collected from the experimental setup under different loading conditions and fault conditions.
- This model obliterates the requirement of handcrafted features.
2. Related Work
2.1. FD Based on DL
2.2. Feature Learning Using Pre-Trained Network
3. IRV2-CNN Model for FD
3.1. One-Dimensional Vibration Signal Conditioning
3.2. Transfer Learning
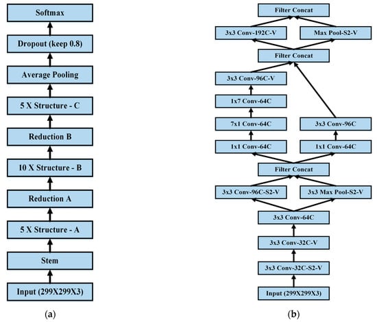
3.3. IRV2-CNN Model (Inception-ResNet-v2) Structure
3.3.1. Inception-ResNet-v2 Structure
3.3.2. TL Using Inception-ResNet-v2 Structure
4. Experimental Investigation
4.1. Experimental Setup
4.2. Results
5. Conclusions
- Domain adaptability owing to deep architecture;
- Less training time due to TL;
- Fast decision making;
- End-to-end learning solution;
- Computationally viable;
- Efficient performance with high accuracy.
Author Contributions
Funding
Data Availability Statement
Conflicts of Interest
References
- Kumar, P.; Hati, A.S. Review on Machine Learning Algorithm Based Fault Detection in Induction Motors. Arch. Comput. Methods Eng. 2021, 28, 1929–1940. [Google Scholar] [CrossRef]
- Antonino-Daviu, J.; Aviyente, S.; Strangas, E.G.; Riera-Guasp, M. Scale Invariant Feature Extraction Algorithm for the Automatic Diagnosis of Rotor Asymmetries in Induction Motors. IEEE Trans. Ind. Inform. 2013, 9, 100–108. [Google Scholar] [CrossRef]
- Dai, X.; Gao, Z. From Model, Signal to Knowledge: A Data-Driven Perspective of Fault Detection and Diagnosis. IEEE Trans. Ind. Inform. 2013, 9, 2226–2238. [Google Scholar] [CrossRef]
- Kudelina, K.; Raja, H.A.; Naseer, M.U.; Autsou, S.; Asad, B.; Vaimann, T.; Kallaste, A. Study of Bearing Currents in Induction Machine: Diagnostic Possibilities, Fault Detection, and Prediction. Electr. Eng. 2024, 106, 7089–7102. [Google Scholar] [CrossRef]
- Kudelina, K.; Raja, H.A. Neuro-Fuzzy Framework for Fault Prediction in Electrical Machines via Vibration Analysis. Energies 2024, 17, 2818. [Google Scholar] [CrossRef]
- Ali, M.Z.; Shabbir, M.N.S.K.; Liang, X.; Zhang, Y.; Hu, T. Machine Learning-Based Fault Diagnosis for Single- and Multi-Faults in Induction Motors Using Measured Stator Currents and Vibration Signals. IEEE Trans. Ind. Appl. 2019, 55, 2378–2391. [Google Scholar] [CrossRef]
- Kankar, P.K.; Sharma, S.C.; Harsha, S.P. Fault Diagnosis of Ball Bearings Using Machine Learning Methods. Expert Syst. Appl. 2011, 38, 1876–1886. [Google Scholar] [CrossRef]
- Andre, A.B.; Beltrame, E.; Wainer, J. A Combination of Support Vector Machine and k-nearest Neighbors for Machine Fault Detection. Appl. Artif. Intell. 2013, 27, 36–49. [Google Scholar] [CrossRef]
- Razzaq, K.; Shah, M. Machine Learning and Deep Learning Paradigms: From Techniques to Practical Applications and Research Frontiers. Computers 2025, 14, 93. [Google Scholar] [CrossRef]
- Archana, R.; Jeevaraj, P.S.E. Deep Learning Models for Digital Image Processing: A Review. Artif. Intell. Rev. 2024, 57, 11. [Google Scholar] [CrossRef]
- Goodfellow, I.; Bengio, Y.; Courville, A. Deep Learning, Illustrated edition; The MIT Press: Cambridge, MA, USA, 2016; ISBN 978-0-262-03561-3. [Google Scholar]
- Zhao, R.; Yan, R.; Chen, Z.; Mao, K.; Wang, P.; Gao, R.X. Deep Learning and Its Applications to Machine Health Monitoring. Mech. Syst. Signal Process. 2019, 115, 213–237. [Google Scholar] [CrossRef]
- Kumar, P.; Hati, A.S. Deep Convolutional Neural Network Based on Adaptive Gradient Optimizer for Fault Detection in SCIM. ISA Trans. 2021, 111, 350–359. [Google Scholar] [CrossRef]
- Kumar, P.; Raouf, I.; Song, J.; Kim, H.S. Multi-Size Wide Kernel Convolutional Neural Network for Bearing Fault Diagnosis. Adv. Eng. Softw. 2024, 198, 103799. [Google Scholar] [CrossRef]
- Raouf, I.; Kumar, P.; Soo Kim, H. Deep Learning-Based Fault Diagnosis of Servo Motor Bearing Using the Attention-Guided Feature Aggregation Network. Expert Syst. Appl. 2024, 258, 125137. [Google Scholar] [CrossRef]
- Zhong, G.; Ling, X.; Wang, L.-N. From Shallow Feature Learning to Deep Learning: Benefits from the Width and Depth of Deep Architectures. WIREs Data Min. Knowl. Discov. 2019, 9, e1255. [Google Scholar] [CrossRef]
- Bengio, Y. Learning Deep Architectures for AI. MAL 2009, 2, 1–127. [Google Scholar] [CrossRef]
- Cohen, N.; Sharir, O.; Shashua, A. On the Expressive Power of Deep Learning: A Tensor Analysis. In Proceedings of the 29th Annual Conference on Learning Theory, New York, NY, USA, 6–9 July 2016. [Google Scholar]
- Szegedy, C.; Ioffe, S.; Vanhoucke, V.; Alemi, A.A. Inception-v4, Inception-Resnet and the Impact of Residual Connections on Learning. In Proceedings of the Thirty-First AAAI Conference on Artificial Intelligence, San Francisco, CA, USA, 12 February 2017. [Google Scholar]
- Wen, L.; Li, X.; Gao, L.; Zhang, Y. A New Convolutional Neural Network-Based Data-Driven Fault Diagnosis Method. IEEE Trans. Ind. Electron. 2018, 65, 5990–5998. [Google Scholar] [CrossRef]
- Shao, H.; Jiang, H.; Zhang, H.; Liang, T. Electric Locomotive Bearing Fault Diagnosis Using a Novel Convolutional Deep Belief Network. IEEE Trans. Ind. Electron. 2018, 65, 2727–2736. [Google Scholar] [CrossRef]
- Gan, M.; Wang, C. Construction of Hierarchical Diagnosis Network Based on Deep Learning and Its Application in the Fault Pattern Recognition of Rolling Element Bearings. Mech. Syst. Signal Process. 2016, 72, 92–104. [Google Scholar] [CrossRef]
- Fuan, W.; Hongkai, J.; Haidong, S.; Wenjing, D.; Shuaipeng, W. An Adaptive Deep Convolutional Neural Network for Rolling Bearing Fault Diagnosis. Meas. Sci. Technol. 2017, 28, 095005. [Google Scholar] [CrossRef]
- Guo, X.; Chen, L.; Shen, C. Hierarchical Adaptive Deep Convolution Neural Network and Its Application to Bearing Fault Diagnosis. Measurement 2016, 93, 490–502. [Google Scholar] [CrossRef]
- Xia, M.; Li, T.; Xu, L.; Liu, L.; de Silva, C.W. Fault Diagnosis for Rotating Machinery Using Multiple Sensors and Convolutional Neural Networks. IEEE/ASME Trans. Mechatron. 2018, 23, 101–110. [Google Scholar] [CrossRef]
- Yosinski, J.; Clune, J.; Bengio, Y.; Lipson, H. How Transferable Are Features in Deep Neural Networks? arXiv 2014, arXiv:1411.1792. [Google Scholar]
- Dhruba, S.R.; Rahman, R.; Matlock, K.; Ghosh, S.; Pal, R. Application of Transfer Learning for Cancer Drug Sensitivity Prediction. BMC Bioinform. 2018, 19, 497. [Google Scholar] [CrossRef]
- Talo, M.; Baloglu, U.B.; Yıldırım, Ö.; Rajendra Acharya, U. Application of Deep Transfer Learning for Automated Brain Abnormality Classification Using MR Images. Cogn. Syst. Res. 2019, 54, 176–188. [Google Scholar] [CrossRef]
- Khan, S.; Islam, N.; Jan, Z.; Ud Din, I.; Rodrigues, J.J.P.C. A Novel Deep Learning Based Framework for the Detection and Classification of Breast Cancer Using Transfer Learning. Pattern Recognit. Lett. 2019, 125, 1–6. [Google Scholar] [CrossRef]
- Wen, L.; Li, X.; Gao, L. A Transfer Convolutional Neural Network for Fault Diagnosis Based on ResNet-50. Neural Comput. Applic 2020, 32, 6111–6124. [Google Scholar] [CrossRef]
- Xu, G.; Liu, M.; Jiang, Z.; Shen, W.; Huang, C. Online Fault Diagnosis Method Based on Transfer Convolutional Neural Networks. IEEE Trans. Instrum. Meas. 2020, 69, 509–520. [Google Scholar] [CrossRef]
- Hsueh, Y.-M.; Ittangihal, V.R.; Wu, W.-B.; Chang, H.-C.; Kuo, C.-C. Fault Diagnosis System for Induction Motors by CNN Using Empirical Wavelet Transform. Symmetry 2019, 11, 1212. [Google Scholar] [CrossRef]
- Lu, C.; Wang, Y.; Ragulskis, M.; Cheng, Y. Fault Diagnosis for Rotating Machinery: A Method Based on Image Processing. PLoS ONE 2016, 11, e0164111. [Google Scholar] [CrossRef]
- Zaman, W.; Ahmad, Z.; Siddique, M.F.; Ullah, N.; Kim, J.-M. Centrifugal Pump Fault Diagnosis Based on a Novel SobelEdge Scalogram and CNN. Sensors 2023, 23, 5255. [Google Scholar] [CrossRef] [PubMed]
- El Bouharrouti, N.; Morinigo-Sotelo, D.; Belahcen, A. Multi-Rate Vibration Signal Analysis for Bearing Fault Detection in Induction Machines Using Supervised Learning Classifiers. Machines 2024, 12, 17. [Google Scholar] [CrossRef]
- Łuczak, D. Machine Fault Diagnosis through Vibration Analysis: Continuous Wavelet Transform with Complex Morlet Wavelet and Time–Frequency RGB Image Recognition via Convolutional Neural Network. Electronics 2024, 13, 452. [Google Scholar] [CrossRef]
- Shao, S.; McAleer, S.; Yan, R.; Baldi, P. Highly Accurate Machine Fault Diagnosis Using Deep Transfer Learning. IEEE Trans. Ind. Inform. 2018, 15, 2446–2455. [Google Scholar] [CrossRef]
- Kumar, P.; Hati, A.S.; Padmanaban, S.; Leonowicz, Z.; Chakrabarti, P. Amalgamation of Transfer Learning and Deep Convolutional Neural Network for Multiple Fault Detection in SCIM. In Proceedings of the 2020 IEEE International Conference on Environment and Electrical Engineering and 2020 IEEE Industrial and Commercial Power Systems Europe (EEEIC/I&CPS Europe), Madrid, Spain, 9 June 2020; pp. 1–6. [Google Scholar]
- Loparo, K.A.; Case Western Reserve University Bearing Data Center. Bearings Vibration Data Sets; Case Western Reserve University: Cleveland, OH, USA, 2012; pp. 22–28. [Google Scholar]
- Lu, C.; Wang, Z.; Zhou, B. Intelligent Fault Diagnosis of Rolling Bearing Using Hierarchical Convolutional Network Based Health State Classification. Adv. Eng. Inform. 2017, 32, 139–151. [Google Scholar] [CrossRef]
- Xie, Y.; Zhang, T. Fault Diagnosis for Rotating Machinery Based on Convolutional Neural Network and Empirical Mode Decomposition. Shock. Vib. 2017, 2017, 3084197. [Google Scholar] [CrossRef]








| State | FIR | FOR | FBB | N |
|---|---|---|---|---|
| p | 0.99 | 1.0 | 0.99 | 1.0 |
| r | 0.99 | 1.0 | 0.99 | 1.0 |
| F1 | 0.99 | 1.0 | 0.99 | 1.0 |
| State | FIR | FOR | FBB | N |
|---|---|---|---|---|
| p | 0.93 | 0.94 | 0.90 | 0.83 |
| r | 0.93 | 0.94 | 0.84 | 0.90 |
| F1 | 0.93 | 0.94 | 0.87 | 0.86 |
| Methods | Mean Accuracy (%) |
|---|---|
| IRV2-CNN | 99.80 |
| DBN | 99.03 |
| HCNN | 92.60 |
| CNN-EMD | 99.7 |
| ADCNN | 98.1 |
| MCNN | 99.41 |
| DCNN | 99.70 |
| Methods | Mean Accuracy (%) |
|---|---|
| IRV2-CNN | 99.80 |
| VGG19-FD | 99.40 |
| ResNet50-FD | 99.38 |
| LeNet5-FD | 99.66 |
Disclaimer/Publisher’s Note: The statements, opinions and data contained in all publications are solely those of the individual author(s) and contributor(s) and not of MDPI and/or the editor(s). MDPI and/or the editor(s) disclaim responsibility for any injury to people or property resulting from any ideas, methods, instructions or products referred to in the content. |
© 2025 by the authors. Licensee MDPI, Basel, Switzerland. This article is an open access article distributed under the terms and conditions of the Creative Commons Attribution (CC BY) license (https://creativecommons.org/licenses/by/4.0/).
Share and Cite
Kumar, P.; Singh, S.; Song, D.Y. Investigation of Transfer Learning Method for Motor Fault Detection. Machines 2025, 13, 329. https://doi.org/10.3390/machines13040329
Kumar P, Singh S, Song DY. Investigation of Transfer Learning Method for Motor Fault Detection. Machines. 2025; 13(4):329. https://doi.org/10.3390/machines13040329
Chicago/Turabian StyleKumar, Prashant, Saurabh Singh, and Doug Young Song. 2025. "Investigation of Transfer Learning Method for Motor Fault Detection" Machines 13, no. 4: 329. https://doi.org/10.3390/machines13040329
APA StyleKumar, P., Singh, S., & Song, D. Y. (2025). Investigation of Transfer Learning Method for Motor Fault Detection. Machines, 13(4), 329. https://doi.org/10.3390/machines13040329

