Robot Path Planning Based on Improved PRM for Wing-Box Internal Assembly
Abstract
1. Introduction
2. Description of Robot System
2.1. Mechanical Structure
2.2. Control System
3. Improved PRM for Path Planning
3.1. PRM Algorithm and Its Limitation
- (1)
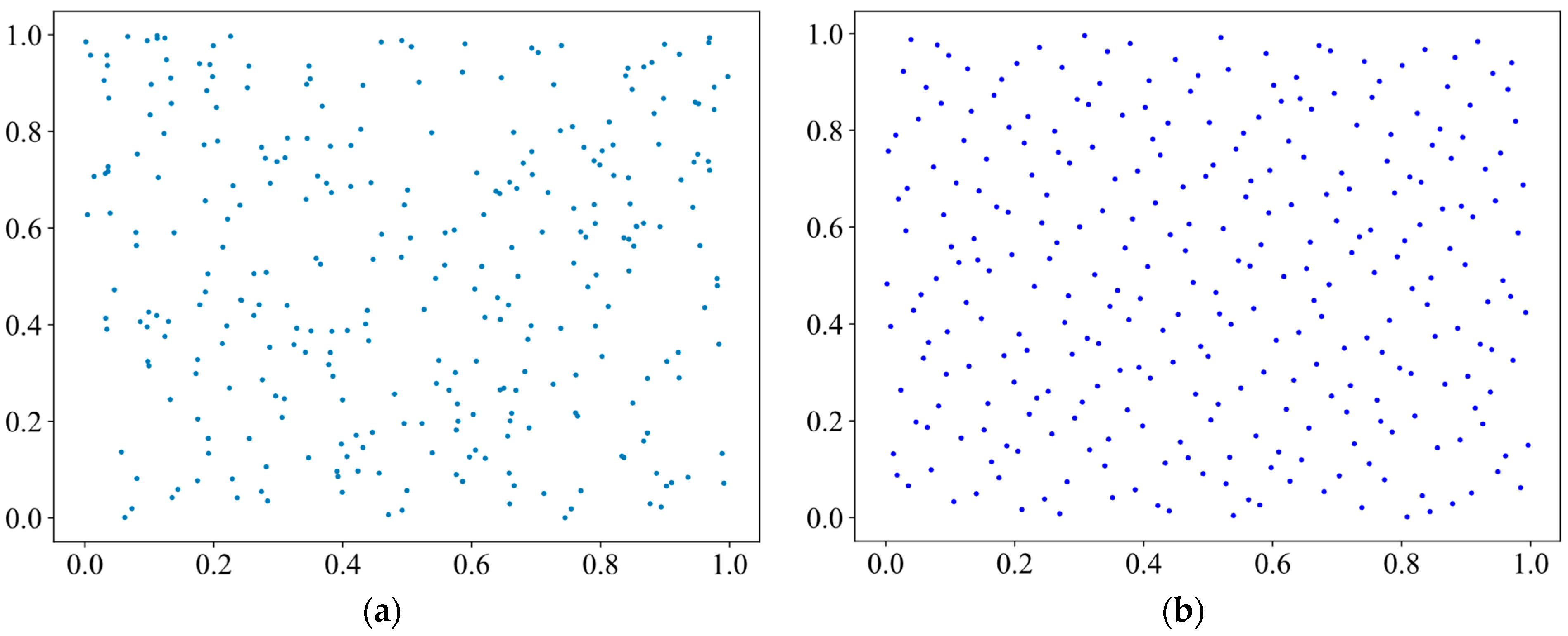
- Low quality of random sampling points: Due to the random sampling strategy, the distribution of sampled points in the configuration space is uneven, which affects the quality of path planning. Additionally, the results may vary with each run.
- (2)
- Inefficient roadmap construction: The algorithm samples the entire configuration space and attempts to connect all valid sampled points, generating many redundant points that do not contribute to the final path search. This results in an overly dense roadmap, increasing computation time and difficulty.
- (3)
- Excessive path turns: Since the algorithm connects points with straight lines, the generated path tends to have too many sharp turns, reducing feasibility and execution efficiency.
3.2. Improved PRM Algorithm
3.2.1. Optimization of Sampling Strategy Based on Halton Sequence
3.2.2. Optimization Strategy of Redundant Point Based on Elliptical Region
- (1)
- Determination of the control point and elliptical region: Based on the start point, target point, and fixed control point, a triangle is formed. The two endpoints of the triangle’s longest edge serve as the ellipse’s focal points, while the third point lies on the ellipse. The elliptical region is then determined using the geometric properties of ellipses.
- (2)
- Filtering sampling points within the elliptical region: For all points generated during sampling, we determine whether they lie inside the defined elliptical region. Points inside the region are retained for roadmap construction, while those outside are discarded to reduce redundancy and avoid unnecessary computations in subsequent planning.
3.2.3. Improved Roadmap Construction Method
- (1)
- if , then ;
- (2)
- if , then .
3.2.4. Path Smoothing Based on B-Spline Curve
4. Obstacle–Avoidance Path Planning and Simulation
4.1. Movelt Simulation Platform Based on Improved PRM
- (1)
- Import the robot URDF (unified robot description format) model;
- (2)
- Set the self-collision matrix;
- (3)
- Define robot planning groups;
- (4)
- Predefine robot poses;
- (5)
- Generate the configuration package;
- (6)
- Add obstacles (experimental model of wing box).
4.2. Obstacle–Avoidance Motion Simulation
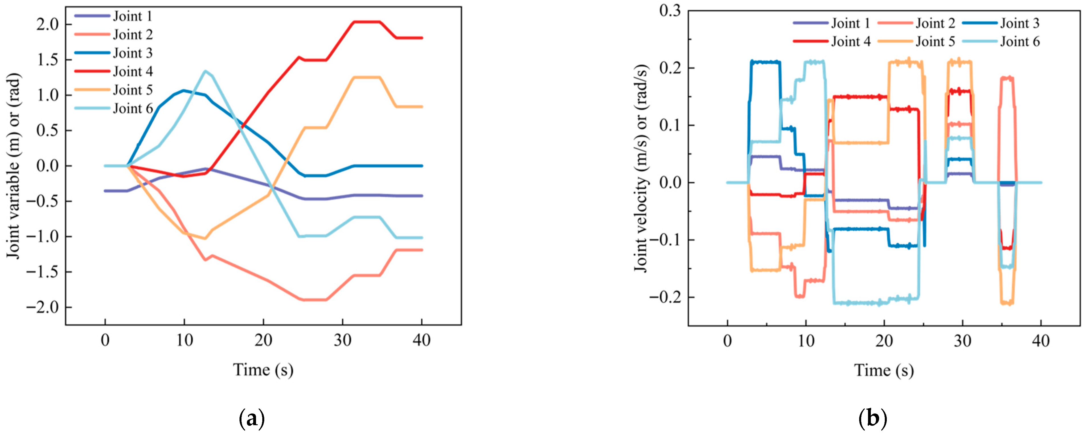
4.2.1. Obstacle–Avoidance Motion Simulation for Workstation 1
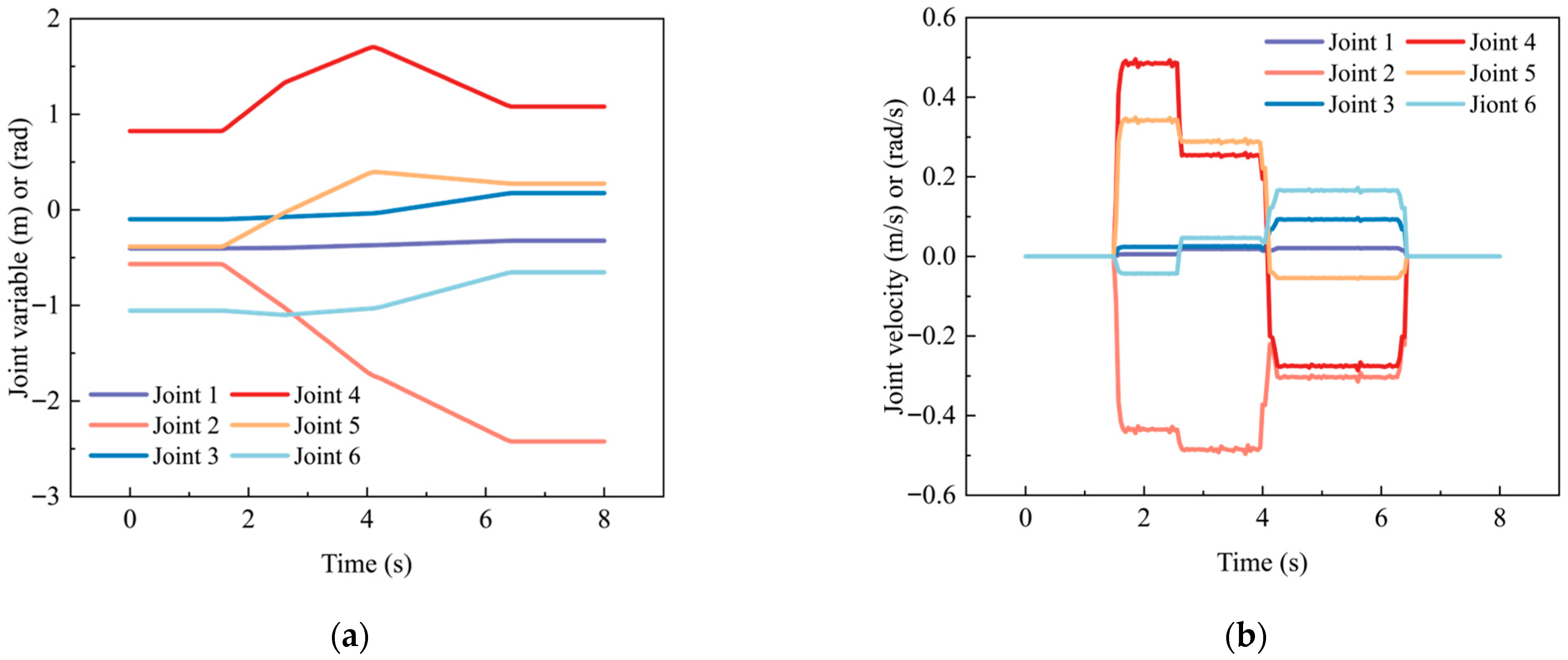
4.2.2. Obstacle–Avoidance Motion Simulation for Workstation 2 and 3
5. Experiments and Discussion
5.1. Experimental Platform
- (1)
- System initialization: Upon power-up, the Arduino microcontroller reads the initial positions of each joint motor via the driver and controls the joint motors to return to a preset initial pose, ensuring the robot is in a controllable state.
- (2)
- Path planning: In the Rviz visualization interface, the target pose for each joint of the robot is set, and the “Plan” button is clicked. MoveIt performs path planning based on the improved PRM algorithm, generating a feasible motion path. Upon successful planning, the path is saved for execution.
- (3)
- Motion execution: In the Rviz visualization interface, clicking the “Execute” button sends the planned path and control commands via the rosserial_python package to the Arduino microcontroller through serial communication. The microcontroller parses the received path data and controls each joint motor through the motor driver to sequentially move to key positions along the planned path. Meanwhile, real-time joint angle data is fed back to monitor execution accuracy and motion stability.
- (4)
- End-effector pose measurement: After the robot arm reaches the target pose, the Keyence coordinate measuring machine (CMM) is used to measure the end-effector’s pose relative to the base coordinate system. This evaluates the accuracy of the robot motion and verifies the effectiveness of the path planning algorithm.
- (5)
- Continuous motion: After completing the current path, the system continues planning and executing subsequent motions based on task requirements until all assembly tasks are finished.
5.2. Experiments and Results
5.2.1. Experiment and Results for Workstation 1
5.2.2. Experiment and Results for Workstation 2 and 3
5.3. Discussion
6. Conclusions
Author Contributions
Funding
Institutional Review Board Statement
Informed Consent Statement
Data Availability Statement
Conflicts of Interest
References
- Jiang, J.; Bi, Y.; Dong, H.; Ke, Y. Influence of interference fit size on hole deformation and residual stress in hi-lock bolt insertion. Proc. Inst. Mech. Eng. Part C J. Mech. Eng. Sci. 2014, 228, 3296–3305. [Google Scholar] [CrossRef]
- Chen, X.; Tian, W.; Xue, H. Automatic riveting technology and its development in aircraft digital assembly. Aviat. Manuf. Technol. 2016, 5, 52–56. [Google Scholar]
- Gray, T.; Orf, D.; Adams, G. Mobile automated robotic drilling, inspection, and fastening. SAE Paper 2013. [Google Scholar] [CrossRef]
- Xi, F.; Yu, L.; Tu, X. Framework on robotic percussive riveting for aircraft assembly automation. Adv. Manuf. 2013, 1, 112–122. [Google Scholar] [CrossRef]
- Muller, R.; Horauf, L.; Vette, M. Robot guided bolt tensioning tool with adaptive process control for the automated assembly of wind turbine rotor blade bearings. Prod. Eng. Res. Dev. 2014, 8, 755–764. [Google Scholar] [CrossRef]
- Duan, X.; Wang, Y.; Liu, Q. Manipulation robot system based on visual guidance for sealing blocking plate of steam generator. J. Nucl. Sci. Technol. 2016, 53, 281–288. [Google Scholar] [CrossRef]
- Jiang, J.; Xi, F.; Bi, Y. Design and analysis of a robotic end-effector for automated hi-lok nut installation. Coatings 2022, 12, 904. [Google Scholar] [CrossRef]
- Liu, M.; Liang, X.; Wang, C.; Wang, J. A robotic hi-lite bolts/collars assembly system and control strategy. In Proceedings of the 2017 IEEE International Conference on Robotics and Biomimetics, Macau, Macao, 5–8 December 2017; pp. 2255–2260. [Google Scholar]
- Zhang, Y.; Song, H.; Guo, X.; Tang, C. Robust object positioning for visual robotics in automatic assembly line under data-scarce environments. Machines 2022, 10, 1079. [Google Scholar] [CrossRef]
- Chu, B.; Jung, K.; Ko, K.H.; Hong, D. Mechanism and analysis of a robotic bolting device for steel beam assembly. In Proceedings of the International Conference on Control, Automation and Systems, Goyang-si, Republic of Korea, 27–30 October 2010; pp. 2351–2356. [Google Scholar]
- Jiang, W.; Zhou, Z. Fuzzy control-based bolt tightening for power cable maintenance robot. Ind. Robot Int. J. 2018, 45, 561–571. [Google Scholar] [CrossRef]
- Ali, M.A.H.; Alshameri, M.A. An intelligent adjustable spanner for automated engagement with multi-diameter bolts/nuts during tightening/loosening process using vision system and fuzzy logic. Int. J. Adv. Manuf. Technol. 2019, 101, 2795–2813. [Google Scholar] [CrossRef]
- Lukic, B.; Jovanovic, K.; Zlajpah, L.; Petric, T. Online Cartesian compliance shaping of redundant robots in assembly tasks. Machines 2023, 11, 35. [Google Scholar] [CrossRef]
- Buckingham, R.; Chitrakaran, V.; Conkie, R.; Ferguson, G.; Graham, A.; Lazell, A. Snake-arm robots: A new approach to aircraft assembly. SAE Tech. Pap. Ser. 2007. [Google Scholar] [CrossRef]
- Dong, X.; Axinte, D.; Palmer, D.; Cobos, S.; Raffles, M.; Rabani, A.; Kell, J. Development of a slender continuum robotic system for on-wing inspection/repair of gas turbine engines. Robot. Comput.-Integr. Manuf. 2017, 44, 218–229. [Google Scholar] [CrossRef]
- Yao, Y.; Du, Z.; Wei, Z. Research on snake-arm robot assembly system. Aviat. Manuf. Technol. 2015, 21, 26–30. [Google Scholar]
- Zheng, Y.; Wu, B.; Chen, Y.; Zeng, L.; Gu, G.; Zhu, X.; Xu, K. Design and validation of cable-driven hyper-redundant manipulator with a closed-loop puller-follower controller. Mechatronics 2021, 78, 102605. [Google Scholar] [CrossRef]
- Jiang, J.; Xi, F.; You, J.; Xue, Q. Mechanical design of a new anthropomorphic robot for fastening in wing-box. In Proceedings of the ASME 2021 International Design Engineering Technical Conferences and Computers and Information in Engineering Conference, Virtual, Online, 17–19 August 2021. [Google Scholar]
- Jiang, J.; You, J.; Bi, Y. Kinematic modeling and simulation of a new robot for wingbox internal fastening application. Machines 2023, 11, 753. [Google Scholar] [CrossRef]
- Soria Olmedo, V.A.; Jiang, J.; Xi, F. Localization of a mobile fastening robot based on a single camera and two ultrasonic sensors. In Proceedings of the AIR 2023: Advances In Robotics—6th International Conference of The Robotics Society, Ropar, India, 5–8 July 2023. [Google Scholar]
- Liu, J.; Yap, H.J.; Khairuddin, A.S.M. Review on Motion planning of robotic manipulator in dynamic environments. J. Sens. 2024, 2024, 5969512. [Google Scholar] [CrossRef]
- Zhang, L.; Cai, K.; Sun, Z.; Bing, Z.; Wang, C.; Figueredo, L.; Haddadin, S.; Knoll, A. Motion planning for robotics: A review for sampling-based planners. Biomim. Intell. Robot. 2025, 5, 100207. [Google Scholar] [CrossRef]
- Zhou, C.; Huang, B.; Fränti, P. A review of motion planning algorithms for intelligent robots. J. Intell. Manuf. 2022, 33, 387–424. [Google Scholar]
- Gurve, V.; Mahajan, S.; Wagle, S.A. Robot motion planning: Methods, challenges, and future directions. Int. J. Intell. Robot. Appl. 2025; Published Online. [Google Scholar] [CrossRef]
- Elguea-Aguinaco, I.; Inziarte-Hidalgo, I.; Bøgh, S.; Arana-Arexolaleiba, N. A review on reinforcement learning for motion planning of robotic manipulators. Int. J. Intell. Syst. 2024, 2024, 1636497. [Google Scholar] [CrossRef]
- Sana, F.; Azad, N.L.; Raahemifar, K. Autonomous vehicle decision-making and control in complex and unconventional scenarios—A review. Machines 2023, 11, 676. [Google Scholar] [CrossRef]
- Wang, N.; Li, X.; Zhang, K.; Wang, J.; Xie, D. A survey on path planning for autonomous ground vehicles in unstructured environments. Machines 2024, 12, 31. [Google Scholar] [CrossRef]
- Kiran, B.R.; Sobh, I.; Talpaert, V.; Mannion, P.; Al Sallab, A.A.; Yogamani, S.; Pérez, P. Deep reinforcement learning for autonomous driving: A survey. IEEE Trans. Intell. Transp. Syst. 2021, 23, 4909–4926. [Google Scholar] [CrossRef]
- Chen, J.; Li, S.E.; Tomizuka, M. Interpretable End-to-End Urban Autonomous Driving With Latent Deep Reinforcement Learning. IEEE Trans. Intell. Transp. Syst. 2022, 23, 5068–5078. [Google Scholar] [CrossRef]
- Huang, T.; Pan, H.; Sun, W.; Gao, H. Sine Resistance Network-Based Motion Planning Approach for Autonomous Electric Vehicles in Dynamic Environments. IEEE Trans. Transp. Electrif. 2022, 8, 2862–2873. [Google Scholar] [CrossRef]
- Chen, G.; Luo, N.; Liu, D.; Zhao, Z.; Liang, C. Path planning for manipulators based on an improved probabilistic roadmap method. Robot. Comput. Integr. Manuf. 2021, 72, 102196. [Google Scholar] [CrossRef]
- Ganesan, H.; Ramalingam, B.; Mohan, R.E. A hybrid sampling-based RRT* path planning algorithm for autonomous mobile robot navigation. Expert Syst. Appl. 2024, 258, 125206. [Google Scholar] [CrossRef]
- Ambrozkiewicz, M.; Bonar, B.; Buratowski, T.; Małka, P. Advanced probabilistic roadmap path planning with adaptive sampling and smoothing. Electronics 2025, 14, 3804. [Google Scholar] [CrossRef]
- Kerr, J.; Nickels, K. Robot operating systems: Bridging the gap between human and robot. In Proceedings of the 2012 44th Southeastern Symposium on System Theory (SSST), Jacksonville, FL, USA, 11–13 March 2012; pp. 99–104. [Google Scholar]
- Deng, H.; Xiong, J.; Xia, Z. Mobile manipulation task simulation using ROS with MoveIt. In Proceedings of the 2017 IEEE International Conference on Real-time Computing and Robotics (RCAR), Okinawa, Japan, 14–18 July 2017; pp. 612–616. [Google Scholar]
- Kavraki, L.E.; Švestka, P.; Latombe, J.-C.; Overmars, M. Probabilistic roadmaps for path planning in high-dimensional configuration spaces. IEEE Trans. Robot. Autom. 1996, 12, 566–580. [Google Scholar] [CrossRef]
- Akbaripour, H.; Masehian, E. Semi-lazy probabilistic roadmap: A parameter-tuned, resilient and robust path planning method for manipulator robots. Int. J. Adv. Manuf. Technol. 2017, 89, 1401–1430. [Google Scholar] [CrossRef]
- Karaman, S.; Frazzoli, E. Sampling-based algorithms for optimal motion planning. Int. J. Robot. Res. 2011, 30, 846–894. [Google Scholar] [CrossRef]
- Huang, T.; Wang, J.; Pan, H.; Sun, W. Finite-time fault-tolerant integrated motion control for autonomous vehicles with prescribed performance. IEEE Trans. Transp. Electrif. 2023, 9, 4255–4265. [Google Scholar] [CrossRef]
- Huang, T.; Wang, J.; Pan, H. Adaptive bioinspired preview suspension control with constrained velocity planning for autonomous vehicles. IEEE Trans. Intell. Veh. 2023, 8, 3925–3935. [Google Scholar] [CrossRef]
- Huang, T.; Pan, H.; Sun, W. A sensor fault detection, isolation, and estimation method for intelligent vehicles. Control Eng. Pract. 2023, 139, 105620. [Google Scholar] [CrossRef]
























| Pose | Variables of Joints |
|---|---|
| Start | [−0.354 m, 0°, 0°, 0°, 0°, 0°] |
| Target-hole 1 | [−0.468 m, −108.57°, −7.93°, 85.68°, 30.91°, −56.67°] |
| Target-hole 2 | [−0.415 m, −88.77°, 0°, 116.63°, 71.72°, −41.61°] |
| Target-hole 3 | [−0.424 m, −68.16°, 0°, 103.69°, 47.94°, −58.25°] |
| Pose | Variables of Joints |
|---|---|
| Target-hole of Workstation 2 | [−0.403 m, −32.58°, −5.65°, 47.20°, −22.08°, −60.40°] |
| Target-hole of Workstation 3 | [−0.323 m, −138.89°, 10.01°, 61.88°, 15.68°, −37.49°] |
| Pose | Variables of Joints |
|---|---|
| Start | [−0.354 m, 0°, 0°, 0°, 0°, 0°] |
| Transition 1 | [−0.361 m, −31.12°, 47.31°, 14.25°, −12.12°, −57.65°] |
| Transition 2 | [−0.150 m, 13.87°, −42.21°, −7.32°, −43.63°, −42.85°] |
| Transition 3 | [−0.163 m, 5.25°, −23.62°, 44.24°, 63.15°, 17.96°] |
| Transition 4 | [−0.129 m, −23.05°, 36.84°, 46.16°, 84.22°, 63.65°] |
| Transition 5 | [−0.074 m, −6.87°, 6.22°, 24.09°, 47.61°, 33.52°] |
| Transition 6 | [−0.241 m, −70.08°, 54.62°, 131.18°, 79.47°, −74.33°] |
| Transition 7 | [−0.121 m, −84.63°, 35.54°, 134.17°, 83.84°, −72.09°] |
| Transition 8 | [−0.148 m, −25.63°, 17.82°, 56.79°, 14.17°, 25.30°] |
| Transition 9 | [−0.385 m, −86.29°, 3.07°, 94.50°, 25.37°, −18.17°] |
| Transition 10 | [−0.397 m, −87.03°, 1.95°, 110.81°, 54.11°, −28.21°] |
| Assembly hole 1 | [−0.442 m, −108.76°, −2.14°, 102.21°, 60.37°, −41.01°] |
| Assembly hole 2 | [−0.416 m, −89.91°, 0.82°, 120.05°, 79.17°, −37.87°] |
| Assembly hole 3 | [−0.415 m, −67.04°, 0.15°, 108.14°, 64.57°, −47.89°] |
| Path Points | X Direction (mm) | Y Direction (mm) | Z Direction (mm) |
|---|---|---|---|
| Start | 1.278 | 0.780 | −1.031 |
| Transition 1 | 0.638 | −0.802 | 0.646 |
| Transition 2 | −0.036 | 0.766 | −1.118 |
| Transition 3 | 1.166 | 0.719 | 1.251 |
| Transition 4 | 0.750 | −1.239 | 1.140 |
| Transition 5 | −0.601 | −0.834 | 0.863 |
| Transition 6 | −1.210 | 0.454 | −0.681 |
| Transition 7 | 1.268 | −0.013 | 0.803 |
| Transition 8 | 0.799 | −0.959 | 1.072 |
| Transition 9 | 0.016 | −0.435 | 0.589 |
| Transition 10 | 0.391 | −0.967 | 0.186 |
| Assembly hole 1 | 0.305 | −0.831 | 0.204 |
| Assembly hole 2 | −0.506 | 0.376 | −0.292 |
| Assembly hole 3 | 1.183 | 0.471 | 0.984 |
| Mean error | 0.725 | 0.689 | 0.776 |
| Spatial distance error | 1.266 | ||
| Pose | Variables of Joints |
|---|---|
| Start | [−0.134 m, 0°, 0°, 0°, 0°, 0°] |
| Transition 1 | [−0.321 m, −4.87°, −2.95°, −14.21°, 28.75°, 67.12°] |
| Transition 2 | [−0.216 m, 22.67°, −45.81°, 10.14°, 34.28°, 50.04°] |
| Transition 3 | [−0.095 m, −31.14°, 65.09°, 37.91°, 39.49°, 7.14°] |
| Transition 4 | [−0.045 m, 7.84°, −29.95°, 26.08°, 56.31°, 35.44°] |
| Transition 5 | [−0.032 m, 21.01°, −18.06°, 5.13°, 55.06°, 70.89°] |
| Transition 6 | [−0.079 m, −28.59°, 31.97°, 56.71°, 59.23°, −9.48°] |
| Transition 7 | [−0.060 m, −62.61°, 51.94°, 130.09°, 57.11°, −71.30°] |
| Transition 8 | [−0.219 m, −93.57°, 33.88°, 102.03°, −18.19°, −68.43°] |
| Transition 9 | [−0.422 m, −9.47°, −11.23°, 105.39°, 37.66°, −27.45°] |
| Assembly hole of Workstation 2 | [−0.461 m, −24.08°, −19.46°, 71.01°, 12.55°, −34.18°] |
| Transition 10 | [−0.460 m, −15.42°, −10.21°, 127.03°, 48.10°, −36.43°] |
| Transition 11 | [−0.282 m, −101.21°, 15.16°, 117.99°, 68.57°, −27.76°] |
| Transition 12 | [−0.338 m, −82.15°, 3.66°, 127.45°, 48.42°, −63.41°] |
| Transition 13 | [−0.434 m, −92.83°, −11.49°, 113.16°, 47.05°, −52.45°] |
| Transition 14 | [−0.340 m, −117.78°, −8.08°, 94.35°, 28.14°, −47.31°] |
| Transition 15 | [−0.128 m, −151.41°, 24.08°, 99.69°, 51.80°, −27.15°] |
| Assembly hole of Workstation 3 | [−0.257 m, −137.27°, 12.41°, 76.14°, 32.45°, −41.44°] |
| Path Points | X Direction (mm) | Y Direction (mm) | Z Direction (mm) |
|---|---|---|---|
| Start | 0.455 | 0.156 | 0.263 |
| Transition 1 | −0.613 | 0.244 | 0.235 |
| Transition 2 | 0.967 | 0.320 | 1.182 |
| Transition 3 | 0.113 | −0.944 | −0.967 |
| Transition 4 | 0.483 | −0.105 | 1.101 |
| Transition 5 | −0.876 | 0.463 | 1.384 |
| Transition 6 | −1.011 | −0.015 | −1.193 |
| Transition 7 | −0.615 | 0.344 | 0.525 |
| Transition 8 | 0.529 | −0.184 | 0.669 |
| Transition 9 | 0.313 | 0.119 | −0.524 |
| Assembly hole of Workstation 2 | −0.872 | −0.027 | 1.240 |
| Transition 10 | 0.578 | 0.917 | 0.881 |
| Transition 11 | 0.335 | 0.785 | −0.579 |
| Transition 12 | −0.872 | −1.359 | −0.993 |
| Transition 13 | −1.206 | −0.038 | 1.006 |
| Transition 14 | −1.068 | −1.228 | 0.269 |
| Transition 15 | 0.656 | 0.679 | −0.444 |
| Assembly hole of Workstation 3 | −0.492 | −1.346 | 0.287 |
| Mean error | 0.670 | 0.516 | 0.764 |
| Spatial distance error | 1.139 | ||
Disclaimer/Publisher’s Note: The statements, opinions and data contained in all publications are solely those of the individual author(s) and contributor(s) and not of MDPI and/or the editor(s). MDPI and/or the editor(s) disclaim responsibility for any injury to people or property resulting from any ideas, methods, instructions or products referred to in the content. |
© 2025 by the authors. Licensee MDPI, Basel, Switzerland. This article is an open access article distributed under the terms and conditions of the Creative Commons Attribution (CC BY) license (https://creativecommons.org/licenses/by/4.0/).
Share and Cite
Jiang, J.; You, Y.; Shao, Y.; Bi, Y.; You, J. Robot Path Planning Based on Improved PRM for Wing-Box Internal Assembly. Machines 2025, 13, 952. https://doi.org/10.3390/machines13100952
Jiang J, You Y, Shao Y, Bi Y, You J. Robot Path Planning Based on Improved PRM for Wing-Box Internal Assembly. Machines. 2025; 13(10):952. https://doi.org/10.3390/machines13100952
Chicago/Turabian StyleJiang, Jiefeng, Yong You, Youtao Shao, Yunbo Bi, and Jingjing You. 2025. "Robot Path Planning Based on Improved PRM for Wing-Box Internal Assembly" Machines 13, no. 10: 952. https://doi.org/10.3390/machines13100952
APA StyleJiang, J., You, Y., Shao, Y., Bi, Y., & You, J. (2025). Robot Path Planning Based on Improved PRM for Wing-Box Internal Assembly. Machines, 13(10), 952. https://doi.org/10.3390/machines13100952

