Vehicle Wind Noise Prediction Using Auto-Encoder-Based Point Cloud Compression and GWO-ResNet
Abstract
1. Introduction
- (1)
- We propose a dimension reduction method for vehicle point cloud data based on Auto-Encoder (AE), which can effectively compress data dimensions while retaining geometric feature information to the greatest extent possible, thereby improving the training efficiency and stability of subsequent prediction models.
- (2)
- Based on the AE dimension reduction results, an efficient method for predicting wind noise inside vehicles was developed. Combining experimental and simulation data, a prediction model was established with point cloud files as input and the 1/3 octave wind noise level at the right ear of the driver as output, enabling rapid assessment and advanced control of wind noise inside vehicles during the design stage.
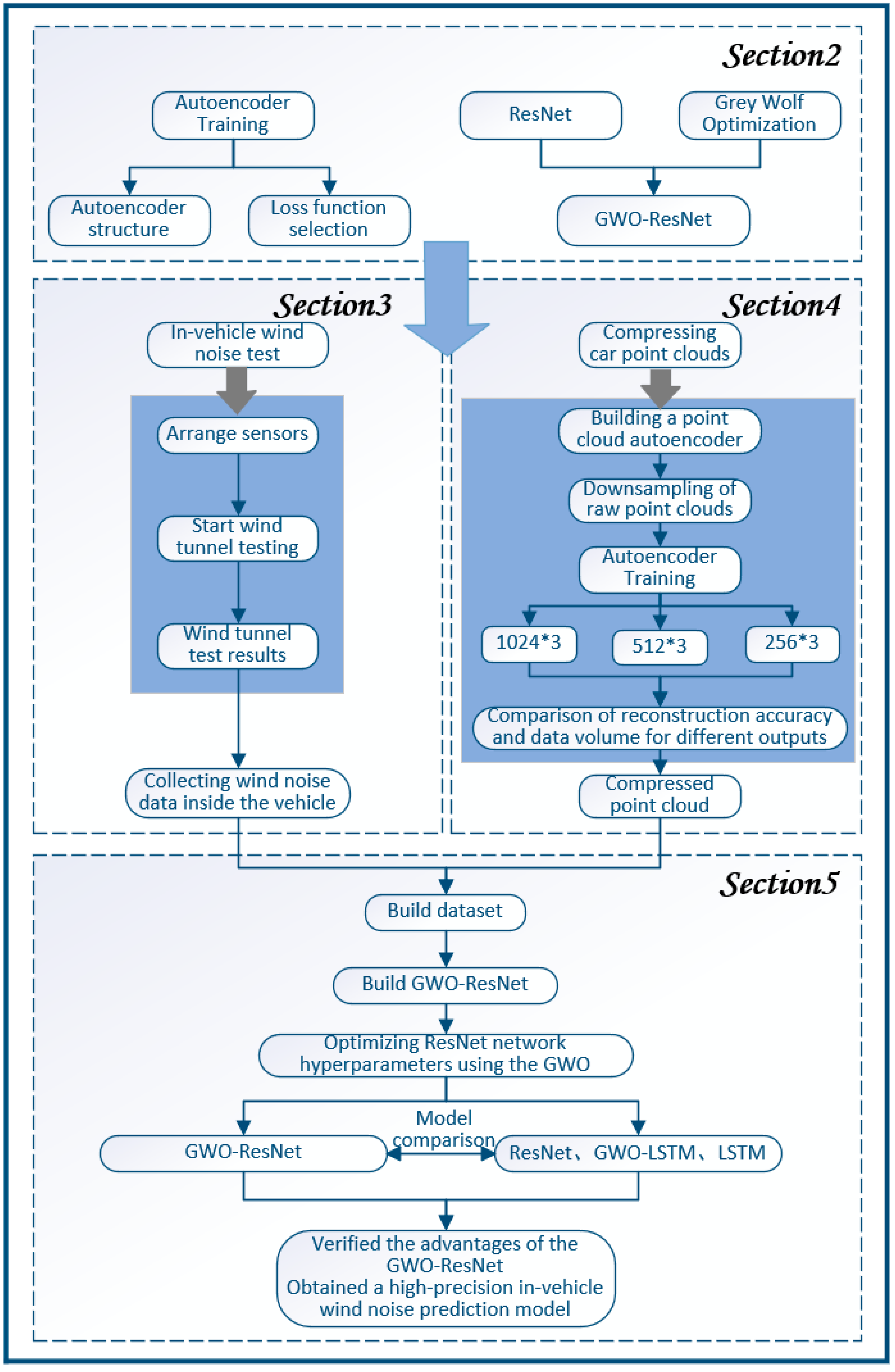
2. Proposed Methods
2.1. FoldingNetcF
2.2. GWO-Resnet
2.2.1. Resnet
2.2.2. Introduction to GWO-Resnet
3. In-Vehicle Master Driving Noise Test
3.1. Test Platform
3.2. Test Methods
3.3. Test Results for Noise in the Driver’s Left Ear Inside the Vehicle
4. Auto-Encoder Modeling and Analysis
4.1. Car Point Cloud AE Modeling
4.2. Point Cloud Dimension Reduction Analysis
4.3. Model Training Effects Under Different AE Output Dimensions
5. In-Vehicle Driver Noise Prediction and Verification Based on GWO-ResNet
5.1. Establishment of the GWO-ResNet Model
5.2. GWO-ResNet Model Predictive Analysis
5.3. Comparison with Other Models
6. Conclusions
Author Contributions
Funding
Data Availability Statement
Conflicts of Interest
Abbreviations
| CNN | Convolutional neural networks |
| ResNet | Residual network |
| LSTM | Long short-term memory networks |
| CFD | Computational fluid dynamics |
| AE | Auto-Encoder |
| GWO | Gray wolf optimization |
| SUV | Suburban utility vehicle |
| STL | STereoLithography |
| MAPE | Mean absolute percentage error |
| MSE | Mean square error |
| MLP | Multi-Layer Perceptron |
| Local characteristics of a point | |
| Coordinates of the point | |
| d-dimensional coordinate | |
| Global Features | |
| Maximum Pooling Operation | |
| Latent Vector | |
| Latent Space Dimension | |
| Input Features | |
| Input the three-dimensional coordinates of the feature | |
| Splicing result of the intermediate point cloud and latent vector | |
| Reconstructing the coordinates of the point cloud | |
| Raw point cloud | |
| Reconstruct point cloud | |
| Output results of residual blocks | |
| Activation function | |
| Input for this layer | |
| All weights within the residual block | |
| Current iteration count | |
| Control vector for convergence | |
| Control vector for exploration | |
| Prey position vector | |
| Current vector of the gray wolf individual | |
| Control parameters related to the number of iterations | |
| Random vector between 0 and 1 | |
| Random vector between 0 and 1 | |
| Maximum number of iterations | |
| Actual value | |
| Predicted value |
References
- Huang, H.B.; Huang, X.R.; Ding, W.P.; Yang, M.L.; Yu, X.Y.; Pang, J. Vehicle vibro-acoustical comfort optimization using a multi-objective interval analysis method. Expert Syst. Appl. 2023, 213, 13. [Google Scholar] [CrossRef]
- Hazra, S.; Reddy, J.K. A Review Paper on Recent Research of Noise and Vibration in Electric Vehicle Powertrain Mounting System. SAE Int. J. Veh. Dyn. Stabil. NVH 2022, 6, 3–22. [Google Scholar] [CrossRef]
- Sarna, A.K.; Singh, J.; Kumar, N.; Sharma, V. Unique Approach of Modern Automotive Exhaust System Mountings Design for NVH Improvement. SAE Int. J. Commer. Veh. 2024, 17, 251–265. [Google Scholar] [CrossRef]
- Huang, H.B.; Huang, X.R.; Ding, W.P.; Yang, M.L.; Fan, D.L.; Pang, J. Uncertainty optimization of pure electric vehicle interior tire/road noise comfort based on data-driven. Mech. Syst. Signal Proc. 2022, 165, 23. [Google Scholar] [CrossRef]
- Liu, K.; Liao, Y.; Wang, H.; Zhou, J. Road Noise Improvement Method for Battery Electric Vehicles Based on Bushing Stiffness Optimization. SAE Int. J. Veh. Dyn. Stab. NVH 2025, 9, 0032. [Google Scholar] [CrossRef]
- Chen, X.; Wang, D.F.; Wu, Y.Z.; Ma, Z.D. Simulation of the Autobody Aerodynamics for Car Interior Noise Control. In Proceedings of the 10th IEEE International Conference on Computer-Aided Industrial Design and Conceptual Design, Wenzhou, China, 26–29 November 2009; pp. 634–637. [Google Scholar] [CrossRef]
- Aultman, M.; Disotell, K.; Duan, L.; Metka, M. Computational Modeling of Aerodynamic Design Trends for a Production SUV Subjected to Incremental Design Changes: Roof Spoiler and Underbody Geometry. SAE Int. J. Passeng. Veh. Syst. 2024, 18, 15–18. [Google Scholar] [CrossRef]
- Gad, A.S. Developing Military Light Utility Vehicle Performance Based on Air Semi-Active Suspension System Using Recurrent Neural Network–Based Controller. SAE Int. J. Veh. Dyn. Stab. NVH 2025, 9, 0030. [Google Scholar] [CrossRef]
- Fan, D.L.; Dai, P.S.; Yang, M.L.; Jia, W.Y.; Jia, X.L. Research on Maglev Vibration Isolation Technology for Vehicle Road Noise Control. SAE Int. J. Veh. Dyn. Stabil. NVH 2022, 6, 233–245. [Google Scholar] [CrossRef]
- Jamaluddin, N.S.; Celik, A.; Baskaran, K.; Rezgui, D.; Azarpeyvand, M. Aerodynamic noise analysis of tilting rotor in edgewise flow conditions. J. Sound Vib. 2024, 582, 118423. [Google Scholar] [CrossRef]
- Zhu, H.L.; Zhao, J.; Wang, Y.W.; Ding, W.P.; Pang, J. Improving of pure electric vehicle sound and vibration comfort using a multi-task learning with task-dependent weighting method. Measurement 2024, 233, 20. [Google Scholar] [CrossRef]
- Zhang, Y.; He, T.; Wang, Y.; Niu, J.; Zhang, Z.; Shen, C.; Zhang, C. Research on the Influence of Door and Window Sealing on Interior Wind Noise Based on Statistical Energy Analysis. SAE Int. J. Veh. Dyn. Stab. NVH 2025, 9, 423–437. [Google Scholar] [CrossRef]
- Sohrabi, S.; Khreis, H. Burden of disease from transportation noise and motor vehicle crashes: Analysis of data from Houston, Texas. Environ. Int. 2020, 136, 12. [Google Scholar] [CrossRef] [PubMed]
- Huang, H.B.; Lim, T.C.; Wu, J.H.; Ding, W.P.; Pang, J. Multitarget prediction and optimization of pure electric vehicle tire/road airborne noise sound quality based on a knowledge- and data-driven method. Mech. Syst. Signal Proc. 2023, 197, 22. [Google Scholar] [CrossRef]
- Chen, M.; Guo, L.X. The Parameters Sensitivity Analysis of Battery Electric Vehicle Energy Consumption Economy. In Proceedings of the International Conference on Advanced Design and Manufacturing Engineering (ADME 2011), Guangzhou, China, 16–18 September 2011; pp. 1724–1727. [Google Scholar]
- Liu, X.; Wang, X.; Chen, X.; Yu, W. Wind Noise Measurement of Cars on Real Road and Its Improvement. Noise Vib. Control 2014, 34, 111–114. [Google Scholar]
- Duell, E.G.; Walter, J.; Yen, J.; Nagle, T. Progress in aeroacoustic and climatic wind tunnels for automotive wind noise and acoustic testing. SAE Int. J. Passeng. Cars-Mech. Syst. 2013, 6, 448–461. [Google Scholar] [CrossRef]
- He, Y.; Wang, B.; Shen, Z.; Yang, Z.; Heilmann, G.; Zhang, T.; Dong, G. Correlation Analysis of Interior and Exterior Wind Noise Sources of a Production Car Using Beamforming Techniques; SAE Technical Paper 0148-7191; SAE International: Warrendale, PA, USA, 2017. [Google Scholar] [CrossRef]
- Chen, X.; Wang, S.; Wu, Y.Q.; Li, Y.Y.; Wang, H.Y. Experimental and numerical investigations of the aerodynamic noise reduction of automotive side view mirrors. J. Hydrodyn. 2018, 30, 642–650. [Google Scholar] [CrossRef]
- Barden, J.; Gerova, K. An on-road investigation into the conditions experienced by a heavy goods vehicle operating within the United Kingdom. Transport. Res. Part D Transport. Environ. 2016, 48, 284–297. [Google Scholar] [CrossRef]
- Talay, E.; Altinisik, A. The effect of door structural stiffness and flexural components to the interior wind noise at elevated vehicle speeds. Appl. Acoust. 2019, 148, 86–96. [Google Scholar] [CrossRef]
- Oettle, N.; Powell, R.; Senthooran, S.; Moron, P. A Computational Process to Effectively Design Seals for Improved Wind Noise Performance. SAE Int. J. Adv. Curr. Pract. Mobil. 2019, 1, 1690–1697. [Google Scholar] [CrossRef]
- Jiang, Y.; Chen, Y.; Xie, W.; Friz, H. Improvement for the Validation of the Aerodynamic Simulation and Wind Tunnel Test for the FAW-VW T-ROC; SAE Technical Paper 0148-7191; SAE International: Warrendale, PA, USA, 2021. [Google Scholar] [CrossRef]
- Chen, X.; Wang, D.F.; Ma, Z.D. Simulation on a Car Interior Aerodynamic Noise Control Based on Statistical Energy Analysis. Chin. J. Mech. Eng. 2012, 25, 1016–1021. [Google Scholar] [CrossRef]
- Zhengqi, G.U.; Qingchao, M.; Yi, Y.; Yibin, H.E. Research on Numerical Simulation of Air-flow Field in Car Cabin. J. Syst. Simul. 2008, 20, 1700. [Google Scholar]
- Dai, R.X.; Zhao, J.; Zhao, W.D.; Ding, W.P. Exploratory study on sound quality evaluation and prediction for engineering machinery cabins. Measurement 2025, 253, 20. [Google Scholar] [CrossRef]
- Gad, A.S.; El-Zomor, H.M. Semi-active suspension design for truck using pneumatic spring joining MR fluid damper based on neural networks controller. SAE Int. J. Veh. Dyn. Stab. NVH 2024, 9, 3–32. [Google Scholar] [CrossRef]
- Huang, H.B.; Huang, X.R.; Ding, W.P.; Zhang, S.W.; Pang, J. Optimization of electric vehicle sound package based on LSTM with an adaptive learning rate forest and multiple-level multiple-object method. Mech. Syst. Signal Proc. 2023, 187, 22. [Google Scholar] [CrossRef]
- Marotta, R.; Strano, S.; Terzo, M.; Tordela, C. Multi-output physically analyzed neural network for the prediction of tire–road interaction forces. SAE Int. J. Veh. Dyn. Stab. NVH 2024, 8, 285–308. [Google Scholar] [CrossRef]
- Huang, L.N.; Wang, D.F.; Cao, X.L.; Zhang, X.P.; Huang, B.T.; He, Y.; Grabner, G. Deep learning-based wind noise prediction study for automotive clay model. Meas. Sci. Technol. 2024, 35, 15. [Google Scholar] [CrossRef]
- Sun, P.; Dai, R.X.; Li, H.Q.; Zheng, Z.W.; Wu, Y.D. Multi-Objective Prediction of the Sound Insulation Performance of a Vehicle Body System Using Multiple Kernel Learning-Support Vector Regression. Electronics 2024, 13, 22. [Google Scholar] [CrossRef]
- Wang, F.; Chen, Z.F.; Wu, C.; Yang, Y. Prediction on sound insulation properties of ultrafine glass wool mats with artificial neural networks. Appl. Acoust. 2019, 146, 164–171. [Google Scholar] [CrossRef]
- Wu, Y.R. Multi-Objective Prediction and Optimization of Vehicle Acoustic Package Based on ResNet Neural Network. Sound Vib. 2023, 57, 73–95. [Google Scholar] [CrossRef]
- Chen, S.M.; Zhou, Z.Y.; Zhang, J.X. Multi-objective optimisation of automobile sound package with non-smooth surface based on grey theory and particle swarm optimisation. Int. J. Veh. Des. 2022, 88, 238–259. [Google Scholar] [CrossRef]
- Huang, H.; Ding, W.; Zhao, W.; Chen, J.; Yin, Y.; Zhao, J. Evaluation and prediction of vibration comfort in engineering machinery cabs using random forest with genetic algorithm. SAE Int. J. Veh. Dyn. Stab. NVH 2024, 8, 491. [Google Scholar] [CrossRef]
- Ma, Y.; Dai, R.X.; Liu, T.; Liu, J.; Yang, S.K.; Wang, J.J. Research on Vehicle Road Noise Prediction Based on AFW-LSTM. Machines 2025, 13, 20. [Google Scholar] [CrossRef]
- Yang, M.L.; Dai, P.S.; Yin, Y.Q.; Wang, D.Y.; Wang, Y.W. Predicting and optimizing pure electric vehicle road noise via a locality-sensitive hashing transformer and interval analysis. ISA Trans. 2025, 157, 556–572. [Google Scholar] [CrossRef]
- Kuznar, D.; Mozina, M.; Giordanino, M.; Bratko, I. Improving vehicle aeroacoustics using machine learning. Eng. Appl. Artif. Intell. 2012, 25, 1053–1061. [Google Scholar] [CrossRef]
- Huang, H.; Wang, Y.; Wu, J.; Ding, W.; Pang, J. Prediction and optimization of pure electric vehicle tire/road structure-borne noise based on knowledge graph and multi-task ResNet. Expert Syst. Appl. 2024, 255, 124536. [Google Scholar] [CrossRef]
- Li, P.Z.; Pei, Y.; Li, J.Q. A comprehensive survey on design and application of autoencoder in deep learning. Appl. Soft. Comput. 2023, 138, 21. [Google Scholar] [CrossRef]
- Lai, J.; Wang, X.; Xiang, Q.; Song, Y.; Quan, W. Review on autoencoder and its application. J. Commun. 2021, 42, 218–230. [Google Scholar]
- Liu, Y.S.; Paul, J.C.; Yong, J.H.; Yu, P.Q.; Zhang, H.; Sun, J.G.; Ramani, K. Automatic least-squares projection of points onto point clouds with applications in reverse engineering. Comput.-Aided Des. 2006, 38, 1251–1263. [Google Scholar] [CrossRef]
- Garcia, F.; Ottersten, B. CPU-Based Real-Time Surface and Solid Voxelization for Incomplete Point Cloud. In Proceedings of the 22nd International Conference on Pattern Recognition (ICPR), Stockholm, Sweden, 24–28 August 2014; Swedish Society for Automated Image Analysis: Stockholm, Sweden, 2014; pp. 2757–2762. [Google Scholar] [CrossRef]
- Yerokhin, A.; Semenets, V.; Nechyporenko, A.; Turuta, O.; Babii, A. F-transform 3D Point Cloud Filtering Algorithm. In Proceedings of the 2nd IEEE International Conference on Data Stream Mining and Processing (DSMP), IEEE, Lviv, Ukraine, 21–25 August 2018; pp. 524–527. [Google Scholar] [CrossRef]
- Tang, G.; Deng, X.S.; Wang, Q.Y. Point Cloud Filtering Algorithm Based on Density Clustering. Laser Optoelectron. Prog. 2022, 59, 12. [Google Scholar] [CrossRef]
- Chen, T. Data Processing Methodology for Laser Measurement Point Cloud. Laser Optoelectron. Prog. 2011, 48, 091202. [Google Scholar] [CrossRef]
- Tang, J.J.; Xu, Y. Advancing Point Cloud Detection with Sparse Intensity Encoder: A Novel Voxelization Approach. IEEE Geosci. Remote Sens. Lett. 2024, 21, 5. [Google Scholar] [CrossRef]
- Gong, D.C.; Li, J.R.; Wang, C.C.; Wang, Z.L. PVSA: A general and elegant sampling algorithm for Voxel-based 3D object detection. In Proceedings of the 10th International Conference on Control, Automation and Robotic (ICCAR), IEEE, Singapore, 27–29 April 2024; pp. 59–65. [Google Scholar] [CrossRef]
- Zhao, L.D.; Hu, Y.H.; Zhao, N.X.; Wang, F.; Wang, Y.C.; Dong, X.; Han, F.; Dou, Z.L.; Hou, A.H. Review of Model Compression and Accelerated Development for Deep Learning in LiDAR Point Cloud Processing (Invited). Laser Optoelectron. Prog. 2024, 61, 15. [Google Scholar] [CrossRef]
- Zhang, Q.; Xing, Y.; Wang, J.; Fang, Z.; Liu, Y.; Yin, G. Interaction-Aware and Driving Style-Aware Trajectory Prediction for Heterogeneous Vehicles in Mixed Traffic Environment. IEEE Trans. Intell. Transp. Syst. 2025, 26, 10710–10724. [Google Scholar] [CrossRef]
- Qi, C.R.; Su, H.; Mo, K.C.; Guibas, L.J. PointNet: Deep Learning on Point Sets for 3D Classification and Segmentation. In Proceedings of the 30th IEEE/CVF Conference on Computer Vision and Pattern Recognition (CVPR), IEEE, Honolulu, HI, USA, 21–26 July 2017; pp. 77–85. [Google Scholar]
- Ma, X.Q.; Yin, Q.; Zhang, X.F.; Tang, L. FOLDINGNET-BASED GEOMETRY COMPRESSION OF POINT CLOUD WITH MULTI DESCRIPTIONS. In Proceedings of the IEEE International Conference on Multimedia and Expo (IEEE ICME), IEEE, Taipei, Taiwan, 18–22 July 2022. [Google Scholar] [CrossRef]
- Yang, Y.Q.; Feng, C.; Shen, Y.R.; Tian, D. FoldingNet: Point Cloud Auto-encoder via Deep Grid Deformation. In Proceedings of the 31st IEEE/CVF Conference on Computer Vision and Pattern Recognition (CVPR), IEEE, Salt Lake City, UT, USA, 18–23 June 2018; pp. 206–215. [Google Scholar]
- Lu, J.X.; Li, Z.Z.; Bai, J.Q.; Yu, Q. Oriented and Directional Chamfer Distance Losses for 3D Object Reconstruction from a Single Image. IEEE Access 2022, 10, 61631–61638. [Google Scholar] [CrossRef]
- He, K.; Zhang, X.; Ren, S.; Sun, J. Deep Residual Learning for Image Recognition. In Proceedings of the 2016 IEEE Conference on Computer Vision and Pattern Recognition (CVPR), Las Vegas, NV, USA, 27–30 June 2016; pp. 770–778. [Google Scholar]
- Li, B.Q.; He, Y.Y. An Improved ResNet Based on the Adjustable Shortcut Connections. IEEE Access 2018, 6, 18967–18974. [Google Scholar] [CrossRef]
- Han, H.; Bai, X.; Liu, J. Attention-based ResNet for Chinese Text Sentiment Classification. In Proceedings of the 2018 International Conference on Computer Science, Electronics and Communication Engineering (CSECE 2018), Wuhan, China, 7–8 February 2018; Atlantis Press: Paris, France, 2018; p. 5. [Google Scholar] [CrossRef][Green Version]
- Yu, Y.; Fu, Y.; Yang, C.; Lu, Q. Fine-Grained Car Model Recognition Based on FR-ResNet. Acta Autom. Sin. 2021, 47, 1125–1136. [Google Scholar][Green Version]
- Jeon, H.J.; Pham, C.C.; Nguyen, V.D.; Jeon, J.W. High-Speed Car Detection Using ResNet-Based Recurrent Rolling Convolution. In Proceedings of the IEEE International Conference on Systems, Man, and Cybernetics (SMC), Miyazaki, Japan, 7–10 October 2018; pp. 286–291. [Google Scholar] [CrossRef]
- Hou, J.; Yi, H.; Xiang, X.; Ni, X.; Dai, R.; Huang, X. Identification of vehicle suspension shock absorber rattle noise based on wavelet packet feature fusion and GWO-LSTM. Sound Vib. 2025, 59, 1941. [Google Scholar] [CrossRef]
- Song, H.; Zhou, Y.; Jiang, Z.Q.; Guo, X.Q.; Yang, Z.X. ResNet with Global and Local Image Features, Stacked Pooling Block, for Semantic Segmentation. In Proceedings of the IEEE/CIC International Conference on Communications in China (ICCC), IEEE, Beijing, China, 16–18 August 2018; pp. 79–83. [Google Scholar] [CrossRef]
- Sagingalieva, A.; Kordzanganeh, M.; Kurkin, A.; Melnikov, A.; Kuhmistrov, D.; Perelshtein, M.; Melnikov, A.; Skolik, A.; Von Dollen, D. Hybrid quantum ResNet for car classification and its hyperparameter optimization. Quant. Mach. Intell. 2023, 5, 15. [Google Scholar] [CrossRef]
- Huang, H.B.; Wu, J.H.; Lim, T.C.; Yang, M.L.; Ding, W.P. Pure electric vehicle nonstationary interior sound quality prediction based on deep CNNs with an adaptable learning rate tree. Mech. Syst. Signal Proc. 2021, 148, 22. [Google Scholar] [CrossRef]
- Shoeibi, M.; Nevisi, M.M.S.; Salehi, R.; Martín, D.; Halimi, Z.; Baniasadi, S. Enhancing Hyper-Spectral Image Classification with Reinforcement Learning and Advanced Multi-Objective Binary Grey Wolf Optimization. CMC-Comput. Mat. Contin. 2024, 79, 3469–3493. [Google Scholar] [CrossRef]
- Bender, T.; Hoff, P.; Kleemann, R. The New BMW Climatic Testing Complex-The Energy and Environment Test Centre; SAE Technical Paper 0148-7191; SAE International: Warrendale, PA, USA, 2011. [Google Scholar] [CrossRef]














| Encoding Dimensions | Chamfer Distance |
|---|---|
| 1024 × 3 | 0.18 |
| 512 × 3 | 0.23 |
| 256 × 3 | 1.41 |
| AE Output Dimension | MAPE | MSE | Training Duration |
|---|---|---|---|
| 1024 × 3 | 14.37% | 63.25 | 5 min |
| 512 × 3 | 12.43% | 48.51 | 3 min |
| Algorithm Type | Parameter Name | Parameter Value |
|---|---|---|
| ResNet | Input dimension | 512 × 3 |
| Maximum number of iterations | 100 | |
| Number of ResNet layers | 50 | |
| Learning rate optimization range | [0.001, 0.01] | |
| Batch size optimization range | [16–128] | |
| GWO | Maximum number of iterations | 13 |
| Population size | 5 |
| Model | Sedan | SUV | ||
|---|---|---|---|---|
| MAPE | MSE | MAPE | MSE | |
| GWO-ResNet | 9.72% | 20.96 | 9.88% | 19.69 |
| ResNet | 12.43% | 48.51 | 12.76% | 64.61 |
| GWO-LSTM | 11.43% | 31.90 | 11.56% | 45.51 |
| LSTM | 14.96% | 67.41 | 15.10% | 57.36 |
Disclaimer/Publisher’s Note: The statements, opinions and data contained in all publications are solely those of the individual author(s) and contributor(s) and not of MDPI and/or the editor(s). MDPI and/or the editor(s) disclaim responsibility for any injury to people or property resulting from any ideas, methods, instructions or products referred to in the content. |
© 2025 by the authors. Licensee MDPI, Basel, Switzerland. This article is an open access article distributed under the terms and conditions of the Creative Commons Attribution (CC BY) license (https://creativecommons.org/licenses/by/4.0/).
Share and Cite
Ma, Y.; Wang, J.; Pan, Z.; Yi, H.; Jia, S.; Huang, H. Vehicle Wind Noise Prediction Using Auto-Encoder-Based Point Cloud Compression and GWO-ResNet. Machines 2025, 13, 920. https://doi.org/10.3390/machines13100920
Ma Y, Wang J, Pan Z, Yi H, Jia S, Huang H. Vehicle Wind Noise Prediction Using Auto-Encoder-Based Point Cloud Compression and GWO-ResNet. Machines. 2025; 13(10):920. https://doi.org/10.3390/machines13100920
Chicago/Turabian StyleMa, Yan, Jifeng Wang, Zuofeng Pan, Hongwei Yi, Shixu Jia, and Haibo Huang. 2025. "Vehicle Wind Noise Prediction Using Auto-Encoder-Based Point Cloud Compression and GWO-ResNet" Machines 13, no. 10: 920. https://doi.org/10.3390/machines13100920
APA StyleMa, Y., Wang, J., Pan, Z., Yi, H., Jia, S., & Huang, H. (2025). Vehicle Wind Noise Prediction Using Auto-Encoder-Based Point Cloud Compression and GWO-ResNet. Machines, 13(10), 920. https://doi.org/10.3390/machines13100920
