Realization of Wireless-Controlled Gear Shifter for Shaft-Driven Bicycle Gearbox
Abstract
1. Introduction
2. Design of Gear Shift Mechanism
2.1. Fundamentals of Gear Shifters
2.2. Design of Gear Shifter Module
- (a)
- Main rack gear support structure
- (b)
- Movable guide
3. Design of Shifter Controller
3.1. System Hardware Architecture
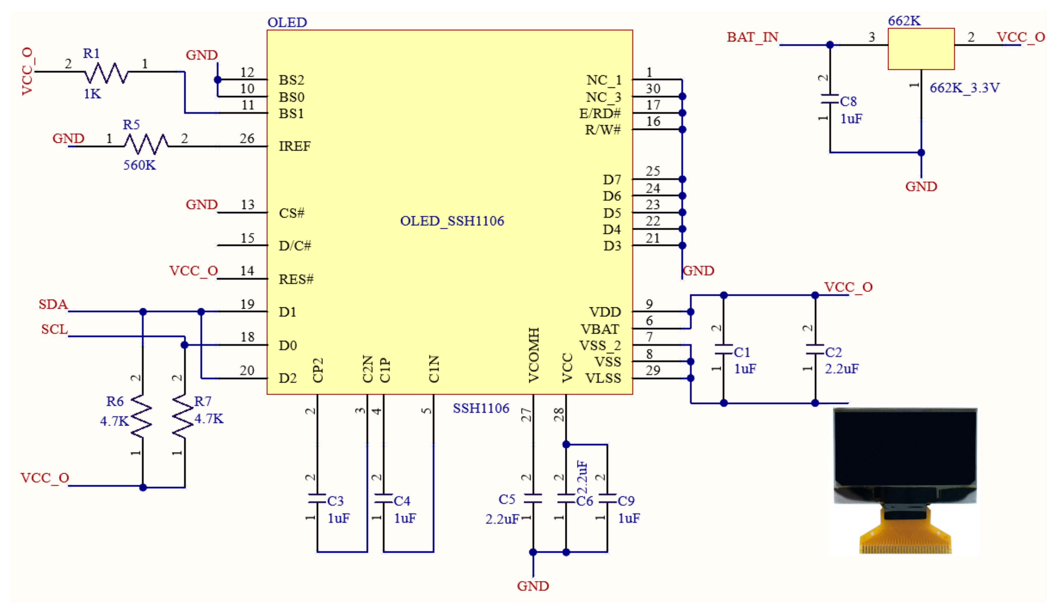
3.2. Design of Gear Shifter Circuit
3.3. Design of Remote Controller Circuit
4. Design of System Software
- (1).
- Remote side:
- (a)
- Get the input from the user.
- (b)
- Store the response in a variable.
- (c)
- Transmit the shift data.
- (d)
- Update the gear status in the OLED display.
- (2).
- Shifter side:
- (a)
- Receive the input.
- (b)
- Gear: process the input.
- (c)
- Get the current position from the position module.
- (d)
- Shift to the appropriate gear and end the process.
4.1. Architecture of Remote Controller Software
- (1).
- Initialize the MCU, OLED, and BLE modules.
- (2).
- Search for BLE connection. Update the interface, including OLED and status LED.
- (3).
- Initialize to Gear 1 and wait for user input.
- (4).
- If the user upshifts, process the data and send appropriate data to the wireless transmission system, and update the user interface and store it to a variable.
- (5).
- If the user downshifts, process the data and send appropriate data to wireless transmission system, and update the user interface and store it to a variable.
- (6).
- Check the battery status and update the OLED information according to mapped ADC values.
- (7).
- If the wake up button is long pressed, perform an alternate operation of either wake up or sleep.
- (8).
- If the connection is terminated, update the OLED, turn off the status LED, and search for the connection again.
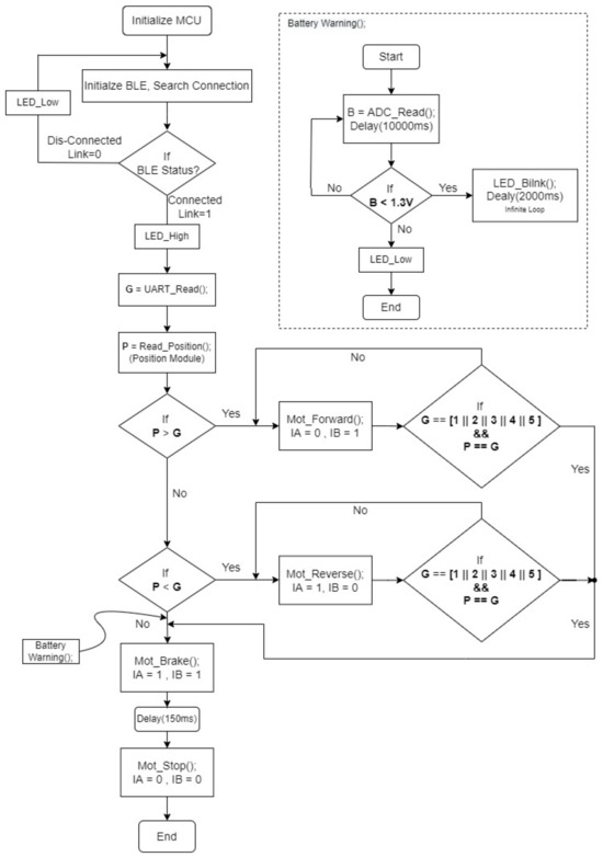
4.2. Architecture of Gear Shifter Software
- (1).
- Initialize the MCU and initialize Gear 1.
- (2).
- Search for a BLE connection and update the LED status.
- (3).
- Receive data from the BLE and store it in a variable.
- (4).
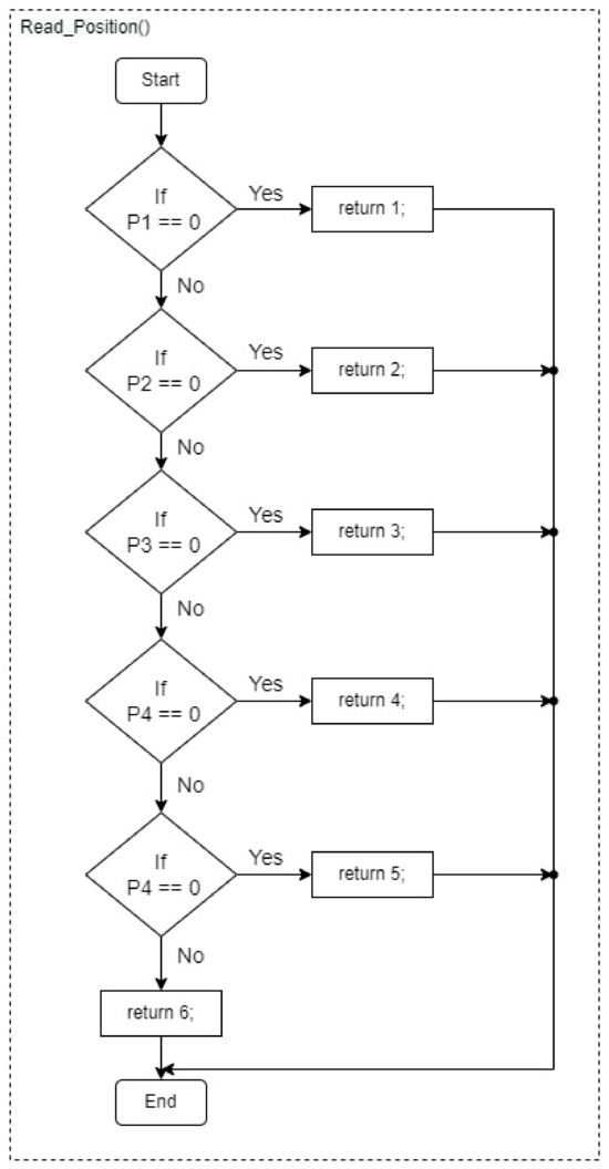
- Find the current gear position, as shown in Figure 14.
- (5).
- Process the data and perform motor actions based on the processed data.
- (6).
- If the received data and the current status are equal, stop the motor.
- (7).
- Check the battery status, blink the LED if the battery is low.
- (8).
- If the connection is terminated, turn off the status LED and search for the connection again.
5. Experimental Results and Analysis
5.1. Gear Shifter Module and Remote Controller Module
5.2. Real-Time Gear Shift Testing
5.3. Results and Analysis
6. Conclusions
Author Contributions
Funding
Data Availability Statement
Conflicts of Interest
References
- Lin, H.C.; Chen, J.W.; Wang, M.D. Development of bike self-damping adjustment system using proportional accumulation control algorithm. J. Chin. Inst. Eng. 2024, 47, 997–1010. [Google Scholar] [CrossRef]
- Palwe, S. Bicycle Market Research Report. ID: MRFR/AM/5463-CR 2020. pp. 1–188. Available online: https://www.marketresearchfuture.com/reports/bicycle-market-6928 (accessed on 1 October 2020).
- Rackov, M.; Kuzmanović, S.; Knežević, I.; Čavić, M.; Penčić, M.; Čavić, D.; Cofaru, N.F. Analysis of Possible Concept Solutions of Chain Drives. In Proceedings of the 9th International Conference on Manufacturing Science and Education–MSE 2019 Trends in New Industrial Revolution, Sibiu, Romania, 5–7 June 2019; Volume 290. [Google Scholar] [CrossRef]
- Gaikwad, V.S.; Jadhav, A.B.; Kadam, A.K.; Joshi, V.U. A Review on Design and Performance analysis of Shaft Driven Bicycle. Int. J. Adv. Eng. Manag. (IJAEM) 2020, 2, 1112–1114. [Google Scholar]
- Gangadhar, K.; Sydanna, T.R.; NagaKiran, M.; Salmon, A. Design and analysis of shaft driven bicycle. Int. J. Res. 2017, 4, 1951–1954. [Google Scholar]
- Awari, M.; Mishra, H. Design of driven assembly of shaft driven bicycle. Int. J. Adv. Res. Innov. Ideas Educ. 2018, 4, 476–484. [Google Scholar]
- Baldissera, P.; Delprete, C.; Zahar, A. Design and Construction of a Moving Cassette Electronic Gear-Shift for Human Powered Vehicles. Machines 2019, 7, 55. [Google Scholar] [CrossRef]
- Rockwood, D.; Parks, N.; Garmire, D. A continuously variable transmission for efficient urban transportation. Sustain. Mater. Technol. 2014, 1–2, 36–41. [Google Scholar] [CrossRef]
- Bilawane, R.R.; Agroya, S.; Rewatkar, S.; Teltumbde, S.; Kanholkar, S.; Mohod, S.; Patil, U.; Kanfade, S. Design and Fabrication of Chainless Bicycle. Int. Res. J. Educ. Technol. 2022, 4, 114–117. [Google Scholar]
- Marques, R.; Hernández-Herrador, V.; Calvo-Salazar, M. Sevilla. A successful experience of bicycle promotion in a Mediterranean context. WIT Trans. Ecol. Environ. 2014, 191, 769–781. [Google Scholar] [CrossRef]
- Saponara, S.; Moras, R.; Roncella, R.; Saletti, R.; Benedetti, D. Performance measurements of energy storage systems and control strategies in realworld e-bikes. In Proceedings of the 2016 IEEE Sensors Applications Symposium (SAS), Catania, Italy, 20–22 April 2016; pp. 1–6. [Google Scholar] [CrossRef]
- Dozza, M.; Fernandez, A. Understanding Bicycle Dynamics and Cyclist Behavior from Naturalistic Field Data (November 2012). IEEE Trans. Intell. Transp. Syst. 2014, 15, 376–384. [Google Scholar] [CrossRef]
- Thakkar, D.; Dhonde, S.; Dhorage, P.; Kshirasagar, D. Automation of Gears in Bicycle. Int. J. Res. Appl. Sci. Eng. Technol. 2022, 10, 60–61. [Google Scholar] [CrossRef]
- Tsai, C.C.; Kao, J.C.; Chang, C.F. Interval type-2 fuzzy gear-changing control for intelligent bikes. In Proceedings of the 2014 International Conference on Machine Learning and Cybernetics, Lanzhou, China, 13–16 July 2014; pp. 741–747. [Google Scholar] [CrossRef]
- Lin, T.Y. Apply fuzzy logic to smart-bike controller design. In Proceedings of the Fourth International Symposium on Uncertainty Modeling and Analysis. 2003 ISUMA 2003, College Park, MD, USA, 21–24 September 2003; pp. 208–212. [Google Scholar] [CrossRef]
- Dutta, P.; Dontiboyina, U. NaviRide: Smart Bicycle Computer with GPS Waypoint Indicators. In Proceedings of the 2016 Second International Conference on Computational Intelligence & Communication Technology (CICT), Ghaziabad, India, 12–13 February 2016; pp. 472–477. [Google Scholar] [CrossRef]
- Faroqi, A.; Nuraeni, E.; Belawi, H.; Ulfiah. Design of Heart Rate Equipment Base On Bluetooth Communication On Bike Speedometers. In Proceedings of the 2020 6th International Conference on Wireless and Telematics, Yogyakarta, Indonesia, 3–4 September 2020; pp. 1–4. [Google Scholar] [CrossRef]
- Koodtalang, W.; Sangsuwan, T. Improving motorcycle anti-theft system with the use of Bluetooth Low Energy 4.0. In Proceedings of the 2016 International Symposium on Intelligent Signal Processing and Communication Systems (ISPACS), Phuket, Thailand, 24–27 October 2016; pp. 1–5. [Google Scholar] [CrossRef]
- Savaresi, D.; Dett`u, F.; Formentin, S.; Savaresi, S. ComfortOriented Gear Shifting in City Bicycles. In Proceedings of the 2020 IEEE Conference on Control Technology and Applications (CCTA), Montreal, QC, Canada, 24–26 August 2020; pp. 436–441. [Google Scholar] [CrossRef]
- Lin, H.C.; Chelliah, E. Design of Wireless Gear Shifter for Shaft Driven Bicycle. In Proceedings of the 16th Intelligent Living Technology Conference, Taichung, Taiwan, 2 June 2022. [Google Scholar]


















| Component | Specification |
|---|---|
Pinion gear![]() | Module: 0.5 Teeth: 10 Diameter: 6 Width: 5 Bore Diameter: 3 mm |
Rack gear![]() | Module: 0.5 Rack Length: 42 mm Height: 5 mm Width: 5 mm |
| Part | Material |
|---|---|
| Pinion gear | Steel |
| Rack gear | Steel |
| Screws | Stainless steel |
| Main support structure | Aluminum |
| Movable guide | Aluminum |
| Remote controller casing | Plastic |
| Remote controller buttons | Silicon rubber |
| Input Voltage | 5 V |
|---|---|
| Operating voltage (MCU) | 3.3 V |
| Operating voltage (BLE) | 3.3 V |
| Operating voltage (motor driver) | 5 V |
| N20 Motor Torque/RPM | 1.5 KG (5 V)/100 |
| Communication | BLE (UART) |
| Number of gear position/Pitch | 5/7 mm |
| Item | Specification |
|---|---|
| Operating voltage | 3.3–3.7 V (AAA 1000 maH battery) |
| Display | 1.3 inch i2c OLED |
| Button |
|
| User interface |
|
| Sequence (Input) | Real-Time Gear Position (Output: Motor Turn) | Position (Sensing Unit) | OLED (Output) |
|---|---|---|---|
| System Reset | ![]() | If (P1) == get value Motor (stop) | ![]() |
| Up | ![]() | If (P2) == get value Motor (stop) | ![]() |
| Up | ![]() | If (P3) == get value Motor (stop) | ![]() |
| Up | ![]() | If (P4) == get value Motor (stop) | ![]() |
| Up | ![]() | If (P5) == get value Motor (stop) | ![]() |
| Up | ![]() | Cannot move further Motor (stop) | ![]() |
| Down | ![]() | If (P4) == get value Motor (stop) | ![]() |
| Down | ![]() | If (P3) == get value Motor (stop) | ![]() |
| Down | ![]() | If (P2) == get value | ![]() |
| Down | ![]() | If (P1) == get value | ![]() |
| Down | ![]() | Cannot move further Motor (stop) | ![]() |
Disclaimer/Publisher’s Note: The statements, opinions and data contained in all publications are solely those of the individual author(s) and contributor(s) and not of MDPI and/or the editor(s). MDPI and/or the editor(s) disclaim responsibility for any injury to people or property resulting from any ideas, methods, instructions or products referred to in the content. |
© 2024 by the authors. Licensee MDPI, Basel, Switzerland. This article is an open access article distributed under the terms and conditions of the Creative Commons Attribution (CC BY) license (https://creativecommons.org/licenses/by/4.0/).
Share and Cite
Lin, H.-C.; Chelliah, E. Realization of Wireless-Controlled Gear Shifter for Shaft-Driven Bicycle Gearbox. Machines 2025, 13, 3. https://doi.org/10.3390/machines13010003
Lin H-C, Chelliah E. Realization of Wireless-Controlled Gear Shifter for Shaft-Driven Bicycle Gearbox. Machines. 2025; 13(1):3. https://doi.org/10.3390/machines13010003
Chicago/Turabian StyleLin, Hsiung-Cheng, and Elangovan Chelliah. 2025. "Realization of Wireless-Controlled Gear Shifter for Shaft-Driven Bicycle Gearbox" Machines 13, no. 1: 3. https://doi.org/10.3390/machines13010003
APA StyleLin, H.-C., & Chelliah, E. (2025). Realization of Wireless-Controlled Gear Shifter for Shaft-Driven Bicycle Gearbox. Machines, 13(1), 3. https://doi.org/10.3390/machines13010003

























