Experimental Design and Simulation of a Fly-Cutting Plant for Academic Environment Practices
Abstract
1. Introduction
- The design of a laboratory plant to emulate the continuous cutting process of moving parts, a procedure frequently performed in various industrial sectors.
- The definition of requirements and mechanisms is necessary to implement a fly-cutting plant on a laboratory scale.
- The development of applications using specialized tools for the design and simulation of real-time control systems, oriented toward the modeling and control of industrial processes at the laboratory scale. This contrasts to previous work, such as [26], which focused on robot manipulation.
2. Materials and Methods
2.1. Materials
2.1.1. Fly-Cutting Prototype
2.1.2. MATLAB PIDTuner
2.1.3. SketchUp 3D Design
2.2. Methods
2.2.1. Plant Structure
2.2.2. Mechanical System
- Cutting system: This must be capable of creating markings or patterns on the conveyor belt.
- Conveyor belt: The system must be modular to facilitate easy relocation and stable to prevent vibrations from causing irregularities during the cutting process.
- Dimensions: The plant requires a fixed base on the floor with rollers positioned at a height of approximately 80 cm, corresponding to the hand height of an average operator.
- Ease of transport: As a structure designed for academic environments, it must be easy to move between spaces.
- Belt traction: The traction system comprises two rollers to ensure proper alignment and prevent the belt from deviating. One roller must be mechanically connected to a motor, controlled by electronic circuits.
- Location of the cutting system and circuit boards: The belt structure must include designated spaces to house the circuit boards and protect the electronic components.
- Tape material: The upper part of the tape must be smooth and allow for the erasure of the marks made with the cutting system.
2.2.3. Roller Design
2.2.4. Cutting System
3. Results
3.1. Mechanical Parameter Validation
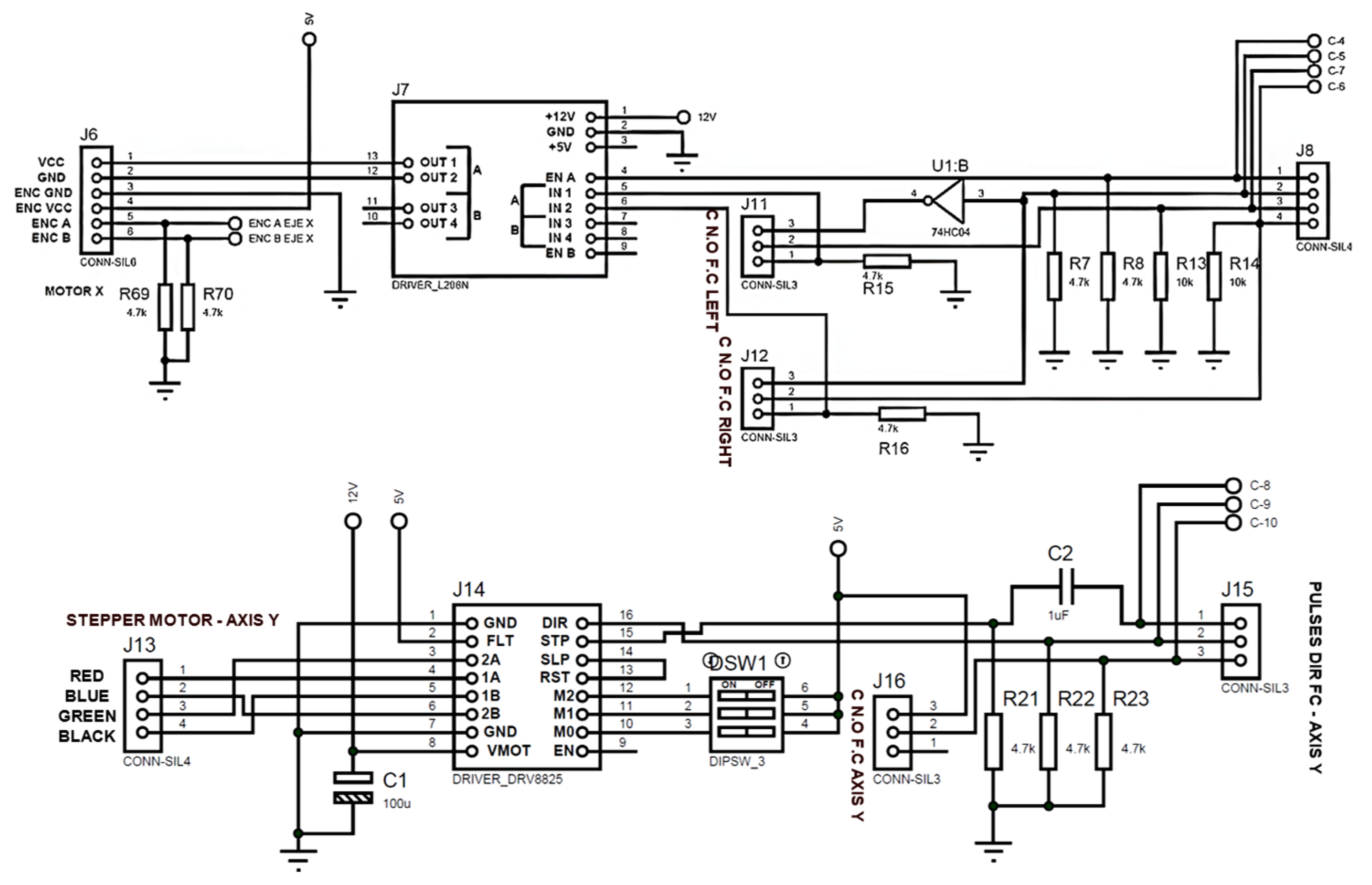
3.2. Electronic Circuits
- Mechanical System: Includes sensors (e.g., limit switches, encoders), DC motors, stepper motors, and servos.
- Power Board: Contains drivers and signal conditioning for managing sensors, actuators, and embedded control systems.
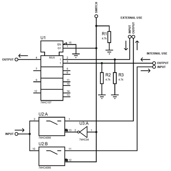
- Control Board: Facilitates user interaction with the fly-cutting plant, enabling different modes of operation, such as internal and external modes.
- The option to use either an internal or external power supply.
- A latching circuit that keeps the start LED illuminated. This is initiated upon pressing the start button and deactivated upon pressing the stop button.
- The ability to select either digital pins or the Enhanced Quadrature Encoder (EQEP) module, commonly integrated into embedded systems, for the encoder readout pins. Finally, Figure 17 shows the 3D design of the power circuit.
3.3. System Programming and PID Controller
4. Conclusions
Author Contributions
Funding
Data Availability Statement
Conflicts of Interest
Appendix A
References
- Facultad de Humanidades y Ciencias Sociales. Evolución de las Tecnologías Educativas Desde Su Origen. Available online: https://www.ui1.es/blog-ui1/evolucion-tecnologias-educativas (accessed on 9 July 2024).
- El Impacto de las TIC en la Educación Universitaria. Available online: https://www.ui1.es/blog-ui1/el-impacto-de-las-tic-en-la-educacion-universitaria (accessed on 9 July 2024).
- Nkomo, L.M.; Daniel, B.K.; Butson, R.J. Synthesis of student engagement with digital technologies: A systematic review of the literature. Int. J. Educ. Technol. High. Educ. 2021, 18, 34. [Google Scholar] [PubMed]
- Kerimbayev, N.; Umirzakova, Z.; Shadiev, R.; Jotsov, V. A student-centered approach using modern technologies in distance learning: A systematic review of the literature. Smart Learn. Environ. 2023, 10, 61. [Google Scholar] [CrossRef]
- Crompton, H.; Burke, D. Artificial intelligence in higher education: The state of the field. Int. J. Educ. Technol. High. Educ. 2023, 20, 22. [Google Scholar] [CrossRef]
- Lugo, J.G.C.; Padilla, J.J.; Ybarra, E.; Romero, A. Metodología para realizar una automatización utilizando PLC. Rev. De Ing. Eléctrica Electrónica Comput. 2005, 1, 18–21. [Google Scholar]
- Medina, A.P.L.; Saba, G.H.; Silva, J.H.; De Guevara Durán, E.L. Los Laboratorios Virtuales y Laboratorios Remotos en la Enseñanza de la Ingeniería. Rev. Int. De Educ. En Ing. 2011, 4, 24–30. [Google Scholar]
- Losada-Gutierrez, C.; Espinosa, F.; Santos-Perez, C.; Marron-Romera, M.; Rodriguez-Ascariz, J.M. Remote Control of a Robotic Unit: A Case Study for Control Engineering Formation. IEEE Trans. Educ. 2020, 63, 246–254. [Google Scholar] [CrossRef]
- Madhivanan, N.; Narayanan, K. FPGA implementation of general purpose real time controller-applied to flying shears in hot rolling mills. In Proceedings of the International Conference on Computing, Electronics and Electrical Technologies (ICCEET), Nagercoil, India, 21–22 March 2012; pp. 521–525. [Google Scholar] [CrossRef]
- Zhang, X.; Mei, R.; Chen, S.; Sun, J.; Zhang, D. Optimizing Design of Control System for Flying Shear in Tandem Cold Rolling. Eng. Technol. Res. 2017. [Google Scholar] [CrossRef] [PubMed]
- Wang, Y.Q.; Li, L.; Luo, Y.X.; Yan, X.C. Study on the Dynamics Performance of the Drive Train of Flying Shear Machine. Appl. Mech. Mater. 2011, 121, 1397–1401. [Google Scholar] [CrossRef]
- Hirano, H.; Hikichi, K.; Tanaka, S. The wafer-level vacuum sealing and electrical interconnection using electroplated gold bumps planarized by single-point diamond fly cutting. In Proceedings of the 2015 Transducers-2015 18th International Conference on Solid-State Sensors, Actuators and Microsystems (TRANSDUCERS), Anchorage, AK, USA, 21–25 June 2015; pp. 1283–1286. [Google Scholar] [CrossRef]
- Farisi, M.S.A.; Tanaka, K.; Hirano, H.; Tanaka, S. 250 °C wafer-level vacuum sealing using electroplated copper bonding frame planarized by fly-cutting. In Proceedings of the 19th International Conference on Solid-State Sensors, Actuators and Microsystems (TRANSDUCERS), Kaohsiung, Taiwan, 18–22 June 2017; pp. 1191–1194. [Google Scholar] [CrossRef]
- Qi, L.; Shuo, L.; Ying, W.; Kai, L.; Baohua, L.; Huili, M.; Jinran, L. Design of Flying Shear Device and Algorithm Based On Motion Control System. In Topics in Chemical & Material Engineering; Volkson Press: Kuala Lumpur, Malaysia, 2018; pp. 257–259. [Google Scholar] [CrossRef]
- Solomon, M.-G.; Gaiceanu, M. The Optimization of the Dynamic Regime of the Asynchronous Vectorial AC Motor in Flying Shear. In Proceedings of the 7th International Symposium on Electrical and Electronics Engineering (ISEEE), Galati, Romania, 28–30 October 2021; pp. 1–6. [Google Scholar] [CrossRef]
- Wang, C.; Wang, X.; Zhang, B. Design of the flying shear servo control system. In Proceedings of the Chinese Automation Congress (CAC), Jinan, China, 20–22 October 2017; pp. 1659–1664. [Google Scholar] [CrossRef]
- Peric, N.; Petrovic, I. Flying shear control system. IEEE Trans. Ind. Applicat. 1990, 26, 1049–1056. [Google Scholar] [CrossRef]
- Ng, G.; Deleanu, S.; Prevost, J.-P.; Carpenter, D. Improving the operation of a flying dividing shear by using Direct Torque Control. In Proceedings of the International Conference on Modern Power Systems (MPS), Cluj-Napoca, Romania, 6–9 June 2017; pp. 1–8. [Google Scholar] [CrossRef]
- Das, S.; Kumar, G.; Lal, D.K.; Sharma, G.; Kumar, A.; Adhikary, M.; Mukhopadhyay, G. Metallurgical Investigation of Flying Shear Blades at Hot Rolling Rebar Mills. J. Fail. Anal. Preven. 2023, 23, 1851–1859. [Google Scholar] [CrossRef]
- Bi, J.; Fan, W.; Huang, H.; Liu, B. Reliability Design of an Electronic Cam Curve for Flying Shear Machine in Short Materials Cutting. J. Shanghai Jiaotong Univ. 2020, 25, 246–252. [Google Scholar] [CrossRef]
- Song, J.C.; Wang, C.Z.; Xu, D. Dynamic Simulation and Control Strategy of Centrifugal Flying Shear. Appl. Mech. Mater. 2009, 16, 278–282. [Google Scholar] [CrossRef]
- Huertas, A.S.; Madrid, O.A.L. Diseño de una Cizalla Industrial para el Corte de Láminas de Acero al Silicio Utilizadas en Transformadores Secos de Energía Eléctrica. Ph.D. Thesis, Universidad Tecnológica de Pereira, Facultad de Tecnologías, Pereira, Colombia, 2015. [Google Scholar]
- Bravo, E.C.; Bacca, E.B.; Calvache, B.A.; Aristizabal, J.E.C.; Buitrago, J.A. Laboratorio distribuido con acceso remoto para la enseñanza de la robótica. Rev. Educ. En Ing. 2009, 7, 51–61. [Google Scholar]
- Aravena, J.; Carrasco, D.; Uriarte, M.; Contreras, E.; Díaz, M.; Donoso, F. Design and Implementation of an Interface Board for a Real-Time Control System based on the LAUNCH-XL F28379D board. In Proceedings of the IEEE Chilean Conference on Electrical, Electronics Engineering, Information and Communication Technologies (CHILECON), Valparaíso, Chile, 6–9 December 2021; pp. 1–5. [Google Scholar] [CrossRef]
- Rosinová, D.; Schwarz, R. Teaching State-Space Control Methods Using a Floatshield Laboratory Plant. In Proceedings of the 24th International Conference on Process Control (PC), Strbske Pleso, Slovakia, 6–9 June 2023; pp. 261–266. [Google Scholar] [CrossRef]
- Gutiérrez, J.G.H.; Cardona, J.E.; Muñoz-Gutiérrez, P.; Ramírez-Jiménez, D.F. Rapid control prototyping using free software of the position control of a two degree of freedom robot. In Proceedings of the XIV Congreso Internacional de Electrónica y Tecnologìas de Avanzada, Pamplona, Spain, 20–22 October 2020; pp. 1–6. [Google Scholar]
- Productos, Rishbin Wuxi Co., Ltd. Available online: http://es.rishbin.com (accessed on 5 July 2024).
- Ghosh, K. A Study on Kinematic Analysis of Crank-Type Flying Shear Mechanism for Production-Oriented Design and Motion Control. J. Inst. Eng. India Ser. C 2019, 100, 851–858. [Google Scholar] [CrossRef]
- Schneider Electric España, Schneider Electric: Motion control. Corte al Vuelo T2-T3, Application Know-How, (8 April 2019). Available online: https://www.youtube.com/watch?v=NKDQ9n3aAbw (accessed on 5 July 2024).
- MATLAB Documentation. Available online: https://www.mathworks.com/help/matlab/index.html?s_tid=CRUX_lftnav (accessed on 15 July 2024).
- Tune PID Controllers—MATLAB. Available online: https://www.mathworks.com/help/control/ref/pidtuner-app.html?s_tid=srchtitle_site_search_1_pid%20tuner (accessed on 15 July 2024.).
- Navigating the SketchUp Interface|SketchUp Help. Available online: https://help.sketchup.com/en/sketchup/user-interface (accessed on 15 July 2024).
- Ramirez-Jimenez, D.F.; Parrado, A.L.; Medina, J.V. Overview of a framework for Implementation of digital controllers in Energia IDE using Texas Instruments microcontrollers. In Proceedings of the IEEE 5th Colombian Conference on Automatic Control (CCAC), Ibague, Colombia, 19–22 October 2021; pp. 13–18. [Google Scholar] [CrossRef]
- Ramírez-Jiménez, D.F.; Bedoya-Benítez, P.A.; Munoz-Gutierrez, P.A. Visualization and Control System for a Wastewater Laboratory Plant with Biological Treatment. Cienc. E Ing. Neogranadina 2024, 34, 1. [Google Scholar] [CrossRef]
- Ramírez-Jiménez, D.F. Sistema de medición y control de temperatura para un prototipo de planta de tratamiento de aguas residuals. Investig. Innovación Ing. 2021, 9, 100–113. [Google Scholar] [CrossRef]
- Smith, C.A.; Corripio, A.B. Principles and Practice of Automatic Process Control, 2nd ed.; John Wiley & Sons: Hoboken, NJ, USA, 1997. [Google Scholar]


























| Paper | Summary and Applications |
|---|---|
| FPGA implementation of general purpose real time controller-applied to flying shears in hot rolling mills [9]. | The paper discusses FPGA-based controllers for industrial applications. It focuses on flying shear control in hot rolling mills by implementing speed, position, and torque control strategies for flying shear automation using a state estimator. |
| Optimizing design of control system for flying shear in tandem cold rolling line [10]. | The rotary flying shear was used in tandem cold rolling lines. The key parameters for automatic cutting were identified, the control system was designed using SIMATIC TDC, and the algorithm of the automatic cutting process was optimized and improved to achieve a stable and efficient automatic cutting. |
| Study on the dynamics performance of the drive train of flying shear machine [11]. | In this paper, a model is established with multiple backlashes, time-varying mesh stiffness, and error excitation to investigate the dynamic performance of the transmission system during the process. The study focuses on the transmission system’s dynamic performance for flying shear continuous rolling mills, and it has academic applications in nonlinear dynamics research. |
| The wafer-level vacuum sealing and electrical interconnection using electroplated gold bumps planarized by single-point diamond fly cutting [12]. | In this paper, a single-point diamond fly-cutting of electroplated Au bumps and Au-Au diffusion bonding was used to achieve a 100% yield of vacuum sealing and a high bonding shear strength. The research has applications in both the academic and industrial fields. It focuses on MEMS integration with LSI technology. The developed process is useful for inertial sensors and infrared imagers. |
| 250 °C wafer-level vacuum sealing using electroplated copper bonding frame planarized by fly-cutting [13]. | A wafer-level heterogeneous integration and vacuum packaging technology by thermo-compression bonding using an electroplated Cu sealing frame planarized by single-point diamond fly-cutting is reported. The technology is applicable in both academic and industrial settings. It enables wafer-level heterogeneous integration and vacuum packaging. A single-point diamond fly-cutting is applied for planarization. Mechanical stress application enhances grain boundary density. |
| Design of flying shear device and algorithm based on motioncontrol system [14]. | The paper discusses flying shear device and algorithm design. It utilizes SIEMENS S7-300 PLC and SINAMIC S120 controllers, focuses on high precision and stability in motion control, and implements PID control for tension and speed regulation. It provides insights into flying shear device implementation. The design can aid learners in understanding motion control. Implementation of PID control for motor regulation and application of friction and inertia compensation in torque control. |
| The optimization of the dynamic regime of the asynchronous vectorial ac motor in flying shear [15]. | The paper optimizes dynamic regimes of asynchronous motors in flying shear devices, focuses on minimizing energy consumption during cutting processes, describes complex motor operation with frequent speed changes, utilizes vector control for motor performance enhancement, and analyzes torque, current, and speed parameters for optimization. |
| Design of the flying shear servo control system [16]. | The paper presents a flying shear servo control system. A universal servo controller replaces previous motor controllers. The system is used for steel plate shearing lines, and it optimizes motion curves for cutting processes. |
| Flying shear control system [17]. | The research focuses on industrial applications in continuous rolling mills. It addresses energy saving and scrap minimization in manufacturing. The flying shear control system includes position control algorithms based on optimal positioning and simulation on a digital computer for verification. |
| Improving the operation of a flying dividing shear by using direct torque control [18]. | The paper discusses direct torque control (DTC) for a flying dividing shear (FDS) in steel mills. DTC improves torque control for high-speed, dynamic applications like FDS. The control system utilizes a programmable logic controller for supervision. |
| Metallurgical investigation of flying shear blades at hot rolling rebar mills [19]. | The paper investigates flying shear blades in rebar mills. The research focuses on industrial applications in rebar rolling mills. It aims to improve the performance and service life of the shear blade. Metallurgical analysis addresses premature failure of industrial components, along with chemical analysis using X-ray fluorescence (XRF) spectroscopy, hardness testing using a Rockwell C scale hardness machine, and metallographic techniques for surface preparation and analysis. |
| Reliability design of an electronic cam curve for flying shear machine in short materials cutting [20]. | The structure and the production process for flying shear machines are introduced. Then, a quintic polynomial is applied to the design of an electronic cam system for the rotary knife axis in the cutting materials. The dimensionless equation for a quintic polynomial cam curve is deduced. Finally, the curve is plotted with the cam constructor integrated into the Siemens engineering development software SCOUT 18, and it is tested with a laboratory platform, which consists of a SIMOTION motion controller and SINAMICS S120 motor drivers. The results show that the running stability of the flying shear machine and the position control accuracy of the rotary knife can be effectively improved by using the curve designed in this paper. |
| Device | Radius (cm) |
|---|---|
| Pulley (P1) | 0.7 |
| Pulley (P2) | 1.3 |
| Roller (R1) | 2.165 |
| Roller (R2) | 2.165 |
Disclaimer/Publisher’s Note: The statements, opinions and data contained in all publications are solely those of the individual author(s) and contributor(s) and not of MDPI and/or the editor(s). MDPI and/or the editor(s) disclaim responsibility for any injury to people or property resulting from any ideas, methods, instructions or products referred to in the content. |
© 2024 by the authors. Licensee MDPI, Basel, Switzerland. This article is an open access article distributed under the terms and conditions of the Creative Commons Attribution (CC BY) license (https://creativecommons.org/licenses/by/4.0/).
Share and Cite
Ramírez-Jiménez, D.F.; Torres Valencia, C.A. Experimental Design and Simulation of a Fly-Cutting Plant for Academic Environment Practices. Machines 2025, 13, 15. https://doi.org/10.3390/machines13010015
Ramírez-Jiménez DF, Torres Valencia CA. Experimental Design and Simulation of a Fly-Cutting Plant for Academic Environment Practices. Machines. 2025; 13(1):15. https://doi.org/10.3390/machines13010015
Chicago/Turabian StyleRamírez-Jiménez, Diego Fernando, and Cristian Alejandro Torres Valencia. 2025. "Experimental Design and Simulation of a Fly-Cutting Plant for Academic Environment Practices" Machines 13, no. 1: 15. https://doi.org/10.3390/machines13010015
APA StyleRamírez-Jiménez, D. F., & Torres Valencia, C. A. (2025). Experimental Design and Simulation of a Fly-Cutting Plant for Academic Environment Practices. Machines, 13(1), 15. https://doi.org/10.3390/machines13010015

