Structured Distance to Normality of Dirichlet–Neumann Tridiagonal Toeplitz Matrices
Abstract
1. Introduction
Concept and Symbol
- (1)
- : The subspace of formed by PDNT Toeplitz matrices.
- (2)
- : The algebraic variety formed by normal matrices within .
- (3)
- :
- (4)
- : The collection of matrices with multiple eigenvalues constitutes an algebraic set in .
- (5)
- :
- (6)
- : This symbol represents the transpose operation.
- (7)
- : This symbol signifies Hermitian adjoint.
2. Eigenvalues and Associated Eigenvectors
3. The Structured Distance Between PDNT Toeplitz and the Family of Normal Matrices
The Distance from Matrix to Matrix Family
4. Spectral Distance and Normalization Analysis
4.1. The Distance of the Spectra of and
4.2. Normalized Distance of Matrix to the Family
5. The Distance Between PDNT Toeplitz Matrix and Matrix Family
- when ,
- when ,
- when ,
- (1)
- When , ;
- (2)
- When , ;
- (3)
- When , .
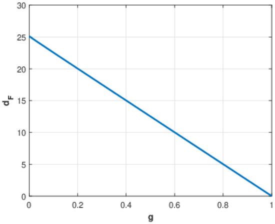
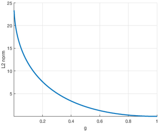
6. Examples of Parameter
Author Contributions
Funding
Data Availability Statement
Conflicts of Interest
References
- Chang, H.W.; Liu, S.E.; Burridge, R. Exact eigensystems for some matrices arising from discretizations. Linear Algebra Its Appl. 2009, 430, 999–1006. [Google Scholar] [CrossRef]
- Jiang, X.Y.; Zhang, G.J.; Zheng, Y.P.; Jiang, Z.L. Explicit potential function and fast algorithm for computing potentials in α×β conic surface resistor network. Expert Syst. Appl. 2024, 238, 122157. [Google Scholar] [CrossRef]
- Jiang, Z.L.; Zhou, Y.F.; Jiang, X.Y.; Zheng, Y.P. Analytical potential formulae and fast algorithm for a horn torus resistor network. Phys. Rev. E 2023, 107, 044123. [Google Scholar] [CrossRef] [PubMed]
- Yue, C.M.; Xu, Y.F.; Song, Z.D.; Weng, H.M.; Lu, Y.M.; Fang, C.; Dai, X. Symmetry-enforced chiral hinge states and surface quantum anomalous Hall effect in the magnetic axion insulator Bi2-xSmxSe3. Nat. Phys. 2019, 15, 577–581. [Google Scholar] [CrossRef]
- Schneider, B.I.; Gharibnejad, H. Numerical methods every atomic and molecular theorist should know. Nat. Rev. Phys. 2020, 2, 89–102. [Google Scholar] [CrossRef]
- Diele, F.; Lopez, L. The use of the factorization of five-diagonal matrices by tridiagonal Toeplitz matrices. Appl. Math. Lett. 1998, 11, 61–69. [Google Scholar] [CrossRef]
- Fischer, D.; Golub, G.; Hald, O.; Leiva, C.; Widlund, O. On Fourier-Toeplitz methods for separable elliptic problems. Math. Comput. 1974, 28, 349–368. [Google Scholar] [CrossRef]
- Willms, A.R. Analytic results for the eigenvalues of certain tridiagonal matrices. SIAM J. Matrix Anal. Appl. 2008, 30, 639–656. [Google Scholar] [CrossRef]
- Yueh, W.C.; Cheng, S.S. Explicit eigenvalues and inverses of tridiagonal Toeplitz matrices with four perturbed corners. ANZIAM J. 2008, 49, 361–387. [Google Scholar] [CrossRef]
- Luati, A.; Proietti, T. On the spectral properties of matrices associated with trend filters. Econom. Theory 2010, 26, 1247–1261. [Google Scholar] [CrossRef]
- Hansen, P.C. Rank-Deficient and Discrete Ill-Posed Problems: Numerical Aspects of Linear Inversion; SIAM: Philadelphia, PA, USA, 1998. [Google Scholar]
- Reichel, L.; Ye, Q. Simple square smoothing regularization operators. Electron. Trans. Numer. Anal. 2009, 33, 63–83. [Google Scholar]
- Jia, J.; Li, S. On the inverse and determinant of general bordered tridiagonal matrices. Comput. Math. Appl. 2015, 69, 503–509. [Google Scholar] [CrossRef]
- Sogabe, T. New algorithms for solving periodic tridiagonal and periodic pentadiagonal linear systems. Appl. Math. Comput. 2008, 202, 850–856. [Google Scholar] [CrossRef]
- Liu, Z.; Li, S.; Yin, Y.; Zhang, Y. Fast solvers for tridiagonal Toeplitz linear systems. Comput. Appl. Math. 2020, 39, 315. [Google Scholar] [CrossRef]
- Da Fonseca, C.M. On the eigenvalues of some tridiagonal matrices. J. Comput. Appl. Math. 2007, 200, 283–286. [Google Scholar] [CrossRef]
- Du, L.; Sogabe, T.; Zhang, S.L. A fast algorithm for solving tridiagonal quasi-Toeplitz linear systems. Appl. Math. Lett. 2018, 75, 74–81. [Google Scholar] [CrossRef]
- Wang, J.; Zheng, Y.P.; Jiang, Z.L. Norm equalities and inequalities for tridiagonal perturbed Toeplitz operator matrices. J. Appl. Anal. Comput. 2023, 13, 671–683. [Google Scholar] [CrossRef]
- Fu, Y.; Jiang, X.Y.; Jiang, Z.L.; Jhang, S. Properties of a class of perturbed Toeplitz periodic tridiagonal matrices. Comput. Appl. Math. 2020, 39, 146. [Google Scholar] [CrossRef]
- Fu, Y.; Jiang, X.Y.; Jiang, Z.L.; Jhang, S. Inverses and eigenpairs of tridiagonal Toeplitz matrix with opposite-bordered rows. J. Appl. Anal. Comput. 2020, 10, 1599–1613. [Google Scholar] [CrossRef]
- Wei, Y.; Zheng, Y.P.; Jiang, Z.L.; Shon, S. The inverses and eigenpairs of tridiagonal Toeplitz matrices with perturbed rows. J. Appl. Math. Comput. 2022, 68, 623–636. [Google Scholar] [CrossRef]
- Wei, Y.L.; Jiang, X.Y.; Jiang, Z.L.; Shon, S. On inverses and eigenpairs of periodic tridiagonal Toeplitz matrices with perturbed corners. J. Appl. Anal. Comput. 2020, 10, 178–191. [Google Scholar] [CrossRef] [PubMed]
- Noschese, S.; Pasquini, L.; Reichel, L. Tridiagonal Toeplitz matrices: Properties and novel applications. Numer. Linear Algebra Appl. 2013, 20, 302–326. [Google Scholar] [CrossRef]
- Bebiano, N.; Furtado, S. Structured distance to normality of tridiagonal matrices. Linear Algebra Its Appl. 2018, 552, 239–255. [Google Scholar] [CrossRef]
- Demmel, J. Nearest Defective Matrices and the Geometry of Ill-Conditioning; Oxford University Press: New York, NY, USA, 1990. [Google Scholar]
- Higham, N.J. Matrix nearness problems and applications. In Applications of Matrix Theory; Oxford University Press: Oxford, UK, 1989. [Google Scholar]
- Lee, S.L. Best available bounds for departure from normality. SIAM J. Matrix Anal. Appl. 1996, 17, 984–991. [Google Scholar] [CrossRef]
- Noschese, S.; Pasquini, L.; Reichel, L. The structured distance to normality of an irreducible real tridiagonal matrix. Electron. Trans. Numer. Anal. 2007, 28, 65–77. [Google Scholar]
- Noschese, S.; Reichel, L. The structured distance to normality of banded Toeplitz matrices. BIT Numer. Math. 2009, 49, 629–640. [Google Scholar] [CrossRef]
- Chen, X.S. On estimating the separation of two regular matrix pairs. Numer. Math. 2016, 134, 223–247. [Google Scholar] [CrossRef]
- Chen, X.S. On estimating the separation of two periodic matrix sequences. BIT Numer. Math. 2017, 57, 75–91. [Google Scholar] [CrossRef]
- Chen, X.S.; Lv, P. On estimating the separation between (A, B) and (C, D) associated with the generalized Sylvester equation AXD − BXC = E. J. Comput. Appl. Math. 2018, 330, 128–140. [Google Scholar] [CrossRef]
- Böttcher, A.; Grudsky, S.M. Spectral Properties of Banded Toeplitz Matrices; SIAM: Philadelphia, PA, USA, 2005. [Google Scholar]
- Reichel, L.; Trefethen, L.N. Eigenvalues and pseudo-eigenvalues of Toeplitz matrices. Linear Algebra Its Appl. 1992, 162, 153–185. [Google Scholar] [CrossRef]
- Trefethen, L.N.; Embree, M. Spectra and Pseudospectra: The Behavior of Nonnormal Matrices and Operators; Princeton University Press: Princeton, NJ, USA, 2005. [Google Scholar]
- Arnold, M.; Datta, B.N. Single-input eigenvalue assignment algorithms: A close look. SIAM J. Matrix Anal. Appl. 1998, 19, 444–467. [Google Scholar] [CrossRef]
- Datta, B. An algorithm to assign eigenvalues in a Hessenberg matrix: Single input case. IEEE Trans. Autom. Control 1987, 32, 414–417. [Google Scholar] [CrossRef]
- Datta, B.N.; Lin, W.-W.; Wang, J.-N. Robust partial pole assignment for vibrating systems with aerodynamic effects. IEEE Trans. Autom. Control 2006, 51, 1979–1984. [Google Scholar] [CrossRef]
- Datta, B.N.; Sokolov, V. A solution of the affine quadratic inverse eigenvalue problem. Linear Algebra Its Appl. 2011, 434, 1745–1760. [Google Scholar] [CrossRef]
- Elsner, L.; Paardekooper, M.H.C. On measures of nonnormality of matrices. Linear Algebra Its Appl. 1987, 92, 107–123. [Google Scholar] [CrossRef]
- Henrici, P. Bounds for iterates, inverses, spectral variation and fields of values of non-normal matrices. Numer. Math. 1962, 4, 24–40. [Google Scholar] [CrossRef]
- László, L. An attainable lower bound for the best normal approximation. SIAM J. Matrix Anal. Appl. 1994, 15, 1035–1043. [Google Scholar] [CrossRef]
- Smithies, L. The structured distance to nearly normal matrices. Electron. Trans. Numer. Anal. 2010, 36, 99–112. [Google Scholar]
- Garcia, S.R.; Yih, S. Supercharacters and the discrete Fourier, cosine, and sine transforms. Commun. Algebra 2018, 46, 3745–3765. [Google Scholar] [CrossRef]


| g | ||
|---|---|---|
| 0.1 | 22.5300 | 11.6439 |
| 0.3 | 17.5074 | 5.1011 |
| 0.5 | 12.5018 | 2.1413 |
| 0.9 | 2.5000 | 0.0658 |
Disclaimer/Publisher’s Note: The statements, opinions and data contained in all publications are solely those of the individual author(s) and contributor(s) and not of MDPI and/or the editor(s). MDPI and/or the editor(s) disclaim responsibility for any injury to people or property resulting from any ideas, methods, instructions or products referred to in the content. |
© 2025 by the authors. Licensee MDPI, Basel, Switzerland. This article is an open access article distributed under the terms and conditions of the Creative Commons Attribution (CC BY) license (https://creativecommons.org/licenses/by/4.0/).
Share and Cite
Jiang, Z.; Chu, H.; Miao, Q.; Jiang, Z. Structured Distance to Normality of Dirichlet–Neumann Tridiagonal Toeplitz Matrices. Axioms 2025, 14, 609. https://doi.org/10.3390/axioms14080609
Jiang Z, Chu H, Miao Q, Jiang Z. Structured Distance to Normality of Dirichlet–Neumann Tridiagonal Toeplitz Matrices. Axioms. 2025; 14(8):609. https://doi.org/10.3390/axioms14080609
Chicago/Turabian StyleJiang, Zhaolin, Hongxiao Chu, Qiaoyun Miao, and Ziwu Jiang. 2025. "Structured Distance to Normality of Dirichlet–Neumann Tridiagonal Toeplitz Matrices" Axioms 14, no. 8: 609. https://doi.org/10.3390/axioms14080609
APA StyleJiang, Z., Chu, H., Miao, Q., & Jiang, Z. (2025). Structured Distance to Normality of Dirichlet–Neumann Tridiagonal Toeplitz Matrices. Axioms, 14(8), 609. https://doi.org/10.3390/axioms14080609

