Abstract
The Bertrand game is one of the basic game models in modern microeconomics. In some behavior experiments with game theory, it was shown that agents have different bounded rationality levels. In order to check the effect of bounded rationality levels on the stability of the equilibrium points in Bertrand games, this study establishes a new dynamic price game with a parameter to show the rationality levels. An exact geometrical characterization of the stable region of the dynamic system is firstly proposed, from which the critical points of the bifurcation of the system can be deduced. It is shown that allowing various bounded rationalities is conducive to enlarging the stable region of the equilibrium point of the price system. With increasing rationality level, the stable region expands. Numerical examples are provided to show the main results.
MSC:
91A25; 91B55; 91A50; 91B74
1. Introduction
In a static noncooperative game, Nash equilibrium points require the classical complete rationality of players and the consistency of players’ cognition. Since the revision of the global rationality of the economic human was discussed by Simon (1955) [1], the bounded rationality of economic behaviors has been paid more and more attention. In fact, many behavior experiments with games support various bounded rationalities for players [2].
It is known that Cournot games [3] and Bertrand games [4] are classical and important models in game theory and modern microeconomics. Recently, due to bounded rationality, these two kinds of games have aroused much attention, especially in dynamic environments rather than in the original static situation. For instance, heterogeneous players in Cournot-type games were considered by Agiza and Elsadany (2004) [5], in which chaotic phenomena were shown. Under price discrimination, some stability conditions of dynamic Cournot games were given in [6,7,8]. For more Cournot-type games, see a recent paper [9] and the references therein.
The dynamic Bertrand game under bounded rationality was studied by Zhang (2009) in which players’ decisions followed the marginal profit direction, and the complex behavior of the game was displayed [10]. Ahmed et al. (2006) studied standard and multi-team Bertrand games under an incomplete information environment [11] and conducted a dynamic analysis under a nonlinear demand function [12]. Bertrand duopoly games were investigated under one adjustment parameter for prices [13]; a special stability condition was obtained related to the adjustment parameter in the games. With an assumption of firms using the same adjustment ratio, a stability region was shown for Bertrand games by Fanti et al. (2013) [14]. Chaos control was also investigated by [15] for duopolistic Bertrand games. The combination of Cournot and Bertrand games was also considered by Tremblay (2011) [16], Naimzada and Tramontana (2012) [17], and Puu and Tramontana (2019) [18]. Very recently, social welfare was considered in Bertrand games with heterogenous bounded rational agents, and complex dynamic characteristics were revealed, as shown in [19].
Note that bounded rationality may have different levels in games such as dominance-solvable games [2]. If a player makes their best decision S based on the others’ strategies, this is called one-step reasoning; if a player maximizes their profit based on others’ best responses to S, this is called two-step reasoning. One-step reasoning and two-step reasoning are common in experiments, and there may also be multi-step reasoning.
From the above references related to Bertrand duopoly games, it can be found that a dynamic Bertrand game with bounded rationality usually has two parameters, and , that indicate the adjustment ratio of prices following some directions. In [13,14,15,19,20], there are no general results that characterize the boundary of the stable regions for dynamic Bertrand games with and and linear demand functions. So, what is the exact relationship between these heterogeneous adjustment ratios and the stability of static equilibrium points of Bertrand games? How can the rationality levels be described in a dynamic environment? Can the one-step reasoning and two-step reasoning observed in experiments be characterized by a parameter?
Considering the different levels of bounded rationalities, this study establishes a new dynamic Bertrand game by introducing a parameter to adjust the models between one step of reasoning and two steps of reasoning. Based on the model in this paper, we firstly obtain an exact geometrical representation for stable regions with heterogenous adjustment ratios. If one fixes a parameter, then the other’s critical point can be obtained to indicate the occurrence of bifurcation of the dynamic system. The effect of the rationality levels on the stability of the model is revealed. Increasing the rationality level expands the stable region of the static equilibrium points of Bertrand games. The numerical simulation agrees well with the theoretical results.
This paper is organized as follows: Section 2 establishes a dynamic Bertrand model with rationality levels. Section 3 proves the main stability results, including the geometrical characterization of the stable regions. Numerical simulations are given in Section 4 to validate the results in Section 3. Section 5 concludes this paper.
2. Dynamic Price Models with Rationality Levels
2.1. The Model
Assume that there are two firms, 1 and 2, and they sell a kind of product. For each , firm i charges customers a price for a unit product; firm i’s sale quantity is given as below by considering linear demand functions:
where and indicate the substituting coefficient for the products of firms 1 and 2, a is a parameter that captures the size of the market demand, and b is the slope of the linear demand. We assume that , , and .
For each , let be the marginal cost for firm i with . Then, from (1), the profits of firms 1 and 2, and , are
and
Let denote the marginal profit of firm i at point . Considering the discrete adjustment process of the prices for the two firms, if each firm maximizes its profit along the direction of marginal profit in a myopic way, as reported in [10,13,14,20,21,22], then leads to the following equations:
where and are adjusting rates, with and .
Game experiments show that players in a game may have different levels of rationality [2]: some players make a decision based on the assumption that the others may retain their strategies from the previous round; some players may make a decision based on the response of the others. In this study, we consider the following dynamic model.
where , is a parameter in the interval to show the rationality level of firm 2, represents the best response direction (one step of reasoning) for firm 2, and is the best response direction (two steps of reasoning) based on firm 1’s best response. When equals 1, the two firms adjust their prices using the same one step of reasoning, and this reduces to system (2), while for , firm 2 has a different level of rationality than firm 1. The higher the rationality level of firm 2, the smaller the parameter .
Therefore,
Then, the second equation in system (3) is written as
In short, to avoid confusion in the following, we denote as and denote
as .
The equilibrium points of system (3) mean that for each . Therefore, we can obtain four equilibrium points as follows:
;
;
;
.
Since and , equilibrium is positive. It should be pointed out that, interestingly, each equilibrium point is also an equilibrium point of system (2). There is no difference in the equilibrium points between systems (2) and (3); however, the stability is not as shown in the next section. To check the stability of the equilibrium points, the Jacobian matrix J of system (3) (for Jacobian matrices, see Section 2.2) is given as
where .
2.2. The Stability Condition
Consider a nonlinear discrete dynamic system,
where is differentiable. A stationary point in the system implies that . The Jacobian matrix of f at a point x is defined as
Here, two known results for the stability conditions of a stationary point are listed, referring to the summary in [23].
Lemma 1.
Let be a stationary point in the above system. Assume that exists in an open neighborhood of , and is continuous at . If all eigenvalues of are inside the unit circle, then is locally asymptotically stable.
For the above two-dimensional system, then Lemma 1 is equivalent to the following lemma:
Lemma 2.
Let be a stationary point of a two-dimensional discrete system. Assume that exists in an open neighborhood of , and is continuous at . All eigenvalues of are inside the unit circle if and only if
where is the trace (determinant) of A.
3. Stability Characterization of the Price System with Rationality Levels
For a dynamic price system (3), can small adjustment ratios () guarantee that the system converges to an equilibrium point or can the radical price adjustments trigger instability of the price system? Is an equilibrium point unstable for any and ? If the static Nash equilibrium point is asymptotically stable, what are the ranges of and ? Furthermore, what are the characteristics of the stable region constituting and ? What is the impact of the rationality levels indicated by on the stability of an equilibrium point? From one step of reasoning to two steps of reasoning, how does the stable region of dynamic price system (3) change? This section aims to answer these questions.
Proposition 1.
There exists such that equilibrium point is stable for system (3) when .
Proof.
For marginal profit at equilibrium point , we know that . Since is an equilibrium point of both systems (2) and (3), we have at . Then, the Jacobian matrix from (6) is
where and are the equilibrium prices in .
There exists a small enough such that for . If , then
Then, for , it holds that
Noting that , , and , there is such that, for , it is true that
Of course, there is such that, for ,
Then, for and , we have
Since , we have . Further, we can choose such that, for ,
From (9) and (11), we know that there exists a number such that the spectral radius of satisfies the following when :
We can obtain that the moduli of all eigenvalues of are smaller than 1; then, equilibrium point is stable when . □
Proposition 2.
The equilibrium points , and are unstable for system (3).
Proof.
For equilibrium point , matrix satisfies
then, it is clear that all eigenvalues of are larger than 1. is not stable.
For point , we have
Clearly, there is an eigenvalue ; hence, is not stable.
Similar to , for equilibrium point , we have
where
has an eigenvalue ; then, is also unstable. □
Proposition 1 shows the existence of a stable region of for system (3) for any . To determine the stable region of system (3), when , we obtain a sufficient and necessary condition for the spectral radius .
Lemma 3.
Let . For each θ with , let , , and ; then, the spectral radius for system (3), if , where , , and .
Proof.
For marginal profit at equilibrium point , we know that . Since is an equilibrium point of both systems (2) and (3), we have at . Then, the Jacobian matrix from (6) is
From Lemma 2, it is known that if and only if the following three conditions hold:
,
,
where denotes the trace of , and is the determinant of . It can be calculated that condition is
Since , we have . Condition , , is
For each with , let and ; then,
This is equivalent to
where , and .
Condition can be written as
That is,
Note that the left-hand side of (14) is a quadratic function with one variable . Let us consider
Note that , and ; we know that . Since and for each with , if , we have
Then, it holds that for . Consequently, the equation with variable
has two real roots, and , with , where .
Note that the coefficient for (16) and the symmetric axis of the parabola determined by (16) is . Therefore, if , then (note that implies that inequality (15) holds. In fact, if , there is no such that satisfies inequality (15) and condition (14); hence, system (3) does not exist a stable region, a contradiction to the result in Proposition 1. Therefore, it shows that .
Since , we have
Therefore, if , for each , implies that conditions , and hold. The proof completes. □
Corollary 1.
Let . For each θ with , let , , and , if , the spectral radius for system (3) if and only if , where , , and .
Proof.
It can be found that if
then is equivalent to all the requirements of conditions , and . In fact, (17) is equivalent to . □
Remark 1.
From Corollary 1, if is sufficiently small (for example, or ), then the condition in Lemma 3 for is both sufficient and necessary.
Lemma 3 implies that the geometrical characterization of the stable region of equilibrium point of system (3) provides the following result.
Theorem 1.
(Geometrical characterization of the stable region of ). For each β with , if with
where , , and . Then, the equilibrium point of system (3) is stable.
Remark 2.
In addition to the two axes in the plane, the function , , provided that the other parameters are fixed, characterizes the boundary of the stable region of system (3) for each .
For similar systems with (3), the results in Lemma 3 are given in [13,14,20] for a special case with .
In Theorem 1, if , it can be obtained that the stable region of system (3) for equilibrium point is the part of a disc in the first quadrant. From Lemma 3, let . Then, we obtain the stability results for system (2) as follows.
Corollary 2.
For each θ with , let and ; then, the spectral radius for system (2) if , where , , and .
Corollary 3.
From Theorem 1 and Remark 2, when the rationality parameter belongs to , given a fixed , the value of determines the radius of the stable region of equilibrium point . Furthermore, radius is monotonic with respect to . In fact, the result can be shown by checking the derivative, , of related to . For completeness, we have
We check whether or not is correct. Let
Then,
That is,
Hence, we have
That is,
Note that it is true that
We have that inequation (18) holds; so, . Then, we have the following result.
Proposition 3.
The stable region in Theorem 1 of system (3) generally expands as the rationality level increases.
Remark 3.
Given a fixed θ with , the value of does not decrease as the rationality parameter β changes from to , where , , , and . From the above validation of Proposition 3, in most cases, for (19), it holds that
So, the stable region of system (3) at equilibrium point generally enlarges as β decreases from to . This means that from one step of reasoning to allowing more rationality levels, the stable region of system (3) generally expands.
4. Numerical Simulations
From Theorem 1 and Remark 2, when , the boundary of a stable region of system (3) can be obtained for equilibrium point . Figure 1 shows a result for function in Remark 2 with , where , and . in Figure 1 corresponds to the red solid line in the plane in Figure 2, where , and . For a random pair , if the solution of system (3) converges to equilibrium point , then a point is provided as a dot for position in Figure 2. All tests for system (3) start from in Figure 2 and the other figures in this section. As can be seen in Figure 2, all stable points are located in the region determined by in Remark 2, which constitutes the stable region , as stated in Theorem 1.
Figure 1.
as a function of in Theorem 1 and Remark 2 is displayed for , and .
Figure 2.
The stable region of system (3). The red solid line indicates , which corresponds to the line in Figure 1 and is the boundary of the stable region given in Theorem 1 and Remark 2. Each point is dotted if the solution trajectory of system (3) for random converges to equilibrium point . , and .
If a point is outside the region in Figure 2, it may lead to instability in dynamic system (3). A case is shown in Figure 3 (for ) and Figure 4 (for ), where , as a specific value of , is certainly near the region in Figure 2 but us outside it. As shown in Figure 3 and Figure 4, bifurcation happens as the iteration increases.
If we fix parameter (or ), we can obtain a bifurcation diagram and , as given in Figure 5 and Figure 6. In these two graphs, the adjustment speed satisfies , and the other parameters are , and .
Figure 5.
When , the bifurcation diagram of of system (3) is shown for , and . The critical point for the occurrence of a bifurcation is .
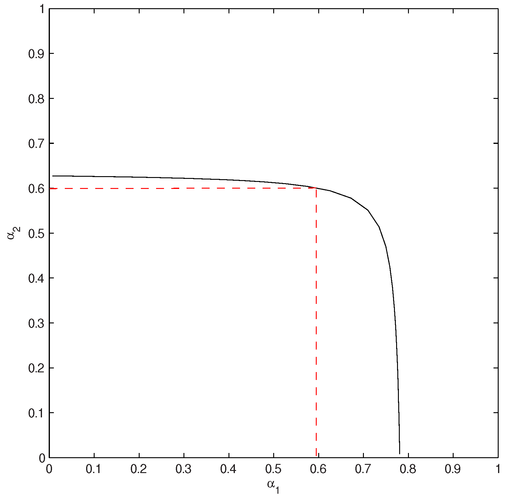
What is interesting is determining the critical point where the bifurcation occurs. In the simulation in Figure 5 and Figure 6, the critical point can found; that is, when , a bifurcation appears. What is important is that we can directly obtain the critical point with Theorem 1. To demonstrate this, Figure 7 shows that if we set , we can obtain a corresponding with boundary function . The corresponding to with is 0.595, as found through simulation.
Figure 7.
The critical bifurcation point can be determined using the boundary of the stable region. The boundary of the stable region (given in Theorem 1 and Remark 2) of system (3) is indicates with a solid line for a = 2, b = 0.3, c1 = 0.1, c2 = 0.4, d1 = 0.1, d2 = 0.25, and β = 0.6. When α2 = 0.6, the corresponding α1 is very close to the bifurcation point 0.595, as found through simulation and shown in Figure 5 and Figure 6.
When the adjusting ratios and move out of the stable region, chaos may happen. See Figure 8 and Figure 9 for two examples of chaos.
Figure 8.
Chaos in system (3) around equilibrium point for , , , , and . Initial point is .
Figure 9.
Chaos of system (3) around equilibrium point for , , , , and . Initial point is .
Next, we check the impact of rationality parameter on the stability of system (3). For , and , the boundaries of the stable regions of system (3) for different values are as displayed in Figure 10. As changes from 1 to 0.51, the stable region enlarges, which agrees with the result in Proposition 3. This means that the combination of one-step rationality and two-step rationality increases the possibility that system (3) converges to equilibrium point compared with that of system (2). Two-step rationality does not damage the stability of one-step rationality; conversely, it contributes to the stability of .
Figure 10.
The expansion of the stable regions for system (3) as the rationality level increases (corresponding to the decrease in ). The parameters are , , and .
5. Conclusions
Considering one-step reasoning and two-step reasoning in Bertrand games with , a myopic dynamic model is introduced, which includes the typical model (one step of reasoning) as a special case.
When the adjustment of speed parameters and is confined in a small range not far from 0, the dynamic price model definitely converges an equilibrium point. If the rationality parameter is located in , the exact stable region for the dynamic system can be characterized geometrically by the boundary function given in this paper. If an adjustment ratio is fixed, the critical point of the other, indicating the occurrence of bifurcation of the dynamic system, can be obtained from the result in this study. There are two contributions of this study:
- (a)
- Comparing the stability results for two adjustment parameters, and , in this paper with that for one parameter (i.e., ) in [13,14,20], this study firstly obtains a general exact characterization of the stable regions of the equilibrium points for heterogeneous adjusting rates with .
- (b)
- As decreases from one (towards the two-step reasoning model or the rationality level increases or the reasoning level increases), the stable region of the system enlarges, which means that allowing various bounded rationalities in a dynamic Bertrand game contributes to the price system’s stability rather than destroying it. There is no similar result in the literature.
In this study, when the rational parameter is located in , an exact stability condition is provided for the given dynamic system, and the effect of on the stability of the equilibrium points is obtained. In future research, what would be implied if ? By focusing on rational levels, can other forms of price functions be employed? In addition, if the strategy space of the Bertrand games is enlarged, for example, using quantum strategies (entangled strategies) in [24], what may happen when considering rationality levels?
Author Contributions
Conceptualization, M.G.; Methodology, Q.S.; Validation, Q.S.; Formal analysis, Q.S.; Resources, M.G.; Funding acquisition, M.G. and Q.S. All authors have read and agreed to the published version of the manuscript.
Funding
This project was supported by the Shanxi Scholarship Council of China (No. 2024-086), Startup Fund for Talent Introduction of Shanxi Electronic Science and Technology Institute (No. 2023RKJ032), and National Natural Science Foundation of China (No. 11661030).
Data Availability Statement
Data are contained within the article.
Acknowledgments
We thank the three reviewers for their comments that helped to improve the results in this paper.
Conflicts of Interest
The authors declare no conflict of interest.
References
- Simon, H.A. A behavioral model of rational choice. Q. J. Econ. 1955, 69, 99–118. [Google Scholar] [CrossRef]
- Colin, C. Behavioral Game Theory, Experiments in Strategic Interaction; Princeton University Press: Princeton, NJ, USA, 2003. [Google Scholar]
- Cournot, A. Réserches sur les Principles Mathemátiques de la Théorie de la Richesse; Hachette: Paris, France, 1838. [Google Scholar]
- Bertrand, J. Revue de la thórie de la recherche sociale et des recherches sur les principes math’ematiques de la thématiques de la th’eorie des richesses. J. Des Savants 1883, 67, 499–508. [Google Scholar]
- Agiza, H.N.; Elsadany, A.A. Chaotic dynamics in nonlinear duopoly game with heterogeneous players. Appl. Math. Comput. 2004, 149, 843–860. [Google Scholar] [CrossRef]
- Zhang, W.L.; Song, Q.Q.; Jiang, Y.R. Price discrimination in dynamic cournot competition. Discret. Dyn. Nat. Soc. 2019, 2019, 9231582. [Google Scholar] [CrossRef]
- Song, Q.Q.; Zhang, W.L.; Jiang, Y.R.; Geng, J. The effect of price discrimination on dynamic duopoly games with bounded rationality. Stud. Nonlinear Dyn. Econom. 2022, 25, 287–311. [Google Scholar] [CrossRef]
- Guo, M.; Song, Q.Q. Dynamic Games with heterogeneous N competitors and K-level price discrimination. J. Dyn. Games 2025, in press. [Google Scholar] [CrossRef]
- Andaluz, J.; Elsadany, A.A.; Jarne, G. Dynamic behavior in a Cournot duopoly with social responsibility. Chaos Solitons Fractals 2023, 172, 113511. [Google Scholar] [CrossRef]
- Zhang, J.; Da, Q.; Wang, Y. The dynamics of bertrand model with bounded rationality. Chaos Solitons Fractals 2009, 39, 2048–2055. [Google Scholar] [CrossRef]
- Ahmed, E.; Elettreby, M.; Hegazi, A. On puu’s incomplete information formulation for the standard and multi-team bertrand game. Chaos Solitons Fractals 2006, 30, 1180–1184. [Google Scholar] [CrossRef]
- Ahmed, E.; Elsadany, A.; Puu, T. On bertrand duopoly game with differentiated goods. Appl. Math. Comput. 2015, 251, 169–179. [Google Scholar] [CrossRef]
- Zhang, J.; Wang, G. Complex dynamics of bertrand duopoly games with bounded rationality. World Acad. Sci. Eng. Technol. 2013, 79, 106–110. [Google Scholar]
- Fanti, L.; Gori, L.; Mammana, C.; Michetti, E. The dynamics of a bertrand duopoly with differentiated products: Synchronization, intermittency and global dynamics. Chaos Solitons Fractals 2013, 52, 73–86. [Google Scholar] [CrossRef]
- Elsadany, A.; Awad, A. Dynamics and chaos control of a duopolistic bertrand competitions under environmental taxes. Ann. Oper. Res. 2019, 274, 211–240. [Google Scholar] [CrossRef]
- Tremblay, C.H.; Tremblay, V.J. The cournot–bertrand model and the degree of product differentiation. Econ. Lett. 2011, 111, 233–235. [Google Scholar] [CrossRef]
- Naimzadam, A.; Tramontana, F. Dynamic properties of a cournot–bertrand duopoly game with differentiated products. Econ. Model. 2012, 29, 1436–1439. [Google Scholar] [CrossRef]
- Puu, T.; Tramontana, F. Can bertrand and cournot oligopolies be combined? Chaos Solitons Fractals 2019, 125, 97–107. [Google Scholar] [CrossRef]
- Awad, A.M.; Askar, S.S.; Elsadany, A.A. Complex dynamics investigations of a mixed Bertrand duopoly game: Synchronization and global analysis. Nonlinear Dyn. 2022, 107, 3983–3999. [Google Scholar] [CrossRef]
- Andaluz, J.; Jarne, G. On price stability and the nature of product differentiation. J. Evol. Econ. 2019, 29, 741–762. [Google Scholar] [CrossRef]
- Dixit, A. Comparative statics for oligopoly. Int. Econ. Rev. 1986, 27, 107–122. [Google Scholar] [CrossRef]
- Bischi, G.I.; Naimzada, A. Global analysis of a dynamic duopoly game with bounded rationality. In Advances in Dynamic Games and Applications; Filar, J.A., Gaitsgory, V., Mizukami, K., Eds.; Springer: Boston, MA, USA, 1999; Volume 5, pp. 361–385. [Google Scholar]
- Bischi, G.I.; Chiarella, C.; Kopel, M.; Szidarovszky, F. Nonlinear Oligopolies: Stability and Bifurcations; Springer: Berlin/Heidelberg, Germany, 2010. [Google Scholar]
- Grau-Climent, J.; Garcia-Perez, L.; Losada, J.C.; Alonso-Sanz, R. Simulation of the quantum Bertrand CEdgeworth game. Quantum Inf. Process. 2023, 22, 411. [Google Scholar] [CrossRef]
Disclaimer/Publisher’s Note: The statements, opinions and data contained in all publications are solely those of the individual author(s) and contributor(s) and not of MDPI and/or the editor(s). MDPI and/or the editor(s) disclaim responsibility for any injury to people or property resulting from any ideas, methods, instructions or products referred to in the content. |
© 2025 by the authors. Licensee MDPI, Basel, Switzerland. This article is an open access article distributed under the terms and conditions of the Creative Commons Attribution (CC BY) license (https://creativecommons.org/licenses/by/4.0/).









