You are currently viewing a new version of our website. To view the old version click .
Axioms
  • Article
  • Open Access

26 August 2023

Positive Solutions for Periodic Boundary Value Problems of Fractional Differential Equations with Sign-Changing Nonlinearity and Green’s Function

and
1
School of Mathematics and Computer Science, Hunan City University, Yiyang 413000, China
2
School of Mathematical Sciences, University of Jinan, Jinan 250022, China
*
Authors to whom correspondence should be addressed.
This article belongs to the Special Issue Differential Equations and Inverse Problems

Abstract

In this paper, a class of nonlinear fractional differential equations with periodic boundary condition is investigated. Although the nonlinearity of the equation and the Green’s function are sign-changing, the results of the existence and nonexistence of positive solutions are obtained by using the Schaefer’s fixed-point theorem. Finally, two examples are given to illustrate the main results.

1. Introduction

Fractional differential equations (FDEs) have attracted great interests in the past several decades as FDEs are widely used in many fields, see [1,2,3,4,5]. In recent years, many papers have investigated the existence, multiplicity and non-existence of solutions for initial value problems (IVPs) or boundary value problems (BVPs) of various classes of FDEs (conformable FDEs [6], impulsive FDEs [7], coupled system of FDEs [8,9,10], hybrid FDEs [11,12,13], fractional relaxation DEs [14], variable-order FDEs [15]); also see the references therein.
BVPs with positive solutions have played a very important role in the study of mathematical physics problems; see [16,17,18,19]. There are some very recent interesting results on this topic; see [16,20,21,22,23,24,25], and the references therein. Bai and Lü [26] studied the existence of positive solutions of the BVP
D 0 + α u ( t ) + f ( t , u ( t ) ) = 0 , t ( 0 , 1 ) ,
u ( 0 ) = u ( 1 ) = 0 ,
where 1 < α 2 , D 0 + α is the Riemann–Liouville fractional differentiation, f : [ 0 , 1 ] × [ 0 , ) [ 0 , ) is a continuous function, and u : [ 0 , 1 ] [ 0 , + ) is the positive solution of (1) and (2). By using the techniques of fixed-point theorems, they obtained some existence results under the conditions that the nonlinearity f and the corresponding Green’s function are non-negative. Li et al. [27] considered a class of FDEs with four point boundary condition. By means of the Avery-Peterson theorem, they derived the existence result of positive solutions based on the assumption that the nonlinearity is non-negative.
To the best of our knowledge, in most of the existing studies found in the literature, the non-negative conditions of the nonlinearity or the Green’s function are fundamental to obtaining the positive solutions [28]. Hence, a natural question is what would happen if the nonlinearity or the Green’s function is sign-changing. Several papers have considered the positive solutions for BVPs with sign-changing nonlinearity and sign-changing Green’s function [28,29,30,31,32,33,34]. Ma [29] studied the BVP with sign-changing Green’s function:
u ( t ) + a ( t ) u ( t ) = λ b ( t ) f ( u ( t ) ) , t ( 0 , T ) ,
u ( 0 ) = u ( T ) , u ( 0 ) = u ( T ) ,
f, a and b are given functions, and λ is a parameter. Some suitable assumptions of f, a and b are imposed, wherein they obtained the existence and nonexistence of positive solutions for the above problem.
Motivated by the above works, this paper considers the periodic BVP with sign-changing nonlinearity and Green’s function:
( C D 0 + α u ) ( t ) M u ( t ) λ g ( t ) f ( u ( t ) ) = 0 , t ( 0 , 1 ) ,
u ( 0 ) = u ( 1 ) , u ( 0 ) = u ( 1 ) ,
where 1 < α < 2 , C D 0 + α is the Caputo fractional derivative (FD), M > 0 is a constant, λ is a parameter and g : [ 0 , 1 ] [ 0 , ) is a continuous function, f : [ 0 , ) R is a continuous function and f ( 0 ) > 0 . In [3] (Equation (9.37)), Podlubny pointed out, with α = 1.0315 , the FDE of (5) and (6) is good at depicting the model of a re-heating furnace. The most remarkable feature of the paper is its capability to obtain the results of the existence and nonexistence of positive solutions under the conditions that the nonlinearity f and the Green’s function are sign-changing.
The paper is organized as follows. In Section 2, some notations and definitions of fractional calculus are introduced, and a lemma is proven. In Section 3, some useful criteria of existence and nonexistence for the BVPs of (5) and (6) are established. In Section 4, two examples are presented to illustrate the main results. Finally, a conclusion of the paper is presented.

2. Preliminaries

Definition 1
([2] (p. 69, Equation (2.1.1)). Let [ a , b ] be a finite interval on the real axis R . The Riemann–Liouville fractional integral I a + α f of order α is defined by
( I a + α f ) ( x ) = 1 Γ ( α ) a x ( x t ) α 1 f ( t ) d t , x > a ; α > 0 .
Definition 2
([2] (p. 70, Equation (2.1.5))). The Riemann–Liouville fractional derivative D a + α y of order α is defined by
( D a + α y ) ( x ) = d d x n I a + n α y ( x ) = 1 Γ ( n α ) d d x n a x ( x t ) n α 1 y ( t ) d t , n = [ α ] + 1 ; x > a ,
where [ α ] means the integral part of α.
Definition 3
([2] (pp. 90–91, Equation (2.4.1))). The Caputo fractional derivative C D a + α y ( x ) of order α on [ a , b ] is defined via the above Riemann–Liouville fractional derivatives by
( C D a + α y ) ( x ) = D a + α y ( t ) k = 0 n 1 y ( k ) ( a ) k ! ( t a ) k ( x ) ,
where n = [ α ] + 1 for α N 0 ; n = α for α N 0 , N 0 = { 0 , 1 , }
Lemma 1
([2] (p. 230)). The Cauchy problem
( C D a + α y ) ( x ) M y ( x ) = f ( x ) ( a < x < b ; n 1 < α < n ; n N ; M R ; f ( x ) C [ a , b ] ) ,
y ( k ) ( a ) = b k ( b k R ; k = 0 , 1 , , n 1 ) ,
has a unique solution
y ( x ) = j = 0 n 1 b j ( x a ) j E α , j + 1 ( M ( x a ) α ) + a x ( x t ) α 1 E α , α ( M ( x t ) α ) f ( t ) d t ,
where E α , β ( z ) = k = 0 z k Γ ( α k + β ) is the Mittag-Leffler (ML) function.
Next, we shall prove a lemma which is very useful in proving our main results.
Lemma 2.
Assume that M > 0 satisfies
( 1 E α , 1 ( M ) ) 2 1 α E α , α ( M ) E α , 2 ( M )
Then, the BVP
( C D 0 + α u ) ( t ) M u ( t ) = f ( t ) , t ( 0 , 1 ) , 1 < α < 2 , f ( t ) C [ 0 , 1 ] ,
u ( 0 ) = u ( 1 ) , u ( 0 ) = u ( 1 ) ,
has a unique solution
u ( t ) = 0 1 G ( t , s ) f ( s ) d s , t [ 0 , 1 ] ,
where
G ( t , s ) = ( 1 E α , 1 ( M ) ) E α , 1 ( M t α ) + t α E α , α ( M ) E α , 2 ( M t α ) ϝ ( M ) ( 1 s ) α 1 E α , α ( M ( 1 s ) α ) + E α , 2 ( M ) E α , 1 ( M t α ) + t ( 1 E α , 1 ( M ) ) E α , 2 ( M t α ) ϝ ( M ) ( 1 s ) α 2 E α , α 1 ( M ( 1 s ) α ) + ( t s ) α 1 E α , α ( M ( t s ) α ) , s t , ( 1 E α , 1 ( M ) ) E α , 1 ( M t α ) + t α E α , α ( M ) E α , 2 ( M t α ) ϝ ( M ) ( 1 s ) α 1 E α , α ( M ( 1 s ) α ) + E α , 2 ( M ) E α , 1 ( M t α ) + t ( 1 E α , 1 ( M ) ) E α , 2 ( M t α ) ϝ ( M ) ( 1 s ) α 2 E α , α 1 ( M ( 1 s ) α ) , t < s ,
and
ϝ ( M ) = ( 1 E α , 1 ( M ) ) 2 1 α E α , α ( M ) E α , 2 ( M ) .
Proof. 
By Lemma 1, we can obtain the solution for the problem of (14), subject to the following initial conditions:
u ( 0 ) = b 0 , u ( 0 ) = b 1
is
u ( t ) = b 0 E α , 1 ( M t α ) + b 1 t E α , 2 ( M t α ) + 0 t ( t s ) α 1 E α , α ( M ( t s ) α ) f ( s ) d s .
Using the properties of the ML function (see p. 42 of [2]):
d d t ( t β 1 E α , β ( M t α ) ) = t β 2 E α , β 1 ( M t α ) , β = 2 , α ,
d d t ( E α , 1 ( M t α ) ) = E α , 1 + α 2 ( M t α ) = 1 α E α , α ( M t α ) ,
we have
u ( t ) = b 0 1 α E α , α ( M t α ) + b 1 E α , 1 ( M t α ) + 0 t ( t s ) α 2 E α , α 1 ( M ( t s ) α ) f ( s ) d s .
From (15), (20) and (23), it implies that:
u ( 1 ) = b 0 = b 0 E α , 1 ( M ) + b 1 E α , 2 ( M ) + 0 1 ( 1 s ) α 1 E α , α ( M ( 1 s ) α ) f ( s ) d s ,
u ( 1 ) = b 1 = b 0 1 α E α , α ( M ) + b 1 E α , 1 ( M ) + 0 1 ( 1 s ) α 2 E α , α 1 ( M ( 1 s ) α ) f ( s ) d s .
Since (13) holds, it implies ϝ ( M ) 0 . Thus:
u ( t ) = ( 1 E α , 1 ( M ) ) E α , 1 ( M t α ) + t α E α , α ( M ) E α , 2 ( M t α ) ϝ ( M ) 0 1 ( 1 s ) α 1 E α , α ( M ( 1 s ) α ) f ( s ) d s + E α , 2 ( M ) E α , 1 ( M t α ) + t ( 1 E α , 1 ( M ) ) E α , 2 ( M t α ) ϝ ( M ) 0 1 ( 1 s ) α 2 E α , α 1 ( M ( 1 s ) α ) f ( s ) d s + 0 t ( t s ) α 1 E α , α ( M ( t s ) α ) f ( s ) d s = 0 1 G ( t , s ) f ( s ) d s .
Remark 1.
If f ( · ) C [ 0 , 1 ] , then the improper integral in Lemma 2 is:
0 1 ( 1 s ) α 2 E α , α 1 ( M ( 1 s ) α ) f ( s ) d s < .

3. Main Results

Lemma 3.
Let
E α , 1 ( M ) > E α , 2 ( M ) + 1 , E α , 1 ( M ) > 1 α E α , α ( M ) + 1
holds. Suppose that
(i) 
h : R R is a continuous function and | h ( · ) | N for some constant N > 0 .
(ii) 
g : [ 0 , 1 ] [ 0 , ) is a continuous function.
Then, for every λ R , the BVP
( C D 0 + α u ) ( t ) M u ( t ) λ g ( t ) h ( u ( t ) ) = 0 , t ( 0 , 1 ) ,
u ( 0 ) = u ( 1 ) , u ( 0 ) = u ( 1 ) ,
has a solution u λ X , where X is the Banach space C [ 0 , 1 ] with the norm u = max 0 t 1 | u ( t ) | .
Proof. 
Consider the operator Λ λ : X X defined by:
Λ λ u ( t ) = λ 0 1 G ( t , s ) g ( s ) h ( u ( s ) ) d s , t [ 0 , 1 ] .
From Lemma 2, we can obtain and determine that the solutions of the BVPs (29) and (30) are fixed points of Λ λ . Next, we will prove that all the fixed points of Λ λ are solutions of the BVPs (29) and (30). In fact, Let u ( t ) = Λ λ u ( t ) . Then
u ( t ) = b 0 E α , 1 ( M t α ) + b 1 t E α , 2 ( M t α ) + 0 t ( t s ) α 1 E α , α ( M ( t s ) α ) λ g ( s ) h ( u ( s ) ) d s ,
where
b 0 = ( 1 E α , 1 ( M ) ) 0 1 ( 1 s ) α 1 E α , α ( M ( 1 s ) α ) λ g ( s ) h ( u ( s ) ) d s + E α , 2 ( M ) 0 1 ( 1 s ) α 2 E α , α 1 ( M ( 1 s ) α ) λ g ( s ) h ( u ( s ) ) d s ϝ ( M ) ,
b 1 = 1 α E α , α ( M ) 0 1 ( 1 s ) α 1 E α , α ( M ( 1 s ) α ) λ g ( s ) h ( u ( s ) ) d s + ( 1 E α , 1 ( M ) ) 0 1 ( 1 s ) α 2 E α , α 1 ( M ( 1 s ) α ) λ g ( s ) h ( u ( s ) ) d s ϝ ( M ) .
Hence, from Lemma 1, we know that u ( t ) satisfies the problem of (29), subject to the following conditions:
u ( 0 ) = b 0 , u ( 0 ) = b 1 .
Moreover, through (32)–(34), together with the properties of the ML function (21) and (22), we can obtain u ( t ) , which satisfies (30). Thus, u ( t ) is a solution of the BVPs (29) and (30).
Next, we use the Schaefer’s fixed-point theorem to consider the fixed points of Λ λ . Here, (a) we will prove that Λ λ is a continuous operator. Denote { u n } to be a sequence, which satisfy u n u ,
| Λ λ u n ( t ) Λ λ u ( t ) | | λ | 0 1 | G ( t , s ) | g ( s ) | h ( u n ( s ) ) h ( u ( s ) ) | d s | λ | 0 1 2 E α , 1 ( M ) 1 ( α 1 ) ϝ ( M ) ( E α , 1 ( M ) 1 ) ( 1 s ) + E α , 2 ( M ) ( α 1 ) · ( 1 s ) α 2 E α , α 1 ( M ( 1 s ) α ) g ( s ) | h ( u n ( s ) ) h ( u ( s ) ) | d s | λ | · 2 E α , 1 ( M ) 1 ( α 1 ) ϝ ( M ) ( E α , 1 ( M ) 1 + E α , 2 ( M ) ) · 0 1 ( 1 s ) α 2 E α , α 1 ( M ( 1 s ) α ) g ( s ) | h ( u n ( s ) ) h ( u ( s ) ) | d s .
From the definition of the ML function, it achieves
0 1 ( 1 s ) α 2 E α , α 1 ( M ( 1 s ) α ) d s = 0 1 ( 1 s ) α 2 k = 0 M k ( 1 s ) α k Γ ( α k + α 1 ) d s = E α , α ( M )
is bounded. Note that h and g are both continuous, and so we obtain
Λ λ u n Λ λ u 0 , n .
Thus, Λ λ is a continuous operator.
(b) We shall show that Λ λ is uniformly bounded in X . For each u X ,
| Λ λ u | | λ | 0 1 | G ( t , s ) | g ( s ) | h ( u ( s ) ) | d s | λ | · ( 2 E α , 1 ( M ) 1 ) ( E α , 1 ( M ) 1 + E α , 2 ( M ) ) ( α 1 ) ϝ ( M ) g E α , α ( M ) N
This implies that Λ λ is uniformly bounded.
(c) We will verify that Λ λ is equicontinuous in X . For each t 1 , t 2 [ 0 , 1 ] , t 1 < t 2 :
| Λ λ u ( t 2 ) Λ λ u ( t 1 ) | | λ 0 1 G ( t 2 , s ) g ( s ) h ( u ( s ) ) d s λ 0 1 G ( t 1 , s ) g ( s ) h ( u ( s ) ) d s | | λ | ( E α , 1 ( M ) 1 ) ( E α , 1 ( M t 2 α ) E α , 1 ( M t 1 α ) ) + 1 α E α , α ( M ) ( t 2 E α , 2 ( M t 2 α ) t 1 E α , 2 ( M t 1 α ) ) ϝ ( M ) · 0 1 ( 1 s ) α 1 E α , α ( M ( 1 s ) α ) g ( s ) h ( u ( s ) ) d s + | λ | E α , 2 ( M ) ( E α , 1 ( M t 2 α ) E α , 1 ( M t 1 α ) ) + ( E α , 1 ( M ) 1 ) ( t 2 E α , 2 ( M t 2 α ) t 1 E α , 2 ( M t 1 α ) ) ϝ ( M ) · 0 1 ( 1 s ) α 2 E α , α 1 ( M ( 1 s ) α ) g ( s ) h ( u ( s ) ) d s + | λ | 0 t 2 ( t 2 s ) α 1 E α , α ( M ( t 2 s ) α ) g ( s ) h ( u ( s ) ) d s | λ | 0 t 1 ( t 1 s ) α 1 E α , α ( M ( t 1 s ) α ) g ( s ) h ( u ( s ) ) d s .
Note that
0 t 2 ( t 2 s ) α 1 E α , α ( M ( t 2 s ) α ) d s 0 t 1 ( t 1 s ) α 1 E α , α ( M ( t 1 s ) α ) d s = 0 t 2 k = 0 M k ( t 2 s ) α k + α 1 Γ ( α k + α ) d s 0 t 1 k = 0 M k ( t 1 s ) α k + α 1 Γ ( α k + α ) d s = k = 0 M k Γ ( α k + α ) 0 t 2 ( t 2 s ) α k + α 1 d s k = 0 M k Γ ( α k + α ) 0 t 1 ( t 1 s ) α k + α 1 d s = k = 0 M k Γ ( α k + α + 1 ) t 2 α k + α k = 0 M k Γ ( α k + α + 1 ) t 1 α k + α = t 2 α E α , α + 1 ( M t 2 α ) t 1 α E α , α + 1 ( M t 1 α ) .
Therefore, the right hand side of (40) 0 as t 1 t 2 . Then, Λ λ is equicontinuous in X . Due to (a), (b), (c) and the Arzela–Ascoli theorem, we can determine that Λ λ is completely continuous.
(d) It remains to show that the set Ω = { u X | u = μ Λ λ u , 0 < μ < 1 } is bounded. Let u Ω . Then, u = μ Λ λ u , 0 < μ < 1 . For each t [ 0 , 1 ] , we have
| u ( t ) | = | μ Λ λ u ( t ) | | λ | ( 2 E α , 1 ( M ) 1 ) ( E α , 1 ( M ) 1 + E α , 2 ( M ) ) ( α 1 ) ϝ ( M ) g E α , α ( M ) N .
Hence, Ω is bounded. Through the Schaefer’s fixed-point theorem, we can discern that Λ λ has a fixed point. □
Remark 2.
The function G ( · , · ) defined by (17) may change sign on ( 0 , 1 ) × ( 0 , 1 ) .
In fact, for s t :
G ( t , s ) = ( 1 E α , 1 ( M ) ) E α , 1 ( M t α ) + t α E α , α ( M ) E α , 2 ( M t α ) ϝ ( M ) ( 1 s ) α 1 E α , α ( M ( 1 s ) α ) + E α , 2 ( M ) E α , 1 ( M t α ) + t ( 1 E α , 1 ( M ) ) E α , 2 ( M t α ) ϝ ( M ) ( 1 s ) α 2 E α , α 1 ( M ( 1 s ) α ) + ( t s ) α 1 E α , α ( M ( t s ) α ) .
Note that
E α , α 1 ( M ( 1 s ) α ) = k = 0 M k ( 1 s ) α k Γ ( α k + α 1 ) ( α 1 ) k = 0 M k ( 1 s ) α k Γ ( α k + α ) = ( α 1 ) E α , α ( M ( 1 s ) α ) ,
we have
G ( 0 , 0 ) ( 1 E α , 1 ( M ) ) + ( α 1 ) E α , 2 ( M ) ( α 1 ) ϝ ( M ) E α , α 1 ( M ) 0 ,
G ( 1 , s ) = ( 1 E α , 1 ( M ) ) E α , 1 ( M ) + 1 α E α , α ( M ) E α , 2 ( M ) ϝ ( M ) ( 1 s ) α 1 E α , α ( M ( 1 s ) α ) + E α , 2 ( M ) E α , 1 ( M ) + ( 1 E α , 1 ( M ) ) E α , 2 ( M ) ϝ ( M ) ( 1 s ) α 2 E α , α 1 ( M ( 1 s ) α ) + ( 1 s ) α 1 E α , α ( M ( 1 s ) α ) ( 1 E α , 1 ( M ) ) ( 1 s ) + ( α 1 ) E α , 2 ( M ) ϝ ( M ) ( 1 s ) α 2 E α , α ( M ( 1 s ) α ) .
Therefore, G ( 1 , s ) 0 for s 1 ( α 1 ) E α , 2 ( M ) E α , 1 ( M ) 1 . Thus, we can determine that G ( t , s ) change sign on ( 0 , 1 ) × ( 0 , 1 ) .
In the following, we denote G + ( t , s ) = max { G ( t , s ) , 0 } , t , s [ 0 , 1 ] as the positive parts of G, and denote G ( t , s ) = max { G ( t , s ) , 0 } , t , s [ 0 , 1 ] as the negative parts of G, where G is Green’s function of the BVPs (5) and (6).
Theorem 1.
Let (28) hold. Assume that g satisfies
(A1) min { 0 1 G ( t , s ) g ( s ) d s | t ( 0 , 1 ) } > 0 ;
(A2) There exists ε > 0 , such that
0 1 ( G + ( t , s ) ( 1 + ε ) G ( t , s ) ) g ( s ) d s > 0 , t [ 0 , 1 ] .
Hence, there exists a constant λ 0 > 0 , for λ ( 0 , λ 0 ) , and the BVPs (5)–(6) have a positive solution.
Proof. 
Let K > 0 and define h : R R by
h ( u ) = f ( 0 ) , u 0 , f ( u ) , 0 < u K , f ( K ) , K < u .
Then, | h ( u ) | N = max 0 u K f ( u ) is bounded. Through Lemma 3, the problem (29) and (30) has a solution u λ X .
Let ϰ > 0 . Then, by the continuity of h, we can deduce that there exists a σ ( 0 , K ) , and
h ( 0 ) h ( 0 ) ϰ < h ( u ) < h ( 0 ) + h ( 0 ) ϰ , | u | < σ .
From (39),
| u λ ( t ) | | λ | 0 1 | G ( t , s ) | g ( s ) | h ( u λ ( s ) ) | d s | λ | · ( 2 E α , 1 ( M ) 1 ) ( E α , 1 ( M ) 1 + E α , 2 ( M ) ) ( α 1 ) ϝ ( M ) g E α , α ( M ) N ,
it follows that there exists
λ 0 = ( α 1 ) ϝ ( M ) σ ( 2 E α , 1 ( M ) 1 ) ( E α , 1 ( M ) 1 + E α , 2 ( M ) ) g E α , α ( M ) N > 0
such that for λ ( 0 , λ 0 ) , we have u λ   σ , and
u λ ( t ) = λ 0 1 G ( t , s ) g ( s ) h ( u λ ( s ) ) d s = λ 0 1 ( G + ( t , s ) G ( t , s ) ) g ( s ) h ( u λ ( s ) ) d s > λ 0 1 G + ( t , s ) g ( s ) ( h ( 0 ) h ( 0 ) ϰ ) d s λ 0 1 G ( t , s ) g ( s ) ( h ( 0 ) + h ( 0 ) ϰ ) d s = λ h ( 0 ) ( 1 ϰ ) 0 1 ( G + ( t , s ) g ( s ) 1 + ϰ 1 ϰ G ( t , s ) g ( s ) ) d s = λ h ( 0 ) ( 1 ϰ ) 0 1 ( G + ( t , s ) g ( s ) ( 1 + ε ) G ( t , s ) g ( s ) ) d s + λ h ( 0 ) ( 1 ϰ ) 0 1 ( ( 1 + ε ) G ( t , s ) g ( s ) 1 + ϰ 1 ϰ G ( t , s ) g ( s ) ) d s > λ h ( 0 ) ( 1 ϰ ) 0 1 G ( t , s ) g ( s ) d s ( 1 + ε ) 1 + ϰ 1 ϰ > 0 .
Consequently, 0 < u λ K , for t [ 0 , 1 ] . Therefore, the BVPs (5) and (6) have a positive solution. □
Denote
β ( t ) = 0 1 G ( t , s ) g ( s ) d s , β 1 ( t ) = 0 1 G ( t , s ) g ( s ) β ( s ) d s , t [ 0 , 1 ] .
Theorem 2.
Let (28) and ( A 1 ) hold. Furthermore, assume f is bounded and f is C 2 in some neighborhood of 0, and:
(A3) There exits t 0 [ 0 , 1 ] such that β ( t 0 ) = 0 .
(A4) β 1 ( t 0 ) f ( 0 ) < 0 .
Then, the BVPs (5) and (6) have no positive solutions for λ 0 + .
Proof. 
As f is bounded, the BVPs (5) and (6) have a solution u λ ( t ) via Lemma 3. Let u λ ( t ) = λ ϱ ( t ) . Then, ϱ ( t ) satisfies
( C D 0 + α ϱ ) ( t ) M ϱ ( t ) g ( t ) f ( λ ϱ ( t ) ) = 0 , t ( 0 , 1 ) ,
ϱ ( 0 ) = ϱ ( 1 ) , ϱ ( 0 ) = ϱ ( 1 ) ,
and ϱ ( t ) = 0 1 G ( t , s ) g ( s ) f ( λ ϱ ( s ) ) d s . Through the Lebesgue dominated convergence theorem, it implies that
ϱ ( t ) f ( 0 ) β ( t ) , λ 0 + .
First, we consider that there exists a constant t * [ 0 , 1 ] , and β ( t * ) < 0 . Thus, u λ ( t * ) = λ ϱ ( t * ) < 0 , λ 0 + .
Next, we consider β ( t ) 0 , t [ 0 , 1 ] . Since (A3), (A4) and f are continuous in 0, we have
ϱ ( t 0 ) = 0 1 G ( t 0 , s ) g ( s ) f ( λ ϱ ( s ) ) d s = 0 1 G ( t 0 , s ) g ( s ) f ( 0 ) + λ f ( 0 ) ϱ ( s ) + λ 2 f ( ξ ) 2 ϱ 2 ( s ) d s = f ( 0 ) β ( t 0 ) + λ f ( 0 ) 0 1 G ( t 0 , s ) g ( s ) ϱ ( s ) d s + λ 2 f ( ξ ) 2 0 1 G ( t 0 , s ) g ( s ) ϱ 2 ( s ) d s = λ f ( 0 ) 0 1 G ( t 0 , s ) g ( s ) ϱ ( s ) d s + λ 2 f ( ξ ) 2 0 1 G ( t 0 , s ) g ( s ) ϱ 2 ( s ) d s , ξ > 0 ,
and it implies that
ϱ ( t 0 ) λ f ( 0 ) 0 1 G ( t 0 , s ) g ( s ) f ( 0 ) β ( s ) d s = f ( 0 ) f ( 0 ) β 1 ( t 0 ) < 0 , for λ 0 + .
Thus, u λ ( t 0 ) = λ ϱ ( t 0 ) < 0 , λ 0 + .
Therefore, the BVPs (5) and (6) have no positive solutions for λ 0 + . □

4. Examples

Example 1.
Consider
( C D 0 + 1.5 u ) ( t ) 2 u ( t ) λ ( sin u ( t ) + 1 ) = 0 , t ( 0 , 1 ) ,
u ( 0 ) = u ( 1 ) , u ( 0 ) = u ( 1 ) ,
with λ as a parameter, M = 2 , α = 1.5 , g ( t ) = 1 and f ( u ( t ) ) = sin u ( t ) + 1 . Then, g and f are continuous functions and g ( t ) > 0 , t [ 0 , 1 ] , f ( 0 ) = 1 > 0 .
Through computing, we have
E 1.5 , 1 ( 2 ) = 3.3487 , E 1.5 , 2 ( 2 ) = 1.7997 , E 1.5 , 1.5 ( 2 ) = 2.5483 ,
ϝ ( 2 ) = ( 1 E 1.5 , 1 ( 2 ) ) 2 2 3 E 1.5 , 1.5 ( 2 ) E 1.5 , 2 ( 2 ) = 2.4589 > 0 ,
and
E 1.5 , 1 ( 2 ) > E 1.5 , 2 ( 2 ) + 1 , E 1.5 , 1 ( 2 ) > 2 3 E 1.5 , 1.5 ( 2 ) + 1 .
Then, (28) and (A1) are satisfied, and
G ( t , s ) = ( 2.3487 ) E 1.5 , 1 ( 2 t 1.5 ) + 2 t 3 × 2.5483 E 1.5 , 2 ( 2 t 1.5 ) 2.4589 ( 1 s ) 0.5 E 1.5 , 1.5 ( 2 ( 1 s ) 1.5 ) + 1.7997 E 1.5 , 1 ( 2 t 1.5 ) + t ( 2.3487 ) E 1.5 , 2 ( 2 t 1.5 ) 2.4589 ( 1 s ) 0.5 E 1.5 , 0.5 ( 2 ( 1 s ) 1.5 ) + ( t s ) 0.5 E 1.5 , 1.5 ( 2 ( t s ) 1.5 ) , s t , ( 2.3487 ) E 1.5 , 1 ( 2 t 1.5 ) + 2 t 3 × 2.5483 E 1.5 , 2 ( 2 t 1.5 ) 2.4589 ( 1 s ) 0.5 E 1.5 , 1.5 ( 2 ( 1 s ) 1.5 ) + 1.7997 E 1.5 , 1 ( 2 t 1.5 ) + t ( 2.3487 ) E 1.5 , 2 ( 2 t 1.5 ) 2.4589 ( 1 s ) 0.5 E 1.5 , 0.5 ( 2 ( 1 s ) 1.5 ) , t < s .
Let
β ( t ) = 0 1 G ( t , s ) d s = 0.743 E 1.5 , 1 ( 2 t 1.5 ) 1.624 t E 1.5 , 2 ( 2 t 1.5 ) + t 1.5 E 1.5 , 2.5 ( 2 t 1.5 ) , t [ 0 , 1 ] .
From Figure 1, we can obtain β ( t ) > 0 . It implies that there exists ε > 0 , and (A2) holds. Thus, all conditions of Theorem 1 are satisfied.
Figure 1. Image of β ( t ) in Example 4.1.
Let K = π 2 > 0 . From Theorem 1, we have
h ( u ) = 1 , u 0 , sin u + 1 , 0 < u π 2 , 2 , π 2 < u .
Then, | h ( u ) | N = 2 . Let ϰ = 0.01 . Through (47), we can choose σ = 0.005 . Thus, there exists a constant λ 0 = 5.1 × 10 5 defined by (49), and the BVPs (57) and (58) have a positive solution for λ ( 0 , λ 0 ) .
Example 2.
Consider
( C D 0 + 1.5 u ) ( t ) 5 u ( t ) λ f ( u ( t ) ) = 0 , t ( 0 , 1 ) ,
u ( 0 ) = u ( 1 ) , u ( 0 ) = u ( 1 ) ,
with λ as a parameter, M = 5 , α = 1.5 , g ( t ) = 1 , f : [ 0 , ) R is a continuous function and f ( 0 ) > 0 .
By computing, we have
E 1.5 , 1 ( 5 ) = 12.4573 , E 1.5 , 2 ( 5 ) = 4.1355 , E 1.5 , 1.5 ( 5 ) = 7.2468 ,
ϝ ( 5 ) = ( 1 E 1.5 , 1 ( 5 ) ) 2 2 3 E 1.5 , 1.5 ( 5 ) E 1.5 , 2 ( 5 ) = 111.2903 > 0 ,
and
E 1.5 , 1 ( 5 ) > E 1.5 , 2 ( 5 ) + 1 , E 1.5 , 1 ( 5 ) > 2 3 E 1.5 , 1.5 ( 5 ) + 1 .
Then, (28) and (A1) are satisfied, and
G ( t , s ) = ( 11.4573 ) E 1.5 , 1 ( 5 t 1.5 ) + 2 t 3 × 7.2468 E 1.5 , 2 ( 5 t 1.5 ) 111.2903 ( 1 s ) 0.5 E 1.5 , 1.5 ( 5 ( 1 s ) 1.5 ) + 4.1355 E 1.5 , 1 ( 5 t 1.5 ) + t ( 11.4573 ) E 1.5 , 2 ( 5 t 1.5 ) 111.2903 ( 1 s ) 0.5 E 1.5 , 0.5 ( 5 ( 1 s ) 1.5 ) + ( t s ) 0.5 E 1.5 , 1.5 ( 5 ( t s ) 1.5 ) , s t , ( 11.4573 ) E 1.5 , 1 ( 5 t 1.5 ) + 2 t 3 × 7.2468 E 1.5 , 2 ( 5 t 1.5 ) 111.2903 ( 1 s ) 0.5 E 1.5 , 1.5 ( 5 ( 1 s ) 1.5 ) + 4.1355 E 1.5 , 1 ( 5 t 1.5 ) + t ( 11.4573 ) E 1.5 , 2 ( 5 t 1.5 ) 111.2903 ( 1 s ) 0.5 E 1.5 , 0.5 ( 5 ( 1 s ) 1.5 ) , t < s .
From Theorem 2, it results in
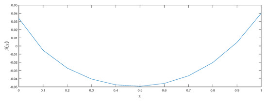
β ( t ) = 0 1 G ( t , s ) d s = 0.0338 E 1.5 , 1 ( 5 t 1.5 ) 0.6462 t E 1.5 , 2 ( 5 t 1.5 ) + t 1.5 E 1.5 , 2.5 ( 5 t 1.5 ) , t [ 0 , 1 ] .
It is easy to achieve β ( 0 ) = 0.0338 and β ( 0.1 ) = 0.0052 . As β ( t ) is continuous with respect to t, we can conclude that there exists t 0 ( 0 , 0.1 ) [ 0 , 1 ] , such that β ( t 0 ) = 0 . Via MATLAb, we know that t 0 = 0.082333631804161 . Thus, (A3) is satisfied. Figure 2 is the visual representation of β ( t ) . In fact, there is another t 0 = 0.884554959489226 [ 0 , 1 ] , such that β ( t 0 ) = 0 .
Figure 2. Image of β ( t ) in Example 4.2.
Since
β 1 ( t 0 ) = 0 1 G ( t 0 , s ) β ( s ) d s ,
we take f ( u ) = sin u + 1 if β 1 ( t 0 ) > 0 , and take f ( u ) = sin u + 1 if β 1 ( t 0 ) < 0 . Then f is bounded and f is C 2 in some neighborhood of 0. Hence, (A4) is satisfied.
Thus, all conditions of Theorem 2 are satisfied. Consequently, the BVPs (64) and (65) have no positive solutions for λ 0 + .

5. Conclusions

In this paper, the existence and nonexistence of the positive solutions of periodic boundary conditions for FDEs are studied. The most remarkable feature of the paper is that the main results are obtained under the conditions that the nonlinearity f and the Green’s function are sign-changing. Some sufficient conditions are established to ensure the existence of positive solutions for small values of λ . The paper also provides some sufficient conditions to determine ranges of λ for which no positive solution exists. At the foundation of this paper, one can consider the positive solutions for FDEs involving a p-Laplacian operator, and can also conduct further research on eigenvalue problems of FDEs.

Author Contributions

Conceptualization, R.Y. and Y.Z.; methodology, R.Y.; validation, R.Y. and Y.Z.; formal analysis, R.Y. and Y.Z.; investigation, R.Y. and Y.Z.; writing—original draft preparation, R.Y.; writing—review and editing, Y.Z.; funding acquisition, R.Y. and Y.Z. All authors have read and agreed to the published version of the manuscript.

Funding

This research was funded by National Natural Science Foundation of China (12201199, 61703180), the Natural Science Foundation of the Department of Education of Hunan Province (2022JJ40021), the Educational Department of Hunan Province of China (21B0722), and Science and Technology Program of University of Jinan (1008399).

Institutional Review Board Statement

Not applicable.

Data Availability Statement

Not applicable.

Conflicts of Interest

The authors declare no conflict of interest.

References

  1. Oldham, K.B.; Spanier, J. The Fractional Calculus: Theory and Applications of Differentiation and Integration to Arbitrary Order; Academic Press: New York, NY, USA, 1974. [Google Scholar]
  2. Kilbas, A.A.; Srivastava, H.M.; Trujillo, J.J. Theory and Applications of Fractional Differential Equations; Elsevier: Amsterdam, The Netherlands, 2006. [Google Scholar]
  3. Podlubny, I. Fractional Differential Equations; Acad Press: San Diego, CA, USA, 1999. [Google Scholar]
  4. Liu, T. Porosity Reconstruction Based on Biot Elastic Model of Porous Media by Homotopy Perturbation Method. Chaos Solitons Fractals 2022, 158, 112007. [Google Scholar] [CrossRef]
  5. Liu, T.; Xia, K.; Zheng, Y.; Yang, Y.; Qiu, R.; Qi, Y.; Liu, C. A Homotopy Method for the Constrained Inverse Problem in the Multiphase Porous Media Flow. Processes 2022, 10, 1143. [Google Scholar] [CrossRef]
  6. Zhang, C.; Sun, S. Sturm-Picone Comparison Theorem of a Kind of Conformable Fractional Differential Equations on Time Scales. J. Appl. Math. Comput. 2017, 55, 191–203. [Google Scholar] [CrossRef]
  7. Feng, L.; Sun, Y.; Han, Z. Philos-Type Oscillation Criteria for Impulsive Fractional Differential Equations. J. Appl. Math. Comput. 2020, 62, 361–376. [Google Scholar] [CrossRef]
  8. Yan, R.; Ma, Q.; Ding, X. Existence Results for Coupled Nonlinear Fractional Differential Equations with Coupled Strip and Infinite Point Boundary Conditions. Fixed Point Theory 2021, 22, 913–932. [Google Scholar] [CrossRef]
  9. Almaghamsi, L.; Alruwaily, Y.; Karthikeyan, K.; El-hady, E.-S. On Coupled System of Langevin Fractional Problems with Different Orders of µ-Caputo Fractional Derivatives. Fractal Fract. 2023, 7, 337. [Google Scholar] [CrossRef]
  10. Al-Khateeb, A.; Zureigat, H.; Abuasbeh, K.; Fadhal, E. Leray—Schauder Alternative for the Existence of Solutions of a Modified Coupled System of Caputo Fractional Differential Equations with Two Point’s Integral Boundary Conditions. Symmetry 2023, 15, 863. [Google Scholar] [CrossRef]
  11. Zhao, Y. On the Existence for a Class of Periodic Boundary Value Problems of Nonlinear Fractional Hybrid Differential Equations. Appl. Math. Lett. 2021, 121, 107368. [Google Scholar] [CrossRef]
  12. Arab, M.; Awadalla, M.; Manigandan, M.; Abuasbeh, K.; Mahmudov, N.I.; Nandha Gopal, T. On the Existence Results for a Mixed Hybrid Fractional Differential Equations of Sequential Type. Fractal Fract. 2023, 7, 229. [Google Scholar] [CrossRef]
  13. Khan, H.; Alzabut, J.; Baleanu, D.; Alobaidi, G.; Rehman, M. Existence of solutions and a numerical scheme for a generalized hybrid class of n-coupled modified ABC-fractional differential equations with an application. AIMS Math. 2023, 8, 6609–6625. [Google Scholar] [CrossRef]
  14. Wattanakejorn, V.; Karthikeyan, P.; Poornima, S.; Karthikeyan, K.; Sitthiwirattham, T. Existence Solutions for Implicit Fractional Relaxation Differential Equations with Impulsive Delay Boundary Conditions. Axioms 2022, 11, 611. [Google Scholar] [CrossRef]
  15. Telli, B.; Souid, M.S.; Alzabut, J.; Khan, H. Existence and Uniqueness Theorems for a Variable-Order Fractional Differential Equation with Delay. Axioms 2023, 12, 339. [Google Scholar] [CrossRef]
  16. Zhang, W.; Ni, J. New Multiple Positive Solutions for Hadamard-Type Fractional Differential Equations with Nonlocal Conditions on an Infinite Interval. Appl. Math. Lett. 2021, 118, 107165. [Google Scholar] [CrossRef]
  17. Liu, T.; Ouyang, D.; Guo, L.; Qiu, R.; Qi, Y.; Xie, W.; Ma, Q.; Liu, C. Combination of Multigrid with Constraint Data for Inverse Problem of Nonlinear Diffusion Equation. Mathematics 2023, 11, 2887. [Google Scholar] [CrossRef]
  18. Liu, T. Parameter Estimation with the Multigrid-Homotopy Method for a Nonlinear Diffusion Equation. J. Comput. Appl. Math. 2022, 413, 114393. [Google Scholar] [CrossRef]
  19. Liu, T.; Ding, Z.; Yu, J.; Zhang, W. Parameter Estimation for Nonlinear Diffusion Problems by the Constrained Homotopy Method. Mathematics 2023, 11, 2642. [Google Scholar] [CrossRef]
  20. Yue, Y.; Tian, Y.; Bai, Z. Infinitely Many Nonnegative Solutions for a Fractional Differential Inclusion with Oscillatory Potential. Appl. Math. Lett. 2019, 88, 64–72. [Google Scholar] [CrossRef]
  21. Xu, M.; Sun, S. Positivity for Integral Boundary Value Problems of Fractional Differential Equations with Two Nonlinear Terms. J. Appl. Math. Comput. 2019, 59, 271–283. [Google Scholar] [CrossRef]
  22. Wang, Y.; Wang, H. Triple Positive Solutions for Fractional Differential Equation Boundary Value Problems at Resonanc. Appl. Math. Lett. 2020, 106, 106376. [Google Scholar] [CrossRef]
  23. Wang, N.; Zhang, J. Existence and Nonexistence of Positive Solutions for a Class of Caputo Fractional Differential Equation. Sci. Asia 2021, 47, 117–125. [Google Scholar] [CrossRef]
  24. Tudorache, A.; Luca, R. Positive Solutions of a Singular Fractional Boundary Value Problem with r-Laplacian Operators. Fractal Fract. 2022, 6, 18. [Google Scholar] [CrossRef]
  25. Tudorache, A.; Luca, R. Positive Solutions for a System of Fractional Boundary Value Problems with r-Laplacian Operators, Uncoupled Nonlocal Conditions and Positive Parameters. Axioms 2022, 11, 164. [Google Scholar] [CrossRef]
  26. Bai, Z.; Lu, H. Positive Solutions for Boundary Value Problem of Nonlinear Fractional Differential Equation. J. Math. Anal. Appl. 2005, 311, 495–505. [Google Scholar] [CrossRef]
  27. Li, S.; Zhang, Z.; Jiang, W. Multiple Positive Solutions for Four-Point Boundary Value Problem of Fractional Delay Differential Equations with p-Laplacian Operator. Appl. Numer. Math. 2021, 165, 348–356. [Google Scholar] [CrossRef]
  28. Zhang, Y.; Sun, J.; Zhao, J. Positive Solutions for a Fourth-Order Three-Point BVP with Sign-Changing Green’s Function. Electron. J. Qual. Theory Differ. Equ. 2018, 5, 1–11. [Google Scholar]
  29. Ma, R. Nonlinear Periodic Boundary Value Problems with Sign-Changing Green’s Funciton. Nonlinear Anal. 2011, 74, 1714–1720. [Google Scholar] [CrossRef]
  30. Su, X. Positive Solutions to Singular Boundary Value Problems for Fractional Functional Differential Equations with Changing Sign Nonlinearity. Comput. Math. Appl. 2012, 64, 3425–3435. [Google Scholar] [CrossRef]
  31. Hai, D. Existence of Positive Solutions for Periodic Boundary Value Problem with Sign-Changing Green’s Function. Positivity 2018, 22, 1269–1279. [Google Scholar] [CrossRef]
  32. Elsanosi, M. Positive Solutions of Nonlinear Neumann Boundary Value Problems with Sign-Changing Green’s Function. Kyungpook Math. J. 2019, 59, 65–71. [Google Scholar]
  33. Dimi33trov, N. Existence Results for a Class of Third Order Equations with Sign-Changing Green’s Function. AIP Conf. Proc. 2021, 2333, 080002. [Google Scholar]
  34. Li, H.; Gao, C.; Dimitrov, N. Existence of Positive Solutions of Discrete Third-Order Three-Point BVP with Sign-Changing Green’s Function. Open Math. 2022, 20, 1229–1245. [Google Scholar] [CrossRef]
Disclaimer/Publisher’s Note: The statements, opinions and data contained in all publications are solely those of the individual author(s) and contributor(s) and not of MDPI and/or the editor(s). MDPI and/or the editor(s) disclaim responsibility for any injury to people or property resulting from any ideas, methods, instructions or products referred to in the content.

Article Metrics

Citations

Article Access Statistics

Multiple requests from the same IP address are counted as one view.