Multi-Objective ABC-NM Algorithm for Multi-Dimensional Combinatorial Optimization Problem
Abstract
1. Introduction
- Diminish all the objective functions;
- Increase all the objective functions;
- Diminish a few objectives and increase other objective functions.
- The solution dominates solution , denoted as ;
- The solution is dominated by solution , denoted as ;
- Both the solutions and are not dominated by each other, and they are said to be non-dominated. It is denoted as .
- A novel algorithm, MBABC-NM, is proposed to improve the exploitation of the artificial bee colony (ABC) technique. The algorithm incorporates a modified non-dominated sorting and fitness-sharing approach to handle multi-dimensional problems efficiently.
- The proposed MBABC-NM algorithm is tested on two different real-time datasets: the knapsack problem and the nurse scheduling problem.
- The algorithm’s performance is compared with other state-of-the-art algorithms, like genetic algorithm, cyber swarm optimization, and particle swarm optimization.
- The results of the experiments demonstrate that MBABC-NM outperforms the compared algorithms significantly. This result suggests that the proposed algorithm can effectively solve real-world optimization problems.
2. Methodology
2.1. Modified Non-Dominated Sorting
| Algorithm 1: Non-Dominated Sort () |
| Input: For each individual do Individuals dominated by Solutions which dominate For each solution do if then Add the individuals to the set of solutions dominated by else if then Increment the domination counter End if end for if then Assign non-dominance rank as 1 for individual End if end for Initialize front counter While do Members of next front For each solution do For each solution do Decrement the dominant counter of if then Assign rank for the individual End if end for end for The dominant solution of are stored in |
2.2. Fitness Sharing
| Algorithm 2: Fitness Sharing () |
| Number of solutions in Front counter For to do For each objective do Sort population with respect to all objectives For to do Calculate Shared fitness of the solution with Niche count can be measured by The sharing function between two population elements can be measured using |
| End for End for |
| End for |
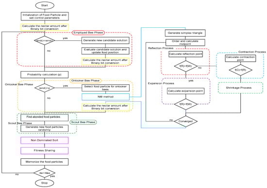
3. Multi-Objective BABC-NM for a Multi-Dimensional Combinatorial Problem
| Algorithm 3: MBABC-NM |
| Input FS: Number of Food Sources MI: Maximum iteration Limit: number of predefined trials Iter = 0 Prepare the population For i = 1 to FS do |
| For j = 1 to S do |
| Produce solution |
| Where and are the min and max bound of the dimension j BinaryConv() using Algorithm 5 For to do Evaluate the fitness of the population for a number of Objectives End for |
| End for End for |
| Repeat |
| { //*Employed Bee process*// For each food source do Create new individual using BinaryConv() using Algorithm 5 Evaluate Select between and using greedy method If < Else End if End For |
| //*Onlooker Bee Phase*// If iter = 1 Set While (r ≤ FS) Calculate Probabilities for onlooker bees using Algorithm 4 If rand (0, 1) < For each food source, do Generate new individual using Algorithm 6 NM method () BinaryConv () using Algorithm 5 Evaluate Select between and using greedy method If < Else End if End For End if End while Else For each food source, do Generate new individual using Algorithm 6 NM method () Divide into equal chunks Rank () Delete least rank individual () celltomat End For End if |
| //*Scout Bee Phase*// If Abandon the food source BinaryConv() using Algorithm 5 For to do Evaluate the fitness of the population for a number of Objectives End for End if Add the new solution obtained to Non-Dominated Sort ( using Algorithm 1 Fitness Sharing () using Algorithm 2//density estimation where denotes dense population around the individual |
| Memorize the best solution obtained so far |
| } |
| Until Output: Optimal value of the objective function |
| Algorithm 4: Probability Computation |
| For i = 1 to FS, do |
| Compute the probability for the individual |
| |
| End for |
| Algorithm 5: BinaryConv() |
| For i = 1 to FS do |
| For j = 1 to S do |
| |
|
End for End for |
| Algorithm 6: NM method () |
| Generate new food source using modified NM technique |
| Let denotes list of vertices ɽ, μ, λ and ζ are the coefficients of reflection, expansion, contraction, and shrinkage ƒ is the objective function to be minimized |
| For i = 1, 2,…, n + 1 vertices, do |
| Arrange the values from lowest fit value ƒ() to highest fit value ƒ() ƒ() ƒ() ƒ() |
| Compute mean for best two summits , where i = 1, 2,…, n |
| //*Likeness point *// If ƒ() ƒ() ƒ() then ← and go to end condition End if |
| //*Enlargement point *// If ƒ() ƒ() then End if If ƒ() < ƒ() then ← and go to end condition Else ← and go to end condition End if |
| //*Reduction point *// If ƒ() ƒ() ƒ() then Compute outside reduction End if If ƒ() ƒ() then Compute inside reduction . End if If ƒ() ƒ() then Contraction is done among and the best vertex among and . End if If ƒ() < ƒ() then ← and go to end condition Else go to Shrinkage part End if If ƒ() ƒ() then ← and go to end condition Else go to Shrinkage part End if |
| //* Shrinkage part *// Shrink towards the best solution with new vertices , where |
| End condition Arrange and rename the newly constructed simplex’s summits according to their fit values, then carry on with the reflection phase. |
4. Experimental and Environment Setup
4.1. Experimental Setup
4.2. Standard 0-1 Knapsack Problem Dataset
5. Experimental Result Analysis and Discussion
5.1. Standard NSP Dataset
| Case | Nurse | Instance | MBABC-NM | M1 | M2 | M3 | M4 |
|---|---|---|---|---|---|---|---|
| C-1 | N25 | 1 | 1.1 × 10−4 | 3.9 × 10−4 | 2.0 × 10−4 | 2.1 × 10−4 | 4.2 × 10−5 |
| C-1 | N25 | 7 | 1.1 × 10−5 | 8.8 × 10−4 | 2.4 × 10−4 | 9.2 × 10−5 | 3.1 × 10−4 |
| C-1 | N25 | 12 | 1.1 × 10−4 | 9.8 × 10−4 | 2.2 × 10−4 | 9.4 × 10−5 | 8.4 × 10−5 |
| C-1 | N25 | 19 | 1.9 × 10−4 | 7.0 × 10−4 | 1.1 × 10−4 | 8.1 × 10−6 | 1.3 × 10−5 |
| C-1 | N25 | 25 | 1.1 × 10−4 | 2.6 × 10−4 | 1.0 × 10−4 | 5.6 × 10−4 | 3.3 × 10−4 |
| C-2 | N25 | 2 | 1.8 × 10−4 | 3.1 × 10−4 | 4.7 × 10−4 | 5.5 × 10−4 | 2.3 × 10−4 |
| C-2 | N25 | 5 | 9.7 × 10−5 | 6.1 × 10−4 | 3.4 × 10−4 | 1.1 × 10−4 | 2.9 × 10−5 |
| C-2 | N25 | 9 | 7.4 × 10−5 | 8.2 × 10−4 | 4.0 × 10−4 | 3.4 × 10−4 | 9.5 × 10−6 |
| C-2 | N25 | 15 | 6.6 × 10−5 | 9.0 × 10−5 | 3.5 × 10−4 | 2.5 × 10−4 | 3.3 × 10−4 |
| C-2 | N25 | 27 | 3.7 × 10−5 | 4.3 × 10−5 | 2.7 × 10−4 | 1.6 × 10−4 | 1.0 × 10−4 |
| C-3 | N25 | 1 | 7.2 × 10−5 | 7.6 × 10−4 | 4.4 × 10−4 | 7.4 × 10−5 | 1.0 × 10−4 |
| C-3 | N25 | 3 | 1.4 × 10−4 | 9.0 × 10−4 | 1.0 × 10−4 | 4.7 × 10−4 | 3.5 × 10−4 |
| C-3 | N25 | 16 | 1.5 × 10−4 | 3.2 × 10−4 | 2.0 × 10−4 | 1.7 × 10−4 | 1.4 × 10−4 |
| C-3 | N25 | 27 | 6.6 × 10−5 | 2.3 × 10−4 | 3.5 × 10−4 | 2.3 × 10−4 | 2.7 × 10−4 |
| C-3 | N25 | 35 | 4.5 × 10−5 | 5.6 × 10−4 | 3.8 × 10−4 | 1.9 × 10−4 | 2.7 × 10−4 |
| C-4 | N25 | 5 | 1.9 × 10−4 | 5.1 × 10−4 | 7.0 × 10−5 | 5.6 × 10−4 | 1.9 × 10−5 |
| C-4 | N25 | 10 | 9.4 × 10−5 | 9.1 × 10−4 | 8.4 × 10−5 | 5.0 × 10−4 | 1.0 × 10−4 |
| C-4 | N25 | 25 | 1.6 × 10−4 | 6.9 × 10−4 | 6.3 × 10−5 | 5.4 × 10−4 | 2.0 × 10−4 |
| C-4 | N25 | 38 | 3.2 × 10−5 | 4.6 × 10−4 | 1.0 × 10−4 | 7.8 × 10−5 | 8.1 × 10−5 |
| C-4 | N25 | 41 | 1.4 × 10−4 | 5.3 × 10−4 | 1.9 × 10−4 | 7.2 × 10−5 | 1.3 × 10−4 |
| C-5 | N25 | 7 | 1.8 × 10−4 | 3.8 × 10−5 | 2.4 × 10−4 | 9.9 × 10−5 | 1.2 × 10−4 |
| C-5 | N25 | 11 | 3.5 × 10−5 | 4.3 × 10−4 | 4.2 × 10−4 | 2.4 × 10−4 | 1.2 × 10−4 |
| C-5 | N25 | 30 | 1.2 × 10−4 | 2.3 × 10−4 | 4.1 × 10−4 | 4.9 × 10−4 | 2.0 × 10−4 |
| C-5 | N25 | 42 | 2.1 × 10−5 | 2.5 × 10−4 | 4.6 × 10−4 | 1.0 × 10−4 | 2.2 × 10−5 |
| C-5 | N25 | 47 | 1.8 × 10−4 | 2.9 × 10−4 | 6.2 × 10−5 | 1.4 × 10−4 | 1.0 × 10−4 |
| C-6 | N50 | 1 | 1.2 × 10−4 | 4.4 × 10−4 | 1.7 × 10−4 | 5.3 × 10−4 | 2.3 × 10−4 |
| C-6 | N50 | 4 | 1.9 × 10−4 | 6.8 × 10−4 | 6.3 × 10−5 | 2.5 × 10−5 | 3.2 × 10−4 |
| C-6 | N50 | 12 | 1.4 × 10−4 | 3.2 × 10−5 | 2.5 × 10−5 | 2.5 × 10−4 | 1.5 × 10−4 |
| C-6 | N50 | 26 | 9.4 × 10−5 | 8.4 × 10−4 | 1.1 × 10−4 | 2.6 × 10−4 | 3.3 × 10−4 |
| C-6 | N50 | 29 | 3.4 × 10−5 | 2.2 × 10−4 | 1.8 × 10−4 | 2.9 × 10−4 | 3.4 × 10−4 |
| C-7 | N50 | 3 | 9.2 × 10−5 | 3.5 × 10−4 | 1.9 × 10−4 | 2.4 × 10−4 | 3.5 × 10−4 |
| C-7 | N50 | 6 | 1.3 × 10−4 | 4.5 × 10−4 | 8.8 × 10−5 | 2.5 × 10−4 | 3.5 × 10−4 |
| C-7 | N50 | 12 | 3.1 × 10−5 | 4.0 × 10−4 | 2.2 × 10−4 | 8.0 × 10−5 | 9.3 × 10−5 |
| C-7 | N50 | 26 | 3.4 × 10−5 | 1.8 × 10−4 | 1.3 × 10−4 | 4.3 × 10−4 | 4.1 × 10−5 |
| C-7 | N50 | 36 | 1.2 × 10−4 | 2.1 × 10−4 | 2.7 × 10−4 | 3.7 × 10−4 | 9.1 × 10−5 |
| C-8 | N50 | 4 | 9.2 × 10−5 | 1.3 × 10−4 | 4.9 × 10−4 | 3.5 × 10−4 | 2.7 × 10−4 |
| C-8 | N50 | 9 | 1.9 × 10−4 | 1.2 × 10−5 | 4.0 × 10−5 | 8.6 × 10−5 | 3.7 × 10−5 |
| C-8 | N50 | 15 | 1.8 × 10−4 | 1.2 × 10−4 | 9.3 × 10−5 | 4.3 × 10−4 | 1.6 × 10−4 |
| C-8 | N50 | 40 | 9.1 × 10−5 | 5.7 × 10−4 | 3.1 × 10−4 | 2.1 × 10−4 | 1.2 × 10−4 |
| C-8 | N50 | 47 | 2.0 × 10−4 | 8.6 × 10−4 | 2.1 × 10−4 | 2.3 × 10−5 | 3.1 × 10−4 |
| C-9 | N60 | 5 | 1.0 × 10−4 | 9.6 × 10−4 | 2.0 × 10−4 | 3.5 × 10−5 | 2.8 × 10−4 |
| C-9 | N60 | 10 | 4.4 × 10−5 | 6.2 × 10−4 | 1.3 × 10−4 | 4.5 × 10−4 | 1.3 × 10−4 |
| C-9 | N60 | 23 | 1.6 × 10−4 | 5.5 × 10−4 | 3.2 × 10−4 | 3.6 × 10−4 | 1.3 × 10−5 |
| C-9 | N60 | 29 | 9.8 × 10−5 | 6.6 × 10−4 | 6.9 × 10−5 | 2.3 × 10−4 | 6.7 × 10−5 |
| C-9 | N60 | 40 | 1.2 × 10−4 | 2.0 × 10−4 | 7.8 × 10−5 | 2.6 × 10−4 | 3.0 × 10−4 |
| C-10 | N60 | 6 | 3.9 × 10−5 | 2.0 × 10−5 | 4.1 × 10−4 | 5.4 × 10−5 | 3.3 × 10−4 |
| C-10 | N60 | 14 | 7.2 × 10−5 | 2.3 × 10−4 | 1.9 × 10−4 | 1.4 × 10−4 | 1.4 × 10−4 |
| C-10 | N60 | 20 | 1.5 × 10−4 | 8.8 × 10−4 | 4.2 × 10−5 | 2.1 × 10−4 | 2.4 × 10−4 |
| C-10 | N60 | 32 | 1.5 × 10−4 | 8.4 × 10−4 | 3.0 × 10−4 | 7.0 × 10−5 | 1.4 × 10−4 |
| C-10 | N60 | 41 | 3.6 × 10−5 | 7.0 × 10−4 | 9.8 × 10−5 | 2.4 × 10−4 | 2.8 × 10−4 |
| C-11 | N60 | 2 | 4.0 × 10−5 | 9.4 × 10−4 | 4.9 × 10−4 | 4.1 × 10−4 | 7.3 × 10−5 |
| C-11 | N60 | 8 | 1.4 × 10−5 | 4.5 × 10−4 | 1.8 × 10−4 | 3.8 × 10−4 | 1.7 × 10−4 |
| C-11 | N60 | 14 | 8.7 × 10−5 | 2.1 × 10−4 | 3.5 × 10−4 | 2.7 × 10−4 | 2.0 × 10−4 |
| C-11 | N60 | 20 | 1.9 × 10−4 | 4.3 × 10−4 | 4.8 × 10−4 | 2.3 × 10−4 | 4.7 × 10−5 |
| C-11 | N60 | 32 | 5.2 × 10−5 | 2.3 × 10−4 | 8.0 × 10−5 | 5.4 × 10−4 | 3.1 × 10−4 |
| C-12 | N60 | 3 | 5.8 × 10−5 | 1.1 × 10−4 | 3.7 × 10−4 | 4.5 × 10−5 | 2.9 × 10−4 |
| C-12 | N60 | 12 | 1.9 × 10−4 | 9.1 × 10−4 | 2.8 × 10−4 | 2.0 × 10−4 | 1.5 × 10−4 |
| C-12 | N60 | 19 | 3.4 × 10−5 | 7.5 × 10−4 | 1.0 × 10−4 | 3.3 × 10−4 | 2.6 × 10−4 |
| C-12 | N60 | 23 | 1.8 × 10−4 | 3.4 × 10−4 | 2.9 × 10−4 | 9.3 × 10−5 | 7.2 × 10−5 |
| C-12 | N60 | 34 | 1.2 × 10−4 | 5.2 × 10−4 | 4.0 × 10−4 | 5.3 × 10−5 | 1.7 × 10−4 |
| C-13 | N60 | 1 | 5.4 × 10−5 | 9.8 × 10−4 | 3.3 × 10−4 | 3.6 × 10−4 | 3.5 × 10−4 |
| C-13 | N60 | 4 | 1.3 × 10−4 | 6.7 × 10−4 | 2.3 × 10−4 | 3.5 × 10−4 | 2.0 × 10−4 |
| C-13 | N60 | 19 | 6.6 × 10−6 | 7.5 × 10−4 | 1.9 × 10−4 | 1.4 × 10−5 | 2.0 × 10−4 |
| C-13 | N60 | 29 | 2.0 × 10−4 | 4.9 × 10−4 | 1.3 × 10−4 | 4.3 × 10−4 | 1.5 × 10−4 |
| C-13 | N60 | 40 | 1.1 × 10−4 | 5.8 × 10−4 | 1.9 × 10−4 | 1.3 × 10−4 | 1.3 × 10−5 |
| C-14 | N60 | 5 | 1.1 × 10−4 | 7.5 × 10−4 | 2.6 × 10−4 | 5.0 × 10−4 | 3.3 × 10−4 |
| C-14 | N60 | 9 | 2.0 × 10−4 | 3.9 × 10−4 | 1.7 × 10−4 | 3.0 × 10−4 | 3.0 × 10−4 |
| C-14 | N60 | 15 | 1.1 × 10−4 | 1.9 × 10−4 | 8.2 × 10−5 | 1.3 × 10−4 | 3.2 × 10−4 |
| C-14 | N60 | 30 | 2.3 × 10−4 | 6.5 × 10−4 | 2.1 × 10−4 | 1.1 × 10−4 | 3.3 × 10−4 |
| C-14 | N60 | 43 | 1.5 × 10−4 | 8.1 × 10−4 | 4.4 × 10−4 | 5.4 × 10−4 | 1.9 × 10−4 |
| C-15 | N60 | 6 | 2.1 × 10−6 | 5.7 × 10−5 | 2.7 × 10−4 | 5.5 × 10−4 | 3.2 × 10−4 |
| C-15 | N60 | 15 | 1.5 × 10−4 | 3.5 × 10−4 | 3.4 × 10−4 | 1.4 × 10−5 | 1.2 × 10−4 |
| C-15 | N60 | 26 | 1.2 × 10−4 | 7.7 × 10−4 | 3.8 × 10−4 | 1.6 × 10−5 | 2.6 × 10−4 |
| C-15 | N60 | 35 | 2.2 × 10−5 | 1.3 × 10−4 | 2.2 × 10−4 | 8.1 × 10−5 | 1.0 × 10−4 |
| C-15 | N60 | 44 | 9.6 × 10−5 | 8.4 × 10−5 | 1.5 × 10−4 | 1.6 × 10−4 | 9.7 × 10−7 |
5.2. Standard 0-1 Knapsack Problem
6. Conclusions
Author Contributions
Funding
Institutional Review Board Statement
Informed Consent Statement
Data Availability Statement
Acknowledgments
Conflicts of Interest
References
- Goldberg, D.E.; Korb, B.; Deb, K. Messy genetic algorithms: Motivation, analysis, and first results. Complex Syst. 1989, 3, 493–530. [Google Scholar]
- Tharwat, A.; Houssein, E.H.; Ahmed, M.M.; Hassanien, A.E.; Gabel, T. MOGOA algorithm for constrained and unconstrained multi-objective optimization problems. Appl. Intell. 2018, 48, 2268–2283. [Google Scholar] [CrossRef]
- Zitzler, E.; Deb, K.; Thiele, L. Comparison of multi-objective evolutionary algorithms: Empirical results. Evol. Comput. 2000, 8, 173–195. [Google Scholar] [CrossRef] [PubMed]
- Von Lücken, C.; Barán, B.; Brizuela, C. A survey on multi-objective evolutionary algorithms for many-objective problems. Comput. Optim. Appl. 2014, 58, 707–756. [Google Scholar] [CrossRef]
- Manzoor, A.; Javaid, N.; Ullah, I.; Abdul, W.; Almogren, A.; Alamri, A. An intelligent hybrid heuristic scheme for smart metering-based demand side management in smart homes. Energies 2017, 10, 1258. [Google Scholar] [CrossRef]
- Mirjalili, S.Z.; Mirjalili, S.; Saremi, S.; Faris, H.; Aljarah, I. Grasshopper optimization algorithm for multi-objective optimization problems. Appl. Intell. 2018, 48, 805–820. [Google Scholar] [CrossRef]
- Tamaki, H.; Kita, H.; Kobayashi, S. Multi-objective optimization by genetic algorithms: A review. In Proceedings of the IEEE International Conference on Evolutionary Computation, Nagoya, Japan, 20–22 May 1996; IEEE: Piscataway, NJ, USA; pp. 517–522. [Google Scholar]
- Zhang, Y.; Gong, D.-W.; Gao, X.-Z.; Tian, T.; Sun, X.-Y. Binary differential evolution with self-learning for multi-objective feature selection. Inf. Sci. 2020, 507, 67–85. [Google Scholar] [CrossRef]
- Wang, Y.; Yang, Y. Particle swarm optimization with preference order ranking for multi-objective optimization. Inf. Sci. 2009, 179, 1944–1959. [Google Scholar] [CrossRef]
- Mirjalili, S.; Saremi, S.; Mirjalili, S.M.; Coelho, L.D.S. Multi-objective grey wolf optimizer: A novel algorithm for multi-criterion optimization. Expert Syst. Appl. 2016, 47, 106–119. [Google Scholar] [CrossRef]
- Lv, L.; Zhao, J.; Wang, J.; Fan, T. Multi-objective firefly algorithm based on compensation factor and elite learning. Future Gener. Comput. Syst. 2019, 91, 37–47. [Google Scholar] [CrossRef]
- Wang, C.-N.; Yang, F.-C.; Nguyen, V.T.T.; Vo Nhut, T.M. CFD analysis and optimum design for a centrifugal pump using an effectively artificial intelligent algorithm. Micromachines 2022, 13, 1208. [Google Scholar] [CrossRef] [PubMed]
- Huynh, N.T.; Nguyen, T.V.T.; Nguyen, Q.M. Optimum Design for the Magnification Mechanisms Employing Fuzzy Logic-ANFIS. CMC-Comput. Mater. Contin. 2022, 73, 5961–5983. [Google Scholar]
- Huynh, N.-T.; Nguyen, T.V.T.; Tam, N.T.; Nguyen, Q.-M. Optimizing Magnification Ratio for the Flexible Hinge Displacement Amplifier Mechanism Design. In Proceedings of the 2nd Annual International Conference on Material, Machines and Methods for Sustainable Development (MMMS2020); Springer International Publishing: Berlin/Heidelberg, Germany, 2021; pp. 769–778. [Google Scholar]
- Ramalingam, R.; Saleena, B.; Basheer, S.; Balasubramanian, P.; Rashid, M.; Jayaraman, G. EECHS-ARO: Energy-efficient cluster head selection mechanism for livestock industry using artificial rabbits optimization and wireless sensor networks. Electron. Res. Arch. 2023, 31, 3123–3144. [Google Scholar] [CrossRef]
- Ramalingam, R.; Karunanidy, D.; Alshamrani, S.S.; Rashid, M.; Mathumohan, S.; Dumka, A. Oppositional Pigeon-Inspired Optimizer for Solving the Non-Convex Economic Load Dispatch Problem in Power Systems. Mathematics 2022, 10, 3315. [Google Scholar] [CrossRef]
- Kuppusamy, P.; Kumari, N.M.J.; Alghamdi, W.Y.; Alyami, H.; Ramalingam, R.; Javed, A.R.; Rashid, M. Job scheduling problem in fog-cloud-based environment using reinforced social spider optimization. J. Cloud Comput. 2022, 11, 99. [Google Scholar] [CrossRef]
- Thirugnanasambandam, K.; Ramalingam, R.; Mohan, D.; Rashid, M.; Juneja, K.; Alshamrani, S.S. Patron–Prophet Artificial Bee Colony Approach for Solving Numerical Continuous Optimization Problems. Axioms 2022, 11, 523. [Google Scholar] [CrossRef]
- Bao, C.; Xu, L.; Goodman, E.D.; Cao, L. A novel non-dominated sorting algorithm for evolutionary multi-objective optimization. J. Comput. Sci. 2017, 23, 31–43. [Google Scholar] [CrossRef]
- Ye, T.; Si, L.; Zhang, X.; Cheng, R.; He, C.; Tan, K.C.; Jin, Y. Evolutionary large-scale multi-objective optimization: A survey. ACM Comput. Surv. 2021, 54, 1–34. [Google Scholar]
- Luo, J.; Liu, Q.; Yang, Y.; Li, X.; Chen, M.-R.; Cao, W. An artificial bee colony algorithm for multi-objective optimization. Appl. Soft Comput. 2017, 50, 235–251. [Google Scholar] [CrossRef]
- Salazar-Lechuga, M.; Rowe, J.E. Particle swarm optimization and fitness sharing to solve multi-objective optimization problems. In Proceedings of the 2005 IEEE Congress on Evolutionary Computation, Edinburgh, UK, 2–5 September 2005; IEEE: Piscataway, NJ, USA; Volume 2, pp. 1204–1211. [Google Scholar]
- Zhang, P.; Qian, Y.; Qian, Q. Multi-objective optimization for materials design with improved NSGA-II. Mater. Today Commun. 2021, 28, 102709. [Google Scholar] [CrossRef]
- Yin, P.-Y.; Chiang, Y.-T. Cyber swarm algorithms for multi-objective nurse rostering problem. Int. J. Innov. Comput. Inf. Control 2013, 9, 2043–2063. [Google Scholar]
- Han, F.; Chen, W.-T.; Ling, Q.-H.; Han, H. Multi-objective particle swarm optimization with adaptive strategies for feature selection. Swarm Evol. Comput. 2021, 62, 100847. [Google Scholar] [CrossRef]
- Li, Y.; Huang, W.; Wu, R.; Guo, K. An improved artificial bee colony algorithm for solving multi-objective low-carbon flexible job shop scheduling problem. Appl. Soft Comput. 2020, 95, 106544. [Google Scholar] [CrossRef]
- Luo, R.-J.; Ji, S.-F.; Zhu, B.-L. A Pareto evolutionary algorithm based on incremental learning for a kind of multi-objective multi-dimensional knapsack problem. Comput. Ind. Eng. 2019, 135, 537–559. [Google Scholar] [CrossRef]
- Yuan, J.; Li, Y. Solving binary multi-objective knapsack problems with novel greedy strategy. Memetic Comput. 2021, 13, 447–458. [Google Scholar] [CrossRef]
- Alharbi, S.T. A hybrid genetic algorithm with tabu search for optimization of the traveling thief problem. Int. J. Adv. Comput. Sci. Appl. 2018, 9, 276–287. [Google Scholar] [CrossRef]
- Fidanova, S. Hybrid Ant Colony Optimization Algorithm for Multiple Knapsack Problem. In Proceedings of the 2020 5th IEEE International Conference on Recent Advances and Innovations in Engineering (ICRAIE), Jaipur, India, 1–3 December 2020; IEEE: Piscataway, NJ, USA; pp. 1–5. [Google Scholar]
- Beasley, J.E. OR-Library Collection of Test Data Sets for a Variety of OR Problems. World Wide Web. 2005. Available online: http://people.brunel.ac.uk/mastjjb/jeb/orlib/scpinfo.html (accessed on 20 December 2022).




| Type | Method | Reference |
|---|---|---|
| M1 | Multi-objective genetic algorithm: NSGA-II | Zhang et al., 2021 [23] |
| M2 | Multi-objective cyber swarm optimization algorithm | Yin et al., 2013 [24] |
| M3 | Multi-objective particle swarm optimization | Han et al., 2021 [25] |
| M4 | Multi-objective ABC | Li et al., 2015 [26] |
| Type | Method |
|---|---|
| number of bees | 100 |
| maximum iterations | 1000 |
| initialization technique | binary |
| stop criteria | maximum iterations |
| run | 20 |
| heuristic | Nelder—Mead method |
| likeness factor | α > 0 |
| enlargement factor | γ > 1 |
| reduction factor | 0 > β > 1 |
| shrinkage factor | 0 < δ < 1 |
| Instance | No. of Objectives | No. of Items |
|---|---|---|
| kn250_2 | 2 | 250 |
| kn250_3 | 3 | 250 |
| kn250_4 | 4 | 250 |
| kn500_2 | 2 | 500 |
| kn500_3 | 3 | 500 |
| kn500_4 | 4 | 500 |
| kn750_2 | 2 | 750 |
| kn750_3 | 3 | 750 |
| kn750_4 | 4 | 750 |
| Type | Method | Reference |
|---|---|---|
| M1 | Pareto evolutionary algorithm | Luo et al., 2019 [27] |
| M2 | GRASP | Yuan et al., 2021 [28] |
| M3 | Genetic Tabu search for MKP | Alharbi et al., 2018 [29] |
| M4 | ACO for MKP | Fidanova et al., 2020 [30] |
| Case | Type | Instance | MBABC-NM | M1 | M2 | M3 | M4 |
|---|---|---|---|---|---|---|---|
| C-1 | N25 | 1 | 135 | 121 | 92 | 104 | 53 |
| C-1 | N25 | 7 | 132 | 125 | 86 | 106 | 63 |
| C-1 | N25 | 12 | 131 | 119 | 91 | 115 | 51 |
| C-1 | N25 | 19 | 128 | 119 | 88 | 101 | 50 |
| C-1 | N25 | 25 | 128 | 122 | 83 | 104 | 56 |
| C-2 | N25 | 2 | 143 | 118 | 86 | 99 | 67 |
| C-2 | N25 | 5 | 142 | 121 | 80 | 113 | 69 |
| C-2 | N25 | 9 | 136 | 124 | 85 | 116 | 69 |
| C-2 | N25 | 15 | 149 | 124 | 78 | 115 | 60 |
| C-2 | N25 | 27 | 146 | 124 | 79 | 99 | 63 |
| C-3 | N25 | 1 | 145 | 123 | 77 | 97 | 61 |
| C-3 | N25 | 3 | 150 | 125 | 82 | 97 | 65 |
| C-3 | N25 | 16 | 151 | 125 | 77 | 99 | 71 |
| C-3 | N25 | 27 | 146 | 121 | 91 | 113 | 73 |
| C-3 | N25 | 35 | 151 | 117 | 93 | 107 | 70 |
| C-4 | N25 | 5 | 139 | 122 | 92 | 98 | 63 |
| C-4 | N25 | 10 | 136 | 117 | 88 | 112 | 71 |
| C-4 | N25 | 25 | 150 | 120 | 78 | 111 | 65 |
| C-4 | N25 | 38 | 151 | 121 | 97 | 110 | 59 |
| C-4 | N25 | 41 | 135 | 122 | 79 | 99 | 72 |
| C-5 | N25 | 7 | 150 | 122 | 78 | 97 | 59 |
| C-5 | N25 | 11 | 127 | 118 | 92 | 107 | 70 |
| C-5 | N25 | 30 | 135 | 120 | 80 | 114 | 61 |
| C-5 | N25 | 42 | 135 | 121 | 91 | 104 | 71 |
| C-5 | N25 | 47 | 148 | 118 | 83 | 100 | 64 |
| C-6 | N50 | 1 | 192 | 40 | 90 | 109 | 73 |
| C-6 | N50 | 4 | 229 | 47 | 91 | 107 | 60 |
| C-6 | N50 | 12 | 222 | 35 | 87 | 125 | 73 |
| C-6 | N50 | 26 | 244 | 47 | 96 | 114 | 66 |
| C-6 | N50 | 29 | 223 | 41 | 87 | 126 | 76 |
| C-7 | N50 | 3 | 242 | 36 | 96 | 65 | 57 |
| C-7 | N50 | 6 | 248 | 42 | 90 | 60 | 60 |
| C-7 | N50 | 12 | 246 | 34 | 87 | 67 | 66 |
| C-7 | N50 | 26 | 233 | 36 | 88 | 62 | 65 |
| C-7 | N50 | 36 | 214 | 39 | 89 | 72 | 61 |
| C-8 | N50 | 4 | 251 | 43 | 95 | 55 | 71 |
| C-8 | N50 | 9 | 255 | 48 | 98 | 74 | 55 |
| C-8 | N50 | 15 | 249 | 34 | 97 | 65 | 58 |
| C-8 | N50 | 40 | 196 | 37 | 87 | 57 | 57 |
| C-8 | N50 | 47 | 228 | 47 | 88 | 57 | 73 |
| C-9 | N60 | 5 | 225 | 36 | 94 | 63 | 61 |
| C-9 | N60 | 10 | 210 | 49 | 89 | 60 | 58 |
| C-9 | N60 | 23 | 207 | 33 | 99 | 73 | 63 |
| C-9 | N60 | 29 | 203 | 41 | 91 | 65 | 72 |
| C-9 | N60 | 40 | 183 | 37 | 100 | 73 | 67 |
| C-10 | N60 | 6 | 196 | 49 | 94 | 76 | 58 |
| C-10 | N60 | 14 | 180 | 47 | 90 | 65 | 66 |
| C-10 | N60 | 20 | 208 | 49 | 95 | 54 | 64 |
| C-10 | N60 | 32 | 184 | 42 | 91 | 64 | 60 |
| C-10 | N60 | 41 | 218 | 39 | 92 | 69 | 63 |
| C-11 | N60 | 2 | 349 | 82 | 137 | 123 | 129 |
| C-11 | N60 | 8 | 374 | 98 | 151 | 126 | 121 |
| C-11 | N60 | 14 | 316 | 83 | 144 | 113 | 111 |
| C-11 | N60 | 20 | 364 | 96 | 145 | 118 | 118 |
| C-11 | N60 | 32 | 292 | 96 | 139 | 112 | 134 |
| C-12 | N60 | 3 | 327 | 98 | 140 | 121 | 115 |
| C-12 | N60 | 12 | 335 | 94 | 151 | 121 | 125 |
| C-12 | N60 | 19 | 351 | 98 | 145 | 120 | 124 |
| C-12 | N60 | 23 | 384 | 78 | 144 | 111 | 118 |
| C-12 | N60 | 34 | 289 | 98 | 140 | 121 | 107 |
| C-13 | N60 | 1 | 450 | 97 | 138 | 126 | 108 |
| C-13 | N60 | 4 | 438 | 87 | 141 | 118 | 109 |
| C-13 | N60 | 19 | 446 | 99 | 149 | 122 | 133 |
| C-13 | N60 | 29 | 347 | 81 | 152 | 126 | 109 |
| C-13 | N60 | 40 | 464 | 88 | 152 | 120 | 121 |
| C-14 | N60 | 5 | 335 | 100 | 141 | 108 | 121 |
| C-14 | N60 | 9 | 420 | 96 | 139 | 124 | 107 |
| C-14 | N60 | 15 | 400 | 90 | 146 | 116 | 115 |
| C-14 | N60 | 30 | 398 | 99 | 144 | 108 | 108 |
| C-14 | N60 | 43 | 483 | 94 | 140 | 117 | 110 |
| C-15 | N60 | 6 | 380 | 87 | 150 | 119 | 136 |
| C-15 | N60 | 15 | 433 | 87 | 141 | 123 | 125 |
| C-15 | N60 | 26 | 481 | 88 | 151 | 125 | 108 |
| C-15 | N60 | 35 | 477 | 90 | 151 | 124 | 136 |
| C-15 | N60 | 44 | 469 | 99 | 149 | 123 | 115 |
| Instance | NRS | TNS | ||||||||
|---|---|---|---|---|---|---|---|---|---|---|
| MBABC-NM | M1 | M2 | M3 | M4 | MBABC-NM | M1 | M2 | M3 | M4 | |
| kn250_2 | 288.45 | 125.77 | 120.09 | 3.77 | 61.9 | 304.96 | 156.16 | 201.62 | 194.21 | 198 |
| kn250_3 | 549.19 | 191.68 | 183.63 | 0.69 | 92.2 | 663.75 | 207.34 | 376.82 | 1472.45 | 925 |
| kn250_4 | 742.71 | 215.63 | 207.90 | 1.28 | 104.6 | 791.22 | 254.71 | 617.90 | 3958.62 | 2288 |
| kn500_2 | 5019.36 | 1505.53 | 1500.14 | 1222.24 | 1361.2 | 5198.89 | 1543.83 | 1761.34 | 257.31 | 1009 |
| kn500_3 | 6751.66 | 2986.63 | 2980.58 | 1827.03 | 2403.8 | 6935.97 | 3032.85 | 3601.36 | 2368.15 | 2985 |
| kn500_4 | 17,156.62 | 4282.56 | 4277.53 | 2258.97 | 3268.2 | 17,255.48 | 5455.92 | 4930.68 | 5705.94 | 5318 |
| kn750_2 | 18,236.52 | 4247.75 | 4240.96 | 3765.41 | 4003.2 | 20,515.01 | 6087.35 | 4525.30 | 6362.16 | 5444 |
| kn750_3 | 33,682.95 | 8035.34 | 8029.33 | 5336.95 | 6683.1 | 34,520.30 | 9102.70 | 8297.50 | 7915.18 | 8106 |
| kn750_4 | 58,129.46 | 11,307.37 | 11,299.73 | 6515.64 | 8907.7 | 60,293.70 | 13,065.30 | 11,648.42 | 6976.39 | 9312 |
| Instance | |R| | Davg | ||||
|---|---|---|---|---|---|---|
| MBABC-NM | M1 | M2 | M3 | M4 | ||
| kn250_2 | 320 | 2.10 × 10−4 | 9.70 × 10−3 | 3.20 × 10−3 | 1.48 × 10−2 | 7.50 × 10−3 |
| kn250_3 | 564 | 3.50 × 10−4 | 1.50 × 10−3 | 4.60 × 10−3 | 2.02 × 10−2 | 1.06 × 10−2 |
| kn250_4 | 778 | 1.00 × 10−4 | 3.14 × 10−3 | 3.10 × 10−3 | 3.24 × 10−2 | 6.32 × 10−3 |
| kn500_2 | 8844 | 7.20 × 10−4 | 1.78 × 10−2 | 4.50 × 10−3 | 1.61 × 10−2 | 2.36 × 10−2 |
| kn500_3 | 11978 | 6.00 × 10−4 | 1.41 × 10−2 | 2.20 × 10−3 | 3.24 × 10−2 | 1.28 × 10−2 |
| kn500_4 | 33374 | 2.50 × 10−3 | 1.01 × 10−2 | 3.60 × 10−3 | 5.60 × 10−2 | 3.00 × 10−3 |
| kn750_2 | 34890 | 6.40 × 10−3 | 2.46 × 10−2 | 6.80 × 10−3 | 3.17 × 10−2 | 2.15 × 10−2 |
| kn750_3 | 74504 | 9.50 × 10−3 | 3.12 × 10−2 | 7.80 × 10−3 | 2.80 × 10−2 | 9.80 × 10−2 |
| kn750_4 | 105161 | 7.20 × 10−3 | 2.93 × 10−2 | 1.32 × 10−2 | 3.18 × 10−2 | 1.01 × 10−2 |
Disclaimer/Publisher’s Note: The statements, opinions and data contained in all publications are solely those of the individual author(s) and contributor(s) and not of MDPI and/or the editor(s). MDPI and/or the editor(s) disclaim responsibility for any injury to people or property resulting from any ideas, methods, instructions or products referred to in the content. |
© 2023 by the authors. Licensee MDPI, Basel, Switzerland. This article is an open access article distributed under the terms and conditions of the Creative Commons Attribution (CC BY) license (https://creativecommons.org/licenses/by/4.0/).
Share and Cite
Rajeswari, M.; Ramalingam, R.; Basheer, S.; Babu, K.S.; Rashid, M.; Saranya, R. Multi-Objective ABC-NM Algorithm for Multi-Dimensional Combinatorial Optimization Problem. Axioms 2023, 12, 395. https://doi.org/10.3390/axioms12040395
Rajeswari M, Ramalingam R, Basheer S, Babu KS, Rashid M, Saranya R. Multi-Objective ABC-NM Algorithm for Multi-Dimensional Combinatorial Optimization Problem. Axioms. 2023; 12(4):395. https://doi.org/10.3390/axioms12040395
Chicago/Turabian StyleRajeswari, Muniyan, Rajakumar Ramalingam, Shakila Basheer, Keerthi Samhitha Babu, Mamoon Rashid, and Ramar Saranya. 2023. "Multi-Objective ABC-NM Algorithm for Multi-Dimensional Combinatorial Optimization Problem" Axioms 12, no. 4: 395. https://doi.org/10.3390/axioms12040395
APA StyleRajeswari, M., Ramalingam, R., Basheer, S., Babu, K. S., Rashid, M., & Saranya, R. (2023). Multi-Objective ABC-NM Algorithm for Multi-Dimensional Combinatorial Optimization Problem. Axioms, 12(4), 395. https://doi.org/10.3390/axioms12040395

