Next Article in Journal
Coefficient Results concerning a New Class of Functions Associated with Gegenbauer Polynomials and Convolution in Terms of Subordination
Next Article in Special Issue
On Hermite–Hadamard-Type Inequalities for Functions Satisfying Second-Order Differential Inequalities
Previous Article in Journal
Customizing Random Replacement Model and Flexible Warranty Model from the Perspective of Screening Reliability
Previous Article in Special Issue
Coinciding Mean of the Two Symmetries on the Set of Mean Functions
 
 
Font Type:
Arial Georgia Verdana
Font Size:
Aa Aa Aa
Line Spacing:
Column Width:
Background:
Article

Measure-Based Extension of Continuous Functions and p-Average-Slope-Minimizing Regression

by
Roger Arnau
,
Jose M. Calabuig
and
Enrique A. Sánchez Pérez
*
Instituto Universitario de Matemática Pura y Aplicada, Universitat Politècnica de València, Camino de Vera s/n, 46022 Valencia, Spain
*
Author to whom correspondence should be addressed.
Axioms 2023, 12(4), 359; https://doi.org/10.3390/axioms12040359
Submission received: 23 February 2023 / Revised: 25 March 2023 / Accepted: 6 April 2023 / Published: 7 April 2023
(This article belongs to the Special Issue Theory of Functions and Applications)

Abstract

This work is inspired by some recent developments on the extension of Lipschitz real functions based on the minimization of the maximum value of the slopes of a reference set for this function. We propose a new method in which an integral p–average is optimized instead of its maximum value. We show that this is a particular case of a more general theoretical approach studied here, provided by measure-valued representations of the metric spaces involved, and a duality formula. For p = 2 , explicit formulas are proved, which are also shown to be a particular case of a more general class of measure-based extensions, which we call ellipsoidal measure extensions. The Lipschitz-type boundedness properties of such extensions are shown. Examples and concrete applications are also given.
MSC:
26A16; 54C20

1. Introduction

The process of extending a real function f : S R , where S is a subset of a metric space M, to the whole space M can be approached from different perspectives. For example, assuming a linear structure on M (i.e., M is a normed space), the Hahn–Banach theorem states that if S is a vector subspace of M and f is linear and continuous on S, f can be extended to a linear and continuous functional F : M R . Moreover, the norm of the functional is preserved, such that F = f . On the other hand, the classical McShane–Whitney theorem gives the Lipschitz counterpart of this result. If M is just a metric space and f : S R is a Lipschitz map (no linearity involved), we can always find an extension of f to M preserving the Lipschitz constant [1,2].
There is a large class of variants of extension theorems for continuous and Lipschitz maps, which aim to cover different requirements on the results obtained. From the theoretical point of view, it is a first order problem to know under which requirements it is possible to find an extension of real-valued functions preserving some continuity property, e.g., continuity, uniform continuity, Lipschitz, etc. Let us expose some results in this direction. The classical Tietze theorem states that, given a normal topological space X , if S is a closed subset of X and f : S R is continuous, then there exists a continuous extension f ^ : X R of f , and it can be chosen in such a way that inf S f f ^ sup S f on X [3]. In this case, continuity and point-wise bounds are preserved, but nothing is said about the extension procedure. In this direction, more recent results are known. For example, the next result is due to Matoušková (see [4] and also [5]). Let ( X , τ ) be a compact Hausdorff metric space, d a τ –lower semicontinuous metric on X, and S X a τ –closed set. Suppose that there is a real-valued continuous function g in S such that it is also Lipschitz with respect to d . Then there exists a continuous function f on X that extends g and min S g f max S g , and f is also Lipschitz with the same Lipschitz constant as g . Thus, continuity, the Lipschitz constant as well as point-wise bounds are preserved. When the analysis is restricted to subsets of Euclidean spaces, stronger results can be obtained. For example, for the case of non-expansive maps N ( S ) in subsets S of Euclidean spaces (that is, functions f : S X such that f ( x ) f ( y ) x y for x , y S ), we have the next result by Kopecká [6], [Th. 1.3] : let X be a Euclidean space and let S X be a compact subset. Then there exists a uniformly continuous function F : N ( S ) N ( X ) such that, if f N ( S ) , then F ( f ) | S = f , and if f is Lipschitz, then F ( f ) is also Lipschitz with the same Lipschitz constant.
All these extension results have the common property of belonging to abstract existence. None of them provide effective computational procedures or explicit formulas. However, Lipschitz extensions have become a fundamental tool in many disciplines that are experiencing a strong growth in recent years, such as artificial intelligence (see, for example, [7,8,9,10,11,12]); thus, applied approaches are also needed.
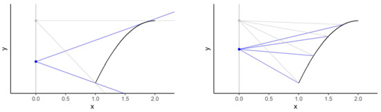
In the present paper, we are interested in showing some explicit formulas to give concrete extensions satisfying certain Lipschitz-type inequalities. From this applied point of view, we have as a main reference the method of Oberman [13] and Milman [14]. This procedure minimizes for each x M \ S the maximum slope of the segment from f ( x ) to any f ( s ) with s S (see Figure 1). The slope is given by | f ( x ) f ( s ) | / d ( x , s ) . For any possible value y R that we could assign to F ( x ) , the maximum value of the slope is given by
M x ( y ) = sup s S | y f ( s ) | d ( x , s ) = y f ( · ) d ( x , · ) .
The proposed extension is then given by F ( x ) = arg min y R M x ( y ) . Since we want to define an extension of f, for each s S , we define F ( s ) = f ( s ) . In [13], it is shown that it can be explicitly computed, and important properties about the extension are also proven, such as that it preserves the Lipschitz constant (see also [14]).
Our idea in this paper is to study the extension of f defined as follows. For each x M \ S , we minimize, instead of the maximum, an “integral p –average” of the slopes of the segment from f ( x ) to any of the values of f ( s ) with s S . To compute this “p–average”, we consider a probability Borel measure on S, μ P ( S ) , and fix 1 p < + . That is,
M x p ( y ) = S y f ( s ) d ( x , s ) p d μ ( s ) 1 p = y f ( · ) d ( x , · ) p .
This will be explained in Section 3. We intend to introduce some smoothing elements into the extensions in this way; this property has become an important feature in recent research on the subject, both from a theoretical and applied point of view (see, for example, [7,15]). In Section 3.1, we will see that the above minimization problem for p = 2 (when S is compact and f is integrable) can be solved explicitly for x M \ S . The solution is given by the equation
F ( x ) = S f ( s ) d ( x , s ) 2 d μ ( s ) · S 1 d ( x , s ) 2 d μ ( s ) 1 .
However, this article also has a more theoretical purpose. We show that the method explained above can be integrated into a more general framework for the extension of continuous maps defined on compact subsets of metric spaces. This is done in Section 2. In order to do so, if ( M , d ) is a metric space and f : S R , we intend to find a suitable extension of f to M preserving some natural constant associated with Lipschitz-type inequalities. Let us first recall some basic concepts. If S is a compact set, we write B ( S ) for the associated Borel σ –algebra. As usual, we will denote by M ( S ) the Banach space of real-valued measures of bounded variation and by C ( S ) the Banach space of real-valued continuous functions. Recall that M ( S ) can be identified as the dual space of C ( S ) via the Riesz representation theorem; that is, M ( S ) = C ( S ) . If μ M ( S ) ,   L 1 ( μ ) is the Lebesgue space of μ -integrable functions. Recall that a measure μ 0 is μ –continuous (or absolutely continuous with respect to μ ) if μ ( A ) = 0 implies μ 0 ( A ) = 0 for every A B ( S ) . If s S , we write as usual δ s M ( S ) for the Dirac delta measure.
Our idea is to consider the function we want to extend f C ( S ) as a functional acting on the elements of a characteristic subset of its topological (linear) dual space: the space of regular Borel measures M ( S ) . The subset P ( S ) of all the probability regular Borel measures on S will be used instead when the normalization is required.
Using the duality, we can write a Lipschitz-type inequality as a composition of two elements,
1.
A map x μ x , that relates each element x of M with a measure μ x M ( S ) ;
2.
The function f C ( S ) being understood as an element of the pre-dual of M ( S ) .
The inequality is | f , μ x μ y | K d ( x , y ) ,   x , y M . It is easy to see that this definition makes sense for trivial cases; for instance, if we take M = S and x μ x = δ x P ( S ) as the representation map, we have that
| f , δ x δ y | = | f ( x ) f ( y ) | K d ( x , y )
gives the standard Lipschitz inequality for f : M R .
Finally, we analyze a particular class of average extensions in Section 4 as an application. We call them ellipsoidal measure extensions; we show some Lipschitz-type properties for this class and some examples. We refer to [16] for general issues on Lipschitz functions, ref. [17] for the definitions and results on functional analysis that are used, and [18] for the abstract concepts on topology.

2. Duality on C ( S ) and Measure-Based Extension of Continuous Functions

In this section, we present the main results and show some basic examples of our proposed extension of continuous maps from compact subsets of metric spaces. Then, we will show in later sections some particular types of extensions that conform to this abstract scheme, mainly the mean slope extension that we explained in the Introduction. We will demonstrate that duality over the space of continuous functions provides a useful setting for the analysis of an interesting class of Lipschitz maps.
Definition 1. 
Let ( M , d ) be a metric space and consider a compact subset S M . We say that a map m : M M ( S ) given by m ( x ) = μ x is a measure representation.
In most cases, we will also consider a measure μ controlling all the measures μ x if such a μ exists. That is, we will take μ P ( S ) C ( S ) , which satisfies that the measures μ x are μ –continuous for all x M \ S .
If f C ( S ) , we can always consider the dual action on m ( M ) M ( S ) as follows. Define the integral corresponding map for f provided by the function φ m , f : M R given by the formula
φ m , f ( x ) = f , m ( x ) = S f ( s ) d μ x ( s ) , x M .
Note that, once the subset S has been fixed and the representation by the measure m has been chosen, we have a linear mapping
ψ : C ( S ) R M f φ m , f .
We show in the next proposition that the continuity properties of φ m , f are inherited from m. Then, under some requirements on m ,   C ( M ) can be chosen to be the range of ψ .
Proposition 1. 
Let f : S R be acontinuous function and let m : M M ( S ) be a measure representation of M . Then,
1.
If m is continuous on x , then φ m , f is continuous on x;
2.
If m is uniformly continuous, then φ m , f is uniformly continuous;
3.
If m is Lipschitz, then φ m , f is Lipschitz with Lip ( φ m , f ) f C ( S ) · Lip ( m ) .
Proof. 
All statements follow from the fact that for any x , y M , we have
| φ m , f ( x ) φ m , f ( y ) | = | S f ( s ) d μ x ( s ) S f ( s ) d μ y ( s ) | f C ( S ) · μ x μ y M ( S ) ;
thus, if m is Lipschitz, we have μ x μ y M ( S ) Lip ( m ) · d ( x , y ) . Therefore,
| φ m , f ( x ) φ m , f ( y ) | f C ( S ) · Lip ( m ) · d ( x , y ) ,
and so the result is proven. □
Recall that our main objective is to obtain a procedure that assigns to each f : S R a function F : M R that extends f, that is, F | S = f . Let us give some formal definitions and results in this respect.
Definition 2. 
Let S be a compact subspace of a metric space ( M , d ) . An extension rule is a mapping E R : C ( S ) R M that extends the functions, that is, E R ( f ) | S = f for each f C ( S ) .
Proposition 2. 
Let ( M , d ) be a metric space and let S be a compact subset of M. Let μ P ( S ) , and let m be a measure representation of M. Then, f φ m , f is an extension rule if and only if m ( s ) = δ s ,   s S .
In this case, we call the mapping f φ m , f an integral extender map.
Proof. 
Fix s S and observe that f φ m , f preserves the value of the functions on s if and only if
φ m , f ( s ) = f , m ( s ) = f ( s ) = f , δ s ,
for any f C ( S ) . Since m ( s ) P ( S ) C ( S ) , this is only possible when m ( s ) and δ s are the same measure. □
The next theorem is a characterization of our extension procedure. We show in it that essentially, the linear extension rules, under some hypothesis, can be written in terms of an integral extender map introduced above.
Theorem 1. 
Let S be a compact subset of a metric space M. An extension rule E R : C ( S ) ( ( M ) , · ) is a linear isometry that preserves the constant functions if and only if there exists a measure representation m : M P ( S ) with m ( s ) = δ s for each s S such that E R ( f ) = φ m , f for all f C ( S ) .
Proof. 
Assume first that E R ( f ) = φ m , f = m ( · ) , f with m : M P ( S ) as in the statement. Clearly, E R is linear, and for each f, E R ( f ) extends f (Proposition 2). To see that E R is an isometry, let f C ( S ) . Then,
f C ( S ) E R ( f ) = sup x M | f , m ( x ) | sup x M f C ( S ) m ( x ) P ( S ) f C ( S ) .
To see the converse, let us define m at each point of M. For s S , let m ( s ) = δ s , and for x M \ S , let ξ x : C ( S ) R be defined as ξ x ( f ) = E R ( f ) ( x ) . Since it is linear, so is ξ x . For each f C ( S ) ,
| ξ x ( f ) | = | E R ( f ) ( x ) | E R ( f ) C ( S ) = f C ( S ) ,
so ξ x C ( S ) = M ( S ) and ξ x 1 . Let us see that ξ x is a positive functional. Let 1 denote the constant function on S such that 1 ( s ) = 1 . For f C ( S ) such that f 0 , call g = f f / 2 · 1 . Then,
f 2 = g C ( S ) = E R ( g ) = E R ( f ) f 2 1 f 2 ξ x ( f ) ,
so ξ x ( f ) 0 . We conclude that ξ x P ( S ) , so it is the value we assign to m ( x ) . Thus, φ m , f ( x ) = ξ x , f = E R ( f ) ( x ) . This finishes the proof. □
Note that in this result, we do not need any linear requirement of M, since the linearity of E R depends on the rank of the functions, which is R .
Example 1. 
Let S be a finite subset of a metric space M, so C ( S ) coincides with the set of real Lipschitz functions on S. An example of extension rule C ( S ) C ( M ) is the one provided by the mean of the McShane and the Whitney formulas [1,2]. For each f C ( S ) , this extension f ^ : M R is defined on every x M by
f ^ ( x ) = 1 2 sup s S f ( s ) Lip ( f ) d ( x , s ) + inf s S f ( s ) + Lip ( f ) d ( x , s ) .
It can be easily seen that it preserves the infima and suprema of the functions; see [12]. As a consequence, it preserves the norm ( f C ( S ) = f ^ C ( M ) ) and the constant functions. However, it is not of the form f ^ = φ m , f for any representation by a measure m, since it is non-linear. To see this, let, for example, S = { ( 0 , 0 ) , ( 1 , 0 ) , ( 0 , 1 ) , ( 1 , 1 ) } R 2 with the Euclidean norm. Define for each s S the function f s : S R with values f s ( s ) = 1 , and let f s ( t ) = 0 for every t s . Clearly, f = s S f s is the constant function 1 , so its extension on x = ( 1 / 2 , 1 / 2 ) is f ^ ( x ) = 1 . However, s S f ^ s ( x ) = s S 1 / 2 = 2 , which is a contradiction.
Example 2. 
Fix a measure μ P ( S ) . For every x M , the (sometimes called Kuratowski) function s d ( x , s ) is continuous, and hence, μ -integrable. Take the map m : M M ( S ) given by
m ( x ) ( A ) = μ x ( A ) : = A d ( x , s ) d μ ( s ) , A B ( S ) ,
for each x M . Therefore, in this case, μ x is always μ–continuous, and d ( x , · ) is the Radon–Nikodym derivative d μ x / d μ .
For a function f C ( S ) , consider
φ m , f ( x ) = S f ( s ) d μ x ( s ) = S f ( s ) d ( x , s ) d μ , x M .
This formula can be used to compute a Lipschitz function φ m , f : M R . Indeed, for x , y M ,
| φ m , f ( x ) φ m , f ( y ) | = | S f ( s ) ( d ( x , s ) d ( y , s ) ) d μ ( s ) | S | f ( s ) | d μ ( s ) · d ( x , y ) = f L 1 ( μ ) · d ( x , y ) ,
and so the map φ m , f is Lipschitz and Lip ( φ m , f ) f L 1 ( μ ) f C ( S ) . Then, the integral corresponding map f φ m , f maps C ( M ) on Lip ( M ) .
It is easy to see that this formula does not preserve the values of f when applied to the elements of S. To obtain an integral extender map, following Proposition 2, we can define m ¯ ( s ) = δ s for s S and m ¯ ( x ) = m ( x ) for x M \ S . Then, φ m ¯ , f always extends f but may not preserve any continuity property. Since
| μ x δ s 0 | = S \ { s 0 } d ( x , y ) d μ ( s ) + | 1 μ ( { s 0 } ) d ( x , s 0 ) | ,
this quantity never converges to 0 when x s 0 . For an explicit counterexample, let S = { 0 , 1 } M = R with μ = 1 2 ( δ 0 + δ 1 ) and f as the identity map on S.
Example 3. 
Let us show a particular case of the example above. Let ( M , d ) be a discrete metric space, that is, d ( x , y ) = 1 if x y . Then,
φ m , f ( x ) = S f ( s ) d μ ( s ) , x M \ S .
Therefore, the extension of the function f on M \ S is given by a constant, the μ –average of its values on S .
Example 4. 
Consider the fuzzy k-nearest neighbors algorithm presented in [11]. Let S be a finite subset of the metric space M. Assume that the points in S are “fuzzy” classified on a finite number of classes, C . For each s S and every class c C , u c ( s ) denotes the “degree of membership” of the element s to the class c. The classification problem consists of assigning to a new point x M \ S the class of C to which x is most likely to belong. Observe that this problem can be solved by extending the “degree of membership” functions u c : S [ 0 , 1 ] to S { x } or the whole M.
The formula presented in [11] for a general parameter m can be computed using a measure representation in the following way. Let μ = 1 | S | s S δ s P ( S ) be the normalized counting measure on S , and for each x M \ S , define m ( x ) = μ x as the measure given by the Radon–Nikodym derivative
d μ x d μ ( s ) = I x 1 · 1 d ( s , x ) 2 / ( n 1 ) χ N k ( x ) ( s ) ,
where N k ( x ) is the set of k nearest points to x in S , n is a size parameter, and
I x = N k ( x ) 1 d ( s , x ) 2 / ( n 1 ) d μ ( s )
is the normalization factor.
Then, the resulting formula to extend each u c is
φ m , u c ( x ) = u c , m ( x ) = I x 1 N k ( x ) u c ( s ) d ( s , x ) 2 / ( n 1 ) d μ ( s ) = s N k ( x ) u c ( s ) / d ( s , x ) 2 / ( n 1 ) s N k ( x ) 1 / d ( s , x ) 2 / ( n 1 ) ,
which is the original formula that can be found in [11].

3. The p–Average Slope Minimizing Extension

In this section, we explain a new method for extending functions in the context we have already fixed, which is based on the calculation of an average L p -norm of the slopes defined by the point to which we intend to extend the function and the reference points. As we have explained in the Introduction, this is a mild version of the maximum slope minimization developed by Oberman [13] and Milman [14]. We will focus attention on the case p = 2 , since the 2—average slope method gives a canonical example of measure-based extension, in which the measures μ x can be computed explicitly and easily. As a generalization of this case, we will devote the last section of the article to what we call ellipsoidal measure extensions.
As before, ( M , d ) is a metric space, S is a compact subset, and f is a continuous function on S . The regression procedure that we propose is based on the minimization on each x M \ S of the μ –average in L p ( μ ) of the slopes of the line from ( x , F ( x ) ) to each ( s , f ( s ) ) , computed as
M x p ( y ) = S y f ( s ) d ( x , s ) p d μ ( s ) 1 p = y f ( · ) d ( x , · ) L p ( μ ) ,
for a fixed 1 < p < + .
First of all, observe that the condition that S is closed and x S ensures that d ( x , S ) > 0 . As f is bounded, the slope function | y f ( · ) | / d ( x , · ) defined on S is continuous and bounded, so the integral is well-defined and finite for any y R . Since the functions y | y f ( s ) | p , y R , are strictly convex for any s, M x p ( y ) is also strictly convex and positive. This fact, together with the property that M ( y ) when y tends to + and , shows that M has a unique point in R where its minimum is attained.
Then, we define the extension on a point x M \ S as
F ( x ) = arg min y R M x p ( y ) = arg min y R S y f ( s ) d ( x , s ) p d μ ( s ) .
For the values s S , we define F ( s ) = f ( s ) . We call this formula the p-average-slope-minimizing extension. We can see a geometric representation of this method compared with the one that minimizes the maximum slope at each point in Figure 1.
The minimization problem (2) for x X \ S is equivalent to solving the equation
0 = ( M x p ( y ) ) p y = p S y f ( s ) d ( x , s ) p 1 sign ( y f ( s ) ) d μ ( s ) ,
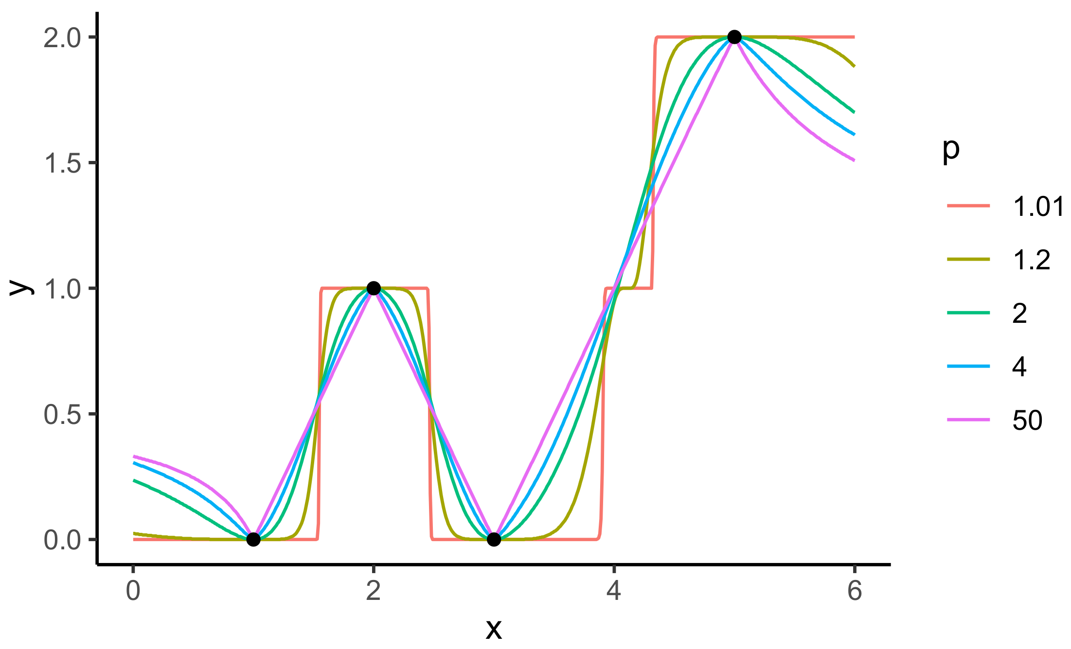
where sign ( · ) denotes the sign function. This equation may not be solvable explicitly, but it can always be solved numerically using, for example, a Newton–Raphson method. Examples of the average slope minimizing extensions are shown in Figure 2, comparing different values of p.

3.1. Explicit Formula for p = 2

Let us explicitly calculate the extension on x M \ S for p = 2 . Equation (3) can be rewritten as
( M x 2 ( y ) ) 2 y = 2 y S 1 d ( x , s ) 2 d μ ( s ) S f ( s ) d ( x , s ) 2 d μ ( s ) .
If we write I x for the normalization constant I x = S 1 d ( x , s ) 2 d μ ( s ) , the unique point where ( M x 2 ( y ) ) 2 y = 0 is
y = I x 1 S f ( s ) d ( x , s ) 2 d μ ( s ) .
Clearly, y = arg min y R M x 2 ( y ) , so it is the searched value for F ( x ) . We can adapt the formula to understand it as an integral extender map. Let μ x P ( S ) be the Borel measure, defined as
μ x ( A ) = I x 1 A 1 d ( s , x ) 2 d μ ( s ) ,
for each μ -measurable set A. For every s S , we define μ s = δ s as the Dirac delta on s. Then, the extension F can be computed on x (using the notation explained in the previous section) as
F ( x ) = S f ( s ) d μ x ( s ) = μ x , f .
Observe that the “weight” function s I x 1 · 1 d ( x , s ) 2 acts as the Radon–Nikodym derivative d μ x / d μ .
Remark 1. 
Assume now that S is a finite set and μ P ( S ) is the probability measure that assigns the same measure to each point,
μ = 1 | S | s S δ s .
The function F is a (finite) convex combination of the values { f ( s ) : s S } with weights inversely proportional to the square of the distance from x to s, that is
F ( x ) = μ x , f = s S μ x ( { s } ) f ( s ) = s S 1 d ( x , s ) 2 t S 1 d ( x , t ) 2 f ( s ) .
We can see an example of the Radon–Nikodym derivatives of the measures μ x in Figure 3.
Remark 2. 
Note that the expression (6) is the same as that given in the fuzzy k-nearest neighbours algorithm presented in [11] and in Example (4) for n = 2 if we consider S defined only as the set of k nearest neighbours of x.
We study in the rest of the section the continuity properties of the extension formula given in (4) for the finite set S. First of all, we show that it does not always preserve the Lipschitz continuity of f.
Example 5. 
Consider ( R , | · | ) and the subset S = { 0 , 1 } . Let f : S R be the identity map, f ( 0 ) = 0 , f ( 1 ) = 1 . Clearly, it is a Lipschitz map with constant 1.
1.
We start with an example in which the measure μ P ( S ) has non-trivial null sets. Let μ = δ 0 . Then, following the previously explained extension procedure, we extend f to F : R R by the given formula to obtain
F ( x ) = f , μ x = S f ( s ) / d ( s , x ) 2 d δ 0 ( s ) S 1 / d ( s , x ) 2 d δ 0 ( s ) = 0 ,
for each x R \ S and F | S = f . The result is the constant function 0 on R \ S ; see Figure 4 (left). However, the Lipschitz property of f has been lost. Indeed, observe that the inequality
| f ( x ) f ( 1 ) | = 1 K | x 1 | ,
does not hold for any K > 0 when x tends to 1.
Figure 4. Minimizing average slope extension for p = 2 of the function f ( 0 ) = 0 , f ( 1 ) = 1 for different measures. In the fist one, μ = δ 0 , and in the second one, μ = 1 2 ( δ 0 + δ 1 ) .
Figure 4. Minimizing average slope extension for p = 2 of the function f ( 0 ) = 0 , f ( 1 ) = 1 for different measures. In the fist one, μ = δ 0 , and in the second one, μ = 1 2 ( δ 0 + δ 1 ) .
Axioms 12 00359 g004
2.
Let us show an example of a 1-Lipschitz map on a subset of the Euclidean space ( R 2 , · 2 ) that does not extend to the whole space as a 1−Lipschitz map with the 2—average-slope minimization method. To avoid the pathological behaviour of the previous example, which is due to the existence of a point in S of measure 0 , we can work with the measure given in (5), μ = 1 2 ( δ 0 + δ 1 ) .
Then, for each x R \ S , the 2-average slope minimization formula is given by (6), which is, in this case,
F ( x ) = f , μ x = 1 ( x 1 ) 2 1 x 2 + 1 ( x 1 ) 2 = x 2 2 x 2 2 x + 1 ;
see Figure 4 (right). A simple argument, using for example the mean value theorem, shows that F is Lipschitz ( Lip ( F ) 2 ). However, the Lipschitz constant is strictly bigger than 1 because
f 1 3 f 2 3 = 1 5 4 5 = 3 5 > 1 3 = 1 3 2 3 .
In fact, it can be shown that the Lipschitz constant of F is exactly 2 , and so the extension does not preserve the constant.
We have shown that the 2—average slope minimizing method does not preserve the Lipschitz constant; however, it satisfies other continuity properties that make this extension still interesting. We finish this section with some results on this. To avoid non-empty null subsets of S , we consider for the discrete case the measure given in Remark 1, μ = 1 | S | s S δ s . If S = { s } , it is obvious that the extension F will be a constant function F ( x ) = f ( s ) , so we assume in the rest of the work that | S | 2 .
Lemma 1. 
Consider a finite subset S M that has at least two elements. For each s S , the function x μ x ( { s } ) has the following properties:
1.
μ ( · ) ( { s } ) : M [ 0 , 1 ] s S form a partition of the unity.
2.
μ ( · ) ( { s } ) are Lipschitz functions with a Lipschitz constant less than or equal to
K s = ( 2 + 2 2 ) t s 1 d ( s , t ) .
3.
If ( M , d ) = ( R , | · | ) , μ ( · ) ( { s } ) are differentiable functions with μ x ( { s } ) x | x = t = 0 for each t S .
Proof. 
By fixing s S , we study the properties of x μ x ( { s } ) = d μ x d μ ( s ) .
1.
The first statement is obvious.
2.
Let s S . We can see that μ ( · ) ( { s } ) is continuous at any point of M using the continuity of the functions d ( t , · ) and some elementary calculations. However, we are going to see a stronger property of these functions.
Let λ = 2 + 2 2 and x , y M . As μ ( · ) ( { s } ) is bounded by 1, if d ( x , y ) > 1 K s , then | α s ( x ) α s ( y ) | 1 K s d ( x , y ) . Therefore, we can assume now that d ( x , y ) 1 K s . We distinguish four cases.
(a)
We assume first that x , y S . If we write M ( w ) = t S 1 d ( w , t ) 2 , for w M , then
| μ x ( { s } ) μ y ( { s } ) | = t S d ( y , s ) 2 d ( y , t ) 2 t S d ( x , s ) 2 d ( x , t ) 2 M ( x ) M ( y ) d ( x , s ) 2 d ( y , s ) 2 t s | d ( y , s ) 2 d ( x , t ) 2 d ( x , s ) 2 d ( y , t ) 2 | M ( x ) M ( y ) d ( x , s ) 2 d ( y , s ) 2 d ( x , t ) 2 d ( y , t ) 2 .
Applying some elementary algebraic relations on the numerator, we obtain
| d ( y , s ) 2 d ( x , t ) 2 d ( x , s ) 2 d ( y , t ) 2 | | d ( y , s ) 2 d ( x , t ) 2 d ( y , s ) 2 d ( y , t ) 2 | + | d ( y , s ) 2 d ( y , t ) 2 d ( x , s ) 2 d ( y , t ) 2 | = d ( y , s ) 2 | d ( x , t ) 2 d ( y , t ) 2 | + d ( y , t ) 2 | d ( y , s ) 2 d ( x , s ) 2 | = d ( y , s ) 2 ( d ( x , t ) + d ( y , t ) ) | d ( x , t ) d ( y , t ) | + d ( y , t ) 2 ( d ( y , s ) + d ( x , s ) ) | d ( y , s ) d ( x , s ) | d ( x , y ) d ( y , s ) 2 ( d ( x , t ) + d ( y , t ) ) + d ( y , t ) 2 ( d ( y , s ) + d ( x , s ) ) .
Observe that M ( y ) d ( y , w ) 2 1 and M ( x ) d ( x , w ) 2 d ( x , w ) 2 d ( x , w ) 2   + d ( x , w ) 2 for all w , w S ; thus,
| μ x ( { s } ) μ y ( { s } ) | d ( x , y ) t s d ( y , s ) 2 ( d ( x , t ) + d ( y , t ) ) + d ( y , t ) 2 ( d ( y , s ) + d ( x , s ) ) M ( x ) M ( y ) d ( x , s ) 2 d ( x , t ) 2 d ( y , s ) 2 d ( y , t ) 2 t s d ( x , t ) + d ( x , s ) + d ( y , t ) + d ( y , s ) M ( x ) d ( x , s ) 2 d ( x , t ) 2 t s 2 d ( x , t ) + d ( x , s ) + 2 d ( x , y ) d ( x , s ) 2 + d ( x , t ) 2 .
Now, by applying the arithmetic-quadratic mean inequality, which states that a 2 + b 2 ( a + b ) 2 / 2 , we obtain
| μ x ( { s } ) μ y ( { s } ) | d ( x , y ) t s 4 d ( x , s ) + d ( x , t ) ( d ( x , s ) + d ( x , t ) ) 2 + 2 d ( x , y ) d ( x , s ) 2 + d ( x , t ) 2 4 t s 1 d ( x , s ) + d ( x , t ) + d ( x , y ) ( d ( x , s ) + d ( x , t ) ) 2 4 t s 1 d ( s , t ) + 4 d ( x , y ) t s 1 d ( s , t ) 2 .
Then, by the previous bound and taking into account that d ( x , y ) 1 K s , we obtain
| μ x ( { s } ) μ y ( { s } ) | d ( x , y ) 4 t s 1 d ( s , t ) + 4 d ( x , y ) t s 1 d ( s , t ) 2 4 t s 1 d ( s , t ) + 4 1 K s t s 1 d ( s , t ) 2 4 1 + 1 λ t s 1 d ( s , t ) = K s .
(b)
If x M \ S and y = s ,
| μ x ( { s } ) μ y ( { s } ) | = 1 μ x ( { s } ) t s 1 d ( x , t ) 2 1 d ( x , y ) 2 = d ( x , y ) · t s d ( x , y ) d ( x , t ) 2 .
Reasoning as before, as we assume that d ( x , y ) < 1 K s , for each t s , λ d ( x , y ) λ K s d ( s , t ) d ( y , x ) + d ( x , t ) , so d ( x , y ) ( λ 1 ) d ( x , y ) d ( x , t ) . Moreover, d ( s , t ) d ( y , x ) + d ( x , t ) 1 K s + d ( x , t ) 1 λ d ( s , t ) , which implies that d ( x , t ) ( 1 1 λ ) d ( s , t ) 1 λ d ( s , t ) . Thus,
| μ x ( { s } ) μ y ( { s } ) | d ( x , y ) · t s 1 d ( x , t ) d ( x , y ) · t s λ d ( s , t ) K s d ( x , y ) .
(c)
Let x M \ S and y S different from s, using the case 2b,
| μ x ( { s } ) μ y ( { s } ) | = μ x ( { s } ) = 1 t s μ x ( { t } ) 1 μ x ( { y } ) = | μ y ( { s } ) μ x ( { y } ) | K s d ( x , y ) .
(d)
In the last case, we suppose that x , y S . If x s y , α s ( x ) = 0 = α s ( y ) , so we can assume that, for example, x = s and y s . Then,
| μ x ( { s } ) μ y ( { s } ) | = 1 = 1 d ( x , y ) · d ( x , y ) K s d ( x , y ) .
Summing up the four cases, we have proved the desired inequality.
3.
We assume now that M = R . Let x R . We are going to calculate the limit
lim y x μ y ( { s } ) μ x ( { s } ) y x .
We distinguish now three cases.
(a)
If x S = S ¯ , consider the same neighborhood V of x in which d ( y , s ) > 0 for all s S and y V . Then, as the function d ( · , s ) = | ( · ) s | does not vanish on V, it is differentiable and also μ ( · ) ( { s } ) , in particular on x.
(b)
If x = s ,
lim y s μ y ( { s } ) μ x ( { s } ) y x = lim y s t s 1 ( y t ) 2 y s ( y s ) 2 + t s y s ( y t ) 2 = 0 .
(c)
If s x = s 0 S , we have
lim y s 0 μ y ( { s } ) μ x ( { s } ) y x = lim y s 1 ( y s ) 2 y s 0 ( y s 0 ) 2 + t s 0 y s 0 ( y t ) 2 = 0 .
Although the bound provided in part 2 of Lemma 1 seems to be accurate, we do not know if it can be improved by using other arguments.
Question: Is the bound for the Lipschitz constant provided in Lemma 1 the best possible?
As a consequence of the previous result, we obtain the following:
Proposition 3. 
Let ( M , d ) be a metric space, and let S be a finite subset of M . Consider a function f : S R and let F : M R be the extension of f given by (6). Then,
1.
inf x M F ( x ) = inf s S f ( s ) and sup x M F ( x ) = sup s S f ( s ) .
2.
F : M R is a Lipschitz function.
3.
If ( M , d ) = ( R , | · | ) , F : M R is a differentiable function with F ( s ) = 0 for all s S .
Proof. 
The proofs are a direct consequence of Lemma 1. Observe that m : M P ( S ) , so m ( x ) = μ x is a Lipschitz function, since
m ( x ) m ( y ) M ( S ) = s S | μ x ( { s } ) μ y ( { s } ) | s S K s d ( x , y ) ,
Therefore, according to Proposition 1, Lip ( F ) f C ( S ) s S K s . We give here some better bounds for the Lipschitz constant of F in terms of Lip ( f ) :
Lip ( F ) ( 2 + 2 2 ) s S t s 1 d ( s , t ) min ξ R max s S | f ( s ) ξ | = ( 1 + 2 ) s S t s 1 d ( s , t ) max f ( S ) min f ( S ) ( 1 + 2 ) s S t s 1 d ( s , t ) Diam ( S ) Lip ( f ) . Lip ( F ) ( 2 + 2 2 ) max s S t s 1 d ( s , t ) min ξ R s S | f ( s ) ξ | ( 2 + 2 2 ) max s S t s 1 d ( s , t ) s S t s d ( s , t ) 1 | S | Lip ( f ) .
Corollary 1. 
If we fix a finite subset S of M, the extension rule f F from C ( S ) to C ( M ) provided by (6) is a linear isometric mapping. Moreover, it preserves constant functions and the infima and suprema of the involved functions.

3.2. More Examples for p = 2

To conclude this section, we show in the following more visual examples of the formulas provided for the 2-average-slope-minimizing extension. Our goal is to show that, under certain geometric conditions, we can expect better smoothness properties for the extended functions, although the Lipschitz constants are not preserved in general.
Example 6. 
Let us consider the example studied by Oberman in [13] [Example 1], where S = { 1 , 1 } in R with the absolute value norm and f ( 1 ) = 1 , f ( 1 ) = 1 .
We can extend f to R by applying the mean of the McShane and Whitney extension. We write F 1 for it. On the other hand, following the explicit formula given in [13], the extension studied by Oberman and Milmam can be computed as
F 2 ( x ) = d ( 1 , x ) · 1 + d ( 1 , x ) · ( 1 ) d ( 1 , x ) + d ( 1 , x ) = | x + 1 | | x 1 | | x + 1 | + | x 1 | ,
for x R \ { 1 , 1 } . To calculate the 2-average-slope-minimizing extension, we consider the measure on μ = 1 2 ( δ 1 + δ 1 ) on S . The resulting extension for x R \ { 1 , 1 } is then given by
F 3 ( x ) = 1 / ( x + 1 ) 2 + 1 / ( x 1 ) 2 1 / ( x + 1 ) 2 + 1 / ( x 1 ) 2 = 2 x x 2 + 1 .
We can see the representation of both extension functions in Figure 5. As proved in Lemma 1 (3), F 3 is differentiable, unlike the extensions F 1 and F 2 .
Example 7. 
We set now an example similar to the previous one shown in Example 6. Let S = [ 1 , 1 ] R and let f : S R , f ( s ) = s . We compute the same extensions F 1 , F 2 and F 3 . For the cases F 1 and F 2 , we obtain the same result. For the case of F 3 , we consider on S the Lebesgue measure, which we again call μ. We obtain that the value for x R \ S is, by applying the second fundamental theorem of calculus,
F 3 ( x ) = S f ( s ) / ( x s ) 2 d μ ( s ) S 1 / ( x s ) 2 d μ ( s ) = x + x 2 1 2 log x 1 x + 1 .
The results can be seen in Figure 6. Contrary to what happens in the previous example, we can observe that, in this case, our formula does not provide a smoother approximation due to the weight of the rest of the points of the interval that, as it is computing an average value, has a relevant role in this approximation.
Example 8. 
We finish with another example on R 2 . Let D = { ( x , y ) R 2 : 2 ( x , y ) 3 } be an annulus inside the ball M = { ( x , y ) R 2 : ( x , y ) 3 } . Consider on D a sample S of 81 , 000 points and let μ = 1 | S | s S δ s as an approximation of the Lebesgue measure on C. Let f : S R be the function
f ( x , y ) = x 3 3 x y 2 ;
that is, z = f ( x , y ) is the monkey saddle surface on the region ( x , y ) S . We extend f to M \ D using the same 2-average-slope-minimizing extension formula. The resulting function F : M \ D R can be seen in Figure 7.
The result is very similar to the monkey saddle surface in M \ D . In fact, the maximum error committed in the approximation max { F ( x , y ) ( x 3 3 x y 2 ) : ( x , y ) M \ D } is less than 3 × 10 7 .
Moreover, that surface can also be reconstructed using only the information of f on the circumference C = { ( x , y ) R 2 : ( x , y ) = 2 } . Now, we consider on C a sample S of 1000 points and let μ = 1 | S | s S δ s as an approximation of the line integral measure on C. We extend the function to B = { ( x , y ) R 2 : ( x , y ) < 2 } using the same method. This example can be seen in Figure 8. The maximum error committed by the extension compared to the original function f ( x , y ) = x 3 3 x y 2 on B is now less than 3 × 10 6 .
The explicit formula calculated for the case p = 2 makes it easy to find the best extension of the Lipschitz function. However, we have found no equivalent (or even approximate) formula for any case with p 2 . This suggests the following open question for the interested reader.
Question: Is it possible to provide an explicit formula for the best extension for the case p 2 ?

4. Application: Ellipsoidal Measure Extensions

Motivated by the extension formulas based on integral averages that we have shown, in this section, we introduce a particular class of measure representation of the metric space by considering a normalization requirement. We will treat representations such as m : M P ( S ) , i.e., m ( x ) are probability measures. This requirement provides a different way of considering the Lipschitz property of the integral extenders. We need to fix a radial function, and the Lipschitz inequality will hold for elements of M that have the same value of the average of this radial function. The simplest way to define this property is in terms of the Radon–Nikodym derivatives of the measures m ( x ) = μ x with respect to μ , as we do below.
Definition 3. 
Let ( M , d ) be a metric space and let S be a compact subspace. Let μ P ( S ) and consider a measure representation of M ,   m : M P ( S ) . We say that m is an ellipsoidal measure representation if there exists a measurable function ψ : R + R + such that for all x M \ S and A B ( S ) ,
m ( x ) ( A ) = μ x ( A ) = A ψ ( d ( x , s ) ) d μ ( s ) .
In other words, the Radon–Nikodym derivative d μ x d μ : S R + only depends on the distance from x to s .
Since m ( x ) is a probability measure, in most cases, we will compute it as the normalization of a finite measure,
m ( x ) ( A ) = μ x ( A ) = A ψ ( d ( x , s ) ) d μ ( s ) S ψ ( d ( x , s ) ) d μ ( s ) .
Let us illustrate this notion with some examples.
Example 9. 
Let us start with a negative example. Let
M = ( 0 , 0 ) , ( 0 , 1 ) , ( 1 , 0 ) , ( 1 , 1 )
with the Euclidean distance and let S = { ( 0 , 0 ) , ( 1 , 1 ) } with the measure μ = 1 2 δ ( 0 , 0 ) + δ ( 1 , 1 ) . Let m : P ( S ) be defined as
m ( 0 , 0 ) = δ ( 0 , 0 ) , m ( 0 , 1 ) = δ ( 0 , 0 ) , m ( 1 , 0 ) = δ ( 1 , 1 ) , m ( 1 , 1 ) = δ ( 1 , 1 ) .
Then, m is not an ellipsoidal measure representation, since the points in M \ S satisfy
d ( 0 , 1 ) , s = d ( 1 , 0 ) , s ,
but m ( 0 , 1 ) and m ( 1 , 0 ) are different measures.
Example 10. 
Let us consider the normalization of the measure representation given by Example 2. It is a typical case of ellipsoidal measure representation. Fix μ P ( S ) and consider the map m : M P ( S ) given by
x m ( x ) ( A ) = μ x ( A ) : = A d ( x , s ) d μ ( s ) S d ( x , s ) d μ ( s ) , x M \ S , A B ( S ) ,
and m ( s ) = δ s for s S . Then, we have the integral corresponding map
φ m , f ( x ) = f , μ x = S f ( s ) d ( x , s ) d μ ( s ) S d ( x , s ) d μ ( s ) , x M ,
for each f C ( S ) . Simple computations show that for any x , y M ,
μ x μ y d ( x , y ) · 2 S d ( x , s ) d μ ( s ) .
Assuming that I = inf x M S d ( x , s ) d μ ( s ) > 0 , we obtain that m is Lipschitz. Thus, by Proposition 1, for any f C ( S ) , we have that φ m , f C ( M ) , and moreover, it is a Lipschitz function with Lip ( φ m , f ) 2 I 1 · f C ( S ) . Recall that φ m , f is not necessarily an extension of f.
In the above example, the Lipschitz inequality is preserved in the comparison between any pair of elements for which the extension is defined. However, this need not be true in general for ellipsoidal measure representations. Instead, we will prove below the most interesting property of these representations: the Lipschitz inequality is always preserved when involving elements with the same “average radial distance” to the set S . This is the reason for using the term ellipsoidal measure representation.
Let m be such a representation, and take a fixed ψ as in (7). For any r > 0 , consider the “ellipsoidal set”
M r = x M \ S : S ψ ( d ( x , s ) ) d μ ( s ) = r .
If M r , we can study the Lipschitz condition of φ m , f on M r . Therefore, by fixing the continuous function ψ : R + R + , we say that a function f : M R is radial-Lipschitz if for any r > 0 such that for M r , there exists a constant L r such that Lip ( f | M r ) L r ; that is,
| f ( x ) f ( y ) | L r · d ( x , y ) ,
for all x , y M r .
Example 11. 
Continuing with Example 2, the characteristic bound for ellipsoidal measures is provided by the following computations. Fix r R + such that the ellipsoidal set M r = { x M : s d ( x , y ) d μ ( s ) = r } is non-empty. For x , y M r ,
| φ m , f ( x ) φ m , f ( y ) | = 1 r S f ( s ) ( d ( x , s ) d ( y , s ) ) d μ ( s ) 1 r S | f ( s ) | d μ ( s ) · d ( x , y ) = f L 1 ( μ ) r · d ( x , y ) ,
and so the map φ m , f is radial-Lipschitz and
Lip ( φ m , f | M r ) f L 1 ( μ ) r .
Observe that on each ellipsoidal set M r , the Lipschitz constant of φ m , f has been improved compared to that of Example 10,
Lip ( φ m , f ) 2 inf { r > 0 : M r } f C ( S ) .
The next result provides a bound for the Lipschitz constant restricted to the ellipsoidal set M r for the integral expression that is given by the optimization explained in Section 3.1, in which the norm in L 2 ( μ ) is considered. We need to define the following class of sets. For r R + ,   M r is the set
M r : = x M \ S : r = S 1 d ( x , s ) 2 d μ ( s ) ,
that is well-defined since S is closed, so the function s 1 d ( x , s ) belongs to L 2 ( μ ) for every x M \ S .
Proposition 4. 
Fix μ P ( S ) . Consider the function m : M P ( S ) and the ellipsoidal measure representation given by the function ψ ( t ) = 1 t 2 on M \ S ; that is,
m ( x ) ( A ) = μ x ( A ) = A 1 / d ( x , s ) 2 d μ ( s ) S 1 / d ( x , s ) 2 d μ ( s ) , x M \ S , A B ( S ) ,
and m s = δ s for s S .
Let r > 0 such that M r and suppose that Q r = sup x M r 1 / d ( x , · ) 2 L 2 ( μ ) is finite. Then, m | M r : M r P ( S ) is Lipschitz with
Lip ( m | M r ) 2 Q r r 1 2 .
Moreover, for every f C ( S ) ,   φ m , f ( x ) = S f ( s ) d μ x ,   x M , defines a Lipschitz function when restricted to M r , and
Lip ( φ m , f | M r ) 2 Q r r 1 2 f C ( S ) .
Proof. 
Let r be as in the statement and x , y M r . Then,
μ x μ y M ( S ) = 1 r S 1 d ( x , s ) 2 1 d ( y , s ) 2 d μ ( s ) = 1 r S | d ( x , s ) d ( y , s ) | ( d ( x , s ) + d ( y , s ) ) d ( x , s ) 2 d ( y , s ) 2 d μ ( s ) d ( x , y ) r S 1 d ( x , s ) d ( y , s ) 2 d μ ( s ) + S 1 d ( x , s ) 2 d ( y , s ) d μ ( s ) .
Now, using the Cauchy–Schwarz inequality, we obtain
μ x μ y M ( S ) d ( x , y ) r S 1 d ( x , s ) 2 1 2 S 1 d ( y , s ) 4 1 2 + S 1 d ( y , s ) 2 1 2 S 1 d ( x , s ) 4 1 2 d ( x , y ) r 2 r 1 2 Q r = d ( x , y ) 2 Q r r 1 2 .
The last statement is a consequence of reasoning as in Proposition 1. □
Example 12. 
Let M = [ 2 , 2 ] × [ 2 , 2 ] R 2 with the Euclidean distance and let S be a mesh of the set C = { ( x , y ) R 2 : 1 2 max ( | x | , | y | ) 1 } with 121 , 200 points and a spacing of 0.005 . We consider on S the counting normalized measure μ = 1 | S | s S δ s as in Remark 1.
We can see in Figure 9 a representation of the value of S 1 / d ( x , s ) 2 d μ for each x M \ C and some relevant sets M r .
Finally, consider on S the function f : S R , defined as
f ( x , y ) = x · cos ( 10 y ) ;
see Figure 10. We extend f to the whole M using the 2-average-slope-minimizing extension, φ m , f : M R , with m ( x ) = μ x defined as in (6). The result is shown in Figure 10.

5. Conclusions

Given a compact subset S of a metric space M , we define the notion of measure representation of the whole metric space by assigning a measure μ x on S to each element x M . This representation is shown to be useful for generating extension formulas for functions defined on S to all M via what we call integral extensor maps. Although these ideas seem very abstract, we show that the new Lipschitz function extension techniques we introduce (the p –slope-minimizing extensions) can be understood as particular cases of this general setting for p = 2 . These new extension formulas are based on the calculation of an integral average of the slopes of the lines given by the points of S and the point to which we want to extend the function. They prove to be useful for modulating the smoothness of the produced functions, which is not at all given in the case of the classical McShane and Whitney formulas. However, they do not, in general, preserve the Lipschitz constant, but we show some bounds for the resulting Lipschitz norms. For example, we show that in some special cases (such as the ellipsoidal measure extensions we present in the last section), good control of the Lipschitz norms is possible on certain subsets of the metric space with a natural geometric description.

Author Contributions

Conceptualization, R.A., J.M.C. and E.A.S.P.; formal analysis, R.A. and E.A.S.P.; investigation, R.A., J.M.C. and E.A.S.P.; methodology, E.A.S.P.; supervision, J.M.C.; writing—original draft, R.A. and E.A.S.P.; writing—review and editing, R.A. and J.M.C. All authors have read and agreed to the present version of the manuscript.

Funding

The first author was supported by a contract of the Programa de Ayudas de Investigación y Desarrollo (PAID-01-21), Universitat Politècnica de València. The third author was supported by Grant PID2020-112759GB-I00 funded by MCIN/AEI/10.13039/501100011033.

Institutional Review Board Statement

Not applicable.

Informed Consent Statement

Not applicable.

Data Availability Statement

Not applicable.

Conflicts of Interest

The authors declare that they have no conflict of interest.

References

  1. McShane, E.J. Extension of range of functions. Bull. Amer. Math. Soc. 1934, 40, 837–842. [Google Scholar] [CrossRef]
  2. Whitney, H. Analytic extensions of differentiable functions defined in closed sets. Trans. Amer. Math. Soc. 1934, 36, 63–89. [Google Scholar] [CrossRef]
  3. Tietze, H. Uber Funktionen, die auf einer abgeschlossenen Menge stetig sind. J. für die Reine und Angew. Math. 1915, 145, 9–14. [Google Scholar] [CrossRef]
  4. Matoušková, E. Extensions of continuous and Lipschitz functions. Can. Math. Bull. 2000, 43, 208–217. [Google Scholar] [CrossRef]
  5. Oberhammer, L. Extension of Lipschitz Functions. Ph.D. Thesis, University of Innsbruck, Innsbruck, Austria, 2016. [Google Scholar]
  6. Kopecká, E. Extending Lipschitz mappings continuously. J. Appl. Anal. 2012, 18, 167–177. [Google Scholar] [CrossRef]
  7. Asadi, K.; Misra, D.; Littman, M. Lipschitz continuity in model-based reinforcement learning. In Proceedings of the International Conference on Machine Learning, Stockholm, Sweden, 10–15 July 2018; pp. 264–273. [Google Scholar]
  8. Ashlagi, Y.; Gottlieb, L.A.; Kontorovich, A. Functions with average smoothness: Structure, algorithms, and learning. In Proceedings of the Conference on Learning Theory, Budapest, Hungary, 9–11 June 2011; pp. 186–236. [Google Scholar]
  9. Calabuig, J.M.; Falciani, H.; Sánchez-Pérez, E.A. Dreaming machine learning: Lipschitz extensions for reinforcement learning on financial markets. Neurocomputing 2020, 398, 172–184. [Google Scholar] [CrossRef]
  10. Falciani, H.; Sánchez-Pérez, E.A. Semi-Lipschitz functions and machine learning for discrete dynamical systems on graphs. Mach. Learn. 2022, 111, 1765–1797. [Google Scholar] [CrossRef]
  11. Keller, J.M.; Gray, M.R.; Givens, J.A. A fuzzy k-nearest neighbor algorithm. IEEE Trans. Syst. Man Cybern. Syst. 1985, 4, 580–585. [Google Scholar] [CrossRef]
  12. Von Luxburg, U.; Bousquet, O. Distance-Based Classification with Lipschitz Functions. J. Mach. Learn. Res. 2004, 5, 669–695. [Google Scholar]
  13. Oberman, A. An explicit solution of the Lipschitz extension problem. Proc. Am. Math. Soc. 2008, 136, 4329–4338. [Google Scholar] [CrossRef]
  14. Milman, V.A. Lipschitz continuations of linearly bounded functions. Sb. Math. 1998, 189, 1179. [Google Scholar] [CrossRef]
  15. Shvartsman, P. Whitney-type extension theorems for jets generated by Sobolev functions. Adv. Math. 2017, 313, 379–469. [Google Scholar] [CrossRef]
  16. Cobzaş, Ş.; Miculescu, R.; Nicolae, A. Lipschitz Functions; Springer: Cham, Switzerland, 2019. [Google Scholar]
  17. Aliprantis, C.D.; Border, K.C. Infinite Dimensional Analysis: A Hitchhiker’s Guide, 3rd ed.; Springer: Heidelberg/Berlin, Germany, 2006. [Google Scholar]
  18. Kelley, J.L. General Topology, Vol. 27 of Graduate Texts in Mathematics; Springer: Berlin/Heidelberg, Germany, 1975. [Google Scholar]
Figure 1. Geometric construction by Oberman and Milman (left) and the one that minimizes M x p ( y ) for p = 2 (right). In black, the graph of f ( x ) = x 2 + 4 x 3 for 1 x 2 , to be extended to the point x = 0 . In blue, the point y that minimizes the problem, and in grey, an example point, y = 1 .
Figure 1. Geometric construction by Oberman and Milman (left) and the one that minimizes M x p ( y ) for p = 2 (right). In black, the graph of f ( x ) = x 2 + 4 x 3 for 1 x 2 , to be extended to the point x = 0 . In blue, the point y that minimizes the problem, and in grey, an example point, y = 1 .
Axioms 12 00359 g001
Figure 2. Interpolation of the points ( 1 , 0 ) , ( 2 , 1 ) , ( 3 , 0 ) , and ( 5 , 2 ) using the formula of 2 for different values of p. The measure considered is the counting normalized measure μ = δ 1 + δ 2 + δ 3 + δ 5 / 4 .
Figure 2. Interpolation of the points ( 1 , 0 ) , ( 2 , 1 ) , ( 3 , 0 ) , and ( 5 , 2 ) using the formula of 2 for different values of p. The measure considered is the counting normalized measure μ = δ 1 + δ 2 + δ 3 + δ 5 / 4 .
Axioms 12 00359 g002
Figure 3. The values of d μ x d μ ( s ) for s S = { 1 , 2 , 3 , 4 } and x [ 2 , 7 ] on ( R , | · | ) .
Figure 3. The values of d μ x d μ ( s ) for s S = { 1 , 2 , 3 , 4 } and x [ 2 , 7 ] on ( R , | · | ) .
Axioms 12 00359 g003
Figure 5. Extension of the function f ( 1 ) = 1 , f ( 1 ) = 1 using three different methods. In blue, F 1 , the mean of the McShane and Whitney formulas; in red F 2 , the one proposed by Oberman and Milman; and in green, F 3 , our proposal, the 2—average slope minimizing extension.
Figure 5. Extension of the function f ( 1 ) = 1 , f ( 1 ) = 1 using three different methods. In blue, F 1 , the mean of the McShane and Whitney formulas; in red F 2 , the one proposed by Oberman and Milman; and in green, F 3 , our proposal, the 2—average slope minimizing extension.
Axioms 12 00359 g005
Figure 6. Extension the function f ( s ) = s for s [ 1 , 1 ] using three different methods. In black, the original function, f; in blue F 1 , the mean of the McShane and Whitney formulas; in red F 2 , the one by Oberman and Milman; and in green F 3 , the 2—average slope minimizing extension.
Figure 6. Extension the function f ( s ) = s for s [ 1 , 1 ] using three different methods. In black, the original function, f; in blue F 1 , the mean of the McShane and Whitney formulas; in red F 2 , the one by Oberman and Milman; and in green F 3 , the 2—average slope minimizing extension.
Axioms 12 00359 g006
Figure 7. Extension of the function f ( x , y ) = x 3 3 x y 2 defined on D = { ( x , y ) R 2 : 2 ( x , y ) 3 } using the 2-average-slope-minimizing extension.
Figure 7. Extension of the function f ( x , y ) = x 3 3 x y 2 defined on D = { ( x , y ) R 2 : 2 ( x , y ) 3 } using the 2-average-slope-minimizing extension.
Axioms 12 00359 g007
Figure 8. Extension of the function f ( x , y ) = x 3 3 x y 2 defined on D = { ( x , y ) R 2 : ( x , y ) = 2 } using the 2-average-slope-minimizing extension.
Figure 8. Extension of the function f ( x , y ) = x 3 3 x y 2 defined on D = { ( x , y ) R 2 : ( x , y ) = 2 } using the 2-average-slope-minimizing extension.
Axioms 12 00359 g008
Figure 9. In red, the set C. In different shades of blue, the value of S 1 / d ( x , s ) 2 d μ ( s ) for each x M \ C . We have fixed some bands of constant value to facilitate the understanding of the graphic. Some sets M r are plotted in black for r { 1 4 , 1 2 , 1 , 2 , 4 } .
Figure 9. In red, the set C. In different shades of blue, the value of S 1 / d ( x , s ) 2 d μ ( s ) for each x M \ C . We have fixed some bands of constant value to facilitate the understanding of the graphic. Some sets M r are plotted in black for r { 1 4 , 1 2 , 1 , 2 , 4 } .
Axioms 12 00359 g009
Figure 10. Extension of the function f ( x , y ) = x · cos ( 10 y ) defined on C = { ( x , y ) R 2 : 1 2 max ( | x | , | y | ) 1 } using the 2-average-slope-minimizing method.
Figure 10. Extension of the function f ( x , y ) = x · cos ( 10 y ) defined on C = { ( x , y ) R 2 : 1 2 max ( | x | , | y | ) 1 } using the 2-average-slope-minimizing method.
Axioms 12 00359 g010
Disclaimer/Publisher’s Note: The statements, opinions and data contained in all publications are solely those of the individual author(s) and contributor(s) and not of MDPI and/or the editor(s). MDPI and/or the editor(s) disclaim responsibility for any injury to people or property resulting from any ideas, methods, instructions or products referred to in the content.

Share and Cite

MDPI and ACS Style

Arnau, R.; Calabuig, J.M.; Sánchez Pérez, E.A. Measure-Based Extension of Continuous Functions and p-Average-Slope-Minimizing Regression. Axioms 2023, 12, 359. https://doi.org/10.3390/axioms12040359

AMA Style

Arnau R, Calabuig JM, Sánchez Pérez EA. Measure-Based Extension of Continuous Functions and p-Average-Slope-Minimizing Regression. Axioms. 2023; 12(4):359. https://doi.org/10.3390/axioms12040359

Chicago/Turabian Style

Arnau, Roger, Jose M. Calabuig, and Enrique A. Sánchez Pérez. 2023. "Measure-Based Extension of Continuous Functions and p-Average-Slope-Minimizing Regression" Axioms 12, no. 4: 359. https://doi.org/10.3390/axioms12040359

APA Style

Arnau, R., Calabuig, J. M., & Sánchez Pérez, E. A. (2023). Measure-Based Extension of Continuous Functions and p-Average-Slope-Minimizing Regression. Axioms, 12(4), 359. https://doi.org/10.3390/axioms12040359

Note that from the first issue of 2016, this journal uses article numbers instead of page numbers. See further details here.

Article Metrics

Back to TopTop