Next Article in Journal
An Approach for Approximating Analytical Solutions of the Navier-Stokes Time-Fractional Equation Using the Homotopy Perturbation Sumudu Transform’s Strategy
Next Article in Special Issue
Fisher Information, Asymptotic Behavior, and Applications for Generalized Order Statistics and Their Concomitants Based on the Sarmanov Family
Previous Article in Journal
Numerical Simulation of Constrained Flows through Porous Media Employing Glimm’s Scheme
Previous Article in Special Issue
Regression Estimation with Errors in the Variables via the Laplace Transform
 
 
Due to scheduled maintenance work on our servers, there may be short service disruptions on this website between 11:00 and 12:00 CEST on March 28th.
Font Type:
Arial Georgia Verdana
Font Size:
Aa Aa Aa
Line Spacing:
Column Width:
Background:
Article

Excess Lifetime Extropy of Order Statistics

Department of Statistics and Operations Research, College of Science, King Saud University, P.O. Box 2455, Riyadh 11451, Saudi Arabia
*
Author to whom correspondence should be addressed.
Axioms 2023, 12(11), 1024; https://doi.org/10.3390/axioms12111024
Submission received: 28 September 2023 / Revised: 25 October 2023 / Accepted: 30 October 2023 / Published: 31 October 2023
(This article belongs to the Special Issue Mathematical and Statistical Methods and Their Applications)

Abstract

:
This paper explores the concept of residual extropy as an uncertainty measure for order statistics. We specifically derive the residual extropy for the ith-order statistic and establish its relationship with the residual extropy of the ith-order statistic from a random sample generated from a uniform distribution. By employing this approach, we obtain a formula for the residual extropy of order statistics applicable to general continuous distributions. In addition, we offer two lower bounds that can be applied in situations where obtaining closed-form expressions for the residual extropy of order statistics in diverse distributions proves to be challenging. Additionally, we investigate the monotonicity properties of the residual extropy of order statistics. Furthermore, we present other aspects of the residual extropy of order statistics, including its dependence on the position of order statistics and various features of the underlying distribution.

1. Introduction

Information theory is a key tool for measuring the uncertainty of a probability distribution.
The entropy measure, originally introduced by Shannon [1], has found numerous applications in various fields, including information sciences, physics, probability, statistics, communication theory, and economics. In information sciences, entropy is extensively used in data compression [2] and cryptography [3]. In physics, it plays a crucial role in thermodynamics and statistical mechanics, aiding the understanding of energy distribution and system behavior [4]. In probability and statistics, entropy is employed for characterizing uncertainty and measuring information gain in decision-making processes [2]. Communication theory relies on entropy for analyzing channel capacity and coding schemes [5]. Furthermore, entropy has found applications in economic modeling, such as measuring market concentration and economic inequality. If X is a non-negative random variable (rv) with an absolutely continuous density function (pdf) f ( x ) , the Shannon differential entropy is defined as H ( X ) = H ( f ) = E [ log f ( X ) ] , if the expectation exists. Recently, Lad et al. [6] proposed a new measure of uncertainty, called extropy, as the dual complement of entropy. For an absolutely continuous non-negative random variable X with pdf f ( x ) , cumulative distribution function (cdf) F and a survival function S ( x ) = P ( X > x ) on [ 0 , ) , the extropy of X is defined as
J ( X ) = 1 2 0 f 2 ( x ) d x , J ( X ) = 1 2 E [ f ( F 1 ( U ) ) ] ,
where E ( · ) denotes the expectation, U is a uniform random variable on [ 0 , 1 ] , and F 1 ( u ) = inf { x ; F ( x ) u } , for u [ 0 , 1 ] , is the quantile function of F. Unlike Shannon’s measure, which has been a fundamental question since its inception, extropy can take negative values in general.
The extropy J ( X ) measures the uncertainty of the lifetime X of a new system. However, sometimes operators know the current age of the system. For example, they may know that the system is working at time t and want to assess the uncertainty of its remaining lifetime, given by X t = [ X t X > t ] . In these cases, the extropy J ( X ) is not suitable. Therefore, Qiu and Jia [7] have introduced a new measure called the residual extropy (REX), which is defined as follows:
J ( X ; t ) = 1 2 0 f ( x + t ) S ( t ) 2 d x = 1 2 t f ( x ) S ( t ) 2 d x ,
J ( X ; t ) = 1 2 E [ f t ( S t 1 ( U ) ) ] ,
where S t 1 ( u ) = inf { x ; S t ( x ) u } is the quantile function of S t ( x ) = S ( x ) / S ( t ) ; x t > 0 .
The work by Lad et al. [6] provides a comprehensive and insightful motivation for understanding the concept of differential entropy and its complement, differential extropy. They delve into the intricacies of these measures, highlighting their significance in various contexts. Building upon this foundation, Qiu [8] conducted a thorough investigation into the characterization results, lower bounds, and notable properties such as monotonicity and symmetry of extropy pertaining to order statistics and record values. Moreover, Qiu and Jia [9] have made notable contributions in exploring the concept of residual extropy for order statistics. In particular, they established that the residual extropy of a random variable can be uniquely determined by its failure rate function, which led to the characterization of several distributions. They also investigated the monotone properties associated with the residual extropy of the first-order statistic. In addition to the previously mentioned studies, Qiu and Jia [7] have made significant contributions by proposing two estimators for estimating the extropy of an absolutely continuous random variable with a known support. They demonstrated the consistency of these estimators and established that their mean square errors are shift invariant. Notably, they highlighted the superior performance of the proposed extropy-based estimator by comparing its statistical power with that of other tests for uniformity. More recently, Toomaj et al. [10] conducted an in-depth investigation into the concept of extropy, exploring its meaning and its connection to aging notions. Their research showcased the ability of extropy information to rank the uniformity of various families of absolutely continuous distributions. Additionally, they discussed several theoretical advantages of extropy and provided a closed-form expression for finite mixture distributions. The study also delved into dynamic versions of extropy, specifically the residual extropy and past extropy measures. Building upon these previous works, the objective of this paper is to delve into the analysis of the REX of order statistics from continuous distributions. This study aims to establish bounds and explore the monotonic properties of the REX, providing valuable insights into this particular aspect of extropy. In fact, we consider a random sample of size n from a distribution F, denoted as X 1 , X 2 , , X n . The order statistics are the sorted sample values, denoted as X 1 : n X 2 : n X n : n .
Order statistics are important in reliability theory, especially for studying the lifetime properties of coherent systems and life testing with censored data. For a comprehensive review of order statistics, we refer readers to David and Nagaraja [11]. Many researchers have explored the information properties of ordered data, such as Wong and Chen [12], Park [13], Ebrahimi et al. [14], Zarezadeh and Asadi [15], and Baratpour et al. [16]. In the realm of engineering reliability theory, extropy has recently found practical applications. Notably, Qiu et al. [17] delve into the information properties of mixed systems by utilizing extropy as a measure. Moreover, Kayid and Alshehri [18] focus on exploring the extropy of the excess lifetime in mixed systems with n components. They employ the system signature, a useful criterion for predicting the residual lifetime of the system, to investigate the extropy of the excess lifetime. Their study sheds light on the analysis of mixed systems and provides practical implications for assessing system reliability. The aforementioned studies exemplify the growing interest in applying extropy in engineering reliability theory.
Our study contributes to this field by exploring the properties of the REX of order statistics. This paper contributes to the understanding of order statistics and their uncertainty measures by investigating REX and its properties.
This paper is organized as follows: Section presents the REX of order statistics, X i : n , from a continuous distribution F. We show how to express this REX in terms of the REX of order statistics from a uniform distribution. We also derive upper and lower bounds for the REX of order statistics, as closed-form expressions are often difficult to obtain for many distributions. We illustrate the applicability and usefulness of these bounds with several examples. Moreover, we study the monotonicity properties of the REX of the minimum and maximum of a sample under mild conditions. We prove that the REXs of the minimum and maximum increase or decrease as the sample size increases. However, we also provide a counterexample that shows the nonmonotonic behavior of the REX of other order statistics X i : n with respect to the sample size. Furthermore, we examine the REX of order statistics X i : n in terms of the index i. We find that the REX of X i : n is not a monotonic function of i over the whole support of F .
Throughout this paper, “ s t ”, “ h r ”, “ l r ”, and “ d ” stand for stochastic, hazard rate, likelihood ratio, and dispersive orders, respectively; for more details on these orderings, we refer readers to Shaked and Shanthikumar [19].

2. Residual Extropy of Order Statistics

In this section, we derive a formula for the residual extropy of the order statistics of a random sample in terms of the residual extropy of the order statistics from a uniform distribution. We use f i : n ( x ) and S i : n ( x ) to denote the probability density function and the survival function of the i-th-order statistic X i : n , where i = 1 , , n . So, we have
f i : n ( x ) = 1 I ( i , n i + 1 ) F ( x ) i 1 S ( x ) n i f ( x ) , x > 0 ,
S i : n ( x ) = k = 0 i 1 n k 1 S ( x ) k S ( x ) n k , x > 0 ,
where
I ( a , b ) = 0 1 x a 1 ( 1 x ) b 1 d x , a > 0 , b > 0 ,
is known as the complete beta function; see, e.g., David and Nagaraja [11]. Furthermore, we can express the survival function S i : n ( x ) as follows:
S i : n ( x ) = I F ( x ) ( i , n i + 1 ) I ( i , n i + 1 ) ,
where
I x ( a , b ) = x 1 u a 1 ( 1 u ) b 1 d u , 0 < x < 1 ,
is known as the upper incomplete beta functions. We use the symbol Y I t ( a , b ) to indicate that the random variable Y has a truncated beta distribution with the following pdf:
f Y ( y ) = 1 I t ( a , b ) y a 1 ( 1 y ) b 1 , t y 1 .
We study the REX of X i : n , which shows how uncertain the density of [ X i : n t | X i : n > t ] is about the system’s remaining lifetime. We consider ( n i + 1 ) -out-of-n systems, which work if at least ( n i + 1 ) out of n components work. The components have independent and identical lifetimes X 1 , X 2 , , X n . The system’s lifetime is X i : n , where i is the position. For i = 1 , it is a series system, and for i = n , it is a parallel system. The REX of X i : n tells us the extropy of the system’s residual lifetime at time t. This helps system designers to know the extropy of ( n i + 1 ) -out-of-n systems at any time t.
We show a lemma that links the REX of order statistics from a uniform distribution to the incomplete beta function. This is important for the next purposes and makes the REX easier to compute. The proof of this lemma is simple and follows from the REX definition, so we skip it here.
Lemma 1.
If U i : n denotes the i t -th-order statistic based on a random sample of size n from uniform distribution on (0,1), then
J ( U i : n ; t ) = I t ( 2 i 1 , 2 ( n i ) + 1 ) 2 I t 2 ( i , n i + 1 ) , 0 < t < 1 ,
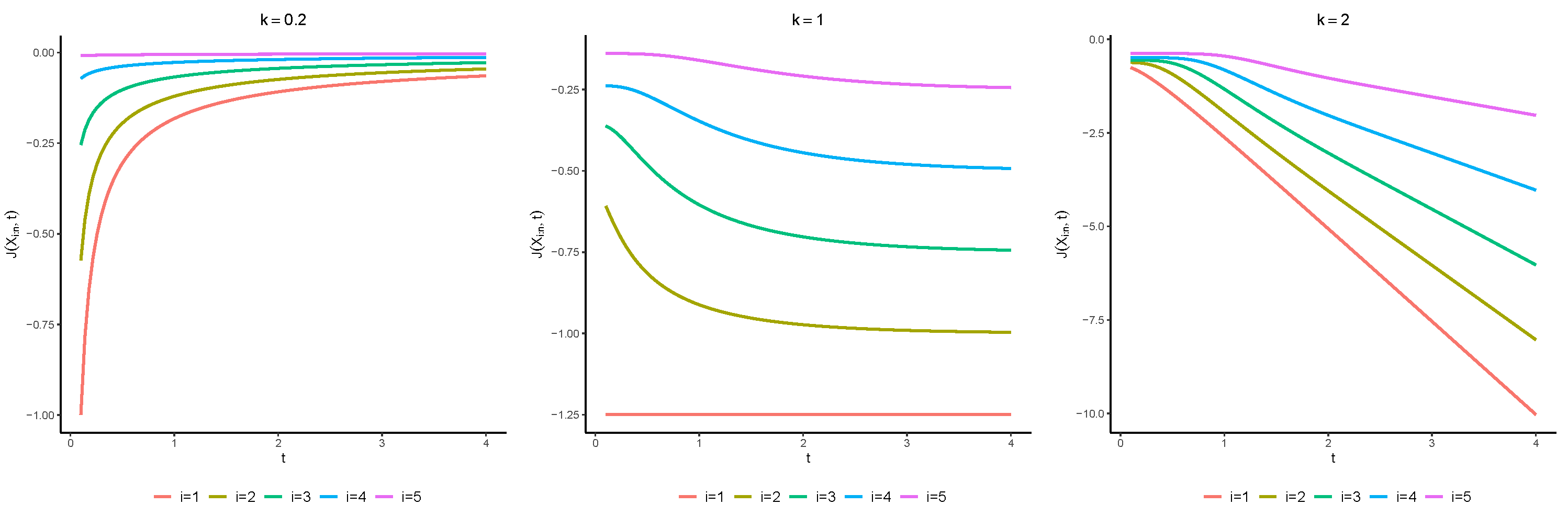
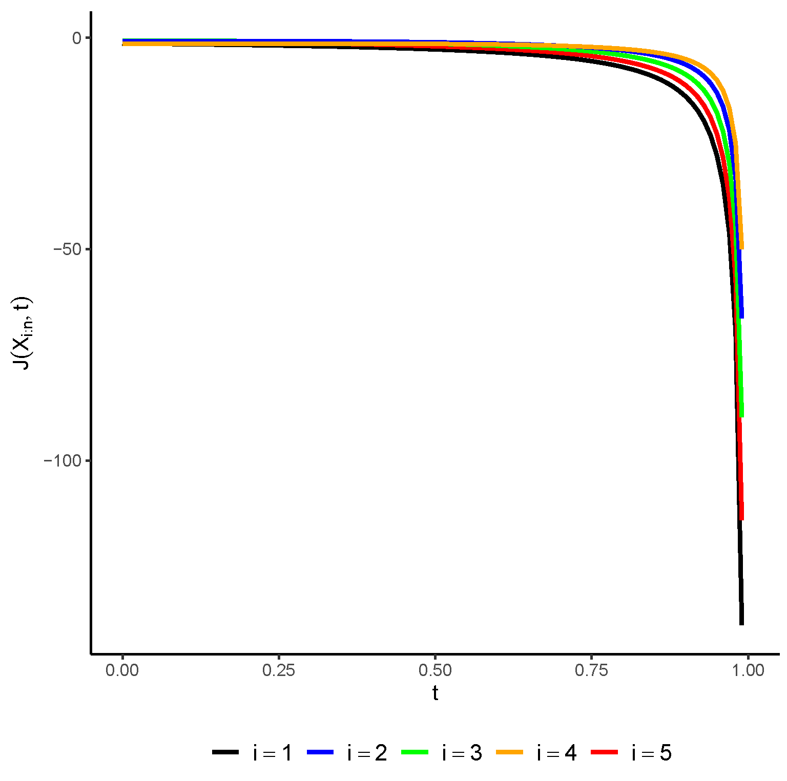
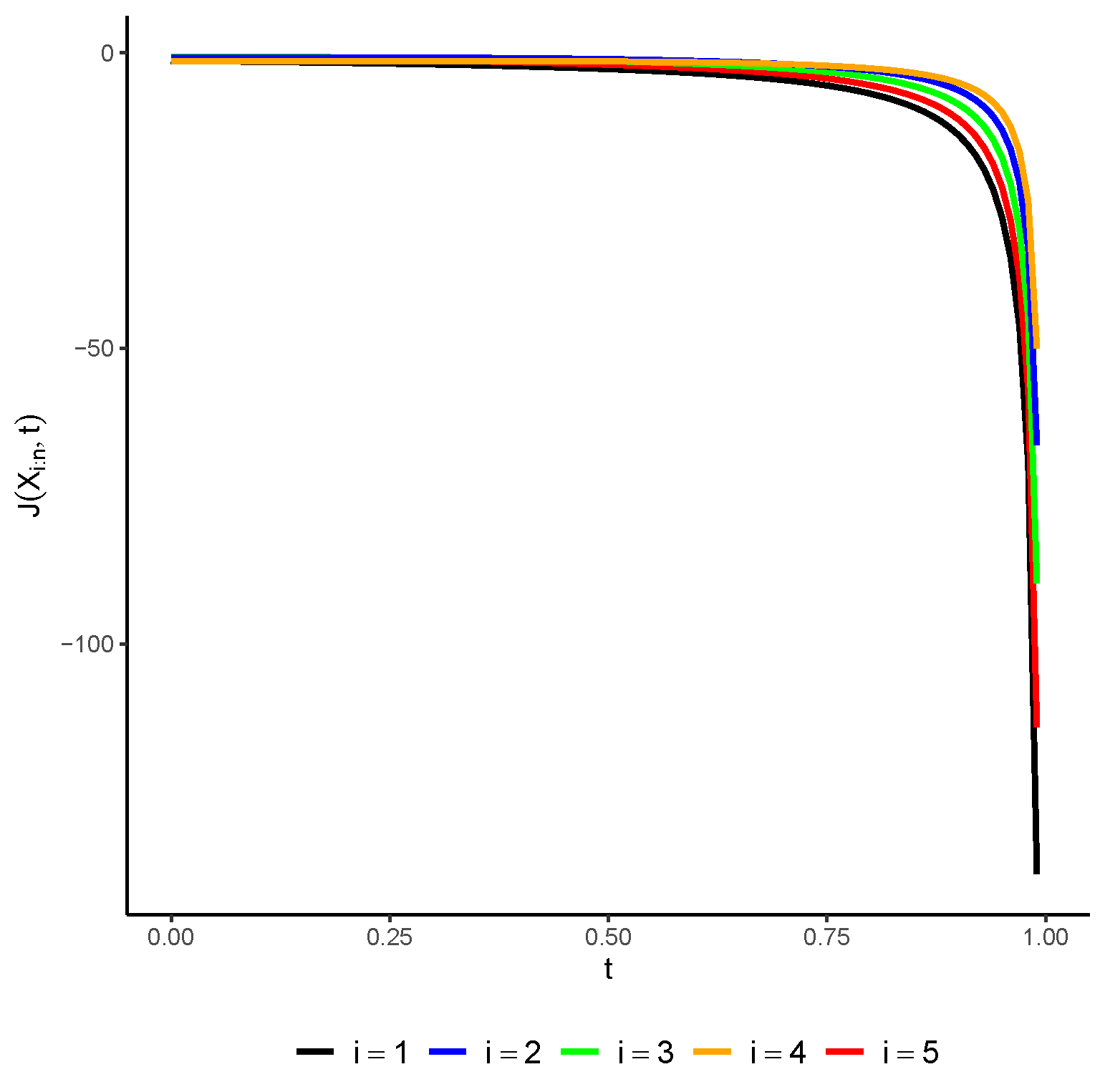
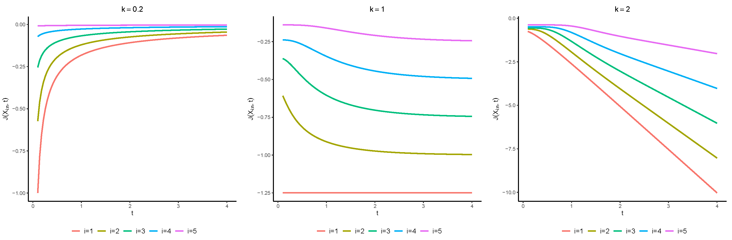
This lemma makes it easy to compute the REX of order statistics from a uniform distribution with the incomplete beta function. This helps to use the REX in different situations. We plotted J ( U i : n ; t ) for different values of i = 1 , 2 , , 5 for n = 5 in Figure 1. The graph shows that J ( U i : n ; t ) is decreasing in t .
The upcoming theorem establishes a relationship between the REX of order statistics X i : n and the REX of order statistics from a uniform distribution.
Theorem 1.
Let X i : n denote the i t -th-order statistic based on n independent and identically distributed random variables X 1 , , X n with the common cdf F and pdf f . Then, the residual extropy of X i : n can be expressed as follows:
J ( X i : n ; t ) = J ( U i : n ; F ( t ) ) E [ f ( F 1 ( Y i ) ) ] , t > 0 ,
where Y i I F ( t ) ( 2 i 1 , 2 ( n i ) + 1 ) .
Proof. 
By using the change of u = F ( x ) , from (2), (4) and (6), we obtain
J ( X i : n ; t ) = 1 2 t f i : n ( x ) S i : n ( t ) 2 d x = 1 2 t F i 1 ( x ) S n i ( x ) f ( x ) I F ( t ) ( i , n i + 1 ) 2 d x = I F ( t ) ( 2 i 1 , 2 ( n i ) + 1 ) 2 I F ( t ) 2 ( i , n i + 1 ) t F 2 ( i 1 ) ( x ) S 2 ( n i ) ( x ) f 2 ( x ) I F ( t ) ( 2 i 1 , 2 ( n i ) + 1 ) d x = I F ( t ) ( 2 i 1 , 2 ( n i ) + 1 ) 2 I F ( t ) 2 ( i , n i + 1 ) F ( t ) 1 u 2 ( i 1 ) ( 1 u ) 2 ( n i ) f ( F 1 ( u ) ) I F ( t ) ( 2 i 1 , 2 ( n i ) + 1 ) d u = J ( U i : n ; F ( t ) ) E [ f ( F 1 ( Y i ) ) ] , t > 0 .
The last equality is obtained from Lemma 1 and this completes the proof. □
The specialized version of this result for t = 0 is given by
J ( X i : n ) = J ( U i : n ) E [ f ( F 1 ( Y i ) ) ] ,
where Y i B e t a ( 2 i 1 , 2 ( n i ) + 1 ) . The next theorem immediately can be derived in terms of the aging properties of the components of the systems. We recall that X has increasing failure rate (IFR) property if h X ( t ) = f ( t ) / S ( t ) is increasing in t . The subsequent corollary can be immediately obtained from Theorem 5.3 of Toomaj et al. [10].
Corollary 1.
Let X be a non-negative random variable having an IFR distribution. Then, J ( X i : n ; t ) is decreasing in t .
However, if the components have decreasing failure rates, i.e., h X ( t ) = f ( t ) / S ( t ) is decreasing in t , then the series system has a decreasing residual extropy, which can be seen in the next corollary. Its proof is removed, being the immediate consequence of Theorem 5.3 of Toomaj et al. [10].
Corollary 2.
Let X be a non-negative random variable having a DFR distribution. Then, J ( X 1 : n ; t ) is decreasing in t .
Below, we provide an example for illustration.
Example 1.
Let us consider the random variable X with the following cdf
F ( x ) = 1 e x k , x , k > 0 .
We remark that Equation (9) represents a special case of pdf of the Weibull distribution, specifically when the scale parameter λ is set to 1. Our choice of this specific form was indeed motivated by the fact that the IFR or DFR property of this distribution is solely dependent on the shape parameter k, rather than the scale parameter λ.
By applying the inverse transformation method, we can obtain f ( F 1 ( u ) ) = k ( 1 u ) ( log ( 1 u ) ) k 1 k , 0 < u < 1 . After some manipulation, we have
J ( X i : n ; t ) = k 2 I 1 e t k 2 ( i , n i + 1 ) 1 e t k 1 u 2 ( i 1 ) ( 1 u ) 2 ( n i ) + 1 ( log ( 1 u ) ) k 1 k d u .
To analyze the relation between the entropy of J ( X i : n ; t ) and the time t, we use numerical methods, since deriving an explicit expression is challenging. Figure 2 shows how the entropy changes with respect to t for different values of k = 0.2 , k = 1 and k = 2 . The parameter k determines whether X has a DFR or IFR property. When 0 < k < 1 , X has DFR, and when k 1 , X has IFR. Consistent with Theorem 1, we observe that the entropy of J ( X i : n ; t ) increases with t when k = 2 , which corresponds to the IFR case. In the special case i = k = 1 , we have
J ( X 1 : n ; t ) = n 4 , and J ( X ; t ) = 1 4 , t > 0 .
Therefore, we have
J ( X 1 : n ; t ) J ( X ; t ) = 1 n 4 0 , t > 0 .
This finding reveals an intriguing characteristic: the discrepancy between the REX of the lifetime of a series system and the REX of each component is not influenced by time. Instead, it solely relies on the number of components within the system in the exponential case.
Obtaining closed-form expressions for the REX of order statistics in various distributions can be challenging in several cases. So, we look for other ways to describe the REX of order statistics. We suggest finding bounds for the REX of order statistics. We prove this in the following theorem, which tells us about these bounds and how they work in real situations.
Theorem 2.
Consider a non-negative continuous random variable X with pdf f and cdf F . Let us denote the REXs of X and the i-th-order statistic X i : n as J ( X ; t ) and J ( X i : n ; t ) , respectively.
(a) 
Let M i = f Y i ( m i ) , where m i = max { F ( t ) , i 1 n 1 } is the mode of the distribution of Y i , then we have
J ( X i : n ; t ) 2 J ( U i : n ; F ( t ) ) J ( X ; t ) M i S 2 ( t ) .
(b) 
Let M = f ( m ) < , where m = sup { x : f ( x ) M } is the mode of the pdf f. Then, for 2 > 0 , we have
J ( X i : n ; t ) J ( U i : n ; F ( t ) ) M .
Proof. 
(a) It is enough to obtain a bound for E [ f ( F 1 ( Y i ) ) ] . To this aim, we have
E [ f ( F 1 ( Y i ) ) ] = F ( t ) 1 u 2 ( i 1 ) ( 1 u ) 2 ( n i ) I F ( t ) ( 2 i 1 , 2 ( n i ) + 1 ) f ( F 1 ( u ) ) d u M i F ( t ) 1 f ( F 1 ( u ) ) d u = M i t f 2 ( x ) d x = 2 M i J ( X ; t ) S 2 ( t ) .
The result now is easily obtained by recalling (8).
(b) 
Since f ( F 1 ( u ) ) M , 0 < u < 1 , one can write
E [ f ( F 1 ( Y i ) ) ] M .
The result now is easily obtained from relation (8), and this completes the proof. □
The theorem has two parts. The first part, (a), gives a lower bound for the REX of X i : n , written as J ( X i : n ; t ) . This bound uses the incomplete beta function and the REX of the original distribution. The second part, (b), gives another lower bound for the REX of X i : n , written as J ( X i : n ; t ) . This lower bound depends on the REX of order statistics from a uniform distribution and the mode, denoted by m, of the base distribution. This result shows interesting information about X i : n and gives a measurable lower bound for the REX based on the mode of the distribution. We apply Theorem 2 to obtain the RRE bounds of the order statistics for some common distributions. The results are shown in Table 1.

3. Stochastic Orders

We now present some findings on how the order statistics of a random sample affect its residual extropy, which is a measure of uncertainty and information. We also show how different types of distributions have different ordering properties that influence the residual extropy of their order statistics. First, we recall that for two random variables X and Y with cdfs F and G , we say that X is less than Y in the dispersive order, denoted as X d Y , if F 1 ( u ) F 1 ( v ) G 1 ( u ) G 1 ( v ) , 0 < v < u < 1 .
Theorem 3.
If X d Y and X or Y is IFR, then J ( X ; t ) J ( Y ; t ) for all t > 0 .
Proof. 
By (3), we only need to show that X t d Y t . Since we assume that X d Y and X or Y is IFR, we can use Theorem 5 of Ebrahimi and Kirmani [20] to conclude that X t d Y t , and this completes the proof. □
Let X 1 , , X n be a random sample from a distribution with cdf F and pdf f . The sample order statistics are X 1 : n X 2 : n X n : n . Similarly, let Y i : n , i = 1 , 2 , , n be the order statistics of Y . It is a widely recognized fact that the order statistics of a sample preserve the IFR property. Furthermore, as per Theorem 3.B.26 in Shaked and Shanthikumar [19], if X d Y , then X i : n d Y i : n holds true for i = 1 , 2 , , n . Consequently, by employing Theorem 3, we can readily derive the following corollary.
Corollary 3.
If X d Y and X or Y is IFR, then J ( X i : n ; t ) J ( Y i : n ; t ) for all t > 0 .
The next theorem shows that if the components have decreasing failure rates, i.e., h X ( t ) = f ( t ) / S ( t ) is decreasing in t , then the series system has the lowest residual extropy among the i-out-of-n systems. Since a series system preserves the DFR property, the following corollary can be directly derived from Theorem 5.2 of Toomaj et al. [10].
Corollary 4.
Let X be a non-negative random variable having a DFR distribution. We have
J ( X 1 : n ; t ) J ( X i : n ; t ) , t > 0 ,
for i = 1 , 2 , , n .
The following lemma investigates the monotone behavior of the REX of order statistics. We begin with a key lemma that is essential for our analysis.
Lemma 2.
Consider two non-negative functions, q ( x ) and s β ( x ) , where q ( x ) is an increasing function of x. Let t and c be real numbers such that 0 t < c < . Let us define the random variables Z 1 and Z 2 with pdfs f 1 ( z ) and f 2 ( z ) as
f 1 ( z ) = q m ( z ) s 1 ( z ) t c q m ( x ) s 1 ( x ) d x a n d f 2 ( z ) = q 2 m ( z ) s 2 ( z ) t c q 2 m ( x ) s 2 ( x ) d x , z ( t , c ) .
Let m be real-valued, and define function K as follows:
K ( m ) = 1 2 t c q 2 m ( x ) s 2 ( x ) d x t c q m ( x ) s 1 ( x ) d x 2 .
(i) 
If Z 2 s t Z 1 , then K ( m ) is an increasing function of m .
(ii) 
If Z 2 s t Z 1 , then K ( m ) is a decreasing function of m .
Proof. 
We only prove Part (i), as Part (ii) follows a similar argument. Under the assumption that K ( m ) is differentiable in m, we have
K ( m ) m = 1 2 g ( m ) m ,
where
g ( m ) = t c q 2 m ( x ) s ( x ) d x t c q m ( x ) s 1 ( x ) d x 2 .
It is evident that
g ( m ) m = 2 t c q m ( x ) s 1 ( x ) d x 3 × t c log q ( x ) q 2 m ( x ) s ( x ) d x t c q m ( x ) s 1 ( x ) d x t c log q ( x ) q m ( x ) s 1 ( x ) d x t c q 2 m ( x ) s ( x ) d x = 2 t c q m ( x ) s 1 ( x ) d x t c q 2 m ( x ) s ( x ) d x t c q m ( x ) s 1 ( x ) d x 3 E [ log q ( Z 2 ) ] E [ log q ( Z 1 ) ] 0 .
Since log ( · ) is an increasing function, we have E [ log q ( Z 2 ) ] E [ log q ( Z 1 ) ] due to assumption Z 2 s t Z 1 by implementing of Theorem 1.A.3 of Shaked and Shanthikumar [19]. This means that (13) is nonpositive, and therefore K ( m ) is an increasing function of m. □
Corollary 5.
Under the assumptions of Lemma 2, it can be proven that when q ( x ) is decreasing, the following holds:
(i) 
If Z 2 s t Z 1 , then K ( m ) is a decreasing function of m .
(ii) 
If Z 2 s t Z 1 , then K ( m ) is a increasing function of m .
Due to Lemma 2, we can prove the following corollary for ( n i + 1 ) -out-of-n systems with components having uniform distributions.
Lemma 3.
(i)  When considering a parallel (series) system consisting of n components with a uniform distribution over the unit interval, the REX of the system lifetime decreases as the number of components increases.
(ii) 
If i 1 i 2 n are integers, then J ( U i 1 : n ; t ) J ( U i 2 : n ; t ) for t i 2 1 n 1 .
Proof. 
(i) We focus on the parallel system case. The series system case can be verified similarly. By Lemma 1, we obtain
J ( U n : n ; t ) = t 1 x 2 ( n 1 ) d x 2 t 1 x n 1 d x 2 , 0 < t < 1 .
We can write J ( U i : n ; t ) as (12) with q ( x ) = x , s 1 ( x ) = x and s 2 ( x ) = x 2 . Without loss of generality, we assume that n 1 is a continuous variable. Since the ratio
S Z 2 ( z ) S Z 1 ( z ) z 1 x 2 ( n 1 ) d x z 1 x n 1 d x ,
is increasing in z; therefore, we have Z 2 h r Z 1 , which implies that Z 2 s t Z 1 . Then, by Lemma 2, we can infer that the REX of the parallel system is a decreasing function of the number of components.
(ii)
To begin, we observe that
J ( U i : n ; t ) = 1 2 t 1 x 2 ( i 1 ) ( 1 x ) 2 ( n i ) d x t 1 x i 1 ( 1 x ) n i d x 2 = 1 2 t 1 x 1 x 2 i ( 1 x ) 2 n x 2 d x t 1 x 1 x i ( 1 x ) n x d x 2 , t > 0 .
Using Lemma 2, we can express J ( U i : n ; t ) as (12) by setting q ( x ) = x / ( 1 x ) , s 1 ( x ) = ( 1 x ) n / x 2 and s 2 ( x ) = ( 1 x ) 2 n / x 2 . Then, we can see that for 1 z t i 2 1 n 1 , we have Z 2 s t Z 1 . Therefore, for i 1 i 2 n , we can conclude that
J ( U i 1 : n ; t ) J ( U i 2 : n ; t ) , t i 2 1 n 1 ,
which completes the proof. □
Theorem 4.
Consider a parallel (series) system consisting of n independent and identically distributed random variables X 1 , , X n representing the lifetime of the components. Assume that the common distribution function F has a pdf f that is increasing (decreasing) in its support. Then, the REX of the system lifetime is decreasing in n .
Proof. 
We focus on the parallel system case. The series system case can be verified similarly. Let Y n I F ( t ) ( 2 n 1 , 1 ) , where f Y n ( y ) is the pdf of Y n . We can see that
f Y n + 1 ( y ) f Y n ( y ) = I F ( t ) ( 2 n 1 , 1 ) I F ( t ) ( 2 n + 1 , 1 ) y 2 , F ( t ) < y < 1 ,
is increasing in y . This implies that Y n l r Y n + 1 , and thus Y n s t Y n + 1 . Moreover, f ( F 1 ( x ) ) is increasing in x, which implies that
E [ f ( F 1 ( Y n ) ) ] E [ f ( F 1 ( Y n + 1 ) ] .
By Theorem 1, we have
J ( X n : n ; t ) = J ( U n : n ; F ( t ) ) E [ f ( F 1 ( Y n ) ) ] J ( U n : n ; F ( t ) ) E [ f ( F 1 ( Y n + 1 ) ) ] J ( U n + 1 : n + 1 ; F ( t ) ) E [ f ( F 1 ( Y n + 1 ) ) ] = J ( X n + 1 : n + 1 ; t ) .
The first inequality follows from the fact that J ( U n : n ; F ( t ) ) is nonpositive. The second inequality follows from Part (i) of Lemma 3. Hence, we can conclude that J ( X n : n ; t ) J ( X n + 1 : n + 1 ; t ) for all t > 0 . This completes the proof. □
Some distributions have pdfs that decrease, such as exponential, Pareto, and their mixtures. Others have pdfs that increase, like the power distribution with its density function. We can use Part (i) of Lemma 3 to prove a theorem for these kinds of distributions. However, this theorem does not apply to all ( n i + 1 ) -out-of-n systems, as the following example demonstrates.
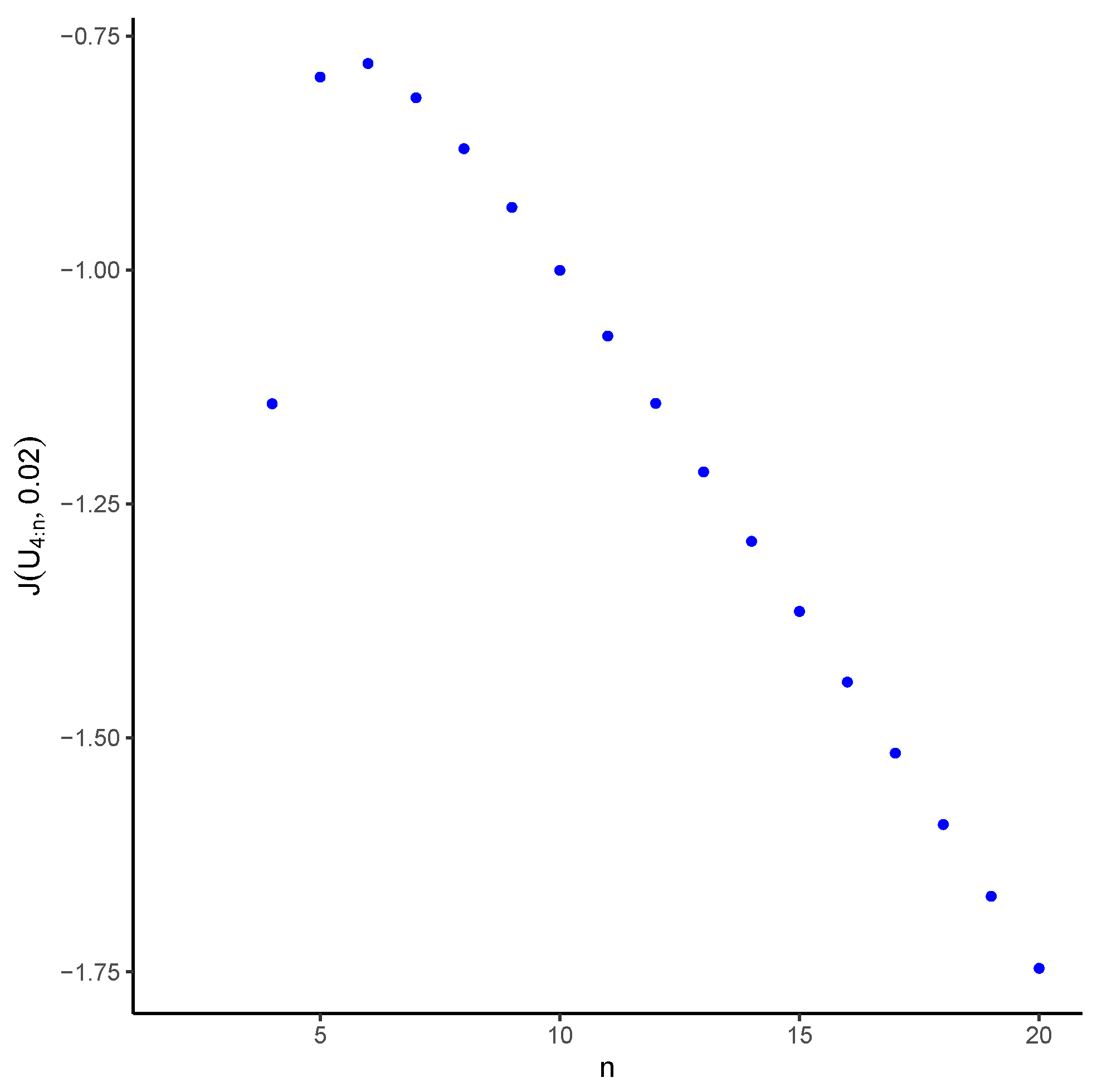
Example 2.
Suppose the system works only if at least ( n 1 ) out of its n components work. Then, the system’s lifetime is the second smallest component lifetime, X 4 : n . The components are uniformly distributed on ( 0 , 1 ) . In Figure 3, we can see the effect of n on the REX of X 4 : n when t = 0.02 . The graph clearly shows that the REX of the system is not a monotone function of n . In fact, we can see that the REX of X 4 : 4 is lower than that of X 4 : 5 .
We can think of a case in reliability theory where the pdf decreases; so, the RRE of a series system decreases as the system has more components. This happens when we have a lifetime model with a failure rate ( h ( t ) = f ( t ) / S ( t ) ) that decreases over time. Then, the data distribution must have a density function that decreases too. Some examples of lifetime distributions in reliability with this property are the Weibull distribution with a shape parameter of less than one and the Gamma distribution with shape parameter of less than one. So, the REX of a series system with components that follow these distributions decreases as the number of components goes up.
Now, we want to see how the REX of order statistics X i : n changes with i . We use Part (ii) of Lemma 3, which gives us a formula for the REX of X i : n in terms of i .
Theorem 5.
Suppose X is a continuous random variable that is always positive. Its distribution function is F and its pdf is f . The pdf f decreases over the range of possible values of X . Let i 1 and i 2 be two whole numbers such that i 1 i 2 n . Then, the REX of the i 1 -th smallest value of X among n samples, X i 1 : n , is less than or equal to the REX of the i 2 -th smallest value, X i 2 : n , for all values of X that are greater than or equal to the F 1 ( i 2 1 n 1 ) th percentile of F .
Proof. 
For i 1 i 2 n , it is easy to verify that Y i 1 l r Y i 2 , and hence Y i 1 s t Y i 2 . Now, we have
J ( X i 1 : n ; t ) = J ( U i 1 : n ; t ) E [ f ( F 1 ( Y i 1 ) ) ] J ( U i 1 : n ; t ) E [ f ( F 1 ( Y i 2 ) ) ] J ( U i 1 : n ; t ) E [ f ( F 1 ( Y i 2 ) ) ] = J ( X i 2 : n ; t ) ,
The first inequality follows from the fact that J ( U i 1 : n ; F ( t ) ) is nonpositive. Now, the result follows using Part (ii) of Lemma 3 and the same arguments as used to prove Theorem 4. □
Now, we can obtain a useful result from Theorem 5.
Corollary 6.
Suppose X is a non-negative continuous random variable that is always positive with cdf F and pdf f . The pdf f decreases over the range of possible values of X . Let i be a whole number that is less than or equal to half of n + 1 . Then, the REX of X i : n is increasing in i for values of t greater than the median of distribution.
Proof. 
Suppose i 1 i 2 n + 1 2 . This means that
m F 1 ( i 2 1 n 1 ) ,
where m = F 1 ( 1 2 ) is the middle value of F . By Theorem 5, we obtain for t m that J ( X i 1 : n ; t ) J ( X i 2 : n ; t ) .

4. Conclusions

This paper explored the REX of order statistics from a continuous distribution. We proposed a novel method to express the REX of order statistics in terms of the REX of order statistics from a uniform distribution.
It is worth pointing out that Equation (8) demonstrates how the REX of [ X i : n t | X i : n > t ] can be expressed as the product of two distinct terms, both of which are dependent on time t . However, the first term is influenced by the REX of order statistics from a uniform distribution, while the second term is dependent on the distribution of the component lifetimes. By explicitly acknowledging this decomposition, we provide a deeper understanding of the factors influencing the entropy and shed light on the role of the REX and component lifetimes in the analysis.
This link reveals the properties and behavior of REX for different distributions. We also derived bounds for the REX of order statistics, which provide useful approximations and insights into their characteristics. These bounds can be used to analyze and compare REX values in various situations. Moreover, we studied the effect of the order statistic’s index, i, and the sample size, n, on the REX. We showed how the REX changes concerning i and n, as well as how it relates to the extropy of the overall distribution. We illustrated our findings and approach with examples from different distributions. These examples demonstrate the practical implications and versatility of our method. In summary, this paper contributes to the understanding of REX for order statistics by establishing connections, deriving bounds, and examining the impact of index and sample size. The results of this paper offer valuable insights for researchers and practitioners working with extropy-based analysis and statistical inference.

Author Contributions

Methodology, M.S.; software, M.S.; validation, M.S.; formal analysis, M.S.; investigation, M.K.; resources, M.S.; writing—original draft, M.K.; writing—review and editing, M.K. and M.S.; visualization, M.K.; supervision, M.K.; project administration, M.S. All authors have read and agreed to the published version of the manuscript.

Funding

This work was supported by Researchers Supporting Project (number: RSP2023R464), King Saud University, Riyadh, Saudi Arabia.

Data Availability Statement

Not applicable.

Acknowledgments

The authors thank the three anonymous reviewers for their constructive comments and suggestions. The authors acknowledge financial support from the Researchers Supporting Project number (RSP2023R464), King Saud University, Riyadh, Saudi Arabia.

Conflicts of Interest

The authors declare no conflict of interest.

References

  1. Shannon, C.E. A mathematical theory of communication. Bell Syst. Tech. J. 1948, 27, 379–423. [Google Scholar] [CrossRef]
  2. Cover, T.M.; Thomas, J.A. Elements of Information Theory; John Wiley & Sons: Hoboken, NJ, USA, 2006. [Google Scholar]
  3. Stinson, D.R. Cryptography: Theory and Practice; Chapman and Hall/CRC: Boca Raton, FL, USA, 2005. [Google Scholar]
  4. Pathria, R.K. Statistical Mechanics; Elsevier: Amsterdam, The Netherlands, 2016. [Google Scholar]
  5. Proakis, J.G. Digital Communications; McGraw-Hill, Higher Education: New York, NY, USA, 2008. [Google Scholar]
  6. Lad, F.; Sanfilippo, G.; Agrò, G. Extropy: Complementary dual of entropy. Stat. Sci. 2015, 30, 40–58. [Google Scholar] [CrossRef]
  7. Qiu, G.; Jia, K. The residual extropy of order statistics. Stat. Probab. Lett. 2018, 133, 15–22. [Google Scholar] [CrossRef]
  8. Qiu, G. The extropy of order statistics and record values. Stat. Probab. Lett. 2017, 120, 52–60. [Google Scholar] [CrossRef]
  9. Qiu, G.; Jia, K. Extropy estimators with applications in testing uniformity. J. Nonparametr. Stat. 2018, 30, 182–196. [Google Scholar] [CrossRef]
  10. Toomaj, A.; Hashempour, M.; Balakrishnan, N. Extropy: Characterizations and dynamic versions. J. Appl. Probab. 2023, 1–19. [Google Scholar] [CrossRef]
  11. David, H.A.; Nagaraja, H.N. Order Statistics; John Wiley & Sons: Hoboken, NJ, USA, 2004. [Google Scholar]
  12. Wong, K.M.; Chen, S. The entropy of ordered sequences and order statistics. IEEE Trans. Inf. Theory 1990, 36, 276–284. [Google Scholar] [CrossRef]
  13. Park, S. The entropy of consecutive order statistics. IEEE Trans. Inf. Theory 1995, 41, 2003–2007. [Google Scholar] [CrossRef]
  14. Ebrahimi, N.; Soofi, E.S.; Soyer, R. Information measures in perspective. Int. Stat. Rev. 2010, 78, 383–412. [Google Scholar] [CrossRef]
  15. Zarezadeh, S.; Asadi, M. Results on residual rényi entropy of order statistics and record values. Inf. Sci. 2010, 180, 4195–4206. [Google Scholar] [CrossRef]
  16. Baratpour, S.; Ahmadi, J.; Arghami, N.R. Characterizations based on rényi entropy of order statistics and record values. J. Stat. Plan. Inference 2008, 138, 2544–2551. [Google Scholar] [CrossRef]
  17. Qiu, G.; Wang, L.; Wang, X. On extropy properties of mixed systems. Probab. Eng. Inf. Sci. 2019, 33, 471–486. [Google Scholar] [CrossRef]
  18. Kayid, M.; Alshehri, M.A. Excess lifetime extropy for a mixed system at the system level. AIMS Math. 2023, 8, 16137–16150. [Google Scholar] [CrossRef]
  19. Shaked, M.; Shanthikumar, J.G. Stochastic Orders; Springer Science & Business Media: Berlin/Heidelberg, Germany, 2007. [Google Scholar]
  20. Ebrahimi, N.; Kirmani, S.N.U.A. Some results on ordering of survival functions through uncertainty. Stat. Probab. Lett. 1996, 29, 167–176. [Google Scholar] [CrossRef]
Figure 1. The exact values of J ( U i : n ; t ) with respect to time 0 < t < 1 .
Figure 1. The exact values of J ( U i : n ; t ) with respect to time 0 < t < 1 .
Axioms 12 01024 g001
Figure 2. The exact values of J ( X i : n ; t ) with respect to time t for some values of k for the Weibull distribution given in Example 1.
Figure 2. The exact values of J ( X i : n ; t ) with respect to time t for some values of k for the Weibull distribution given in Example 1.
Axioms 12 01024 g002
Figure 3. The REX values for different n in a ( n 1 ) -out-of-n system with a uniform parent distribution when t = 0.02 .
Figure 3. The REX values for different n in a ( n 1 ) -out-of-n system with a uniform parent distribution when t = 0.02 .
Axioms 12 01024 g003
Table 1. Bounds on J ( X i : n ; t ) derived from Theorem 2 (parts (a) and (b)).
Table 1. Bounds on J ( X i : n ; t ) derived from Theorem 2 (parts (a) and (b)).
Probability Density FunctionBounds
Standard half-Cauchy distribution
f ( x ) = 2 π ( 1 + x 2 ) , x > 0 , 2 M i π 2 J ( U i : n ; F ( t ) ) I t 2 1 + t 2 ( 3 2 , 1 2 )
J ( U i : n ; F ( t ) ) 2 π
Standard half-normal distribution
f ( x ) = 2 σ 2 π e ( x μ ) 2 / 2 σ 2 , x > μ > 0 , M i 2 σ π J ( U i : n ; F ( t ) ) Φ ¯ ( 2 ( t μ σ ) )
J ( U i : n ; F ( t ) ) 2 σ 2 π
Generalized exponential distribution
f ( x ) = λ β e ( x μ ) β ( 1 e ( x μ ) β ) λ 1 , x > μ > 0 , M i λ 2 β J ( U i : n ; F ( t ) ) I 1 e ( x μ ) β ( 2 ( λ 1 ) + 1 , 2 )
J ( U i : n ; F ( t ) ) β 1 ( 1 1 λ ) λ 1
Generalized gamma distribution
f ( x ) = b c Γ ( c ) x c 1 e b x , x > 0 , M i b 2 ( Γ ( c ) ) 2 2 2 c 1 J ( U i : n ; F ( t ) ) Γ ( 2 c 1 , 2 b t )
J ( U i : n ; F ( t ) ) ( I ( c 1 ) c 1 e 1 c Γ ( c ) )
Disclaimer/Publisher’s Note: The statements, opinions and data contained in all publications are solely those of the individual author(s) and contributor(s) and not of MDPI and/or the editor(s). MDPI and/or the editor(s) disclaim responsibility for any injury to people or property resulting from any ideas, methods, instructions or products referred to in the content.

Share and Cite

MDPI and ACS Style

Shrahili, M.; Kayid, M. Excess Lifetime Extropy of Order Statistics. Axioms 2023, 12, 1024. https://doi.org/10.3390/axioms12111024

AMA Style

Shrahili M, Kayid M. Excess Lifetime Extropy of Order Statistics. Axioms. 2023; 12(11):1024. https://doi.org/10.3390/axioms12111024

Chicago/Turabian Style

Shrahili, Mansour, and Mohamed Kayid. 2023. "Excess Lifetime Extropy of Order Statistics" Axioms 12, no. 11: 1024. https://doi.org/10.3390/axioms12111024

APA Style

Shrahili, M., & Kayid, M. (2023). Excess Lifetime Extropy of Order Statistics. Axioms, 12(11), 1024. https://doi.org/10.3390/axioms12111024

Note that from the first issue of 2016, this journal uses article numbers instead of page numbers. See further details here.

Article Metrics

Back to TopTop