Next Article in Journal
Genesis of the Middle Triassic Nare Alkaline Rocks in Gerze County, Tibet and Their Niobium–Tantalum Mineralization Potential
Previous Article in Journal
Particle–Bubble Interactions in the Flotation Process
 
 
Font Type:
Arial Georgia Verdana
Font Size:
Aa Aa Aa
Line Spacing:
Column Width:
Background:
Article

Assessment of Gold and Mercury Losses in Artisanal Mining Operations in Korokpa, Minna, Niger State

1
Norman B. Keevil Institute of Mining Engineering, University of British Columbia, Vancouver, BC V6T 1Z4, Canada
2
Department of Artisanal and Small-Scale Mining, Ministry of Solid Minerals Development, Abuja 900288, Nigeria
*
Author to whom correspondence should be addressed.
Minerals 2026, 16(4), 384; https://doi.org/10.3390/min16040384
Submission received: 22 February 2026 / Revised: 26 March 2026 / Accepted: 1 April 2026 / Published: 3 April 2026
(This article belongs to the Section Mineral Processing and Extractive Metallurgy)

Abstract

Artisanal gold mining (AGM) activities are increasing globally and rely on rudimentary methods, such as amalgamation, to recover gold. In this study, mercury (Hg) metallurgical balances were conducted in 18 operations and gold (Au) balances in 35 operations, at a processing site serving approximately 4000 miners in the Korokpa mining area in Minna, Niger State, Nigeria. Ore processing involves grinding ore in hammer mills to below 1 mm, concentrating gold in sluice boxes, followed by amalgamating free gold particles in the concentrate. The results showed an average Au feed grade of 1.74 g/t and an average Au recovery from gravity concentration of 42.7%. Chemical analysis of the gravity separation tailing size fractions indicates that Au is lost in coarse fractions due to poor Au liberation and in fine fractions due to inefficiency in the sluicing process. Hg lost in the tailings was calculated as the mass balance difference between Hg added and the sum of Hg recovered through filtration and volatilized Hg in bonefires. It was found that 34% of Hg was lost during amalgamation, by volatilisation (18%) and with tailings (17%). The Hg lost-to-Au produced ratio was 2.6. By optimising procedures for grinding, classification, and concentration, the efficiency of recovery can be improved. Implementing a simple Hg recovery method, such as using a retort for condensation, and improving amalgam heating time can help miners minimise environmental loss.

1. Introduction

1.1. Artisanal Gold Mining in Nigeria

Artisanal gold mining (AGM) is arguably one of the most important mining activities in Nigeria. Considering the rising costs of farming supplies, increase in gold (Au) prices, and worsening socioeconomic conditions, more people are driven to Au mining in sub-Saharan Africa [1,2]. Artisanal Au miners employ basic techniques to extract Au, resulting in low Au recovery and mercury (Hg) losses, which significantly impact their health and the environment [3,4,5,6].
In Nigeria, an estimated 1.5 million people are directly dependent on AGM-related activities [7]. The number of artisanal gold miners in the country is not well-known, ranging from 260,000 to 2 million [3], although 500,000 miners seems to be the most widely accepted estimate. According to Swissaid, in 2022, AGM’s official gold production in Nigeria was approximately 2 tonnes, but, based on field observations, the estimate of gold production by AGM alone should be over 16 tonnes/a [8]. Only one conventional gold mine (Segilola Gold Mine operated by Thor Explorations Ltd.) in the country produced 85,057 troy ounces of gold (2.65 tonnes) in 2024 [9]. It is evident that AGM operations are largely informal and unregulated, resulting in revenue loss for the government, illicit activities, and adverse health and environmental impacts [7]. Unsafe Au ore processing practices have previously caused fatal lead poisoning in AGM communities in Nigeria [6,10]. To incentivise AGM operators to embrace the government’s AGM formalisation drive, the importance of introducing affordable, effective technical solutions to address unwholesome practices in the subsector was emphasised [7]. Despite various efforts to improve the situation, unsafe practices, including open burning of amalgam, poorly operated cyanidation and gravity concentration processes, and dry milling, continue in nearly all AGM processing sites across the country [7,11]. The lack of baseline data on ore mineralogy at various AGM sites, Au metallurgical balance and its non-utilisation in planning AGM interventions have been identified as the leading causes of failures in intervention projects [12,13]. Artisanal gold miners often (albeit erroneously) believe they achieve 80%–90% Au recovery using their rudimentary process. The field-based study is a way to engage them in improving their methods and to justify that they use obsolete methods. By quantifying the Hg and Au balances across the milling circuit and assaying the feed and tailings, the study tests whether Au recovery inefficiencies are directly linked to specific grain-size fractions and whether Hg loss can be reduced through targeted interventions in tailing management and Hg vapor capture.

1.2. Overview of Efforts to Introduce Hg-Free Au Ore Processing

Efforts to improve Au recovery and develop cleaner technologies have not yet yielded the desired results. For example, the Igoli process described by Mahlatsi et al. [14], which involved leaching Au concentrates with hypochlorite in an acidic solution, was introduced but later discontinued due to a lack of studies on its suitability for the types of Au ores commonly found in Kwali, Bagega, and Jabaka (Zamfara State), where processing centres were established as a measure to curb lead poisoning and eliminate mercury use. A lead poisoning incident occurred in Zamfara State due to AGM activities, victimising thousands of people, including the death of 400 children [14,15]. Similarly, projects like the Safer Mining Techniques Centres in Osun and Rifun (Kwara State), the Minerals Resource Centre in Kagara (Niger State), and the Au ore processing plant in Mopa (Kogi State) did not fare any better. The apparent underperformance of these projects, which aim to promote cleaner Au processing as part of the AGM’s broader formalisation process, is connected to a lack of proper technical feasibility studies, among other factors [16]. As AGM continues to face barriers in finding the most effective and affordable technical solutions and best environmental practices, interventions must be comprehensive in their approach to address these issues [17].
To engage artisanal Au miners cooperatively, it is imperative to involve them in a process that demonstrates how to improve their recovery, rather than focusing solely on persuading them to stop their unwholesome practices on health grounds [18]. Miners are more likely to change their polluting behaviour when they are presented with affordable and effective alternatives that increase Au recovery [4]. In Nigeria, only a few studies have focused on this topic, creating a knowledge gap about how Au is liberated in current processing methods and how Hg is lost into the environment from AGM activities. This undermines measures to improve the rudimentary Au processing methods and strategies to curb Hg use in the country’s AGM sector [19].
Attention in Nigeria has mainly focused on preventing lead poisoning with less emphasis on preventing Hg loss to the environment and community intoxication, possibly because its health effects are less immediate. A 2017 GEF-funded survey revealed substantial Hg use among artisanal and small-scale Au miners in Nigeria [7]. For Nigeria, a Canadian-supported project implemented by Alinea International (2023–2024) was the first to demonstrate the use of simple, homemade retorts to encourage artisanal Au miners to prevent Hg emissions and exposure [3]. With sufficient consultations and diagnostic studies of Au ore, and metallurgical balances of current processing practices at the previously established government processing facilities, the latter can be adapted to serve as demonstration centres for implementing interventions to introduce cleaner ore processing technologies across AGM areas in Nigeria.

1.3. Overview of AGM and Processing Activities in Korokpa

The Korokpa mining site in northwestern Nigeria is 154 km from the Nigerian capital, Abuja (FCT). The mining operations are located 12 km from the town of Minna, the capital city of Niger State. The region has an estimated 4000 miners who manually excavate mineralised quartz veins to extract ore for transport to one of the 17 artisanal gold processing units in the Korokpa community (Figure 1).
The Au ore is manually excavated by artisanal miners at various 10–30 m deep shafts around Korokpa and environs using primitive tools. The ore is transported by motorcycle (3 to 5 km) in bags to the processing centre at a cost ranging from N 1000 (USD 0.65) to N 5000 (USD 3.27) per bag, with the fee directly dependent on the distance to the processing site. People working at the mining pits are either sponsored miners or pit owners. A dealer may finance a pit by covering all operational costs. The Au recovered is sold to the dealer, who first deducts the expenses, and the balance is paid to the miners. If the recovered Au does not cover all costs, the dealer bears the loss. For this reason, the tailings belong to the dealer and are sold to local cyanidation plants in Minna. Miners work in groups of 3–7 miners per pit; the final amount they receive is divided equally among them. Figure 2 shows miners digging out ore by following the Au-bearing quartz veins. Miners and pit owners have created a framework that allows them to negotiate arrangements for sharing mining proceeds with dealers, mineral concession owners, security agents, and local community authorities.
At the processing centres, the run-of-mine (ROM) ore is manually sorted into two rock size ranges: less than 50 mm and greater than 50 mm (Figure 3). The larger ROM is manually crushed to less than 50 mm. This is fed to a hammer mill powered by a 30 HP electric motor. Particle size distribution analysis of the output showed that particle sizes are predominantly less than 1 mm, with a P80 of 0.5 mm (80% of the mass is below 0.5 mm). Manual crushing costs range from N (Naira) 400 (USD 0.26) to N 800 (USD 0.52) per bag of ore, depending on the hardness of the ore. According to the operators, a crushing and grinding unit can process 30–40 bags of Au ore per day. The hammer mill grinding fee is N 4000 (USD 2.61) per bag of ore. To determine the average mass of a bag of ground Au ore, 35 bags from different operations were weighed, yielding an average mass of 124.62 ± 13.28 kg (2 × standard deviation). Neither the miners nor the operators at the processing site know the grade of the Au ore.
The entire comminution process is conducted under dry conditions as a way for miners and centres’ owners to control the number of bags processed. As shown in Figure 4, there are no dust control or safety measures, making the processing site a major source of silica and heavy-metal-laden dust that has caused severe lead pollution [6,10].
The existing ore-crushing and grinding processes are intended to liberate gold from the gangue, enabling efficient concentration and recovery [20,21]. No study has determined the adequate grinding size to improve Au concentration. For the ores being mined, the liberation size is likely finer than what the miners are using. Gravity concentration by sluicing cannot recover fine Au particles, but it can recover coarse liberated Au particles ranging from 25 to 0.25 mm [5]. As noted by Veiga and Gunson [5], the sluice box can achieve efficient Au recovery when all necessary variables are considered, e.g., pulp density between 10 and 20%, and the flow thickness does not exceed 3 cm. Other variables to consider include the inclination of the sluice, which must fall within the range of 10–15°; the carpet must be carefully selected and must be frequently rinsed of concentrate to prevent clogging that leads to loss of Au to the tailing; and the sluice length must not exceed 2 m. In Korokpa, sluice boxes are often longer than 2 m, typically 30 cm wide rather than wider, for improved concentration, and inclined at 10–15°.
Mineral liberation is crucial for selecting the best grind size to improve mineral recovery [22]. Gold occurrence, mineral assemblages, liberation sizes, and socioeconomic factors vary across AGM sites.
In Korokpa, sluice boxes are placed adjacent to a hole in the ground with a capacity of about 2000 Litres. Typically, two people are involved in the sluicing operation (Figure 5). The first operator places the feed into a perforated sieve atop the sluice box. Unlike in Uke, where a pump supplies a steady water flow to the feed [3], the second operator manually pours water into the sieve to generate a slurry. This leads to poor flow rate control, which invariably affects recovery; for example, irregular flow and pulp density can result in high pulp solids, preventing the settling of fine Au particles [5]. As the slurry moves through, the dense particles deposit on the carpets forming the concentrate, while the lighter materials flow into the tank as tailings.
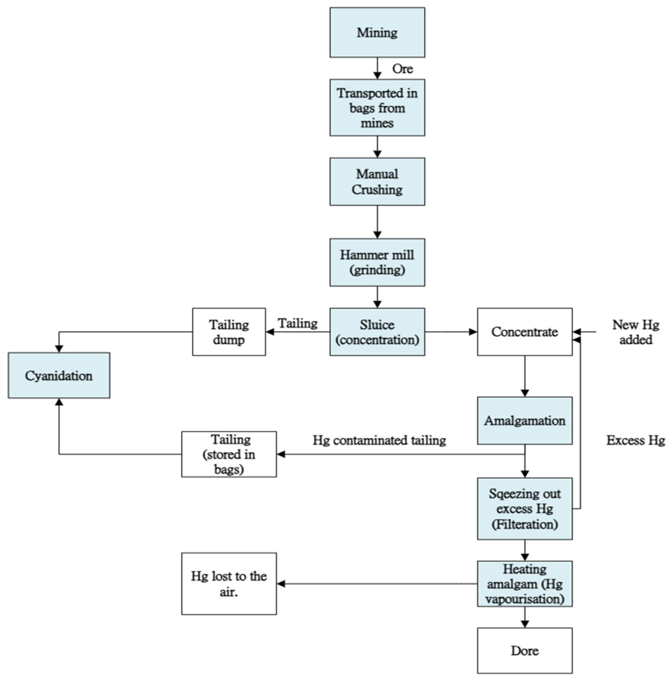
The wool carpets are intermittently removed, and the concentrate is washed into a head pan that already contains some Hg. Panning and amalgamation of the concentrate co-occur. After the concentrate has been amalgamated, excess Hg is filtered out by squeezing the amalgam through a piece of fabric. The amalgam is heated to vaporise the Hg, leaving the Au (doré) isolated. As in the case of Uke and across most AGM sites in Nigeria, the amalgam is heated in the open air over a bonfire without a retort or personal protection equipment, producing impure doré [3,7]. The mass of the spongy doré is measured in grams using a digital scale. The amalgamation tailings are stored in bags for sale to cyanidation operators. At the time of the study, a bottle of Hg weighing 92 g was sold for N 34,000 (USD 22.20), corresponding to USD 241/kg. The process flowsheet is shown in Figure 6. The price of doré at the site ranged from N 100,000 (USD 65.25 per gram) to N 110,000 (USD 71.78 per gram), compared to the international price of USD 105.61 per gram at the time (May 2025) [23]. Interviews with gold buyers indicate that a doré contains approximately 4%–8% silver and other impurities, such as residual mercury.
Tailings from the sluice boxes sold to cyanidation plants are priced based on miners’ perceptions of Au grade, as they do not analyse ores or tailings. However, through observation, they can identify pits that produce more Au than others. Tailings from such pits are typically sold at a relatively higher price. According to an operator, a truck (carrying approximately 5–6 tonnes of tailings) can be sold for between N 50,000 (USD 32.63) and N 200,000 (USD 130.50).
This study conducted a metallurgical balance of Au in Korokpa’s sluicing operations and performed particle size distribution analysis of tailings, on which Au losses were assessed, along with on-site measurements of Hg used and losses. The study also identified technical challenges and proposed solutions.

2. Materials and Methods

2.1. Procedure for Assessing Mercury Balance

The mercury (Hg) balance was evaluated at 18 operations by weighing the added and recovered Hg during all stages of Au amalgamation. Data on Hg recovery and loss to tailings and the atmosphere during heating of the amalgam in a bonfire were collected through mass balance residual. Hg lost to tailings was measured as the mass difference between Hg added and the sum of Hg recovered through filtration and volatilised Hg. The protocol for the determination of the mass balance is as follows:
  • The mass of the initial Hg added to the concentrate to amalgamate the liberated Au particles was determined using a digital pocket scale capable of measuring 200 g/0.01 g. This was done when the amalgam and doré were cool, and the scale reading remained stable, with no wind-induced fluctuations. The measurements were repeated twice to ensure accuracy.
  • The amalgam was pressed in a fabric, and the filtered excess liquid Hg was collected in a clean container (≈100 mL) of known mass. This Hg recovered was also weighed and recorded. Typically, miners place the liquid Hg + amalgam in a piece of fabric and squeeze out excess Hg, leaving behind a solid (pasty) Au amalgam.
  • The amount of Hg lost to the atmosphere through volatilisation was determined by weighing and recording the amalgam’s mass before burning, then measuring the mass of the doré (Au sponge) remaining. The difference between the two masses indicates the amount of Hg volatilised.
  • The ratio of Hg lost to Au produced is obtained thus:
Hg Lost : Au Produced = Hg tailing + Hg volatilisation / Au produced
The Hg balance principle follows that the Hg added equals the Hg recovered by filtration plus the Hg lost to tailings and volatilisation, as shown in Figure 7. This process was repeated eighteen times with different amalgamation operations in the study area. The approach assumes that all Hg not accounted for in the recovered liquid phase or volatilised gas phase remains within the tailing stream. It is possible that residual Hg may remain in the doré due to the relatively low temperatures a bonfire can reach.

2.2. Procedure for Establishing Au Balance

The sampling procedure for establishing a gold metallurgical balance of the concentration process involved analysing feed and tailing samples from 35 sluicing operations. Sampling for each operation was performed using a 250 mL container to simultaneously collect feed and tailing pulp at 15-min intervals over 4 h, and the samples were placed into separate buckets designated for feed and tailings. Excess water was syphoned out, and the samples (each weighing approximately 3 kg) were dried in the sun, mixed and homogenised. Aliquots weighing 120 g each of the feed and the tailings were sent to the SGS Chemical Laboratory Services Gh Ltd., Tarkwa, Ghana, for chemical analysis. Samples were prepared by grinding to a particle size of less than 200 mesh (0.074 mm). Using the established protocol, a gold bead was obtained by fire assay of 30 g of sample, which was then dissolved in aqua regia. The Au concentration was measured by atomic absorption spectrometry (AAS), with a detection limit of 0.01 mg/kg.
The percentage of Au recovery was determined indirectly by comparing the amount of Au in the concentrate to the total Au entering the concentration process. This is to prevent the use of concentrates that are susceptible to the nugget effect and are difficult to access because miners are often reluctant to let others handle their concentrates—a common issue among artisanal Au miners, as also observed in the Uke region [3]. The percentage Au recovery is normally calculated by:
% Rec Au = W p W i × Y p Y i × 100
where Wp is the mass of the concentrate (kg or t), Wi is the feed mass (kg or t), Yi is the feed Au grade in ppm (mg/kg or g/t or ppm), and Yp is the Au grade in the concentrate (ppm). Similar to the method used in the analysis of the Au balance in an AGM operation in Uke [3], the percentage Au recovery (% RecAu) in concentrates was indirectly determined because it was observed that the mass of the concentrates was significantly smaller compared to the mass of the ore per operation. This allowed for a safe approximation of Wt to Wi (where Wt is the tailing mass (kg)), in which case the percentage Au recovery (% RecAu) was obtained. Thus:
% Rec Au = 100 ( W p W i × Y t Y i × 100 )
if Wt ≈ Wi, then
% Rec Au = 100 ( Y t Y i × 100 ) .
(where Yt and Yi are the Au grade of the tailing and feed, respectively). The % Au recovery, in this case, refers to the amount of Au recovered in the concentrate relative to the amount of Au that entered the concentration process. In this study, the calculation of Au recovery assumed the tailing mass was equivalent to the feed mass (Wt ≈ Wi), with negligible mass pull (concentrate). The assumption that the weight of concentrate is negligible compared with that of feed was examined. Assuming that the mass of concentrate is zero to 10% (Appendix A), the maximum variation in gold recovery was 5.6% when a substantial mass of concentrate (10% of the feed) was considered. In general, in artisanal African operations processing small amounts of gold ore, this is between 0.5% and 2% of the feed [5]. The wet weights of 20 concentrates (different from the ones to obtain the gold balance) were obtained in the Minna region, and the average mass was 12.5 kg ± 22.66 kg (2 × standard deviation). This represents a maximum of 35.2 kg of wet concentrate, or 24.6 kg after accounting for 30% water [5]. This corresponds to a maximum of 3.66% of the feed’s weight. In this case, the maximum absolute variation from not considering the concentrate mass is less than 2%.

2.3. Procedure for the Grain-Size Analysis

Understanding the particle size at which gold is lost requires analysing the screened fractions of tailings from the sluicing process. This approach not only offers an opportunity to study how well the Au is liberated from the host minerals but also helps in determining the appropriate grinding size for increased recovery [24].
A dried 20 kg composite tailing sample was prepared by combining 1 kg aliquots from each of the mixed and homogenised 3 kg tailing samples obtained from 20 different sluice operations. The 20 kg composite sample is thoroughly mixed and then sent to the CMP lab at the University of British Columbia (UBC) in Vancouver, BC, Canada. A subsample of 2.5 kg was collected and wet-screened using the following screens (Tyler equivalent): 16 (1.19 mm), 30 (0.60 mm), 50 (0.30 mm), 100 (0.15 mm), 200 (0.074 mm), and 400 (0.038 mm). About 100 g of each grain-size fraction was sent to SGS (Laboratory) Canada Inc., Burnaby, BC, Canada, for gold and silver analyses by fire assay followed by AAS. Other ore-forming elements of interest were analysed in the grain-size fractions by Inductively Coupled Plasma Mass Spectrometry—ICP-MS.
A qualitative mineralogical analysis was conducted on a panned concentrate of approximately 200 g of the composite tailing for phase identification using X-ray diffraction (XRD) and the Diffraction Data base PDF-5 Search-Match software (DIFFRAC.EVA 8) from Bruker, Billerica, MA, USA. The sample was ground in ethanol for 10 min to a particle size less than 10 µm using a vibratory McCrone XRD Mill (by Retsch GmbH, Haan, Germany). Thereafter, constant-scan X-ray powder diffraction data were obtained over 4–80° 2θ using Co-Kα radiation on a Bruker D8 Endeavor Bragg-Brentano diffractometer (made by Bruker, Billerica, MA, USA).

3. Results and Discussion

3.1. Mercury Balance

The Hg added, recovered, and lost during the amalgamation process across 18 operations at the site was investigated. Estimating Hg loss by difference is a recognised standard in AGM studies [25], particularly as amalgamation tailings usually exhibit a Hg nugget effect, and there are the difficulties associated with a field-based study of this nature, where miners are always suspicious of outsiders. This method is considered conservative because it attributes all missing Hg to environmental loss, given a worst-case estimate of the Hg load in the local ecosystem. The standard deviations shown in Table 1 reflect the characteristic variability common in AGM operations.
The results presented in Figure 8 showed improvement relative to a similar operation at another AGM processing site, Uke [3], where a similar study was conducted, with Hglost:Auproduced of 3.35 ± 9.46, compared with 2.57 ± 2.26 in the present study. While the Hg content of the amalgam is approximately 49%, it was 76.5% in Uke. The concentration of Hg in the amalgam in Korokpa falls within the usual range of 40%–50% Hg and 50%–60% Au and Ag [26], suggesting that miners squeeze the amalgam more effectively to recover excess Hg than their counterparts at the region studied by Uke. It is noted that the lower value of %Hg lost by evaporation (19%) compared to the %Hg in the amalgam indicates that Hg is not completely removed, suggesting that the doré still contains some Hg. This is due to the use of bonfires, which may not achieve a temperature above 357 °C, to effectively evaporate mercury from the amalgam.
In Nigeria, the gold buyers typically melt the doré at their shops, often located near marketplaces and residential areas, to remove residual mercury. A study conducted by Cordy et al. [27] found that Hg emissions are high across gold-buying shops, and reported that Hg concentration in the air around the shops exceeds the World Health Organisation (WHO)’s tolerable limit of 0.2 µg/m3, and in many cases, is greater than the WHO’s hazard level of 1 µg/m3. Gold-buying shop owners across Minna also neglect to implement measures to contain Hg emissions or to protect themselves from mercury contamination (Figure 9). Without the use of equipment such as condensers, retorts, fume hoods, and filters by these shops to trap Hg vapour, people in these communities would continue to be exposed to Hg. It was evident that the regulation of this practice is virtually non-existent. The harmful effects of Hg exposure on people’s health are well-documented, as it has been linked to impaired cognitive function, neurological damage, kidney failure, memory loss, tremor, and even death, referred to as Minimata Disease [4,28].
The Hg lost-to-Au produced ratio (2.57) was also lower in Korokpa than in Uke (3.35) [3]. However, it is worth noting that the amount of Au produced and the type of ore used both influence the quantity of Hg required. Artisanal miners extract more Au in Uke than in Korokpa. Even so, the Hg lost-to-Au produced ratio of 2.57 ± 2.27 (2 × St. Dev) exceeds the normal ratio of 1 for concentrate amalgamation and Africa’s average of 1.96, but is almost the same as the global average of 2.6 [5,29]. Miners often believe that adding more Hg will increase Au extraction, but in doing so, more Hg will be lost in the tailings, especially when the separation of amalgams and excess Hg from gangue minerals in the concentrate (during mixing and panning of Hg with the concentrate) is not performed efficiently. During panning, flouring can occur when excess Hg separates into tiny droplets, making it prone to being washed away with the tailings. On average, in Korokpa, 65.8% of the initial Hg was recovered by filtration, 17.6% was emitted to the air during amalgam decomposition in a bonfire, and 16.6% was lost with the tailings.
Velásquez-López et al. [30] studied Hg balance across processing centres in Portovelo-Zaruma (Ecuador). They showed that nearly 30% and 15% of the Hg added into whole-ore amalgamation was lost to air and tailings, respectively. In contrast, they found that the amalgamation of gravity concentrate resulted in lower Hg releases to land and water, with 1.4% lost to tailings; however, a high emission of approximately 40% still occurred to the atmosphere when retorts are not used. The Hg lost-to-Au produced ratio for the whole ore and the gravity concentrate amalgamation was found to be 12.0 and 1.06, respectively [30].
For an alluvial AGM site in the Madeira River, State of Rondônia, Balzino et al. [31] showed that the Hg-to-Au ratio when concentrates were amalgamated was significantly lower at 0.1 to 0.2, but noted that a lack of sufficient liberation resulted in undue loss of Au in the coarser fractions of river sediments, indicating high inefficiency in the processes employed by artisanal miners.
Yoshimura et al. [29] demonstrated variations in the Hg lost-to-Au produced ratio across different regions. They reaffirmed the high value of whole-ore amalgamation, a practice common in Latin America and Asia. Inefficient use of the amalgamation process can lead to poor Au recovery and environmental contamination, potentially endangering lives and safety.

3.2. Other Environmental Impacts

The artisanal gold processing operations are associated with serious negative externalities. Dry ore grinding is the primary source of dust generation at processing sites, especially in Nigeria, and has been a leading cause of lead poisoning and silicosis in mining communities [6,7,10,32,33]. Without using personal protective equipment and engineering controls to reduce dust generation, miners would continue to be exposed to heavy-metal-laden dust particles. The concentrate amalgamation method is more common in Nigeria than the whole-ore process used in Latin America. Studies have shown that elemental Hg can oxidise to various Hg (II) species under different environmental conditions. For example, elemental Hg can be oxidised in soil and sediments by certain bacteria (e.g., Bacillus and Streptomyces) and under anaerobic conditions by sulfate- and iron-reducing bacteria [34]. The oxidation of Hg is essential for methylating it into the neurotoxic methylmercury, CH3Hg+, which bioaccumulates in organisms, including plants and fish [34,35]. Methylmercury poses a health risk once it enters the food chain, particularly through the consumption of contaminated food crops and fish.
The cyanidation of Hg-contaminated tailings can lead to the formation of mercuric cyanide, Hg(CN)2 (and other cyanide species depending on the pH and cyanide concentration in the medium), which can be methylated, bioaccumulate, and increase groundwater Hg levels [36]. Leaching Hg-contaminated tailings with cyanide, as is currently done at the processing site, could form toxic Hg cyanide complexes. Several studies have reported Hg in soils and sediments around AGM sites in Niger State. Odukoya et al. [4], after analysing Hg concentrations in soils at 33 AGM sites in Niger State, reported average Hg concentrations of 0.76 mg/kg, 1.23 mg/kg and 5.58 mg/kg in farm soils, ore samples and AGM waste (tailings), respectively. Higher concentrations of 50.17 mg/kg and 6.25 mg/kg were also recorded at other AGM sites in Rafi (Niger State) [37] and in Anka (Zamfara State) [38], respectively.
Sani et al. [39] reported Hg in some food crops grown around AGM areas in Niger State, suggesting possible contamination of the river system and soils with Hg from AGM operations, and its bioaccumulation in the crops from these soils. Uptakes of Hg via the leaves and roots of food crops around AGM sites have been documented [40,41]. However, it is essential to identify the specific sources of Hg in organisms before attributing all biotic Hg in AGM areas to AGM activities. Using isotopic techniques can offer a solution in this regard [42,43]; for example, Eboigwe et al. [42] demonstrated that AGM activities in Uke were contaminating adjoining farm crops by showing a decreasing Hg exposure gradient away from the site, and with isotopic techniques showed that the atmosphere was the main source of Hg uptake by the crops.
Dry ore grinding generates dust, posing health risks like silicosis and metal intoxication among miners [6,44]. It is important for miners to understand these dangers. Regular visits by government officers are essential to ensuring compliance with safety and health regulations.

3.3. Gold Balance

The average feed and tailing Au grades from the site were 1.74 ± 4.06 g/t and 1.00 ± 3.38 g/t, respectively. The value was obtained from an assay of 35 samples. Table 2 presents the average grades and % Au recovery from gravity concentration at the site. The % Au recoveries ranged from 2.4 to 89.5% with an average of 42.7 ± 43.50%.
This indicates that miners, on average, lost approximately 58% during the concentration steps. At a similar AGM site in Uke, miners lose up to 70% of the Au using a similar concentration process [3]. The average Au grade of 1.74 ± 4.06 g/t in Korokpa is relatively lower than the 3.80 ± 1.52 g/t recorded in Uke [3], but this grade is above the range previously reported by others in Minna and environs of 1.66 g/t [45], 0.7 to 1.2 g/t [46], 0.01 g/t and 0.19 g/t [47].
As reported by 17 processing units, a unit operator of the gravity concentration processes an average of 40 bags of ore per day—equivalent to approximately 5 tonnes, given that each bag weighs 124.6 ± 13.27 kg, if, in a month (30 days), five miners transport 90 bags (11 tonnes) of ore by bringing 3 bags to the processing site each day. Given an extraction of 0.58 g of doré (Table 1) from processing 673 kg of ore (average feed mass in Table 1), from 11 tonnes, they would recover about 9.48 g of doré per month. This amount is worth N (Naira) 1,072,048.26 (USD 674.67) monthly, or approximately N 214,409.65 (USD 134.93) per miner (five miners per team). This shows that the average monthly earnings of a typical artisanal gold miner are about three times the national minimum wage of N 70,000 (USD 44.05). Considering the rising inflation, the earnings align with the findings of Melodi et al. [47], who reported monthly revenue of N 171,967.12 in 2019 in their study of the economic profitability of artisanal gold mining in Niger State. Even so, the processing centre employs basic methods to extract ore for the miners, methods that do not enhance Au recovery from the low-grade ore but instead utilise cyanidation to leach the residual gold from gravity concentration tailings.
The annual Au production and Hg loss at the Korokpa site—excluding the peak of the rainy season when mining activity is reduced (July to October) [48]—are estimated at 17.8 kg and 45.7 kg, respectively. According to data obtained from the relevant government ministry (via email correspondence), the declared annual Au from Niger State in 2024 was 30.8 kg. This indicates that Au production from AGM is significantly underreported, given the State’s high concentration of AGM processing sites. For example, Odukoya et al. [4] and FME [7] identified more than 17 AGM processing sites in Niger State. Massive gold smuggling has frequently been reported in Nigeria, with undeclared gold from AGM in 2022 estimated at 16 tonnes, accounting for approximately 77% of the gold smuggled out of the country [49].

3.4. Grain-Size Analysis

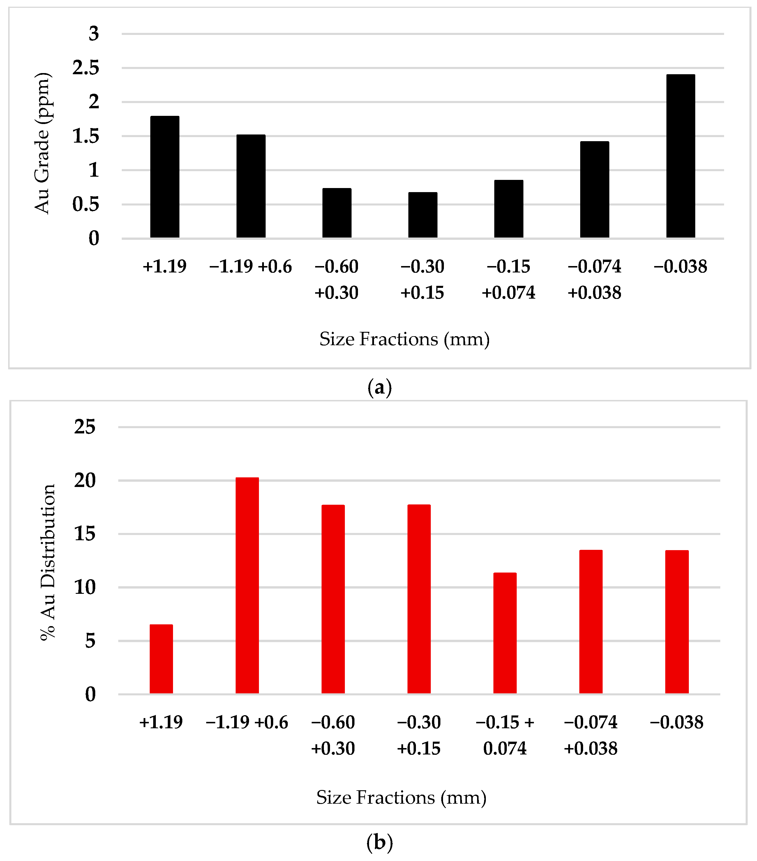
The Au grade graphic of a head-tailing sample (the 20 kg composite gravity concentration tailing sample) with a grade of 1.03 g/t (Figure 10a) shows higher Au concentrations in both coarse and fine fractions, reflecting the typical U-shaped gold grade pattern in artisanal quartz-vein deposits [5,18,50]. This indicates that many Au particles may remain attached to gangue minerals in the coarse fractions because of insufficient grinding. The Au distribution plot (Figure 10b) does not reflect the U-shape because 67% the mass is in the intermediate fractions (−0.60 to 0.074 mm). Improving grinding techniques and employing classification to better control ore particle size could help release more Au. Additionally, some amount of Au (27%) is found in fine fractions (<74 microns), liberated or not.
The current basic sluicing process in Korokpa cannot recover fine Au, regardless of whether it is liberated. These fine Au particles are not retained because the flow rate and pulp solid concentration vary during operation. Concentration methods such as centrifuging, flotation, or cyanidation (if gold is exposed) are more effective for retrieving fine Au lost in the fine fractions. Like most gravity concentration devices, sluices are not efficient at recovering flaky Au particles or Au grains smaller than 0.074 mm [5]. The low concentrations of Au in the intermediate sizes (0.30 to 0.074 mm) indicate that the sluice concentration was effective in recovering most of the free Au particles in the middle fractions. The remaining Au may still be attached to the occluding gangue mineral (quartz) or may have been lost due to inefficient concentration. The Au% distribution in Figure 10b shows that 55% of the Au in the tailing is present in the intermediate fractions of 0.6 and 0.15 mm. The high Au content in these middle fractions stems from the fact that, in spite of lower Au grades than the other fractions, the bulk of the mass (67%) is retained in them. Using finer grinding should increase Au recovery from these intermediate fractions.

3.5. Chemical Analysis of the Tailing

Table 3 presents the average grades of heavy-mineral elements in the tailing sample, along with the elements’ grades in the respective screened fractions, indicating a small presence of sulphides in the gravity-separation tailings (305 ppm sulphur). Correlation analysis of grain-size fraction grades indicated the presence of sulphide minerals; for example, sulphur showed strong positive correlations with lead (r = 0.72), zinc (r = 0.62), and copper (r = 0.62). The strong positive correlation between lead and silver (r = 0.87) suggests that galena (PbS) is likely the principal silver-bearing mineral, with a secondary association in other sulphides. In contrast, the weak correlations between gold and silver (r = 0.40) and between gold and sulphur (r = 0.43) may indicate a decoupling in the emplacement of the two metals within the deposit, whereas Ag seems to be enriched in galena, most likely as chemically incorporated into the PbS lattice or as submicron inclusions of native Ag or Ag minerals (e.g., acanthite) [51]. The plot of Ag and Pb grades in Figure 11 shows the close association between the elements. In contrast, Au showed a clear affinity for the base metals, with strong correlations with Cu (r = 0.74), Zn (r = 0.73) and As (r = 0.70), suggesting probable co-occurrence of Au with the sulphides of these metals. Furthermore, the very strong correlations between P and Th (r = 0.99), La (r = 0.99), and Ce (r = 0.97) probably indicate the presence of monazite. In the tailings, the grades of Ce and P are 29.72 ppm and 116.07 ppm, respectively. The monazite content is likely very low, and because gravity concentration data (masses) were not obtained, it was not further investigated. Monazite is radioactive due to its Th content. [52]. X-ray diffraction analysis of the panned concentrate of the tailing sample did not identify the main ore minerals; the only minerals identified were pyrite, clinozoisite, goethite, hematite, magnetite, muscovite, quartz, ilmenite, and rutile from the qualitative phase analysis. Mineralogical features of the AGM Au deposit in the study area cannot be conclusively determined without additional evidence from SEM-EDS, MLA, or thin section analysis. This provides a foundation for further investigation in the study area.

4. Conclusions

Rudimentary amalgamation and sluicing remain widely used by Nigerian artisanal gold miners because they are simple and inexpensive; however, these methods recover only coarse, liberated gold, leaving most fine or unliberated Au unrecovered. Hg recovery, losses due to volatilisation and tailings were calculated based on mass balance residual rather than chemical assays (of tailings). Even so, the study provides a fair approximation of mercury losses at the study site. At the Korokpa site, basic grinding and sluicing yield low overall Au recovery (≈43%) and a high Hglost:Auproduced ratio (≈2.6), resulting in the significant release of Hg to both tailings and the atmosphere during the open burning of amalgams.
The Au% distribution showed that 55% of the Au in the tailing is in the intermediate fractions of 0.6 and 0.15 mm. Although the mineral liberation analysis was not performed in the present study, it is plausible that the main Au loss is due to poor liberation from the gangue minerals (mainly quartz). Finer grinding to less than 0.1 mm (compared to the current hammer mill) can yield better results for the miners, but in this case sluices are not the best equipment for gold concentration of fine gold.
Grain-size analysis cannot determine the extent of liberation (whether liberated or not) of the Au distributed in the fine fractions (<0.074 mm). The optimal grinding size for the best Au recovery from the ore at the site can be determined through further study of the concentrates using methods such as SEM-EDS and gravity recovery gold. However, improving grinding and classification, and adopting more appropriate processing technologies—such as centrifuging, flotation or cyanidation—could substantially increase Au recovery while eliminating Hg use. Reprocessing tailings offers additional recovery potential and explains their sale to cyanidation processors. Overall, current artisanal practices extract only a small proportion of the available Au by using rudimentary methods that also lead to Hg loss to the environment.

Author Contributions

M.M.V.: methodology, discussion of results, writing. N.C.A.: methodology, result generation, writing; J.E.K.: fieldwork assistance, sample collection; B.K.: review, discussion of results. All authors have read and agreed to the published version of the manuscript.

Funding

Funded by NSERC Discovery grant #RGPIN-2020-06125 and partial funding from Artisan Mining Co.

Data Availability Statement

All data are contained within the article.

Acknowledgments

We would like to thank Ms. Halima Ibrahim, the Artisanal and Small-Scale Mining Officer at the Ministry of Solid Minerals Development, for organising meetings with artisanal gold miners at the Korokpa Processing Centre, and Mr. Musa Aliyu for his assistance in collecting samples. We also acknowledge partial funding from Mr. Hassan Elnour of Artisan Mining Co., Sudan, for the shipment of the samples to the SGS Laboratory in Ghana. The funding received from the NSERC (Natural Sciences and Engineering Research Council of Canada) (Grant No. RGPIN-2020-06125) for this research is also greatly appreciated. We thank the miners and ore processors at the Korokpa processing centre for their cooperation during the fieldwork.

Conflicts of Interest

The authors declare no conflicts of interest. The views expressed in this article are not necessarily those of UBC, NSERC, MSMD or Artisan Mining Co. UBC, NSERC, MSMD, and Artisan Mining Co. had no role in the design of the study; in the collection, analysis, or interpretation of data; in the writing of the manuscript; or in the decision to publish the results.

Appendix A

In this study, the calculation of Au recovery initially follows the common field approximation, which treats the tailing mass as equivalent to the feed mass (Wt ≈ Wi), assuming negligible mass pull (concentrate). This assumption is evident for sluicing operations processing over 10 tonnes/h of ore, but for these small processing sluicing activities, we addressed the potential for systemic bias in this assumption. A sensitivity analysis was conducted to quantify error propagation across varying concentrate yields.
The sensitivity was examined by adjusting the concentrate mass pull from 1% to 10%. The operational parameter and the equations used in the analysis are:
  • Average feed mass: 673 kg (average Table 1)
  • Feed grade: 1.74 g/t (average Table 2)
  • Tailing grade: 1.03 g/t (average Table 3)
Au Recovery ( % ) = ( ( W p × Y p ) / W i × Y i ) × 100
where Wi = feed mass, Yi = feed grade, and Wp = concentrate mass, Yp = concentrate grade.
The results show that discounting the concentrate mass slightly underestimates actual recovery. However, the absolute deviations at 1%–10% of the average feed mass range from 0.4 to 5.6% are small relative to the high spatial variability of grade often seen in artisanal processing. More likely, the mass of concentrates in small African sluice boxes ranges from 0.5 to 2% of the feed mass [5]. The impact of varying concentrate mass on the Au recovery is presented in Table A1.
Table A1. The impact of the negligible mass pull on the Au recovery.
Table A1. The impact of the negligible mass pull on the Au recovery.
Assumed Concentrate Mass = % of Feed MassAssumed Concentrate Mass in kgCalculated Concentrate Grade (ppm)Tailing MassAu Recovery (%) =Absolute Variation (%)
0Baseline673.0* 42.70
16.7375.0666.343.10.4
1.510.150.3662.943.40.7
213.538.0659.543.71.0
320.225.7652.844.31.6
533.715.8639.445.42.7
1067.38.40605.748.35.6
* This is the result of the average of 35 sampled sluicing operations (Table 2).

References

  1. Bansah, K.J.; Arthur-Holmes, F.; Assan, E. Climate Induced Transformation of Agriculture to Artisanal Mining Economy in Dry Regions. J. Rural Stud. 2023, 99, 11–19. [Google Scholar] [CrossRef]
  2. Hilson, G. Artisanal and Small-Scale Mining and Agriculture: Exploring Their Links in Rural Sub-Saharan Africa; International Institute for Environment and Development: London, UK, 2016; ISBN 978-1-78431-329-6. [Google Scholar]
  3. Anene, N.C.; Dangulbi, B.M.; Veiga, M.M. Assessment of Gold and Mercury Losses in an Artisanal Gold Mining Site in Nigeria and Its Implication on the Local Economy and the Environment. Minerals 2024, 14, 1131. [Google Scholar] [CrossRef]
  4. Odukoya, A.M.; Uruowhe, B.; Watts, M.J.; Hamilton, E.M.; Marriott, A.L.; Alo, B.; Anene, N.C. Assessment of Bioaccessibility and Health Risk of Mercury within Soil of Artisanal Gold Mine Sites, Niger, North-Central Part of Nigeria. Environ. Geochem. Health 2022, 44, 893–909. [Google Scholar] [CrossRef]
  5. Veiga, M.M.; Gunson, A.J. Gravity Concentration in Artisanal Gold Mining. Minerals 2020, 10, 1026. [Google Scholar] [CrossRef]
  6. Gottesfeld, P.; Tirima, S.; Anka, S.M.; Fotso, A.; Nota, M.M. Reducing Lead and Silica Dust Exposures in Small-Scale Mining in Northern Nigeria. Ann. Work Expo. Health 2019, 63, 1–8. [Google Scholar] [CrossRef]
  7. Federal Government of Nigeria. Federal Ministry of Environment National Action Plan for the Reduction and Eventual Elimination of Mercury Use in Artisanal and Small-Scale Gold Mining in Nigeria; Federal Ministry of Environment (FME), Federal Government of Nigeria: Abuja, Nigeria, 2021; pp. 1–174. [Google Scholar]
  8. SWISSAID African Gold Report: Nigeria. Available online: https://africangoldreport.org/nigeria (accessed on 3 January 2026).
  9. Segilola Resources Operating Limited (SROL) About Us: Welcome to Segilola Resources Operating Limited. Available online: https://srol.com.ng/about-us/ (accessed on 3 January 2026).
  10. Dooyema, C.A.; Neri, A.; Lo, Y.-C.; Durant, J.; Dargan, P.I.; Swarthout, T.; Biya, O.; Gidado, S.O.; Haladu, S.; Sani-Gwarzo, N.; et al. Outbreak of Fatal Childhood Lead Poisoning Related to Artisanal Gold Mining in Northwestern Nigeria, 2010. Environ. Health Perspect. 2012, 120, 601–607. [Google Scholar] [CrossRef]
  11. Darma, A.I.; Ibrahim, S.; Sani, A. The Impact of Gold Ore Mining on Total Lead (Pb) Concentration in Some Mining and Residential Communities in Zamfara State, Nigeria. Dutse J. Pure Appl. Sci. 2022, 8, 43–52. [Google Scholar] [CrossRef]
  12. Hilson, G.; McQuilken, J. Four Decades of Support for Artisanal and Small-Scale Mining in Sub-Saharan Africa: A Critical Review. Extr. Ind. Soc. 2014, 1, 104–118. [Google Scholar] [CrossRef]
  13. Keane, S.; Bernaudat, L.; Davis, K.J.; Stylo, M.; Mutemeri, N.; Singo, P.; Twala, P.; Mutemeri, I.; Nakafeero, A.; Etui, I.D. Mercury and Artisanal and Small-Scale Gold Mining: Review of Global Use Estimates and Considerations for Promoting Mercury-Free Alternatives. Ambio 2023, 52, 833–852. [Google Scholar] [CrossRef] [PubMed]
  14. Mahlatsi, S.; Guest, R. The iGoli Mercury-Free Gold Extraction Process. Urban Health Dev. Bull. 2003, 6, 62–63. [Google Scholar]
  15. Ugeh, P. Nigeria: FG Receives Machines for Safer Mining in Zamfara. Available online: https://allafrica.com/stories/201309060312.html#:~:text=For%20better%20understanding%20and%20active,original%20article%20on%20This%20Day (accessed on 28 August 2025).
  16. Smith, N.M. “Our Gold Is Dirty, but We Want to Improve”: Challenges to Addressing Mercury Use in Artisanal and Small-Scale Gold Mining in Peru. J. Clean. Prod. 2019, 222, 646–654. [Google Scholar] [CrossRef]
  17. Alves, W.; Ferreira, P.; Araújo, M. Mining Co-Operatives: A Model to Establish a Network for Sustainability. J. Co-op. Organ. Manag. 2019, 7, 51–63. [Google Scholar] [CrossRef]
  18. Veiga, M.M.; Angeloci-Santos, G.; Meech, J.A. Review of Barriers to Reduce Mercury Use in Artisanal Gold Mining. Extr. Ind. Soc. 2014, 1, 351–361. [Google Scholar] [CrossRef]
  19. Akinloye, H.T.; Hammed, Y. Characterization and Determination of Liberation Size of Maitumbi Gold Ore. Niger. J. Eng. Sci. Res. NIJESR 2024, 7, 9–15. [Google Scholar]
  20. Baawuah, E.; Addai-Mensah, J.; Skinner, W. Pushing the Frontiers of Ultrafine Crushing and the Impact on Comminution Energy and Mineral Liberation. Miner. Eng. 2025, 231, 109430. [Google Scholar] [CrossRef]
  21. Klein, B.; Wang, C.; Nadolski, S. Energy-Efficient Comminution: Best Practices and Future Research Needs. In Energy Efficiency in the Minerals Industry. Green Energy and Technology; Awuah-Offei, K., Ed.; Springer: Cham, Switzerland, 2018; pp. 197–211. [Google Scholar]
  22. González-Vásquez, R.; García-Martínez, M.J.; Bolonio, D. Investigation of Gold Recovery and Mercury Losses in Whole Ore Amalgamation: Artisanal Gold Mining in Nambija, Ecuador. Minerals 2023, 13, 1396. [Google Scholar] [CrossRef]
  23. mDawod Corporation Gold Price Today. Available online: https://pricegold.net/2025/may/ (accessed on 31 August 2025).
  24. Altun, O.; Altun, D. Estimation of Mineral Liberation Distribution Functions to Be Used in Modelling of Impact and Attrition Milling. Miner. Eng. 2021, 173, 107236. [Google Scholar] [CrossRef]
  25. UNEP. Estimating Mercury Use and Documenting Practices in Artisanal and Small-Scale Gold Mining: Methods and Tools Version 1.0; United Nations Environment Program Global Mercury Partnership: Nairobi, Kenya, 2018; ISBN 978-0-9939459-8-4. [Google Scholar]
  26. Stocklin-Weinberg, R.; Veiga, M.M.; Marshall, B.G. Training Artisanal Miners: A Proposed Framework with Performance Evaluation Indicators. Sci. Total Environ. 2019, 660, 1533–1541. [Google Scholar] [CrossRef] [PubMed]
  27. Cordy, P.; Veiga, M.; Crawford, B.; Garcia, O.; Gonzalez, V.; Moraga, D.; Roeser, M.; Wip, D. Characterization, Mapping, and Mitigation of Mercury Vapour Emissions from Artisanal Mining Gold Shops. Environ. Res. 2013, 125, 82–91. [Google Scholar] [CrossRef]
  28. Gibb, H.; O’Leary, K.G. Mercury Exposure and Health Impacts among Individuals in the Artisanal and Small-Scale Gold Mining Community: A Comprehensive Review. Environ. Health Perspect. 2014, 122, 667–672. [Google Scholar] [CrossRef] [PubMed]
  29. Yoshimura, A.; Suemasu, K.; Veiga, M.M. Estimation of Mercury Losses and Gold Production by Artisanal and Small-Scale Gold Mining (ASGM). J. Sustain. Metall. 2021, 7, 1045–1059. [Google Scholar] [CrossRef]
  30. Velásquez-López, P.C.; Veiga, M.M.; Hall, K. Mercury Balance in Amalgamation in Artisanal and Small-Scale Gold Mining: Identifying Strategies for Reducing Environmental Pollution in Portovelo-Zaruma, Ecuador. J. Clean. Prod. 2010, 18, 226–232. [Google Scholar] [CrossRef]
  31. Balzino, M.; Seccatore, J.; Marin, T.; De Tomi, G.; Veiga, M.M. Gold Losses and Mercury Recovery in Artisanal Gold Mining on the Madeira River, Brazil. J. Clean. Prod. 2015, 102, 370–377. [Google Scholar] [CrossRef]
  32. Oramah, I.T.; Richards, J.P.; Summers, R.; Garvin, T.; McGee, T. Artisanal and Small-Scale Mining in Nigeria: Experiences from Niger, Nasarawa and Plateau States. Extr. Ind. Soc. 2015, 2, 694–703. [Google Scholar] [CrossRef]
  33. Plumlee, G.S.; Durant, J.T.; Morman, S.A.; Neri, A.; Wolf, R.E.; Dooyema, C.A.; Hageman, P.L.; Lowers, H.A.; Fernette, G.L.; Meeker, G.P.; et al. Linking Geological and Health Sciences to Assess Childhood Lead Poisoning from Artisanal Gold Mining in Nigeria. Environ. Health Perspect. 2013, 121, 744–750. [Google Scholar] [CrossRef] [PubMed]
  34. Donkor, A.K.; Ghoveisi, H.; Bonzongo, J.-C.J. Use of Metallic Mercury in Artisanal Gold Mining by Amalgamation: A Review of Temporal and Spatial Trends and Environmental Pollution. Minerals 2024, 14, 555. [Google Scholar] [CrossRef]
  35. Hu, H.; Lin, H.; Zheng, W.; Tomanicek, S.J.; Johs, A.; Feng, X.; Elias, D.A.; Liang, L.; Gu, B. Oxidation and Methylation of Dissolved Elemental Mercury by Anaerobic Bacteria. Nat. Geosci. 2013, 6, 751–754. [Google Scholar] [CrossRef]
  36. Alencar Meira Da Silva, H.; Davée Guimarães, J.R. Mercury Cyanide Complexes and Their Relevance as Environmental Contaminants. Chemosphere 2024, 350, 141054. [Google Scholar] [CrossRef]
  37. Amadi, A.N.; Ebieme, E.E.; Musa, A.; Olashinde, P.I.; Ameh, I.M.; Shuaibu, A.M. Utility of Pollution Indices in Assessment of Soil Quality around Madaga Gold Mining Site, Niger State, North-Central Nigeria. Ife J. Sci. 2017, 19, 417–430. [Google Scholar] [CrossRef]
  38. Uriah, L.; Kenneth, T.; Gusikit, R.; Ayuba, M. Lead and Mercury Contamination Associated with Artisanal Gold Mining in Anka, Zamfara State, North Western Nigeria: The Continued Unabated Zamfara Lead Poisoning. J. Earth Sci. Eng. 2013, 3, 764–775. [Google Scholar]
  39. Sani, A.H.; Musa, A.; Achimugu, M.D. Assessment of Heavy Metal Pollution of Drinking Water Sources and Staple Food Cultivars around Artisanal Mining Site in Igade-Mashegu, Niger State, Nigeria. World J. Biol. Pharm. Health Sci. 2023, 14, 306–319. [Google Scholar] [CrossRef]
  40. Wang, J.; Feng, X.; Anderson, C.W.N.; Zhu, W.; Yin, R.; Wang, H. Mercury Distribution in the Soil–Plant–Air System at the Wanshan Mercury Mining District in Guizhou, Southwest China. Environ. Toxicol. Chem. 2011, 30, 2725–2731. [Google Scholar] [CrossRef]
  41. Ssenku, J.E.; Naziriwo, B.; Kutesakwe, J.; Mustafa, A.S.; Kayeera, D.; Tebandeke, E. Mercury Accumulation in Food Crops and Phytoremediation Potential of Wild Plants Thriving in Artisanal and Small-Scale Gold Mining Areas in Uganda. Pollutants 2023, 3, 181–196. [Google Scholar] [CrossRef]
  42. Eboigbe, E.O.; Veerasamy, N.; Odukoya, A.M.; Anene, N.C.; Sonke, J.E.; Sakisaka Méndez, S.; McLagan, D.S. Mercury Contamination in Staple Crops Impacted by Artisanal Small-Scale Gold Mining (ASGM): Stable Hg Isotopes Demonstrate Dominance of Atmospheric Uptake Pathway for Hg in Crops. Biogeosciences 2025, 22, 5591–5605. [Google Scholar] [CrossRef]
  43. Lepak, R.F.; Janssen, S.E.; Yin, R.; Krabbenhoft, D.P.; Ogorek, J.M.; DeWild, J.F.; Tate, M.T.; Holsen, T.M.; Hurley, J.P. Factors Affecting Mercury Stable Isotopic Distribution in Piscivorous Fish of the Laurentian Great Lakes. Environ. Sci. Technol. 2018, 52, 2768–2776. [Google Scholar] [CrossRef] [PubMed]
  44. Stuckler, D.; Basu, S.; McKee, M.; Lurie, M. Mining and Risk of Tuberculosis in Sub-Saharan Africa. Am. J. Public Health 2011, 101, 524–530. [Google Scholar] [CrossRef]
  45. Abiola, O.; Philips, F.; Oluwafemi, F. Geochemical Characterization of Nasko Gold Deposits, North-Western Nigeria. J. Appl. Geochem. 2017, 19, 277–288. [Google Scholar]
  46. Joseph, I.A.; Eterigbo, E.J.; Okafor, J.O. Characterization of Selected Ore Deposits for The Determination of Elements and Oxides Composition of Gold in Niger State for Industrial Application; Federal University of Technology Minna: Minna, Nigeria, 2019; pp. 55–65. [Google Scholar]
  47. Melodi, M.M.; Gbolagade, M.A.; Amigun, J.O.; Alaba, O.C. Statistical Investigation of the Relationship between Gold and Associate Minerals: A Case Study of Kagara Area of Niger State Nigeria Soil. Int. J. Eng. Adv. Technol. Stud. 2023, 11, 1–18. [Google Scholar] [CrossRef]
  48. Animashaun, I.M.; Oguntunde, P.G.; Akinwumiju, A.S.; Olubanjo, O.O. Rainfall Analysis over the Niger Central Hydrological Area, Nigeria: Variability, Trend, and Change Point Detection. Sci. Afr. 2020, 8, e00419. [Google Scholar] [CrossRef]
  49. Ummel, M.; Schulz, Y. On the Trail of African Gold: Quantifying Production and Trade to Combat Illicit Flows; SWISSAID: Bern, Switzerland, 2024; p. 138. [Google Scholar]
  50. de Andrade Lima, L.R.P.; Bernardez, L.A.; Barbosa, L.A.D. Characterization and Treatment of Artisanal Gold Mine Tailings. J. Hazard. Mater. 2008, 150, 747–753. [Google Scholar] [CrossRef]
  51. Zhao, K.; Wu, F.; Cheng, X.; Cheng, S.; Wu, J.; He, Y.; Wang, C.; Lkebir, N.; Cui, S.; Hu, P.; et al. Trace Element Compositions of Galena and Cerussite from the Bou Dahar MVT District, Morocco: Insights from LA-ICP-MS Analyses. Minerals 2024, 14, 748. [Google Scholar] [CrossRef]
  52. Bohre, A.; Avasthi, K.; Pet’kov, V.I. Vitreous and Crystalline Phosphate High Level Waste Matrices: Present Status and Future Challenges. J. Ind. Eng. Chem. 2017, 50, 1–14. [Google Scholar] [CrossRef]
Figure 1. Map indicating the location of Korokpa, Minna, Niger State.
Figure 1. Map indicating the location of Korokpa, Minna, Niger State.
Minerals 16 00384 g001
Figure 2. (a) Mining along a vein, (b) digging out ore from a shaft.
Figure 2. (a) Mining along a vein, (b) digging out ore from a shaft.
Minerals 16 00384 g002
Figure 3. Sorting the ROM.
Figure 3. Sorting the ROM.
Minerals 16 00384 g003
Figure 4. Grinding is done without dust control.
Figure 4. Grinding is done without dust control.
Minerals 16 00384 g004
Figure 5. The concentration process begins with the slurry and washing out concentrates: (a) sluicing process; (b) washing the concentrate into a bowl and conducting amalgamation.
Figure 5. The concentration process begins with the slurry and washing out concentrates: (a) sluicing process; (b) washing the concentrate into a bowl and conducting amalgamation.
Minerals 16 00384 g005
Figure 6. Process flow sheet for gold ore processing.
Figure 6. Process flow sheet for gold ore processing.
Minerals 16 00384 g006
Figure 7. The procedure for establishing the Hg balance in the study area.
Figure 7. The procedure for establishing the Hg balance in the study area.
Minerals 16 00384 g007
Figure 8. Comparing Hg balance parameters of Uke and Korokpa AGM sites.
Figure 8. Comparing Hg balance parameters of Uke and Korokpa AGM sites.
Minerals 16 00384 g008
Figure 9. A gold-buying shop in Minna melting doré.
Figure 9. A gold-buying shop in Minna melting doré.
Minerals 16 00384 g009
Figure 10. Grain-size distribution analysis of tailings sample from Korokpa: (a) Au grades, (b) % Au distribution.
Figure 10. Grain-size distribution analysis of tailings sample from Korokpa: (a) Au grades, (b) % Au distribution.
Minerals 16 00384 g010
Figure 11. Ag-Pb grade relationship, indicative of galena-hosted silver.
Figure 11. Ag-Pb grade relationship, indicative of galena-hosted silver.
Minerals 16 00384 g011
Table 1. Summary of Hg balance in 18 amalgamation operations.
Table 1. Summary of Hg balance in 18 amalgamation operations.
OperationFeed Mass (kg)Concentrate Mass (kg)Doré (g)Hg Added (g)Hg Recovered (g)Amalgam Mass (g)Hg Lost Volatilised (g)* Hg in Tailings (g)%Hg in Amalgam%Hg Recovered%Hg Volatilised%Hg in Tailings%Total Hg LostHglost:Auproduced
AVERAGE67311.40.583.392.251.230.640.5049.365.817.616.634.22.57
ST DEV5599.340.621.321.021.260.680.259.2515.714.39.7815.71.13
2 × St Dev111718.71.232.632.042.521.370.5118.531.428.619.631.42.26
* Hg in tailing was calculated as a mass balance difference between Hg added and the sum of Hg recovered through filtration and volatilized Hg. Standard error of the mean (SEM) is standard deviation divided by the square root of the number of operations, which in this case is 18.
Table 2. Results of gold metallurgical balance of 35 sluicing operations.
Table 2. Results of gold metallurgical balance of 35 sluicing operations.
S/NFeed Au (ppm)Tailing Au (ppm)%Au Recovery
Average1.741.0042.7
StDev2.031.6921.8
2 × StDev4.063.3843.5
Table 3. Grades of major elements in the tailing.
Table 3. Grades of major elements in the tailing.
Element Grades (ppm)
Fraction SizesAuAgPbCuZn SCePLaTh
+1.181.781.5627.627.812.02209.5980.02.560.68
−1.18 + 0.61.513.4819.722.714.036015.190.03.090.87
−0.6 + 0.30.723.1626.323.715.019021.180.04.311.15
−0.3 + 0.150.673.2631.526.016.028024.580.05.441.58
−0.15 + 0.0740.856.3550.037.722.040034.51108.462.43
−0.074 + 0.0381.4111.473.756.239.041049.023013.84.98
−0.0382.3910.2119.0158128.044095.935033.511.7
Average Grade1.034.8340.237.324.930529.71167.602.38
Disclaimer/Publisher’s Note: The statements, opinions and data contained in all publications are solely those of the individual author(s) and contributor(s) and not of MDPI and/or the editor(s). MDPI and/or the editor(s) disclaim responsibility for any injury to people or property resulting from any ideas, methods, instructions or products referred to in the content.

Share and Cite

MDPI and ACS Style

Anene, N.C.; Veiga, M.M.; Kullokom, J.E.; Klein, B. Assessment of Gold and Mercury Losses in Artisanal Mining Operations in Korokpa, Minna, Niger State. Minerals 2026, 16, 384. https://doi.org/10.3390/min16040384

AMA Style

Anene NC, Veiga MM, Kullokom JE, Klein B. Assessment of Gold and Mercury Losses in Artisanal Mining Operations in Korokpa, Minna, Niger State. Minerals. 2026; 16(4):384. https://doi.org/10.3390/min16040384

Chicago/Turabian Style

Anene, Nnamdi C., Marcello M. Veiga, John E. Kullokom, and Bern Klein. 2026. "Assessment of Gold and Mercury Losses in Artisanal Mining Operations in Korokpa, Minna, Niger State" Minerals 16, no. 4: 384. https://doi.org/10.3390/min16040384

APA Style

Anene, N. C., Veiga, M. M., Kullokom, J. E., & Klein, B. (2026). Assessment of Gold and Mercury Losses in Artisanal Mining Operations in Korokpa, Minna, Niger State. Minerals, 16(4), 384. https://doi.org/10.3390/min16040384

Note that from the first issue of 2016, this journal uses article numbers instead of page numbers. See further details here.

Article Metrics

Back to TopTop