Magmatic to Subsolidus Evolution of the Variscan Kastoria Pluton (NW Greece): Constraints from Mineral Chemistry and Textures
Abstract
1. Introduction
2. Geological Setting
3. Materials and Methods
4. Results—Discussion
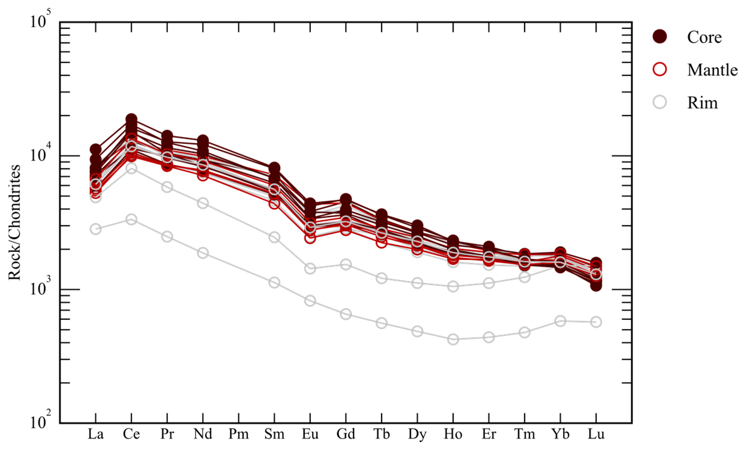
4.1. Titanite
4.1.1. Titanite Textures
4.1.2. Titanite Origin Criteria
4.1.3. Titanite—Discussion
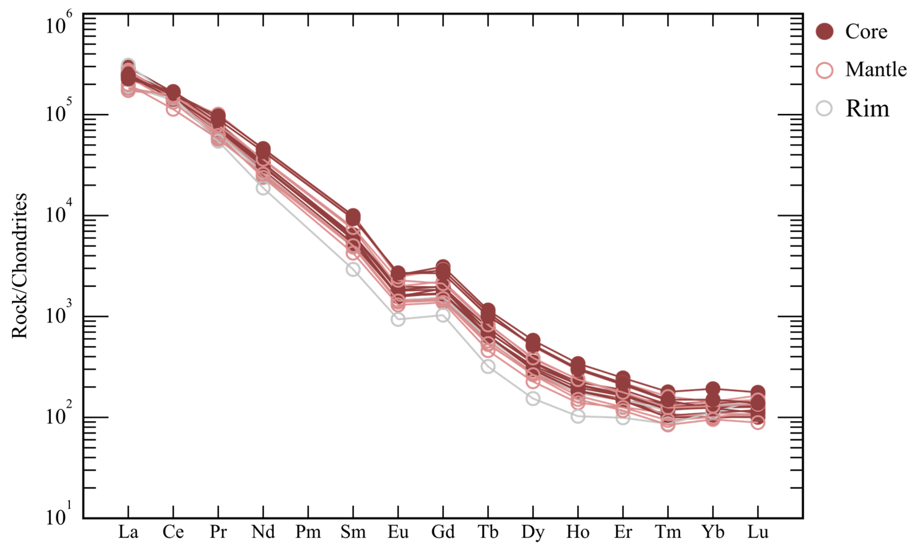
4.2. Allanite
4.2.1. Allanite Textures
4.2.2. Allanite Origin Criteria
4.2.3. Allanite—Discussion
4.3. Epidote
4.3.1. Epidote Origin Criteria
4.3.2. Prograde Metamorphic Epidote Generation
4.3.3. Retrograde Hydrothermal Epidote Generation
4.3.4. Potential Magmatic Epidote Relict
4.3.5. Epidote—Discussion
5. Conclusions
- (1)
- Crystallization of a hydrous, oxidized calc–alkaline melt.
- (2)
- Development of a prograde metamorphic assemblage with alteration of Hb to Act and Ep; Bi to Chl and Ep; and Pl to Ep. This stage also includes the formation of needle-like Tit and recrystallized rims on magmatic Tit and All. These features are consistent with growth under low-grade greenschist-facies to amphibolite conditions during the Alpine deformation.
- (3)
- Retrograde hydrothermal alteration producing metasomatic Ep, Chl, Cc, Qz, and fine Bi along fractures. This reflects an open-system, fluid-mediated overprint.
Supplementary Materials
Author Contributions
Funding
Data Availability Statement
Conflicts of Interest
Abbreviations
| Act | Actinolite |
| All | Allanite |
| Ap | Apatite |
| Bi | Biotite |
| Cc | Calcite |
| Chl | Chlorite |
| Ep | Epidote |
| Hb | Hornblende |
| Mic | Microcline |
| Pl | Plagioclase |
| Qz | Quartz |
| SausPl | Saussuritized Plagioclase |
| Tit | Titanite |
References
- Kilias, A. The Alpine Geological History of the Hellenides from the Triassic to the Present—Compression vs. Extension, a Dynamic Pair for Orogen Structural Configuration: A Synthesis. Geosciences 2023, 14, 10. [Google Scholar] [CrossRef]
- Katerinopoulos, A. Contribution in the Study of Plutonic Rocks from Western Varnountas, School of Geology. Ph.D. Thesis, University of Athens, Athens, Greece, 1983. [Google Scholar]
- Koroneos, A. Mineralogy, Petrology and Geochemistry of Eastern Varnountas Pluton (NW Macedonia). Ph.D. Thesis, Aristotle University of Thessaloniki, Thessaloniki, Greece, 1991. [Google Scholar]
- Pe-Piper, G.; Doutsos, T.; Mijara, A. Petrology and regional significance of the Hercynian granitoid rocks of the Olympiada area, northern Thessaly, Greece. Chem. Erde 1993, 53, 21–36. [Google Scholar]
- Pe-Piper, G.; Doutsos, T.; Mporonkay, C. Structure, geochemistry and mineralogy of Hercynian granitoid rocks of the Verdikoussa area, Northern Thessaly, Greece and their regional significance. Neues Jahrb. Mineral.–Abh. 1993, 165, 267–296. [Google Scholar]
- Kotopouli, C.N.; Pe-Piper, G.; Piper, D.J.W. Petrology and Evolution of the Hercynian Pieria Granitoid Complex (Thessaly, Greece): Paleogeographic and Geodynamic Implications. Lithos 2000, 50, 137–152. [Google Scholar] [CrossRef]
- Grigoriadou, A.; Koroneos, A.; Eleftheriadis, G. Mineralogy of The Kastoria pluton (W. Macedonia). Bull. Geol. Soc. Greece 2003, 35, 46–60. [Google Scholar]
- Zlatkin, O.; Avigad, D.; Gerdes, A. The Pelagonian Terrane of Greece in the Peri-Gondwanan Mosaic of the Eastern Mediterranean: Implications for the Geological Evolution of Avalonia. Precambr. Res. 2017, 290, 163–183. [Google Scholar] [CrossRef]
- EAGME. Geological Mapping of Greece 1:50,000, 1980—Map: Kastoria. Available online: https://www.eagme.gr/site/services (accessed on 20 November 2025).
- Mountrakis, D.M. Structural Geology of the North Pelagonian Zone s.l. and Geotectonic Evolution of the Internal Hellenides (Macedonia, Greece). Ph.D. Thesis, Aristotle University of Thessaloniki, Thessaloniki, Greece, 1983. [Google Scholar]
- Howell, D.; Griffin, W.L.; Pearson, N.J.; Powell, W.; Wieland, P.; O’Reilly, S.Y. Trace Element Partitioning in Mixed-Habit Diamonds. Chem. Geol. 2013, 355, 134–143. [Google Scholar] [CrossRef]
- Paton, C.; Hellstrom, J.; Paul, B.; Woodhead, J.; Hergt, J. Iolite: Freeware for the Visualisation and Processing of Mass Spectrometric Data. J. Anal. At. Spectrom. 2011, 26, 2508. [Google Scholar] [CrossRef]
- Woodhead, J.D.; Hellstrom, J.; Hergt, J.M.; Greig, A.; Maas, R. Isotopic and Elemental Imaging of Geological Materials by Laser Ablation Inductively Coupled Plasma-Mass Spectrometry. Geostand. Geoanalytical Res. 2007, 31, 331–343. [Google Scholar] [CrossRef]
- Zhao, Z.; Wang, B.; Wu, S.; Li, J. Titanite Textures, U-Pb Dating, Chemistry, and In Situ Nd Isotopes of the Lalingzaohuo Mafic Magmatic Enclaves and Host Granodiorites in the East Kunlun Orogen Belt: Insights into Magma Mixing Processes. Minerals 2025, 15, 886. [Google Scholar] [CrossRef]
- Li, M.; Gao, X.; Gu, G.; Guan, S. Magmatic–Hydrothermal Processes of the Pulang Giant Porphyry Cu (–Mo–Au) Deposit, Western Yunnan: A Perspective from Different Generations of Titanite. Minerals 2025, 15, 263. [Google Scholar] [CrossRef]
- Scibiorski, E.A.; Cawood, P.A. Titanite as a Petrogenetic Indicator. Terra Nova 2022, 34, 177–183. [Google Scholar] [CrossRef]
- Qu, P.; Niu, H.-C.; Weng, Q.; Yang, W.-B.; Yang, Y.-Y.; Zhang, D. In Situ U-Pb Geochronology, Elemental and Nd Isotopic Compositions of Titanite from the Mesozoic Porphyry Mo Deposits, NE China. Ore Geol. Rev. 2022, 144, 104817. [Google Scholar] [CrossRef]
- Kowallis, B.J.; Christiansen, E.H.; Dorais, M.J.; Winkel, A.; Henze, P.; Franzen, L.; Mosher, H. Variation of Fe, Al, and F Substitution in Titanite (Sphene). Geosciences 2022, 12, 229. [Google Scholar] [CrossRef]
- Gros, K.; Słaby, E.; Birski, Ł.; Kozub-Budzyń, G.; Sláma, J. Geochemical Evolution of a Composite Pluton: Insight from Major and Trace Element Chemistry of Titanite. Mineral. Petrol. 2020, 114, 375–401. [Google Scholar] [CrossRef]
- Pandit, D. Crystallization Evolution of Accessory Minerals in Palaeoproterozoic Granites of Bastar Craton, India. Curr. Sci. 2018, 114, 2329. [Google Scholar] [CrossRef]
- Chen, Y.-X.; Zheng, Y.-F. Extreme Nb/Ta Fractionation in Metamorphic Titanite from Ultrahigh-Pressure Metagranite. Geochim. Cosmochim. Acta 2015, 150, 53–73. [Google Scholar] [CrossRef]
- Aleinikoff, J.N.; Wintsch, R.P.; Fanning, C.M.; Dorais, M.J. U–Pb Geochronology of Zircon and Polygenetic Titanite from the Glastonbury Complex, Connecticut, USA: An Integrated SEM, EMPA, TIMS, and SHRIMP Study. Chem. Geol. 2002, 188, 125–147. [Google Scholar] [CrossRef]
- Kowallis, B.J.; Christiansen, E.H.; Griffen, D.T. Compositional variations in titanite. Geol. Soc. Am. Abstr. Programs 1997, 29, 402. [Google Scholar]
- Sawaki, Y.; Asanuma, H.; Sakata, S.; Abe, M.; Ueda, H.; Fujisaki, W.; Ohno, T. Zircon Trace-Element Compositions in Cenozoic Granitoids in Japan: Revised Discrimination Diagrams for Zircons in I-Type, S-Type, and A-Type Granites. Isl. Arc 2024, 33, e12539. [Google Scholar] [CrossRef]
- Sun, S.S.; McDonough, W.F. Chemical and isotopic systematics of oceanic basalts: Implications for mantle composition and processes. In Magmatism in the Ocean Basins; Special Publications; Saunders, A.D., Norry, M.J., Eds.; Geological Society: London, UK, 1989; Volume 42, pp. 313–345. [Google Scholar]
- Gao, X.-Y.; Zheng, Y.-F.; Chen, Y.-X.; Guo, J. Geochemical and U–Pb Age Constraints on the Occurrence of Polygenetic Titanites in UHP Metagranite in the Dabie Orogen. Lithos 2012, 136–139, 93–108. [Google Scholar] [CrossRef]
- Garber, J.M.; Hacker, B.R.; Kylander-Clark, A.R.C.; Stearns, M.; Seward, G. Controls on Trace Element Uptake in Metamorphic Titanite: Implications for Petrochronology. J. Petrol. 2017, 58, 1031–1057. [Google Scholar] [CrossRef]
- Olierook, H.K.H.; Taylor, R.J.M.; Erickson, T.M.; Clark, C.; Reddy, S.M.; Kirkland, C.L.; Jahn, I.; Barham, M. Unravelling Complex Geologic Histories Using U–Pb and Trace Element Systematics of Titanite. Chem. Geol. 2019, 504, 105–122. [Google Scholar] [CrossRef]
- Hayden, L.A.; Watson, E.B.; Wark, D.A. A Thermobarometer for Sphene (Titanite). Contrib. Mineral. Petrol. 2008, 155, 529–540. [Google Scholar] [CrossRef]
- Mutch, E.J.F.; Blundy, J.D.; Tattitch, B.C.; Cooper, F.J.; Brooker, R.A. An Experimental Study of Amphibole Stability in Low-Pressure Granitic Magmas and a Revised Al-in-Hornblende Geobarometer. Contrib. Mineral. Petrol. 2016, 171, 85. [Google Scholar] [CrossRef]
- Petřík, I.; Broska, I.; Lipka, J.; Siman, P. Granitoid Allanite-(Ce): Substitution relations, redox conditions and REE distributions (on an example of I-Type Granitoids, Western Carpathians, Slovakia). Geol. Carpathica 1995, 46, 79–94. [Google Scholar]
- Mellado, E.; Corbella, M.; Kylander-Clark, A. Allanite in Variscan Post-Collisional Lamprophyre Dykes from Les Guilleries (NE Iberia) as a Part of Rare Earth Elements Recycling in Collisional Orogens. Minerals 2022, 12, 954. [Google Scholar] [CrossRef]
- Gmochowska, W.; Wirth, R.; Słaby, E.; Anczkiewicz, R.; Krzątała, A.; Roddatis, V.; Sláma, J.; Kozub-Budzyń, G.A.; Bhattacharya, S.; Schreiber, A. Hydrothermal Alteration of Accessory Minerals (Allanite and Titanite) in the Late Archean Closepet Granitoid (Dharwar Craton, India): A TEM Study. Geochemistry 2024, 84, 126130. [Google Scholar] [CrossRef]
- Zhang, H.-X.; Jiang, S.-Y.; Yuan, F.; Liu, S.-Q. LA-(MC)-ICP-MS U-Th-Pb Dating and Nd Isotopes of Allanite in NYF Pegmatite from Lesser Qingling Orogenic Belt, Central China. Ore Geol. Rev. 2022, 145, 104893. [Google Scholar] [CrossRef]
- René, M. Allanite from Granitic Rocks of the Moldanubian Batholith (Central European Variscan Belt). In Rare Earth Elements and Their Minerals; Aide, M., Nakajima, T., Eds.; IntechOpen: London, UK, 2020. [Google Scholar] [CrossRef]
- Ondrejka, M.; Putiš, M.; Uher, P.; Schmiedt, I.; Pukančík, L.; Konečný, P. Fluid-Driven Destabilization of REE-Bearing Accessory Minerals in the Granitic Orthogneisses of North Veporic Basement (Western Carpathians, Slovakia). Mineral. Petrol. 2016, 110, 561–580. [Google Scholar] [CrossRef]
- Georgieva, S.; Vassileva, R.; Milenkov, G.; Stefanova, E. Major and Trace Element Signature of Epidote-Group Minerals in Altered Pegmatites from the Petrovitsa Pb–Zn Deposit of the Madan Ore Region, Central Rhodopes, Bulgaria: Evidence of Allanite/Epidote Transformation. Geol. Carpathica 2022, 73, 365–380. [Google Scholar] [CrossRef]
- Giere, R.; Sorensen, S.S. Allanite and Other REE-Rich Epidote-Group Minerals. Rev. Mineral. Geochem. 2004, 56, 431–493. [Google Scholar] [CrossRef]
- Doley, D.; Bhagabaty, B.; Borah, P. Fluid-Induced Alteration and Associated Rare-Earth Elements (REEs) Distribution in Accessory Minerals in Mayong Granite, Shillong Plateau, Northeast India. Int. J. Earth Sci. 2025, 114, 841–854. [Google Scholar] [CrossRef]
- Gregory, C.J.; Rubatto, D.; Hermann, J.; Berger, A.; Engi, M. Allanite Behaviour during Incipient Melting in the Southern Central Alps. Geochim. Cosmochim. Acta 2012, 84, 433–458. [Google Scholar] [CrossRef]
- Janák, M.; Petrík, I.; Plašienka, D.; Froitzheim, N.; Konečný, P. Allanite to Monazite Transition and Dating of Prograde Eo-Alpine Metamorphism in the Veporic Unit, Western Carpathians (Slovakia). Geol. Carpathica 2025, 76, 171–188. [Google Scholar] [CrossRef]
- Meshram, T.; Rao, S.B.; Sai, V.V.S.; Narahari, S.T.; Mishra, M.; Soni, L.K.; Naitam, A.; Dora, M.L.; Meshram, R. Rapid Magma Ascent and Genesis of the Neoproterozoic Granite Pluton in Sausar Belt, CITZ, India: Evidence of Epidote Dissolution, Allanite Trace Elements and Amphibole Thermobarometry. Indian J. Geosci. 2024, 78, 289–310. [Google Scholar]
- Guo, H.; Xiao, Y.; Xu, L.; Sun, H.; Huang, J.; Hou, Z. Origin of Allanite in Gneiss and Granite in the Dabie Orogenic Belt, Central East China. J. Asian Earth Sci. 2017, 135, 243–256. [Google Scholar] [CrossRef]
- Fu, Y.; Sun, X.; Li, D.; Lin, H.; Lai, C. LA-ICP-MS U-Th-Pb Dating and Trace Element Geochemistry of Allanite: Implications on the Different Skarn Metallogenesis between the Giant Beiya Au and Machangqing Cu-Mo-(Au) Deposits in Yunnan, SW China. Minerals 2017, 7, 251. [Google Scholar] [CrossRef]
- Liou, J.G. Synthesis and Stability Relations of Epidote, Ca2Al2FeSi3O12 (OH). J. Petrol. 1973, 14, 381–413. [Google Scholar] [CrossRef]
- Tulloch, A.J. Secondary Ca-Al Silicates as Low-Grade Alteration Products of Granitoid Biotite. Contrib. Mineral. Petrol. 1979, 69, 105–117. [Google Scholar] [CrossRef]
- Zen, E.; Hammarstrom, J.M. Magmatic Epidote and Its Petrologic Significance. Geology 1984, 12, 515–518. [Google Scholar] [CrossRef]
- Evans, B.W.; Vance, J.A. Epidote Phenocrysts in Dacitic Dikes, Boulder County, Colorado. Contrib. Mineral. Petrol. 1987, 96, 178–185. [Google Scholar] [CrossRef]
- Johnston, A.D.; Wyllie, P.J. Constraints on the origin of Archean trondhjemites based on phase relationships of Nûk gneiss with H2O at 15 kbar. Contrib. Mineral. Petrol. 1988, 100, 35–46. [Google Scholar] [CrossRef]
- Sial, A.N. Epidote-bearing calc-alkalic granitoids in northeast Brazil. Rev. Bras. Geociências 1990, 20, 88–100. [Google Scholar] [CrossRef]
- Schmidt, M.W.; Thompson, A.B. Epidote in Calcalkaline Magmas; an Experimental Study of Stability, Phase Relationships, and the Role of Epidote in Magmatic Evolution. Am. Mineral. 1996, 81, 462–474. [Google Scholar] [CrossRef]
- Franz, G.; Liebscher, A. Physical and Chemical Properties of the Epidote Minerals-An Introduction-. Rev. Mineral. Geochem. 2004, 56, 1–81. [Google Scholar] [CrossRef]
- Armbruster, T.; Bonazzi, P.; Akasaka, M.; Bermanec, V.; Chopin, C.; Gieré, R.; Heuss-Assbichler, S.; Liebscher, A.; Menchetti, S.; Pan, Y.; et al. Recommended Nomenclature of Epidote-Group Minerals. Eur. J. Mineral. 2006, 18, 551–567. [Google Scholar] [CrossRef]
- Frei, D.; Liebscher, A.; Franz, G.; Dulski, P. Trace Element Geochemistry of Epidote Minerals. Rev. Mineral. Geochem. 2004, 56, 553–605. [Google Scholar] [CrossRef]
- Grapes, R.H.; Hoskin, P.W.O. Epidote Group Minerals in Low-Medium Pressure Metamorphic Terranes. Rev. Mineral. Geochem. 2004, 56, 301–345. [Google Scholar] [CrossRef]
- Sial, A.N.; Vasconcelos, P.M.; Ferreira, V.P.; Pessoa, R.R.; Brasilino, R.G.; Morais Neto, J.M. Geochronological and Mineralogical Constraints on Depth of Emplacement and Ascencion Rates of Epidote-Bearing Magmas from Northeastern Brazil. Lithos 2008, 105, 225–238. [Google Scholar] [CrossRef]
- Chang, J.M.; Andronicos, C.L. Constraints on the Depth of Generation and Emplacement of a Magmatic Epidote-bearing Quartz Diorite Pluton in the Coast Plutonic Complex, British Columbia. Terra Nova 2009, 21, 480–488. [Google Scholar] [CrossRef]
- Masumoto, Y.; Enami, M.; Tsuboi, M.; Hong, M. Magmatic Zoisite and Epidote in Tonalite of the Ryoke Belt, Central Japan. Eur. J. Mineral. 2014, 26, 279–291. [Google Scholar] [CrossRef]
- Dall’Agnol, R.; Cunha, I.R.V.D.; Guimarães, F.V.; Oliveira, D.C.D.; Teixeira, M.F.B.; Feio, G.R.L.; Lamarão, C.N. Mineralogy, Geochemistry, and Petrology of Neoarchean Ferroan to Magnesian Granites of Carajás Province, Amazonian Craton: The Origin of Hydrated Granites Associated with Charnockites. Lithos 2017, 277, 3–32. [Google Scholar] [CrossRef]
- Basak, A.; Goswami, B.; Singha, A.; Das, S.; Bhattacharyya, C. Magmatic Epidote in the Grenvillian Granitoids of North Purulia Shear Zone, Chhotanagpur Gneissic Complex, India and Its Significance. Curr. Sci. 2019, 117, 298. [Google Scholar] [CrossRef]
- Da Cunha, I.R.V.; Dall’Agnol, R.; Scaillet, B.; De Sousa, L.A.M. Magmatic Epidote in Archean Granitoids of the Carajás Province, Amazonian Craton, and Its Stability during Magma Rise and Emplacement. J. S. Am. Earth Sci. 2021, 112, 103570. [Google Scholar] [CrossRef]
- Stuart, C.A.; Meek, U.; Daczko, N.R.; Piazolo, S.; Huang, J.-X. Chemical Signatures of Melt–Rock Interaction in the Root of a Magmatic Arc. J. Petrol. 2018, 59, 321–340. [Google Scholar] [CrossRef]
- Pacey, A.; Wilkinson, J.J.; Cooke, D.R. Chlorite and Epidote Mineral Chemistry in Porphyry Ore Systems: A Case Study of the Northparkes District, New South Wales, Australia. Econ. Geol. 2020, 115, 701–727. [Google Scholar] [CrossRef]
- Chen, J.; Liu, W.; Xu, J.; Zhou, X.; Wu, W.; Rao, D.; Wang, H. Geochemical Characteristics and Implications of Epidote in South Dulan and Vlaska Exploration Greenfield in North of Bor Metallogenic Zone, Serbia. Ore Geol. Rev. 2023, 163, 105798. [Google Scholar] [CrossRef]
- Schmidt, M.W.; Poli, S. Magmatic Epidote. Rev. Mineral. Geochem. 2004, 56, 399–430. [Google Scholar] [CrossRef]
- Pandit, D.; Panigrahi, M.K.; Moriyama, T. Constrains from Magmatic and Hydrothermal Epidotes on Crystallization of Granitic Magma and Sulfide Mineralization in Paleoproterozoic Malanjkhand Granitoid, Central India. Geochemistry 2014, 74, 715–733. [Google Scholar] [CrossRef]
- Narduzzi, F.; Farina, F.; Stevens, G.; Lana, C.; Nalini, H.A. Magmatic Garnet in the Cordilleran-Type Galiléia Granitoids of the Araçuaí Belt (Brazil): Evidence for Crystallization in the Lower Crust. Lithos 2017, 282–283, 82–97. [Google Scholar] [CrossRef]
- Meek, U.; Piazolo, S.; Daczko, N.R. The Field and Microstructural Signatures of Deformation-assisted Melt Transfer: Insights from Magmatic Arc Lower Crust, New Zealand. J. Metamorph. Geol. 2019, 37, 795–821. [Google Scholar] [CrossRef]
- Yavuz, F.; Yıldırım, K. A Windows Program for Calculation and Classification of epidote–supergroup minerals. Period. Mineral. 2018, 87, 269–285. [Google Scholar]
- Xiao, Q.; Zhou, T.; White, N.C.; Wang, S.; Liu, J.; Li, X. Epidote Geochemistry of the Chating Porphyry Cu-Au Deposit, Eastern China: Metallogenic and Exploration Implications for Porphyry Cu Deposits Associated with Carbonate Wall Rocks. Ore Geol. Rev. 2025, 179, 106546. [Google Scholar] [CrossRef]
- Wu, H.; He, Y.; Li, S.; Zhu, C.; Hou, Z. Partial Melts of Intermediate–Felsic Sources in a Wedged Thickened Crust: Insights from Granites in the Sulu Orogen. J. Petrol. 2020, 61, egaa053. [Google Scholar] [CrossRef]
- Nagashima, M.; Akasaka, M.; Sakurai, T. Chromian Epidote in Omphacite Rocks from the Sambagawa Metamorphic Belt, Central Shikoku, Japan. J. Mineral. Petrol. Sci. 2006, 101, 157–169. [Google Scholar] [CrossRef]





















Disclaimer/Publisher’s Note: The statements, opinions and data contained in all publications are solely those of the individual author(s) and contributor(s) and not of MDPI and/or the editor(s). MDPI and/or the editor(s) disclaim responsibility for any injury to people or property resulting from any ideas, methods, instructions or products referred to in the content. |
© 2026 by the authors. Licensee MDPI, Basel, Switzerland. This article is an open access article distributed under the terms and conditions of the Creative Commons Attribution (CC BY) license.
Share and Cite
Gerontidou, I.; Koroneos, A.; Papadopoulou, L.; Chatzipetros, A.; Masotta, M.; Karampelas, S. Magmatic to Subsolidus Evolution of the Variscan Kastoria Pluton (NW Greece): Constraints from Mineral Chemistry and Textures. Minerals 2026, 16, 83. https://doi.org/10.3390/min16010083
Gerontidou I, Koroneos A, Papadopoulou L, Chatzipetros A, Masotta M, Karampelas S. Magmatic to Subsolidus Evolution of the Variscan Kastoria Pluton (NW Greece): Constraints from Mineral Chemistry and Textures. Minerals. 2026; 16(1):83. https://doi.org/10.3390/min16010083
Chicago/Turabian StyleGerontidou, Ioanna, Antonios Koroneos, Lambrini Papadopoulou, Alexandros Chatzipetros, Matteo Masotta, and Stefanos Karampelas. 2026. "Magmatic to Subsolidus Evolution of the Variscan Kastoria Pluton (NW Greece): Constraints from Mineral Chemistry and Textures" Minerals 16, no. 1: 83. https://doi.org/10.3390/min16010083
APA StyleGerontidou, I., Koroneos, A., Papadopoulou, L., Chatzipetros, A., Masotta, M., & Karampelas, S. (2026). Magmatic to Subsolidus Evolution of the Variscan Kastoria Pluton (NW Greece): Constraints from Mineral Chemistry and Textures. Minerals, 16(1), 83. https://doi.org/10.3390/min16010083

