Integrated Prospectivity Mapping for Copper Mineralization in the Koldar Massif, Kazakhstan
Abstract
1. Introduction
2. Geographic and Geologic Settings of the Study Area
2.1. Geography
2.2. Geology
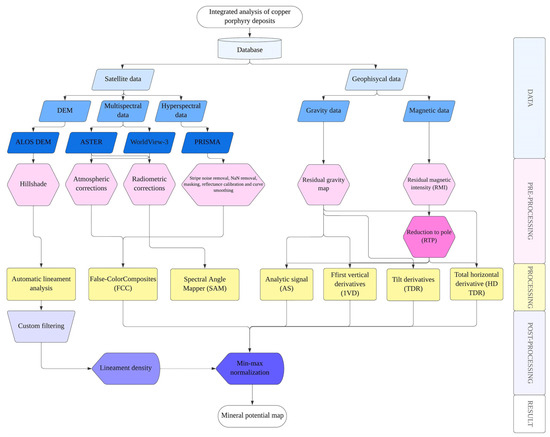
3. Materials and Methods
3.1. Data
3.2. Methods
3.2.1. Lineament Analysis
- (1)
- Geological and tectonic analysis of the study area;
- (2)
- Preprocessing of DEM data (hillshading);
- (3)
- Automatic lineament extraction;
- (4)
- Post-processing and manual filtering;
- (5)
- Calculation of quantitative indicators, including rose diagrams and lineament density;
- (6)
- Validation using ground-truth data and production of final outputs.
- RADI: filter radius;
- GTHR: edge gradient threshold;
- LTHR: minimum curve length;
- FTHR: line fitting tolerance;
- ATHR: angular difference threshold;
- DTHR: link distance threshold.
3.2.2. Spectral Analysis
3.2.3. Geophysical Processing
4. Results
4.1. Analysis of Lineaments and Structural Density
4.2. False-Color Composites
4.3. Spectral Angle Mapper
4.4. Magnetic Conversions
4.5. Gravic Conversions


5. Discussion
6. Conclusions
Author Contributions
Funding
Data Availability Statement
Acknowledgments
Conflicts of Interest
Abbreviations
| DEM | Digital Elevation Model |
| SWIR | Shortwave Infrared |
| VNIR | Near-Infrared |
| TIR | Thermal Infrared |
| FLAASH | Fast Line-of-sight Atmospheric Analysis of Spectral Hypercubes |
| FCC | False-Color Composite |
| SAM | Spectral Angle Mapper |
| TMI | Total Magnetic Intensity |
| RMI | Residual Magnetic Intensity |
| AS | Analytic Signal |
| 1VD | First Vertical Derivative |
| TDR | Tilt Derivative |
| HD or THDR | Total Horizontal Derivative |
References
- S&P Global Inc. Annual Report 2022—Powering Global Markets; S&P Global Inc.: New York, NY, USA, 2023; pp. 1–200. Available online: https://www.spglobal.com/en/annual-reports/2022 (accessed on 10 June 2025).
- Li, C.; Shen, P.; Pan, H. Mineralogy of the Aktogai Giant Porphyry Cu Deposit in Kazakhstan: Insights into the Fluid Composition and Oxygen Fugacity Evolution. Ore Geol. Rev. 2018, 95, 899–916. [Google Scholar] [CrossRef]
- Seltmann, R.; Porter, T.M. 2005-The Porphyry Cu-Au/Mo Deposits of Central Eurasia: 1. Tectonic, Geologic & Metallogenic Setting and Significant Deposits. PGC Publ. 2005, 2, 467–512. [Google Scholar]
- LeRiche, A.; Tims, S.; Saunders, E.; Mohr, P. Geotechnical Domaining for the Aktogay Porphyry Deposit Supported by Machine Learning Techniques. International Slope Stability 2022 Symposium. Tucson. 2022. Available online: https://www.researchgate.net/publication/369182038_Geotechnical_Domaining_for_the_Aktogay_Porphyry_Deposit_Supported_by_Machine_Learning_Techniques (accessed on 10 June 2025).
- Ngcofe, L.; Minnaar, H.; Halenyane, K.; Chevallier, L. Multispectral and Hyperspectral Remote Sensing: Target Area Generation for Porphyry Copper Exploration in the Namaqua Metamorphic Province, South Africa. S. Afr. J. Geol. 2013, 116, 259–272. [Google Scholar] [CrossRef]
- Hosseinjani Zadeh, M.; Tangestani, M.H.; Velasco Roldan, F.; Yusta, I. Spectral Characteristics of Minerals in Alteration Zones Associated with Porphyry Copper Deposits in the Middle Part of Kerman Copper Belt, SE Iran. Ore Geol. Rev. 2014, 62, 191–198. [Google Scholar] [CrossRef]
- Sojdehee, M.; Rasa, I.; Nezafati, N.; Abedini, M.V. Application of Spectral Analysis to Discriminate Hydrothermal Alteration Zones at Daralu Copper Deposit, SE Iran. Arab. J. Geosci. 2016, 9, 41. [Google Scholar] [CrossRef]
- Tshanga, M.M.; Ncube, L.; van Niekerk, E. Remote Sensing Insights into Subsurface-Surface Relationships: Land Cover Analysis and Copper Deposits Exploration. Earth Sci. Inform. 2024, 17, 3979–4000. [Google Scholar] [CrossRef]
- Sabbaghi, H.; Moradzadeh, A. ASTER Spectral Analysis for Host Rock Associated with Porphyry Copper-Molybdenum Mineralization. J. Geol. Soc. India 2018, 91, 627–638. [Google Scholar] [CrossRef]
- Mohammadi, F.A.; Amin, Z.M.; Ahmad, A. Bin Lineament Assessment of Aynak Copper Mine Using Remote Sensing Approach. IOP Conf. Ser. Earth Environ. Sci. 2020, 540, 012034. [Google Scholar] [CrossRef]
- Ramezani, T.; Maanijou, M.; Taghavi, A.; Lentz, D.R. Influence of Tectonic Factor on Porphyry Copper Deposits Localization and Distribution (Arasbaran District, NW Iran): Synthesis of Alteration Patterns and Lineaments Using Digital Techniques. Geotectonics 2022, 56, 382–403. [Google Scholar] [CrossRef]
- Decrée, S.; Robb, L. Ore Deposits: Origin, Exploration, and Exploitation; AGU Publications: Washington, DC, USA, 2019. [Google Scholar]
- Hobbs, B.E. The Use of Structural Geology in the Mineral Exploration Industry. Aust. J. Earth Sci. 2023, 70, 899–907. [Google Scholar] [CrossRef]
- Peters, S.G.; Jiazhan, H.; Zhiping, L.; Chenggui, J. Sedimentary Rock-Hosted Au Deposits of the Dian-Qian-Gui Area, Guizhou, and Yunnan Provinces, and Guangxi District, China. Ore Geol. Rev. 2007, 31, 170–204. [Google Scholar] [CrossRef]
- Peters, S.G. Use of Structural Geology in Exploration for and Mining of Sedimentary Rock-Hosted Au Deposits; Open-File Report 01-151; U.S. Geological Survey: Reston, VA, USA, 2001. [Google Scholar]
- Akbarpour, A.; Vanaei, M.; Sadeghi, B. Geology, Mineralogy, and Alteration of the Cu-Pb Veins, and Their Significance in Mineral Exploration: A Case Study in the Khajeh-Nezam Area, SE Iran. Geochemistry 2024, 84, 126041. [Google Scholar] [CrossRef]
- Garwin, S.; Whistler, B.; Ward, J.; Vaca, S.; Mather, N.; Chand, M.; Silva, J.; Rosero, B.; Cruz, A.; Guachamin, A.; et al. The Application of Geologic Mapping, Core Logging, and 3-D Geoscientific Data Integration in the Exploration and Resource Expansion of Porphyry Copper-(Gold) Deposits: Examples from Recent Discoveries in Ecuador and Chile. SEG Discov. 2022, 131, 13–24. [Google Scholar] [CrossRef]
- Shah, S.T.H.; Khan, N.G.; Abbasi, M.I.H.; Tabassum, K.; Shah, S.K.W. The Mineralization and Structural Geology of the Porphyry Copper Deposits of Pakistan. Nepal J. Sci. Technol. 2021, 19, 130–136. [Google Scholar] [CrossRef]
- Sunder Raju, P.V.; Satish Kumar, K. Magnetic Survey for Iron-Oxide-Copper-Gold (IOCG) and Alkali Calcic Alteration Signatures in Gadarwara, M.P, India: Implications on Copper Metallogeny. Minerals 2020, 10, 671. [Google Scholar] [CrossRef]
- Liang, S.; Sun, S.; Lu, H. Application of Airborne Electromagnetics and Magnetics for Mineral Exploration in the Baishiquan–Hongliujing Area, Northwest China. Remote Sens. 2021, 13, 903. [Google Scholar] [CrossRef]
- Wright, P.M. Gravity and Magnetic Methods in Mineral Exploration. In Economic Geology, Seventy-Fifth Anniversary Volume (1905–1980); Economic Geology Publishing Company: Littleton, CO, USA, 1981. [Google Scholar] [CrossRef]
- Thomas, M.D.; Pilkington, M.; McCuaig, M. Evaluation of Mineral Exploration Targets Defined by Airborne Gravity Gradiometry through Gravity and Magnetic Modelling: Vicinity of the Iron Range Fault, Purcell Anticlinorium, Southern Canadian Cordillera. Can. J. Earth Sci. 2019, 56, 452–470. [Google Scholar] [CrossRef]
- Karaiskos, D.; Apostolopoulos, G.; Orfanos, C. Gravity Survey for Mineral Exploration in Gerolekas Bauxite Mining Site in Greece. Mining 2024, 5, 3. [Google Scholar] [CrossRef]
- Pinet, N.; Gloaguen, E.; Giroux, B. Introduction to the Special Issue on Geophysics Applied to Mineral Exploration. Can. J. Earth Sci. 2019, 56, v–viii. [Google Scholar] [CrossRef]
- Tao, G.; Wang, G.; Zhang, Z. Extraction of Mineralization-Related Anomalies from Gravity and Magnetic Potential Fields for Mineral Exploration Targeting: Tongling Cu(–Au) District, China. Nat. Resour. Res. 2019, 28, 461–486. [Google Scholar] [CrossRef]
- Chaffee, M.A. Geochemical Exploration Techniques Applicable in the Search for Copper Deposits; U.S. Geological Survey: Reston, VA, USA, 1975. [Google Scholar]
- Li, J.; Zhou, Y.; Liu, C.; Zhang, S.; Yao, F.; Yang, G.; Hou, W. Geochemical Exploration Techniques with Deep Penetration: Implications for the Exploration of Concealed Potash Deposits in the Covered Area on the Southern Margin of the Kuqa Basin. Water 2025, 17, 298. [Google Scholar] [CrossRef]
- Ouchchen, M.; Boutaleb, S.; Abia, E.H.; El Azzab, D.; Miftah, A.; Dadi, B.; Echogdali, F.Z.; Mamouch, Y.; Pradhan, B.; Santosh, M.; et al. Exploration Targeting of Copper Deposits Using Staged Factor Analysis, Geochemical Mineralization Prospectivity Index, and Fractal Model (Western Anti-Atlas, Morocco). Ore Geol. Rev. 2022, 143, 104762. [Google Scholar] [CrossRef]
- Afify, A.M.; Osman, R.A.; Wanas, H.A.; Khater, T.M. Mineralogical and Geochemical Studies of Copper Mineralization in the Paleozoic Sedimentary Section in Southwestern Sinai, Egypt. Ore Geol. Rev. 2022, 147, 104994. [Google Scholar] [CrossRef]
- Helmiza, F. Remote Sensing Intelligent Interpretation for Geology: From Perspective of Geological Exploration; Springer: Berlin/Heidelberg, Germany, 2025. [Google Scholar]
- Sabins, F.F. Remote Sensing for Mineral Exploration. Ore Geol. Rev. 1999, 14, 157–183. [Google Scholar] [CrossRef]
- Yao, F.; Liu, S.; Wang, D.; Geng, X.; Wang, C.; Jiang, N.; Wang, Y. Review on the Development of Multi- and Hyperspectral Remote Sensing Technology for Exploration of Copper–Gold Deposits. Ore Geol. Rev. 2023, 162, 105732. [Google Scholar] [CrossRef]
- Sun, W.; Liu, S.; Wang, M.; Zhang, X.; Shang, K.; Liu, Q. Soil Copper Concentration Map in Mining Area Generated from AHSI Remote Sensing Imagery. Sci. Total Environ. 2023, 860, 160511. [Google Scholar] [CrossRef] [PubMed]
- Sikakwe, G.U. Mineral Exploration Employing Drones, Contemporary Geological Satellite Remote Sensing and Geographical Information System (GIS) Procedures: A Review. Remote Sens. Appl. 2023, 31, 100988. [Google Scholar] [CrossRef]
- Tagwai, M.G.; Jimoh, O.A.; Shehu, S.A.; Zabidi, H. Application of GIS and Remote Sensing in Mineral Exploration: Current and Future Perspectives. World J. Eng. 2024, 21, 487–502. [Google Scholar] [CrossRef]
- Said, K.O.; Onifade, M.; Akinseye, P.; Kolapo, P.; Abdulsalam, J. A Review of Geospatial Technology-Based Applications in Mineral Exploration. GeoJournal 2023, 88, 2889–2911. [Google Scholar] [CrossRef]
- Wallsten, B.; Magnusson, D.; Andersson, S.; Krook, J. The Economic Conditions for Urban Infrastructure Mining: Using GIS to Prospect Hibernating Copper Stocks. Resour. Conserv. Recycl. 2015, 103, 85–97. [Google Scholar] [CrossRef]
- Xiao, F.; Chen, X.; Cheng, Q. Combining Numerical Modeling and Machine Learning to Predict Mineral Prospectivity: A Case Study from the Fankou Pb–Zn Deposit, Southern China. Appl. Geochem. 2024, 160, 105857. [Google Scholar] [CrossRef]
- Shirmard, H.; Farahbakhsh, E.; Müller, R.D.; Chandra, R. A Review of Machine Learning in Processing Remote Sensing Data for Mineral Exploration. Remote Sens. Environ. 2022, 268, 112750. [Google Scholar] [CrossRef]
- Zuo, R.; Cheng, Q.; Xu, Y.; Yang, F.; Xiong, Y.; Wang, Z.; Kreuzer, O.P. Explainable Artificial Intelligence Models for Mineral Prospectivity Mapping. Sci. China Earth Sci. 2024, 67, 2864–2875. [Google Scholar] [CrossRef]
- Yang, F.; Zuo, R.; Kreuzer, O.P. Artificial Intelligence for Mineral Exploration: A Review and Perspectives on Future Directions from Data Science. Earth Sci. Rev. 2024, 258, 104941. [Google Scholar] [CrossRef]
- Davies, R.S.; Trott, M.; Georgi, J.; Farrar, A. Artificial Intelligence and Machine Learning to Enhance Critical Mineral Deposit Discovery. Geosyst. Geoenviron. 2025, 4, 100361. [Google Scholar] [CrossRef]
- Shirazi, A.; Hezarkhani, A.; Shirazy, A.; Pour, A.B. Geochemical Modeling of Copper Mineralization Using Geostatistical and Machine Learning Algorithms in the Sahlabad Area, Iran. Minerals 2023, 13, 1133. [Google Scholar] [CrossRef]
- Abedini, M.; Ziaii, M.; Timkin, T.; Pour, A.B. Machine Learning (ML)-Based Copper Mineralization Prospectivity Mapping (MPM) Using Mining Geochemistry Method and Remote Sensing Satellite Data. Remote Sens. 2023, 15, 3708. [Google Scholar] [CrossRef]
- Lauzon, D.; Gloaguen, E. Quantifying Uncertainty and Improving Prospectivity Mapping in Mineral Belts Using Transfer Learning and Random Forest: A Case Study of Copper Mineralization in the Superior Craton Province, Quebec, Canada. Ore Geol. Rev. 2024, 166, 105918. [Google Scholar] [CrossRef]
- van der Meer, F.D.; van der Werff, H.M.A.; van Ruitenbeek, F.J.A.; Hecker, C.A.; Bakker, W.H.; Noomen, M.F.; van der Meijde, M.; Carranza, E.J.M.; de Smeth, J.B.; Woldai, T. Multi- and Hyperspectral Geologic Remote Sensing: A Review. Int. J. Appl. Earth Obs. Geoinf. 2012, 14, 112–128. [Google Scholar] [CrossRef]
- Ghoneim, S.M.; Ali, H.F.; Abdelrahman, K.; Fnais, M.S.; Lala, A.M.S. Integrating Remote Sensing and Geophysical Data for Mapping Potential Gold Mineralization Localities at Abu Marawat Area, Central Eastern Desert, Egypt. Sci. Rep. 2024, 14, 18273. [Google Scholar] [CrossRef]
- Chattoraj, S.L.; Prasad, G.; Sharma, R.U.; Champati Ray, P.K.; van der Meer, F.D.; Guha, A.; Pour, A.B. Integration of Remote Sensing, Gravity and Geochemical Data for Exploration of Cu-Mineralization in Alwar Basin, Rajasthan, India. Int. J. Appl. Earth Obs. Geoinf. 2020, 91, 102162. [Google Scholar] [CrossRef]
- Araffa, S.A.S.; Abd-AlHai, M.M.; Mekkawi, M.M.; ElGalladi, A.A.M. Integrated Geophysical, Remote Sensing and Geochemical Investigation to Explore Gold-Mineralizations and Mapping Listvenites at Wadi Haimur, Eastern Desert, Egypt. Geocarto Int. 2022, 37, 17565–17602. [Google Scholar] [CrossRef]
- Mars, J.C.; Robinson, G.R.; Hammarstrom, J.M.; Zürcher, L.; Whitney, H.; Solano, F.; Gettings, M.; Ludington, S. Porphyry Copper Potential of the United States Southern Basin and Range Using ASTER Data Integrated with Geochemical and Geologic Datasets to Assess Potential Near-Surface Deposits in Well-Explored Permissive Tracts. Econ. Geol. 2019, 114, 1095–1121. [Google Scholar] [CrossRef]
- Forson, E.D.; Menyeh, A.; Wemegah, D.D. Mapping Lithological Units, Structural Lineaments and Alteration Zones in the Southern Kibi-Winneba Belt of Ghana Using Integrated Geophysical and Remote Sensing Datasets. Ore Geol. Rev. 2021, 137, 104271. [Google Scholar] [CrossRef]
- Moradpouri, F.; Hayati, M. A Copper Porphyry Promising Zones Mapping Based on the Exploratory Data, Multivariate Geochemical Analysis and GIS Integration. Appl. Geochem. 2021, 132, 105051. [Google Scholar] [CrossRef]
- Mnasri, M.; Amiri, A.; Nasr, I.H.; Belkhiria, W.; Inoubli, M.H. Integrated Geophysical Approach for Ore Exploration: Case Study of Sidi Bou Aouane–Khadhkhadha Pb–Zn Province—Northern Tunisia. Geophys. Prospect. 2023, 71, 1772–1791. [Google Scholar] [CrossRef]
- Blakely, R.J. Potential Theory in Gravity and Magnetic Applications; Cambridge University Press & Assessment: Cambridge, UK, 1995. [Google Scholar]
- Dadi, B.; Faik, F.; Boutaleb, S.; Abia, E.H.; El Azzab, D.; Ouchchen, M.; Mamouch, Y.; Echogdali, F.Z.; Mickus, K.L.; Abioui, M.; et al. Litho-Structural Interpretation of Aeromagnetic Anomalies Reveals Potential for Mineral Exploration in Tizi n’Test Region, Western High Atlas, Morocco. Sci. Rep. 2024, 14, 17116. [Google Scholar] [CrossRef]
- Ordóñez, C.; Ekwok, S.E.; Alkhayaat, A.; Bains, P.S.; Sharma, R.; Kumar, R.; Kulshreshta, A.; Mann, V.S.; Elmasry, Y. Delineation of Mineralization-Related Geologic Structures and Lithological Units Using Airborne Magnetic and Radiometric Data. Geomech. Geophys. Geo-Energy Geo-Resour. 2024, 10, 184. [Google Scholar] [CrossRef]
- Li, J.; Wang, J.; Meng, X.; Fang, Y.; Li, W.; Yang, S. An Analysis and Interpretation of Magnetic Data of the Qing-Chengzi Deposit in Eastern Liaoning (China) Area: Guide for Structural Identification and Mineral Exploration. Minerals 2024, 14, 1272. [Google Scholar] [CrossRef]
- Yu, X.; He, Y.; Wang, M.; Zhang, J.; Zhang, X.; Fan, Z. Gravity and Magnetic Field Characteristics and Regional Ore Prospecting of the Yili Ancient Continent, West Tianshan, Xinjiang Uygur Autonomous Region, China. China Geol. 2020, 3, 104–112. [Google Scholar] [CrossRef]
- Ramakrishna, T.S. Gravity and Magnetic Methods in Geological Studies: Principles, Integrated Exploration and Plate Tectonics. J. Geol. Soc. India 2012, 80, 584–585. [Google Scholar] [CrossRef]
- Kheyrollahi, H.; Alinia, F.; Ghods, A. Regional Magnetic and Gravity Structures and Distribution of Mineral Deposits in Central Iran: Implications for Mineral Exploration. J. Asian Earth Sci. 2021, 217, 104828. [Google Scholar] [CrossRef]
- Bahía, M.E.; Strazzere, L.; Benedini, L.; Gregori, D.A.; Kostadinoff, J. Gravity and Magnetic Exploration Applied to Iron Ore Deposits in the Sierra Grande Area, Río Negro Province, Argentina. Geophys. Prospect. 2024, 72, 1175–1188. [Google Scholar] [CrossRef]
- Werner, W. Examples of Structural Control of Hydrothermal Mineralization: Fault Zones in Epicontinental Sedimentary Basins—A Review. Geol. Rundsch. 1990, 79, 279–290. [Google Scholar] [CrossRef]
- Codeço, M.S.; Weis, P.; Andersen, C. Numerical Modeling of Structurally Controlled Ore Formation in Magmatic-Hydrothermal Systems. Geochem. Geophys. Geosystems 2022, 23, e2021GC010302. [Google Scholar] [CrossRef]
- Ghrefat, H.; Awawdeh, M.; Howari, F.; Al-Rawabdeh, A. Mineral Exploration Using Multispectral and Hyperspectral Remote Sensing Data. In Geoinformatics for Geosciences: Advanced Geospatial Analysis Using RS, GIS and Soft Computing; Elsevier: Amsterdam, The Netherlands, 2023. [Google Scholar] [CrossRef]
- Amer, R.; El Mezayen, A.; Hasanein, M. ASTER Spectral Analysis for Alteration Minerals Associated with Gold Mineralization. Ore Geol. Rev. 2016, 75, 239–251. [Google Scholar] [CrossRef]
- Rajendran, S.; Nasir, S. ASTER Capability in Mapping of Mineral Resources of Arid Region: A Review on Mapping of Mineral Resources of the Sultanate of Oman. Ore Geol. Rev. 2019, 108, 33–53. [Google Scholar] [CrossRef]
- Alimohammadi, M.; Alirezaei, S.; Kontak, D.J. Application of ASTER Data for Exploration of Porphyry Copper Deposits: A Case Study of Daraloo-Sarmeshk Area, Southern Part of the Kerman Copper Belt, Iran. Ore Geol. Rev. 2015, 70, 290–304. [Google Scholar] [CrossRef]
- Zhao, Z.F.; Zhou, J.X.; Lu, Y.X.; Chen, Q.; Cao, X.M.; He, X.H.; Fu, X.H.; Zeng, S.H.; Feng, W. Mapping Alteration Minerals in the Pulang Porphyry Copper Ore District, SW China, Using ASTER and WorldView-3 Data: Implications for Exploration Targeting. Ore Geol. Rev. 2021, 134, 104171. [Google Scholar] [CrossRef]
- Mertenov, V.M. Additional Geological Study on a Scale of 1:200000 in the Territory of the Bakanas Synclinorium; Ministry of Ecology and Natural Resources of the Republic of Kazakhstan: Almaty, Kazakhstan, 1997; Report No. 45219. [Google Scholar]
- Nazyrov, R. Software for Mining Operations Management on the Example of the Company “KAZ Minerals”; Satbayev University: Almaty, Kazakhstan, 2021; 66p. [Google Scholar]
- Otarbay Samal Geological Structure and Material Composition of Ores of Copper Porphyry Deposit Aktogay; Satbayev University: Almaty, Kazakhstan, 2020; 33p.
- Roda, M.; Spalla, M.I.; Filippi, M.; Lardeaux, J.-M.; Rebay, G.; Regorda, A.; Zanoni, D.; Zucali, M.; Gosso, G. Metamorphic Remnants of the Variscan Orogeny across the Alps and Their Tectonic Significance. Geosciences 2023, 13, 300. [Google Scholar] [CrossRef]
- Ziegler, P.A. Hercynian Suturing of Pangea. In Evolution of the Arctic–North Atlantic and the Western Tethys; American Association of Petroleum Geologists: Tulsa, OK, USA, 1988; 25p. [Google Scholar] [CrossRef]
- Perfilova, A.A.; Safonova, I.Y. Reconstruction of the age and composition of magmatic arcs based on studies of greywacke sandstones from accretionary complexes of Central and Eastern Kazakhstan. In Proceedings of the Tectonics and Geodynamics of the Earth’s Crust and Mantle: Fundamental Problems–2023: Proceedings of the LIV Tectonic Conference, Moscow, Russia, 31 January–4 February 2023; Volume 2, p. 328. [Google Scholar]
- Dyachkov, B.A.; Bisatova, A.E.; Mizernaya, M.A.; Zimanovskaya, N.A.; Oytseva, T.A.; Amralinova, B.B.; Aytbayeva, S.S.; Kuzmina, O.N.; Orazbekova, G.B. Geotectonic evolution and metallogeny of Southern Altai (Eastern Kazakhstan). Geol. Ore Depos. 2021, 63, 399–426. [Google Scholar] [CrossRef]
- De Luca, G.; Carotenuto, F.; Genesio, L.; Pepe, M.; Toscano, P.; Boschetti, M.; Miglietta, F.; Gioli, B. Improving PRISMA Hyperspectral Spatial Resolution and Geolocation by Using Sentinel-2: Development and Test of an Operational Procedure in Urban and Rural Areas. ISPRS J. Photogramm. Remote Sens. 2024, 215, 112–135. [Google Scholar] [CrossRef]
- Vangi, E.; D’Amico, G.; Francini, S.; Giannetti, F.; Lasserre, B.; Marchetti, M.; Chirici, G. The New Hyperspectral Satellite PRISMA: Imagery for Forest Types Discrimination. Sensors 2021, 21, 1182. [Google Scholar] [CrossRef] [PubMed]
- Aniyatov, I.A.; Lyubetsky, V.N.; Sokolov, A.V.; Istekova, S.A.; Osaulenko, I.S. Study of Criteria for Copper Mineralization Exploration in the North-Eastern Pribalkhashye Region Based on the Analysis of Deep Structures Using Geophysical Data; Ministry of the Kazakh SSR: Almaty, Kazakhstan, 1978; Report No. 30715. [Google Scholar]
- Ali EL-Omairi, M.; El Garouani, A.; Shebl, A. Investigation of Lineament Extraction: Analysis and Comparison of Digital Elevation Models in the Ait Semgane Region, Morocco. Remote Sens. Appl. 2024, 36, 101321. [Google Scholar] [CrossRef]
- Shebl, A.; Csámer, Á. Reappraisal of DEMs, Radar and Optical Datasets in Lineaments Extraction with Emphasis on the Spatial Context. Remote Sens. Appl. 2021, 24, 100617. [Google Scholar] [CrossRef]
- Ahmadi, H.; Pekkan, E.; Seyitoğlu, G. Automatic Lineaments Detection Using Radar and Optical Data with an Emphasis on Geologic and Tectonic Implications: A Case Study of Kabul Block, Eastern Afghanistan. Geocarto Int. 2023, 38, 2231400. [Google Scholar] [CrossRef]
- Sichugova, L.V.; Fazilova, D.S.; Mukhtorov, N.M. Density Analysis of Lineaments Using Remote Sensing Data. EPRA Int. J. Econ. Growth Environ. Issues 2020, 8, 12–18. [Google Scholar] [CrossRef]
- Ustinov, S.; Ostapchuk, A.; Svecherevskiy, A.; Usachev, A.; Gridin, G.; Grigor’eva, A.; Nafigin, I. Prospects of Geoinformatics in Analyzing Spatial Heterogeneities of Microstructural Properties of a Tectonic Fault. Appl. Sci. 2022, 12, 2864. [Google Scholar] [CrossRef]
- Salui, C.L. Methodological Validation for Automated Lineament Extraction by LINE Method in PCI Geomatica and MATLAB Based Hough Transformation. J. Geol. Soc. India 2018, 92, 321–328. [Google Scholar] [CrossRef]
- Lowell, J.D.; Guilbert, J.M. Lateral and vertical alteration–mineralization zoning in porphyry ore deposits. Econ. Geol. 1970, 65, 373–408. [Google Scholar] [CrossRef]
- Abrams, M.J.; Brown, D.; Lepley, L.; Sadowski, R. Remote sensing of porphyry copper deposits in southern Arizona. Econ. Geol. 1983, 78, 591–604. [Google Scholar] [CrossRef]
- Spatz, D.M.; Wilson, R.T. Remote sensing characteristics of porphyry copper systems, western America Cordillera. In Arizona Geological Society Digest; Pierce, F.W., Bolm, J.G., Eds.; Arizona Geological Society: Tucson, AZ, USA, 1995; Volume 20, pp. 94–108. [Google Scholar]
- Clark, R.N. Spectroscopy of rocks and minerals, and principles of spectrocopy. In Spectroscopy of Rocks and Minerals and Principles of Spectroscopy; Wiley: Hoboken, NJ, USA, 1999. [Google Scholar]
- Meerdink, S.K.; Hook, S.J.; Roberts, D.A.; Abbott, E.A. The ECOSTRESS spectral library version 1.0. Remote Sens. Environ. 2019, 230, 111196. [Google Scholar] [CrossRef]
- Lowell, J.D. Geology of the Kalamazoo orebody, San Manuel district, Arizona. Econ. Geol. 1968, 63, 645–654. [Google Scholar] [CrossRef]
- Berger, B.R.; Ayuso, R.A.; Wynn, J.C.; Seal, R.R. Preliminary Model of Porphyry Copper Deposits; U.S. Geological Survey Open-File Report 2008; U.S. Geological Survey: Reston, VA, USA, 2008; Volume 1321, 55p. [Google Scholar]
- Delibaş, O.; Genç, Y. Re-Os Molybdenite Ages of Granitoid-Hosted Mo-Cu Occurrences from Central Anatolia (Turkey). Ore Geol. Rev. 2012, 44, 39–48. [Google Scholar] [CrossRef]
- Amer, R.; Kusky, T.; El Mezayen, A. Remote Sensing Detection of Gold Related Alteration Zones in Um Rus Area, Central Eastern Desert of Egypt. Adv. Space Res. 2012, 49, 121–134. [Google Scholar] [CrossRef]
- Noori, L.; Pour, A.B.; Askari, G.; Taghipour, N.; Pradhan, B.; Lee, C.W.; Honarmand, M. Comparison of Different Algorithms to Map Hydrothermal Alteration Zones Using ASTER Remote Sensing Data for Polymetallic Vein-Type Ore Exploration: Toroud-Chahshirin Magmatic Belt (TCMB), North Iran. Remote Sens. 2019, 11, 495. [Google Scholar] [CrossRef]
- Roest, W.R.; Verhoef, J.; Pilkington, M. Magnetic Interpretation Using the 3-D Analytic Signal. Geophysics 1992, 57, 116–125. [Google Scholar] [CrossRef]
- Gay, S.P. Standard Curves for Magnetic Anomalies Over Long Horizontal Cylinders. Geophysics 1965, 30, 818–828. [Google Scholar] [CrossRef]
- Ackerman, H.A.; Dix, C.H. The First Vertical Derivative of Gravity. Geophysics 1955, 20, 148–154. [Google Scholar] [CrossRef]
- Chibueze Okpoli, C.; Owoicho Ogbole, J.; Anthony Victor, O.; Olumide Okanlawon, G. Mineral Exploration of Iwo-Apomu Southwestern Nigeria Using Aeromagnetic and Remote Sensing. Egypt. J. Remote Sens. Space Sci. 2022, 25, 371–385. [Google Scholar] [CrossRef]
- El All, E.A.; Khalil, A.; Rabeh, T.; Osman, S. Geophysical contribution to evaluate the subsurface structural setting using magnetic and geothermal data in El-Bahariya Oasis, Western Desert, Egypt. NRIAG J. Astron. Geophys. 2015, 4, 236–248. [Google Scholar] [CrossRef]
- Liu, C.; Qiu, C.; Wang, L.; Feng, J.; Wu, S.; Wang, Y. Application of ASTER Remote Sensing Data to Porphyry Copper Exploration in the Gondwana Region. Minerals 2023, 13, 501. [Google Scholar] [CrossRef]
- Feizi, F.; Mansuri, E. Separation of Alteration Zones on ASTER Data and Integration with Drainage Geochemical Maps in Soltanieh, Northern Iran. Open J. Geol. 2013, 03, 134–142. [Google Scholar] [CrossRef][Green Version]
- Mars, J.C.; Rowan, L.C. Regional Mapping of Phyllic- and Argillic-Altered Rocks in the Zagros Magmatic Arc, Iran, Using Advanced Spaceborne Thermal Emission and Reflection Radiometer (ASTER) Data and Logical Operator Algorithms. Geosphere 2006, 2, 161–186. [Google Scholar] [CrossRef]
- Orynbassarova, E.; Ahmadi, H.; Adebiyet, B.; Bekbotayeva, A.; Abdullayeva, T.; Beiranvand Pour, A.; Ilyassova, A.; Serikbayeva, E.; Talgarbayeva, D.; Bermukhanova, A. Mapping Alteration Minerals Associated with Aktogay Porphyry Copper Mineralization in Eastern Kazakhstan Using Landsat-8 and ASTER Satellite Sensors. Minerals 2025, 15, 277. [Google Scholar] [CrossRef]
- Chauvet, A. (Ed.) Structural Control of Mineral Deposits: Theory and Reality; MDPI: Basel, Switzerland, 2019; ISBN 978-3-03897-784-1/978-3-03897-785-8. [Google Scholar] [CrossRef]
- Lidia Lonergan, J.W.; McCaffrey, K. Fractures, Fluid Flow and Mineralization: An Introduction. Geol. Soc. Spec. Publ. 1999, 155, 1–6. [Google Scholar] [CrossRef]
- Zhang, Y.; Robinson, J.; Schaubs, P.M. Numerical Modelling of Structural Controls on Fluid Flow and Mineralization. Geosci. Front. 2011, 2, 449–461. [Google Scholar] [CrossRef]
- Aigul, K. Assessment of the Material Composition of Ores and Host Rocks of Copper Deposit Aktogay by Spectroscopy. Master’s Thesis, Satbayev University, Almaty, Kazakhstan, 2021. [Google Scholar]
- Alizadeh, H.; Arian, M. Rule of Structural Factors in Formation of Porphyry Copper Deposits in South Western Part of Kerman Area, Iran. Open J. Geol. 2015, 05, 489–498. [Google Scholar] [CrossRef][Green Version]
- Mirzaie, A.; Bafti, S.S.; Derakhshani, R. Fault Control on Cu Mineralization in the Kerman Porphyry Copper Belt, SE Iran: A Fractal Analysis. Ore Geol. Rev. 2015, 71, 237–247. [Google Scholar] [CrossRef]
- Ahmadi, H.; Uygucgil, H. Targeting Iron Prospective within the Kabul Block (SE Afghanistan) via Hydrothermal Alteration Mapping Using Remote Sensing Techniques. Arab. J. Geosci. 2021, 14, 183. [Google Scholar] [CrossRef]
- Yao, F.; Xu, X.; Yang, J.; Geng, X. A Remote-Sensing-Based Alteration Zonation Model of the Duolong Porphyry Copper Ore District, Tibet. Remote Sens. 2021, 13, 5073. [Google Scholar] [CrossRef]
- Rencz, A.N.; Ryerson, R.A. (Eds.) Manual of Remote Sensing, Volume 3: Remote Sensing for the Earth Sciences, 3rd ed.; John Wiley & Sons: Hoboken, NJ, USA, 1999; ISBN 978-0-471-29405-4. [Google Scholar]
- Di Tommaso, I.; Rubinstein, N. Hydrothermal Alteration Mapping Using ASTER Data in the Infiernillo Porphyry Deposit, Argentina. Ore Geol. Rev. 2007, 32, 275–290. [Google Scholar] [CrossRef]
- Hunt, G.R. Spectral Signatures of Particulate Minerals in the Visible and Near Infrared. Geophysics 1977, 42, 501–513. [Google Scholar] [CrossRef]
- Cao, M.J.; Li, G.M.; Qin, K.Z.; Evans, N.J.; Seitmuratova, E.Y. Assessing the Magmatic Affinity and Petrogenesis of Granitoids at the Giant Aktogai Porphyry Cu Deposit, Central Kazakhstan. Am. J. Sci. 2016, 316, 614–668. [Google Scholar] [CrossRef]











| Space Images | Spectral Bands | Spectral Region (μm) | Terrain Coverage (km) | Ground Resolution Cell (m) |
|---|---|---|---|---|
| ASTER | 14 | VNIR 0.52–0.86 SWIR 1.6–2.43 TIR 8.125–11.65 | 60 | VNIR 15 by 15 SWIR 30 by 30 TIR 90 by 90 |
| WorldView-3 | 28 | VNIR 0.4–1.04 SWIR 1.195–2.365 CAVIS 0.405–2.245 Pan 0.45–0.8 | 13.1 | VNIR 1.24 SWIR 3.7 CAVI 30 Pan 0.31 |
| PRISMA | 239 | 0.4–2.5 | 30 | 30 |
| Parameters | Description | Unit of Measurement | Default Values | Thresholds Applied |
|---|---|---|---|---|
| RADI | For the detection of edges | pixel | 10 | 40 |
| GTHR | For the detection of edges | - | 100 | 200 |
| LTHR | Minimum length of a curve taken as lineament | pixel | 30 | 160 |
| FTHR | Allowed tolerance in curve fitting to form a polyline | pixel | 3 | 3 |
| ATHR | Maximum angle between two linked polylines | degrees | 30 | 30 |
| DTHR | Maximum distance between two linked polylines | pixel | 20 | 20 |
Disclaimer/Publisher’s Note: The statements, opinions and data contained in all publications are solely those of the individual author(s) and contributor(s) and not of MDPI and/or the editor(s). MDPI and/or the editor(s) disclaim responsibility for any injury to people or property resulting from any ideas, methods, instructions or products referred to in the content. |
© 2025 by the authors. Licensee MDPI, Basel, Switzerland. This article is an open access article distributed under the terms and conditions of the Creative Commons Attribution (CC BY) license (https://creativecommons.org/licenses/by/4.0/).
Share and Cite
Talgarbayeva, D.; Vilayev, A.; Serikbayeva, E.; Orynbassarova, E.; Ahmadi, H.; Saurykov, Z.; Sydyk, N.; Bermukhanova, A.; Iskakov, B. Integrated Prospectivity Mapping for Copper Mineralization in the Koldar Massif, Kazakhstan. Minerals 2025, 15, 805. https://doi.org/10.3390/min15080805
Talgarbayeva D, Vilayev A, Serikbayeva E, Orynbassarova E, Ahmadi H, Saurykov Z, Sydyk N, Bermukhanova A, Iskakov B. Integrated Prospectivity Mapping for Copper Mineralization in the Koldar Massif, Kazakhstan. Minerals. 2025; 15(8):805. https://doi.org/10.3390/min15080805
Chicago/Turabian StyleTalgarbayeva, Dinara, Andrey Vilayev, Elmira Serikbayeva, Elmira Orynbassarova, Hemayatullah Ahmadi, Zhanibek Saurykov, Nurmakhambet Sydyk, Aigerim Bermukhanova, and Berik Iskakov. 2025. "Integrated Prospectivity Mapping for Copper Mineralization in the Koldar Massif, Kazakhstan" Minerals 15, no. 8: 805. https://doi.org/10.3390/min15080805
APA StyleTalgarbayeva, D., Vilayev, A., Serikbayeva, E., Orynbassarova, E., Ahmadi, H., Saurykov, Z., Sydyk, N., Bermukhanova, A., & Iskakov, B. (2025). Integrated Prospectivity Mapping for Copper Mineralization in the Koldar Massif, Kazakhstan. Minerals, 15(8), 805. https://doi.org/10.3390/min15080805

