Constructive Effect of Tuffaceous Filling Dissolution in Clastic Reservoir—A Case Study from Kuishan Sandstone in Permian of Gaoqing Buried Hill in Jiyang Depression, Bohai Bay Basin
Abstract
1. Introduction
2. Geological Background
3. Materials and Methods
4. Results
4.1. Reservoir Rock Types and Fundamental Characteristics
4.2. Pore Types
4.3. Authigenic Minerals Associated with Tuffaceous Alteration
4.3.1. Carbonate Minerals
4.3.2. Zeolites
4.3.3. Authigenic Clay Minerals
4.3.4. Authigenic Quartz
4.3.5. Authigenic Pyrite
4.3.6. Sericite (Altered Tuffaceous Material)
4.4. Characteristics of Diagenetic Fluids in Tuffaceous Sandstone Reservoirs
4.4.1. Fluid Inclusion Characteristics
4.4.2. Microscale Carbon and Oxygen Isotope Characteristics
4.4.3. Electron Probe Microanalysis (EPMA) of Tuffaceous Materials
4.4.4. Unique Features of Diagenetic Fluids in Tuffaceous Sandstone Reservoirs
5. Discussion
5.1. Tuffaceous Alteration and Dissolution Processes
5.2. Petrophysical Response to Tuffaceous Matrix Dissolution
5.3. Controlling Factors of Tuffaceous Matrix Dissolution
6. Conclusions
- (1)
- In the Permian Kuishan sandstone reservoirs of the Gaoqing buried hill and surrounding uplifts in the Jiyang Depression, Bohai Bay Basin, tuffaceous matrix dissolution pores and fracture pores contribute most significantly to increased pore connectivity. The ratio of tuffaceous matrix dissolution pores to total pore space shows a strong correlation with total porosity. The reservoirs also exhibit diverse authigenic minerals, including carbonate cement, zeolite cement, authigenic clay minerals, siliceous cement, ferruginous cement, altered tuffaceous material, and sericite.
- (2)
- Tuffaceous matrix dissolution generally enhances clastic reservoir quality. Based on alteration products and secondary mineral transformations, the tuffaceous matrix alteration intensity in the Kuishan Member of the Upper Shihezi Formation is classified into three levels: strong alteration (Type I), moderate alteration (Type II), and weak alteration (Type III). These types exhibit significant differences in reservoir properties and authigenic mineral assemblages, with strong alteration corresponding to high-quality reservoir facies.
- (3)
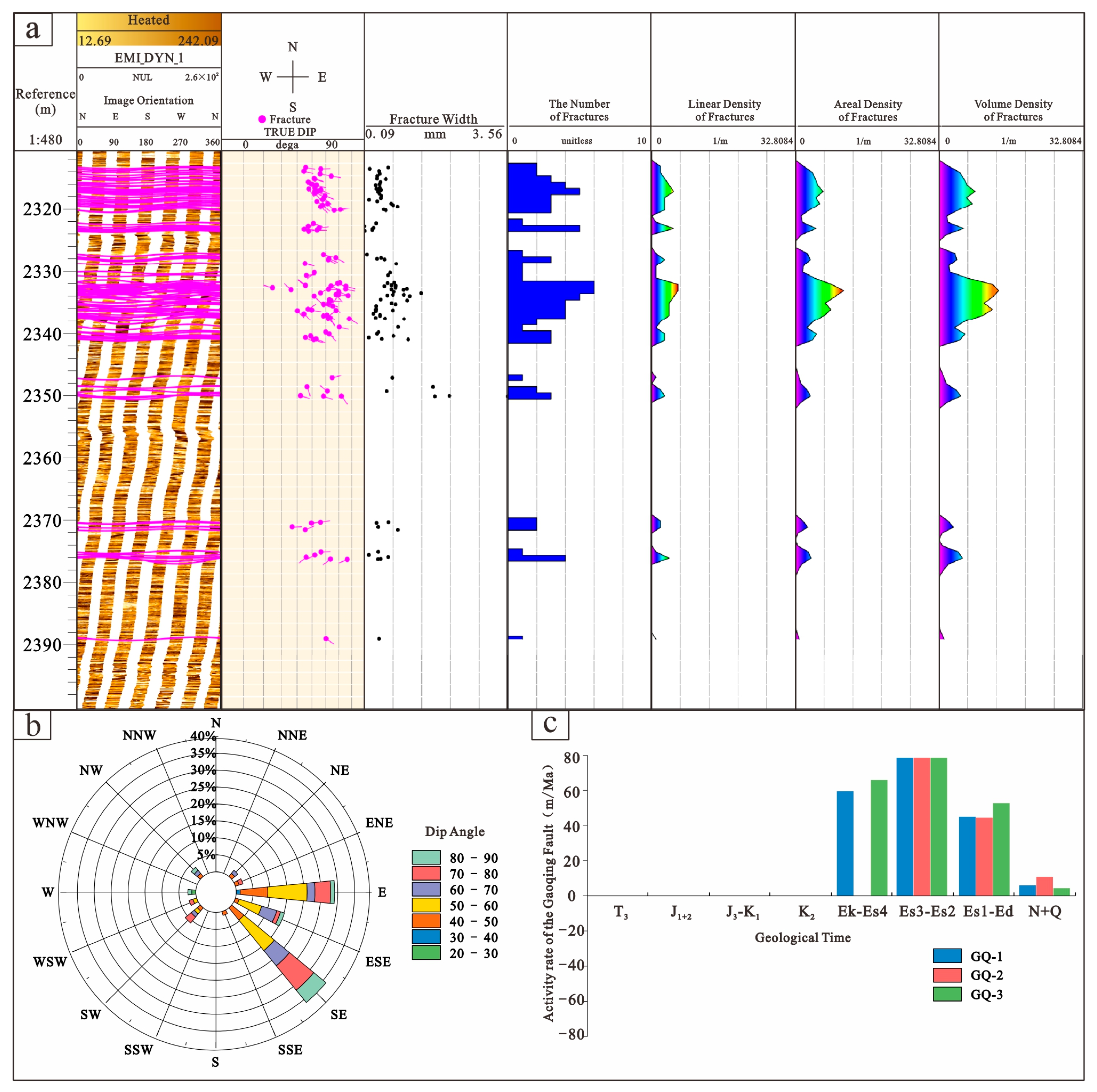
- The tuffaceous matrix is widely distributed in the study area’s reservoirs, with lithology, sedimentary facies, and fractures collectively controlling reservoir quality. By integrating structural maps, sandstone thickness maps, sedimentary facies distributions, and fracture predictions from ant-tracking and coherence algorithms, favorable zones for Kuishan sandstone reservoir development in the Gaoqing buried hill of the Jiyang Depression can be predicted.
Author Contributions
Funding
Data Availability Statement
Acknowledgments
Conflicts of Interest
References
- Ma, P.; Lin, C.; Zhang, S.; Dong, C.; Zhao, Y.; Dong, D.; Shehzad, K.; Awais, M.; Guo, D.; Mu, X. Diagenetic history and reservoir quality of tight sandstones: A case study from Shiqianfeng sandstones in upper Permian of Dongpu Depression, Bohai Bay Basin, eastern China. Mar. Pet. Geol. 2018, 89, 280–299. [Google Scholar]
- Liu, J.; Lyu, F.; Zhou, H.; Wang, J.; Niu, C.; Liu, X. Buried-hill seismic fault identification based on an anisotropic feature-enhanced transfer learning method. Geoenergy Sci. Eng. 2025, 246, 213657. [Google Scholar] [CrossRef]
- Cao, B.; Luo, X.; Worden, R.H.; Wang, X.; He, Y.; Qiao, X.; Zhang, L.; Lei, Y.; Zhou, J.; Deng, C. Contrasting diagenetic evolution and hydrocarbon charge of tight gas sandstones in the lower Permian Shanxi Formation, southeastern Ordos Basin, China. J. Asian Earth Sci. 2024, 276, 106330. [Google Scholar]
- Wang, H.Y.; Fan, T.L.; Xiao, Y.Y.; Chen, J.; Nie, W.B. Effect of tuffaceous components on physical property of sandstone reservoir. Acta Pet. Sin. 2010, 31, 432–439. [Google Scholar]
- Martinez-Paco, M.; Velasco-Tapia, F.; Santana-Salas, L.A.; Juárez-Arriaga, E.; de Alba, J.A.; Ocampo-Diaz, Y.Z.E. San Felipe and Caracol tuffaceous sandstones, NE Mexico—Late Cretaceous continental arc petrogenetic link: Petrographic, geochemical, and geochronological evidence. J. S. Am. Earth Sci. 2022, 116, 103818. [Google Scholar] [CrossRef]
- Jin, Z.H.; Yuan, G.H.; Zhang, X.T.; Cao, Y.C.; Ding, L.; Li, X.Y.; Fu, X.H. Differences of tuffaceous components dissolution and their impact on physical properties in sandstone reservoirs: A case study on Paleogene Wenchang Formation in Huizhou-Lufeng area, Zhu I Depression, Pearl River Mouth Basin, China. Pet. Explor. Dev. 2023, 50, 111–124. [Google Scholar] [CrossRef]
- Tian, L.X. Genesis Mechanism of Tuffaceous Materials in Paleogene Large-Scale Glutenite Reservoirs and Implications for Hydrocarbon Exploration in the Huizhou Depression, Pearl River Mouth Basin. Earth Sci. 2022, 47, 452–463. [Google Scholar]
- Hou, Z.S.; Chen, S.Y.; Liu, H.M.; Yang, H.Y.; Li, C.; Wang, W.W. Hydrothermal fluid activity and its hydrocarbon geological significance in Dongying depression. J. China Univ. Min. Technol. 2019, 48, 1090–1101. [Google Scholar]
- Yang, S.C.; Lu, P.S.; Zhao, Y.F. Structural features and transporting action of the uncoformity on the top of Mesozoic Group in Gaoqing Area. Pet. Geol. Oilfield Dev. Daqing 2018, 37, 32–37. [Google Scholar]
- Wang, Y.L.; Qiu, L.W.; Liu, W.H.; Yang, Y.Q.; Teng, B.G.; Wu, W.Q. Diagenetic Response of Clastic Buried Hill Buried-Uplifted-Reburied: A Case Study from Upper Shihezi Formation in Permian of Gubei Buried Hill of Jiyang Depression. Earth Sci. 2023, 48, 1481–1495. [Google Scholar]
- Wang, W.; Jiang, Z.; Xie, X.; Guo, J.; Yang, Y. Sedimentary characteristics and interactions among volcanic, terrigenous and marine processes in the Late Permian Kuishan Member, Eastern Block of the North China Craton. Sediment. Geol. 2020, 407, 105741. [Google Scholar]
- Xu, N.N. Formation Mechanism of High Quality Reservoir of the Upper Paleozoic Tight Sandstones in Daniudi Gas Field, Ordos Basin. Ph.D. Thesis, China University of Petroleum (East China), Qingdao, China, 2017. [Google Scholar]
- SY/T 5368-2000; Industry Standard of the People’s Republic of China-Rock Slice Identification. China National Petroleum Corporation (CNPC): Beijing, China, 2000.
- SY/T 6285-2018; Industry Standard of the People’s Republic of China-Evaluation Method for Oil and Gas Reservoirs. China National Petroleum Corporation (CNPC): Beijing, China, 2018.
- Northrop, D.A.; Clayton, R.N. Oxygen-Isotope Fractionations in Systems Containing Dolomite. J. Geol. 1966, 74, 174–196. [Google Scholar]
- Friedman, I.; O’Neil, J.R. Compilation of stable isotope fractionation factors of geochemical interest. In Data of Geochemistry; USAGS: Daytona Beach, FL, USA, 1977; pp. KK1–KK12. [Google Scholar]
- Schmid, S.; Worden, H.; Fisher, Q.J. Diagenesis and reservoir quality of the Sherwood Sandstone (Triassic), Corrib Field, Slyne Basin, west of Ireland. Mar. Pet. Geol. 2004, 21, 299–315. [Google Scholar] [CrossRef]
- Yu, Z.F. Petrologic Mechanism and Logging Response of Complex Lithology of Volcaniclastic Rock in Hailaer-Tamtsag Basin. Ph.D. Thesis, Jilin University, Changchun, China, 2013. [Google Scholar]
- Wu, Q. Paleo-Mesozoic Fault System and Tectonic Evolution in Gaoqing Area. Master’s Thesis, China University of Petroleum (East China), Qingdao, China, 2017. [Google Scholar]
- Guo, S.F.; Yang, F. Application of ant body fault identification technique in Northeast Sichuan province. Petrochem. Ind. Technol. 2021, 28, 120–121. [Google Scholar]
- Ma, Y.; Li, H.; Liu, K.; Gu, H.M.; Ren, H. Application of an ant-tracking technique based on spectral decomposition to fault characterization. Geophys. Prospect. Pet. 2020, 59, 258–266. [Google Scholar]
- Khan, M.A.; Amjad, M.R.; Iltaf, K.H.; Ahmed, A.; Awan, R.S. Structural inheritance through 3D reservoir modeling and ant-tracking attribute implications for structural configuration of Upper Cretaceous Pab Sandstone, Kirthar Fold Belt, Pakistan. J. Nat. Gas Geosci. 2024, 9, 123–137. [Google Scholar]









Disclaimer/Publisher’s Note: The statements, opinions and data contained in all publications are solely those of the individual author(s) and contributor(s) and not of MDPI and/or the editor(s). MDPI and/or the editor(s) disclaim responsibility for any injury to people or property resulting from any ideas, methods, instructions or products referred to in the content. |
© 2025 by the authors. Licensee MDPI, Basel, Switzerland. This article is an open access article distributed under the terms and conditions of the Creative Commons Attribution (CC BY) license (https://creativecommons.org/licenses/by/4.0/).
Share and Cite
Ci, X.; Wang, Y.; Du, H.; Qiu, L.; Wang, Z.; Yang, Z. Constructive Effect of Tuffaceous Filling Dissolution in Clastic Reservoir—A Case Study from Kuishan Sandstone in Permian of Gaoqing Buried Hill in Jiyang Depression, Bohai Bay Basin. Minerals 2025, 15, 371. https://doi.org/10.3390/min15040371
Ci X, Wang Y, Du H, Qiu L, Wang Z, Yang Z. Constructive Effect of Tuffaceous Filling Dissolution in Clastic Reservoir—A Case Study from Kuishan Sandstone in Permian of Gaoqing Buried Hill in Jiyang Depression, Bohai Bay Basin. Minerals. 2025; 15(4):371. https://doi.org/10.3390/min15040371
Chicago/Turabian StyleCi, Xinghua, Yelei Wang, Huanfu Du, Longwei Qiu, Zhifeng Wang, and Zhen Yang. 2025. "Constructive Effect of Tuffaceous Filling Dissolution in Clastic Reservoir—A Case Study from Kuishan Sandstone in Permian of Gaoqing Buried Hill in Jiyang Depression, Bohai Bay Basin" Minerals 15, no. 4: 371. https://doi.org/10.3390/min15040371
APA StyleCi, X., Wang, Y., Du, H., Qiu, L., Wang, Z., & Yang, Z. (2025). Constructive Effect of Tuffaceous Filling Dissolution in Clastic Reservoir—A Case Study from Kuishan Sandstone in Permian of Gaoqing Buried Hill in Jiyang Depression, Bohai Bay Basin. Minerals, 15(4), 371. https://doi.org/10.3390/min15040371

