A Hybrid Framework for Detecting Gold Mineralization Zones in G.R. Halli, Western Dharwar Craton, Karnataka, India
Abstract
1. Introduction
- Generate anomaly maps of selected geochemical elements using ArcGIS.
- Create a negative sample dataset by defining non-mineralized zones based on criteria derived from the positive dataset.
- Construct a spatial distribution map from positive and negative datasets.
- Evaluate model performance using classification accuracy, AUC values, and ROC curves.
- Predict spatial probabilities of mineral prospectivity for various classifiers.
- Develop and compare the MPMs generated by both the ML and DL models.
2. Literature Review
3. Geology of the Area
Geology of Dharwar Craton
- Quartz veins in altered metabasalt and meta-argillite/phyllite.
- Lenses or zones rich in ankeritic veins.
- Quartz–sericite assemblages.
- Chlorite + ankerite + quartz + albite + Na-mica (paragonite) assemblages.
- Quartz + ankerite + tourmaline ± albite assemblages.
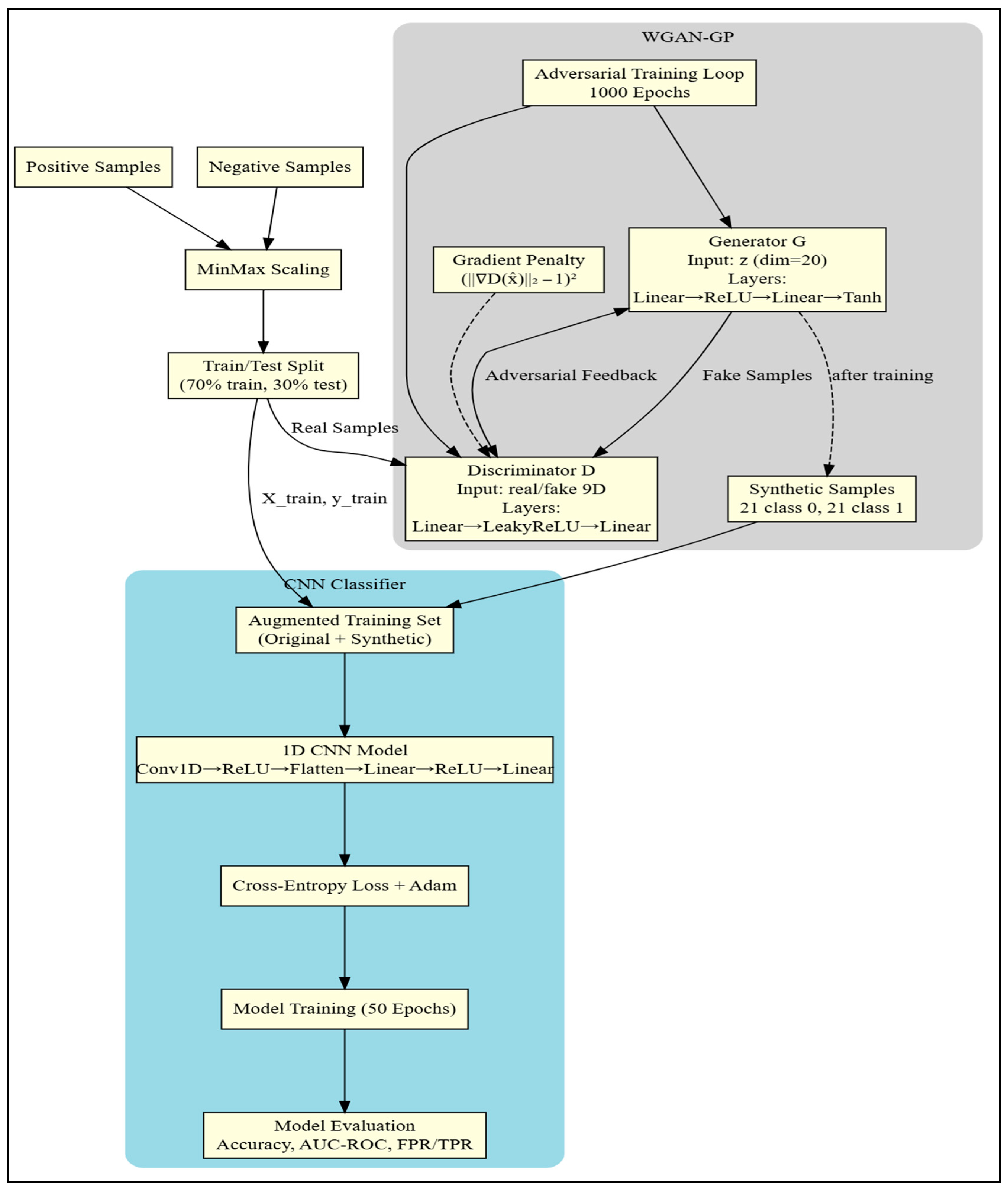
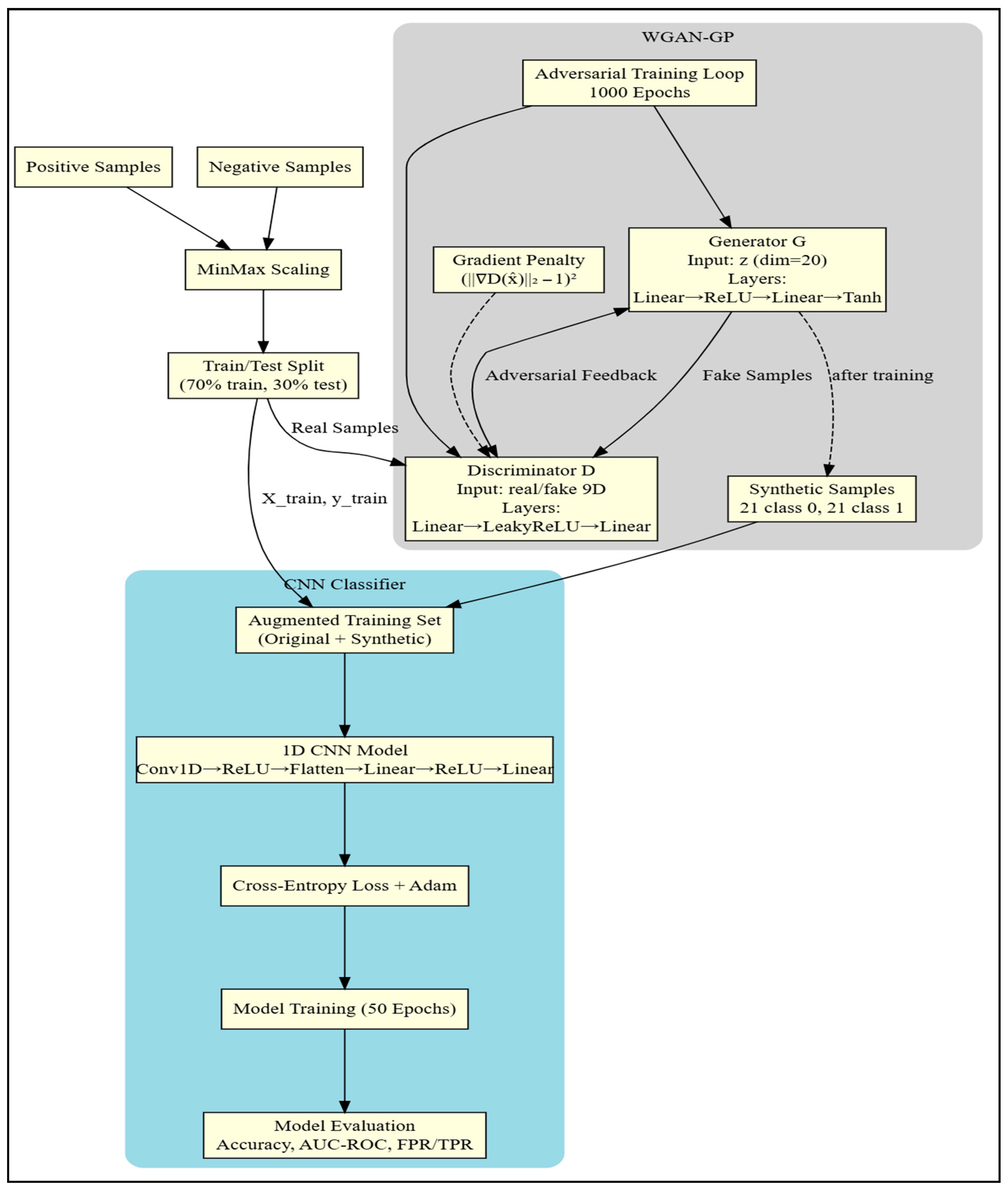
4. Methodology
4.1. Data Preparation
4.2. Synthetic Data Generation Using WGAN-GP
- Generator G: Input latent vector z ∈ R20 sampled from N(0, I). Layers: Linear(20, 64) → ReLU → Linear(64, 128) → ReLU → Linear(128, 9).
- Critic D: Input x ∈ R9. Layers: Linear(9, 128) → LeakyReLU(0.2) → Linear(128, 64) → LeakyReLU(0.2) → Linear(64, 1).
4.3. CNN Classification
4.4. Fuzzy-Kernel Extreme Learning Machine (FKELM)
4.5. Machine Learning Models
4.6. Evaluation Metrics
4.7. Hyperparameter Tuning Strategy
4.8. Workflow Summary
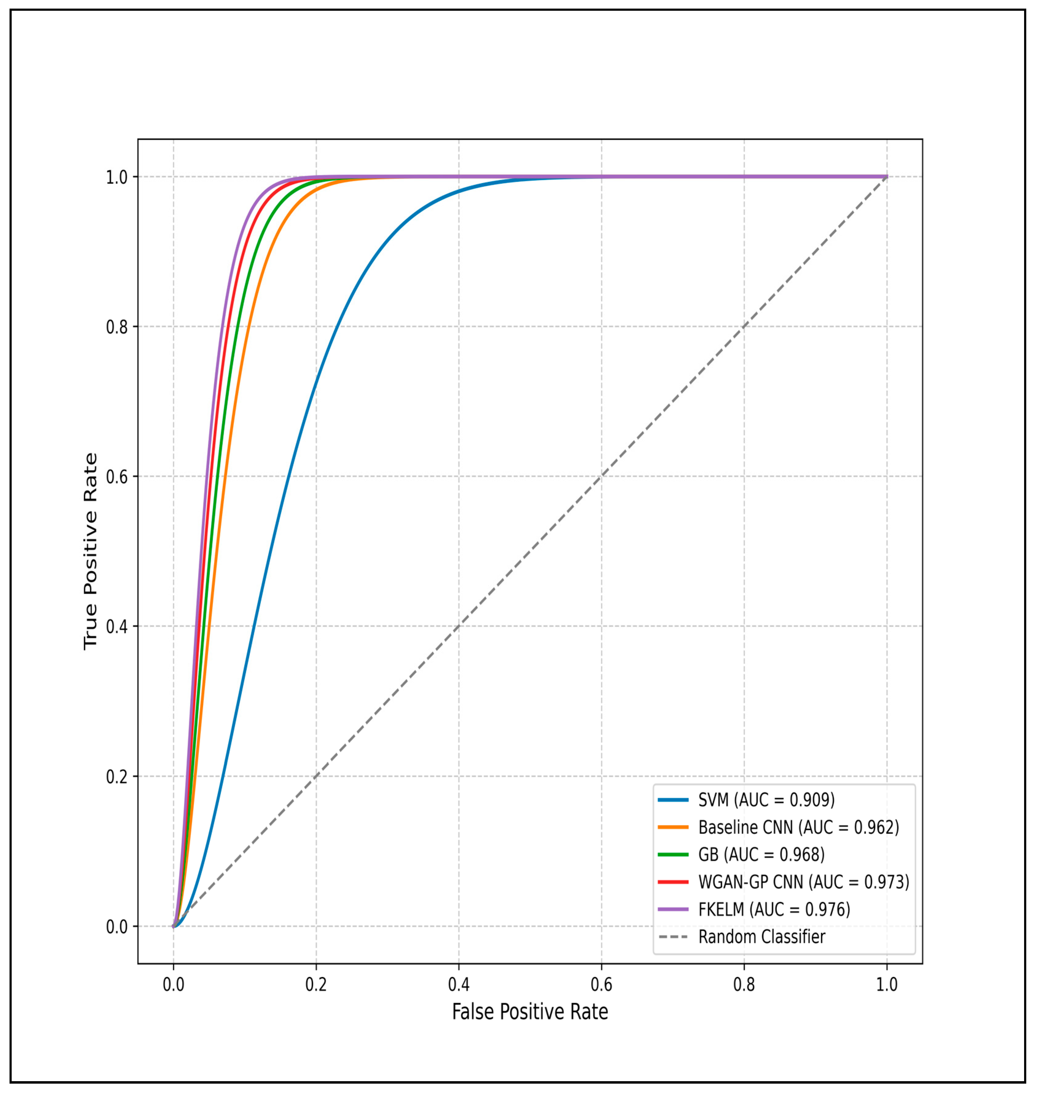
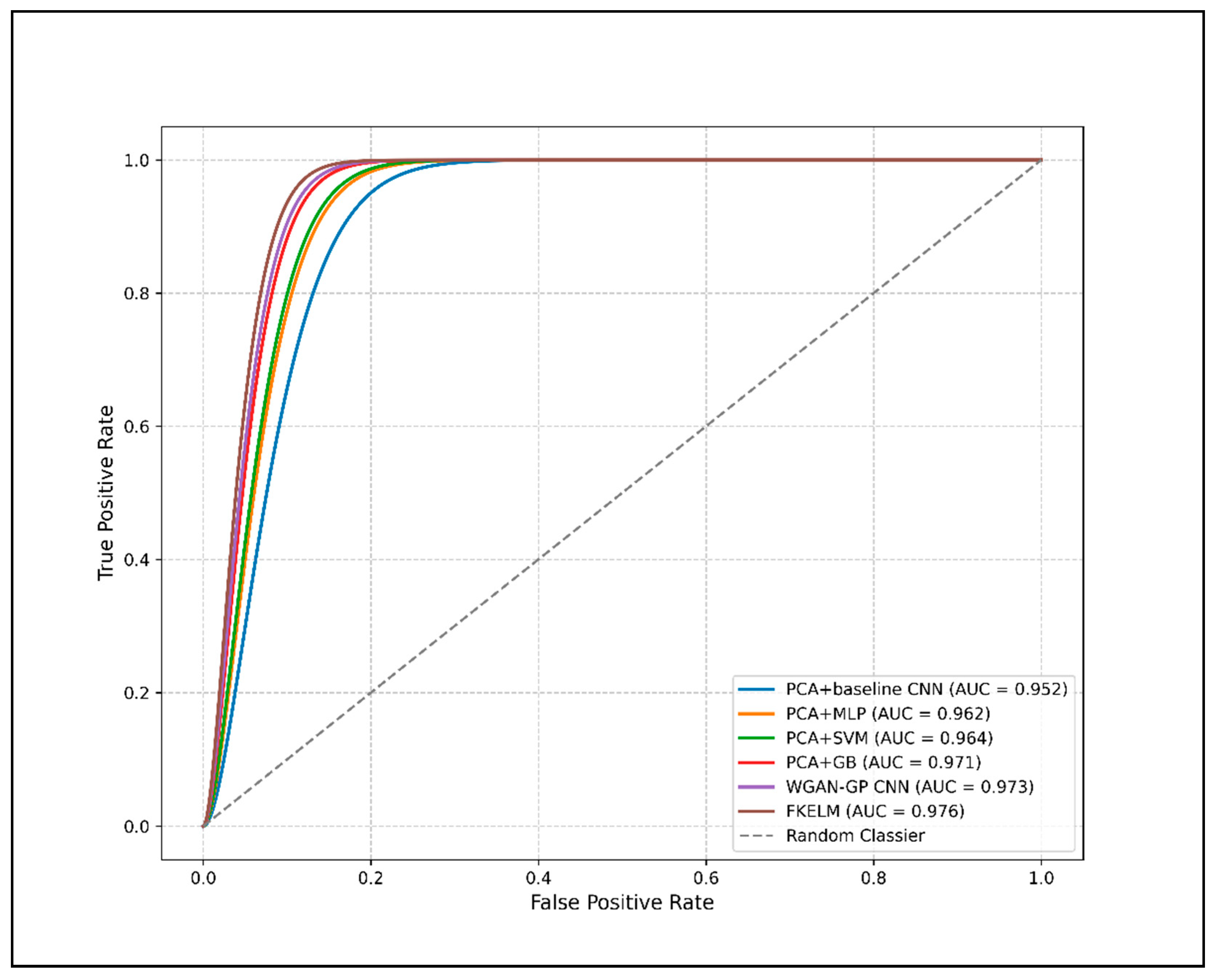
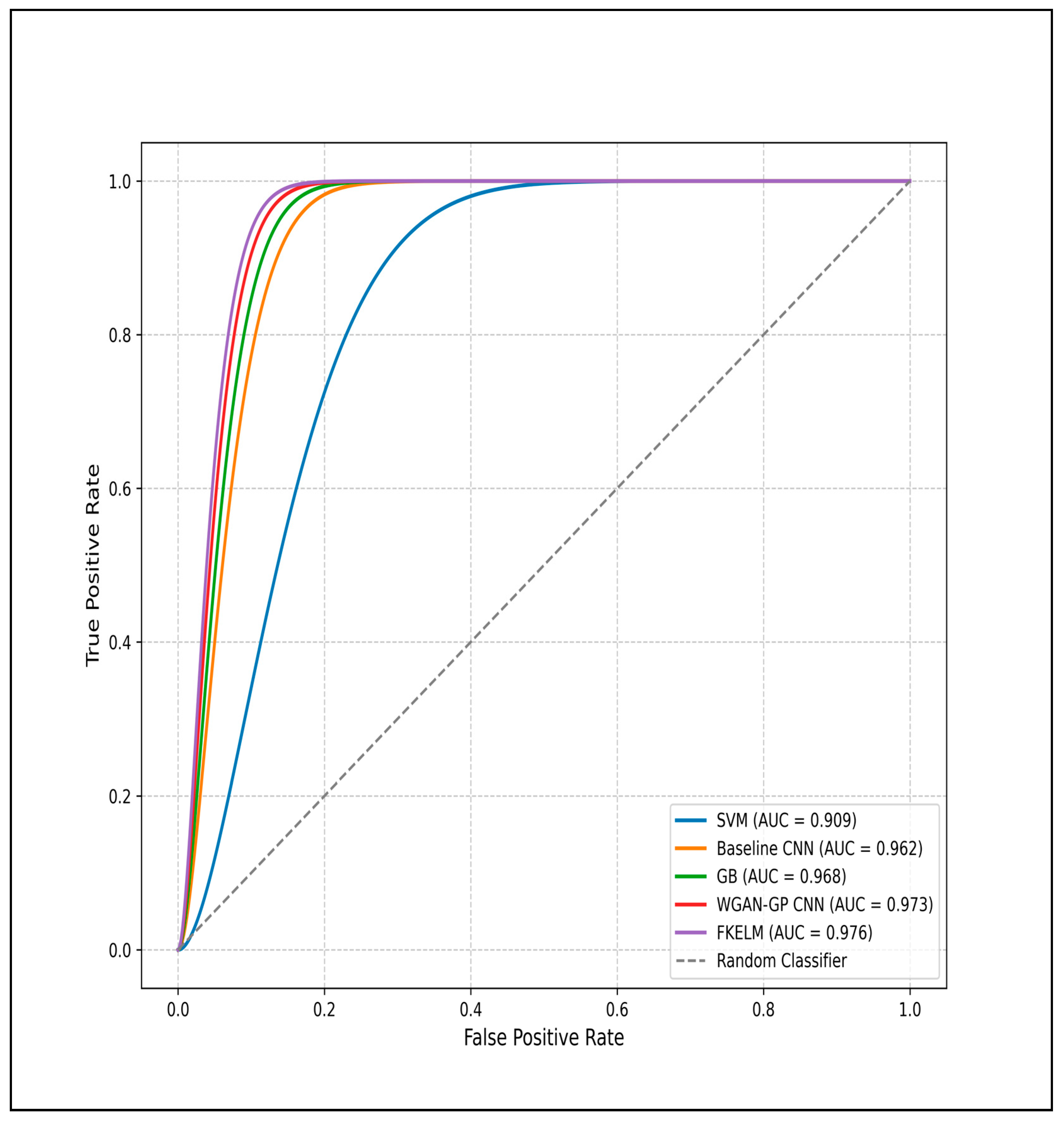
5. Results and Discussions
5.1. Data Preprocessing
5.2. WGAN-GP-Based Data Augmentation
5.3. Machine Learning Results
6. Conclusions
Author Contributions
Funding
Data Availability Statement
Acknowledgments
Conflicts of Interest
Code Availability Statement
References
- Kong, Y.; Chen, G.; Liu, B.; Xie, M.; Yu, Z.; Li, C.; Wu, Y.; Gao, Y.; Zha, S.; Zhang, H.; et al. 3D mineral prospectivity mapping of Zaozigou gold deposit, west Qinling, China: Machine learning-based mineral prediction. Minerals 2022, 12, 1361. [Google Scholar] [CrossRef]
- Cracknell, M.J.; Reading, A.M. Geological mapping using remote sensing data: A comparison of five machine learning algorithms, their response to variations in the spatial distribution of training data and the use of explicit spatial information. Comput. Geosci. 2014, 63, 22–33. [Google Scholar] [CrossRef]
- Zhang, S.; Carranza, E.J.M.; Wei, H.; Xiao, K.; Yang, F.; Xiang, J.; Zhang, S.; Xu, Y. Data-driven mineral prospectivity mapping by joint application of unsupervised convolutional auto-encoder network and supervised convolutional neural network. Nat. Resour. Res. 2021, 30, 1011–1031. [Google Scholar] [CrossRef]
- Gong, J.; Li, Y.; Xie, M.; Kong, Y.; Tang, R.; Li, C.; Wu, Y.; Wu, Z. Mineral Prospectivity Mapping in Xiahe-Hezuo Area Based on Wasserstein Generative Adversarial Network with Gradient Penalty. Minerals 2025, 15, 184. [Google Scholar] [CrossRef]
- Ganivada, A.; Mukhtar, S. Type2 Fuzzy Kernel-Based Multi-layer Extreme Learning Machine. In 7th International Conference on Soft Computing: Theories and Applications; Springer: Singapore, 2023; pp. 601–609. [Google Scholar] [CrossRef]
- Boadi, B.; Raju, P.V.S.; Wemegah, D.D. Analysing multi-index overlay and fuzzy logic models for lode-gold prospectivity mapping in the Ahafo gold district–Southwestern Ghana. Ore Geol. Rev. 2022, 148, 105059. [Google Scholar] [CrossRef]
- Yang, S.; Tian, S. Extraction of alteration information from hyperspectral data based on kernel extreme learning machine. Remote Sens. 2024, 16, 3646. [Google Scholar] [CrossRef]
- Zuo, R.; Carranza, E.J.M. Support vector machine: A tool for mapping mineral prospectivity. Comput. Geosci. 2011, 37, 1967–1975. [Google Scholar] [CrossRef]
- Fan, M.; Xiao, K.; Sun, L.; Zhang, S.; Xu, Y. Automated hyperparameter optimization of gradient boosting decision tree approach for gold mineral prospectivity mapping in the Xiong’ershan area. Minerals 2022, 12, 1621. [Google Scholar] [CrossRef]
- Zhang, H.; Xie, M.; Dan, S.; Li, M.; Li, Y.; Yang, D.; Wang, Y. Optimization of Feature Selection in Mineral Prospectivity Using Ensemble Learning. Minerals 2024, 14, 970. [Google Scholar] [CrossRef]
- Yu, Z.; Cui, W. Robust hyperspectral image classification using generative adversarial networks. Inf. Sci. 2024, 666, 120452. [Google Scholar] [CrossRef]
- Qian, H.; Geng, Y.; Wang, H. Lithology identification based on ramified structure model using generative adversarial network for imbalanced data. Geoenergy Sci. Eng. 2024, 240, 213036. [Google Scholar] [CrossRef]
- Naqvi, S.M.; Divakar Rao, V.; Narain, H. The Protocontinental growth of the Indian Sheild and antiquity of its rift valleys. Precambrian Res. 1974, 1, 345–398. [Google Scholar] [CrossRef]
- Radhakrishna, B.P.; Naqvi, S.M. Precambrian continental crust of India and its evolution. J. Geol. 1986, 94, 145–166. [Google Scholar] [CrossRef]
- Foote, R.B. Notes on the geology of parts of Bellary and Ananthapur districts. Rec. Geol. Surv. India 1886, 19, 97–111. [Google Scholar]
- Naqvi, S.M. The oldest supracrustals of the Dharwar Craton. J. Geol. Soc. India 1981, 22, 458–469. [Google Scholar] [CrossRef]
- Swami Nath, J.; Ramakrishnan, M. Early Precambrian supracrustals of Southern Karnataka. Mem. Geol. Surv. India 1981, 112, 23–38. [Google Scholar]
- Divakar Rao, V.; Rama Rao, P. Granitic activity and crustal growth in the Indian Sheild. Precambrian Res. 1982, 16, 257–271. [Google Scholar] [CrossRef]
- Naqvi, S.M.; Rogers, J.J.W. (Eds.) Precambrian of South India. Mem. Geol. Soc. India 1983, 4, 1–575. [Google Scholar]
- Naqvi, S.M.; Rogers, J.J.W. Precambrian Geology of India. In Oxford Mono-Graphs on Geology and Geophysics; Oxford University Press: Oxford, UK, 1987; Volume 6. [Google Scholar]
- Radhakrishna, B.P. Archaean granite-greenstone terrane of South India Sheild. Mem. Geol. Soc. India 1983, 4, 1–46. [Google Scholar]
- Radhakrishna, B.P. Crustal evolution and Metallogeny- Evidence from the Indian Shield. J. Geol. Soc. India 1984, 25, 617–640. [Google Scholar] [CrossRef]
- Pichamuthu, C.S.; Srinivasan, R. The Dharwar Craton; Perspective Report Series 7; Indian National Science Academy: New Delhi, India, 1984. [Google Scholar]
- Rogers, J.J.W. Dharwar Craton and the assembly of Peninsular India. J. Geol. 1986, 94, 129–143. [Google Scholar] [CrossRef]
- Chadwick, B.; Vasudeva, V.; Swaminathan, J. Statigraphy and structure of late Archaean Dharwar volcanic and sedimentary rocks and their base- ments in a part of the Shimoga basin east of Badravathi, Karnataka. J. Geol. Soc. India 1988, 32, 1–19. [Google Scholar] [CrossRef]
- Chardon, D.; Choukroune, P.; Jayananda, M. Sinking of the Dharwar Basin (South India): Implications for Archaean tectonics. Precambrian Res. 1998, 91, 15–39. [Google Scholar] [CrossRef]
- Naha, K.; Srinivasan, R.; Jayaram, S. Structural evolution of the PeninsularGneiss—An Early Precambrian migmatitic complex from South India. Geol. Rundsch. 1990, 79, 99–109. [Google Scholar] [CrossRef]
- Ramakrishnan, M. Nuggihalli and Krishnarajpet belts, Early Precambrian supracrustals of southern Karnataka: India edn, Early Precambrian Supracrustals of Southern Karnataka, Geo! Surv. India Memo 1981, 112, 249–259. [Google Scholar]
- Swaminath, J.; Ramakrishnan, M.; Viswanatha, M.N. Dharwar stratigraphic model and Karnataka craton evolution. Rec. Geol. Surv. India 1976, 107, 149–175. [Google Scholar]
- Raju, P.V.S.; Babu EVSSK and Merkle, R.K.W. New Data on the mineralogy of chromite from the Nuggihalli Shist belt, Western Dharwar Craton, Karnataka, India: Petrogentic Implications. Acta Geol. Sin. (Engl. Ed.) 2011, 85, 107–115. [Google Scholar] [CrossRef]
- Raju, P.V.S. Petrography and geochemical behaviour of trace element, REE and precious metal signatures in sulphidic banded iron formation of C.S. Halli, Chitradurga Schist Belt, Dharwar Craton. J. Asian Earth Sci. 2009, 34, 663–673. [Google Scholar] [CrossRef]
- Raju, P.V.S.; Charan, S.N.; Subba Rao, D.V.; Uday Raj, B.; Naqvi, S.M. Nature of shear zone hosted epigenetic gold mineralisation in BIF of Chitradurga Schist Belt, Karnataka. J. Geol. Soc. India 2006, 68, 577–581. [Google Scholar]
- Khan, S.A. Final Report on Investigation for Gold in G. R. Halli South Block, Chitradurga Schist Belt. Geol. Surv. India Unpub. Prog. Rep. FS 1993, 1992, 1994–1995. [Google Scholar]
- Jayananda, M.; Santosh, M.; Aadhiseshan, K.R. Formation of Archean (3600–2500 Ma) continental crust in the Dharwar Craton, southern India. Earth-Sci. Rev. 2018, 181, 12–42. [Google Scholar]






















| Hyperparameter | Positive Samples | Negative Samples |
|---|---|---|
| Initial learning rate | 0.0001 | 0.0001 |
| Penalty coefficient | 10.0 | 10.0 |
| Batch size | 8 | 8 |
| Number of iterations (epochs) | 1000 | 1000 |
| Optimizer | Adam | Adam |
| Latent Dimension | 20.0 | 20.0 |
| Beta parameters | (0.0, 0.9) | (0.0, 0.9) |
| Layer Type | Parameters | Output Shape | Activation |
|---|---|---|---|
| Input | 1D vector (9 features) | [Batch, 1, 9] | - |
| Conv1D | In = 1, out = 32, kernel = 3 | [Batch, 32, 7] | ReLU |
| Flatten | - | [Batch, 224] | - |
| Linear (FC1) | In = 224, out = 64 | [Batch, 64] | ReLU |
| Linear (FC2) | In = 64, out = 2 | [Batch, 2] | -(Logits) |
| ML Model | Train Accuracy | Test Accuracy | AUC |
|---|---|---|---|
| SVM | 90% | 62% | 0.909 |
| Raw CNN | 93% | 85% | 0.962 |
| GB | 96% | 90% | 0.968 |
| WGAN GP CNN | 97% | 91% | 0.973 |
| FKELM | 100% | 92% | 0.976 |
| ML Model | Train Accuracy | Test Accuracy | AUC |
|---|---|---|---|
| PCA + Biased CNN | 86% | 92% | 0.952 |
| PCA + MLP | 93% | 77% | 0.962 |
| PCA + SVM | 97% | 92% | 0.964 |
| PCA + GB | 97% | 85% | 0.971 |
| WGAN GP CNN | 97% | 91% | 0.973 |
| FKELM | 100% | 92% | 0.976 |
Disclaimer/Publisher’s Note: The statements, opinions and data contained in all publications are solely those of the individual author(s) and contributor(s) and not of MDPI and/or the editor(s). MDPI and/or the editor(s) disclaim responsibility for any injury to people or property resulting from any ideas, methods, instructions or products referred to in the content. |
© 2025 by the authors. Licensee MDPI, Basel, Switzerland. This article is an open access article distributed under the terms and conditions of the Creative Commons Attribution (CC BY) license (https://creativecommons.org/licenses/by/4.0/).
Share and Cite
Raju, P.V.S.; Mudili, V.S.; Ganivada, A. A Hybrid Framework for Detecting Gold Mineralization Zones in G.R. Halli, Western Dharwar Craton, Karnataka, India. Minerals 2025, 15, 1125. https://doi.org/10.3390/min15111125
Raju PVS, Mudili VS, Ganivada A. A Hybrid Framework for Detecting Gold Mineralization Zones in G.R. Halli, Western Dharwar Craton, Karnataka, India. Minerals. 2025; 15(11):1125. https://doi.org/10.3390/min15111125
Chicago/Turabian StyleRaju, P. V. S., Venkata Sai Mudili, and Avatharam Ganivada. 2025. "A Hybrid Framework for Detecting Gold Mineralization Zones in G.R. Halli, Western Dharwar Craton, Karnataka, India" Minerals 15, no. 11: 1125. https://doi.org/10.3390/min15111125
APA StyleRaju, P. V. S., Mudili, V. S., & Ganivada, A. (2025). A Hybrid Framework for Detecting Gold Mineralization Zones in G.R. Halli, Western Dharwar Craton, Karnataka, India. Minerals, 15(11), 1125. https://doi.org/10.3390/min15111125

