Combining Remote Sensing Data and Geochemical Properties of Ultramafics to Explore Chromite Ore Deposits in East Oltu Erzurum, Turkey
Abstract
1. Introduction
2. Geological Outlines
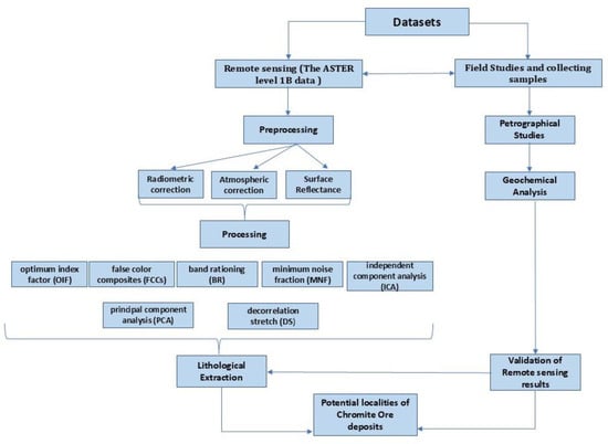
3. Materials and Methods
3.1. Remote Sensing Data
3.1.1. ASTER Data Preprocessing
3.1.2. Image Processing
3.1.3. Optimum Index Factor (OIF)
3.1.4. False-Color Composite (FCC)
3.1.5. Decorrelation Stretch (DS)
3.1.6. Band Rationing (BR)
3.1.7. Minimum Noise Fraction (MNF)
3.1.8. Principal Component Analysis (PCA)
3.1.9. Independent Component Analysis (ICA)
4. Results and Discussion
4.1. Remote Sensing
4.1.1. Optimum Index Factor (OIF), False-Color Composite (FCC), and Decorrelation Stretch (DS)
4.1.2. Band Rationing (BR) Results
4.1.3. Minimum Noise Fraction (MNF) Results
4.1.4. Principal and Independent Component Analyses (PCA-ICA)
4.2. Field Observations, Petrography, and Mineral and Whole-Rock Geochemical Results
4.3. Petrogenesis and Tectonic Implications in the Mantle Section of the Kırdağ Ophiolite
4.4. Integration of Remote Sensing and Geochemical Results
5. Conclusions
Author Contributions
Funding
Data Availability Statement
Acknowledgments
Conflicts of Interest
References
- Papp, J.F.; Lipin, B.R. Chromite Industrial Minerals & Rocks: Commodities, Markets, and Uses, 7th ed.; SME: Southfield, MI, USA, 2006. [Google Scholar]
- Abu El Ela, F.F.; Farahat, E.S. Neoproterozoic podiform chromitites in serpentinites of the Abu Meriewa–Hagar Dungash district, Eastern Desert, Egypt: Geotectonic implications and metamorphism. Isl. Arc. 2010, 19, 151–164. [Google Scholar] [CrossRef]
- González-Jiménez, J.M.; Proenza, J.A.; Gervilla, F.; Melgarejo, J.C.; Blanco-Moreno, J.A.; Ruiz-Sánchez, R.; Griffin, W.L. High-Cr and high-Al chromitites from the Sagua de Tánamo district, Mayarí-Cristal ophiolitic massif (eastern Cuba): Constraints on their origin from mineralogy and geochemistry of chromian spinel and platinum-group elements. Lithos 2011, 125, 101–121. [Google Scholar] [CrossRef]
- Grieco, G.; Merlini, A. Chromite alteration processes within Vourinos ophiolite. Int. J. Earth Sci. 2012, 101, 1523–1533. [Google Scholar] [CrossRef]
- Ahmed, A.H. Highly depleted harzburgite–dunite–chromitite complexes from the Neoproterozoic ophiolite, south Eastern Desert, Egypt: A possible recycled upper mantle lithosphere. Precambrian Res. 2013, 233, 173–192. [Google Scholar] [CrossRef]
- Moghadam, H.S.; Stern, R.J. Ophiolites of Iran: Keys to understanding the tectonic evolution of SW Asia:(I) Paleozoic ophiolites. J. Asian Earth Sci. 2014, 91, 19–38. [Google Scholar] [CrossRef]
- Dilek, Y. Ophiolite pulses, mantle plumes and orogeny. Geol. Soc. Lond. Spec. Publ. 2003, 218, 9–19. [Google Scholar] [CrossRef]
- Pearce, J.A. Supra-Subduction Zone Ophiolites: The Search for Modern Analogues. 2003. Available online: http://repository.geologyscience.ru/handle/123456789/35668 (accessed on 27 May 2024).
- Abd El-Raouf, A.; Doğru, F.; Abdelrahman, K.; Fnais, M.S.; El Manharawy, A.; Amer, O. Using Airborne Geophysical and Geochemical Methods to Map Structures and Their Related Gold Mineralization. Minerals 2023, 13, 237. [Google Scholar] [CrossRef]
- Mosier, D.L.; Singer, D.A.; Moring, B.C.; Galloway, J.P. Podiform Chromite Deposits--Database and Grade and Tonnage Models; U.S. Geological Survey: Reston, VA, USA, 2012. [Google Scholar]
- Hornicka, E.; Targosz, P.; Loska, M.; Wojdyła, M. Complex Geophysical Investigation in Search of Chromite Deposits at Ljuboten Greenfield Site. In Proceedings of the NSG2020 3rd Conference on Geophysics for Mineral Exploration and Mining, Online, 7–8 December 2020; European Association of Geoscientists & Engineers: Utrecht, The Netherlands, 2020; pp. 1–5. [Google Scholar]
- Kharbish, S.; Eldosouky, A.M.; Amer, O. Integrating mineralogy, geochemistry and aeromagnetic data for detecting Fe–Ti ore deposits bearing layered mafic intrusion, Akab El-Negum, Eastern Desert, Egypt. Sci. Rep. 2022, 12, 15474. [Google Scholar] [CrossRef]
- El-Raouf, A.A.; Doğru, F.; Azab, I.; Jiang, L.; Abdelrahman, K.; Fnais, M.S.; Amer, O. Utilizing Remote Sensing and Satellite-Based Bouguer Gravity data to Predict Potential Sites of Hydrothermal Minerals and Gold Deposits in Central Saudi Arabia. Minerals 2023, 13, 1092. [Google Scholar] [CrossRef]
- Gad, S.; Kusky, T. Lithological mapping in the Eastern Desert of Egypt, the Barramiya area, using Landsat thematic mapper (TM). J. Afr. Earth Sci. 2006, 44, 196–202. [Google Scholar] [CrossRef]
- Amer, R.; Kusky, T.; Ghulam, A. Lithological mapping in the Central Eastern Desert of Egypt using ASTER data. J. Afr. Earth Sci. 2010, 56, 75–82. [Google Scholar] [CrossRef]
- Pournamdari, M.; Hashim, M.; Pour, A.B. Application of ASTER and Landsat TM Data for Geological Mapping of Esfandagheh Ophiolite Complex, Southern I ran. Resour. Geol. 2014, 64, 233–246. [Google Scholar] [CrossRef]
- Sabins, F.F. Remote sensing for mineral exploration. Ore Geol. Rev. 1999, 14, 157–183. [Google Scholar] [CrossRef]
- Van Der Meer, F.D.; Van Der Werff, H.M.A.; Van Ruitenbeek, F.J.A.; Hecker, C.A.; Bakker, W.H.; Noomen, M.F.; Van Der Meijde, M.; Carranza, E.J.M.; Smeth, J.B.D.; Woldai, T. Multi- and hyperspectral geologic remote sensing: A review. Int. J. Appl. Earth Obs. Geoinf. 2012, 14, 112–128. [Google Scholar] [CrossRef]
- Rajendran, S.; Al-Khirbash, S.; Pracejus, B.; Nasir, S.; Al-Abri, A.H.; Kusky, T.M.; Ghulam, A. ASTER detection of chromite bearing mineralized zones in Semail Ophiolite Massifs of the northern Oman Mountains: Exploration strategy. Ore Geol. Rev. 2012, 44, 121–135. [Google Scholar] [CrossRef]
- Rajendran, S.; Nasir, S. Mapping of hydrothermal alteration in the upper mantle-lower crust transition zone of the Tayin Massif, Sultanate of Oman using remote sensing technique. J. Afr. Earth Sci. 2019, 150, 722–743. [Google Scholar] [CrossRef]
- MAT. 1:500,000 Scale Geology Map of Turkey; The General Directorate of Mineral Research and Exploration (MTA): Ankara, Turkey, 2002. [Google Scholar]
- Okay, A.I.; Tüysüz, O. Tethyan sutures of northern Turkey. Geol. Soc. Lond. Spec. Publ. 1999, 156, 475–515. [Google Scholar] [CrossRef]
- Konak, N.; Hakyemez, H.; Bilgiç, T.; Bilgin, R.; Hepşen, N.; Ercan, T. Oltu-Olur-Şenkaya-Narman-Uzundere-Yusufeli. In Geology of Northeast Pontides; The General Directorate of Mineral Research and Exploration (MTA): Ankara, Turkey, 2001; p. 10489. [Google Scholar]
- Şengör, A.C.; Yilmaz, Y. Tethyan evolution of Turkey: A plate tectonic approach. Tectonophysics 1981, 75, 181–241. [Google Scholar] [CrossRef]
- Okay, A.; Sahintürk, O. Geology of the Eastern Pontides. Available online: https://www.researchgate.net/profile/Aral-Okay-2/publication/279480387_AAPG_Memoir_68_Regional_and_Petroleum_Geology_of_the_Black_Sea_and_Surrounding_Region_Chapter_15_Geology_of_the_Eastern_Pontides/links/55be634608aed621de121107/AAPG-Memoir-68-Regional-and-Petroleum-Geology-of-the-Black-Sea-and-Surrounding-Region-Chapter-15-Geology-of-the-Eastern-Pontides.pdf (accessed on 17 July 2024).
- Şengör, A.M.C.; Özeren, S.; Genç, T.; Zor, E. East Anatolian high plateau as a mantle-supported, north-south shortened domal structure. Geophys. Res. Lett. 2003, 30, 2003GL017858. [Google Scholar] [CrossRef]
- Ustaömer, T.; Robertson, A.H.F. Late Palaeozoic-Early Cenozoic tectonic development of the Eastern Pontides (Artvin area), Turkey: Stages of closure of Tethys along the southern margin of Eurasia. Geol. Soc. Lond. Spec. Publ. 2010, 340, 281–327. [Google Scholar] [CrossRef]
- Dewey, J.F.; Pitman, W.C., III; Ryan, W.B.; Bonnin, J. Plate tectonics and the evolution of the Alpine system. Geol. Soc. Am. Bull. 1973, 84, 3137–3180. [Google Scholar] [CrossRef]
- Robertson, A.H.F.; Dixon, J.E. Introduction: Aspects of the Geological Evolution of the Eastern Mediterranean; The Geological Society of London: London, UK, 1984; Volume 17, pp. 1–74. ISBN 0305-8719. [Google Scholar]
- Sarifakioğlu, E.; Özen, H.; Winchester, J.A. Petrogenesis of the Refahiye Ophiolite and its tectonic significance for Neotethyan ophiolites along the Izmir-Ankara-Erzincan Suture Zone. Turk. J. Earth Sci. 2009, 18, 187–207. [Google Scholar]
- Parlak, O.; Çolakoğlu, A.; Dönmez, C.; Sayak, H.; Yildirim, N.; Türkel, A.; Odabaşi, İ. Geochemistry and tectonic significance of ophiolites along the İzmir–Ankara–Erzincan Suture Zone in northeastern Anatolia. Geol. Soc. Lond. Spec. Publ. 2013, 372, 75–105. [Google Scholar] [CrossRef]
- Robertson, A.; Parlak, O.; Ustaömer, T.; Taslı, K.; İnan, N.; Dumitrica, P.; Karaoğlan, F. Subduction, ophiolite genesis and collision history of Tethys adjacent to the Eurasian continental margin: New evidence from the Eastern Pontides, Turkey. Geodin. Acta 2013, 26, 230–293. [Google Scholar] [CrossRef]
- Uysal, I.; Ersoy, E.Y.; Dilek, Y.; Escayola, M.; Sarıfakıoğlu, E.; Saka, S.; Hirata, T. Depletion and refertilization of the Tethyan oceanic upper mantle as revealed by the early Jurassic Refahiye ophiolite, NE Anatolia—Turkey. Gondwana Res. 2015, 27, 594–611. [Google Scholar] [CrossRef]
- Bilici, Ö. Reactive harzburgite and ultimate dunite formation as a result of boninite-like melt interaction: Petrological evidence from the Kırdağ ophiolite (Erzurum, NE Turkey). J. Afr. Earth Sci. 2022, 193, 104601. [Google Scholar] [CrossRef]
- Konak, N.; Sumengen, M. 1/100,000 Scale Turkish Geology Map Series, Kars-H48 Sheet; The General Directorate of Mineral Research and Exploration (MTA): Ankara, Turkey, 2009; Volume 106, p. 23. [Google Scholar]
- Abrams, M. The Advanced Spaceborne Thermal Emission and Reflection Radiometer (ASTER): Data products for the high spatial resolution imager on NASA’s Terra platform. Int. J. Remote Sens. 2000, 21, 847–859. [Google Scholar] [CrossRef]
- Rajendran, S.; Nasir, S.; Kusky, T.M.; Ghulam, A.; Gabr, S.; El-Ghali, M.A.K. Detection of hydrothermal mineralized zones associated with listwaenites in Central Oman using ASTER data. Ore Geol. Rev. 2013, 53, 470–488. [Google Scholar] [CrossRef]
- Yamaguchi, Y.; Kahle, A.B.; Tsu, H.; Kawakami, T.; Pniel, M. Overview of advanced spaceborne thermal emission and reflection radiometer (ASTER). IEEE Trans. Geosci. Remote Sens. 1998, 36, 1062–1071. [Google Scholar] [CrossRef]
- Javhar, A.; Chen, X.; Jovid, A.; Yunus, M.; Jamshed, A.; Eldiiar, D.; Zulfiyor, B. Evaluation of remote sensing techniques for lithological mapping in the southeastern Pamir using Landsat 8 OLI data. Int. J. Geoinform. 2018, 14, 1–10. [Google Scholar]
- Chavez, P.S.; Berlin, G.L.; Sowers, L.B. Statistical method for selecting Landsat MSS ratios. J. Appl. Photogr. Eng. 1982, 8, 23–30. [Google Scholar]
- Chavez, P.S., Jr. Image Processing techniques for Thermatic Mapper data. Proc. ASPRS-ACSM Tech. Pap. 1984, 2, 728–742. [Google Scholar]
- Abdelkader, M.A.; Watanabe, Y.; Shebl, A.; El-Dokouny, H.A.; Dawoud, M.; Csámer, Á. Effective delineation of rare metal-bearing granites from remote sensing data using machine learning methods: A case study from the Umm Naggat Area, Central Eastern Desert, Egypt. Ore Geol. Rev. 2022, 150, 105184. [Google Scholar] [CrossRef]
- Campbell, J.B.; Wynne, R.H. Introduction to Remote Sensing; Guilford Press: New York, NY, USA, 2011. [Google Scholar]
- Gillespie, R.; Kahle, A.B.; Walker, R.E. Color enhancement of highly correlated images. I. Decorrelation and HSI contrast stretches. Remote Sens. Environ. 1986, 20, 209–235. [Google Scholar] [CrossRef]
- Rothery, D.A. Improved discrimination of rock units using Landsat Thematic Mapper imagery of the Oman ophiolite. J. Geol. Soc. 1987, 144, 587–597. [Google Scholar] [CrossRef]
- Abrams, M.J.; Rothery, D.A.; Pontual, A. Mapping in the Oman ophiolite using enhanced Landsat Thematic Mapper images. Tectonophysics 1988, 151, 387–401. [Google Scholar] [CrossRef]
- Goetz, A.F.; Rowan, L.C.; Kingston, M.J. Mineral identification from orbit: Initial results from the shuttle multispectral infrared radiometer. Science 1982, 218, 1020–1024. [Google Scholar] [CrossRef]
- Mars, J.C.; Rowan, L.C. Regional mapping of phyllic-and argillic-altered rocks in the Zagros magmatic arc, Iran, using Advanced Spaceborne Thermal Emission and Reflection Radiometer (ASTER) data and logical operator algorithms. Geosphere 2006, 2, 161–186. [Google Scholar] [CrossRef]
- Pour, A.B.; Hashim, M. Hydrothermal alteration mapping from Landsat-8 data, Sar Cheshmeh copper mining district, south-eastern Islamic Republic of Iran. J. Taibah Univ. Sci. 2015, 9, 155–166. [Google Scholar] [CrossRef]
- Green, A.A.; Berman, M.; Switzer, P.; Craig, M.D. A transformation for ordering multispectral data in terms of image quality with implications for noise removal. IEEE Trans. Geosci. Remote Sens. 1988, 26, 65–74. [Google Scholar] [CrossRef]
- Kalinowski, A.; Oliver, S. ASTER mineral index processing manual. Remote Sens. Appl. Geosci. Aust. 2004, 37, 36–37. [Google Scholar]
- Pearson, K.L., III. On lines and planes of closest fit to systems of points in space. Lond. Edinb. Dublin Philos. Mag. J. Sci. 1901, 2, 559–572. [Google Scholar] [CrossRef]
- Sabins, F.F., Jr.; Ellis, J.M. Remote Sensing: Principles, Interpretation, and Applications; Waveland Press: Lake Zurich, IL, USA, 2020. [Google Scholar]
- Ousmanou, S.; Fozing, E.M.; Kwékam, M.; Fodoue, Y.; Jeatsa, L.D.A. Application of remote sensing techniques in lithological and mineral exploration: Discrimination of granitoids bearing iron and corundum deposits in southeastern Banyo, Adamawa region-Cameroon. Earth Sci. Inform. 2023, 16, 259–285. [Google Scholar] [CrossRef]
- Cardoso, J.-F. Blind signal separation: Statistical principles. Proc. IEEE 1998, 86, 2009–2025. [Google Scholar] [CrossRef]
- Castella, M. Unsupervised Linear Component Analysis for a Class of Probability Mixture Models. IEEE Signal Process. Lett. 2024, 31, 31–35. [Google Scholar] [CrossRef]
- Ekici, T. Lithological mapping of ophiolitic rocks from southern part of the Sivas Basin (Turkey) using ASTER imagery. Turk. J. Earth Sci. 2023, 32, 200–213. [Google Scholar] [CrossRef]
- Çörtük, R.M.; Çelik, Ö.F.; Alkan, A.; Özkan, M.; Özyavaş, A. Distribution of rocks in Pınarbaşı Ophiolite from central Anatolia (Turkey) based on analysis of ASTER and Landsat-8 data. Geol. J. 2020, 55, 6810–6822. [Google Scholar] [CrossRef]
- Rollinson, H. The geochemistry of mantle chromitites from the northern part of the Oman ophiolite: Inferred parental melt compositions. Contrib. Mineral. Petrol. 2008, 156, 273–288. [Google Scholar] [CrossRef]
- Pagé, P.; Barnes, S.-J. Using trace elements in chromites to constrain the origin of podiform chromitites in the Thetford Mines ophiolite, Québec, Canada. Econ. Geol. 2009, 104, 997–1018. [Google Scholar] [CrossRef]
- Dick, H.J.; Bullen, T. Chromian spinel as a petrogenetic indicator in abyssal and alpine-type peridotites and spatially associated lavas. Contrib. Mineral. Petrol. 1984, 86, 54–76. [Google Scholar] [CrossRef]
- Arai, S. Characterization of spinel peridotites by olivine-spinel compositional relationships: Review and interpretation. Chem. Geol. 1994, 113, 191–204. [Google Scholar] [CrossRef]
- Hellebrand, E.; Snow, J.E.; Dick, H.J.; Hofmann, A.W. Coupled major and trace elements as indicators of the extent of melting in mid-ocean-ridge peridotites. Nature 2001, 410, 677–681. [Google Scholar] [CrossRef] [PubMed]
- Arai, S.; Okamura, H.; Kadoshima, K.; Tanaka, C.; Suzuki, K.; Ishimaru, S. Chemical characteristics of chromian spinel in plutonic rocks: Implications for deep magma processes and discrimination of tectonic setting. Isl. Arc. 2011, 20, 125–137. [Google Scholar] [CrossRef]
- Parkinson, I.J.; Pearce, J.A. Peridotites from the Izu–Bonin–Mariana forearc (ODP Leg 125): Evidence for mantle melting and melt–mantle interaction in a supra-subduction zone setting. J. Petrol. 1998, 39, 1577–1618. [Google Scholar] [CrossRef]
- Pearce, J.A.; Barker, P.F.; Edwards, S.J.; Parkinson, I.J.; Leat, P.T. Geochemistry and tectonic significance of peridotites from the South Sandwich arc–basin system, South Atlantic. Contrib. Mineral. Petrol. 2000, 139, 36–53. [Google Scholar] [CrossRef]
- Choi, S.H.; Shervais, J.W.; Mukasa, S.B. Supra-subduction and abyssal mantle peridotites of the Coast Range ophiolite, California. Contrib. Mineral. Petrol. 2008, 156, 551–576. [Google Scholar] [CrossRef]
- Tamura, A.; Arai, S. Harzburgite–dunite–orthopyroxenite suite as a record of supra-subduction zone setting for the Oman ophiolite mantle. Lithos 2006, 90, 43–56. [Google Scholar] [CrossRef]
- Ozawa, K. Melting and melt segregation in the mantle wedge above a subduction zone: Evidence from the chromite-bearing peridotites of the Miyamori ophiolite complex, northeastern Japan. J. Petrol. 1994, 35, 647–678. [Google Scholar] [CrossRef]








| 1 | B2 | B3 | B5 | (284.41) |
| 2 | B2 | B3 | B9 | (276.16) |
| 3 | B2 | B3 | B6 | (268.20) |
| 4 | B2 | B3 | B7 | (262.72) |
| 5 | B2 | B3 | B8 | (259.15) |
| 6 | B1 | B3 | B5 | (247.70) |
Disclaimer/Publisher’s Note: The statements, opinions and data contained in all publications are solely those of the individual author(s) and contributor(s) and not of MDPI and/or the editor(s). MDPI and/or the editor(s) disclaim responsibility for any injury to people or property resulting from any ideas, methods, instructions or products referred to in the content. |
© 2024 by the authors. Licensee MDPI, Basel, Switzerland. This article is an open access article distributed under the terms and conditions of the Creative Commons Attribution (CC BY) license (https://creativecommons.org/licenses/by/4.0/).
Share and Cite
El-Raouf, A.A.; Doğru, F.; Bilici, Ö.; Azab, I.; Taşci, S.; Jiang, L.; Abdelrahman, K.; Fnais, M.S.; Amer, O. Combining Remote Sensing Data and Geochemical Properties of Ultramafics to Explore Chromite Ore Deposits in East Oltu Erzurum, Turkey. Minerals 2024, 14, 1116. https://doi.org/10.3390/min14111116
El-Raouf AA, Doğru F, Bilici Ö, Azab I, Taşci S, Jiang L, Abdelrahman K, Fnais MS, Amer O. Combining Remote Sensing Data and Geochemical Properties of Ultramafics to Explore Chromite Ore Deposits in East Oltu Erzurum, Turkey. Minerals. 2024; 14(11):1116. https://doi.org/10.3390/min14111116
Chicago/Turabian StyleEl-Raouf, Amr Abd, Fikret Doğru, Özgür Bilici, Islam Azab, Sait Taşci, Lincheng Jiang, Kamal Abdelrahman, Mohammed S. Fnais, and Omar Amer. 2024. "Combining Remote Sensing Data and Geochemical Properties of Ultramafics to Explore Chromite Ore Deposits in East Oltu Erzurum, Turkey" Minerals 14, no. 11: 1116. https://doi.org/10.3390/min14111116
APA StyleEl-Raouf, A. A., Doğru, F., Bilici, Ö., Azab, I., Taşci, S., Jiang, L., Abdelrahman, K., Fnais, M. S., & Amer, O. (2024). Combining Remote Sensing Data and Geochemical Properties of Ultramafics to Explore Chromite Ore Deposits in East Oltu Erzurum, Turkey. Minerals, 14(11), 1116. https://doi.org/10.3390/min14111116

