Formation and Tectonic Evolution of Ophiolites in the Sabah Area (Borneo, SE Asia)
Abstract
1. Introduction
2. Geological Setting
2.1. Regional Geological History
2.2. Ophiolites and Crystalline Basement in the Sabah Area
3. Analytical Methods
4. Results
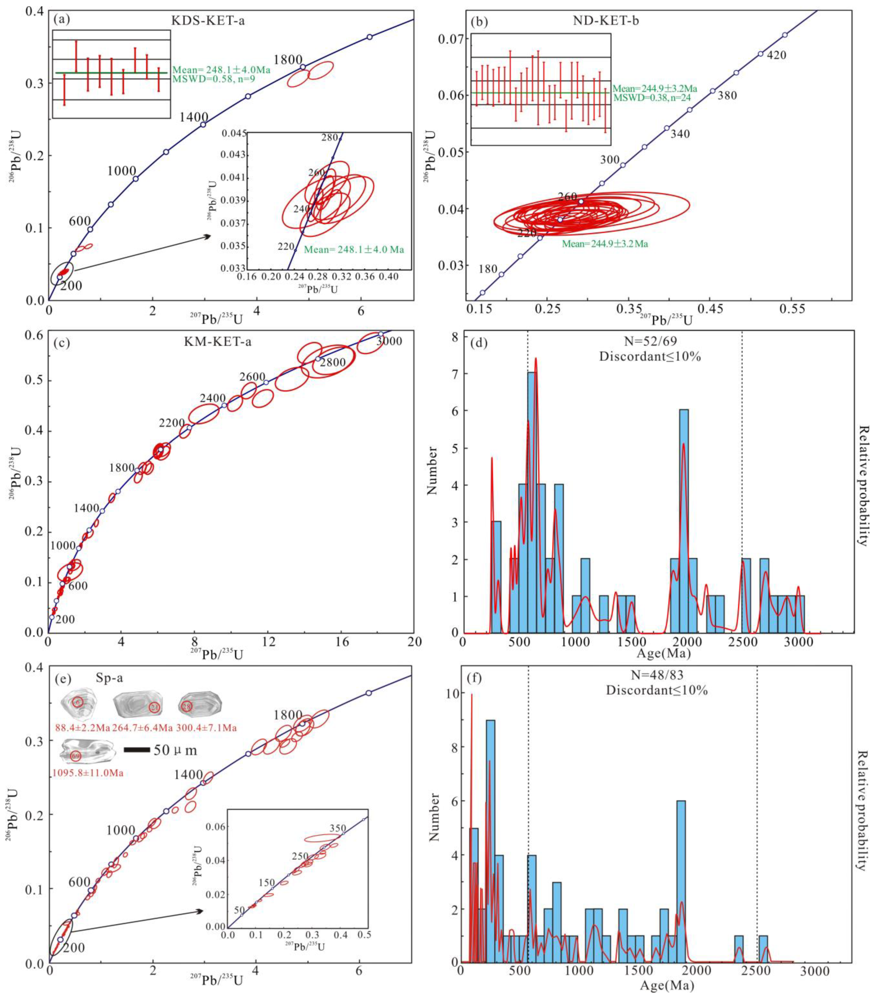
4.1. Zircon U–Pb Ages
4.2. Zircon Lu-Hf Isotopes
4.3. Whole-Rock Major, Trace, and Rare Earth Elements
4.3.1. Mafic Rocks from Ophiolites in the Sabah Area
4.3.2. Ultrabasic Rocks from Ophiolites in the Sabah Area
4.4. Sr-Nd-Pb Isotopes
5. Discussion
5.1. Origin of the Zircon in the Ophiolites
5.1.1. Studies on Zircon in Ultrabasic Rocks—Basic Rocks
5.1.2. Zircon Age Characteristics and Significance of Sabah Ultrabasic Rocks and Basic Rocks
5.2. Basic Rock Source Area and Tectonic Setting of Ophiolites in the Sabah Area
5.3. Tectonic Evolution of the Ophiolites in the Sabah Area
6. Conclusions
Author Contributions
Funding
Data Availability Statement
Conflicts of Interest
Appendix A
| Sample | Spot | Th (ppm) | U (ppm) | Th/U | Isotope | Age (Ma) | ||||||||||
|---|---|---|---|---|---|---|---|---|---|---|---|---|---|---|---|---|
| 207Pb/206Pb | 1σ | 207Pb/235U | 1σ | 206Pb/238U | 1σ | 207Pb/206Pb | 1σ | 207Pb/235U | 1σ | 206Pb/238U | 1σ | |||||
| KDS-KET-a | 1 | 246.89 | 383.36 | 0.64 | 0.05610 | 0.00543 | 0.29262 | 0.02794 | 0.03783 | 0.00125 | 455.8 | 201.8 | 260.6 | 22 | 239.4 | 7.8 |
| 2 | 168.73 | 235.52 | 0.72 | 0.05284 | 0.00444 | 0.29593 | 0.0247 | 0.04061 | 0.00124 | 322.1 | 179.9 | 263.2 | 19.4 | 256.6 | 7.7 | |
| 3 | 68.28 | 175.88 | 0.39 | 0.06022 | 0.00635 | 0.32473 | 0.03371 | 0.03911 | 0.00135 | 611.3 | 212.7 | 285.5 | 25.8 | 247.3 | 8.4 | |
| 4 | 135.86 | 233.65 | 0.58 | 0.05809 | 0.00568 | 0.31529 | 0.03043 | 0.03936 | 0.0013 | 532.8 | 201.3 | 278.3 | 23.5 | 248.9 | 8.1 | |
| 5 | 408.6 | 620.23 | 0.66 | 0.05177 | 0.00722 | 0.27788 | 0.03816 | 0.03892 | 0.0015 | 275.3 | 291.5 | 249 | 30.3 | 246.2 | 9.3 | |
| 6 | 90.04 | 93.41 | 0.96 | 0.06173 | 0.00584 | 0.60256 | 0.05639 | 0.07079 | 0.00232 | 664.7 | 190.5 | 478.9 | 35.7 | 440.9 | 14 | |
| 7 | 67.09 | 84.28 | 0.8 | 0.07523 | 0.00456 | 0.77054 | 0.04675 | 0.07428 | 0.00214 | 1074.6 | 117.1 | 580.1 | 26.8 | 461.9 | 12.8 | |
| 8 | 202.85 | 876.15 | 0.23 | 0.05691 | 0.00215 | 0.30239 | 0.012 | 0.03853 | 0.00098 | 487.5 | 82 | 268.3 | 9.4 | 243.7 | 6.1 | |
| 9 | 157.59 | 633.21 | 0.25 | 0.05273 | 0.00204 | 0.29280 | 0.0119 | 0.04027 | 0.00103 | 317 | 85.9 | 260.8 | 9.3 | 254.5 | 6.4 | |
| 10 | 225.01 | 1262.52 | 0.18 | 0.05338 | 0.0016 | 0.29251 | 0.00957 | 0.03974 | 0.00099 | 344.9 | 66.4 | 260.5 | 7.5 | 251.2 | 6.1 | |
| 11 | 277.54 | 1372.3 | 0.2 | 0.05168 | 0.00148 | 0.27564 | 0.00871 | 0.03868 | 0.00096 | 271.2 | 64.3 | 247.2 | 6.9 | 244.7 | 5.9 | |
| 12 | 167.74 | 163.44 | 1.03 | 0.11937 | 0.00331 | 5.22537 | 0.16069 | 0.31746 | 0.00808 | 1946.8 | 48.7 | 1856.8 | 26.2 | 1777.3 | 39.5 | |
| 13 | 303.83 | 276.51 | 1.1 | 0.11367 | 0.00294 | 4.80168 | 0.14016 | 0.30633 | 0.00768 | 1859 | 46 | 1785.2 | 24.5 | 1722.6 | 37.9 | |
| KM-KET-a | 2 | 135.35 | 218.19 | 0.62 | 0.12281 | 0.00350 | 5.52551 | 0.16151 | 0.32631 | 0.00751 | 1997 | 24 | 1905 | 25 | 1820 | 37 |
| 4 | 181.01 | 1438.31 | 0.13 | 0.07501 | 0.00259 | 1.78986 | 0.04838 | 0.17305 | 0.00370 | 1069 | 71 | 1042 | 18 | 1029 | 20 | |
| 5 | 30.75 | 44.00 | 0.70 | 0.05992 | 0.00862 | 0.68210 | 0.09624 | 0.08255 | 0.00332 | 601 | 240 | 528 | 58 | 511 | 20 | |
| 6 | 0.37 | 52.43 | 0.01 | 0.06933 | 0.00880 | 1.00111 | 0.12421 | 0.10472 | 0.00419 | 909 | 192 | 704 | 63 | 642 | 24 | |
| 7 | 318.59 | 395.79 | 0.80 | 0.07295 | 0.00375 | 1.23600 | 0.06292 | 0.12288 | 0.00312 | 1013 | 63 | 817 | 29 | 747 | 18 | |
| 9 | 211.03 | 461.44 | 0.46 | 0.05409 | 0.00519 | 0.28950 | 0.02674 | 0.03882 | 0.00099 | 375 | 220 | 258 | 21 | 245 | 6 | |
| 10 | 251.03 | 722.58 | 0.35 | 0.06307 | 0.00373 | 0.91626 | 0.05355 | 0.10536 | 0.00272 | 711 | 80 | 660 | 28 | 646 | 16 | |
| 11 | 75.43 | 421.18 | 0.18 | 0.06219 | 0.00311 | 0.92333 | 0.04102 | 0.10767 | 0.00245 | 681 | 109 | 664 | 22 | 659 | 14 | |
| 12 | 510.68 | 481.56 | 1.06 | 0.19206 | 0.00858 | 13.34414 | 0.60289 | 0.50391 | 0.01552 | 2760 | 37 | 2704 | 43 | 2631 | 67 | |
| 13 | 153.83 | 152.93 | 1.01 | 0.12159 | 0.00316 | 6.02900 | 0.16288 | 0.35963 | 0.00811 | 1980 | 22 | 1980 | 24 | 1980 | 38 | |
| 14 | 58.94 | 40.81 | 1.44 | 0.18642 | 0.00542 | 14.29690 | 0.43144 | 0.55623 | 0.01358 | 2711 | 23 | 2770 | 29 | 2851 | 56 | |
| 15 | 568.60 | 586.63 | 0.97 | 0.06927 | 0.00391 | 1.03062 | 0.05747 | 0.10792 | 0.00280 | 907 | 72 | 719 | 29 | 661 | 16 | |
| 16 | 47.00 | 544.26 | 0.09 | 0.05972 | 0.00197 | 0.78527 | 0.02634 | 0.09537 | 0.00214 | 593 | 37 | 588 | 15 | 587 | 13 | |
| 17 | 55.14 | 188.75 | 0.29 | 0.09362 | 0.00275 | 3.46967 | 0.10451 | 0.26880 | 0.00612 | 1500 | 27 | 1520 | 24 | 1535 | 31 | |
| 18 | 323.99 | 317.62 | 1.02 | 0.12059 | 0.00289 | 6.01793 | 0.15115 | 0.36195 | 0.00801 | 1965 | 20 | 1978 | 22 | 1991 | 38 | |
| 19 | 97.83 | 69.43 | 1.41 | 0.07610 | 0.01266 | 1.42118 | 0.23079 | 0.13546 | 0.00709 | 1098 | 246 | 898 | 97 | 819 | 40 | |
| 23 | 240.42 | 295.53 | 0.81 | 0.06202 | 0.00249 | 0.88957 | 0.03581 | 0.10403 | 0.00242 | 675 | 48 | 646 | 19 | 638 | 14 | |
| 24 | 70.84 | 133.38 | 0.53 | 0.16251 | 0.00417 | 10.21047 | 0.27349 | 0.45570 | 0.01044 | 2482 | 20 | 2454 | 25 | 2421 | 46 | |
| 25 | 75.00 | 260.27 | 0.29 | 0.16509 | 0.00379 | 10.96148 | 0.26623 | 0.48159 | 0.01069 | 2508 | 18 | 2520 | 23 | 2534 | 47 | |
| 27 | 207.71 | 282.88 | 0.73 | 0.05917 | 0.00341 | 0.75843 | 0.04344 | 0.09298 | 0.00233 | 573 | 81 | 573 | 25 | 573 | 14 | |
| KM-KET-a | 28 | 173.49 | 157.80 | 1.10 | 0.14214 | 0.01000 | 8.52064 | 0.54573 | 0.43477 | 0.01262 | 2253 | 125 | 2288 | 58 | 2327 | 57 |
| 29 | 138.72 | 392.65 | 0.35 | 0.07312 | 0.00234 | 1.36243 | 0.04426 | 0.13516 | 0.00306 | 1017 | 32 | 873 | 19 | 817 | 17 | |
| 31 | 205.25 | 234.84 | 0.87 | 0.06189 | 0.00263 | 0.86111 | 0.03664 | 0.10091 | 0.00238 | 670 | 52 | 631 | 20 | 620 | 14 | |
| 32 | 368.24 | 579.43 | 0.64 | 0.05749 | 0.00216 | 0.57499 | 0.02175 | 0.07254 | 0.00166 | 510 | 45 | 461 | 14 | 451 | 10 | |
| 34 | 64.00 | 405.91 | 0.16 | 0.08698 | 0.00225 | 2.62470 | 0.07070 | 0.21886 | 0.00486 | 1360 | 23 | 1308 | 20 | 1276 | 26 | |
| 35 | 458.55 | 378.01 | 1.21 | 0.22226 | 0.00571 | 17.62385 | 0.47552 | 0.57516 | 0.01354 | 2997 | 19 | 2969 | 26 | 2929 | 55 | |
| 36 | 28.37 | 632.51 | 0.04 | 0.06031 | 0.00236 | 0.75566 | 0.02447 | 0.09088 | 0.00199 | 615 | 86 | 572 | 14 | 561 | 12 | |
| 38 | 8.53 | 32.56 | 0.26 | 0.07185 | 0.02701 | 1.21306 | 0.44661 | 0.12247 | 0.01200 | 982 | 603 | 807 | 205 | 745 | 69 | |
| 39 | 309.30 | 389.71 | 0.79 | 0.05456 | 0.00963 | 0.30761 | 0.05351 | 0.04089 | 0.00121 | 394 | 367 | 272 | 42 | 258 | 8 | |
| 40 | 111.53 | 138.25 | 0.81 | 0.12041 | 0.00352 | 6.03069 | 0.18153 | 0.36330 | 0.00846 | 1962 | 25 | 1980 | 26 | 1998 | 40 | |
| 41 | 157.38 | 218.21 | 0.72 | 0.13547 | 0.00342 | 7.47967 | 0.19753 | 0.40048 | 0.00904 | 2170 | 21 | 2171 | 24 | 2171 | 42 | |
| 42 | 271.39 | 440.80 | 0.62 | 0.07499 | 0.00343 | 1.37662 | 0.06272 | 0.13315 | 0.00328 | 1068 | 53 | 879 | 27 | 806 | 19 | |
| 44 | 125.03 | 200.95 | 0.62 | 0.12523 | 0.00600 | 6.29223 | 0.26014 | 0.36442 | 0.00883 | 2032 | 87 | 2017 | 36 | 2003 | 42 | |
| 45 | 251.98 | 486.24 | 0.52 | 0.05595 | 0.00442 | 0.51700 | 0.03872 | 0.06701 | 0.00167 | 451 | 181 | 423 | 26 | 418 | 10 | |
| 47 | 1286.37 | 277.18 | 4.64 | 0.20571 | 0.01259 | 15.28262 | 0.94343 | 0.53889 | 0.02130 | 2872 | 52 | 2833 | 59 | 2779 | 89 | |
| 52 | 16.43 | 386.96 | 0.04 | 0.05915 | 0.00303 | 0.67333 | 0.03077 | 0.08256 | 0.00192 | 573 | 114 | 523 | 19 | 511 | 11 | |
| 53 | 182.22 | 1459.25 | 0.12 | 0.07338 | 0.00266 | 1.73425 | 0.05030 | 0.17142 | 0.00372 | 1024 | 75 | 1021 | 19 | 1020 | 20 | |
| 54 | 97.07 | 400.74 | 0.24 | 0.06842 | 0.00411 | 1.33706 | 0.07343 | 0.14173 | 0.00345 | 881 | 128 | 862 | 32 | 854 | 19 | |
| 55 | 22.34 | 63.29 | 0.35 | 0.08279 | 0.00446 | 2.26035 | 0.12098 | 0.19805 | 0.00523 | 1264 | 64 | 1200 | 38 | 1165 | 28 | |
| 56 | 230.36 | 190.84 | 1.21 | 0.12758 | 0.00486 | 6.29641 | 0.24237 | 0.35800 | 0.00917 | 2065 | 34 | 2018 | 34 | 1973 | 44 | |
| KM-KET-a | 57 | 93.83 | 198.01 | 0.47 | 0.18268 | 0.00572 | 11.73159 | 0.37801 | 0.46583 | 0.01165 | 2677 | 25 | 2583 | 30 | 2465 | 51 |
| 58 | 137.00 | 176.26 | 0.78 | 0.20964 | 0.01006 | 15.61993 | 0.76105 | 0.54046 | 0.01796 | 2903 | 39 | 2854 | 46 | 2785 | 75 | |
| 59 | 358.90 | 274.26 | 1.31 | 0.11519 | 0.00324 | 4.91603 | 0.14295 | 0.30958 | 0.00711 | 1883 | 24 | 1805 | 25 | 1739 | 35 | |
| 60 | 214.85 | 110.25 | 1.95 | 0.11853 | 0.00352 | 5.39592 | 0.16504 | 0.33021 | 0.00771 | 1934 | 26 | 1884 | 26 | 1839 | 37 | |
| 61 | 171.00 | 215.88 | 0.79 | 0.07627 | 0.00325 | 2.01255 | 0.08605 | 0.19140 | 0.00468 | 1102 | 48 | 1120 | 29 | 1129 | 25 | |
| 62 | 67.08 | 132.87 | 0.50 | 0.05628 | 0.01311 | 0.37382 | 0.08542 | 0.04818 | 0.00264 | 463 | 380 | 322 | 63 | 303 | 16 | |
| 63 | 29.42 | 111.60 | 0.26 | 0.05880 | 0.00447 | 0.71082 | 0.05339 | 0.08769 | 0.00241 | 560 | 116 | 545 | 32 | 542 | 14 | |
| 64 | 330.93 | 778.24 | 0.43 | 0.12027 | 0.00268 | 5.98053 | 0.14227 | 0.36070 | 0.00792 | 1960 | 19 | 1973 | 21 | 1985 | 38 | |
| 66 | 129.97 | 225.95 | 0.58 | 0.11344 | 0.00333 | 5.12062 | 0.15496 | 0.32742 | 0.00760 | 1855 | 25 | 1840 | 26 | 1826 | 37 | |
| 67 | 70.50 | 236.12 | 0.30 | 0.06307 | 0.00300 | 0.81075 | 0.03852 | 0.09325 | 0.00226 | 711 | 60 | 603 | 22 | 575 | 13 | |
| 68 | 499.37 | 444.64 | 1.12 | 0.06386 | 0.00458 | 0.68927 | 0.04859 | 0.07829 | 0.00219 | 737 | 102 | 532 | 29 | 486 | 13 | |
| 69 | 5.51 | 1324.97 | 0.00 | 0.06165 | 0.00166 | 0.87738 | 0.02458 | 0.10324 | 0.00229 | 662 | 28 | 640 | 13 | 633 | 13 | |
| BLR-KET-a | 1 | 544.65 | 1146.64 | 0.47 | 0.16366 | 0.00482 | 9.44065 | 0.28508 | 0.41832 | 0.01001 | 2494 | 23 | 2382 | 28 | 2253 | 45 |
| 2 | 0.03 | 0.02 | 1.30 | 0.05325 | 0.00449 | 0.40399 | 0.03265 | 0.05502 | 0.00132 | 339 | 194 | 345 | 24 | 345 | 8 | |
| 3 | 196.00 | 285.43 | 0.69 | 0.07713 | 0.00215 | 1.84756 | 0.05287 | 0.17371 | 0.00386 | 1125 | 26 | 1063 | 19 | 1033 | 21 | |
| 4 | 577.16 | 700.71 | 0.82 | 0.17107 | 0.00435 | 10.67251 | 0.28260 | 0.45244 | 0.01034 | 2568 | 20 | 2495 | 25 | 2406 | 46 | |
| 5 | 67.17 | 46.62 | 1.44 | 0.18305 | 0.00478 | 12.14513 | 0.32942 | 0.48118 | 0.01116 | 2681 | 20 | 2616 | 25 | 2532 | 49 | |
| ND-KET-b | 1 | 44.28 | 102.21 | 0.43 | 0.05547 | 0.00504 | 0.29833 | 0.02684 | 0.03901 | 0.00117 | 431.1 | 190.8 | 265.1 | 21.0 | 246.7 | 7.3 |
| 2 | 32.66 | 61.31 | 0.53 | 0.04683 | 0.00491 | 0.25448 | 0.02653 | 0.03942 | 0.00116 | 40.2 | 233.4 | 230.2 | 21.5 | 249.3 | 7.2 | |
| 3 | 60.07 | 74.83 | 0.80 | 0.04794 | 0.00614 | 0.25969 | 0.0329 | 0.03929 | 0.00132 | 95.4 | 278.9 | 234.4 | 26.5 | 248.4 | 8.2 | |
| 4 | 37.72 | 43.63 | 0.86 | 0.04889 | 0.00623 | 0.26333 | 0.03332 | 0.03907 | 0.00125 | 142.3 | 274.6 | 237.3 | 26.8 | 247.1 | 7.7 | |
| 5 | 43.95 | 77.43 | 0.57 | 0.05597 | 0.00492 | 0.3031 | 0.02639 | 0.03928 | 0.00117 | 450.8 | 184.5 | 268.8 | 20.6 | 248.4 | 7.3 | |
| 6 | 31.28 | 52.3 | 0.60 | 0.05278 | 0.00584 | 0.28537 | 0.03126 | 0.03922 | 0.00126 | 319.3 | 233.9 | 254.9 | 24.7 | 248.0 | 7.8 | |
| 7 | 33.61 | 40.05 | 0.84 | 0.05503 | 0.00982 | 0.30181 | 0.0529 | 0.03978 | 0.0018 | 413.5 | 356.2 | 267.8 | 41.3 | 251.5 | 11.2 | |
| 8 | 26.72 | 56.62 | 0.47 | 0.05222 | 0.00492 | 0.27308 | 0.02555 | 0.03793 | 0.00113 | 295.1 | 201.5 | 245.2 | 20.4 | 240.0 | 7.1 | |
| 9 | 19.62 | 43.69 | 0.45 | 0.05507 | 0.00654 | 0.29433 | 0.03449 | 0.03877 | 0.00131 | 414.9 | 245.6 | 262.0 | 27.1 | 245.2 | 8.2 | |
| 10 | 35.16 | 79.97 | 0.44 | 0.04799 | 0.00525 | 0.25922 | 0.02808 | 0.03918 | 0.00124 | 97.8 | 241.4 | 234.0 | 22.6 | 247.7 | 7.7 | |
| 11 | 50.16 | 49.83 | 1.01 | 0.05456 | 0.00821 | 0.29877 | 0.04427 | 0.03972 | 0.00153 | 394.4 | 306.1 | 265.4 | 34.6 | 251.1 | 9.5 | |
| 12 | 28.95 | 37.75 | 0.77 | 0.05664 | 0.01505 | 0.30509 | 0.07935 | 0.03907 | 0.00252 | 476.7 | 500.5 | 270.4 | 61.7 | 247.1 | 15.6 | |
| 13 | 30.2 | 48.07 | 0.63 | 0.0479 | 0.00639 | 0.26077 | 0.03449 | 0.03949 | 0.00132 | 93.1 | 289.9 | 235.3 | 27.8 | 249.7 | 8.2 | |
| 14 | 26.51 | 44.22 | 0.60 | 0.05449 | 0.00693 | 0.28508 | 0.03592 | 0.03795 | 0.00126 | 391.5 | 262.8 | 254.7 | 28.4 | 240.1 | 7.8 | |
| 15 | 38.86 | 71.64 | 0.54 | 0.05434 | 0.00495 | 0.28523 | 0.02567 | 0.03808 | 0.00117 | 385.0 | 192.6 | 254.8 | 20.3 | 240.9 | 7.3 | |
| 16 | 33.59 | 65.06 | 0.52 | 0.0544 | 0.00525 | 0.29688 | 0.0284 | 0.03959 | 0.0012 | 387.5 | 203.4 | 264.0 | 22.2 | 250.3 | 7.5 | |
| 18 | 42.24 | 96.02 | 0.44 | 0.05077 | 0.00398 | 0.26001 | 0.02027 | 0.03715 | 0.00106 | 230.5 | 171.7 | 234.7 | 16.3 | 235.1 | 6.6 | |
| 19 | 18.62 | 27.09 | 0.69 | 0.05346 | 0.01271 | 0.2865 | 0.06717 | 0.03887 | 0.00193 | 348.3 | 463.4 | 255.8 | 53.0 | 245.8 | 12.0 | |
| 20 | 34.97 | 71.06 | 0.49 | 0.05284 | 0.00503 | 0.28849 | 0.02721 | 0.0396 | 0.00121 | 321.9 | 202.8 | 257.4 | 21.4 | 250.4 | 7.5 | |
| 21 | 32.62 | 46.99 | 0.69 | 0.05409 | 0.00813 | 0.28604 | 0.04225 | 0.03836 | 0.00153 | 374.7 | 306.9 | 255.4 | 33.4 | 242.6 | 9.5 | |
| 22 | 51.73 | 117.7 | 0.44 | 0.05328 | 0.00376 | 0.2764 | 0.01942 | 0.03763 | 0.00106 | 340.5 | 151.9 | 247.8 | 15.5 | 238.1 | 6.6 | |
| 23 | 53.41 | 60.88 | 0.88 | 0.05332 | 0.00709 | 0.28145 | 0.03686 | 0.03829 | 0.0014 | 342.2 | 276.0 | 251.8 | 29.2 | 242.2 | 8.7 | |
| 24 | 16.51 | 25.65 | 0.64 | 0.05088 | 0.00907 | 0.27103 | 0.04776 | 0.03863 | 0.00151 | 235.6 | 366.3 | 243.5 | 38.2 | 244.4 | 9.4 | |
| 25 | 16.83 | 32.55 | 0.52 | 0.05033 | 0.00838 | 0.26026 | 0.04274 | 0.03751 | 0.00149 | 210.1 | 346.1 | 234.9 | 34.4 | 237.4 | 9.3 | |
| Sp-a | 3 | 36.78 | 106.41 | 0.35 | 0.17207 | 0.00367 | 11.34701 | 0.27522 | 0.47826 | 0.01124 | 2577.9 | 35.2 | 2552.1 | 22.6 | 2519.7 | 49.0 |
| 4 | 905.03 | 820.29 | 1.10 | 0.05111 | 0.00188 | 0.11621 | 0.00442 | 0.01649 | 0.00040 | 245.7 | 82.6 | 111.6 | 4.0 | 105.4 | 2.5 | |
| 5 | 149.06 | 179.19 | 0.83 | 0.06179 | 0.00198 | 0.74735 | 0.02519 | 0.08772 | 0.00211 | 666.9 | 67.3 | 566.7 | 14.6 | 542.0 | 12.5 | |
| 6 | 367.88 | 358.74 | 1.03 | 0.04939 | 0.00268 | 0.09408 | 0.00514 | 0.01381 | 0.00035 | 166.5 | 122.2 | 91.3 | 4.8 | 88.4 | 2.2 | |
| 7 | 346.16 | 880.45 | 0.39 | 0.05217 | 0.00131 | 0.26753 | 0.00737 | 0.03719 | 0.00087 | 293.0 | 56.3 | 240.7 | 5.9 | 235.4 | 5.4 | |
| 9 | 102.74 | 208.65 | 0.49 | 0.11037 | 0.00235 | 4.90518 | 0.11902 | 0.32230 | 0.00756 | 1805.5 | 38.2 | 1803.1 | 20.5 | 1801.0 | 36.8 | |
| 10 | 89.98 | 95.24 | 0.94 | 0.07992 | 0.00224 | 2.06633 | 0.06222 | 0.18750 | 0.00451 | 1195.0 | 54.4 | 1137.7 | 20.6 | 1107.8 | 24.5 | |
| 11 | 117.03 | 195.55 | 0.60 | 0.06356 | 0.00178 | 0.81096 | 0.02441 | 0.09253 | 0.00221 | 727.1 | 58.3 | 603.0 | 13.7 | 570.5 | 13.0 | |
| 12 | 469.53 | 616.46 | 0.76 | 0.05533 | 0.00176 | 0.28697 | 0.00963 | 0.03761 | 0.00090 | 425.4 | 69.2 | 256.2 | 7.6 | 238.0 | 5.6 | |
| 14 | 59.41 | 505.74 | 0.12 | 0.11390 | 0.00234 | 4.94724 | 0.11737 | 0.31499 | 0.00739 | 1862.5 | 36.6 | 1810.4 | 20.0 | 1765.2 | 36.2 | |
| 16 | 261.27 | 708.97 | 0.37 | 0.08978 | 0.00184 | 3.07393 | 0.07296 | 0.24829 | 0.00583 | 1420.8 | 38.6 | 1426.2 | 18.2 | 1429.6 | 30.1 | |
| 17 | 120.55 | 347.80 | 0.35 | 0.07081 | 0.00167 | 1.16492 | 0.03073 | 0.11930 | 0.00283 | 951.9 | 47.7 | 784.3 | 14.4 | 726.6 | 16.3 | |
| 19 | 175.29 | 329.91 | 0.53 | 0.10617 | 0.00222 | 4.52742 | 0.10912 | 0.30925 | 0.00729 | 1734.6 | 37.8 | 1736.0 | 20.0 | 1737.0 | 35.9 | |
| 20 | 257.34 | 286.23 | 0.90 | 0.05454 | 0.00244 | 0.20157 | 0.00917 | 0.02680 | 0.00067 | 393.5 | 96.6 | 186.5 | 7.8 | 170.5 | 4.2 | |
| 21 | 101.71 | 198.76 | 0.51 | 0.05263 | 0.00211 | 0.30425 | 0.01256 | 0.04192 | 0.00104 | 312.9 | 88.8 | 269.7 | 9.8 | 264.7 | 6.4 | |
| 22 | 295.25 | 404.24 | 0.73 | 0.05202 | 0.00241 | 0.09608 | 0.00453 | 0.01339 | 0.00034 | 286.4 | 102.7 | 93.2 | 4.2 | 85.8 | 2.1 | |
| 27 | 193.75 | 960.37 | 0.20 | 0.06171 | 0.00131 | 0.93504 | 0.02297 | 0.10988 | 0.00260 | 664.0 | 45.0 | 670.3 | 12.1 | 672.1 | 15.1 | |
| 28 | 150.79 | 226.46 | 0.67 | 0.05271 | 0.00169 | 0.34674 | 0.01178 | 0.04770 | 0.00116 | 316.4 | 71.3 | 302.3 | 8.9 | 300.4 | 7.1 | |
| 30 | 56.80 | 273.42 | 0.21 | 0.07685 | 0.00171 | 1.99465 | 0.05057 | 0.18822 | 0.00449 | 1117.3 | 43.7 | 1113.7 | 17.2 | 1111.7 | 24.4 | |
| 31 | 82.04 | 74.70 | 1.10 | 0.06406 | 0.00234 | 1.08076 | 0.04116 | 0.12235 | 0.00306 | 743.6 | 75.5 | 744.0 | 20.1 | 744.1 | 17.6 | |
| 32 | 118.11 | 324.42 | 0.36 | 0.05203 | 0.00172 | 0.27463 | 0.00957 | 0.03828 | 0.00094 | 286.7 | 73.6 | 246.4 | 7.6 | 242.1 | 5.8 | |
| 33 | 181.62 | 366.07 | 0.50 | 0.05362 | 0.00194 | 0.28760 | 0.01086 | 0.03890 | 0.00096 | 354.9 | 79.6 | 256.7 | 8.6 | 246.0 | 6.0 | |
| 34 | 84.32 | 229.97 | 0.37 | 0.10115 | 0.00211 | 4.05454 | 0.09859 | 0.29069 | 0.00694 | 1645.4 | 38.2 | 1645.2 | 19.8 | 1645.0 | 34.6 | |
| 38 | 51.43 | 325.34 | 0.16 | 0.06806 | 0.00155 | 1.29014 | 0.03353 | 0.13748 | 0.00330 | 870.3 | 46.6 | 841.4 | 14.9 | 830.4 | 18.7 | |
| Sp-a | 39 | 603.63 | 1311.16 | 0.46 | 0.05143 | 0.00124 | 0.24550 | 0.00666 | 0.03462 | 0.00083 | 260.0 | 54.5 | 222.9 | 5.4 | 219.4 | 5.2 |
| 41 | 126.70 | 232.29 | 0.55 | 0.15006 | 0.00314 | 8.63560 | 0.21170 | 0.41737 | 0.01007 | 2346.6 | 35.4 | 2300.3 | 22.3 | 2248.5 | 45.8 | |
| 43 | 155.26 | 1048.64 | 0.15 | 0.11316 | 0.00228 | 4.94386 | 0.11805 | 0.31687 | 0.00759 | 1850.7 | 36.0 | 1809.8 | 20.2 | 1774.4 | 37.2 | |
| 44 | 170.11 | 355.76 | 0.48 | 0.11514 | 0.00236 | 5.21752 | 0.12627 | 0.32865 | 0.00790 | 1882.0 | 36.5 | 1855.5 | 20.6 | 1831.9 | 38.3 | |
| 45 | 134.58 | 300.67 | 0.45 | 0.06072 | 0.00185 | 0.54767 | 0.01789 | 0.06542 | 0.00161 | 629.3 | 64.3 | 443.5 | 11.7 | 408.5 | 9.8 | |
| 46 | 793.23 | 890.47 | 0.89 | 0.05241 | 0.00132 | 0.26765 | 0.00753 | 0.03704 | 0.00090 | 303.5 | 56.3 | 240.8 | 6.0 | 234.4 | 5.6 | |
| 52 | 120.01 | 172.95 | 0.69 | 0.05624 | 0.00214 | 0.33008 | 0.01308 | 0.04257 | 0.00107 | 461.1 | 82.9 | 289.6 | 10.0 | 268.7 | 6.6 | |
| 53 | 142.72 | 204.66 | 0.70 | 0.10680 | 0.00228 | 4.29421 | 0.10734 | 0.29165 | 0.00709 | 1745.5 | 38.5 | 1692.3 | 20.6 | 1649.8 | 35.4 | |
| 56 | 59.90 | 731.29 | 0.08 | 0.08682 | 0.00182 | 2.73121 | 0.06763 | 0.22819 | 0.00554 | 1356.5 | 39.9 | 1337.0 | 18.4 | 1325.0 | 29.1 | |
| 59 | 53.56 | 235.97 | 0.23 | 0.07610 | 0.00174 | 1.77189 | 0.04669 | 0.16891 | 0.00413 | 1097.6 | 45.2 | 1035.2 | 17.1 | 1006.1 | 22.8 | |
| 61 | 332.25 | 590.25 | 0.56 | 0.05647 | 0.00137 | 0.54088 | 0.01490 | 0.06949 | 0.00170 | 470.0 | 53.4 | 439.0 | 9.8 | 433.1 | 10.3 | |
| 62 | 105.14 | 1170.37 | 0.09 | 0.06891 | 0.00145 | 1.25754 | 0.03123 | 0.13239 | 0.00323 | 896.0 | 42.7 | 826.8 | 14.1 | 801.5 | 18.4 | |
| 63 | 221.04 | 690.20 | 0.32 | 0.06405 | 0.00146 | 0.85044 | 0.02243 | 0.09633 | 0.00236 | 743.2 | 47.6 | 624.9 | 12.3 | 592.9 | 13.9 | |
| 68 | 166.91 | 301.47 | 0.55 | 0.11139 | 0.00129 | 4.55493 | 0.06387 | 0.29599 | 0.00389 | 1822.1 | 20.9 | 1741.1 | 11.7 | 1671.4 | 19.4 | |
| 69 | 208.79 | 745.91 | 0.28 | 0.07821 | 0.00114 | 1.94242 | 0.03196 | 0.17975 | 0.00240 | 1152.3 | 28.7 | 1095.8 | 11.0 | 1065.6 | 13.1 | |
| 72 | 352.93 | 470.22 | 0.75 | 0.08562 | 0.00102 | 2.43262 | 0.03470 | 0.20563 | 0.00270 | 1329.5 | 22.9 | 1252.3 | 10.3 | 1205.5 | 14.4 | |
| 73 | 328.09 | 2115.46 | 0.16 | 0.05508 | 0.00109 | 0.33877 | 0.00714 | 0.04452 | 0.00060 | 415.3 | 43.5 | 296.2 | 5.4 | 280.8 | 3.7 | |
| 74 | 75.01 | 173.51 | 0.43 | 0.07702 | 0.00151 | 1.82357 | 0.03803 | 0.17135 | 0.00239 | 1121.7 | 38.7 | 1054.0 | 13.7 | 1019.6 | 13.2 | |
| 75 | 185.18 | 406.77 | 0.46 | 0.07458 | 0.00099 | 1.67879 | 0.02587 | 0.16290 | 0.00215 | 1057.0 | 26.9 | 1000.5 | 9.8 | 972.9 | 11.9 | |
| 76 | 49.54 | 358.10 | 0.14 | 0.11379 | 0.00148 | 4.79205 | 0.07252 | 0.30478 | 0.00408 | 1860.8 | 23.3 | 1783.5 | 12.7 | 1715.0 | 20.2 | |
| 78 | 506.75 | 629.94 | 0.80 | 0.05602 | 0.00126 | 0.37892 | 0.00889 | 0.04895 | 0.00068 | 452.6 | 49.0 | 326.2 | 6.6 | 308.1 | 4.2 | |
| 80 | 281.93 | 1042.62 | 0.27 | 0.05164 | 0.00094 | 0.23761 | 0.00466 | 0.03329 | 0.00045 | 269.7 | 41.2 | 216.5 | 3.8 | 211.1 | 2.8 | |
| 81 | 307.15 | 541.57 | 0.57 | 0.06255 | 0.00091 | 0.81683 | 0.01339 | 0.09449 | 0.00125 | 693.1 | 30.6 | 606.3 | 7.5 | 582.1 | 7.4 | |
| 82 | 123.66 | 432.57 | 0.29 | 0.07324 | 0.00113 | 1.46956 | 0.02532 | 0.14520 | 0.00195 | 1020.5 | 31.0 | 917.9 | 10.4 | 874.0 | 11.0 | |
| Sample | Spot | Ti | Y | Zr | Nb | La | Ce | Pr | Nd | Sm | Eu | Gd | Tb | Dy | Ho | Er | Tm | Yb | Lu | Hf | Ta | Th | U |
|---|---|---|---|---|---|---|---|---|---|---|---|---|---|---|---|---|---|---|---|---|---|---|---|
| KDS-KET-a | 1 | 19.81 | 1438 | 394683 | 7.68 | 15.46 | 47.65 | 6.05 | 32.77 | 12.95 | 1.63 | 39.75 | 13.45 | 146.10 | 49.81 | 209.73 | 40.49 | 364.25 | 67.57 | 9590 | 1.75 | 341.58 | 477.33 |
| 2 | 7.53 | 901 | 343068 | 3.33 | 0.09 | 17.36 | 0.13 | 1.53 | 3.38 | 1.20 | 16.55 | 6.62 | 78.88 | 29.75 | 128.18 | 26.49 | 246.89 | 48.98 | 9376 | 0.99 | 195.49 | 409.51 | |
| 3 | 16.70 | 647 | 392878 | 3.73 | 5.81 | 21.69 | 1.91 | 11.37 | 3.60 | 0.18 | 11.90 | 4.26 | 55.49 | 21.86 | 103.17 | 21.85 | 214.43 | 41.54 | 10508 | 1.31 | 67.70 | 178.31 | |
| 4 | 16.51 | 2015 | 375931 | 2.88 | 5.79 | 19.98 | 2.46 | 16.32 | 10.96 | 0.59 | 49.81 | 16.92 | 196.88 | 73.70 | 307.92 | 58.81 | 505.62 | 92.81 | 7675 | 0.78 | 135.62 | 220.29 | |
| 5 | 8.71 | 1446 | 354604 | 2.78 | 1.09 | 12.42 | 0.29 | 2.94 | 6.55 | 0.52 | 32.65 | 10.97 | 131.34 | 51.21 | 216.06 | 43.48 | 425.73 | 75.97 | 8909 | 1.15 | 419.25 | 655.62 | |
| 6 | 23.61 | 1095 | 400240 | 1.65 | 0.47 | 11.52 | 0.58 | 3.43 | 4.51 | 1.06 | 20.64 | 7.48 | 99.01 | 37.48 | 164.69 | 35.28 | 340.62 | 65.40 | 11083 | 0.56 | 128.78 | 111.17 | |
| 7 | 12.05 | 1190 | 386614 | 1.60 | 0.26 | 11.30 | 0.30 | 3.65 | 4.77 | 1.31 | 26.49 | 9.06 | 110.71 | 41.41 | 177.71 | 36.94 | 342.80 | 66.40 | 10119 | 0.56 | 136.32 | 109.42 | |
| 8 | 6.68 | 1393 | 384744 | 9.96 | 3.47 | 14.77 | 1.92 | 13.35 | 8.69 | 1.25 | 32.27 | 11.18 | 125.80 | 46.93 | 202.11 | 41.19 | 385.29 | 72.68 | 11068 | 4.29 | 207.18 | 877.92 | |
| 9 | 1.54 | 898 | 378105 | 5.71 | 0.05 | 3.06 | 0.06 | 0.46 | 2.13 | 0.17 | 13.61 | 5.87 | 77.42 | 29.59 | 134.89 | 28.98 | 263.84 | 50.00 | 11349 | 2.83 | 116.81 | 640.33 | |
| 10 | 4.17 | 1093 | 355362 | 9.43 | 0.03 | 4.19 | 0.06 | 0.53 | 1.83 | 0.37 | 15.79 | 6.58 | 90.29 | 35.66 | 162.30 | 34.43 | 326.52 | 62.91 | 10665 | 6.11 | 224.08 | 1231.94 | |
| 11 | 1.90 | 1202 | 371418 | 10.43 | 2.16 | 11.08 | 1.16 | 6.35 | 3.31 | 0.35 | 16.67 | 7.54 | 99.25 | 39.85 | 175.51 | 38.29 | 352.42 | 66.24 | 11133 | 6.79 | 275.25 | 1362.67 | |
| 12 | 14.74 | 1192 | 375299 | 1.24 | 0.34 | 17.84 | 0.78 | 8.90 | 11.37 | 0.98 | 37.29 | 11.77 | 120.92 | 41.00 | 162.09 | 30.82 | 264.19 | 47.64 | 8829 | 0.50 | 186.41 | 185.50 | |
| 13 | 15.70 | 1637 | 379804 | 1.29 | 0.34 | 21.24 | 1.20 | 14.30 | 14.85 | 1.71 | 54.76 | 16.64 | 172.39 | 56.51 | 220.76 | 40.96 | 347.28 | 62.31 | 8806 | 0.62 | 279.10 | 263.98 | |
| ND-KET-b | 1 | 3.61 | 154 | 426512 | 0.20 | 0.00 | 5.83 | 0.02 | 0.23 | 0.52 | 0.22 | 2.42 | 0.81 | 9.86 | 4.61 | 25.17 | 6.44 | 80.48 | 20.35 | 10481 | 0.10 | 44.28 | 102.21 |
| 2 | 4.21 | 132 | 420525 | 0.13 | 0.01 | 5.07 | 0.01 | 0.35 | 0.49 | 0.32 | 2.55 | 0.82 | 9.29 | 4.00 | 21.08 | 5.77 | 67.53 | 17.90 | 9173 | 0.08 | 32.66 | 61.31 | |
| 3 | 5.01 | 324 | 427812 | 0.11 | 0.00 | 7.10 | 0.06 | 1.53 | 1.88 | 0.92 | 7.36 | 2.23 | 26.75 | 10.08 | 49.18 | 12.34 | 138.63 | 33.55 | 9598 | 0.06 | 60.07 | 74.83 | |
| 4 | 7.24 | 503 | 415816 | 0.19 | 0.02 | 8.26 | 0.07 | 1.41 | 3.02 | 0.87 | 11.62 | 3.51 | 43.69 | 16.95 | 79.35 | 17.24 | 171.93 | 36.65 | 8650 | 0.10 | 37.72 | 43.63 | |
| 5 | 4.04 | 238 | 432252 | 0.14 | 0.01 | 5.00 | 0.04 | 0.73 | 1.10 | 0.44 | 4.40 | 1.46 | 16.91 | 7.12 | 37.11 | 9.58 | 118.97 | 30.65 | 10092 | 0.07 | 43.95 | 77.43 | |
| 6 | 4.56 | 209 | 427092 | 0.19 | 0.00 | 5.37 | 0.04 | 0.53 | 0.78 | 0.41 | 3.92 | 1.27 | 15.68 | 6.39 | 31.79 | 8.36 | 102.04 | 24.51 | 9495 | 0.11 | 31.28 | 52.30 | |
| 7 | 8.27 | 746 | 433290 | 0.23 | 0.01 | 9.64 | 0.09 | 2.40 | 4.15 | 1.56 | 19.28 | 5.91 | 69.52 | 24.75 | 114.15 | 24.20 | 235.61 | 46.87 | 8878 | 0.10 | 33.61 | 40.05 | |
| 8 | 4.32 | 150 | 418054 | 0.23 | 0.01 | 6.37 | 0.01 | 0.18 | 0.46 | 0.25 | 2.09 | 0.77 | 9.97 | 4.49 | 23.75 | 5.95 | 70.62 | 16.91 | 9739 | 0.10 | 26.72 | 56.62 | |
| 9 | 5.12 | 121 | 437354 | 0.11 | 0.02 | 4.68 | 0.01 | 0.18 | 0.43 | 0.20 | 1.60 | 0.65 | 8.93 | 3.84 | 18.53 | 4.86 | 58.43 | 13.79 | 9671 | 0.06 | 19.62 | 43.69 | |
| 10 | 3.45 | 107 | 424361 | 0.18 | 0.00 | 4.76 | 0.02 | 0.10 | 0.23 | 0.14 | 1.33 | 0.57 | 7.25 | 3.13 | 16.74 | 4.76 | 58.54 | 14.90 | 10225 | 0.10 | 35.16 | 79.97 | |
| 11 | 11.72 | 1043 | 423879 | 0.16 | 0.01 | 11.22 | 0.21 | 3.04 | 5.61 | 1.96 | 25.25 | 8.13 | 94.75 | 35.15 | 152.67 | 31.38 | 308.49 | 59.81 | 8263 | 0.12 | 50.16 | 49.83 | |
| 12 | 8.10 | 566 | 432022 | 0.15 | 0.00 | 8.25 | 0.05 | 1.15 | 2.90 | 0.97 | 12.21 | 4.14 | 48.56 | 18.59 | 85.67 | 18.60 | 192.23 | 38.64 | 9225 | 0.08 | 28.95 | 37.75 | |
| 13 | 5.86 | 314 | 420035 | 0.34 | 0.03 | 8.48 | 0.04 | 0.49 | 1.25 | 0.43 | 5.73 | 2.13 | 24.19 | 9.58 | 49.69 | 11.17 | 124.14 | 26.90 | 9238 | 0.12 | 30.20 | 48.07 | |
| 14 | 6.28 | 296 | 422263 | 0.27 | 0.00 | 8.71 | 0.02 | 0.19 | 1.00 | 0.28 | 4.75 | 1.89 | 21.80 | 9.56 | 46.08 | 10.68 | 112.65 | 24.21 | 9450 | 0.09 | 26.51 | 44.22 | |
| 15 | 4.07 | 207 | 420713 | 0.17 | 0.02 | 4.86 | 0.05 | 0.72 | 0.97 | 0.50 | 4.27 | 1.28 | 14.63 | 6.57 | 33.61 | 8.64 | 106.88 | 26.88 | 10020 | 0.08 | 38.86 | 71.64 | |
| 16 | 4.98 | 141 | 421475 | 0.12 | 0.00 | 4.50 | 0.00 | 0.24 | 0.39 | 0.23 | 2.39 | 0.85 | 10.43 | 4.42 | 23.75 | 6.08 | 77.24 | 19.45 | 9940 | 0.10 | 33.59 | 65.06 | |
| 18 | 4.06 | 144 | 431456 | 0.20 | 0.01 | 5.37 | 0.02 | 0.20 | 0.45 | 0.29 | 1.84 | 0.79 | 10.31 | 4.38 | 22.31 | 6.02 | 78.12 | 19.25 | 10913 | 0.15 | 42.24 | 96.02 | |
| 19 | 9.33 | 413 | 427692 | 0.29 | 0.00 | 7.86 | 0.02 | 0.55 | 1.84 | 0.54 | 9.61 | 3.09 | 36.02 | 13.79 | 63.95 | 13.76 | 143.85 | 28.55 | 8619 | 0.09 | 18.62 | 27.09 | |
| 20 | 3.94 | 170 | 412999 | 0.17 | 0.00 | 4.46 | 0.02 | 0.39 | 0.52 | 0.34 | 2.26 | 0.92 | 11.91 | 5.22 | 27.76 | 7.40 | 89.97 | 24.18 | 10006 | 0.10 | 34.97 | 71.06 | |
| 21 | 10.12 | 435 | 412936 | 0.24 | 0.00 | 7.51 | 0.08 | 0.88 | 2.44 | 0.81 | 9.09 | 3.13 | 34.95 | 13.26 | 64.54 | 15.64 | 167.25 | 37.13 | 9257 | 0.09 | 32.62 | 46.99 | |
| 22 | 4.16 | 216 | 445649 | 0.21 | 0.00 | 6.42 | 0.01 | 0.39 | 0.36 | 0.22 | 2.95 | 1.13 | 14.69 | 6.15 | 34.85 | 9.44 | 120.94 | 31.15 | 11788 | 0.13 | 51.73 | 117.70 | |
| 23 | 9.84 | 1010 | 418010 | 0.13 | 0.01 | 10.58 | 0.15 | 3.21 | 4.72 | 1.68 | 21.35 | 7.21 | 85.16 | 34.20 | 156.96 | 32.95 | 322.58 | 65.02 | 8243 | 0.12 | 53.41 | 60.88 | |
| 24 | 7.87 | 415 | 421963 | 0.25 | 0.00 | 7.20 | 0.02 | 0.46 | 1.37 | 0.61 | 8.54 | 2.74 | 34.62 | 14.04 | 63.59 | 14.18 | 145.29 | 29.66 | 8416 | 0.07 | 16.51 | 25.65 | |
| 25 | 7.00 | 374 | 436179 | 0.21 | 0.02 | 5.93 | 0.05 | 0.57 | 1.44 | 0.46 | 7.03 | 2.38 | 29.16 | 11.86 | 57.91 | 13.61 | 146.69 | 31.28 | 9857 | 0.09 | 16.83 | 32.55 | |
| Sp-a | 3 | 3.12 | 591 | 438782 | 0.79 | 0.00 | 4.01 | 0.05 | 0.86 | 1.93 | 0.78 | 10.18 | 4.13 | 50.29 | 19.30 | 87.91 | 18.55 | 184.49 | 37.77 | 8272 | 0.31 | 36.78 | 106.41 |
| 4 | 10.07 | 3059 | 452050 | 4.25 | 4.30 | 54.31 | 1.80 | 11.43 | 11.06 | 1.81 | 58.95 | 20.66 | 248.06 | 94.77 | 425.97 | 88.13 | 839.73 | 158.17 | 9886 | 1.18 | 905.03 | 820.29 | |
| 5 | 50.62 | 1019 | 466409 | 1.54 | 0.14 | 15.43 | 0.48 | 7.41 | 11.10 | 1.77 | 40.43 | 11.86 | 114.00 | 36.06 | 134.37 | 24.26 | 207.21 | 35.51 | 8555 | 0.52 | 149.06 | 179.19 | |
| 6 | 6.75 | 394 | 460673 | 1.58 | 39.50 | 83.35 | 6.44 | 24.64 | 4.87 | 1.16 | 8.71 | 2.63 | 29.80 | 11.90 | 59.76 | 14.14 | 164.16 | 36.96 | 8746 | 0.61 | 367.88 | 358.74 | |
| 7 | 3.10 | 618 | 432450 | 1.88 | 0.57 | 13.13 | 0.18 | 1.24 | 1.89 | 0.50 | 9.73 | 3.89 | 47.68 | 18.86 | 92.98 | 21.16 | 225.49 | 47.23 | 10271 | 1.06 | 346.16 | 880.45 | |
| 9 | 5.10 | 1112 | 446530 | 3.53 | 0.03 | 6.83 | 0.03 | 0.78 | 2.83 | 0.41 | 18.83 | 7.64 | 96.38 | 38.37 | 173.47 | 35.03 | 330.82 | 60.41 | 9970 | 1.56 | 102.74 | 208.65 | |
| 10 | 16.37 | 821 | 460972 | 2.08 | 0.01 | 12.07 | 0.06 | 1.04 | 2.79 | 0.26 | 15.53 | 6.01 | 73.19 | 28.22 | 126.73 | 26.35 | 248.86 | 46.85 | 10260 | 0.88 | 89.98 | 95.24 | |
| 11 | 5.50 | 363 | 467612 | 0.97 | 0.02 | 14.65 | 0.16 | 2.62 | 3.69 | 0.85 | 12.55 | 3.66 | 35.73 | 11.80 | 47.95 | 9.64 | 90.55 | 16.44 | 9823 | 0.28 | 117.03 | 195.55 | |
| 12 | 3.49 | 1469 | 473310 | 3.36 | 0.19 | 26.29 | 0.15 | 1.74 | 4.20 | 1.13 | 21.16 | 8.61 | 114.10 | 46.36 | 226.22 | 51.73 | 544.37 | 112.95 | 9545 | 0.80 | 469.53 | 616.46 | |
| 14 | 4.23 | 607 | 453292 | 0.83 | 0.01 | 4.13 | 0.03 | 0.74 | 1.94 | 0.22 | 10.89 | 4.47 | 51.04 | 18.69 | 89.86 | 21.31 | 231.00 | 46.85 | 11842 | 0.73 | 59.41 | 505.74 | |
| 16 | 9.48 | 612 | 434535 | 3.79 | 0.02 | 20.26 | 0.08 | 1.26 | 2.46 | 0.49 | 13.43 | 4.75 | 53.83 | 20.13 | 90.44 | 19.33 | 190.22 | 36.50 | 9501 | 1.74 | 261.27 | 708.97 | |
| 17 | 12.86 | 388 | 444766 | 3.20 | 0.01 | 7.85 | 0.04 | 0.89 | 1.28 | 0.45 | 7.18 | 2.66 | 33.36 | 12.89 | 60.53 | 13.36 | 138.26 | 28.05 | 9014 | 1.26 | 120.55 | 347.80 | |
| 19 | 6.18 | 721 | 450530 | 2.15 | 0.83 | 14.29 | 0.32 | 2.73 | 2.93 | 0.36 | 14.47 | 5.20 | 62.55 | 24.45 | 109.65 | 23.02 | 215.95 | 42.34 | 8945 | 0.86 | 175.29 | 329.91 | |
| 20 | 23.87 | 1806 | 426531 | 0.92 | 0.32 | 19.67 | 0.23 | 3.26 | 6.22 | 1.73 | 33.38 | 11.80 | 142.10 | 55.78 | 259.71 | 55.31 | 553.53 | 109.65 | 8990 | 0.33 | 257.34 | 286.23 | |
| 21 | 9.91 | 616 | 450675 | 0.78 | 4.28 | 22.18 | 1.33 | 6.86 | 3.80 | 0.69 | 13.85 | 4.72 | 52.96 | 19.82 | 89.81 | 18.74 | 181.15 | 35.32 | 9329 | 0.34 | 101.71 | 198.76 | |
| 22 | 4.91 | 1229 | 467309 | 1.04 | 6.48 | 28.39 | 1.78 | 8.74 | 5.00 | 1.33 | 20.31 | 7.13 | 90.45 | 38.06 | 193.12 | 46.19 | 514.90 | 116.07 | 9691 | 0.38 | 295.25 | 404.24 | |
| 27 | 4.30 | 981 | 438229 | 4.32 | 0.00 | 7.72 | 0.05 | 0.98 | 2.75 | 0.06 | 17.74 | 7.12 | 86.85 | 33.94 | 152.89 | 31.37 | 288.98 | 52.63 | 10766 | 1.89 | 193.75 | 960.37 | |
| 28 | 5.46 | 962 | 453925 | 2.68 | 0.27 | 19.04 | 0.15 | 1.66 | 2.60 | 0.92 | 14.45 | 5.43 | 71.08 | 30.29 | 152.75 | 36.31 | 392.24 | 86.31 | 9463 | 0.79 | 150.79 | 226.46 | |
| 30 | 18.42 | 1559 | 450910 | 0.73 | 0.03 | 1.82 | 0.17 | 3.30 | 6.99 | 0.53 | 38.79 | 13.88 | 156.03 | 54.03 | 216.17 | 41.98 | 375.97 | 66.23 | 10140 | 0.34 | 56.80 | 273.42 | |
| 31 | 16.93 | 933 | 442393 | 0.59 | 0.03 | 11.22 | 0.12 | 2.28 | 4.05 | 0.91 | 20.10 | 6.98 | 81.72 | 31.26 | 137.10 | 28.81 | 278.82 | 54.03 | 8493 | 0.25 | 82.04 | 74.70 | |
| 32 | 3.91 | 1033 | 440481 | 2.29 | 0.01 | 4.57 | 0.07 | 1.32 | 3.08 | 0.37 | 19.14 | 7.06 | 89.46 | 35.86 | 162.23 | 33.92 | 319.70 | 62.10 | 8077 | 0.67 | 118.11 | 324.42 | |
| 33 | 17.84 | 805 | 443119 | 2.27 | 7.58 | 26.69 | 3.09 | 15.05 | 8.52 | 0.61 | 26.26 | 7.77 | 80.77 | 27.84 | 114.87 | 23.05 | 215.27 | 39.86 | 9646 | 0.89 | 181.62 | 366.07 | |
| 34 | 4.89 | 399 | 445732 | 2.09 | 0.00 | 12.73 | 0.02 | 0.45 | 1.50 | 0.26 | 7.99 | 3.02 | 35.74 | 13.21 | 59.57 | 12.33 | 121.47 | 23.52 | 10718 | 1.29 | 84.32 | 229.97 | |
| 38 | 6.28 | 851 | 437276 | 0.73 | 0.00 | 1.02 | 0.05 | 0.96 | 3.14 | 0.09 | 19.32 | 7.97 | 88.40 | 27.96 | 104.79 | 19.24 | 164.24 | 27.95 | 11189 | 0.44 | 51.43 | 325.34 | |
| Sp-a | 39 | 7.32 | 745 | 445854 | 2.10 | 17.47 | 61.12 | 4.20 | 17.57 | 5.68 | 0.93 | 17.11 | 5.63 | 64.10 | 23.93 | 109.20 | 23.86 | 235.88 | 46.84 | 10559 | 1.32 | 603.63 | 1311.16 |
| 41 | 5.76 | 653 | 458413 | 1.09 | 0.05 | 11.18 | 0.17 | 2.53 | 3.27 | 1.47 | 16.55 | 5.68 | 63.66 | 21.17 | 93.30 | 19.64 | 193.10 | 35.94 | 10032 | 0.45 | 126.70 | 232.29 | |
| 43 | 6.26 | 1088 | 454686 | 1.56 | 0.08 | 3.31 | 0.18 | 2.11 | 4.05 | 1.54 | 21.39 | 8.73 | 101.98 | 36.22 | 156.88 | 32.43 | 310.12 | 59.10 | 11344 | 1.30 | 155.26 | 1048.64 | |
| 44 | 7.46 | 690 | 458818 | 1.94 | 4.22 | 36.69 | 1.28 | 7.17 | 3.99 | 1.36 | 15.35 | 5.06 | 57.88 | 21.58 | 98.88 | 21.55 | 218.59 | 43.54 | 9258 | 0.92 | 170.11 | 355.76 | |
| 45 | 15.46 | 2112 | 451888 | 1.76 | 0.05 | 5.79 | 0.31 | 3.55 | 6.48 | 1.72 | 35.17 | 15.00 | 181.08 | 68.20 | 301.87 | 62.08 | 584.36 | 106.75 | 10115 | 1.04 | 134.58 | 300.67 | |
| 46 | 18.99 | 2044 | 447242 | 5.09 | 8.30 | 61.48 | 3.89 | 23.90 | 16.53 | 5.38 | 55.28 | 19.68 | 200.47 | 63.97 | 251.95 | 49.57 | 457.16 | 82.44 | 9906 | 1.67 | 793.23 | 890.47 | |
| 52 | 12.25 | 1015 | 444900 | 1.09 | 0.19 | 19.28 | 0.25 | 3.34 | 5.29 | 0.82 | 22.95 | 8.08 | 89.19 | 33.46 | 148.89 | 30.88 | 301.32 | 58.76 | 8223 | 0.42 | 120.01 | 172.95 | |
| 53 | 22.75 | 1277 | 449625 | 1.46 | 0.05 | 5.50 | 0.25 | 3.60 | 6.69 | 1.09 | 34.17 | 11.27 | 124.84 | 45.12 | 189.76 | 37.10 | 343.36 | 63.84 | 9572 | 0.68 | 142.72 | 204.66 | |
| 56 | 4.83 | 947 | 463033 | 1.72 | 0.01 | 11.97 | 0.03 | 0.62 | 1.40 | 0.43 | 9.91 | 5.19 | 71.51 | 29.86 | 143.82 | 33.54 | 360.81 | 69.16 | 12181 | 1.29 | 59.90 | 731.29 | |
| 59 | 7.96 | 699 | 448051 | 0.67 | 0.07 | 2.46 | 0.07 | 0.91 | 2.35 | 0.41 | 12.46 | 5.03 | 63.44 | 23.56 | 108.09 | 23.09 | 228.06 | 43.20 | 9072 | 0.29 | 53.56 | 235.97 | |
| 61 | 7.08 | 1189 | 449210 | 2.00 | 0.05 | 16.65 | 0.30 | 3.92 | 6.74 | 2.00 | 27.38 | 9.33 | 106.41 | 38.41 | 175.58 | 37.86 | 386.83 | 77.09 | 10000 | 1.05 | 332.25 | 590.25 | |
| 62 | 6.66 | 1032 | 460399 | 21.97 | 0.04 | 2.46 | 0.17 | 2.13 | 3.87 | 1.52 | 18.38 | 6.93 | 79.22 | 31.97 | 164.99 | 44.54 | 547.79 | 129.60 | 12915 | 39.10 | 105.14 | 1170.37 | |
| 63 | 11.78 | 821 | 475169 | 2.49 | 0.02 | 6.48 | 0.07 | 1.22 | 2.65 | 0.44 | 13.95 | 5.52 | 67.80 | 25.65 | 117.25 | 25.45 | 249.27 | 47.52 | 11543 | 1.33 | 221.04 | 690.20 | |
| 68 | 24.09 | 1589 | 459340 | 1.62 | 0.27 | 9.97 | 0.76 | 10.61 | 16.63 | 3.31 | 63.91 | 19.25 | 185.81 | 55.60 | 202.78 | 36.83 | 320.18 | 53.63 | 10011 | 0.80 | 166.91 | 301.47 | |
| 69 | 15.20 | 1504 | 467637 | 2.18 | 0.42 | 8.58 | 1.01 | 9.30 | 12.52 | 5.35 | 50.11 | 17.45 | 174.14 | 50.72 | 177.90 | 31.20 | 260.88 | 44.41 | 11576 | 1.32 | 208.79 | 745.91 | |
| 72 | 13.77 | 2357 | 455776 | 5.37 | 0.12 | 13.31 | 0.36 | 5.35 | 9.61 | 0.72 | 50.35 | 18.24 | 211.05 | 78.15 | 327.80 | 63.47 | 574.15 | 102.73 | 9269 | 2.22 | 352.93 | 470.22 | |
| 73 | 11.03 | 2086 | 504728 | 8.25 | 0.30 | 12.14 | 0.15 | 1.58 | 4.75 | 0.99 | 38.61 | 16.82 | 200.51 | 70.12 | 298.14 | 62.74 | 586.93 | 103.37 | 16414 | 4.64 | 328.09 | 2115.45 | |
| 74 | 14.23 | 1526 | 477697 | 1.17 | 0.09 | 2.49 | 0.13 | 2.00 | 4.64 | 0.41 | 30.44 | 11.50 | 144.08 | 52.55 | 224.81 | 43.70 | 400.68 | 69.17 | 11498 | 0.60 | 75.01 | 173.51 | |
| 75 | 11.35 | 598 | 471667 | 2.30 | 3.60 | 19.78 | 1.13 | 5.80 | 3.43 | 0.39 | 13.15 | 4.59 | 53.84 | 20.01 | 89.63 | 18.74 | 178.84 | 32.76 | 10639 | 1.02 | 185.18 | 406.77 | |
| 76 | 14.63 | 1518 | 472718 | 0.67 | 0.29 | 1.19 | 0.13 | 1.53 | 3.44 | 0.23 | 25.06 | 11.06 | 135.39 | 49.98 | 216.25 | 44.41 | 409.86 | 75.39 | 12207 | 0.36 | 49.54 | 358.10 | |
| 78 | 5.98 | 1397 | 475165 | 5.93 | 0.31 | 63.56 | 0.40 | 4.80 | 8.32 | 3.20 | 36.34 | 12.68 | 134.12 | 45.95 | 193.05 | 39.62 | 384.79 | 71.51 | 11021 | 1.24 | 506.75 | 629.94 | |
| 80 | 10.63 | 1566 | 467015 | 3.14 | 0.22 | 4.79 | 0.18 | 2.67 | 5.35 | 0.18 | 29.31 | 11.54 | 142.68 | 54.03 | 239.92 | 50.63 | 476.70 | 85.56 | 11870 | 2.55 | 281.93 | 1042.62 | |
| 81 | 32.03 | 1508 | 470778 | 9.50 | 0.92 | 38.81 | 2.36 | 22.03 | 23.66 | 9.35 | 57.26 | 18.07 | 173.42 | 48.86 | 182.65 | 34.42 | 312.31 | 52.59 | 9568 | 3.72 | 307.15 | 541.57 | |
| 82 | 10.38 | 638 | 486158 | 1.47 | 0.08 | 12.47 | 0.08 | 0.83 | 2.80 | 0.76 | 17.09 | 6.13 | 63.84 | 20.89 | 85.27 | 17.66 | 174.59 | 31.56 | 11977 | 0.82 | 123.66 | 432.57 |
| Sample | SiO2 | Al2O3 | Fe2O3 | FeO | CaO | MgO | K2O | Na2O | TiO2 | P2O5 | MnO | LOI | Total | Li | Be | Sc | V | Cr | |
|---|---|---|---|---|---|---|---|---|---|---|---|---|---|---|---|---|---|---|---|
| KM-KET-1 | basalt | 54.71 | 16.36 | 2.53 | 2.36 | 9.67 | 4.48 | 0.38 | 3.55 | 0.87 | 0.07 | 0.10 | 4.79 | 99.87 | 24.43 | 0.59 | 17.17 | 184.20 | 215.10 |
| KM-KET-2 | 50.31 | 16.83 | 3.48 | 2.28 | 11.70 | 5.33 | 0.16 | 2.97 | 0.92 | 0.08 | 0.11 | 5.46 | 99.89 | 23.23 | 0.69 | 26.63 | 161.81 | 226.24 | |
| KM-KET-3 | 50.39 | 16.82 | 3.67 | 2.11 | 11.68 | 5.30 | 0.16 | 2.96 | 0.92 | 0.08 | 0.11 | 5.45 | 99.89 | 22.84 | 0.65 | 28.21 | 154.64 | 202.46 | |
| KM-KET-4 | 49.84 | 14.61 | 3.19 | 4.89 | 8.37 | 7.75 | 0.42 | 4.55 | 1.32 | 0.12 | 0.17 | 4.06 | 99.85 | 38.80 | 0.38 | 38.06 | 227.75 | 315.75 | |
| KDS-KET-1 | serpentinized peridotite | 41.42 | 0.68 | 6.64 | 1.36 | 0.03 | 36.64 | 0.00 | 0.06 | 0.00 | 0.01 | 0.10 | 13.09 | 100.02 | 0.69 | 0.00 | 9.16 | 1.99 | 2182.00 |
| KDS-KET-2 | 41.30 | 1.02 | 5.45 | 2.24 | 0.07 | 36.55 | 0.00 | 0.00 | 0.00 | 0.00 | 0.08 | 12.51 | 99.47 | 5.28 | 0.18 | 11.56 | 68.12 | 2937.05 | |
| KDS-KET-3 | 40.73 | 0.72 | 5.79 | 1.77 | 0.07 | 37.19 | 0.00 | 0.00 | 0.00 | 0.00 | 0.08 | 13.01 | 99.55 | 1.91 | 0.03 | 10.20 | 47.01 | 1997.71 | |
| BLR-CS-1 | basalt | 57.54 | 13.58 | 2.73 | 4.17 | 8.23 | 5.42 | 0.01 | 3.66 | 0.89 | 0.07 | 0.14 | 3.39 | 99.83 | 3.67 | 0.35 | 3.38 | 274.50 | 215.10 |
| BLR-CS-2 | 51.06 | 14.40 | 3.48 | 5.48 | 10.00 | 7.10 | 0.15 | 3.60 | 1.33 | 0.11 | 0.20 | 2.81 | 99.71 | 18.82 | 0.50 | 5.11 | 297.60 | 300.60 | |
| BLR-CS-3 | 51.45 | 14.89 | 3.20 | 5.00 | 9.47 | 6.26 | 0.02 | 4.56 | 1.32 | 0.08 | 0.17 | 3.47 | 99.88 | 11.95 | 0.44 | 4.83 | 314.40 | 146.30 | |
| BLR-CS-4 | 51.57 | 14.74 | 4.55 | 4.68 | 8.86 | 6.01 | 0.76 | 4.43 | 1.25 | 0.11 | 0.41 | 1.98 | 99.87 | 11.53 | 0.45 | 38.28 | 259.17 | 238.26 | |
| BLR-KET-1 | serpentinized peridotite | 45.29 | 0.89 | 6.68 | 1.27 | 0.08 | 32.05 | 0.00 | 0.06 | 0.00 | 0.01 | 0.09 | 13.59 | 100.03 | 1.33 | 0.02 | 3.50 | 16.83 | 2645.00 |
| BLR-KET-2 | 43.50 | 1.00 | 5.99 | 1.85 | 0.18 | 33.93 | 0.00 | 0.00 | 0.00 | 0.00 | 0.09 | 12.77 | 99.51 | 10.69 | 0.10 | 10.40 | 54.65 | 2444.59 | |
| BLR-KET-3 | 47.34 | 0.68 | 6.23 | 1.23 | 0.12 | 31.27 | 0.01 | 0.03 | 0.00 | 0.00 | 0.08 | 12.33 | 99.44 | 4.14 | 0.05 | 8.40 | 64.34 | 3209.56 | |
| Sample | Co | Ni | Cu | Zn | Ga | Rb | Sr | Y | Zr | Nb | Mo | Cd | Cs | Ba | La | Ce | Pr | Nd | |
| KM-KET-1 | basalt | 23.53 | 89.33 | 51.06 | 50.59 | 16.25 | 7.70 | 119.00 | 14.44 | 91.70 | 4.40 | 0.51 | 0.76 | 0.13 | 16.07 | 4.52 | 10.58 | 1.51 | 6.94 |
| KM-KET-2 | 30.47 | 117.20 | 39.16 | 59.16 | 18.41 | 12.60 | 85.83 | 16.30 | 95.74 | 4.72 | 0.37 | 0.13 | 0.37 | 17.85 | 5.96 | 13.34 | 1.54 | 7.30 | |
| KM-KET-3 | 29.37 | 102.25 | 34.41 | 50.03 | 17.34 | 7.84 | 80.51 | 15.32 | 96.93 | 4.58 | 0.39 | 0.12 | 0.39 | 18.75 | 5.69 | 12.91 | 1.51 | 7.22 | |
| KM-KET-4 | 40.80 | 118.56 | 60.41 | 65.54 | 11.20 | 6.15 | 169.83 | 29.53 | 92.89 | 1.82 | 0.71 | 0.10 | 0.98 | 40.80 | 3.42 | 10.71 | 1.55 | 8.85 | |
| KDS-KET-1 | serpentinized peridotite | 74.24 | 1749.00 | 7.13 | 46.22 | 0.93 | 0.37 | 2.78 | 0.22 | 0.43 | 0.05 | 0.25 | 0.02 | 0.02 | 2.67 | 0.15 | 1.10 | 0.04 | 0.13 |
| KDS-KET-2 | 69.34 | 1072.86 | 13.61 | 38.10 | 1.62 | 10.24 | 7.11 | 1.87 | 49.41 | 0.90 | 0.77 | 0.19 | 0.85 | 14.40 | 1.72 | 3.15 | 0.33 | 1.24 | |
| KDS-KET-3 | 72.20 | 1297.77 | 9.74 | 38.78 | 1.05 | 3.83 | 4.32 | 0.99 | 45.79 | 0.30 | 0.28 | 0.02 | 0.43 | 6.19 | 0.82 | 1.50 | 0.17 | 0.65 | |
| BLR-CS-1 | basalt | 29.56 | 80.86 | 50.00 | 63.35 | 16.05 | 1.31 | 66.12 | 13.36 | 65.56 | 1.04 | 0.64 | 0.56 | 0.03 | 5.88 | 1.61 | 5.51 | 0.98 | 5.32 |
| BLR-CS-2 | 38.65 | 80.19 | 48.89 | 74.57 | 18.67 | 5.16 | 124.60 | 21.00 | 96.40 | 1.72 | 0.49 | 0.99 | 0.14 | 10.18 | 2.76 | 9.32 | 1.61 | 8.69 | |
| BLR-CS-3 | 34.82 | 53.90 | 60.44 | 75.95 | 18.56 | 1.41 | 114.30 | 19.65 | 91.75 | 1.45 | 0.54 | 0.91 | 0.04 | 11.42 | 1.99 | 6.95 | 1.25 | 6.85 | |
| BLR-CS-4 | 42.71 | 61.15 | 56.39 | 205.79 | 15.90 | 18.32 | 143.14 | 29.14 | 93.83 | 1.60 | 0.37 | 0.09 | 0.68 | 25.30 | 3.73 | 11.44 | 1.54 | 8.61 | |
| BLR-KET-1 | serpentinized peridotite | 64.79 | 1680.00 | 13.77 | 53.06 | 0.98 | 0.42 | 1.25 | 0.26 | 0.64 | 0.07 | 0.13 | 0.02 | 0.04 | 1.56 | 0.12 | 0.29 | 0.04 | 0.12 |
| BLR-KET-2 | 65.41 | 1216.93 | 13.46 | 44.09 | 1.73 | 1.66 | 6.10 | 0.75 | 2.44 | 0.33 | 0.13 | 0.02 | 0.06 | 23.26 | 0.68 | 1.49 | 0.16 | 0.60 | |
| BLR-KET-3 | 83.88 | 1431.07 | 7.30 | 153.51 | 1.21 | 1.58 | 6.50 | 0.66 | 42.45 | 0.36 | 0.15 | 0.02 | 0.48 | 13.26 | 0.93 | 1.77 | 0.20 | 0.77 | |
| Sample | Sm | Eu | Gd | Tb | Dy | Ho | Er | Tm | Yb | Lu | Hf | Ta | W | Tl | Pb | Bi | Th | U | |
| KM-KET-1 | basalt | 2.12 | 0.87 | 2.67 | 0.50 | 3.15 | 0.70 | 2.00 | 0.32 | 1.91 | 0.32 | 3.51 | 1.42 | 0.28 | 0.17 | 1.50 | 0.05 | 0.52 | 0.17 |
| KM-KET-2 | 1.87 | 0.70 | 2.03 | 0.45 | 2.77 | 0.54 | 1.57 | 0.26 | 1.70 | 0.25 | 3.02 | 0.73 | 0.63 | 0.06 | 3.14 | 0.01 | 0.74 | 0.18 | |
| KM-KET-3 | 1.83 | 0.69 | 2.02 | 0.44 | 2.70 | 0.53 | 1.52 | 0.26 | 1.68 | 0.24 | 2.97 | 2.86 | 0.48 | 0.05 | 3.20 | 0.01 | 0.64 | 0.19 | |
| KM-KET-4 | 2.85 | 1.02 | 3.24 | 0.77 | 4.86 | 0.94 | 2.75 | 0.45 | 2.96 | 0.41 | 3.09 | 1.02 | 0.50 | 0.07 | 2.41 | 0.02 | 0.22 | 0.12 | |
| KDS-KET-1 | serpentinized peridotite | 0.03 | 0.01 | 0.04 | 0.01 | 0.04 | 0.01 | 0.03 | 0.01 | 0.05 | 0.01 | 0.02 | 0.03 | 0.05 | 0.09 | 0.25 | 0.00 | 0.22 | 0.05 |
| KDS-KET-2 | 0.22 | 0.03 | 0.20 | 0.04 | 0.22 | 0.04 | 0.14 | 0.04 | 0.18 | 0.03 | 1.18 | 0.29 | 0.52 | 0.09 | 2.18 | 0.02 | 1.49 | 0.26 | |
| KDS-KET-3 | 0.11 | 0.02 | 0.10 | 0.02 | 0.12 | 0.02 | 0.08 | 0.04 | 0.12 | 0.02 | 1.11 | 1.00 | 0.76 | 0.05 | 4.89 | 0.03 | 0.51 | 0.10 | |
| BLR-CS-1 | basalt | 1.92 | 0.76 | 2.74 | 0.53 | 3.61 | 0.84 | 2.50 | 0.40 | 2.43 | 0.39 | 2.75 | 0.86 | 0.22 | 0.15 | 0.79 | 0.03 | 0.08 | 0.46 |
| BLR-CS-2 | 3.06 | 1.16 | 4.08 | 0.78 | 5.25 | 1.16 | 3.36 | 0.51 | 3.16 | 0.48 | 3.64 | 0.61 | 0.22 | 0.13 | 0.84 | 0.02 | 0.12 | 0.13 | |
| BLR-CS-3 | 2.61 | 1.09 | 3.66 | 0.72 | 4.63 | 1.07 | 3.12 | 0.48 | 3.00 | 0.47 | 3.63 | 0.27 | 0.15 | 0.15 | 0.76 | 0.02 | 0.07 | 0.14 | |
| BLR-CS-4 | 2.76 | 1.00 | 3.21 | 0.75 | 4.82 | 0.97 | 2.80 | 0.45 | 3.03 | 0.44 | 3.07 | 1.06 | 0.87 | 0.08 | 2.39 | 0.01 | 0.29 | 0.17 | |
| BLR-KET-1 | serpentinized peridotite | 0.05 | 0.02 | 0.04 | 0.02 | 0.06 | 0.03 | 0.05 | 0.02 | 0.07 | 0.02 | 0.03 | 0.13 | 0.09 | 0.12 | 0.25 | 0.02 | 0.08 | 0.03 |
| BLR-KET-2 | 0.11 | 0.03 | 0.11 | 0.02 | 0.12 | 0.02 | 0.07 | 0.03 | 0.09 | 0.01 | 0.08 | 0.69 | 0.74 | 0.05 | 2.93 | 0.19 | 0.16 | 0.04 | |
| BLR-KET-3 | 0.12 | 0.03 | 0.11 | 0.02 | 0.10 | 0.02 | 0.07 | 0.03 | 0.09 | 0.02 | 1.01 | 0.89 | 1.11 | 0.04 | 2.82 | 0.01 | 0.31 | 0.09 | |
| Sample | SiO2 | Al2O3 | Fe2O3 | FeO | CaO | MgO | K2O | Na2O | TiO2 | P2O5 | MnO | LOI | Total | Li | Be | Sc | V | Cr | |
| BLR-KET-4 | gabbro | 50.53 | 14.55 | 2.85 | 5.98 | 7.78 | 8.38 | 0.70 | 3.87 | 1.14 | 0.04 | 0.19 | 3.90 | 99.92 | 6.72 | 0.26 | 37.24 | 292.20 | 158.50 |
| BLR-KET-5 | 48.93 | 14.85 | 3.08 | 6.13 | 8.81 | 8.66 | 0.65 | 3.46 | 1.02 | 0.08 | 0.27 | 3.28 | 99.89 | 9.46 | 0.35 | 36.23 | 252.27 | 202.92 | |
| BLR-KET-6 | 53.86 | 14.72 | 2.71 | 4.71 | 8.33 | 5.93 | 0.14 | 5.49 | 1.39 | 0.10 | 0.14 | 2.31 | 99.85 | 3.09 | 0.48 | 1.62 | 269.60 | 228.10 | |
| BLR-KET-7 | 50.02 | 15.72 | 2.06 | 5.62 | 9.77 | 9.10 | 0.04 | 3.63 | 0.86 | 0.07 | 0.17 | 2.17 | 99.86 | 8.07 | 0.30 | 32.96 | 199.54 | 401.10 | |
| BLR-KET-8 | 52.33 | 15.40 | 3.49 | 6.62 | 3.70 | 6.23 | 0.38 | 6.11 | 1.39 | 0.05 | 0.41 | 3.04 | 99.89 | 45.62 | 0.53 | 31.92 | 279.61 | 50.59 | |
| ND-KET-1 | serpentinized peridotite | 45.84 | 0.41 | 8.92 | 0.82 | 0.02 | 31.33 | 0.00 | 0.06 | 0.01 | 0.01 | 0.12 | 12.05 | 99.59 | 0.20 | 0.02 | 3.51 | 5.08 | 1871.00 |
| ND-KET-2 | 45.74 | 0.35 | 9.42 | 0.32 | 0.06 | 30.39 | 0.00 | 0.06 | 0.01 | 0.01 | 0.12 | 13.22 | 99.69 | 0.15 | 0.01 | 2.05 | 1.54 | 1387.00 | |
| ND-KET-3 | 42.27 | 1.65 | 3.21 | 3.85 | 1.37 | 36.86 | 0.00 | 0.12 | 0.01 | 0.01 | 0.11 | 10.24 | 99.70 | 0.09 | 0.05 | 3.57 | 32.20 | 2488.00 | |
| ND-KET-4 | 40.88 | 1.81 | 3.27 | 3.58 | 2.11 | 37.40 | 0.00 | 0.05 | 0.02 | 0.00 | 0.11 | 9.84 | 99.48 | 3.73 | 0.08 | 14.92 | 60.21 | 2710.83 | |
| ND-KET-5 | basalt | 58.94 | 16.48 | 1.90 | 3.71 | 3.59 | 4.94 | 0.96 | 5.06 | 0.75 | 0.03 | 0.13 | 3.34 | 99.84 | 5.61 | 1.15 | 6.38 | 147.40 | 132.50 |
| ND-KET-6 | 50.64 | 16.88 | 2.75 | 5.42 | 7.50 | 6.93 | 0.28 | 4.65 | 0.74 | 0.10 | 0.18 | 3.68 | 99.74 | 4.76 | 0.49 | 5.74 | 298.30 | 85.83 | |
| ND-KET-7 | 59.83 | 15.96 | 3.05 | 3.85 | 6.47 | 3.12 | 2.19 | 2.50 | 0.67 | 0.09 | 0.18 | 1.83 | 99.76 | 8.36 | 0.95 | 9.89 | 236.40 | 24.65 | |
| ND-KET-8 | 55.00 | 16.80 | 3.72 | 5.25 | 3.49 | 5.07 | 1.29 | 2.87 | 1.10 | 0.11 | 0.18 | 4.93 | 99.82 | 10.20 | 0.60 | 12.62 | 354.10 | 17.17 | |
| Sample | Co | Ni | Cu | Zn | Ga | Rb | Sr | Y | Zr | Nb | Mo | Cd | Cs | Ba | La | Ce | Pr | Nd | |
| BLR-KET-4 | gabbro | 38.73 | 64.15 | 74.68 | 82.15 | 15.19 | 4.59 | 118.90 | 18.78 | 55.09 | 0.75 | 0.62 | 0.59 | 0.05 | 14.68 | 1.32 | 4.47 | 0.79 | 4.49 |
| BLR-KET-5 | 44.78 | 75.25 | 73.70 | 103.73 | 15.44 | 10.79 | 108.76 | 24.85 | 74.51 | 1.10 | 0.36 | 0.06 | 0.45 | 20.46 | 2.79 | 8.33 | 1.15 | 6.47 | |
| BLR-KET-6 | 30.14 | 61.87 | 49.87 | 61.59 | 13.97 | 6.07 | 159.50 | 14.83 | 97.45 | 2.12 | 0.41 | 0.87 | 0.31 | 20.27 | 2.63 | 9.25 | 1.47 | 7.86 | |
| BLR-KET-7 | 42.72 | 155.78 | 8.53 | 54.46 | 14.41 | 1.95 | 134.93 | 22.29 | 80.16 | 1.01 | 0.30 | 0.08 | 0.57 | 16.18 | 2.83 | 7.88 | 1.12 | 6.28 | |
| BLR-KET-8 | 31.19 | 34.25 | 36.05 | 131.87 | 14.87 | 9.15 | 91.68 | 26.55 | 85.99 | 1.55 | 0.57 | 0.05 | 2.72 | 51.07 | 3.05 | 9.37 | 1.59 | 8.22 | |
| ND-KET-1 | serpentinized peridotite | 106.50 | 2271.00 | 4.22 | 80.32 | 0.78 | 0.34 | 1.53 | 0.39 | 0.71 | 0.19 | 0.12 | 0.00 | 0.03 | 2.86 | 0.40 | 0.12 | 0.07 | 0.26 |
| ND-KET-2 | 102.50 | 2094.00 | 3.60 | 55.58 | 0.64 | 0.64 | 3.45 | 0.26 | 0.37 | 0.14 | 0.15 | 0.00 | 0.02 | 2.84 | 0.22 | 0.51 | 0.05 | 0.16 | |
| ND-KET-3 | 98.02 | 1812.00 | 4.51 | 50.51 | 1.53 | 0.81 | 4.05 | 0.61 | 0.92 | 0.30 | 0.28 | 0.03 | 0.04 | 1.91 | 0.20 | 0.49 | 0.07 | 0.23 | |
| ND-KET-4 | 76.94 | 1282.56 | 3.17 | 78.71 | 2.36 | 1.38 | 11.06 | 1.86 | 49.92 | 0.51 | 0.14 | 0.02 | 0.61 | 6.40 | 1.19 | 2.46 | 0.28 | 1.12 | |
| ND-KET-5 | basalt | 18.73 | 88.14 | 18.03 | 67.40 | 14.15 | 16.57 | 310.80 | 16.43 | 124.00 | 2.58 | 0.40 | 0.94 | 0.33 | 118.40 | 8.35 | 21.98 | 2.89 | 12.59 |
| ND-KET-6 | 37.38 | 56.35 | 91.98 | 127.90 | 14.26 | 5.00 | 705.50 | 10.66 | 61.39 | 1.37 | 0.35 | 0.72 | 0.38 | 107.20 | 7.09 | 17.86 | 2.47 | 11.16 | |
| ND-KET-7 | 20.46 | 11.93 | 47.69 | 76.85 | 17.55 | 33.12 | 224.30 | 18.35 | 116.10 | 3.42 | 1.76 | 1.09 | 7.55 | 202.30 | 10.92 | 27.22 | 3.29 | 13.62 | |
| ND-KET-8 | 21.48 | 12.51 | 10.63 | 116.40 | 15.97 | 29.46 | 235.80 | 24.38 | 102.30 | 2.19 | 0.33 | 0.95 | 0.51 | 102.00 | 11.55 | 28.90 | 3.86 | 18.12 | |
| Sample | Sm | Eu | Gd | Tb | Dy | Ho | Er | Tm | Yb | Lu | Hf | Ta | W | Tl | Pb | Bi | Th | U | |
| BLR-KET-4 | gabbro | 1.77 | 0.89 | 2.75 | 0.56 | 3.79 | 0.84 | 2.46 | 0.36 | 2.34 | 0.34 | 2.30 | 0.10 | 0.08 | 0.11 | 0.86 | 0.01 | 0.09 | 0.05 |
| BLR-KET-5 | 2.17 | 0.81 | 2.63 | 0.63 | 4.02 | 0.82 | 2.36 | 0.39 | 2.58 | 0.36 | 2.54 | 0.89 | 0.82 | 0.06 | 3.89 | 0.01 | 0.35 | 0.13 | |
| BLR-KET-6 | 2.65 | 1.02 | 3.59 | 0.68 | 4.52 | 0.99 | 2.86 | 0.43 | 2.71 | 0.42 | 3.65 | 0.37 | 0.15 | 0.15 | 0.80 | 0.02 | 0.10 | 0.12 | |
| BLR-KET-7 | 2.04 | 0.78 | 2.42 | 0.56 | 3.65 | 0.72 | 2.11 | 0.35 | 2.26 | 0.34 | 2.67 | 5.27 | 0.65 | 0.05 | 3.67 | 0.01 | 0.42 | 0.12 | |
| BLR-KET-8 | 2.30 | 0.93 | 2.67 | 0.66 | 4.43 | 0.87 | 2.59 | 0.44 | 3.04 | 0.44 | 2.99 | 1.35 | 0.76 | 0.10 | 4.46 | 0.01 | 0.31 | 0.12 | |
| ND-KET-1 | serpentinized peridotite | 0.05 | 0.03 | 0.05 | 0.02 | 0.05 | 0.02 | 0.05 | 0.02 | 0.06 | 0.02 | 0.03 | 0.33 | 0.18 | 0.13 | 0.18 | 0.02 | 0.03 | 0.02 |
| ND-KET-2 | 0.04 | 0.02 | 0.05 | 0.02 | 0.04 | 0.02 | 0.04 | 0.01 | 0.05 | 0.02 | 0.02 | 0.31 | 0.27 | 0.13 | 0.21 | 0.02 | 0.07 | 0.03 | |
| ND-KET-3 | 0.07 | 0.05 | 0.09 | 0.02 | 0.11 | 0.04 | 0.10 | 0.03 | 0.12 | 0.03 | 0.04 | 0.47 | 0.18 | 0.13 | 0.46 | 0.02 | 0.03 | 0.02 | |
| ND-KET-4 | 0.21 | 0.07 | 0.21 | 0.04 | 0.28 | 0.05 | 0.21 | 0.05 | 0.21 | 0.03 | 1.23 | 0.81 | 0.65 | 0.04 | 6.53 | 0.00 | 0.33 | 0.10 | |
| ND-KET-5 | basalt | 3.16 | 1.13 | 3.49 | 0.57 | 3.36 | 0.71 | 2.08 | 0.32 | 1.96 | 0.33 | 4.78 | 0.31 | 0.32 | 0.24 | 4.29 | 0.04 | 2.33 | 0.99 |
| ND-KET-6 | 2.76 | 1.04 | 2.97 | 0.49 | 2.95 | 0.64 | 1.77 | 0.29 | 1.72 | 0.26 | 2.32 | 0.22 | 0.20 | 0.17 | 3.65 | 0.03 | 0.41 | 0.49 | |
| ND-KET-7 | 3.35 | 1.02 | 3.74 | 0.64 | 4.03 | 0.91 | 2.65 | 0.42 | 2.67 | 0.43 | 4.86 | 0.41 | 1.18 | 0.69 | 9.62 | 0.12 | 6.19 | 1.96 | |
| ND-KET-8 | 4.72 | 1.67 | 5.05 | 0.82 | 5.11 | 1.08 | 3.13 | 0.47 | 2.98 | 0.47 | 3.92 | 0.22 | 0.22 | 0.36 | 3.25 | 0.04 | 1.10 | 1.00 | |
| Sample | Age (Ma) | Rb (ppm) | Sr (ppm) | 87Rb/86Sr | 87Sr/86Sr | Sm (ppm) | Nd (ppm) | 147Sm/144Nd | 143Nd/144Nd | ISr | εSr(0) | εSr(t) | INd | TDM (Ma) | T2DM (Ma) | εNd(0) | εNd(t) | |
|---|---|---|---|---|---|---|---|---|---|---|---|---|---|---|---|---|---|---|
| KM-KET-2 | basalt | 248 | 12.60 | 85.83 | 0.4250 | 0.70481 | 1.87 | 7.30 | 0.1550 | 0.51297 | 0.70331 | 4.4 | −12.8 | 0.51271 | 481 | 391 | 6.40 | 7.72 |
| KM-KET-3 | 248 | 7.84 | 80.51 | 0.2820 | 0.70481 | 1.83 | 7.22 | 0.1536 | 0.51276 | 0.70382 | 4.4 | −5.5 | 0.51251 | 1004 | 723 | 2.28 | 3.66 | |
| BLR-KET-5 | gabbro | 248 | 10.79 | 134.93 | 0.2315 | 0.70470 | 2.04 | 6.28 | 0.1964 | 0.51309 | 0.70388 | 2.8 | −4.7 | 0.51277 | 582 | 308 | 8.72 | 8.73 |
| BLR-KET-6 | 248 | 6.07 | 91.68 | 0.1917 | 0.70758 | 2.30 | 8.22 | 0.1693 | 0.51279 | 0.70691 | 43.8 | 38.4 | 0.51251 | 1248 | 712 | 2.91 | 3.77 | |
| Sample | Age (Ma) | U (ppm) | Th (ppm) | Pb (ppm) | 206Pb/204Pb | 207Pb/204Pb | 208Pb/204Pb | 206Pb/207Pb | △α | △β | △γ | (206Pb/204Pb)i | (207Pb/204Pb)i | (208Pb/204Pb)i | ||||
| KM-KET-2 | basalt | 248 | 0.18 | 0.74 | 3.14 | 18.4295 | 15.5279 | 38.2362 | 1.1869 | 80.96 | 13.7 | 31.14 | 18.284 | 15.520 | 38.045 | |||
| KM-KET-3 | 248 | 0.19 | 0.64 | 3.20 | 18.4422 | 15.5272 | 38.2411 | 1.1877 | 81.71 | 13.66 | 31.27 | 18.296 | 15.520 | 38.079 | ||||
| BLR-KET-5 | gabbro | 248 | 0.13 | 0.35 | 3.89 | 18.3713 | 15.6368 | 38.5060 | 1.1749 | 77.55 | 20.81 | 38.41 | 18.285 | 15.632 | 38.434 | |||
| BLR-KET-6 | 248 | 0.12 | 0.10 | 0.80 | 16.5876 | 15.4213 | 36.3026 | 1.0756 | −27.07 | 6.74 | −21.01 | 16.244 | 15.404 | 36.207 | ||||
| Sample | Age (Ma) | Sm (ppm) | Nd (ppm) | 147Sm/144Nd | 143Nd/144Nd | INd | TDM (Ma) | T2DM (Ma) | εNd(0) | εNd(t) | ||||||||
| BLR-KET-4 | gabbro | 248 | 2.17 | 6.47 | 0.2026 | 0.51304 | 0.51272 | 1453 | 388 | 7.94 | 7.75 | |||||||
| KDS-KET-2 | serpentinized peridotite | 248 | 0.22 | 1.24 | 0.1065 | 0.51203 | 0.51185 | 1595 | 1757 | −11.92 | −9.07 | |||||||
| KDS-KET-3 | 248 | 0.11 | 0.65 | 0.1037 | 0.51197 | 0.51180 | 1631 | 1838 | −13.00 | −10.07 | ||||||||
| BLR-KET-2 | 248 | 0.11 | 0.60 | 0.1066 | 0.51161 | 0.51143 | 2192 | 2424 | −20.15 | −17.31 | ||||||||
| BLR-KET-3 | 248 | 0.12 | 0.77 | 0.0947 | 0.51161 | 0.51146 | 1962 | 2379 | −19.98 | −16.76 | ||||||||
| ND-KET-4 | 248 | 0.21 | 1.12 | 0.1131 | 0.51248 | 0.51230 | 1012 | 1051 | −3.02 | −0.38 | ||||||||
| Sample | Age (Ma) | 176Hf/177Hf | 176Lu/177Hf | 176Yb/177Hf | εHf Present | 176/177Hf (t) CHUR | 176Hf/177Hf (t) | εHf (t) | εHf (t) Error | TDM (Ma) | TDMC (Ma) | fs | |
|---|---|---|---|---|---|---|---|---|---|---|---|---|---|
| KDS-KET-a | 2 | 256.6 | 0.282331 | 0.001321 | 0.037192 | −15.6 | 0.28 | 0.282324 | −10.2 | 1.02 | 1312 | 1929 | −0.96 |
| 3 | 247.3 | 0.282433 | 0.001333 | 0.038162 | −12.0 | 0.28 | 0.282427 | −6.8 | 0.76 | 1168 | 1706 | −0.96 | |
| 4 | 248.9 | 0.282940 | 0.001810 | 0.055852 | 6.0 | 0.28 | 0.282932 | 11.1 | 1.05 | 451 | 566 | −0.95 | |
| 5 | 246.2 | 0.282427 | 0.001431 | 0.042237 | −12.2 | 0.28 | 0.282420 | −7.0 | 0.75 | 1180 | 1721 | −0.96 | |
| 6 | 440.9 | 0.282369 | 0.001797 | 0.053277 | −14.3 | 0.28 | 0.282354 | −5.1 | 0.73 | 1275 | 1745 | −0.95 | |
| 7 | 461.9 | 0.282361 | 0.001089 | 0.030245 | −14.5 | 0.28 | 0.282351 | −4.7 | 0.83 | 1262 | 1737 | −0.97 | |
| 8 | 243.7 | 0.282374 | 0.000995 | 0.030416 | −14.1 | 0.28 | 0.282370 | −8.9 | 0.55 | 1240 | 1836 | −0.97 | |
| 9 | 254.5 | 0.282388 | 0.000827 | 0.024901 | −13.6 | 0.28 | 0.282384 | −8.1 | 0.62 | 1215 | 1797 | −0.98 | |
| 10 | 251.2 | 0.282449 | 0.001085 | 0.032591 | −11.4 | 0.28 | 0.282444 | −6.1 | 1.23 | 1138 | 1665 | −0.97 | |
| 11 | 244.7 | 0.282364 | 0.001133 | 0.033215 | −14.4 | 0.28 | 0.282358 | −9.3 | 0.71 | 1259 | 1860 | −0.97 | |
| 12 | 1777.3 | 0.281595 | 0.001290 | 0.040643 | −41.6 | 0.28 | 0.281552 | −3.6 | 1.04 | 2337 | 2665 | −0.96 | |
| 13 | 1722.6 | 0.281465 | 0.000631 | 0.019943 | −46.2 | 0.28 | 0.281445 | −8.6 | 1.05 | 2473 | 2933 | −0.98 | |
References
- Colman, R.G. The diversity of ophiolites. Geol. Mijnb. 1984, 63, 144–150. [Google Scholar]
- Stern, R.J. Subduction initiation: Spontaneous and induced. Earth Planet. Sci. Lett. 2004, 226, 275–292. [Google Scholar] [CrossRef]
- Pearce, J.A. Basalt geochemistry used to investigate past tectonic environments on Cyprus. Tectonophysics 1975, 25, 41–67. [Google Scholar] [CrossRef]
- Moores, E.M. Origin and Emplacement of Ophiolites. Rev. Geophys. 1982, 20, 735–760. [Google Scholar] [CrossRef]
- Dilek, Y. Ophiolites in Earth history: Introduction. Geol. Soc. Lond. Spec. Publ. 2003, 218, 9–19. [Google Scholar] [CrossRef]
- Sanità, E.; Di Rosa, M.; Marroni, M.; Meneghini, F.; Pandolfi, L. Insights into the Subduction of the Ligure-Piemontese Oceanic Basin: New Constraints from the Metamorphism in the Internal Ligurian Units (Northern Apennines, Italy). Minerals 2024, 14, 64. [Google Scholar] [CrossRef]
- Barbero, E.; Di Rosa, M.; Pandolfi, L.; Delavari, M.; Dolati, A.; Zaccarini, F.; Saccani, E.; Marroni, M. Deformation history and processes during accretion of seamounts in subduction zones: The example of the Durkan Complex (Makran, SE Iran). Geosci. Front. 2023, 14, 101522. [Google Scholar] [CrossRef]
- Hutchison, C.S. Geological Evolution of Southeast Asia; Oxford University Press: Londen, UK, 1989. [Google Scholar]
- Hall, R. Late Jurassic–Cenozoic reconstructions of the Indonesian region and the Indian Ocean. Tectonophysics, 2012; 570–571, 1–41. [Google Scholar] [CrossRef]
- Metcalfe, I. Gondwana dispersion and Asian accretion: Tectonic and palaeogeographic evolution of eastern Tethys. J. Asian Earth Sci. 2013, 66, 1–33. [Google Scholar] [CrossRef]
- Zahirovic, S.; Seton, M.; Müller, R.D. The Cretaceous and Cenozoic tectonic evolution of Southeast Asia. Solid. Earth 2014, 5, 227–273. [Google Scholar] [CrossRef]
- Müller, R.D.; Cannon, J.; Qin, X.; Watson, R.J.; Gurnis, M.; Williams, S.; Pfaffelmoser, T.; Seton, M.; Russell, S.H.J.; Zahirovic, S. GPlates: Building a Virtual Earth Through Deep Time. Geochem. Geophys. Geosyst. 2018, 19, 2243–2261. [Google Scholar] [CrossRef]
- Pubellier, M.; Monnier, C.; Maury, R.; Tamayo, R. Plate kinematics, origin and tectonic emplacement of supra-subduction ophiolites in SE Asia. Tectonophysics 2004, 392, 9–36. [Google Scholar] [CrossRef]
- Wang, Y.J.; Qian, X.; Asis, J.B.; Cawood, P.A.; Wu, S.N.; Zhang, Y.Z.; Feng, Q.L.; Lu, X.H. “Where, when and why” for the arc-trench gap from Mesozoic Paleo-Pacific subduction zone: Sabah Triassic-Cretaceous igneous records in East Borneo. Gondwana Res. 2023, 117, 117–138. [Google Scholar] [CrossRef]
- William, P.R.; Johnston, C.R.; Almond, R.A. Late Cretaceous to Early Tertiary structural elements of West Kalimantan. Tectonophysics 1988, 148, 279–297. [Google Scholar] [CrossRef]
- Wang, Y.J.; Qian, X.; Cawood, P.A.; Ghani, A.; Gan, C.S.; Wu, S.N.; Zhang, Y.Z.; Wang, Y.; Zhang, P.Z. Cretaceous Tethyan subduction in SE Borneo: Geochronological and geochemical constraints from the igneous rocks in the Meratus Complex. J. Asian Earth Sci. 2022, 226, 105084. [Google Scholar] [CrossRef]
- Leong, K.M. The Geology and Mineral Resources of the Upper Segama Valley and Darvel Bay Area, Sabah, Malaysia. Geological Survey Department. British Territories in Borneo (Malaysia); US Government Printing Office: Washington, DC, USA, 1974; p. 354. [Google Scholar]
- Graves, J.E.; Hutchison, C.S.; Bergman, S.C.; Swauger, D.A. Age and MORB geochemistry of the Sabah ophiolite basement. Bull. Geol. Soc. Malays. 2000, 44, 151–158. [Google Scholar] [CrossRef]
- Wang, Y.J.; Wu, S.N.; Qian, X.; Asis, J.B.; Wang, Y.; Zhang, Y.Z.; Feng, Q.L.; Wang, W.T.; Zhang, P.Z. Early Triassic-Late Cretaceous Paleo-Pacific subduction zone along the East Asia continental margin: Fore-arc igneous records in Sabah of NE Borneo. Chin. Sci. Bull. 2023, 68, 954–971. [Google Scholar] [CrossRef]
- Hutchison, C.S. Stratigraphic-tectonic model for Eastern Borneo. Bull. Geol. Soc. Malays. 1988, 22, 135–152. [Google Scholar] [CrossRef]
- Tjia, H.D. Accretion tectonics in Sabah: Kinabalu suture and East Sabah accreted terrane. Bull. Geol. Soc. Malays. 1988, 22, 237–251. [Google Scholar] [CrossRef]
- Rangin, C.; Bellon, H.; Bernard, F.; Letouzey, J.; Müller, C.; Sanudin, T. Neogene arc-continent collision in Sabah, Northern Borneo (Malaysia). Tectonophysics 1990, 183, 305–319. [Google Scholar] [CrossRef]
- Tongkul, F. Structural styles and tectonics of western and northern Sabah. Bull. Geol. Soc. Malays. 1990, 27, 227–240. [Google Scholar] [CrossRef]
- Schluter, H.U.; Hinz, K.; Block, M. Tectono-stratigraphic terranes and detachment faulting of the South China Sea and Sulu Sea. Mar. Geol. 1996, 130, 39–78. [Google Scholar] [CrossRef]
- Burton-Johnson, A.B.; Macpherson, C.G.; Millar, I.L.; Whitehouse, M.J.; Ottley, C.J.; Nowell, G.M. A Triassic to Jurassic in north Borneo: Geochronology, geochemistry, and genesis of the Segama Valley Felsic Intrusions and the Sabah opiolite. Gondwana Res. 2020, 84, 229–244. [Google Scholar] [CrossRef]
- Swauger, D.A.; Bergman, S.C.; Graves, J.E.; Hutchison, C.S.; Surat, T.; Morillo, A.P.; Benavidez, J.J.; Pagado, E.S. Tertiary Stratigraphic, Tectonic, and Thermal History of Sabah, Malaysia: Results of a 10 Day Reconnaissance Field Study and Laboratory Analyses; Unpublished Report TRS TSR; ARCO International Oil and Gas Company: Plano, TX, USA, 1995; pp. 1–61. [Google Scholar]
- Hall, R. Cenozoic geological and plate tectonic evolution of SE Asia and the SW Pacific: Computer-based reconstructions, model and animations. J. Asian Earth Sci. 2002, 20, 353–431. [Google Scholar] [CrossRef]
- Hutchison, C.S. Ophiolite metamorphism in Northeast Borneo. Lithos 1978, 11, 195–208. [Google Scholar] [CrossRef]
- Tongkul, F. Tectonic evolution of Sabah, Malaysia. J. Asian Earth Sci. 1991, 6, 395–405. [Google Scholar] [CrossRef]
- Omang, S.A.K.; Barber, A.J. Origin and tectonic significance of the metamorphic rocks associated with the Darvel Bay Ophiolite, Sabah, Malaysia. Geol. Soc. London Spec. Publ. 1996, 106, 263–279. [Google Scholar] [CrossRef]
- Hutchison, C.S. The ‘Rajang Accretionary Prism’ and ‘Lupar Line’ problem of Borneo. In Tectonic Evolution of SE Asia; Hall, R., Blundell, D.J., Eds.; Geological Society London Special Publication: London, UK, 1996; Volume 106, pp. 247–261. [Google Scholar]
- Zheng, H.; Sun, X.M.; Wang, P.J.; Chen, W.; Yue, J.P. Mesozoic tectonic evolution of the Proto-South China Sea: A perspective from radiolarian paleobiogeography. J. Asian Earth Sci. 2019, 179, 37–55. [Google Scholar] [CrossRef]
- Tian, Z.W.; Tang, W.; Wang, P.J.; Zhao, Z.G.; Sun, X.M.; Tang, H.F. Tectonic evolution and key geological issues of the Proto-South China Sea. Acta Geol. Sin. 2021, 95, 77–90. [Google Scholar] [CrossRef]
- Young, A.; Flament, N.; Maloney, K.; Williams, S.; Matthews, K.; Zahirovic, S.; Müller, R.D. Global kinematics of tectonic plates and subduction zones since the late Paleozoic Era. Geosci. Front. 2019, 10, 989–1013. [Google Scholar] [CrossRef]
- Liu, H.; Wang, B.D.; Chen, L.; Li, X.B.; Wang, L.Q. Early Carboniferous subduction of Lungmu Co-Shuanghu Paleo-Tethys Ocean: Evidence from island arc volcanic rocks in Riwanchaka, Central Qiangtang. Geol. Bull. Chin. 2015, 34, 274–282. [Google Scholar]
- Stampfli, G.M.; Hochard, C.; Vérard, C.; Wilhem, C.; Vonraumer, J. The formation of Pangea. Tectonophysics 2013, 593, 1–19. [Google Scholar] [CrossRef]
- Stampfli, G.M.; Borel, G.D. A plate tectonic model for the Paleozoic and Mesozoic constrained by dynamic plate boundaries and restored synthetic oceanic isochrons. Earth Planet. Sci. Lett. 2002, 196, 17–33. [Google Scholar] [CrossRef]
- Wang, D.; Lin, F.C.; Shi, M.F.; Wang, H.; Yang, X.Y. Geological setting, tectonic evolution and spatio-temporal distributions of main mineral resources in South East Asia: A comprehensive review. Soild Earth Sci. 2023, 8, 34–48. [Google Scholar] [CrossRef]
- Hennig, J.; Breitfeld, H.T.; Hall, R.; Nugraha, A.M.S. The Mesozoic tectono-magmatic evolution at the Paleo-Pacific subduction zone in West Borneo. Gondwana Res. 2017, 48, 292–310. [Google Scholar] [CrossRef]
- Morley, C.K. A tectonic model for the Tertiary evolution of strike-slip faults and rift basins in SE Asia. Tectonophysics 2002, 347, 189–215. [Google Scholar] [CrossRef]
- Fuller, M.; Ali, J.R.; Moss, S.T.; Frost, G.M.; Richter, B.; Mahfi, A. Paleomagnetism of Borneo. J. Asian Earth Sci. 1999, 17, 3–24. [Google Scholar] [CrossRef]
- Advokaat, E.L.; Marshall, N.T.; Li, S.; Spakman, W.; Krijgsman, W.; van Hinsbergen, D.J.J. Cenozoic rotation history of Borneo and Sundaland, SE Asia revealed by paleomagnetism, seismic tomography, and kinematic reconstruction. Tectonics 2018, 37, 2486–2512. [Google Scholar] [CrossRef]
- Wang, Y.J.; Liu, Z.; Murtadha, S.; Cawood, P.A.; Qian, X.; Ghani, A.; Gan, C.S.; Zhang, Y.Z.; Wang, Y.; Li, S. Jurassic subduction of the Paleo-Pacific plate in Southeast Asia: New insights from the igneous and sedimentary rocks in West Borneo. J. Asian Earth Sci. 2022, 232, 105111. [Google Scholar] [CrossRef]
- Breitfeld, H.T.; Hall, R.; Galin, T.; Forster, M.A.; BouDagher-Fadel, M.K. A Triassic to Cretaceous Sundaland-Pacific subduction margin in West Sarawak, Borneo. Tectonophysics 2017, 694, 35–56. [Google Scholar] [CrossRef]
- Raschka, H.; Nacario, E.; Rammlmair, D.; Samonte, C.; Steiner, L. Geology of the ophiolite of Central Palawan Island, Philippines. Ophiolite 1985, 10, 375–390. [Google Scholar]
- Gibaga, C.R.L.; Arcilla, C.A.; Hoang, N. Volcanic rocks from the central and southern Palawan Ophiolites, Philippines: Tectonic and mantle heterogeneity constraints. J. Asian Earth Sci. X 2020, 4, 100038. [Google Scholar] [CrossRef]
- Dycoco, J.M.A.; Payot, B.D.; Valera, G.T.V.; Labis, F.A.C.; Pasco, J.A.; Perez, A.D.C.; Tani, K. Juxtaposition of Cenozoic and Mesozoic ophiolites in Palawan island, Philippines: New insights on the evolution of the Proto-South China Sea. Tectonophysics 2021, 819, 229085. [Google Scholar] [CrossRef]
- Labis, F.A.C.; Payot, B.D.; Valera, G.T.V.; Pasco, J.A.; Dycoco, J.M.A.; Tamura, A.; Morishita, T.; Arai, S. Melt-rock interaction in the subarc mantle: Records from the plagioclase peridotites of the southern Palawan Ophiolite, Philippines. Int. Geol. Rev. 2021, 63, 1067–1089. [Google Scholar] [CrossRef]
- Chien, Y.H.; Wang, K.L.; Chung, S.L.; Ghani, A.A.; Iizuka, Y.; Li, X.H.; Lee, H.Y. Age and genesis of Sabah Ophiolite complexes in NE Borneo. Goldschmidt Abstr. 2019, 598, 18–23. [Google Scholar]
- Zhao, Z.G.; Tang, W.; Liu, S.X.; Tang, H.F.; Wang, P.J.; Tian, Z.W. U-Pb zircon ages and petrogeochemistry and tectonic implications of gabbro and granite in southwest Lahad Datu area of Sabah, Malaysia. Acta Oceanol. Sin. 2024, 43, 94–110. [Google Scholar] [CrossRef]
- Wang, Y.J.; Zhang, A.M.; Qian, X.; Asis, J.B.; Feng, Q.L.; Gan, C.S.; Zhang, Y.Z.; Cawood, P.A.; Wang, W.T.; Zhang, P.Z. Cretaceous Kuching accretionary orogenesis in Malaysia Sarawak: Geochronological and geochemical constraints from mafic and sedimentary rocks. Lithos, 2021; 400–401, 106425. [Google Scholar] [CrossRef]
- Wang, Y.J.; Wu, S.N.; Qian, X.; Cawood, P.A.; Lu, X.H.; Gan, C.S.; Bin Asis, J.; Zhang, P.Z. Early Cretaceous subduction in NW Kalimantan: Geochronological and geochemical constraints from the Raya and Mensibau igneous rocks. Gondwana Res. 2022, 101, 243–256. [Google Scholar] [CrossRef]
- Tongkul, F. The geology of Northern Sabah, Malaysia: Its relationship to the opening of the South China Sea Basin. Tectonophysics 1994, 235, 131–147. [Google Scholar] [CrossRef]
- Jasin, B. Significance of radiolarian cherts from the Chert-Spilite Formation, Telupid, Sabah. Bull. Geol. Soc. Malays. 1992, 31, 67–83. [Google Scholar] [CrossRef]
- Asis, J.; Jasin, B. Aptian to Turonian Radiolaria from the Darvel Bay Ophiolite Complex, Kunak, Sabah. Bull. Geol. Soc. Malays. 2012, 58, 89–96. [Google Scholar] [CrossRef]
- Hall, R. Contraction and extension in northern Borneo driven by subduction rollback. J. Asian Earth Sci. 2013, 76, 399–411. [Google Scholar] [CrossRef]
- Jasin, B. Geological significance of radiolarian cherts in Sabah. Bull. Geol. Soc. Malays. 2000, 44, 35–43. [Google Scholar] [CrossRef]
- Jasin, B.; Tongkul, F. Cretaceous radiolarians from Baliojong ophiolite sequence, Sabah, Malaysia. J. Asian Earth Sci. 2013, 76, 258–265. [Google Scholar] [CrossRef]
- Liu, Y.S.; Gao, S.; Hu, Z.C.; Gao, C.G.; Zong, K.Q.; Wang, D.B. Continental and oceanic crust recycling-induced melt-peridotite interactions in the Trans-North China Orogen: U-Pb dating, Hf isotopes and trace elements in zircons from mantle xenoliths. J. Petrol. 2010, 51, 537–571. [Google Scholar] [CrossRef]
- Andersen, T. Correction of common lead in U-Pb analyses that do not report 204Pb. Chem. Geol. 2002, 192, 59–79. [Google Scholar] [CrossRef]
- Blichert-Toft, J.; Albarède, F. The Lu-Hf isotope geochemistry of chondrites and the evolution of the mantle-crust system. Earth Planet. Sci. Lett. 1997, 148, 243–258. [Google Scholar] [CrossRef]
- Griffin, W.L.; Pearson, N.J.; Belousova, E.; Jackson, S.E.; van Achterbergh, E.; O’Reilly, S.Y.; Shee, S.R. The Hf isotope composition of cratonic mantle: LAM-MC-ICPMS analysis of zircon megacrysts in kimberlites. Geochim. Cosmochim. Acta 2000, 64, 133–147. [Google Scholar] [CrossRef]
- Griffin, W.L.; Wang, X.; Jackson, S.E.; Pearson, N.J.; O’Reilly, S.Y.; Xu, X.; Zhou, X. Zircon chemistry and magma mixing, SE China: In-situ analysis of Hf isotopes, Tonglu and Pingtan igneous complexes. Lithos 2002, 61, 237–269. [Google Scholar] [CrossRef]
- Liu, X.M.; Gao, S.; Yuan, H.L.; Hattendorf, B.; Gunther, D.; Chen, L.; Hu, S.H. Analysis of 42 major and trace elements in glass standard reference materials by 193nm LA-ICPMS. Acta Petrol. Sin. 2002, 18, 408–418. [Google Scholar]
- Yang, Y.H.; Zhang, H.F.; Chu, Z.Y.; Xie, L.W.; Wu, F.Y. Combined chemical separation of Lu, Hf, Rb, Sr, Sm and Nd from a single rock digest and precise and accurate isotope determinations of Lu–Hf, Rb–Sr and Sm–Nd isotope systems using Multi-Collector ICP-MS and TIMS. Int. J. Mass. Spectrome. 2010, 290, 120–126. [Google Scholar] [CrossRef]
- Sun, S.S.; McDonough, W.F. Chemical and isotopic systematics of oceanic basalts: Implications for mantle composition and processes. Geol. Soc. Lond. Spec. Pub. 1989, 42, 313–345. [Google Scholar] [CrossRef]
- Zheng, Y.F. Metamorphic chemical geodynamics in continental subduction zones. Chem. Geol. 2012, 328, 5–48. [Google Scholar] [CrossRef]
- Katayama, I.; Muko, A.; Iizuka, T.; Maruyama, S.; Terada, K.; Tsutsumi, Y.; Sano, Y.; Zhang, R.Y.; Liou, J.G. Dating of zircon from Ti-clinohumite-bearing garnet peridotite: Implication for timing of mantle metasomatism. Geology 2003, 31, 713–716. [Google Scholar] [CrossRef]
- Griffin, W.L.; Graham, S.; O’Reily, S.Y.; Pearson, N.J. Lithosphere evolution beneath the Kaapvaal Craton: Re-Os systematics of sulfides in mantle-derived peridotites. Chem. Geol. 2004, 208, 89–118. [Google Scholar] [CrossRef]
- Smith, D.; Griffin, W.L. Garnetite xenoliths and mantle-water interactions below the Colorado Plateau, Southwestern United States. J. Petrol. 2005, 46, 1901–1924. [Google Scholar] [CrossRef]
- Gao, T.S.; Chen, J.F.; Xie, Z.; Yang, S.H.; Yu, G. Zircon SHRIMP UPb age of garnet olivine pyroxenite at Hujialin in the Sulu terrane and its geological significance. Chin. Sci. Bull. 2004, 49, 2198–2204. [Google Scholar] [CrossRef]
- Yamamoto, S.; Komiya, T.; Yamamoto, H.; Kaneko, Y.; Terabayashi, M.; Katayama, I.; Iizuka, T.; Maruyama, S.; Yang, J.; Kon, Y.; et al. Recycled crustal zircons from podiform chromitites in the Luobusa ophiolite, southern Tibet. Island Arc 2013, 22, 89–103. [Google Scholar] [CrossRef]
- Robinson, P.T.; Trumbull, R.B.; Schmitt, A.; Yang, J.S.; Li, J.W.; Zhou, M.F.; Erzinger, J.; Dare, S.; Xiong, F.H. The origin and significance of crustal minerals in ophiolitic chromitites and peridotites. Gondwana Res. 2015, 27, 486–506. [Google Scholar] [CrossRef]
- Zheng, J.P.; Griffin, W.L.; O’Reilly, S.Y.; Yang, J.S.; Zhang, R.Y. A refractory mantle protolith in younger continental crust, east-central China: Age and composition of zircon in the Sulu ultrahigh-pressure peridotite. Geology 2006, 34, 705–708. [Google Scholar] [CrossRef]
- Hermann, J.; Rubatto, D.; Trommsdorff, V. Sub-Solidus Oligocene Zircon Formation in Garnet Peridotite during Fast Decompression and Fluid Infiltration (Duria, Central Alps). Mineral. Petrol. 2006, 88, 181–206. [Google Scholar] [CrossRef]
- Liati, A.; Gebauer, D. Crustal origin of zircon in a garnet peridotite: A study of U-Pb SHRIMP dating, mineral inclusions and REE geochemistry (Erzgebirge, Bohemian Massif). Eur. J. Mineral. 2009, 21, 737–750. [Google Scholar] [CrossRef]
- Xiong, Q.; Zheng, J.P.; Griffin, W.L.; O’Reilly, S.Y.; Pearson, N.J. Pyroxenite Dykes in Orogenic Peridotite from North Qaidam (NE Tibet, China) Track Metasomatism and Segregation in the Mantle Wedge. J. Petrol. 2014, 55, 2347–2376. [Google Scholar] [CrossRef]
- Shen, T.T.; Zhang, L.F.; Yang, J.S.; Zhang, C.; Qiu, T.; Bader, T. The characteristics and significance of age of zircon from ultramafic rocks: A case study from UHP serpentinites in Chinese southwestern Tianshan. Acta Petrol. Sin. 2017, 33, 3783–3800. [Google Scholar]
- Belousova, E.A.; González Jiménez, J.M.; Graham, I.; Griffin, W.L.; O’Reilly, S.Y.; Pearson, N.; Martin, L.; Craven, S.; Talavera, C. The enigma of crustal zircons in upper-mantle rocks: Clues from the Tumut ophiolite, southeast Australia. Geology 2015, 43, 119–122. [Google Scholar] [CrossRef]
- Liati, A.; Franz, L.; Gebauer, D.; Fanning, C.M. The timing of mantle and crustal events in South Namibia, as defined by SHRIMP dating of zircon domains from a garnet peridotite xenolith of the Gibeon Kimberlite Province. J. Afr. Earth Sci. 2004, 39, 147–157. [Google Scholar] [CrossRef]
- Scambelluri, M.; Cannaò, E.; Guerini, S.; Bebout, G.E.; Epstein, G.S.; Rotondo, F.; Campomenosi, N.; Tartarotti, P. Carbon mobility and exchange in a plate-interface subduction mélange: A case study of meta-ophiolitic rocks in Champorcher Valley, Italian Alps. Lithos, 2022; 428–429, 106813. [Google Scholar] [CrossRef]
- Song, S.G.; Su, L.; Niu, Y.L.; Zhang, L.F.; Zhang, G.B. Petrological and geochemical constraints on the origin of garnet peridotite in the North Qaidam ultrahigh-pressure metamorphic belt, northwestern China. Lithos 2007, 96, 243–265. [Google Scholar] [CrossRef]
- Zheng, J.P.; Sun, M.; Griffin, W.L.; Zhou, M.F.; Zhao, G.C.; Robinson, P.; Tang, H.Y.; Zhang, Z.H. Age and geochemistry of contrasting peridotite types in the Dabie UHP belt, eastern China: Petrogenetic and geodynamic implications. Chem. Geol. 2008, 247, 82–304. [Google Scholar] [CrossRef]
- Liu, F.L.; Shi, J.R.; Liu, J.H.; Ye, J.G.; Liu, P.H.; Wang, F. Protolith and ultranhigh-pressure (UHP) metamorphic ages of ultramafic rocks in Weihai area, North Sulu UHP terrane. Acta Petrol. Sin. 2011, 27, 1075–1084. [Google Scholar]
- Katayama, I.; Maruyama, S. Inclusion study in zircon from ultrahigh-pressure metamorphic rocks in the Kokchetav massif: An excellent tracer of metamorphic history. J. Geol. Soc. 2009, 166, 783–796. [Google Scholar] [CrossRef]
- Chen, R.X.; Zheng, Y.F. Multiple crust-mantle interaction in continental subduction zones: Insights from orogenic peridoties. Earth Sci. 2019, 44, 4095–4101. [Google Scholar] [CrossRef]
- Yakymchuk, C.; Kirkland, C.L.; Clark, C. Th/U ratios in metamorphic zircon. J. Metamorph. Geol. 2018, 36, 715–737. [Google Scholar] [CrossRef]
- Xiang, W.; Griffin, W.L.; Jie, C.; Pinyun, H.; Xiang, L. U and Th Contents and Th/U Ratios of Zircon in Felsic and Mafic Magmatic Rocks: Improved Zircon-Melt Distribution Coefficients. Acta Geol. Sin. 2011, 85, 164–174. [Google Scholar] [CrossRef]
- El-Bialy, M.Z.; Ali, K.A. Zircon trace element geochemical constraints on the evolution of the Ediacaran (600~614Ma) postcollisional Dokhan volcanics and younger granites of SE Sinai, NE Arabian-Nubian Shield. Chem. Geol. 2013; 360–361, 54–73. [Google Scholar]
- Pearce, J.A.; Peate, D.W. Tectonic implications of the composition of volcanic arc magmas. Annu. Rev. Earth Planet. Sci. 1995, 23, 251–285. [Google Scholar] [CrossRef]
- Schulz, Z.; Klemd, R.; Brätz, H. Host rock compositional controls on zircon trace element signatures in metabasites from the Austroalpine basement. Geochim. Cosmochim. Acta 2006, 70, 697–710. [Google Scholar] [CrossRef]
- Grimes, C.B.; John, B.E.; Keleman, P.B.; Mazdab, F.Z.; Wooden, J.L.; Cheadle, M.J.; Hanghoj, K.; Schwartz, J.J. Trace element chemistry of zircon from oceanic crust: A method for distinguishing detrital zircon provenance. Geology 2015, 35, 643–646. [Google Scholar] [CrossRef]
- Grimes, C.B.; Wooden, J.L.; Cheadle, M.J.; John, B.E. “Fingerprinting” tectono-magmatic provenance using trace elements in igneous zircon. Contrib. Mineral. Petrol. 2015, 170, 46. [Google Scholar] [CrossRef]
- Tian, Z.W.; Tang, H.F.; Zhao, Z.G.; Tang, W.; He, K.L.; Zhu, C.X.; Wang, P.J. U-Pb dating of detrital zircons from Chert-Spilite Formation in Sabah, Malaysia and its geological significance. Glob. Geol. 2021, 40, 52–64. [Google Scholar]
- Liu, X.J.; Xu, J.F.; Wang, S.Q.; Hou, Q.Y.; Bai, Z.H.; Lei, M. Geochemistry and dating of E-MORB type mafic rocks from Dalabute ophiolite in West Junggar, Xinjiang and geological implications. Acta Petrol. Sin. 2009, 25, 1373–1389. [Google Scholar]
- Wang, J.R.; Chen, W.F.; Zhang, Q.; Jiao, S.T.; Yang, J.; Pan, Z.J.; Wang, S. Preliminary research on data mining of N-MORB and E-MORB: Discussion on method of the basalt discrimination diagrams and the character of MORB’s mantle source. Acta Petrol. Sin. 2017, 33, 993–1005. [Google Scholar]
- Schilling, J.G.; Thompson, G.; Kingsley, R.; Humphris, S. Hotspot-migrating ridge interaction in the South Atlantic. Nature 1985, 313, 187–191. [Google Scholar] [CrossRef]
- Zindler, A.; Hart, S. Chemical geodynamics. Annu. Rev. Earth Planet. Sci. 1986, 14, 493–571. [Google Scholar] [CrossRef]
- Niu, Y.L.; Collerson, K.D.; Batiza, R.; Wendt, J.I.; Regelous, M. Origin of enriched-type mid-ocean ridge basalt at ridges far from mantle plumes: The East Pacific Rise at 11° 20′ N. J. Geophys. Res. 1999, 104, 7067–7087. [Google Scholar] [CrossRef]
- Workman, R.K.; Hart, S.R.; Jackson, M.; Regelous, M.; Farley, K.A.; Blusztajn, J.; Kurz, M.; Staudigel, H. Recycled metasomatized lithosphere as the origin of the Enriched Mantle II (EM2) end-member: Evidence from the Samoan Volcanic Chain. Geochem. Geophys. Geosyst. 2004; 5, 2003GC000623. [Google Scholar] [CrossRef]
- Tang, L.M.; Chen, H.L.; Dong, C.W.; Shen, Z.Y. Triassic neutral and basic rocks in Hainan Island, geochemistry and their geological significance. Chin. J. Geol. 2010, 45, 1139–1155. [Google Scholar]
- Chen, X.Y.; Wang, Y.J.; Han, H.P.; Zhang, Y.Z.; Wen, S.N.; Cao, Y.J. Geochemical and geochronological characteristics of Triassic basic dikes in SW Hainan Island and its tectonic implications. J. Jilin Univ. Earth Sci. Ed. 2014, 44, 835–847. [Google Scholar] [CrossRef]
- Göncüoglu, M.C.; Sayit, K.; Tekin, U.K. Oceanization of the northern Neotethys: Geochemical evidence from ophiolitic melange basalts within the İzmir-Ankara suture belt, NW Turkey. Lithos 2010, 116, 175–187. [Google Scholar] [CrossRef]
- Pearce, J.A. Geochemical fingerprinting of oceanic basalts with applications to ophiolite classification and the search for Archean oceanic crust. Lithos 2008, 100, 14–48. [Google Scholar] [CrossRef]
- Shervais, J.W. Ti-V plots and the petrogenesis of modern and ophiolitic lavas. Earth Planet. Sci. Lett. 1982, 59, 101–118. [Google Scholar] [CrossRef]
- Meschede, M. A method of discriminating between different types of mid-ocean ridge basalts and and continental tholeiites with the Nb–Zr–Y diagram. Chem. Geol. 1986, 56, 207–218. [Google Scholar] [CrossRef]
- Yumul, G.P.; Dimalanta, C.B.; Tamayo, R.; Faustino-Eslava, D.V. Geological features of a collision zone marker: The Antique Ophiolite Complex (Western Panay, Philippines). J. Asian Earth Sci. 2013, 65, 53–63. [Google Scholar] [CrossRef]
- Deng, J.H.; Yang, X.Y.; Zhang, Z.F.; Santosh, M. Early Cretaceous arc volcanic suite in Cebu Island, Central Philippines and its implications on paleo-Pacific plate subduction: Constraints from geochemistry, zircon U–Pb geochronology and Lu–Hf isotopes. Lithos 2015, 230, 166–179. [Google Scholar] [CrossRef]
- Guotana, J.M.R.; Payot, B.D.; Dimalanta, C.B.; Ramos, N.T.; Faustino-Eslava, D.V.; Queaño, K.L.; Yumul, G.P. Arc and backarc geochemical signatures of the proto-Philippine Sea Plate: Insights from the petrography and geochemistry of the Samar Ophiolite volcanic section. J. Asian Earth Sci. 2017; 142, 77–92. [Google Scholar] [CrossRef]
- Zhou, Y.; Liang, X.Q.; Kröner, A.; Cai, Y.F.; Shao, T.B.; Wen, S.N.; Jiang, Y.; Fu, J.G.; Wang, C.; Dong, C.G. Late Cretaceous lithospheric extension in SE China: Constraints from volcanic rocks in Hainan Island. Lithos 2015, 232, 100–110. [Google Scholar] [CrossRef]
- Shen, L.W.; Yu, J.H.; O’Reilly, S.Y.; Griffin, W.L.; Zhou, X.Y. Subduction-related middle Permian to early Triassic magmatism in central Hainan Island, South China. Lithos, 2018; 318–319, 158–175. [Google Scholar] [CrossRef]
- Liu, F.; Yang, J.S.; Feng, G.Y.; Niu, X.L.; Li, G.L.; Zhang, C.F. Late Permian to Early Triassic subduction and retreating of the Paleopacific slab: Constraints from continental arc magmatism in Hainan Island. Acta Petrol. Sin. 2022, 38, 3455–3483. [Google Scholar] [CrossRef]
- Zhu, B.Q. Study on chemical heterogeneities of mantle-crustal systems and geochemical boundaries of blocks. Earth Sci. Front. 1998, 5, 72–80. [Google Scholar]
- Yao, J.; Li, S.Q.; He, J.F.; Chen, F.K. Geochemical characteristics of Cenozoic basalts in Tengchong block, the southeastern margin of Qinghai-Tibet Plateau, China: Constraints on the nature of mantle source. J. Earth Sci. Environ. 2018, 40, 398–413. [Google Scholar]
- Hawkesworth, C.; Turner, S.; Peate, D.; McDermott, F.; Calsteren, P. Elemental U and Th variations in island arc rocks: Implications for U-series isotopes. Chem. Geol. 1997, 139, 207–221. [Google Scholar] [CrossRef]
- Wang, Y.J.; Qian, X.; Cawood, P.A.; Liu, H.C.; Feng, Q.L.; Zhao, G.C.; Zhang, Y.H.; He, H.Y.; Zhang, P.Z. Closure of the East Paleotethyan Ocean and amalgamation of the Eastern Cimmerian and Southeast Asia continental fragment. Earth Sci. Rev. 2018, 186, 195–230. [Google Scholar] [CrossRef]
- Wang, Y.J.; Wang, Y.K.; Qian, X.; Zhang, Y.Z.; Gan, C.S.; Senebouttalath, V.; Wang, Y. Early Paleozoic subduction in the Indochina interior: Revealed by Ordo-Silurian mafic-intermediate igneous rocks in South Laos. Lithos, 1054. [Google Scholar] [CrossRef]
- Wang, Y.J.; Zhang, Y.Z.; Qian, X.; Senebouttalath, V.; Wang, Y.; Wang, Y.K.; Gan, C.S.; Zaw, K. Ordo-Silurian assemblage in the Indochina interior: Geochronological, elemental, and Sr-Nd-Pb-Hf-O isotopic constraints of Early Paleozoic granitoids in South Laos. Geol. Soc. Am. Bull. 2020, 133, 325–346. [Google Scholar] [CrossRef]
- Wang, Y.J.; Qian, X.; Zhang, Y.Z.; Gan, C.S.; Zhang, A.M.; Zhang, F.F.; Feng, Q.L.; Cawood, P.A.; Zhang, P.Z. Southern extension of the Paleotethyan zone in SE Asia: Evidence from the Permo-Triassic granitoids in Malaysia and West Indonesia. Lithos, 1063. [Google Scholar] [CrossRef]
- Wang, Y.J.; Zhang, Y.Z.; Qian, X.; Wang, Y.; Cawood, P.A.; Gan, C.S.; Senebouttalath, V. Early Paleozoic accretionary orogenesis in the northeastern Indochina and implications for the paleogeography of East Gondwana: Constraints from igneous and sedimentary rocks. Lithos, 2021; 382–383, 105921. [Google Scholar] [CrossRef]
- Dilek, Y.; Furnes, H. Ophiolite genesis and global tectonic: Geochemical and tectonic fingerprinting of ancient oceanic lithosphere. Geol. Soc. Am. Bull. 2011, 123, 387–411. [Google Scholar] [CrossRef]
- Dilek, Y. Ophiolite concept and its evolution. Geol. Soc. Am. Spec. Pap. 2003, 373, 1–16. [Google Scholar]
- Rampone, E.; Romairone, A.; Abouchami, W.; Piccardo, G.B.; Hofmann, A.W. Chronology, petrology, and isotope geochemistry of the Erro-Tobbio peridotites (Ligurian Alps, Italy): Records of late Palaeozoic lithospheric extension. J. Petrol. 2005, 46, 799–827. [Google Scholar] [CrossRef]
- Reagan, M.K.; Ishizuka, O.; Stern, R.J.; Kelley, K.A.; Ohara, Y.; Blichert-Toft, J.; Bloomer, S.H.; Cash, J.; Fryer, P.; Hanan, B.B.; et al. Fore-arc basalts and subduction initiation in the Izu Bonin-Mariana system. Geochem. Geophys. Geosyst. 2010, 11, 3. [Google Scholar] [CrossRef]
- Yan, Q.S.; Metcalfe, I.; Shi, X.F. U-Pb isotope geochronology and geochemistry of granites from Hainan Island (northern South China Sea margin): Constraints on late Paleozoic-Mesozoic tectonic evolution. Gondwana Res. 2017, 49, 333–349. [Google Scholar] [CrossRef]
- Nguyen, N.T.B.; Satir, M.; Siebel, W.; Vennemann, T.; Long, T.V. Geochemical and isotopic constraints on the petrogenesis of granitoids from the Dalat zone, southern Vietnam. J. Asian Earth Sci. 2004, 23, 467–482. [Google Scholar] [CrossRef]
- Suggate, S.M.; Cottam, M.A.; Hall, R.; Sevastjanova, I.; Forster, M.A.; White, L.T.; Armstrong, R.A.; Carter, A.; Mojares, E. South China continental margin signature for sandstones and granites from Palawan, Philippines. Gondwana Res. 2014, 26, 699–718. [Google Scholar] [CrossRef]
- Shao, L.; Cao, L.; Qiao, P.; Zhang, X.; Li, Q.; van Hinsbergen, D.J.J. Cretaceous–Eocene provenance connections between the Palawan Continental Terrane and the northern South China Sea margin. Earth Planet. Sci. Lett. 2017, 477, 97–107. [Google Scholar] [CrossRef]
- Cui, Y.C.; Shao, L.; Li, Z.X.; Zhu, W.L.; Qiao, P.J.; Zhang, X.T. A Mesozoic Andean-type active continental margin along coastal South China: New geological records from the basement of the northern South China Sea. Gondwana Res. 2021, 99, 36–52. [Google Scholar] [CrossRef]
- Cui, Y.C.; Shao, L.; Yu, M.M.; Huang, C.Y. Formation of Hengchun Accretionary Prism Turbidites and Implications for Deep-water Transport Processes in the Northern South China Sea. Acta Geol. Sin. 2021, 95, 55–65. [Google Scholar] [CrossRef]
- Zhao, Z.G.; Zhang, H.; Cui, Y.C.; Tang, W.; Qiao, P.J. Cenozoic Sea-land Transition and its Petroleum Geological Significance in the Northern South China Sea. Acta Geol. Sin. 2021, 95, 41–54. [Google Scholar] [CrossRef]
- Zhang, G.C.; Feng, C.J.; Yao, X.Z.; Ji, M.; Yang, H.Z.; Qu, H.J.; Zeng, Q.B.; Zhao, Z.; Sun, R. Petroleum Geology in Deepwater Settings in a Passive Continental Margin of a Marginal Sea: A Case Study from the South China Sea. Acta Geol. Sin. 2021, 95, 1–20. [Google Scholar] [CrossRef]
- Cawood, P.A.; Hawkesworth, C.J.; Dhuime, B. Detrital zircon record and tectonic setting. Geology 2012, 40, 875–878. [Google Scholar] [CrossRef]













| Locality | Ophiolitic Complex | Age (Ma) | Method | Geochemical Signature | Tectonic Setting | Reference |
|---|---|---|---|---|---|---|
| Palawan | Central Palawan | 40.5–34 | K-Ar (Am, Mc); Ar-Ar (Am, Mc); U-Pb (Zr) | MORB to MORB-IAT | Forearc or back-arc basin | [45,46,47] |
| Southern Palawan | 103–100 | U-Pb (Zr) | MORB-like, IAT, OIB | Forearc or main arc | [46,47,48] | |
| North Borneo | Northern Sabah, Kudat, Baliojong | 136–112 | Ar-Ar (Wr); U-Pb (Zr); Radiolarian | MORB-like | Mid-oceanic ridge | [14,27] |
| Central Sabah, Telupid | 163–42.5 | K-Ar; Ar-Ar (Wr); U-Pb (Zr) | MORB-like | Mid-oceanic ridge | [14,49] | |
| Eastern Sabah, Darvel Bay | 231–33.41 | K-Ar (Hb, Pl); Ar-Ar (Wr); U-Pb (Zr) | N-MORB, OIB, IAT | Mid-oceanic ridge or forearc | [14,17,18,22,26,30,46,49,50] | |
| West Borneo | Lupar line Complex (Boyan, Lubok Antu, Bunguran, Serabang, Sejingkat) | 115–105; 98–77 | Ar-Ar (Wr); U-Pb (Zr); Radiolarian | MORB-like | Mid-oceanic ridge | [8,15,16,43,46,51,52] |
| Southeast Borneo | Meratus Complex | 150–115 | U-Pb (Zr) | Arc volcanics | Forearc | [16] |
| Sample | Location | Rock type | Methods | |
|---|---|---|---|---|
| Western Sabah | KM-KET-a | Kimundu (N 6°5′55.5″, E 116°47′56.7″) | Basalt | U-Pb (Zr), Lu-Hf (Zr) |
| KM-KET-1–4 | Basalt | MT, Sr-Nd-Pb | ||
| KDS-KET-a | Kundasang (N 5°58′22.1″, E 116°44′8.6″) | Serpentinized peridotite (Figure 3i,j) | U-Pb (Zr) | |
| KDS-KET-1–3 | Serpentinized peridotite | MT | ||
| Central Sabah | BLR-CS-1–4 | Telupid (N 5°39′39″, E 117°2′31.5″) | Basalt (Figure 3e,f) | MT |
| BLR-KET-1–3 | Telupid (N 5°36′17.5″, E 117°5′50.8″) | Serpentinized peridotite | MT | |
| BLR-KET-4–5 | Telupid (N 5°36′17.0″, E 117°5′49.5″) | Gabbro (Figure 3g,h) | MT | |
| BLR-KET-a | Tongod (N 5°25′17.0″, E 117°01′23″) | Gabbro | U-Pb (Zr) | |
| BLR-KET-6–8 | Gabbro | MT, Sr-Nd-Pb | ||
| Eastern Sabah | ND-KET-b | Lahad Datu (N 5°2′15.9″, E 118°16′7.7″) | Gabbro | U-Pb (Zr) |
| ND-KET-1–4 | Serpentinized peridotite | MT | ||
| ND-KET-5–8 | Basalt | MT | ||
| SP-a | Sapulut (N 4°42′23.4″, E 116°29′24.9″) | Siltstone (Figure 3a,b) | U-Pb (Zr) |
Disclaimer/Publisher’s Note: The statements, opinions and data contained in all publications are solely those of the individual author(s) and contributor(s) and not of MDPI and/or the editor(s). MDPI and/or the editor(s) disclaim responsibility for any injury to people or property resulting from any ideas, methods, instructions or products referred to in the content. |
© 2024 by the authors. Licensee MDPI, Basel, Switzerland. This article is an open access article distributed under the terms and conditions of the Creative Commons Attribution (CC BY) license (https://creativecommons.org/licenses/by/4.0/).
Share and Cite
Tian, Z.; Gao, Y.; Wang, P.; Tang, H. Formation and Tectonic Evolution of Ophiolites in the Sabah Area (Borneo, SE Asia). Minerals 2024, 14, 1078. https://doi.org/10.3390/min14111078
Tian Z, Gao Y, Wang P, Tang H. Formation and Tectonic Evolution of Ophiolites in the Sabah Area (Borneo, SE Asia). Minerals. 2024; 14(11):1078. https://doi.org/10.3390/min14111078
Chicago/Turabian StyleTian, Zhiwen, Youfeng Gao, Pujun Wang, and Huafeng Tang. 2024. "Formation and Tectonic Evolution of Ophiolites in the Sabah Area (Borneo, SE Asia)" Minerals 14, no. 11: 1078. https://doi.org/10.3390/min14111078
APA StyleTian, Z., Gao, Y., Wang, P., & Tang, H. (2024). Formation and Tectonic Evolution of Ophiolites in the Sabah Area (Borneo, SE Asia). Minerals, 14(11), 1078. https://doi.org/10.3390/min14111078

