Abstract
Since the start-up of the Sossego copper concentrator, located in the Carajás Mineral Province in the southeast of Para State, Brazil, the low-grade ore (~0.34% Cu) has been stockpiled, as defined in the long-term mine plan, to be reclaimed at the end of the mine life. Given this imminent need to process around 40 Mt of this low-grade ore, questions have been raised related to the extent of oxidation that might have occurred in this stockpiled ore. In this context, a study was designed to characterize the stockpiled ore and assess the effect of the ore oxidation on its flotation response. A sampling campaign of the stockpiled ore was carried out to analyze the main variables that could influence the level of oxidation, and, consequently, copper recovery, such as stockpiling time, depth, and particle size. The results showed that there are two main factors negatively impacting the copper recovery of the low-grade stockpiled ore: the surface oxidation and the level of liberation of the copper mineral. Depth and period of stockpiling were not found to influence the level of oxidation, nor the flotation response. An empirical model was proposed for the copper recovery in the rougher stage, which resulted in a predicted value of 90.7%, which was lower than that for the fresh (and higher copper content) ore fed to the plant (93%).
1. Introduction
Sossego is a copper mine located in the Carajás Mineral Province, in the southeast of Para State, Brazil. The plant has a nominal capacity to process 15 Mtpa of copper sulfide ore containing 1.0% Cu and 0.29 g/t Au to produce a final concentrate of around 30% Cu and 8 g/t Au. Since the start-up of the plant, in 2004, the low-grade ore (~0.34% Cu) has been stockpiled, as defined in the long-term mine plan, to be reclaimed at the end of the mine life, expected to occur in 2023. Copper and gold recoveries are 93% and 80%, respectively, and more than 1.7 Mt of copper has been produced in this plant [1].
Given this scenario of the eminent need to process around 40 Mt of low-grade stockpiled ore, questions have been raised related to the extent of oxidation that might have occurred in this ore, and what would be the impact in the recovery of copper by flotation. Even though this is a common issue in operations worldwide, an initial review of the literature showed only a very limited number of publications dealing with the assessment of oxidation of stockpiled sulfide ores.
Oxidation mechanisms of sulfide ores are well studied, such as the galvanic interactions between the ore and the grinding media and the effect of surface oxidation during the flotation process due to high residence time or high circulating load [2,3,4,5]. However, the oxidation that occurs during long-term stockpiling (years or even decades) is not well understood since there are not enough studies that enable understanding the kinetics of oxidation, mainly due to the complexity of the mineralogical assemblage of sulfide ores and the diverse geochemical environment to which the stockpiled ore is subjected.
Laboratory studies were carried out by Jacques et al. [6] aiming at investigating the flotation response of a sulfide copper ore that has been artificially oxidized for different periods of time. Unfortunately, the span of time of oxidation in the laboratory cannot be directly correlated with the actual stockpiling period of the ore on site.
Kelebek et al. [7] and Nanthakumar et al. [8] investigated the effect of oxidation of a sulfide nickel ore, bearing the main sulfides pentlandite and pyrrhotite, that had been stockpiled for a period of six weeks. The flotation rate constants and the selectivity index were assessed for this ore, using a fresh sample as reference. The studies indicated that oxidation caused Cu ion activation on the surface of pyrrhotite, thus increasing its floatability and decreasing the selectivity index. Pentlandite, on the other hand, presented two different behaviors: flotation of the fast-floating fraction was enhanced due to Cu ion activation, while some slow floating fraction became over-oxidized, and flotation was reduced.
A significantly longer-term study was carried out at Batu Hijau. This is a porphyry copper deposit located in Sumbawa Island (Indonesia) which has been exploited since 2001. The plant has been partially fed with the ore that has been stockpiled for more than 15 years. In 2004, a study was carried out aiming to assess the oxidation level of the stockpiled ore and predict the impact of oxidation in Cu recovery as a function of stockpiling time [9,10]. Simulations indicated that copper recovery of the low-grade ore, assaying 0.3% Cu, would drop from 85% to 68% after 15 years of stockpiling.
Sampling stockpiles is always challenging when the material stockpiled is the blasted ore, which is very heterogeneous in respect to size distribution, lithology, and grade. Whatever the purpose of sampling, it is desired that the sample should be representative of the whole from which it is drawn, meaning that a few hundreds of kilograms will have to represent thousands of tons of stockpiled ore [11]. According to Holmes [12], bulk sampling may be an alternative to collect samples from various parts of the stockpile, but depending on the height of the stockpile, it may be very challenging to reach the ore that is deposited in its bottom. Indeed, samples are often collected with a backhoe, but they will represent only the surface layers of the stockpile and will not be representative of the entire stockpile.
The present work deals with the effect of stockpiling of Sossego’s low-grade sulfide copper ore for up to 15 years on its oxidation and flotation response. Given the lower copper content of the stockpiled ore in comparison to the fresh feed to the plant and potential implications of their different degrees of liberation in flotation response, liberation is also analyzed in detail. Studies such as these are strategic since they may support future decisions on whether it is feasible to reclaim and process particular ores and, thus, support the economical assessment of greenfield projects.
2. Materials and Methods
2.1. Sampling Protocols
The object of the study is a stockpile containing approximately 40 Mt of ore containing 0.34% Cu, measuring approximately 200,000 m2 of surface area, and nearly 40 m height (Figure 1). Sampling was planned with the aim to collect bulk samples of ores from different years of stockpiling and at different depths. To enable this, the geology team classified the surface of the stockpile by year, by reconciling the dispatch historical data and the sequential topographical mapping.
Figure 1.
Top view of the stockpile, grid size of 200 m × 200 m. The areas in dark blue, purple, ochre, and light blue indicate the places where the ore has been stockpiled for 10, 6, 5, and 3 years (Y), respectively. Red symbols identify locations from which samples were collected.
A mechanical shovel was used to collect the samples. Although the maximum depth achieved by the shovel was 4 m (only 10% of the total height of the pile), this sampling method was able to preserve the original size distribution, making it possible to assess the oxidation effect and the flotation response by size fraction. The sampling procedure consisted of [13]:
- Removal and discard of the capping material, corresponding to, approximately, the top 80 cm from the surface.
- Collection of the ore sample up to approximately 2 m in depth (measured by the field team). Placement of the collected sample on a rubber mat and, with a shovel, its introduction in a drum fitted with a 150 mm sieve on its top.
- Discard of the material coarser than 150 mm, since it exceeded the maximum size that could be handled in the laboratory crusher.
Following the same procedure, the ore at the 4 m depth was collected in sequence using the mechanical shovel and placed into the drum. Each drum contained approximately 400 kg of ore.
Additional samples were collected for this study, which were:
- A large volume sample (~2.5 t) collected from several spots in the area of material stockpiled for 10 years (10Y-GRB-Bulk). This grab sample was used for more comprehensive studies.
- A low-grade sample collected in the mining pit, representing the low-grade fresh ore, for comparative studies.
The list of samples collected is summarized in Table 1. Finally, six samples of the flotation feed to the Sossego plant (S1–S6) were also collected for comparative purposes.
Table 1.
List of samples, showing the period of stockpiling and the depth from which they were collected in the stockpile.
2.2. Sample Preparation
The bulk samples were transported to Vale’s technical center (CDM), where they were logged, sun-dried, and weighed. Each sample was dry sieved using sieves with apertures from 150 mm to 1.0 mm to determine the particle size distribution of the bulk sample.
Each size fraction was crushed to −1 mm using a sequence of laboratory-scale jaw, cone, and roll crushers. The crushed samples were blended and split using a rotating riffle splitter, yielding:
- Between 5 and 10 samples. These 1 kg samples were subjected to chemical assaying, mineralogical characterization, and kinetic rougher flotation tests.
- The remnant mass of each size fraction was recombined, i.e., the size fractions were weighed proportionally according to the bulk sample size distribution. The recombined bulk samples were split into 1 kg charges, subjected to chemical assaying, mineralogical characterization, rougher, cleaner, and locked-cycle flotation tests.
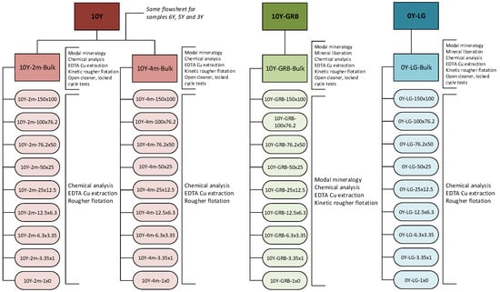
The 1 kg charges were placed in plastic bags, were vacuum-sealed, and then stored in a refrigerated container at 5 °C to prevent further oxidation. Figure 2 illustrates the sample identification, as well as the scheme of analysis and flotation tests performed for each sample.
Figure 2.
Sample identification and set of tests performed for each sample.
2.3. Characterization of Head Sample and Flotation Products
The recombined bulk sample and its respective size fractions, including head sample and selected flotation products, were submitted to chemical analysis and mineralogical characterization.
2.3.1. Chemical Assays
Subsamples containing around 30 g were split and pulverized below 75 μm for chemical analysis. The flotation products which were submitted to chemical assays were filtered and dried to 60 °C. The suite of chemical elements and their corresponding analytical method is listed in Table 2.
Table 2.
Analytical methods used in the chemical analysis of the samples.
2.3.2. EDTA Copper Extraction
The level of oxidation of head samples (bulk and size fractions) was measured using the EDTA method, developed by Rumball and Richmond [14], which consisted of dissolving 50 g of the sample to be tested in a EDTA solution, which was constantly stirred and purged with nitrogen for one hour. The solution was then filtered and assayed for copper by directly reading it in the ICP-OES. The metal extraction, or level of oxidation, was calculated by dividing the mass of the metal in the solution by the mass of metal in the head sample.
2.3.3. Mineralogical Characterization
For the mineralogical characterization, polished sections were prepared, following a proprietary method of cold epoxy embedding under centrifugation [15]. The preparation with sample to epoxy ratio of 1:2 (vol.) was centrifuged, demolded, cut along its vertical axis, and potted again in a 30 mm round mold to ensure the representativeness of a single surface in terms of morphology, size, density, and particle composition. The modal mineralogy and liberation measurements were obtained using the QEMSCAN® system (Quanta 650 W, manufactured by FEI, Brisbane, Australia) of SEM-based automated mineralogy, with EDS elemental mapping. This technique was selected since it not only allows analyzing modal mineralogy, but also mineral associations and direct inspection of mineral surfaces.
2.4. Flotation Tests
2.4.1. Grinding and Regrinding
The Sossego plant was designed to grind the ore to 80% passing (P80) 212 µm and to regrind the rougher concentrate to P80 of 44 µm. As such, the grinding time required to reach a P80 of 212 µm was established for all the samples. The regrind time of the rougher concentrate was estimated for all bulk samples which were submitted to open cleaner and locked-cycle tests.
Each batch grinding operation was performed with 1 kg sample, in a jar mill with 20 kg of 25.4 mm stainless-steel rods, at 60% of solids and 73 rpm. The regrind was performed in a ceramic batch mill with zirconia balls as grinding media with the following ball distribution: 1010 g of 25.4 mm; 910 g of 19 mm; 380 g of 12 mm. Regrind was performed at 50% solids and 73 rpm. Grinding tests targeted 77 to 83% passing the 212 μm sieve, whereas regrinding tests targeted these on the 44 μm sieve.
2.4.2. Bench Scale Flotation Tests
Rougher flotation kinetic tests were performed in a Denver flotation machine with 1 kg of sample, whereas open circuit cleaner and locked-cycle tests were carried out with 2 kg of sample. The tests were performed with 33% solids, at about 1200 rpm, with an air rate of 3 lpm. The bench-scale baseline condition was similar to what was being practiced at the Sossego plant, where the total collector dosage was 14 g/t (about 60% PAX and 40% DTP), with pH adjusted to 9.5. In addition, tests aiming to improve metallurgical recovery were performed at the higher collector dosage of 25 g/t. A summary is shown in Table 3, demonstrating the sequence of conditioning and flotation stages used in each test.
Table 3.
Rougher flotation conditions (baseline values, with higher collector dosage in brackets).
Open circuit and locked-cycle tests were performed on all bulk samples. These tests aimed to mimic Sossego’s flotation circuit. The reagent scheme in the rougher stage was the same as in Table 3. In the cleaner-scavenger stage, 5 g/t of PAX and 5 g/t MIBC were added.
Although Sossego’s flotation circuit comprises only one cleaner stage in a flotation column, the flotation bench-scale tests were performed with two cleaning stages aiming to reach the higher selectivity and copper upgrade ratio obtained in the industrial flotation column.
The representation of the flotation circuit tested at bench scale is shown in Figure 3. In the open-circuit tests there is no recirculation, and the products subjected to chemical assays were the rougher tailings, cleaner-scavenger tailings, cleaner-scavenger concentrate, recleaner tailings, and recleaner concentrate. In the locked-cycle tests, a series of cleaner tests were performed (cycles), in which the circulating load (cleaner-scavenger concentrate and recleaner tails) of a given cycle fed the subsequent cycle. In general, between 6 and 8 cycles were demanded to make sure that the process had reached steady state. This test aims to be a proxy of the continuous flotation tests, but demands less material than a pilot plant campaign, for example.
Figure 3.
Representation of the locked-cycle tests.
3. Results and Discussion
3.1. Chemical and Physical Characterization
Results from chemical assays of the bulk samples are presented in Table 4. Copper head grades of the samples varied significantly, from 0.23% to 1.19%. The low-grade fresh ore (0Y-LG-Bulk), which was collected at the mine pit, presented lower copper content than the cut-off grade of the mine, equal to 0.2%. Although it should have been rigorously considered as waste, it was maintained as part of the study for comparative purposes.
Table 4.
Chemical composition of the bulk samples.
Figure 4 presents the particle size distribution of the samples. It shows that the coarsest sample was 6Y-4m-Bulk, with almost 50% of the weight retained in 100 mm, whereas the finest sample was 5Y-2m-Bulk, with 97% passing 100 mm and 14% below 1 mm. Size-by-size copper grades are presented in Table 5.
Figure 4.
Cumulative particle size distribution of the bulk samples.
Table 5.
Copper content (wt. %) of the bulk samples by size fraction.
Some highlights of the results from Table 5 were:
- Twelve fractions (out of a total of 90) presented copper grades lower than the cut-off grade (0.2%).
- In general, higher copper grades were observed in the finer fraction (−1 mm).
- Differences between the copper grade assayed in the bulk sample and the reconstituted copper grade calculated by weight-averaging the grades in each fraction were lower than 10%.
- Given the high variability of particle size distributions and copper grades of the size fraction, it was evident that copper distribution was also variable, as shown in Figure 5.
Figure 5. Box plot showing the variation of the distribution of copper as a function of size range (in mm). Black circles represent the median and void circles the mean.
3.2. Mineralogical Characterization
3.2.1. Modal Composition
All the bulk samples were submitted to mineralogical characterization. In addition, sample 10Y-GRB-Bulk was also subjected to size-by-size mineralogical analysis.
The mineralogical characterization of the bulk samples (Figure 6) showed that chalcopyrite is the only copper sulfide, whereas pyrite occurs in very small amounts (~0.1%). The phase identified as “Dissemin Cpy” congregates a group of pixels with hybrid composition between silicates and copper sulfides, mainly chalcopyrite. This feature occurs mostly with microinclusions in silicates, and corresponds to disseminated texture of copper sulfides, with grain sizes smaller than the QEMSCAN resolution.
Figure 6.
Mineralogical modal composition (wt.%) of the bulk samples.
The non-sulfide gangue is composed mainly of feldspar, quartz, scapolite, amphibole, magnetite, chlorite, and biotite. As such, the mineral assemblage identified is consistent with what is expected for Sossego ore [1].
The mineralogical characterization of the 10Y-GRB-Bulk sample and its respective size fractions (Figure 7) shows relatively minor variation in mineralogical composition within the size fractions, except for the fact that chalcopyrite content increases in the finer particle sizes, especially below 6.3 mm. The size range 150 mm × 100 mm has the lowest chalcopyrite content (0.1%), which is in accordance with its copper grade (0.05%) (Table 5).
Figure 7.
Mineralogical modal composition (wt.) of size fractions of 10Y-GRB sample and comparison to the bulk sample.
3.2.2. Liberation Studies
One of the hypotheses of this study was that the low-grade stockpiled ore might present lower liberation if compared to the current flotation feed (~0.9% Cu), and that, in conjunction to the level of oxidation, may have a detrimental effect in copper recovery. To test this hypothesis, two parameters were analyzed, namely: the content of disseminated chalcopyrite and the liberation of the chalcopyrite.
It is shown in the Supplementary Material (Figure S1) that, on average, 8% of the copper occurs as disseminated chalcopyrite, varying from 3% to 16%. These values are significantly higher than those obtained for six different samples that represent Sossego’s current flotation feed, assaying from 0.8% to 1.1% Cu (Figure S2), which were equal to 4%, varying from 2% to 6%.
Liberation studies were performed in samples 10Y-GRB-Bulk (0.53% Cu) and 0Y-LG-Bulk (0.18% Cu). Both samples were ground to P80 of 212 µm, and sieved at 212, 106 and 44 µm. The four resulting size fractions were submitted to liberation analysis using QEMSCAN. In this assessment, the particles were classified as liberated if more than 80% of the chalcopyrite surface was exposed and locked if less than 20% of the chalcopyrite surface was exposed. Middling were particles with liberation between 20% and 80%. One of the six samples representing the current flotation feed (S1, with 0.9%Cu) was submitted to exactly the same procedure for liberation studies. Therefore, the results of this liberation study were considered for comparative purposes. The liberation data of the three samples are summarized in Table 6. This shows that almost 90% of the chalcopyrite particles in sample 10Y-GRB-Bulk appear as liberated, whilst for sample 0Y-LG-Bulk it is 72.4%, with nearly 20% classified as locked. Considering the exceptionally low grade of the fresh sample (0Y-LG-Bulk) (Table 4), the lower liberation of this sample is not surprising. The flotation feed sample, on the other hand, presented the highest liberation, with 93.4% of the chalcopyrite liberated and only 4.8% locked.
Table 6.
Liberation of chalcopyrite in selected samples.
The comparative studies between the low-grade stockpiled samples and the typical flotation feed samples thus indicated that the low-grade ore is characterized by a higher content of disseminated chalcopyrite and lower liberation of the copper sulfide.
3.2.3. Evidence of Oxidation
The presence of products of oxidation, such as copper sulfate or oxide, were not identified in the QEMSCAN analysis. However, SEM images identified some evidence of oxidation, especially in the border of chalcopyrite grains, as shown in Figure 8 and Figure 9 for samples 10Y-GRB-Bulk and 10Y-GRB-1, respectively.
Figure 8.
Backscattered electron images of sample 10Y-GRB-Bulk with EDS analysis, showing the alteration of chalcopyrite (Ccp) to Cu-Fe oxides.
Figure 9.
Backscattered electron images of sample 10Y-GRB-1 × 0, showing chalcopyrite particles that are partially altered to Cu oxides, Cu-Fe oxide, Cu-Fe hydroxides, Cu-Fe oxides.
3.3. EDTA Copper Extraction
The analysis of copper extraction in EDTA was performed in all the bulk samples and size fractions. Figure 10 shows that there is no clear correlation between the stockpiling time and the Cu extracted in EDTA when considering the bulk samples. Figure 11 is a box plot of copper extraction by size fraction, which shows that an increase in copper extraction with the decrease in particle size is evident, suggesting that the finer fractions are more oxidized.
Figure 10.
Scatter plot of Cu extraction versus stockpiling time for the bulk samples from the stockpile.
Figure 11.
Box plot of copper extraction by size fraction (in mm) for the bulk samples of the stockpile. Lines extend to 5th and 95th percentiles, whereas X represents the average values.
3.4. Rougher Flotation Tests
For reference, the expected copper recovery in the rougher stage for the non-oxidized Sossego ore with Cu head grade of around 0.90% (the current flotation feed grade in the mill) is, on average, 95.0%.
3.4.1. Size-by-Size Kinetic Rougher Tests
Kinetic rougher flotation tests were performed with sample 10Y-GRB-Bulk and all its nine size fractions are summarized in Figure 12. It is possible to note that copper recoveries in the −1 mm fraction were much lower than for the others. Despite having the highest Cu grade (1.09%) (Table 5), this sample presented the highest copper extraction in EDTA (3.7%), indicating the highest level of oxidation, which was corroborated by the SEM images (Figure 8 and Figure 9). The second lowest recoveries, 83%, were obtained for 10Y-GRB-150 × 100 sample, but in this case it was explained by its extremely low copper head grade (0.05%) (Table 5).
Figure 12.
Kinetic rougher flotation tests for sample 10Y-GRB-Bulk and its size fractions.
The sample 10Y-GRB-76.2x50 exhibited the highest Cu recovery (96.8%), probably due to a combination of coarse size and, thus, limited oxidation, and higher Cu grade (0.58%). Sample 10Y-GRB-Bulk (0.53% Cu) presented a copper recovery of 92.5%.
Figure 13 illustrates the effect of size fraction in copper recovery for all samples studied. Since the main purpose is to assess the effect of oxidation in copper recovery, the results for the fresh ore sample (0Y-LG) were omitted. A decreasing trend in copper recovery in the −6.3 mm fraction can be observed. In general, the lower copper recoveries in the coarser fractions (>50 mm) were related to the appearance of copper head grades that were lower than the cut-off grade.
Figure 13.
Box plot of copper recovery in rougher flotation for the different size fractions for all stockpiled samples.
3.4.2. Kinetic Rougher Tests with Bulk Samples
All the bulk samples were submitted to rougher tests in triplicate, one of which was a kinetic test. Figure 14 presents the results of the kinetic rougher tests, with average final recoveries varying from 86.0 to 95.5%.
Figure 14.
Kinetic rougher tests for all bulk samples.
Two samples achieved the expected copper recovery of 94.5% and the reasons for this can be pointed out: (i) low-grade fresh ore (0Y-LG-Bulk): copper recoveries were also high in the individual size fractions, even in the −1 mm fraction (despite the low-grade −0.18% Cu, and lower liberation if compared to 10Y-GRB-Bulk), and copper recovery in the rougher stage was according to that expected for Sossego fresh ore; (ii) in sample 6Y-4m-Bulk (0.53% Cu) around 92% of the copper is concentrated in the coarse fractions (−150 + 50 mm), and less than 2% of the copper is in the −1 mm fraction, indicating minimum influence of the negative effect of the oxidation.
The lowest copper recovery (85%) was obtained for sample 5Y-2m-Bulk. Only 15% of the copper is in the −150 + 50 mm fraction and 23% is below −1 mm (Figure 4), showing that the oxidized material in the finer fractions had greater contribution to the low recovery of the bulk sample.
Figure 15 plots copper recoveries as a function of the percentage of copper extracted in EDTA for both bulk samples and size fractions. Data from samples with copper grades lower than 0.2% were excluded from the figure to minimize the bias of poor liberation in the copper recovery. The inverse relationship between the two is evident, demonstrating the strong effect of oxidation on Cu recovery by flotation.
Figure 15.
Copper recovery versus Cu extraction in EDTA for both bulk and size-by-size samples, except for those with copper grades below 0.2%.
Four flotation tailings were selected for qualitative analysis with SEM, aiming to assess the chalcopyrite particles that have been lost to the rougher tailings. A summary of the results from these flotation tests is shown in Table 7.
Table 7.
Summary of results of the four flotation samples selected for SEM analysis.
The SEM images indicated that the main copper losses in the coarsest fractions are due to locked chalcopyrite particles (Figure 16 and Figure 17). Main losses in the finer fractions (−1 mm), however, occurred due to oxidation in the chalcopyrite grains (Figure 18 and Figure 19). Minerals were identified in the images with the aid of EDS.
Figure 16.
Backscattered electron images of the rougher tailings of sample 5Y-4m-25 × 12.5, showing chalcopyrite (ccp) grains locked in silicates particles (feldspar, fsp; epidote, ep; quartz, qz, apatite, ap). Complete list of acronyms and chemical formulas in Table S1.
Figure 17.
Backscattered electron images of the rougher tailings of sample 6y-4m-3.35 × 1, showing chalcopyrite (ccp) grains locked in silicates particles (feldspar, fsp; epidote, ep; quartz, qz, apatite, ap, chlorite, chl). Complete list of acronyms and chemical formulas in Table S1.
Figure 18.
Backscattered electron images of the rougher tailings of sample 6Y-4m-1 × 0 showing several grains of chalcopyrite (ccp) partially altered to Cu-Fe oxides. Complete list of acronyms and chemical formulas in Table S1.
Figure 19.
Backscattered electron images of the rougher tailings of sample 5Y-4m-1 × 0, showing grains of chalcopyrite (ccp) partially altered to Cu-Fe oxides, chalcocite (cc), and those associated with silicate particles (chlorite, chl; fluorite, flr; feldspar, fsp). Complete list of acronyms and chemical formulas in Table S1.
3.5. Statistical Assessment of Rougher Flotation Results
The results presented in the previous sections indicated that both superficial oxidation of the sulfide (measured by Cu extraction in EDTA and shown by SEM images) and liberation (shown by SEM images and measured in liberation analysis) have a strong influence on the flotation performance of the stockpiled ore. However, it is still not clear how or if depth and time of stockpiling influenced the metallurgical recovery.
A regression analysis was conducted using the software Minitab with the objectives to estimate copper recovery by size fractions and to identify the main variables that affect copper recovery. The continuous and categoric predictors used in the regression analyses to predict copper recovery in the rougher stage were: Cu, Fe, S, chalcopyrite and disseminated chalcopyrite contents in the feed, depth, stockpiling time and size fraction.
The following data were excluded from the regression analysis:
- Sample 0Y-LG-Bulk and size fractions, since the objective of this analysis was to estimate copper recovery of the stockpiled ore.
- Samples with copper head grades lower than the cut-off grade (0.20%).
The first analysis was an attempt to identify the best subsets for the regression, to obtain a trend on how the variables are correlated. In this analysis, size was used as a continuous variable, represented by the top size of each size fraction. Table 8 shows the results of this analysis, which resulted in a maximum R-squared of only 47.5%.
Table 8.
Analysis of the best linear regression subsets.
In the first regression model, all nine size fractions were added as categorical variables. The outcomes were nine different equations, one for each size fraction, to estimate copper recovery, as shown in Table S2. This model presented a high R-squared adjusted value (R-Sqadj) of 89.20%; however, it is evident that similar constants were reached for size fractions from 150 mm to 6.3 mm, indicating a possibility to simplify the approach by reducing the number of equations. The best fit-for-purpose regression model encompassed three equations, one for each size range (fine, intermediate, and coarse). All the equations show dependency on copper head grade, as presented in Table 9. High R-squared adjusted was obtained for this model (86.94%).
Table 9.
Regression model for copper recovery in the rougher stage for groups of sizes as a function of % Cu in the feed.
The model indicated that copper recovery is driven by the level of surface oxidation (the finer the size fraction, the lower the intercept), and by liberation, the latter being indirectly represented by the copper head grade. The effects of year of stockpiling, depth, Fe, Si, and S head grades were not found to be significant at a value of α of 5%. Figure 20 shows a comparison between the copper recovery obtained in the rougher tests and the results estimated using the model. It shows that the model provided predictions with no bias.
Figure 20.
Copper recovery from the rougher flotation tests versus copper recovery from the model (Table 9).
3.5.1. Estimate of Average Rougher Copper Recovery of the Stockpiled Ore
The regression model allowed us to measure the impact of size fraction in the surface oxidation, and, consequently, to estimate with high confidence the copper recovery in the rougher stage for three size fractions of the material from the stockpile. However, the main objective was to estimate the metallurgical recovery of the stockpiled ore, which includes coarser fractions (+150 mm) than the ones tested in this study. To estimate the copper recovery of the ore from the stockpile, the following assumptions were considered:
- (a)
- The particle size distribution of the run of mine ore was considered the same as that of the stockpiled ore.
- (b)
- Copper grade in the size fractions was assumed to be constant, and equal to the average expected for the stockpiled ore, equal to 0.34%.
- (c)
- Copper recovery of coarser fractions (+150 mm) was calculated using the equation for size fraction of 150 × 6.3 mm (Equation (1) in Table 9).
- (d)
- Since copper recovery is an additive property, copper recoveries for each size fraction were calculated using the regression equations, and the resulting recoveries were weighed by the fractional mass contained in each particle size class.
This last assumption was based on the flotation results obtained for each size fraction and the bulk sample. Figure 21 presents a comparison between copper recoveries obtained in flotation tests of the bulk samples and copper recovery calculated by weighing the mass distribution in each size fraction and the respective copper recovery. It is possible to observe that copper recovery of the flotation test with the bulk sample was systematically higher than the predicted recovery. As such, it is concluded that the adopted assumption is expected to be conservative.
Figure 21.
Copper recovery of the flotation tests versus predicted copper recovery based on predictions on different size ranges.
Considering now the size distribution of the run-of-mine ore, given in Table S3, it was possible to estimate the copper recovery for each fraction and then for the stockpile. This shows that the estimated copper recovery in the rougher stage is 90.7%. This shows that, whilst the percentage of the −1 mm fraction in the bulk samples varied from 1.9% to 14%, owing to oxidation, the fact that only about 1% of the material is finer than 2 mm limited the effect of oxidation on flotation performance.
3.5.2. Estimate of Final Copper Recovery of the Ore in the Stockpile
Open-circuit and locked-cycle tests were performed with all the bulk samples aiming to determine the final copper recovery for the low-grade ore in the stockpile. Open-circuit cleaner tests were used to adjust the collector dosage before the locked cycle test and the results obtained are summarized in Figure 22.
Figure 22.
Results of the locked-cycle tests (Figure 3) performed in the bulk samples.
Copper concentrates produced in Sossego plant are required to be in the range from 26.0% to 32.0% Cu. However, as can be observed in Figure 22, the final concentrates from the open-circuit tests on most of the samples were below this specification, varying from 14.4% to 26.4%. Copper recovery of the stockpiled samples varied from 64.5% to 85.4%.
Despite having a copper head grade lower than the cut-off grade, the fresh ore (0Y-LG-Bulk) presented the highest copper recovery (90%). Indeed, the deleterious effect of oxidation is clear when comparing this result with samples 10Y-2m-Bulk and 10Y-4m-Bulk, whose copper head grades were similar to that of the fresh ore, while copper recoveries were around 78% for a copper concentrate grade of 15%. Liberation studies with samples 0Y-LG-Bulk and 10Y-GRB-Bulk (Table 6) indicated that the latter is more liberated than the former. This can explain the higher copper grade obtained for sample 10Y-GRB-Bulk.
In the pre-feasibility study of Sossego project, around 170 samples were submitted to rougher tests and 15 samples to locked-cycle tests (LCT). All the samples submitted to LCT presented copper head grade higher than 1.00%, except for one, with 0.51% Cu [16]. Figure 23 presents copper recovery versus copper concentrate grade of the samples from the stockpile, the fresh ore (0Y-LG-Bulk), and the sample tested in the feasibility study with 0.51% Cu. This sample presented a copper recovery of 88.1% and the copper concentrate grade was 31.2%. It is expected that higher mass pull would result in lower copper concentrate grade (28.0%) and copper recovery higher than 90.0%, confirming the superior performance of the fresh ore.
Figure 23.
Copper recovery versus copper concentrate grate from the locked-cycle tests.
Due to the heterogeneity of the stockpiled bulk samples in terms of grade and size distribution, the flotation results did not follow any trend and it was not possible to establish any regression model to estimate final copper recovery. Excluding the data from sample 5Y-4m-Bulk, whose copper grade was much higher than the average of the stockpile (1.19% Cu), the average result of eight samples was: 0.41% Cu head grade, 20.4% Cu concentrate grade, and 77.5% Cu recovery. To achieve the minimum copper content of the specification, equal to 26.0%, copper recovery would likely be sitting in the range between 68.0% and 72.0%. Verification of this estimate would be possible through continuous flotation tests at a pilot plant, which are considered highly recommended, but are outside the original scope of the work.
4. Conclusions
Results of the characterization of the stockpiled ore and the bench-scale flotation tests showed that the main factor that affected the level of oxidation of this ore was the particle size distribution, as finer size fractions presented the highest value of copper extracted in EDTA and the lowest copper recovery.
In addition, copper recovery of the stockpiled ore was not only affected by the level of oxidation, but also by the level of liberation of the ore, as confirmed by the liberation studies, SEM images, and the statistical analysis of the test work data.
Depth did not seem to affect the level of oxidation, nor the flotation response. However, it is important to point out that the maximum depth collected was 4 m, which is only 10% of the total height of the pile and might not be relevant compared to the ore in the bottom of the stockpile, protected from contact with oxygen and from the effects of the weather such as the high annual rainfall of the Carajás region.
Further, the period of time in which the ore has been stockpiled (3 to 10 years) did not affect the flotation response for the samples tested. One hypothesis for that is the kinetics of the oxidation process, which can slow down after a certain period, when the chalcopyrite particles are fully covered by the oxidation product.
An empirical model was proposed for copper recovery in the rougher stage considering three size fractions. By adopting some assumptions, the average copper recovery in the rougher stage of the stockpiled ore when feeding Sossego’s plant could be calculated. However, the estimation of the final copper recovery using the nine bulk samples was not possible, although the average copper recovery was 77.5%.
In summary, this study provided valuable information on the impact of long-term stockpiling on copper recovery and can be a guide for the development of greenfield projects. However, it is important to point out that differences in the mineralogical assemblage, environment conditions (pluviometric rates, for example), dissemination of the sulfides, and particle size distribution can significantly change the response of the ore to the superficial oxidation.
Supplementary Materials
The following supporting information can be downloaded at: https://www.mdpi.com/article/10.3390/min13020269/s1, Figure S1: Copper deportment (wt.%) of the bulk samples; Figure S2: Copper deportment (wt.%) of six flotation feed samples; Table S1: Chemical formulas of minerals cited identified in the copper ore; Table S2: First regression model found to estimate copper recovery in the rougher stage; Table S3: Run of mine particle size distribution to estimate Cu recovery in the rougher stage.
Author Contributions
Conceptualization, A.C.T., L.M.T. and M.B.d.M.M.; methodology, A.C.T., L.M.T. and M.B.d.M.M.; validation, A.C.T., L.M.T. and M.B.d.M.M..; investigation, A.C.T., L.M.T. and M.B.d.M.M.; writing original draft preparation, A.C.T.; writing, review and editing, A.C.T., L.M.T. and M.B.d.M.M.; visualization, A.C.T., L.M.T. and M.B.d.M.M.; formal analysis, A.C.T., L.M.T. and M.B.d.M.M.; supervision, L.M.T. and M.B.d.M.M. All authors have read and agreed to the published version of the manuscript.
Funding
This research received no external funding.
Data Availability Statement
The data presented in this study may be available on request from the corresponding author.
Acknowledgments
The authors would like to acknowledge Danielly Couto and Angela Avelar for the mineralogical analysis, Evandro Silva for the technical support to define the sampling plan and Vale S.A. for authorizing to publish this study.
Conflicts of Interest
The authors declare no conflict of interest.
References
- Vale, S.A. Production Report (2004 to 2021). Available online: http://www.vale.com/EN/business/reports/Pages/default.aspx (accessed on 2 March 2022).
- Corin, K.C.; Song, Z.G.; Wiese, J.G.; O’Connor, C.T. Effect of using different grinding media on the flotation of a base metal sulfide ore. Miner. Eng. 2018, 126, 24–27. [Google Scholar] [CrossRef]
- Liu, J.Y.; Long, H.; Corin, K.C.; O’Connor, C.T. A study of the effect of grinding environment on flotation of two copper sulfide ores. In Proceedings of Flotation’17; Technical Section 5; MEI: Cape Town, South Africa, 2017. [Google Scholar]
- Woods, R. Electrochemical aspects of sulfide mineral flotation. In Flotation Plant Optimization: A Metallurgical Guide to Identifying and Solving Problems in Flotation Plants; Greet, J.C., Ed.; Australasian Institute of Mining and Metallurgy: Melbourne, Australia, 2010; p. 123. [Google Scholar]
- Chander, S. A brief review of pulp potentials in sulfide flotation. Int. J. Miner. Process. 2003, 72, 141–150. [Google Scholar] [CrossRef]
- Jacques, S.; Greet, C.J.; Bastin, D. Oxidative weathering of a copper sulfide ore and its influence on pulp chemistry and flotation. Miner. Eng. 2016, 99, 52–59. [Google Scholar] [CrossRef]
- Kelebek, S.; Nanthakumar, B. Characterization of stockpile oxidation of pentlandite and pyrrhotite through kinetic analysis of their flotation. Int. J. Miner. Process. 2007, 84, 69–80. [Google Scholar] [CrossRef]
- Nanthakumar, B.; Kelebek, S.; Katsabanis, T.; Pelley, C. Comparative study on flotation performance of stockpiled and fresh ore samples. In Proceedings of the 38th Annual Meeting of Canadian Mineral Processors, Ottawa, ON, Canada, 18–20 January 2006; pp. 627–641. [Google Scholar]
- Lestari, R.; McCaffery, K.; Garvie, A. Stockpile Oxidation Management. In Proceedings of the XXIV International Mineral Processing Conference, Beijing, China, 24–28 September 2008; Volume 3, pp. 4154–4165. [Google Scholar]
- Garvie, A.M.; Linklater, C.M.; Lestari, R.; McCaffery, K. Using In Situ Measurements and Modelling to Effectively Manage Large Copper Sulfide Bearing Ore Stockpiles. In Proceedings of the First International Seminar on the Management of Rock Dumps, Stockpiles and Heap Leach Pads, Perth, Australia, 26–27 May 2008. [Google Scholar]
- Gandhi, S.M.; Sarkar, B.C. Chapter 9—Sampling and Analysis. In Essentials of Minerals Exploration and Evaluation; Gandhi, S.M., Sarkar, B.C., Eds.; Elsevier: Amsterdam, The Netherlands, 2016; pp. 235–255. [Google Scholar]
- Holmes, R.J. Chapter 4—Sampling Procedures. In Gold Ore Processing: Project Development and Operations; Adams, M.D., Ed.; Elsevier: Amsterdam, The Netherlands, 2016; pp. 45–56. [Google Scholar]
- Tavares, A. Effect of Long-Term Stockpiling of low-Grade Copper Sulfide Ore on Oxidation and Flotation Response. Master’s Thesis, Universidade Federal do Rio de Janeiro, Rio de Janeiro, Brazil, 2022; 49p. [Google Scholar]
- Rumball, J.A.; Richmond, G.D. Measurement of oxidation in a base metal flotation circuit by selective leaching with EDTA. Int. J. Min. Process. 1996, 48, 1–20. [Google Scholar] [CrossRef]
- Kwitko-Ribeiro, R. New sample preparation developments to minimize mineral segregation in process mineralogy. In Proceedings of the 10th International Congress for Applied Mineralogy (ICAM), Trondheim, Norway, 1–5 August 2011. [Google Scholar]
- Gonçalves, K.L.C.; Andrade, V.L.; Hanks, J.T. Locked-cycle tests da Fase 5—Projeto Sossego. In Vale SA Internal Technical Report; Vale: Belo Horizonte, Brazil, 1999. [Google Scholar]
Disclaimer/Publisher’s Note: The statements, opinions and data contained in all publications are solely those of the individual author(s) and contributor(s) and not of MDPI and/or the editor(s). MDPI and/or the editor(s) disclaim responsibility for any injury to people or property resulting from any ideas, methods, instructions or products referred to in the content. |
© 2023 by the authors. Licensee MDPI, Basel, Switzerland. This article is an open access article distributed under the terms and conditions of the Creative Commons Attribution (CC BY) license (https://creativecommons.org/licenses/by/4.0/).






















