Efficient and Lightweight Framework for Real-Time Ore Image Segmentation Based on Deep Learning
Abstract
:1. Introduction
- We propose an efficient and lightweight network—LosNet—for instance segmentation of ore images;
- We propose a lightweight FPN and an optimized detection head to reduce the computational complexity of the model while increasing the speed;
- We release a new dataset for ore instance segmentation that contains 5120 images manually annotated with bounding boxes and instance masks;
- Extensive quantitative and qualitative experiments on the new ore images dataset show that our LosNet achieves superior performance in comparison with the state-of-the-arts.
2. Related Work
2.1. Ore Image Segmentation
2.2. Two-Stage Instance Segmentation
2.3. One-Stage Instance Segmentation
3. Approach
3.1. Overall Framework
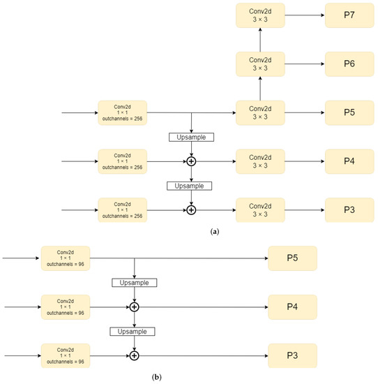
3.2. Lightweight FPN
3.3. Optimized Detection Head
3.4. Loss Function
4. Experiments
4.1. Experiments Setup
4.1.1. Implementation Details
4.1.2. Datasets
4.1.3. Evaluation Metrics
4.2. Backbone
4.3. Ablation Study
4.3.1. FPN Structure Design
4.3.2. Design of Detection Head
4.3.3. Lightweight FPN vs. Original FPN
4.4. Comparison with State-of-the-Art Methods
5. Conclusions
Author Contributions
Funding
Data Availability Statement
Conflicts of Interest
References
- Ma, X.; Zhang, P.; Man, X.; Ou, L. A New Belt Ore Image Segmentation Method Based on the Convolutional Neural Network and the Image-Processing Technology. Minerals 2020, 10, 1115. [Google Scholar] [CrossRef]
- Wang, R.; Zhang, W.; Shao, L. Research of ore particle size detection based on image processing. In Proceedings of the 2017 Chinese Intelligent Systems Conference (CISC 2017), MudanJiang, China, 14–15 October 2017; Lecture Notes in Electrical Engineering Series; Springer: Singapore, 2018; Volume 460, pp. 505–514. [Google Scholar]
- Amankwah, A.; Aldrich, C. Automatic ore image segmentation using mean shift and watershed transform. In Proceedings of the 21st International Conference Radioelektronika 2011, Brno, Czech Republic, 19–20 April 2011; pp. 245–248. [Google Scholar]
- Dong, K.; Jiang, D. Automated estimation of ore size distributions based on machine vision. In Unifying Electrical Engineering and Electronics Engineering; Lecture Notes in Electrical Engineering Series; Springer: New York, NY, USA, 2014; Volume 238, pp. 1125–1131. [Google Scholar]
- Chalfoun, J.; Majurski, M.; Dima, A.; Stuelten, C.; Peskin, A.; Brady, M. FogBank: A single cell segmentation across multiple cell lines and image modalities. BMC Bioinform. 2014, 15, 431. [Google Scholar] [CrossRef] [PubMed] [Green Version]
- Lu, Z.M.; Zhu, F.C.; Gao, X.Y.; Chen, B.C.; Gao, Z.G. In-situ particle segmentation approach based on average background modeling and graph-cut for the monitoring of l-glutamic acid crystallization. Chemom. Intell. Lab. Syst. 2018, 178, 11–23. [Google Scholar] [CrossRef]
- Zhang, G.Y.; Liu, G.Z.; Zhu, H.; Qiu, B. Ore image thresholding using bi-neighbourhood Otsu’s approach. Electron. Lett. 2010, 46, 1666–1668. [Google Scholar] [CrossRef]
- Malladi, S.R.S.P.; Ram, S.; Rodriguez, J.J. Superpixels using morphology for rock image segmentation. In Proceedings of the IEEE Southwest Symposium on Image Analysis and Interpretation, San Diego, CA, USA, 6–8 April 2014; pp. 145–148. [Google Scholar]
- Mukherjee, D.P.; Potapovich, Y.; Levner, I.; Zhang, H. Ore image segmentation by learning image and shape features. Pattern Recognit. Lett. 2009, 30, 615–622. [Google Scholar] [CrossRef]
- Wei, W.; Li, Q.; Xiao, C.; Zhang, D.; Miao, L.; Wang, L. An Improved Boundary-Aware U-Net for Ore Image Semantic Segmentation. Sensors 2021, 21, 2615. [Google Scholar]
- Menshchikov, A.; Shadrin, D.; Prutyanov, V.; Lopatkin, D.; Sosnin, S.; Tsykunov, E.; Iakovlev, E.; Somov, A. Real-Time Detection of Hogweed: UAV Platform Empowered by Deep Learning. IEEE Trans. Comput. 2021, 70, 1175–1188. [Google Scholar] [CrossRef]
- He, K.; Gkioxari, G.; Dollár, P.; Girshick, R. Mask R-CNN. In Proceedings of the IEEE International Conference on Computer Vision (ICCV), Venice, Italy, 22–29 October 2017; pp. 2980–2988. [Google Scholar]
- Bolya, D.; Zhou, C.; Xiao, F.; Lee, Y.J. YOLACT: Real-Time Instance Segmentation. In Proceedings of the IEEE/CVF International Conference on Computer Vision (ICCV), Seoul, Korea, 27 October–2 November 2019; pp. 9156–9165. [Google Scholar]
- Yang, G.Q.; Wang, H.G.; Xu, W.; Li, P.C.; Wang, Z.M. Ore particle image region segmentation based on multilevel strategy. Chin. J. Anal. Lab. 2014, 35, 202–204. [Google Scholar]
- Zhang, B.; Mukherjee, R.; Abbas, A.; Romagnoli, J. Multi-resolution fuzzy clustering approach for image-based particle characterization. IFAC Proc. Vol. 2010, 43, 153–158. [Google Scholar] [CrossRef]
- Ren, S.; He, K.; Girshick, R.; Sun, J. Faster R-CNN: Towards Real-Time Object Detection with Region Proposal Networks. IEEE Trans. Pattern Anal. Mach. Intell. 2017, 39, 1137–1149. [Google Scholar] [CrossRef] [PubMed] [Green Version]
- Huang, Z.; Huang, L.; Gong, Y.; Huang, C.; Wang, X. Mask scoring R-CNN. In Proceedings of the IEEE/CVF Conference on Computer Vision and Pattern Recognition (CVPR), Long Beach, CA, USA, 15–20 June 2019; pp. 6402–6411. [Google Scholar]
- Chen, K.; Pang, J.; Wang, J.; Xiong, Y.; Li, X.; Sun, S.; Feng, W.; Liu, Z.; Shi, J.; Ouyang, W.; et al. Hybrid Task Cascade for Instance Segmentation. In Proceedings of the IEEE/CVF Conference on Computer Vision and Pattern Recognition (CVPR), Long Beach, CA, USA, 15–20 June 2019; pp. 4969–4978. [Google Scholar]
- Kuo, W.; Angelova, A.; Malik, J.; Lin, T.Y. ShapeMask: Learning to Segment Novel Objects by Refining Shape Priors. In Proceedings of the IEEE/CVF International Conference on Computer Vision (ICCV), Seoul, Korea, 27 October–2 November 2019; pp. 9206–9215. [Google Scholar]
- Liang, J.; Homayounfar, N.; Ma, W.C.; Xiong, Y.; Hu, R.; Urtasun, R. PolyTransform: Deep Polygon Transformer for Instance Segmentation. In Proceedings of the IEEE/CVF International Conference on Computer Vision and Pattern Recognition (CVPR), Seattle, WA, USA, 13–19 June 2020; pp. 9128–9137. [Google Scholar]
- Wang, J.; Chen, K.; Xu, R.; Liu, Z.; Loy, C.C.; Lin, D. CARAFE: Content-Aware ReAssembly of FEatures. In Proceedings of the IEEE/CVF International Conference on Computer Vision (ICCV), Seoul, Korea, 27 October–2 November 2019; pp. 3007–3016. [Google Scholar]
- Vu, T.; Kang, H.; Yoo, C.D. SCNet: Training Inference Sample Consistency for Instance Segmentation. arXiv 2020, arXiv:2012.10150. [Google Scholar]
- Rossi, L.; Karimi, A.; Prati, A. A Novel Region of Interest Extraction Layer for Instance Segmentation. In Proceedings of the 25th International Conference on Pattern Recognition (ICPR), Milan, Italy, 10–15 January 2021; pp. 2203–2209. [Google Scholar]
- Chen, H.; Sun, K.; Tian, Z.; Shen, C.; Huang, Y.; Yan, Y. BlendMask: Top-Down Meets Bottom-Up for Instance Segmentation. In Proceedings of the IEEE/CVF International Conference on Computer Vision and Pattern Recognition (CVPR), Seattle, WA, USA, 13–19 June 2020; pp. 8570–8578. [Google Scholar]
- Wang, Y.; Xu, Z.; Shen, H.; Cheng, B.; Yang, L. CenterMask: Single Shot Instance Segmentation With Point Representation. In Proceedings of the IEEE/CVF International Conference on Computer Vision and Pattern Recognition (CVPR), Seattle, WA, USA, 13–19 June 2020; pp. 9310–9318. [Google Scholar]
- Tian, Z.; Shen, C.; Chen, H. Conditional Convolutions for Instance Segmentation. In Proceedings of the 16th European Conference on Computer Vision (ECCV 2020), Glasgow, UK, 23–28 August 2020; pp. 282–298. [Google Scholar]
- Wang, X.; Zhang, R.; Kong, T.; Li, L.; Shen, C. SOLOv2: Dynamic and fast instance segmentation. In Proceedings of the 34th Conference on Neural Information Processing Systems (NeurIPS 2020), Vancouver, BC, Canada, 6–12 December 2020. [Google Scholar]
- Wang, X.; Zhang, R.; Shen, C.; Kong, T.; Li, L. SOLO: A Simple Framework for Instance Segmentation. IEEE Trans. Pattern Anal. Mach. Intell. 2021, in press. [Google Scholar] [CrossRef] [PubMed]
- Tian, Z.; Shen, C.; Wang, X.; Chen, H. BoxInst: High-Performance Instance Segmentation with Box Annotations. In Proceedings of the IEEE/CVF International Conference on Computer Vision and Pattern Recognition (CVPR), Nashville, TN, USA, 20–25 June 2021; pp. 5439–5448. [Google Scholar]
- Howard, A.; Sandler, M.; Chen, B.; Wang, W.; Chen, L.C.; Tan, M.; Chu, G.; Vasudevan, V.; Zhu, Y.; Pang, R.; et al. Searching for MobileNetV3. In Proceedings of the IEEE/CVF International Conference on Computer Vision (ICCV), Seoul, Korea, 27 October–2 November 2019; pp. 1314–1324. [Google Scholar]
- Lin, T.Y.; Dollár, P.; Girshick, R.; He, K.; Hariharan, B.; Belongie, S. Feature Pyramid Networks for Object Detection. In Proceedings of the IEEE International Conference on Computer Vision and Pattern Recognition (CVPR), Honolulu, HI, USA, 21–26 July 2017; pp. 936–944. [Google Scholar]
- Tian, Z.; Shen, C.; Chen, H.; He, T. FCOS: Fully Convolutional One-Stage Object Detection. In Proceedings of the IEEE/CVF International Conference on Computer Vision (ICCV), Seoul, Korea, 27 October–2 November 2019; pp. 9626–9635. [Google Scholar]
- Wu, Y.; He, K. Group Normalization. Int. J. Comput. Vis. 2020, 128, 742–755. [Google Scholar] [CrossRef]
- Ioffe, S.; Szegedy, C. Batch normalization: Accelerating deep network training by reducing internal covariate shift. In Proceedings of the 32nd International Conference on Machine Learning (ICML 2015), Lille, France, 6–11 July 2015; Volume 1, pp. 448–456. [Google Scholar]
- Lin, T.Y.; Goyal, P.; Girshick, R.; He, K.; Dollár, P. Focal Loss for Dense Object Detection. IEEE Trans. Pattern Anal. Mach. Intell. 2020, 42, 318–327. [Google Scholar] [CrossRef] [PubMed] [Green Version]
- Rezatofighi, H.; Tsoi, N.; Gwak, J.; Sadeghian, A.; Reid, I.; Savarese, S. Generalized Intersection Over Union: A Metric and a Loss for Bounding Box Regression. In Proceedings of the IEEE/CVF International Conference on Computer Vision and Pattern Recognition (CVPR), Long Beach, CA, USA, 15–20 June 2019; pp. 658–666. [Google Scholar]
- Milletari, F.; Navab, N.; Ahmadi, S.A. V-Net: Fully Convolutional Neural Networks for Volumetric Medical Image Segmentation. In Proceedings of the Fourth International Conference on 3D Vision, Stanford, CA, USA, 25–28 October 2016; pp. 565–571. [Google Scholar]
- Yu, F.; Wang, D.; Shelhamer, E.; Darrell, T. Deep Layer Aggregation. In Proceedings of the IEEE/CVF Conference on Computer Vision and Pattern Recognition, Salt Lake City, UT, USA, 18–23 June 2018; pp. 2403–2412. [Google Scholar]
- Tan, M.; Le, Q. EfficientNet: Rethinking Model Scaling for Convolutional Neural Networks. In Proceedings of the 36th International Conference on Machine Learning, Long Beach, CA, USA, 9–15 June 2019; pp. 6105–6114. [Google Scholar]
- Tan, M.; Chen, B.; Pang, R.; Vasudevan, V.; Sandler, M.; Howard, A.; Le, Q.V. MnasNet: Platform-Aware Neural Architecture Search for Mobile. In Proceedings of the IEEE/CVF International Conference on Computer Vision and Pattern Recognition (CVPR), Long Beach, CA, USA, 15–20 June 2019; pp. 2815–2823. [Google Scholar]
- Sandler, M.; Howard, A.; Zhu, M.; Zhmoginov, A.; Chen, L.C. MobileNetV2: Inverted Residuals and Linear Bottlenecks. In Proceedings of the IEEE/CVF Conference on Computer Vision and Pattern Recognition, Salt Lake City, UT, USA, 18–23 June 2018; pp. 4510–4520. [Google Scholar]
- He, K.; Zhang, X.; Ren, S.; Sun, J. Deep Residual Learning for Image Recognition. In Proceedings of the IEEE Conference on Computer Vision and Pattern Recognition (CVPR), Las Vegas, NV, USA, 27–30 June 2016; pp. 770–778. [Google Scholar]
- Lee, Y.; Hwang, J.; Lee, S.; Bae, Y.; Park, J. An Energy and GPU-Computation Efficient Backbone Network for Real-Time Object Detection. In Proceedings of the IEEE/CVF Conference on Computer Vision and Pattern Recognition Workshops (CVPRW), Long Beach, CA, USA, 16–17 June 2019; pp. 752–760. [Google Scholar]
- Wang, R.J.; Li, X.; Ling, C.X. Pelee: A Real-Time Object Detection System on Mobile Devices. In Proceedings of the 32nd International Conference on Neural Information Processing Systems, Montreal, QC, Canada, 3–8 December 2018; pp. 1967–1976. [Google Scholar]
- Radosavovic, I.; Kosaraju, R.P.; Girshick, R.; He, K.; Dollar, P. Designing network design spaces. In Proceedings of the IEEE/CVF International Conference on Computer Vision and Pattern Recognition (CVPR), Seattle, WA, USA, 13–19 June 2020; pp. 10425–10433. [Google Scholar]
- Ma, N.; Zhang, X.; Zheng, H.T.; Sun, J. ShuffleNet V2: Practical Guidelines for Efficient CNN Architecture Design. In Computer Vision—ECCV 2018, Proceedings of the 15th European Conference, Munich, Germany, 8–14 September 2018; Lecture Notes in Computer Science Series; Springer: Cham, Switzerland, 2018; pp. 122–138. [Google Scholar]
- Cai, Z.; Vasconcelos, N. Cascade R-CNN: High Quality Object Detection and Instance Segmentation. IEEE Trans. Pattern Anal. Mach. Intell. 2021, 43, 1483–1498. [Google Scholar] [CrossRef] [PubMed] [Green Version]
- Xie, S.; Girshick, R.; Dollár, P.; Tu, Z.; He, K. Aggregated Residual Transformations for Deep Neural Networks. In Proceedings of the IEEE International Conference on Computer Vision and Pattern Recognition (CVPR), Honolulu, HI, USA, 21–26 July 2017; pp. 5987–5995. [Google Scholar]
- Gao, S.H.; Cheng, M.M.; Zhao, K.; Zhang, X.Y.; Yang, M.H.; Torr, P. Res2Net: A New Multi-Scale Backbone Architecture. IEEE Trans. Pattern Anal. Mach. Intell. 2021, 43, 652–662. [Google Scholar] [CrossRef] [PubMed] [Green Version]
- Zhang, H.; Wu, C.; Zhang, Z.; Zhu, Y.; Zhang, Z.; Lin, H.; Sun, Y.; He, T.; Mueller, J.; Manmatha, R.; et al. ResNeSt: Split-Attention Networks. arXiv 2020, arXiv:2004.08955. [Google Scholar]








| Backbones | Time (ms) | Memory (MB) | Model Size (MB) | ||||
|---|---|---|---|---|---|---|---|
| Train | Infer | Train | Infer | ||||
| DLA34 [38] | 51.84 | 47.241 | 775.7 | 50.8 | 9464 | 1715 | 193 |
| EfficientNet-B0 [39] | 53.17 | 47.20 | 316.2 | 56.0 | 6114 | 2243 | 112 |
| MnasNet-0.5 [40] | 54.75 | 41.43 | 270.6 | 45.2 | 3362 | 1611 | 93 |
| MobileNetV2 [41] | 52.55 | 47.04 | 483.1 | 42.1 | 9535 | 2029 | 90 |
| MobileNetV3-Small [30] | 61.49 | 47.85 | 606.3 | 35.9 | 4045 | 1389 | 89 |
| ResNet50 [42] | 52.21 | 48.72 | 312.8 | 56.7 | 5385 | 1713 | 259 |
| ResNet101 [42] | 51.66 | 48.65 | 390.6 | 59.2 | 6985 | 2101 | 404 |
| VoVNetV2 [43] | 55.13 | 47.92 | 359.1 | 55.9 | 4753 | 1811 | 267 |
| PeleeNet [44] | 54.03 | 47.24 | 297.2 | 62.5 | 3821 | 1827 | 99 |
| RegNet-200M [45] | 55.31 | 47.51 | 277.5 | 49.9 | 3044 | 1787 | 98 |
| ShuffleNetV2 [46] | 53.47 | 47.09 | 454.8 | 49.9 | 5279 | 1719 | 87 |
| Channels | Convs. | Inf. Time (ms) | Model Size (MB) | ||
|---|---|---|---|---|---|
| 64 | ✓ | 64.06 | 47.75 | 32.8 | 25 |
| × | 63.33 | 47.86 | 33.2 | 24 | |
| 96 | ✓ | 62.59 | 47.97 | 33.8 | 31 |
| × | 62.68 | 47.93 | 33.4 | 30 | |
| 128 | ✓ | 62.21 | 48.05 | 34.6 | 39 |
| × | 62.34 | 47.97 | 33.7 | 37 | |
| 256 | ✓ | 61.49 | 47.85 | 35.9 | 89 |
| × | 62.41 | 48.11 | 34.3 | 82 |
| P6 and P7 | Inf. Time (ms) | Model Size (MB) | ||
|---|---|---|---|---|
| ✓ | 61.49 | 47.85 | 35.9 | 89 |
| × | 61.90 | 47.95 | 31.0 | 80 |
| Conv. | Inf. Time (ms) | Model Size (MB) | ||
|---|---|---|---|---|
| 1 | 67.86 | 44.78 | 30.1 | 62 |
| 2 | 66.20 | 47.02 | 31.6 | 71 |
| 3 | 63.08 | 47.55 | 34.0 | 80 |
| 4 | 61.49 | 47.85 | 35.9 | 89 |
| Norm. | Inf. Time (ms) | Model Size (MB) | ||
|---|---|---|---|---|
| GN | 61.49 | 47.85 | 35.9 | 89 |
| BN | 60.65 | 47.63 | 33.4 | 89 |
| FPN Type | Inf. Time (ms) | Model Size (MB) | ||
|---|---|---|---|---|
| Originl FPN | 67.47 | 46.83 | 29.7 | 71 |
| Lightweight FPN | 67.68 | 46.73 | 25.2 | 26 |
| Methods | Backbones | ||||||
|---|---|---|---|---|---|---|---|
| Mask R-CNN [12] | R-101 | 43.0 | 51.7 | 48.7 | 12.4 | 22.1 | 13.3 |
| Mask R-CNN [12] | RX-101 | 42.8 | 51.7 | 48.8 | 9.6 | 17.5 | 9.9 |
| Mask R-CNN [12] | R2-101 | 24.9 | 51.7 | 48.8 | 10.4 | 18.6 | 10.8 |
| Mask R-CNN [12] | S-50 | 27.0 | 51.6 | 48.6 | 12.5 | 23.8 | 12.4 |
| Mask R-CNN [12] | RegNet | 43.1 | 51.8 | 48.9 | 10.2 | 19.0 | 10.5 |
| Mask R-CNN [12] | R-50 | 42.8 | 51.7 | 48.7 | 12.4 | 22.6 | 12.7 |
| MS R-CNN [17] | R-50 | 42.7 | 51.7 | 48.7 | 14.7 | 23.4 | 16.6 |
| CARAFE [21] | R-50 | 42.9 | 51.8 | 48.8 | 13.7 | 24.9 | 14.4 |
| Cascade M-R-CNN [47] | R-50 | 43.6 | 51.1 | 49.5 | 40.0 | 49.6 | 47.3 |
| HTC [18] | R-50 | 43.7 | 52.6 | 49.4 | 40.1 | 49.5 | 47.1 |
| GRoIE [23] | R-50 | 42.2 | 51.7 | 48.6 | 7.6 | 12.0 | 8.3 |
| SCNet [22] | R-50 | 43.9 | 53.1 | 49.5 | 40.1 | 49.5 | 47.1 |
| YOLACT [13] | R-50 | 39.6 | 50.5 | 46.4 | 6.7 | 11.5 | 6.9 |
| YOLACT [13] | R-101 | 40.3 | 50.6 | 47.3 | 7.1 | 11.9 | 7.7 |
| BlendMask [24] | R-50 | 44.1 | 58.1 | 49.2 | 38.9 | 48.7 | 46.2 |
| CondInst [26] | R-50 | 43.1 | 52.2 | 48.8 | 39.0 | 48.7 | 46.2 |
| SOLOV2 [27] | R-50 | - | - | - | 31.6 | 45.8 | 36.8 |
| BoxInst [29] | R-50 | 44.3 | 56.9 | 49.5 | 34.8 | 48.8 | 45.9 |
| LosNet | R-101 | 44.0 | 53.0 | 49.2 | 40.1 | 49.0 | 46.7 |
| LosNet | R-50 | 44.2 | 53.6 | 49.3 | 40.2 | 49.2 | 46.9 |
| LosNet | M-V3 | 38.5 | 67.7 | 39.7 | 35.7 | 46.7 | 41.8 |
| Methods | Backbones | Times (ms) | Memory (MB) | Model Size (MB) | Batch Size | ||
|---|---|---|---|---|---|---|---|
| Train | Infer | Train | Infer | ||||
| Mask R-CNN [12] | R-101 | 251.2 | 74.7 | 5407 | 1876 | 480 | 2 |
| Mask R-CNN [12] | RX-101 | 316.5 | 87.5 | 6398 | 1872 | 477 | 2 |
| Mask R-CNN [12] | R2-101 | 359.4 | 83.1 | 6648 | 1923 | 485 | 2 |
| Mask R-CNN [12] | S-50 | 214.1 | 79.5 | 7414 | 1657 | 260 | 4 |
| Mask R-CNN [12] | RegNet | 203.7 | 59.6 | 7414 | 1657 | 260 | 4 |
| Mask R-CNN [12] | R-50 | 361.7 | 60.1 | 6499 | 1769 | 334 | 4 |
| MS R-CNN [17] | R-50 | 246.6 | 62.7 | 7249 | 1794 | 428 | 4 |
| CARAFE [21] | R-50 | 515.7 | 65.2 | 7373 | 1873 | 376 | 4 |
| Cascade M-R-CNN [47] | R-50 | 820.9 | 77.6 | 5280 | 2005 | 587 | 2 |
| HTC [18] | R-50 | 893.4 | 78.9 | 6165 | 2314 | 588 | 2 |
| GRoIE [23] | R-50 | 414.3 | 110.7 | 5407 | 2030 | 363 | 2 |
| SCNet [22] | R-50 | 311.8 | 82.4 | 8273 | 2406 | 699 | 4 |
| YOLACT [13] | R-50 | 64.0 | 32.8 | 10,513 | 7610 | 265 | 8 |
| YOLACT [13] | R-101 | 82.7 | 40.9 | 10,001 | 7758 | 410 | 8 |
| BlendMask [24] | R-50 | 276.9 | 58.9 | 4669 | 1641 | 274 | 4 |
| CondInst [26] | R-50 | 312.8 | 56.7 | 5385 | 1713 | 259 | 4 |
| SOLOV2 [27] | R-50 | 392.7 | 62.4 | 5025 | 3123 | 354 | 4 |
| BoxInst [29] | R-50 | 454.6 | 55.0 | 9276 | 1681 | 261 | 4 |
| LosNet | R-101 | 704.2 | 35.4 | 5397 | 1525 | 338 | 12 |
| LosNet | R-50 | 539.9 | 32.3 | 3759 | 1467 | 193 | 12 |
| LosNet | M-V3 | 448.7 | 25.2 | 2838 | 1359 | 26 | 12 |
Publisher’s Note: MDPI stays neutral with regard to jurisdictional claims in published maps and institutional affiliations. |
© 2022 by the authors. Licensee MDPI, Basel, Switzerland. This article is an open access article distributed under the terms and conditions of the Creative Commons Attribution (CC BY) license (https://creativecommons.org/licenses/by/4.0/).
Share and Cite
Sun, G.; Huang, D.; Cheng, L.; Jia, J.; Xiong, C.; Zhang, Y. Efficient and Lightweight Framework for Real-Time Ore Image Segmentation Based on Deep Learning. Minerals 2022, 12, 526. https://doi.org/10.3390/min12050526
Sun G, Huang D, Cheng L, Jia J, Xiong C, Zhang Y. Efficient and Lightweight Framework for Real-Time Ore Image Segmentation Based on Deep Learning. Minerals. 2022; 12(5):526. https://doi.org/10.3390/min12050526
Chicago/Turabian StyleSun, Guodong, Delong Huang, Le Cheng, Junjie Jia, Chenyun Xiong, and Yang Zhang. 2022. "Efficient and Lightweight Framework for Real-Time Ore Image Segmentation Based on Deep Learning" Minerals 12, no. 5: 526. https://doi.org/10.3390/min12050526
APA StyleSun, G., Huang, D., Cheng, L., Jia, J., Xiong, C., & Zhang, Y. (2022). Efficient and Lightweight Framework for Real-Time Ore Image Segmentation Based on Deep Learning. Minerals, 12(5), 526. https://doi.org/10.3390/min12050526

