Objective Domain Boundaries Detection in New Caledonian Nickel Laterite from Spectra Using Quadrant Scan
Abstract
:1. Introduction
2. Geological Background and Data Overview
2.1. Samples
2.2. Spectral Collection
2.3. Spectral Analysis
3. Methods
- (1)
- First, a distance matrix is constructed (Figure 4A). Generally, the Euclidian norm is used to measure the pairwise distance between two states of the system. However, because of the unique structure and high dimensionality of the spectral data, the Euclidian norm was found to be an inappropriate and misleading measure due to correlations in the hyperspectral data. The Mahalanobis distance was found to be more appropriate, as it can account for correlations in the data [32]. However, due to the significant difference in the dimensionality between the number of the variables and the number of samples, finding the inverse of the covariance matrix is problematic. Alternatively, we can find the distance using the covariance matrix of the normalised samples. Using this method has the advantage that it is not necessary to have a separate dimensionality reduction step, before constructing the distance matrix. Equivalent to the Mahalanobis distance, the distance matrix is defined as follows:where is a spectrum profile at depth with index d (e.g., and refer to different depth indices), while is the covariance matrix of the normalised data. Each index in the matrix refers to the index of the sample, i.e., the depth index. Hence, the matrix width and height are determined by the total number of samples.
- (2)
- The recurrence plot matrix (Figure 4B) is constructed from the distance matrix , by applying a threshold. If an entry in the distance matrix is less than the threshold, then the corresponding entry in the recurrence plot matrix is assigned to 1, otherwise it is 0. The threshold is controlled by a parameter , which allows the user to control the scale of boundary detection [18,19]; that is, if is small then the distance threshold will be small, which means that samples have to be very similar in composition to be considered below the threshold. The recurrence plot matrix and the threshold are defined as follows:wherewhere and are the mean and standard deviation of the distance matrix entries and is the threshold.
- (3)
- The quadrant scan profile (Figure 4D) is derived from the ratio of points in the binary recurrence plot above and below each depth index, by using the depth index to divide the recurrence plot into quadrants, as illustrated in Figure 4C. If and denote the density of the recurrent points in the first and third quadrants and the second and fourth quadrants, respectively, then the standard quadrant scan at depth index for is defined as follows:where, and .
4. Results
5. Discussion
5.1. Comparison with Geologist Logging
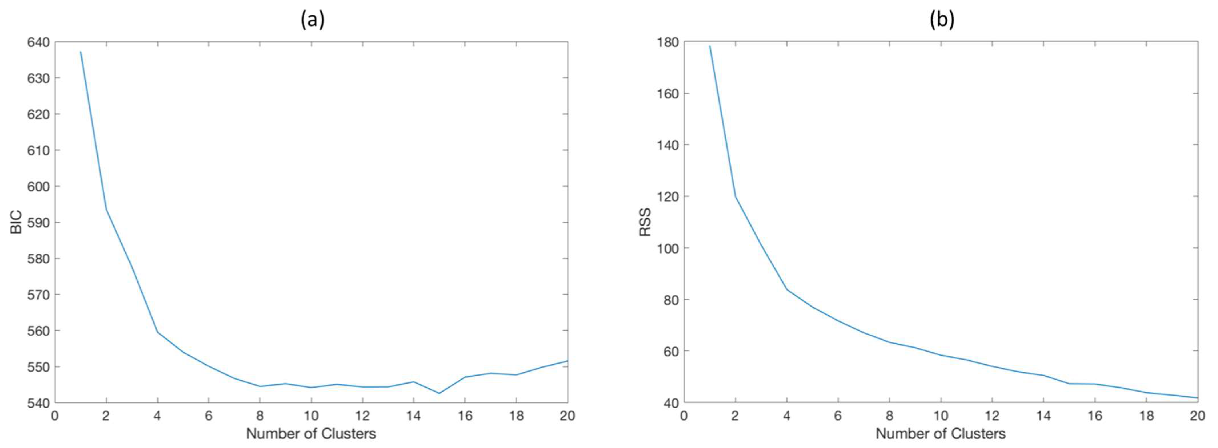
5.2. Comparison with k-Means Clustering
5.3. Comparison with the Spectrally Derived Mineralogy
5.4. Precision of Boundary Detection and Dependance on Sample Size
6. Conclusions
Author Contributions
Funding
Conflicts of Interest
Computer Code and Software
References
- Singh, H.; Seol, Y.; Myshakin, E.M. Automated Well-Log Processing and Lithology Classification by Identifying Optimal Features Through Unsupervised and Supervised Machine-Learning Algorithms. SPE J. 2020, 25, 2778–2800. [Google Scholar] [CrossRef]
- Hill, E.J.; Pearce, M.A.; Stromberg, J.M. Improving Automated Geological Logging of Drill Holes by Incorporating Multiscale Spatial Methods. Math. Geol. 2021, 53, 21–53. [Google Scholar] [CrossRef] [Green Version]
- Hill, E.; Robertson, J.; Uvarova, Y. Multiscale hierarchical domaining and compression of drill hole data. Comput. Geosci. 2015, 79, 47–57. [Google Scholar] [CrossRef]
- Marr, D.; Hildreth, E. Theory of edge detection. Proc. R. Soc. Lond. Ser. B Biol. Sci. 1980, 207, 187–217. [Google Scholar]
- Canny, J. A computational approach to edge detection. IEEE Trans. Pattern Anal. Mach. Intell. 1986, 6, 679–698. [Google Scholar] [CrossRef]
- Mallat, S. Zero-crossings of a wavelet transform. IEEE Trans. Inf. Theory 1991, 37, 1019–1033. [Google Scholar] [CrossRef]
- Perez-Muñoz, T.; Velasco-Hernandez, J.; Hernandez-Martinez, E. Wavelet transform analysis for lithological characteristics identification in siliciclastic oil fields. J. Appl. Geophys. 2013, 98, 298–308. [Google Scholar] [CrossRef]
- Cooper, G.R.J.; Cowan, D.R. Blocking geophysical borehole log data using the continuous wavelet transform. Explor. Geophys. 2009, 40, 233–236. [Google Scholar] [CrossRef]
- Davis, A.C.; Christensen, N.B. Derivative analysis for layer selection of geophysical borehole logs. Comput. Geosci. 2013, 60, 34–40. [Google Scholar] [CrossRef] [Green Version]
- Arabjamaloei, R.; Edalatkha, S.; Jamshidi, E.; Nabaei, M.; Beidokhti, M.; Azad, M. Exact lithologic boundary detection based on wavelet transform analysis and real-time investigation of facies discontinuities using drilling data. Pet. Sci. Technol. 2011, 29, 569–578. [Google Scholar] [CrossRef]
- Walker, D.M.; Zaitouny, A.; Corrêa, D.C. On using the modularity of recurrence network communities to detect change-point behaviour. Expert Syst. Appl. 2021, 176, 114837. [Google Scholar] [CrossRef]
- Goswami, B. A Brief Introduction to Nonlinear Time Series Analysis and Recurrence Plots. Vibration 2019, 2, 332–368. [Google Scholar] [CrossRef] [Green Version]
- Goswami, B.; Boers, N.; Rheinwalt, A.; Marwan, N.; Heitzig, J.; Breitenbach, S.F.M.; Kurths, J. Abrupt transitions in time series with uncertainties. Nat. Commun. 2018, 9, 48. [Google Scholar] [CrossRef]
- Aminikhanghahi, S.; Cook, D.J. A survey of methods for time series change point detection. Knowl. Inf. Syst. 2017, 51, 339–367. [Google Scholar] [CrossRef] [Green Version]
- Marwan, N.; Carmenromano, M.; Thiel, M.; Kurths, J. Recurrence plots for the analysis of complex systems. Phys. Rep. 2007, 438, 237–329. [Google Scholar] [CrossRef]
- Rapp, P.E.; Darmon, D.M.; Cellucci, C.J. Hierarchical Transition Chronometries in the Human Central Nervous System. IEICE Proc. Ser. 2013, 2, 286–289. [Google Scholar] [CrossRef]
- Walker, D.M.; Tordesillas, A.; Ren, J.; Dijksman, J.A.; Behringer, R.P. Uncovering temporal transitions and self-organization during slow aging of dense granular media in the absence of shear bands. EPL Europhys. Lett. 2014, 107, 18005. [Google Scholar] [CrossRef]
- Zaitouny, A.; Walker, D.M.; Small, M. Quadrant scan for multi-scale transition detection. Chaos Interdiscip. J. Nonlinear Sci. 2019, 29, 103117. [Google Scholar] [CrossRef]
- Zaitouny, A.; Small, M.; Hill, J.; Emelyanova, I.; Ben Clennell, M. Fast automatic detection of geological boundaries from multivariate log data using recurrence. Comput. Geosci. 2019, 135, 104362. [Google Scholar] [CrossRef] [Green Version]
- Wells, M.A.; Ramanaidou, E.R.; Verrall, M.; Tessarolo, C. Mineralogy and crystal chemistry of “garnierites” in the Goro lateritic nickel deposit, New Caledonia. Eur. J. Mineral. 2009, 21, 467–483. [Google Scholar] [CrossRef]
- Ramanaidou, E.; Fonteneau, L.; Sevin, B.; Foucher, W. Characterisation of New Caledonian nickel laterite using hyperspectral imaging. In Proceedings of the Australia Geological Council Convention, Adelaide, Australia, 14–18 October 2018. [Google Scholar]
- Cracknell, M.J.; Jansen, N.H. National Virtual Core Library HyLogging data and Ni-Co laterites: A mineralogical model for resource exploration, extraction and remediation. Aust. J. Earth Sci. 2016, 63, 1053–1067. [Google Scholar] [CrossRef]
- Cardoso-Fernandes, J.; Silva, J.; Perrotta, M.M.; Lima, A.; Teodoro, A.C.; Ribeiro, M.A.; Dias, F.; Barrès, O.; Cauzid, J.; Roda-Robles, E. Interpretation of the Reflectance Spectra of Lithium (Li) Minerals and Pegmatites: A Case Study for Mineralogical and Lithological Identification in the Fregeneda-Almendra Area. Remote Sens. 2021, 13, 3688. [Google Scholar] [CrossRef]
- USGS. Science for a Changing World. National Minerals Information Center. 2021. Available online: https://www.usgs.gov/centers/national-minerals-information-center/nickel-statistics-and-information (accessed on 7 October 2021).
- Butt, C.R.; Cluzel, D. Nickel laterite ore deposits: Weathered serpentinites. Elements 2013, 9, 123–128. [Google Scholar] [CrossRef]
- Elwakil, A.; Soliman, A. Mathematical Models of the Twin-T, Wien-bridgeand Family of Minimum Component Electronic ChaosGenerators with Demonstrative Recurrence Plots. Chaos Solitons Fractals 1999, 10, 1399–1412. [Google Scholar] [CrossRef]
- Vretenar, D.; Paar, N.; Ring, P.; Lalazissis, G.A. Nonlinear dynamics of giant resonances in atomic nuclei. Phys. Rev. E 1999, 60, 308–319. [Google Scholar] [CrossRef] [PubMed] [Green Version]
- Rustici, M.; Caravati, C.; Petretto, E.; Branca, M.; Marchettini, N. Transition Scenarios during the Evolution of the Belousov−Zhabotinsky Reaction in an Unstirred Batch Reactor. J. Phys. Chem. A 1999, 103, 6564–6570. [Google Scholar] [CrossRef]
- Gilmore, C.G. Detecting Linear and Nonlinear Dependence in Stock Returns: New Methods Derived from Chaos Theory. J. Bus. Financ. Account. 1996, 23, 1357–1377. [Google Scholar] [CrossRef]
- Marwan, N.; Thiel, M.; Nowaczyk, N.R. Cross recurrence plot based synchronization of time series. Nonlinear Process. Geophys. 2002, 9, 325–331. [Google Scholar] [CrossRef]
- Marwan, N. A historical review of recurrence plots. Eur. Phys. J. Spec. Top. 2008, 164, 3–12. [Google Scholar] [CrossRef] [Green Version]
- De Maesschalck, R.; Jouan-Rimbaud, D.; Massart, D.L. The mahalanobis distance. Chemom. Intell. Lab. Syst. 2000, 50, 1–18. [Google Scholar] [CrossRef]
- Jain, A.K. Data clustering: 50 years beyond K-means. Pattern Recognit. Lett. 2010, 31, 651–666. [Google Scholar] [CrossRef]
- Schwarz, G. Estimating the Dimension of a Model. Ann. Stat. 1978, 6, 461–464. [Google Scholar] [CrossRef]
- Ketchen, D.J.; Shook, C.L. The application of cluster analysis in strategic management research: An analysis and critique. Strateg. Manag. J. 1996, 17, 441–458. [Google Scholar] [CrossRef]











| Laterite/Primary Lithology | Serpentinization | Weathering | |||
|---|---|---|---|---|---|
| Logging Code | Interpretation | Logging Code | Interpretation | Logging Code | Interpretation |
| LR | Latérite Rouge (Red Laterite) | NA | Not Assigned | NA | Not Assigned |
| LJ | Latérite Jaune (Yellow Laterite) | I | Intermediary | 1 | Weak Weathering |
| LT | Latérite de Transition (Transition Laterite) | V | Vert (green) | 2 | |
| BS | Basal Serpentine | N | Normal | 3 | |
| H | Harzburgite | B | Basal | 4 | |
| D | Dunite | 5 | Strong weathering | ||
| HD | Harzburgite/Dunite | ||||
| DH | Dunite/Harzburgite | ||||
| DEPTH INDEX | 1 | 2 | 3 | 4 | 5 | 6 | 7 | 8 | 9 | 10 | 11 | 12 | 13 | 14 | 15 | 16 | 17 | 18 | 19 | 20 | 21 | 22 | 23 | 24 | 25 |
| OUACO | 1 | 2 | 3 | 4 | 5 | 5.5 | 6 | 7 | 7.3 | 8 | 9 | 10 | 10.6 | 11.5 | 12 | 12.5 | 13 | 14 | 15 | 16 | 17 | 18 | 19 | 20 | 21 |
| NGO_PB4 | 0.3 | 1 | 2 | 3 | 4 | 5 | 6 | 7 | 8 | 9 | 10 | 11 | 12 | 13 | 14 | 15 | 16 | 17 | 18 | 19 | 19.2 | 20 | 21 | 21.5 | 22 |
| BOULINDA | 1 | 1.3 | 2 | 3 | 4 | 5 | 5.2 | 6 | 6.75 | 7 | 8 | 8.3 | 8.6 | 8.8 | 9.1 | 9.4 | 9.6 | 10.2 | 10.8 | 11.3 | 12 | 12.4 | 13.1 | 13.3 | 13.8 |
| DEPTH INDEX | 26 | 27 | 28 | 29 | 30 | 31 | 32 | 33 | 34 | 35 | 36 | 37 | 38 | 39 | 40 | 41 | 42 | 43 | 44 | 45 | 46 | 47 | 48 | 49 | 50 |
| OUACO | 22 | 22.65 | 23 | 24 | 25 | 26 | 27 | 28 | 29 | 30 | 31 | 32 | 33 | 34 | 35 | 36 | 37 | 38 | 38.6 | 39.6 | 40.3 | 41 | 41.6 | 42 | _ |
| NGO_PB4 | 22.5 | 23 | 23.75 | 24.75 | 25.3 | 26 | 27 | 28 | 28.5 | 29 | 30 | 30.3 | 32 | 32 | 32.5 | 32.9 | 33.5 | _ | _ | _ | _ | _ | _ | _ | _ |
| BOULINDA | 14 | 15 | 15.2 | 15.5 | 16 | 17 | _ | _ | _ | _ | _ | _ | _ | _ | _ | _ | _ | _ | _ | _ | _ | _ | _ | _ | _ |
Publisher’s Note: MDPI stays neutral with regard to jurisdictional claims in published maps and institutional affiliations. |
© 2021 by the authors. Licensee MDPI, Basel, Switzerland. This article is an open access article distributed under the terms and conditions of the Creative Commons Attribution (CC BY) license (https://creativecommons.org/licenses/by/4.0/).
Share and Cite
Zaitouny, A.; Ramanaidou, E.; Hill, J.; Walker, D.M.; Small, M. Objective Domain Boundaries Detection in New Caledonian Nickel Laterite from Spectra Using Quadrant Scan. Minerals 2022, 12, 49. https://doi.org/10.3390/min12010049
Zaitouny A, Ramanaidou E, Hill J, Walker DM, Small M. Objective Domain Boundaries Detection in New Caledonian Nickel Laterite from Spectra Using Quadrant Scan. Minerals. 2022; 12(1):49. https://doi.org/10.3390/min12010049
Chicago/Turabian StyleZaitouny, Ayham, Erick Ramanaidou, June Hill, David M. Walker, and Michael Small. 2022. "Objective Domain Boundaries Detection in New Caledonian Nickel Laterite from Spectra Using Quadrant Scan" Minerals 12, no. 1: 49. https://doi.org/10.3390/min12010049
APA StyleZaitouny, A., Ramanaidou, E., Hill, J., Walker, D. M., & Small, M. (2022). Objective Domain Boundaries Detection in New Caledonian Nickel Laterite from Spectra Using Quadrant Scan. Minerals, 12(1), 49. https://doi.org/10.3390/min12010049

