Removal of Fluorine from RECl3 in Solution by Adsorption, Ion Exchange and Precipitation
Abstract
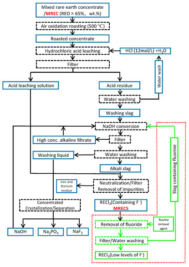
:1. Introduction
2. Materials and Methods
2.1. Sample Materials and Characterization
2.2. Experimental Procedure and Apparatus
2.2.1. The Fluorine-Removal Process of Rare Earth Compound as Fluorine-Removal Agent
2.2.2. Experimental Process of Fluorine Removal by CO2 Precipitation
2.3. Analytical Methods
3. Results and Discussion
3.1. Experimental Results of Fluorine Removal
3.1.1. Rare Earth Compounds as Fluorine-Removal Agent
3.1.2. Fluorine Removal by CO2 Precipitation
3.2. Mechanism of Fluorine Removal
3.2.1. Fluorine-Removal Mechanism of Rare Earth Compounds
3.2.2. Fluorine-Removal Mechanism of CO2 Precipitation
3.3. Conditional Experiments of Fluorine Removal
3.3.1. Conditional Experiment of Lanthanum Carbonate as Fluorine-Removal Agent
3.3.2. Conditional Experiment of Fluorine Removal by CO2 Precipitation
4. Conclusions
Author Contributions
Funding
Institutional Review Board Statement
Informed Consent Statement
Data Availability Statement
Acknowledgments
Conflicts of Interest
Abbreviations
| RECl3 | Mixed rare earth chloride solution |
| REO | Rare earth oxide |
| MREC | Mixed rare earth concentrates |
| MRECS | Mixed rare earth chloride solution |
| Conc. | Concentration |
References
- Suli, L.M.; Ibrahim, W.H.W.; Aziz, B.A.; Ismail, M. A Review of Rare Earth Mineral Processing Technology. Chem. Eng. Res. Bull. 2017, 19, 20–35. [Google Scholar] [CrossRef] [Green Version]
- Wang, Z.Y.; Fan, H.R.; Zhou, L.L.; Yang, K.F. Carbonatite-Related REE Deposits: An Overview. Minerals 2020, 10, 965. [Google Scholar] [CrossRef]
- Zou, D.; Chen, J.; Cui, H.M.; Liu, Y.; Li, D.Q. Wet Air Oxidation and Kinetics of Cerium (IIl) of Rare Earth Hydroxides. Ind. Eng. Chem. Res. 2014, 53, 13790–13796. [Google Scholar] [CrossRef]
- Zhao, J.M.; Pan, F.; Liu, H.Z. An environmentally friendly Na2CO3-roasting decomposition strategy for the mixed rare earth concentrate. Sep. Purif. Technol. 2016, 168, 161–167. [Google Scholar] [CrossRef]
- Li, M.; Gao, K.; Zhang, D.L.; Duan, H.J.; Ma, L.L. The influence of temperature on rare earth flotation with naphthyl hydroxamic acid. J. Rare Earths 2018, 36, 99–107. [Google Scholar] [CrossRef]
- Huang, X.W.; Long, Z.Q.; Wang, L.S.; Feng, Z.Y. Technology development for rare earth cleaner hydrometallurgy in China. Rare Met. 2015, 34, 215–222. [Google Scholar] [CrossRef]
- Chen, S.L.; Feng, Z.Y.; Wang, M.; Zhao, L.S.; Yu, Z.H.; Xia, C.; Huang, X.W. Leaching kinetic study of sulfuric acid roasted mixed-type rare earth concentrate for reducing the solid-waste production and chemical consumption. J. Clean. Prod. 2020, 260, 120989. [Google Scholar] [CrossRef]
- Wu, W.W. Rare Earth Metallurgy; Chemical Industry Press: Beijing, China, 2005; pp. 10–11. [Google Scholar]
- Li, J.F.; Li, M.; Zhang, D.L.; Gao, K.; Xu, W.; Wang, H.H.; Geng, J.L.; Ma, X.F.; Huang, L. Clean production technology of selective decomposition of Bayan Obo rare earth concentrate by NaOH. J. Clean. Prod. 2019, 236, 117616. [Google Scholar] [CrossRef]
- Li, J.L.; Li, M.; Zhang, D.L.; Gao, K.; Xu, W.; Wang, H.H.; Geng, J.L.; Huang, L. Clean Production Technology of Baiyun Obo Rare Earth Concentrate Decomposed by Al(OH)3-NaOH. Chem. Eng. J. 2020, 382, 122790. [Google Scholar] [CrossRef]
- Li, M.; Li, J.F.; Zhang, D.L.; Gao, K.; Wang, H.H.; Xu, W.; Geng, J.L.; Zhang, X.Y.; Ma, X.F. Decomposition of mixed rare earth concentrate by NaOH roasting and kinetics of hydrochloric acid leaching process. J. Rare Earths 2020, 38, 1019–1029. [Google Scholar] [CrossRef]
- Li, M.; Zhang, D.L.; Yan, Y.J.; Gao, K.; Liu, X.Y.; Li, J.F. Effect of oxidation behavior of cerium during the roasting process on the leaching of mixed rare earth concentrate. Hydrometallurgy 2017, 174, 156–166. [Google Scholar] [CrossRef]
- Zhang, D.L.; Li, M.; Gao, K.; Li, J.F.; Yan, Y.J.; Liu, X.Y. Physical and chemical mechanism underlying ultrasonically enhanced hydrochloric acid leaching of non-oxidative roasting of bastnaesite. Ultrason. Sonochem. 2017, 39, 774–781. [Google Scholar] [CrossRef] [PubMed]
- Sawant, R.M.; Rastogi, R.K.; Mahajan, M.A.; Chaudhuri, N.K. Stabilisation of tetravalent cerium in perchloric acid medium and measurement of the stability constants of its fluoride complexes using ion selective potentiometry. Talanta 1996, 43, 89–94. [Google Scholar] [CrossRef]
- Zhang, Z.F.; Li, H.F.; Guo, F.Q.; Meng, S.L.; Li, D.Q. Synergistic extraction and recovery of Cerium(IV) and Fluorine from sulfuric solutions with Cyanex 923 and di-2-ethylhexyl phosphoric acid. Sep. Purif. Technol. 2008, 63, 348–352. [Google Scholar] [CrossRef]
- Zhang, Z.F.; Gao, F.Q.; Meng, S.L.; Jia, Q.; Li, H.F.; Li, D.Q. Simultaneous Recovery of Cerium and Fluorine from Bastnaesite leach liquor by Mixtures of Cyanex 923 and HEH(EHP). Ind. Eng. Chem. Res. 2010, 49, 6184–6188. [Google Scholar] [CrossRef]
- Zuo, Y.; Liu, Y.; Chen, J.; Li, D.Q. Extraction and recovery of cerium (IV) along with fluorine(I) from bastnasite leaching liquor by DEHEHP in [C8mim]PF6. J. Chem. Technol. Biotechnol. 2009, 84, 949–956. [Google Scholar] [CrossRef]
- Wang, L.S.; Yu, Y.; Huang, X.W.; Long, Z.Q.; Cui, D.L. Toward greener comprehensive utilization of bastnaesite: Simultaneous recovery of cerium, fluorine, and thorium from bastnaesite leach liquor using HEH(EHP). Chem. Eng. J. 2013, 215–216, 162–167. [Google Scholar] [CrossRef]
- Rare Earth Industry Standard People’s Republic of China. Chemical Analysis Method of Rare Earths Fluoride. Determination of Fluorine Content. Water Vapor Distillation-EDTA Titration; Ministry of Industry and Information Technology, PRC Standards Press of China: Beijing, China, 2012; 155066.2-24644. XB/T 615-2012.
- Jin, Z.; Jia, Y.; Zhang, K.S.; Kong, L.T.; Sun, B.; Shen, W.; Meng, F.L.; Liu, J.H. Effective removal of fluoride by porous MgO nanoplates and its adsorption mechanism. J. Alloys Compd. 2016, 675, 292–300. [Google Scholar] [CrossRef]
- Kim, P.; Anderko, A.; Navrotsky, A.; Riman, R.E. Trends in Structure and Thermodynamic Properties of Normal Rare Earth Carbonates and Rare Earth Hydroxycarbonates. Minerals 2018, 8, 106. [Google Scholar] [CrossRef] [Green Version]
- Li, L.C. Extraction and Separation of Rare Earth; Inner Mongolia Science and Technology Press: Inner Mongolia, China, 2011; pp. 458–459. [Google Scholar]
- Wu, H.X.; Wang, T.J.; Dou, X.M.; Zhao, B.; Chen, L.; Jin, Y. Spray Coating of Adsorbent with Polymer Latex on Sand Particles for Fluoride Removal in Drinking Water. Ind. Eng. Chem. Res. 2008, 47, 4697–4702. [Google Scholar] [CrossRef]
- He, J.G.; Li, Y.; Xue, X.X.; Ru, H.Q.; Huang, X.W.; Yang, H. Separation of fluorine/cerium from fluorine-bearing rare earth sulfate solution by selective adsorption using hydrous zirconium oxide. RSC Adv. 2016, 6, 43814–43822. [Google Scholar] [CrossRef]
- Haschke, J.M. The lanthanum hydroxide fluoride carbonate system: The preparation of synthetic bastnaesite. J. Solid-State Chem. 1975, 12, 115–121. [Google Scholar] [CrossRef] [Green Version]
- Zhang, Y.X.; Jia, Y. Fluoride adsorption on manganese carbonate: Ion-exchange based on the surface carbonate-like groups and hydroxyl groups. J. Colloid Interface Sci. 2018, 510, 407–417. [Google Scholar] [CrossRef] [PubMed]
- Wu, H.J.; Zhang, H.L.; Yang, Q.X.; Wang, D.S.; Zhang, W.J.; Yang, X.F. Calcined Chitosan-Supported Layered Double Hydroxides: An Efficient and Recyclable Adsorbent for the Removal of Fluoride from an Aqueous Solution. Materials 2017, 10, 1320. [Google Scholar] [CrossRef] [Green Version]
- Mirna, H.S.; Maja, E.R.; Andrew, F. A Review on Adsorption of Fluoride from Aqueous Solution. Materials 2014, 7, 6317–6366. [Google Scholar]
- Zhang, K.S.; Wu, S.B.; Wang, X.L.; He, J.Y.; Sun, B.; Jia, H.; Luo, T.; Meng, F.L.; Jin, Z.; Lin, D.Y.; et al. Wide pH range forfluoride removal from water by MHS-MgO/MgCO3 adsorbent: Kinetic, thermodynamic and mechanism studies. J. Colloid Interface Sci. 2015, 446, 194–202. [Google Scholar] [CrossRef]
- Liu, X.; Zhou, F.; Chi, R.; Feng, J.; Ding, Y.Y.; Liu, Q. Preparation of Modifified Montmorillonite and Its Application to Rare Earth Adsorption. Minerals 2019, 9, 747. [Google Scholar] [CrossRef] [Green Version]
- Yin, J.; Zou, Z.; Tian, J. Preparation of crystalline rare earth carbonates with large particlesize from the lixivium of weathered crust elution-deposited rare earth ores. Int. J. Miner. Metall. Mater. 2020, 27, 1482–1488. [Google Scholar] [CrossRef]
- Jin, L.; Zhang, Y.; Dombrowski, J.; Chen, C.; Pravatas, A.; Xu, L.; Perkins, C.; Suib, S. ZnO/La2O2CO3 layered composite: A new heterogeneous catalyst for the efficient ultra-fast microwave biofuel production. Appl. Catal. B Environ. 2011, 103, 200–205. [Google Scholar] [CrossRef]
- Teng, S.X.; Wang, S.G.; Gong, W.X.; Liu, X.W.; Gao, B.Y. Removal of fluoride by hydrous manganese oxide-coated alumina: Performance and mechanism. J. Hazard. Mater. 2009, 168, 1004–1011. [Google Scholar] [CrossRef]
- Bhatnagar, A.; Kumar, E.; Sillanp, M. Fluoride removal from water by adsorption—A review. Chem. Eng. J. 2011, 171, 811–840. [Google Scholar] [CrossRef]
- Kenneth, N.H. Characteristics of Precipitation of Rare Earth Elements with Various Precipitants. Minerals 2020, 10, 178. [Google Scholar]
- Wei, F.; Cao, C.Y.; Huang, P.P.; Song, W.G. A new ion exchange adsorption mechanism between carbonate groups and fluoride ions of basic aluminum carbonate nanospheres. RSC Adv. 2015, 5, 13256–13260. [Google Scholar] [CrossRef]
- GB 26451-2011; Emission Standards for Pollutants from Rare Earth Industry; China Environmental Science Press: Beijing, China, 2011.


















| REO | F | P2O5 | CaO | TFe | SiO2 | BaO |
| 66.31 | 7.95 | 3.56 | 3.01 | 1.38 | 0.92 | 0.43 |
| S | ThO2 | MgO | Nb2O5 | K2O | Al2O3 | Sc2O3 |
| 0.32 | 0.26 | 0.17 | 0.05 | 0.04 | 0.06 | 7.1 × 10−3 |
| Y2O3 | La2O3 | CeO2 | Pr6O11 | Nd2O3 | Sm2O3 | Eu2O3 | Gd2O3 |
| 0.23 | 28.30 | 50.77 | 4.78 | 14.01 | 0.97 | 0.18 | 0.34 |
| Tb4O7 | Dy2O3 | Er2O3 | Tm2O3 | Yb2O3 | Lu2O3 | Ho2O3 | - |
| <0.10 | 0.12 | <0.10 | <0.10 | <0.10 | <0.10 | <0.10 | - |
| REO | F | P2O5 | CaO | MgO | MnO2 | TFe |
| 282.31 | 0.57 | 0.02 | 2.84 | 0.83 | 0.12 | 0.02 |
| BaO | SiO2 | SO42− | ZnO | Al2O3 | ThO2 | - |
| 0.01 | 0.02 | 0.50 | 9.76 × 10−3 | 3.57 × 10−3 | 0.01 × 10−3 | - |
| REO | F | P2O5 | CaO | MgO | MnO2 | TFe |
|---|---|---|---|---|---|---|
| 281.25 | 2.17 × 10−4 | 0.02 | 1.58 | 0.57 | 0.08 | 0.02 |
| REO | F | P2O5 | CaO | MgO | MnO2 | TFe |
|---|---|---|---|---|---|---|
| 270.36 | 5.86 × 10−3 | 0.02 | 2.42 | 0.65 | 0.08 | 0.02 |
Publisher’s Note: MDPI stays neutral with regard to jurisdictional claims in published maps and institutional affiliations. |
© 2021 by the authors. Licensee MDPI, Basel, Switzerland. This article is an open access article distributed under the terms and conditions of the Creative Commons Attribution (CC BY) license (https://creativecommons.org/licenses/by/4.0/).
Share and Cite
Zhang, D.; Gao, K.; Zhang, X.; Wang, M. Removal of Fluorine from RECl3 in Solution by Adsorption, Ion Exchange and Precipitation. Minerals 2022, 12, 31. https://doi.org/10.3390/min12010031
Zhang D, Gao K, Zhang X, Wang M. Removal of Fluorine from RECl3 in Solution by Adsorption, Ion Exchange and Precipitation. Minerals. 2022; 12(1):31. https://doi.org/10.3390/min12010031
Chicago/Turabian StyleZhang, Dongliang, Kai Gao, Xiaowei Zhang, and Mitang Wang. 2022. "Removal of Fluorine from RECl3 in Solution by Adsorption, Ion Exchange and Precipitation" Minerals 12, no. 1: 31. https://doi.org/10.3390/min12010031
APA StyleZhang, D., Gao, K., Zhang, X., & Wang, M. (2022). Removal of Fluorine from RECl3 in Solution by Adsorption, Ion Exchange and Precipitation. Minerals, 12(1), 31. https://doi.org/10.3390/min12010031

