Next Article in Journal
Research on a Method for Generating 3D Topologies of Combat Networks Based on Conditional Graph Diffusion Models
Previous Article in Journal
The Validity of the Ehrenfest Theorem in Quantum Gravity Theory
 
 
Font Type:
Arial Georgia Verdana
Font Size:
Aa Aa Aa
Line Spacing:
Column Width:
Background:
Article

Response of a Thermoelastic Solid with Variable Thermal Conductivity to a Magnetic Field via a Refined 3PHL Green–Naghdi Concept

1
Department of Mathematics, Faculty of Science, Zagazig University, Zagazig P.O. Box 44519, Egypt
2
Department of Physics, Faculty of Science, Imam Mohammad Ibn Saud Islamic University (IMSIU), Riyadh 11623, Saudi Arabia
3
Mathematics Department, Faculty of Science, South Valley University, Qena P.O. Box 83523, Egypt
4
Department of Physics and Engineering Mathematics, Higher Institute of Engineering El-Shorouk Academy, El-Shorouk, Cairo P.O. Box 11837, Egypt
*
Author to whom correspondence should be addressed.
Symmetry 2026, 18(1), 183; https://doi.org/10.3390/sym18010183
Submission received: 1 November 2025 / Revised: 3 December 2025 / Accepted: 19 December 2025 / Published: 19 January 2026

Abstract

This study analyzes how a solid material with non-uniform thermal conductivity behaves under thermoelastic stress when subjected to a magnetic field and varying reference temperatures. The mathematical formulation is developed within the advanced framework of the refined three-phase-lag Green–Naghdi type III theory, which provides a robust mechanism for modeling generalized thermoelastic interactions. An analytical solution to the governing equations is achieved through the application of the normal mode technique coupled with an eigenvalue approach. This methodology facilitates the development of precise analytical solutions for key quantities, including the distributions of temperature, displacement, and stress. The material considered as an isotropic symmetrical thermoelastic medium has applications in engineering, geophysics, aircrafts, etc. The corresponding numerical results were obtained and plotted employing MATLAB R2013a, and are presented graphically to elucidate the impacts of the critical parameters. This study conclusively establishes the magnetic field, reference temperature, and variable thermal conductivity as dominant parameters that dictate the behavior and distribution of the physical fields, thereby fundamentally shaping the medium’s thermoelastic response.

1. Introduction

The classical theory of thermoelasticity, while providing a fundamental framework for analyzing thermomechanical interactions, suffers from the inherent limitation of predicting infinite thermal wave speeds, a physical paradox that becomes particularly significant under high-frequency loading conditions and extreme thermal environments. The seminal work of Lord and Shulman [1] first resolved this issue through the introduction of a single relaxation time in the constitutive equations, establishing a generalized dynamical theory that ensures finite thermal wave propagation speeds through a hyperbolic heat equation. The theoretical foundations and practical applications of these advanced thermoelasticity theories have been comprehensively documented in seminal works, such as Hetnarski and Eslami’s [2], which systematically present the advanced theory of thermal stresses. Concurrently, sophisticated analytical methodologies have been developed to handle the resulting complex coupled equations, with techniques like the eigenfunction expansion method demonstrated by Das and Bhakata [3] providing powerful tools for solving simultaneous field equations in mechanics. Green and Naghdi [4] proposed a groundbreaking thermoelastic framework that eliminates energy dissipation, offering a distinct thermodynamic perspective on thermal–mechanical interactions. Building upon these foundational theories, contemporary research has focused on developing increasingly refined heat conduction models. The application domain of generalized thermoelasticity has been substantially expanded to encompass various physical phenomena and complex material behaviors. Othman et al. [5] examined the crucial influence of temperature-dependent material properties under gravity fields across different thermoelasticity theories. The framework has also been extended to advanced materials and complex loading conditions, as demonstrated by Abbas and Zenkour [6]. They applied Green–Naghdi’s theory to analyze magnetic field effects on thermal shock in a fiber-reinforced anisotropic half-space. Furthermore, Sarkar and Atwa [7] addressed fracture mechanics applications by solving two-temperature problems. The study analyzes Mode-I crack problems within a fiber-reinforced thermoelastic solid, based on the principles of Green–Naghdi theory. Saeed [8] developed a new generalized model for heat conduction that incorporates the effects of porosity on a poro-thermoelastic medium, considering cases both with and without energy dissipation. Panja and Mandal [9] investigated a finite linear Mode-I crack model within a thermoelastic transversely isotropic medium based on Green–Naghdi theory. Most recently, Abo-Dahab et al. [10] have further expanded this field by investigating Rayleigh wave propagation in a transversely isotropic visco-thermoelastic medium, evaluating the combined effects of rotation and the Hall current. The analysis incorporates models both with and without energy dissipation, in addition to viscous and microstructural effects. Despite these significant advancements, a research gap persists in the holistic integration of multi-phase-lag heat conduction, two-temperature theory, viscoelastic behavior, and the combined influences of external fields with temperature-dependent material properties in anisotropic media under complex boundary conditions. Therefore, this study aims to develop a comprehensive model that unifies these sophisticated aspects into a coherent framework, providing enhanced predictive capabilities for the thermomechanical behavior of advanced engineering materials in extreme environments. The pursuit of enhanced accuracy in modeling heat conduction mechanisms has been a central focus in the evolution of generalized thermoelasticity. While earlier models introduced single- and dual-phase-lags, a significant paradigm shift occurred with the advent of the three-phase-lag (3PHL) model which offers a more nuanced description of thermal energy transport by accounting for the time delays separating the heat flux, the temperature gradient, and the thermal displacement gradient. The foundational work of Choudhuri [11] formally established this thermoelastic three-phase-lag model (3PHL), providing a new framework for analyzing microstructural interactions in the heat transfer process. Subsequent research has been dedicated to exploring the implications and applications of this advanced constitutive model. In this model, the Fourier law of heat conduction is modified by employing Taylor series expansions, introducing two distinct phase lags, one for the heat flux vector and another for the thermal displacement gradient, while retaining terms up to appropriately higher orders. The resulting high-order three-phase-lag heat conduction model with energy dissipation encompasses earlier thermoelasticity models as specific cases. When the elapsed times during a transient process are very small, say about 107 s, or the heat flux is very high, the 3PHL model has great importance in exploring various applications related to nuclear boiling, electron–phonon interactions, scattering, pure phonon scattering, etc. Kumar and Chawla [12] conducted a comparative analysis of plane wave propagation in anisotropic media which demonstrated critical differences in the predictions of the three-phase-lag and two-phase-lag models, underscoring the importance of model selection. The mathematical rigor and applicability of the 3PHL framework were further extended by Marin et al. [13], who constructed a generalized model to describe the behavior of three-phase-lag dipolar thermoelastic solids, incorporating additional microstructural degrees of freedom. Recent years have witnessed refined applications and integrations of the 3PHL theory. Singh et al. [14] analyzed the thermoelastic interaction within a semi-infinite elastic solid influenced by a heat source, employing the three-phase-lag model incorporating a memory-dependent derivative. Zenkour [15] employed an advanced three-phase-lag model within the Green–Naghdi framework to investigate thermal diffusion in an unbounded solid with a spherical cavity, demonstrating the model’s efficacy in handling complex geometries. The modeling of multi-physical field interactions in complex materials represents a frontier of research in modern continuum mechanics and generalized thermoelasticity. Recent investigations have progressively integrated the coupled effects of electromagnetic fields, material microstructure, thermal processes, and mechanical pre-stresses to enable accurate prediction of material performance in extreme environments.
The evolution of generalized thermoelasticity has consistently aimed to overcome the limitations of classical theory, particularly its prediction of infinite thermal wave speeds and its inability to capture complex material behaviors under extreme conditions. As research has progressed, there has been a marked shift toward developing models that incorporate more realistic physical properties and coupled phenomena. A significant advancement in this direction was demonstrated by Youssef [16], who took the problem of a generalized thermoelastic response in an infinite medium with a spherical cavity and investigated it using a state-space approach. The analysis specifically accounts for variable thermal conductivity and ramp-type heating. Recent years have witnessed the emergence of even more sophisticated theoretical frameworks. Wang et al. [17] investigated generalized thermoelasticity, considering variable thermal material properties. Their findings revealed that these variable properties have a substantial influence on thermoelastic behaviors, especially on the intensity of the thermoelastic response. Xiong et al. [18] conducted a study on the fiber-reinforced generalized thermoelasticity problem under thermal stress, taking into account the influence of temperature-dependent variable thermal conductivity. Megahid et al. [19] explored the Moore–Gibson–Thompson thermoelasticity model, which was applied to simulate the thermoelectric behavior of a conductive semi-solid surface under variable thermal shock, extending the analysis to encompass non-Fourier heat conduction with higher-order derivatives. Concurrently, the interplay between opto-thermo-mechanical fields has garnered significant attention. According to Ailawalia et al. [20], Green–Naghdi theory is advanced for thermo-microstretch solids through the integration of variable thermal conductivity, addressing the nuanced thermal–mechanical behavior of materials with inner structure. State-of-the-art studies are advancing these frameworks by accounting for nonlocal and memory-dependent phenomena. He [21] explored the issue of fractional thermoelasticity in a diffusive half-space, considering variations in thermal conductivity and diffusivity.
A magnetic field interacts with a thermoelastic medium by linking its thermal and elastic characteristics, generating an electromagnetic force that impacts both deformation and heat transfer. This phenomenon, referred to as magneto-thermoelasticity, alters stress, strain, and temperature distributions within the material. It holds significant relevance in disciplines such as geophysics and nuclear engineering. The extent of these effects is influenced by the intensity of the applied magnetic field and the intrinsic properties of the material. Das and Kanoria [22] addressed the magneto-thermo-elastic interaction caused by thermal shock on a stress-free boundary of a half-space composed of a perfectly conducting medium. It was analyzed within the framework of two-temperature generalized thermoelasticity, taking energy dissipation into account. The significance of rotational effects and initial stress conditions had been previously highlighted in the earlier work of Said [23], which examined deformation in a generalized magneto-thermoelastic medium characterized by a two-temperature model, internal heat generation, rotation, and hydrostatic initial stress, demonstrating the profound influence of these factors on thermoelastic response. Hussien and Bayones [24] explored Rayleigh surface waves in fiber-reinforced solid anisotropic magneto-thermo-viscoelastic materials. Their work specifically focused on a pre-stressed elastic layer of finite thickness positioned over a homogeneous, pre-stressed elastic half-space, both of which were subjected to rotational effects. Yadav [25] explored the behavior of plane wave propagation within an initially stressed, rotating magneto-thermoelastic solid half-space, using the framework of fractional-order derivative thermoelasticity. Lata and Himanshi [26] investigated the impact of the fractional order parameter on a two-dimensional orthotropic magneto-thermoelastic solid within the framework of generalized thermoelasticity. The study focused on a scenario without energy dissipation, incorporating fractional order heat transfer while also considering the influence of the Hall current. Kaur and Singh [27] explored the issue of Rayleigh wave propagation in a transversely isotropic magneto-thermoelastic diffusive medium incorporating memory-dependent derivatives. This research examines an isotropic, symmetrical thermoelastic medium, a material class defined by its uniform properties in all directions. Such materials find significant applications across multiple disciplines, including general engineering design, geophysics for modeling subsurface layers, and acoustics for wave propagation studies. A particularly relevant application is within aerospace engineering, where analyzing thermoelastic response under extreme conditions is crucial for structural integrity and thermal management.
This study presents a comprehensive framework grounded in the refined three-phase-lag Green–Naghdi theory to analyze the behavior of a thermoelastic solid exhibiting variable thermal conductivity under magnetic field effects. A distinctive feature of the model is its integration of temperature-dependent thermal transport with fully coupled electromagnetic–thermomechanical interactions. Through this integrated approach, the research provides novel insights into wave propagation characteristics and thermal stress distribution in advanced materials. The results offer significant contributions for the design and optimization of functional materials operating under extreme thermomagnetic conditions.

2. Model Description

We analyze the response of a magneto-thermoelastic solid in the xy-plane, characterized by variable thermal conductivity, to a constant-intensity magnetic field. H ¯ = ( 0 ,   0 ,   H 0 ) acts parallel to the boundary surface. The field equations and fundamental equations can be written like they are by Hetnarski and Eslami [2]:
I. 
Governing Constitutive Equations
σ i j = λ e k k δ i j + 2 μ e i j γ θ δ i j .
II. 
Equations of Motion for the Thermoelastic Medium
ρ 2 u t 2 = σ j i , j + μ 0 ( J ¯ H ¯ ) i ,
μ 0 ( J ¯ H ¯ ) 1 = μ 0 H 0 h x ε 0 μ 0 2 H 0 2 2 u t 2 ,   μ 0 ( J ¯ H ¯ ) 2 = μ 0 H 0 h y ε 0 μ 0 2 H 0 2 2 v t 2 ,   μ 0 ( J ¯ H ¯ ) 3 = 0 .
III. 
The refined Three-Phase-Lag Green–Naghdi Heat Transfer Equation
The heat conduction is governed by a refined three-phase-lag model, which is based on the Green–Naghdi type III theory as developed by Zenkour [15].
K 1 + n = 1 N τ θ n n ! n t n t + K 1 + n = 1 N τ υ n n ! n t n 2 θ = 1 + Λ = 1 M τ q Λ Λ ! Λ t Λ 2 t 2 ( ρ C E θ + γ T 0 e ) .
Some special cases may be obtained from Equation (4) as follows:
(a)
Dual-phase-lag G-N type III model: τ θ = 0 ,   M = N 1 .
(b)
Simple-phase-lag G-N type III model: τ θ = τ υ = 0 ,   M = 1 .
(c)
Simple-phase-lag G-N type II model: τ θ = τ υ = K = 0 ,   M = 1 .
(d)
G–N type III model: τ θ = τ υ = τ q = 0 .
(e)
G–N type II model: K = τ θ = τ υ = τ q = 0 .
Consistent with Ezzat et al. [28], we assume the following:
μ = μ 1 ( 1 θ 0 T 0 ) ,   λ = λ 1 ( 1 θ 0 T 0 ) ,   γ = γ 1 ( 1 θ 0 T 0 ) ,
where θ 0 is an experimentally determined constant. The elastic modulus is assumed to be constant, unaffected by temperature variations if θ 0 = 0 .
Combining Equations (1) and (3) with Equation (2) results in the following:
ρ 2 u t 2 = a 1 2 u x 2 + a 2 2 v x y + μ 2 u y 2 γ θ x μ 0 H 0 h x ε 0 μ 0 2 H 0 2 2 u t 2 ,
ρ 2 v t 2 = μ 2 v x 2 + a 2 2 u x y + a 1 2 v y 2 γ θ y μ 0 H 0 h y ε 0 μ 0 2 H 0 2 2 v t 2 ,
where a 1 = λ + 2 μ and a 2 = λ + μ .
Using the thermal conductivity relations as in Youssef’s study [18]:
K = K ( θ ) = K 0 ( 1 + K 1 θ ) .
Following Youssef [18], we introduce a new function to represent heat conduction via the Kirchhoff transformation.
ψ = 1 K 0 0 θ K ( θ ) d θ
Using Equations (8) and (9), we obtain
ψ = θ ( 1 + K 1 2 θ ) .
For linearity, the above equation will be reduced to
θ x i = ψ x i ,   θ t = ψ t .
To alleviate the solution, the next dimensionless quantities are presented:
( x ,   y ,   u ,   v ) = d 0 η ( x ,   y ,   u ,   v ) ,   ( t ,   τ q ,   τ θ ,   τ υ ) = d 0 2 η ( t ,   τ q ,   τ θ ,   τ υ ) ,   ψ = γ ψ ( λ + 2 μ ) , h = h H 0 ,   σ i j = σ i j μ ,
where η = ρ C E K and d 0 2 = λ + 2 μ ρ .
Equations (4), (6), and (7), with the assistance of Equations (11) and (12), can be recast in the following form:
a 3 2 u t 2 = a 4 2 u x 2 + a 5 2 v x y + a 6 2 u y 2 ψ x ,
a 3 2 v t 2 = a 6 2 v x 2 + a 5 2 u x y + a 4 2 v y 2 ψ y ,
a 7 1 + n = 1 N τ θ n n ! n t n t + a 8 1 + n = 1 N τ υ n n ! n t n 2 ψ = 1 + Λ = 1 M τ q Λ Λ ! Λ t Λ 2 t 2 ( a 9 ψ + a 10 e ) .
where
  • a 3 = 1 + ε 0 μ 0 2 H 0 2 ρ ,   a 4 = a 1 + μ 0 H 0 3 ρ d 0 2 ,   a 5 = a 2 + μ 0 H 0 3 ρ d 0 2 ,   a 6 = μ ρ d 0 2 ,   a 7 = K d 0 4 η 3 ( λ + 2 μ ) γ ,
  • a 8 = K d 0 2 η 2 ( λ + 2 μ ) γ ,   a 9 = ρ C E d 0 4 η 2 ( λ + 2 μ ) γ ,   a 10 = γ T 0 d 0 4 η 2 .

3. Normal Mode and Eigenvalue Analysis

The solution is formulated for the physical quantities using a normal mode expansion:
u ,   v ,   ψ ,   σ i j ( x ,   y ,   t ) = u ,   v ,   ψ ,   σ i j * ( x ) exp ( i A y + b t ) .
Inserting Equation (16) into (13)–(15), we acquire
D 2 u = m 11 u + m 15 D v + m 16 D ψ ,
D 2 v = m 22 v + m 23 ψ + m 24 D u ,
D 2 ψ = m 32 v + m 33 ψ + m 34 D u ,
where,
  • m 11 = a 6 A 2 + a 3 b 2 a 4 ,   m 15 = i A a 5 a 4 ,   m 16 = 1 a 4 ,   m 22 = a 4 A 2 + a 3 b 2 a 6 ,   m 23 = i A a 6 ,
  • m 24 = i a 5 A a 6 ,   m 32 = i a 13 A a 11 ,   m 33 = a 12 + a 11 A 2 a 11 ,   m 34 = a 13 a 11 ,
  • a 11 = a 7 b ( 1 + n = 1 N τ θ n n ! b n ) + a 8 ( 1 + n = 1 N τ υ n n ! b n ) ,   a 12 = a 9 b 2 ( 1 + n = 1 N τ q n n ! b n ) ,
  • a 13 = a 10 b 2 ( 1 + n = 1 N τ q n n ! b n ) , D = d d x .
Using the scheme of Equations (17)–(19), following Das and Bhakata [3] and Ghosh and Kanoria [29], we obtain the governing vector-matrix differential equation:
D Q ( x ) = B ( A , b ) Q ( x ) ,
where Q ( x ) = [ u ,   v ,   ψ ,   D u ,   D v ,   D ψ ] T .
B = 0 0 0 1 0 0 0 0 0 0 1 0 0 0 0 0 0 1 m 11 0 0 0 m 15 m 16 0 m 22 m 23 m 24 0 0 0 m 32 m 33 m 34 0 0
The vector-matrix differential Equation (20) is solved using an eigenvalue method, following Das and Bhakata [3] and Ghosh and Kanoria [29]. The characteristic equation is as follows:
Γ 6 E 1   Γ 4 + E 2   Γ 2 E 3   = 0 ,
where,
  • E 1 = m 22 + m 33 + m 11 + m 15 m 24 + m 16 m 34 ,
  • E 2 = m 11 m 22 m 12 m 21 + m 11 m 33 + m 22 m 33 m 23 m 32 m 15 m 23 m 34 + m 15 m 24 m 33 + m 16 m 22 m 34 m 16 m 24 m 32 ,
  • E 3 = m 22 m 33 m 11 m 11 m 23 m 32 .
Let Γ 1 2 ,   Γ 2 2 ,   Γ 3 2 be the roots of Equation (22) with positive real parts.
The answer of Equation (20), which is bound as x , is given by
u ( x ) = n = 1 3 R n J 1 n exp ( Γ n x ) ,   u ( x ,   y ,   t ) = n = 1 3 R n J 1 n exp ( i A y + b t Γ n x ) ,
v ( x ) = n = 1 3 R n J 2 n exp ( Γ n x ) ,   v ( x ,   y ,   t ) = n = 1 3 R n J 2 n exp ( i A y + b t Γ n x ) ,
ψ ( x ) = n = 1 3 R n J 3 n exp ( Γ n x ) ,   ψ ( x ,   y ,   t ) = n = 1 3 R n J 3 n exp ( i A y + b t Γ n x ) ,
J 1 n = ( m 22 Γ n 2 ) m 16 Γ n m 23 m 15 Γ n ,   J 2 n = m 23 ( Γ n 2 m 11 ) + Γ n 2 m 24 m 16 , J 3 n = ( Γ n 2 m 11 ) ( Γ n 2 m 22 ) + Γ n 2 m 24 m 15 .
Exploiting Equations (23)–(25), we obtain
σ x x ( x ) = n = 1 3 R n J 4 n exp ( Γ n x ) ,   σ x x ( x ,   y ,   t ) = n = 1 3 R n J 4 n exp ( i A y + b t Γ n x ) ,
σ x y ( x ) = n = 1 3 R n J 5 n exp ( Γ n x ) ,   σ x y ( x ,   y ,   t ) = n = 1 3 R n J 5 n exp ( i A y + b t Γ n x ) ,
where J 4 n = 1 μ i A λ J 2 n a 1 Γ n J 1 n ( λ + 2 μ ) J 3 n ,   J 5 n = i A J 1 n Γ n J 2 n .

4. Application

The parameters R n n = 1 ,   2 ,   3 are obtained by applying the boundary conditions at x = 0 :
(a)
Thermal Boundary Condition: A specified thermal load is applied at the surface of the half-space.
ψ = p 3 .
(b)
Mechanical Boundary Condition: The surface experiences a defined mechanical load.
σ x x = f exp ( b t + i A y ) .
(c)
Mechanical Boundary Condition: The surface of the half-space is subjected to a mechanical load.
σ x y = 0 ,
where f is a constant and p 3 = p 2 + 1 2 K 1 p 2 2 .
Substituting the considered variables into the boundary conditions (Equations (28)–(30)) yields the following system of equations for the parameters:
n = 1 3 J 3 n R n = p 3 ,   n = 1 3 J 4 n R n = f ,   n = 1 3 J 5 n R n = 0 ,
where p 3 = ( p 2 + 1 2 K 1 p 2 2 ) exp ( b t i A y ) .
Solving the system via the matrix inverse method yields the following:
R 1 R 2 R 3 = J 31 J 32 J 33 J 41 J 42 J 43 J 51 J 52 J 53 1 p 3 f 0 .
Following this, Equation (10) is solved to obtain the thermodynamic temperature, ψ :
θ = 1 + 1 + 2 K 1 ψ K 1

5. Computational Analysis and Discussion

To illustrate the theoretical model, we now present numerical simulations that analyze the effects of a magnetic field, a reference temperature, and variable thermal conductivity. These results, based on the refined three-phase-lag Green–Naghdi type III theory, demonstrate their collective impact on the thermoelastic solid.
λ 1 = 7.76   ×   10 9 N m 2 ,   μ 1 = 3.86   ×   10 9 N m 2 ,   A = 0.3 ,   f = 0.2 ,   ε 0 = 0.3 ,   μ 0 = 1.7 , τ υ = 0.7   s , K = 386   w . ( mKs ) 1 , α t = 1.78   ×   10 2   N M 2 ,   ρ = 8954   kg m 2 ,   T 0 = 293   k ,   p 2 = 2 . C E = 383.1   J . ( kgk ) 1 , K = 386   w . ( mk ) 1 ,   b = b 0 + i ξ ,   b 0 = 0.9 ,   ξ = 0.1 , τ q = 0.9   s ,   τ θ = 0.8   s ,
We calculate the numerical magnitudes of displacement, stresses, and temperature versus the distance, x , at t = 2   s ,   y = 2.5   m . A comparison of the displacement components, v ,   u ; the thermal temperature, θ , and the stress components, σ x x ,   σ x y ; versus the distance, x , has been made in these cases:
  • Case I: The impact of magnetic field
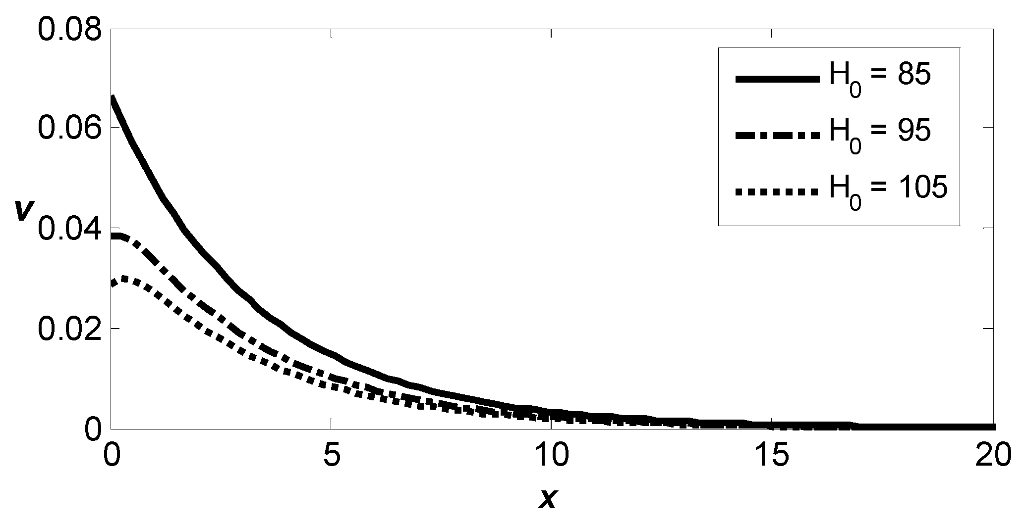
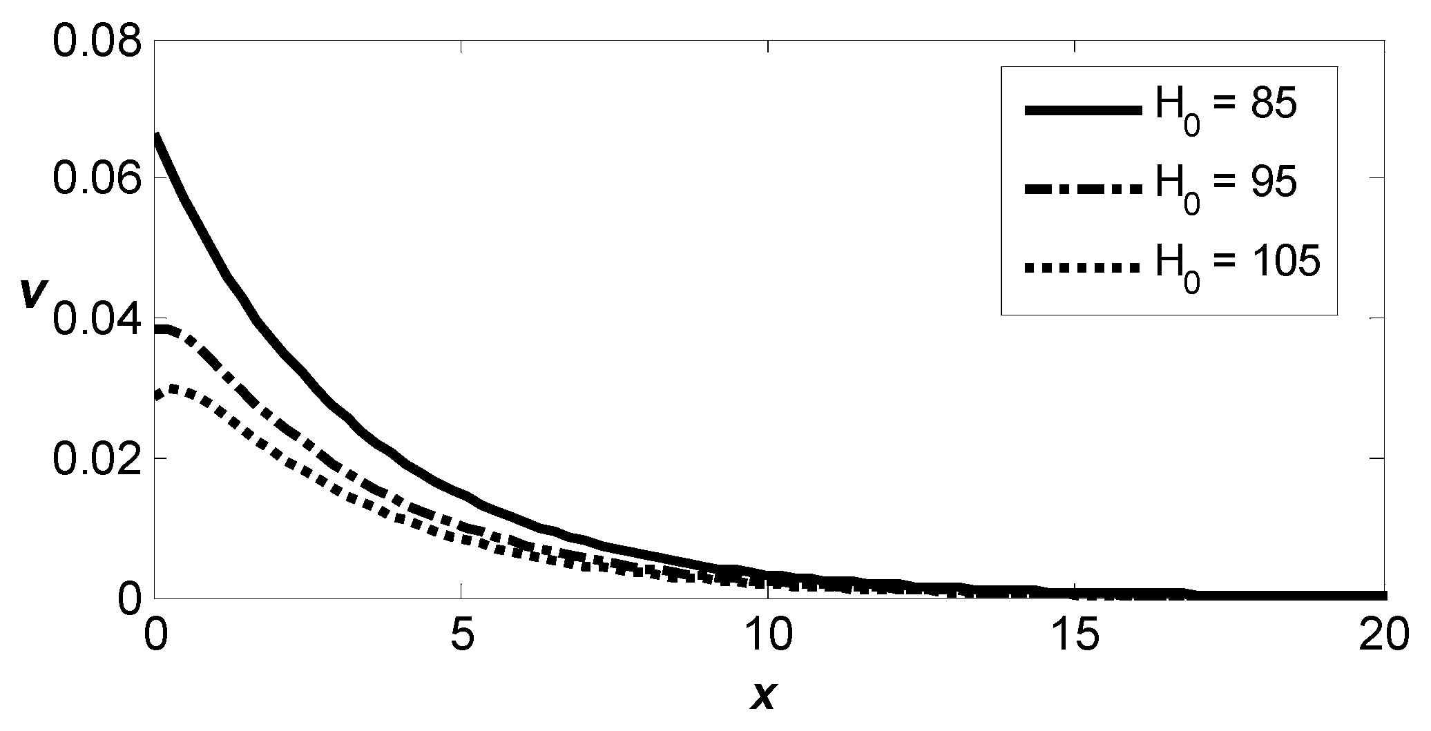
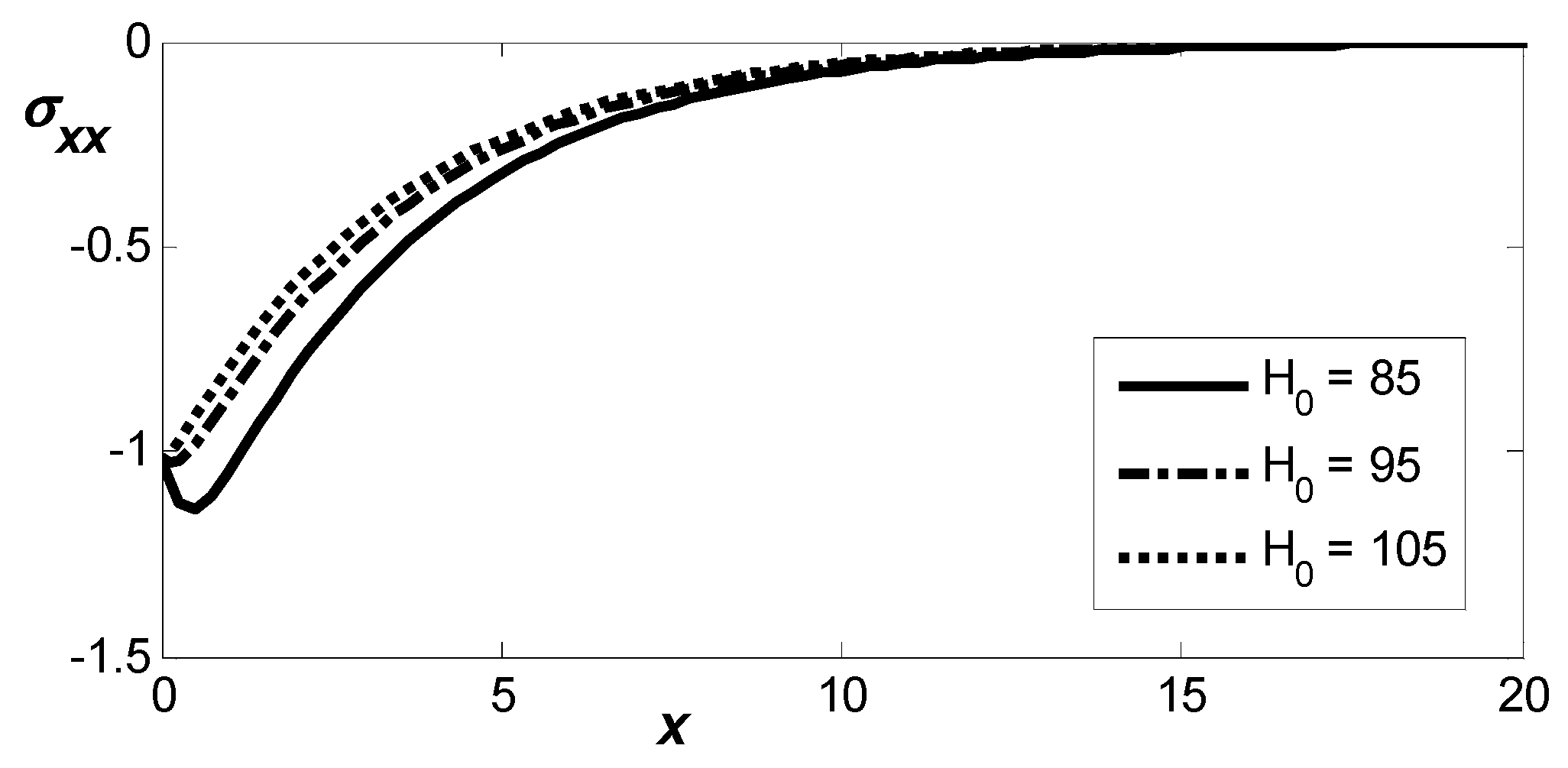
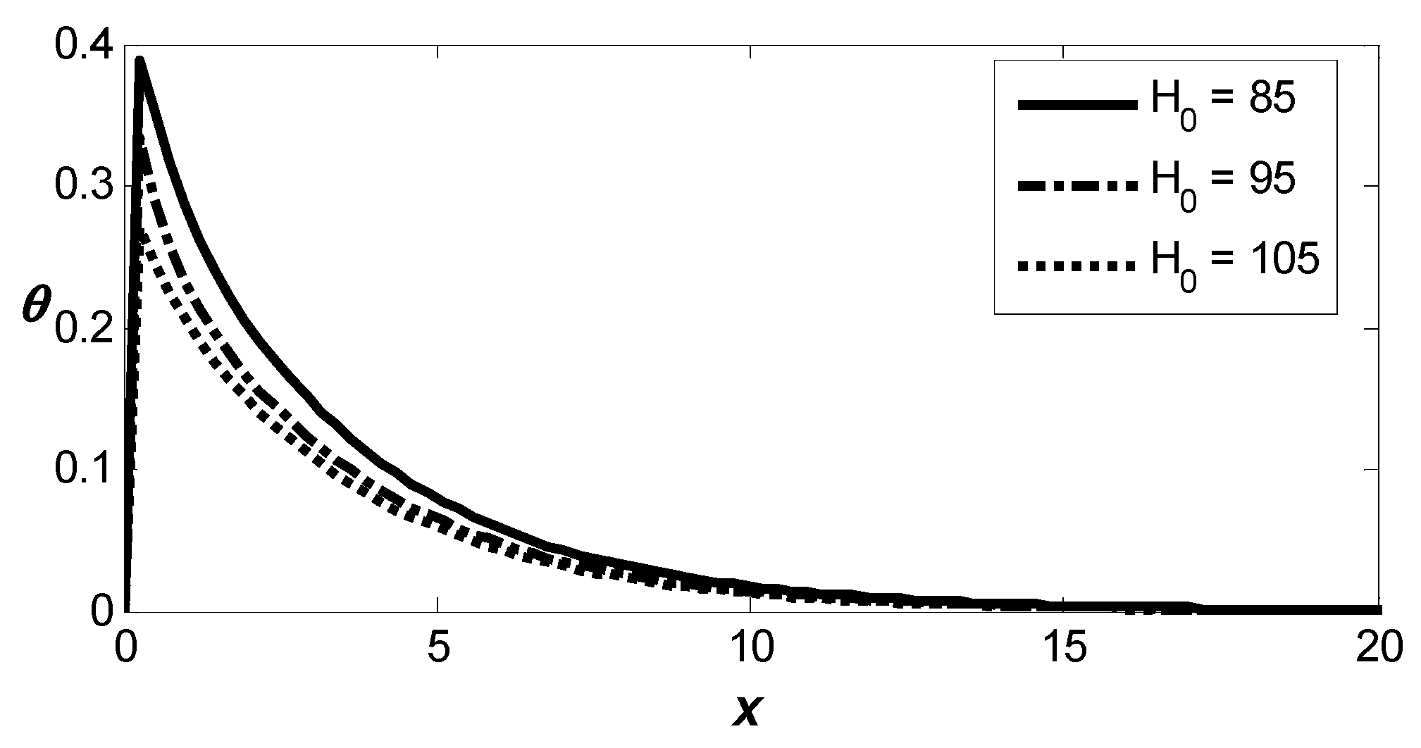
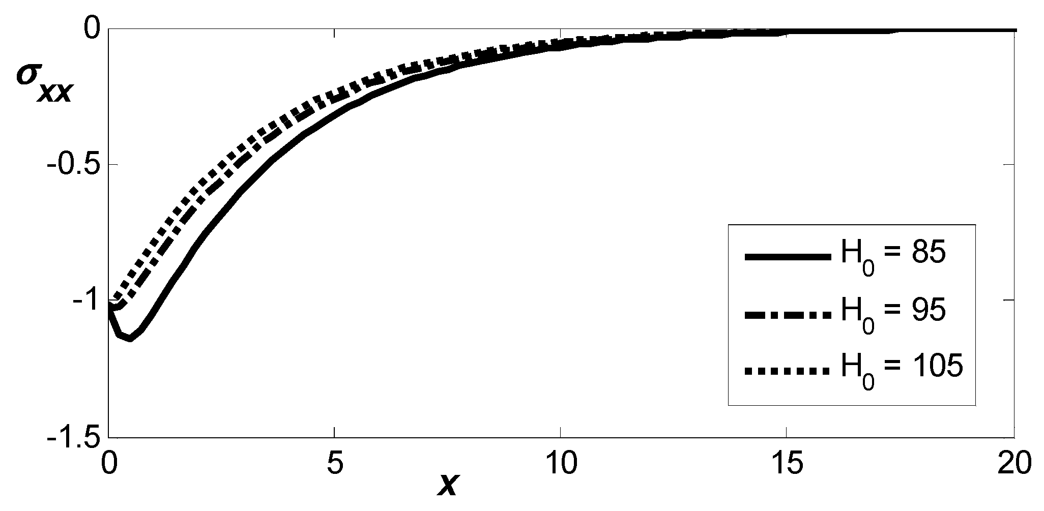
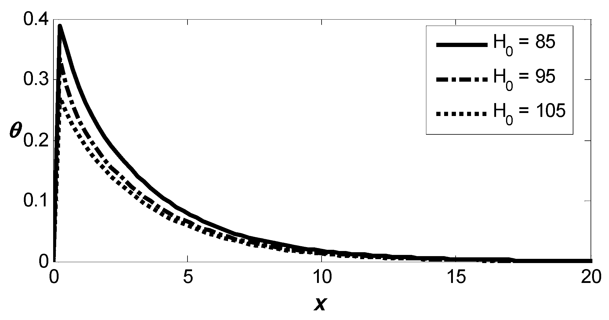
Figure 1, Figure 2, Figure 3, Figure 4 and Figure 5 illustrate the differences in the displacement components, u ,   v , the temperature distribution, θ and stress field components, σ x x ,   σ x y ; for various magnitudes of the magnetic field ( H 0 = 85 ,   95 ,   105 ) . The behavior was investigated via the refined three-phase lag Green–Naghdi type III (3PHL G-N III) framework. Figure 1 depicts the spatial fluctuation of vertical displacement, v , in a thermoelastic medium influenced by varying the intensity of a magnetic field. For all values of the magnetic field ( H 0 ) , all curves show a significant downward displacement near the surface, with a smooth decline toward zero as the distance, x , increases. It is clear that the values of v where H 0 = 85 predict slightly higher displacement values compared to the values of v where H 0 = 95 ,   105 , indicating that the strength of the magnetic field reduces the magnitude of v . The influence of the magnetic field can be observed to dampen the system’s motion, effectively restricting the movement of the medium. Figure 2 illustrates the spatial variation in horizontal displacement, u , in a thermoelastic medium influenced by varying the intensity of a magnetic field. For all values of the magnetic field ( H 0 = 85 ,   95 ,   105 ) , the curves display a notable upward shift, followed by a pronounced downward shift, eventually tapering off smoothly toward zero as the distance increases. It is clear that the magnetic field increases the magnitude of u and then decreases the magnitude of u .  Figure 3 illustrates the distribution of thermal temperature influenced by the varying intensity of a magnetic field. All the curves display a notable upward shift, followed by a pronounced downward shift, eventually tapering off smoothly toward converging to zero with increasing distance. It is obvious that the magnitudes of θ where H 0 = 85 predict slightly higher magnitudes compared to the values of θ where H 0 = 95 ,   105 , indicating that the strength of the magnetic field leads to a reduction in the magnitude of θ .  Figure 4 depicts the spatial variation in the normal stress component, σ x x , which varies with the varying intensity of the magnetic field, starting at negative levels and conforming to the boundary conditions. All the curves depict an increase in the interval 0 x 20 , followed by a gradual recovery toward zero as x increases. It is obvious that the magnitudes of σ x x where H 0 = 105 predict slightly higher magnitudes compared to the values of σ x x where ( H 0 = 85 ,   95 ) , indicating that higher magnetic field intensities elevate the values of σ x x .  Figure 5 illustrates the distribution of the shear stress component, σ x y , spatially, thereby illustrating the magnetic field’s influence on the distribution. The solution starts at zero, thereby satisfying the boundary condition at that point. The magnitude of σ x y drops sharply to a minimum, then recovers abruptly, and then gradually relaxes toward zero. An increase in magnetic field strength is shown to lead to higher corresponding values of σ x y .
  • Case II: The impact of variable thermal conductivity
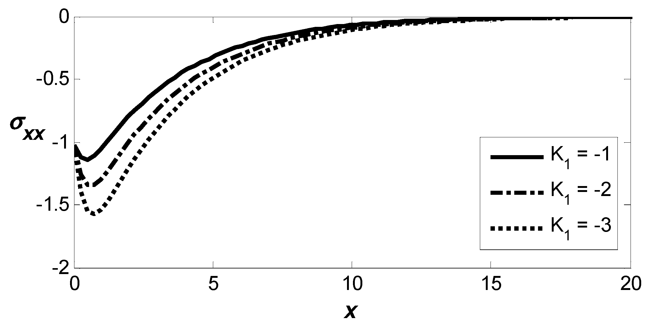
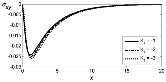
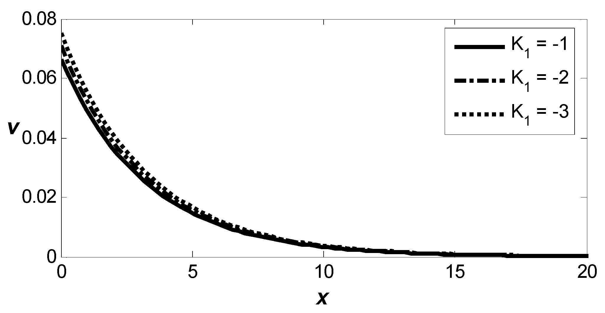
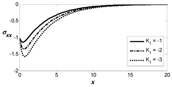
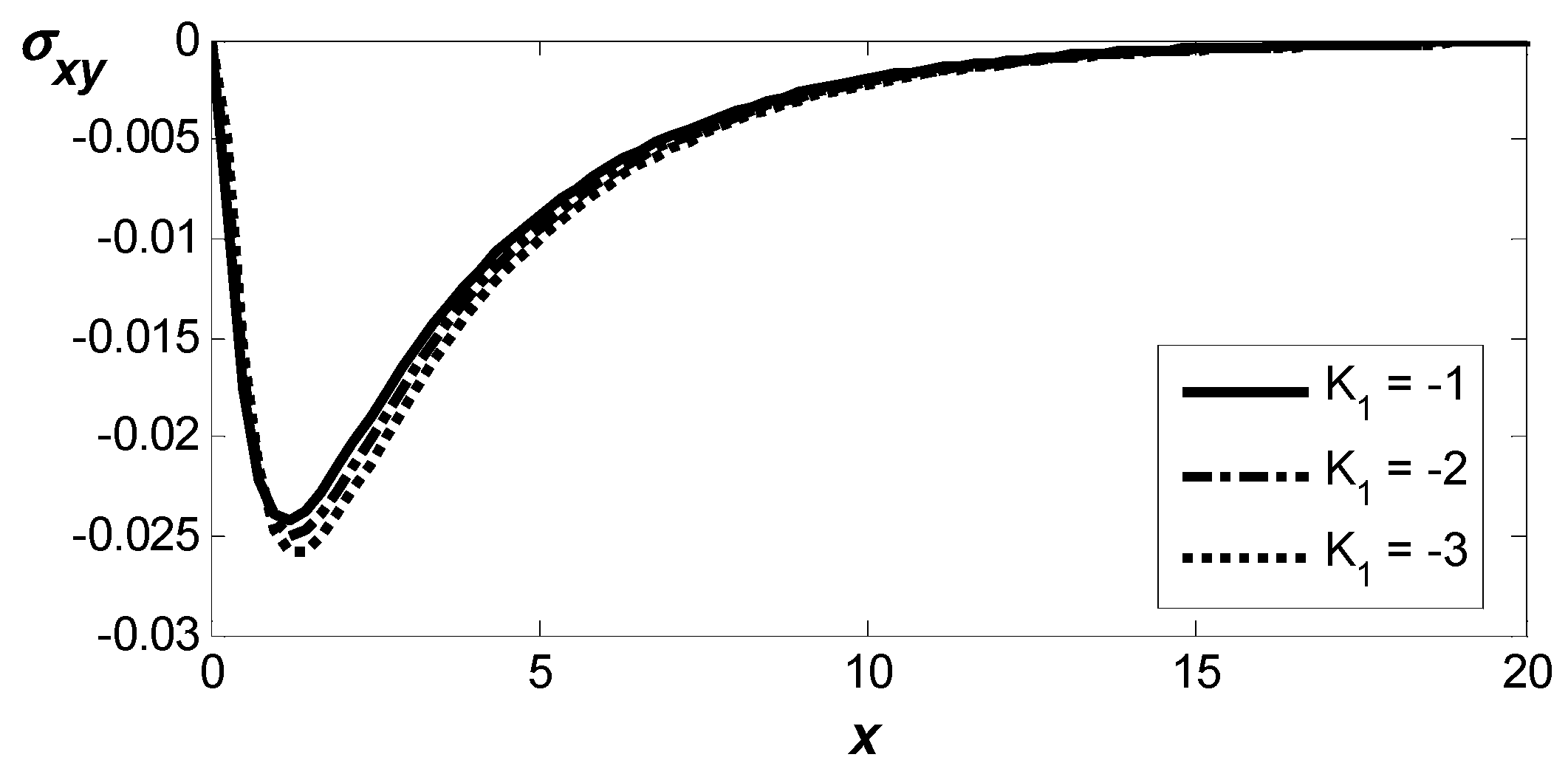
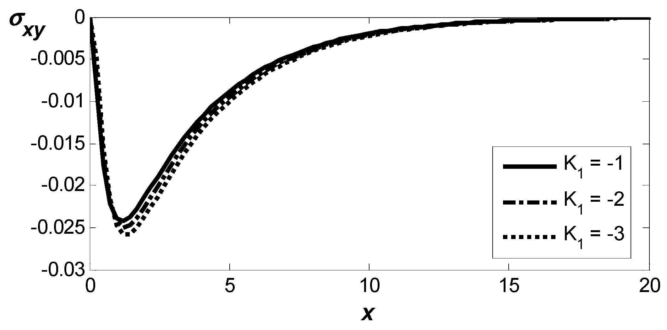
Figure 6, Figure 7, Figure 8 and Figure 9 show the variations between the displacement components, u ,   v , and the components of the stress field, σ x x ,   σ x y , for various magnitudes of the variable thermal conductivity ( K 1 = 1 ,   2 ,   3 ) . The behavior was investigated via the refined three-phase lag Green–Naghdi type III (3PHL G-N III) framework. Figure 6 shows how the vertical displacement, v , varies spatially in a thermoelastic medium influenced by varying thermal conductivity. For all values of the variable thermal conductivity ( K 1 ) , all curves show a significant downward displacement near the surface, with a smooth decline toward zero as the distance, x , increases. It is clear that the magnitudes of v where K 1 = 1 predict slightly lower displacement values compared to the magnitudes of v where K 1 = 2 ,   3 , indicating that the variable thermal conductivity decreases the values of v .  Figure 7 depicts the spatial distribution of the horizontal displacement component. u in a thermoelastic medium influenced by varying variable thermal conductivity. For all values of the variable thermal conductivity ( K 1 ) , the curves display a notable upward shift, followed by a pronounced downward shift, eventually tapering off smoothly toward zero as the distance increases. It is clear that the variable thermal conductivity increases then decrease magnitudes of u , indicating that the varying variable thermal conductivity impacts the behavior of u .  Figure 8 shows how the spatial distribution of normal stress, σ x x , varies with varying thermal conductivity. All the curves depict a notable downward shift, followed by a pronounced upward shift, eventually tapering off smoothly, asymptotically approaching zero with increasing distance. The analysis reveals that the magnitudes of σ x x where K 1 = 1 predict slightly higher values compared to the magnitudes of σ x x where K 1 = 2 , 3 , indicating that the variable thermal conductivity results in an increase in σ x x .  Figure 9 shows the distribution of the shear stress, σ x y , plotted against spatial position, thereby illustrating the effect of variable thermal conductivity. The distribution of shear stress was plotted spatially. σ x y decreases sharply to a distinct minimum before increasing abruptly and then gradually relaxing towards zero. It can be observed that an increase in the variable thermal conductivity leads to higher corresponding values of σ x y .
  • Case III: The impact of reference temperature
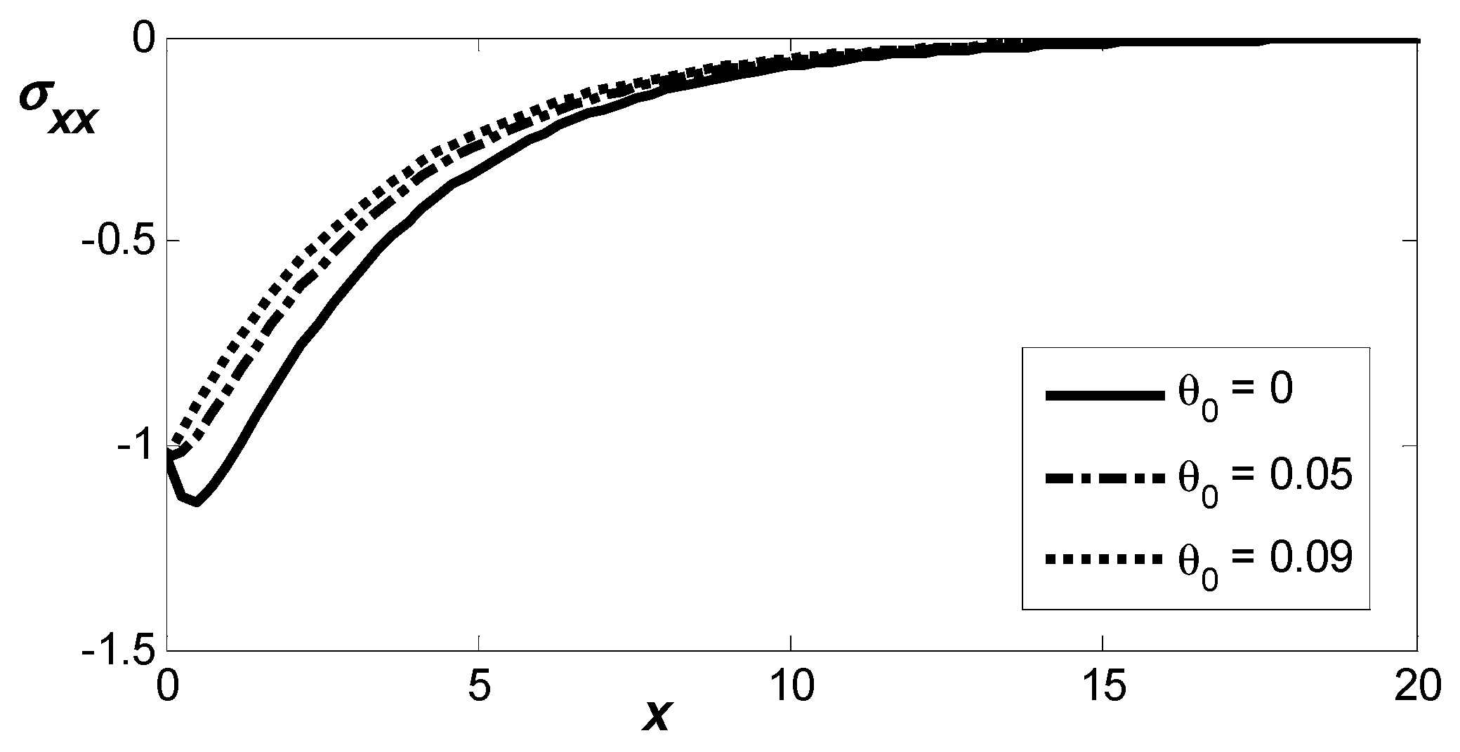
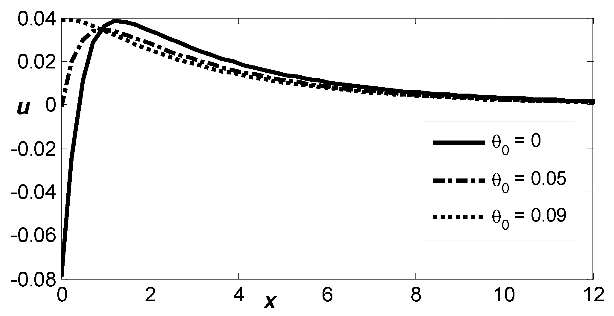
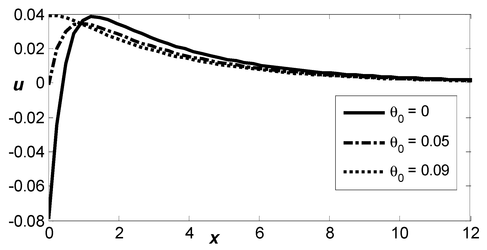
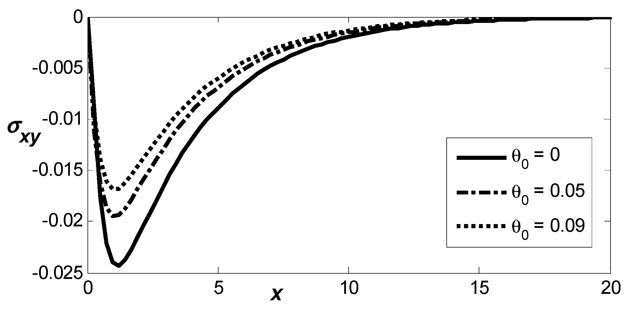
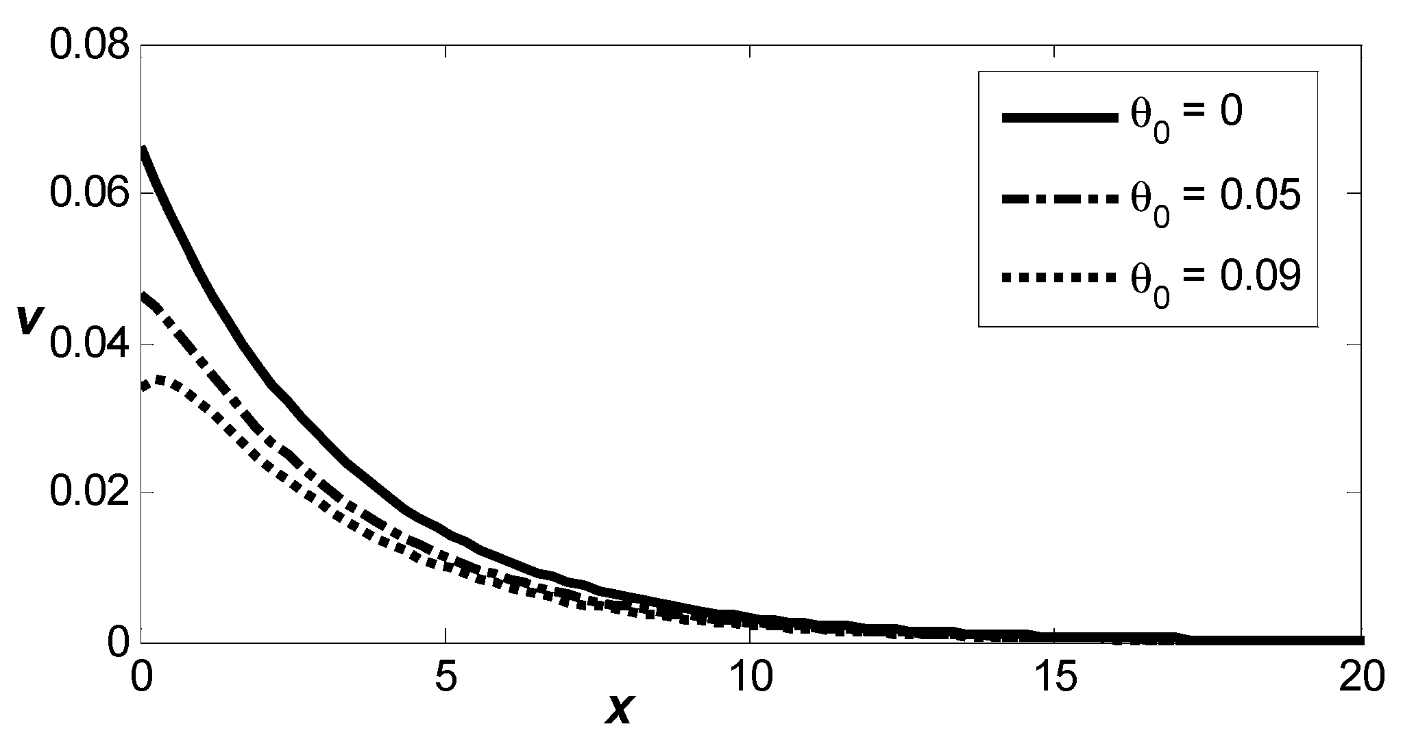
Figure 10, Figure 11, Figure 12, Figure 13 and Figure 14 show the analysis of the variations between the displacement components, u ,   v ; thermal temperature, θ ; and stress components, σ x x ,   σ x y ; for various magnitudes of the reference temperature ( θ 0 = 0 ,   0.05 ,   0.09 ) . The behavior was investigated via the refined three-phase lag Green–Naghdi type III (3PHL G-N III) framework. Figure 10 presents the spatial distribution profile of the vertical displacement component, v , in a thermoelastic medium influenced by varying values of the reference temperature. For all values of the reference temperature ( θ 0 ) , all curves show a significant downward displacement near the surface, with a smooth decline toward zero as the distance, x , increases. It is clear that the magnitudes of v where θ 0 = 0.09 predict slightly lower displacement values compared to the magnitudes of v where θ 0 = 0 ,   0.05 , indicating that the reference temperature decreases the values of v .  Figure 11 illustrates the spatial variation in horizontal displacement, u , in a thermoelastic medium influenced by varying the reference temperature. For all values of the reference temperature ( θ 0 ) , the curves display a notable upward shift, followed by a pronounced downward shift, eventually tapering off smoothly toward zero as the distance increases. It is clear that the reference temperature, θ 0 , increases, then decreases magnitudes of u .  Figure 12 illustrates the distribution of thermal temperature influenced by varying the reference temperature. All the curves display a notable upward shift towards the maximum value, followed by a pronounced downward shift, eventually tapering off smoothly toward zero as the distance increases. It is obvious that the magnitudes of θ where θ 0 = 0.09 predict slightly lower magnitudes compared to the values of θ where θ 0 = 0 ,   0.05 , indicating that the reference temperature decreases the magnitudes of θ .  Figure 13 illustrates how the spatial distribution of the normal stress component, σ x x , varies with varying reference temperature. All the curves depict an increasing in the interval 0 x 20 , followed by a gradual recovery toward zero as x increases. It is obvious that the magnitudes of σ x x where θ 0 = 0.09 predict slightly higher magnitudes compared to the values of σ x x where θ 0 = 0 ,   0.05 , indicating that the reference temperature increases the values of σ x x . Figure 14 illustrates the distribution of the shear stress component, σ x y , relative to the spatial variable, highlighting the influence of the reference temperature. The magnitudes of σ x y decrease crisply to a minimum magnitude, then crisply increase, and then gradually relax toward zero. It can be observed that an increase in the reference temperature leads to higher corresponding values of σ x y .
  • Case IV: The impact of vertical distance
Figure 15, Figure 16 and Figure 17 entertain 3D surface curves for θ ,   σ x x ,   σ x y via the 3PHL G-N III framework. The upshot of the magnetic field and reference temperature for wave propagation in a thermoelastic solid was explained. These figures are really helpful for treating the addiction of these physical variables to the vertical distance.

6. Conclusions

In the current study, we discuss the response of a thermoelastic solid with variable thermal conductivity and temperature-dependent properties to a magnetic field via the refined three-phase-lag Green–Naghdi type III hypothesis. The analytical solution demonstrates precise field distributions through the implementation of normal mode analysis coupled with eigenvalue approaches. We obtain the following conclusions, supported by the preceding analysis:
(a)
Numerical simulations systematically confirm that magnetic field intensity significantly influences thermoelastic wave propagation patterns.
(b)
The reference temperature has great consequences for the dispersion of all physical fields.
(c)
It is broadly true that variable thermal conductivity plays a fundamental role in all physical fields.
(d)
It is broadly true that the vertical distance plays a fundamental role in all physical fields.
(e)
The established theoretical framework provides valuable insights for optimizing advanced thermoelastic systems operating under multi-physical field interactions.
(f)
The refined three-phase-lag Green–Naghdi type III model proves valuable in addressing challenges related to heat transfer, heat conduction, nuclear boiling, exothermic catalytic reactions, phonon–electron interactions, and phonon scattering.
(g)
The comprehensive model effectively captures the complex interrelationships among thermal, mechanical, and electromagnetic phenomena in generalized thermoelastic media.
(h)
This research foundation suggests promising extensions to more complex material configurations and boundary conditions in future investigations.

Author Contributions

Conceptualization, S.M.S. and S.Y.A.; Software, E.K.J.; Formal analysis, S.M.S., S.M.A.-D. and S.Y.A.; Resources, S.M.A.-D.; Data curation, S.M.S.; Writing—original draft, E.K.J.; Writing—review & editing, S.M.A.-D. and S.Y.A.; Visualization, E.K.J. All authors have read and agreed to the published version of the manuscript.

Funding

This work was supported and funded by the Deanship of Scientific Research at Imam Mohammad Ibn Saud Islamic University (IMSIU) (grant number IMSIU-DDRSP2602).

Data Availability Statement

The original contributions presented in this study are included in the article. Further inquiries can be directed to the corresponding author.

Conflicts of Interest

The authors declare no conflict of interest.

Nomenclature

σ i j Stress components
e i j Strain components
T Temperature in absolute units
T 0 Initial temperature: for the starting point in time, ( T T 0 ) / T 0 < 1 ,   θ = T T 0
λ , μ Constants of Lame
δ i j Kronecker’s delta
α t Thermal expansion constant, γ = ( 3 λ + 2 μ ) α t
K Constitutive parameter
K A measure of conductive heat transfer
K 1 A non-positive small parameter
K 0 Thermal conductivity at T 0
u ¯ Displacement components, u ¯ = ( u , v , 0 ) , z = 0
ρ Density
C E Specific heat at rigid strain
i i = 1
A Wave number
b Complex magnitude
u ( x ) Physical amplitude of u ( x )
μ 0 Magnetic permeability coefficient
ε 0 Electric permeability coefficient
J ¯ Current density field
u ¯ t Particle velocity field
τ θ Temperature gradient phase lag
τ q Heat flux phase lag
τ υ Gradient of the thermal displacement

References

  1. Lord, H.W.; Shulman, Y. A generalized dynamical theory of thermoelasticity. J. Mech. Phys. Solids 1967, 15, 299–309. [Google Scholar] [CrossRef]
  2. Hetnarski, R.B.; Eslami, M.R. Thermal Stress-Advanced Theory and Applications; Springer Science Business Media, B.V.: New York, NY, USA, 2009. [Google Scholar]
  3. Das, N.C.; Bhakata, P.C. Eigenfunction expansion method to the solution of simultaneous equations and its application in mechanics. Mech. Res. Commun. 1985, 12, 19–29. [Google Scholar] [CrossRef]
  4. Green, A.E.; Naghdi, P.M. Thermoelasticity without energy dissipation. J. Elast. 1993, 31, 189–208. [Google Scholar] [CrossRef]
  5. Othman, M.I.A.; Elmaklizi, Y.D.; Said, S.M. Generalized thermoelastic medium with temperature-dependent properties for different theories under the effect of gravity field. Int. J. Thermophys. 2013, 34, 521–537. [Google Scholar] [CrossRef]
  6. Abbas, I.A.; Zenkour, A. The effect of magnetic field on thermal shock problem for a fiber-reinforced anisotropic half-space using Green-Naghdi’s theory. J. Comp. Theor. Nanosc. 2015, 12, 438–442. [Google Scholar] [CrossRef]
  7. Sarkar, N.; Atwa, S.Y. Two-temperature problem of a fiber-reinforced thermoelastic medium with a mode-I crack under Green-Naghdi theory. Microsys. Technol. 2018, 23, 1357–1367. [Google Scholar] [CrossRef]
  8. Saeed, T. A Study on thermoelastic interaction in a poroelastic medium with and without Energy dissipation. Mathematics 2020, 8, 1286. [Google Scholar] [CrossRef]
  9. Panja, S.K.; Mandal, S.C. Finite crack in a thermoelastic transversely isotropic medium under Green-Naghdi theory. J. Solid Mech. 2022, 14, 77–88. [Google Scholar]
  10. Abo-Dahab, S.; Kumar, R.; Althobaiti, S.; AlDien, M.S. Rotation and Hall current on Rayleigh waves in transversely isotropic visco-thermoelastic half-space with and without energy dissipation. Mech. Solid 2024, 59, 3495–3513. [Google Scholar] [CrossRef]
  11. Choudhuri, S.K.R. On a thermoelastic three-phase-lag model. J. Therm. Stress. 2007, 30, 231–238. [Google Scholar] [CrossRef]
  12. Kumar, R.; Chawla, V. A study of plane wave propagation in anisotropic three-phase-lag and two-phase-lag model. Int. Commun. Heat Mass Transf. 2011, 38, 1262–1268. [Google Scholar] [CrossRef]
  13. Marin, M.; Agarwal, R.P.; Codarcea, L. A mathematical model for three-phase-lag dipolar thermoelastic bodies. J. Inequal. Appl. 2017, 2017, 109. [Google Scholar] [CrossRef]
  14. Singh, B.; Pal, S.; Barman, K. Thermoelastic interaction in the semi-infinite solid medium due to three-phase-lag effect involving memory-dependent derivative. J. Therm. Stress. 2019, 42, 874–889. [Google Scholar] [CrossRef]
  15. Zenkour, A.M. Thermal diffusion of an unbounded solid with a spherical cavity via refined three-phase-lag Green–Naghdi models. Ind. J. Phys. 2022, 96, 1087–1104. [Google Scholar] [CrossRef]
  16. Youssef, H.M. State-space approach on generalized thermoelasticity for an infinite material with a spherical cavity and variable thermal conductivity subjected to ramp-type heating. Canad. Appl. Math. Quart. 2005, 13, 369–390. [Google Scholar]
  17. Wang, Y.; Liu, D.; Wang, Q.; Zhou, J. Asymptotic solutions for generalized thermoelasticity with variable thermal material properties. Arch. Mech. 2016, 68, 181–202. [Google Scholar]
  18. Xiong, C.; Yu, L.; Niu, Y. Effect of variable thermal conductivity on the generalized thermoelasticity problems in a fiber-reinforced anisotropic half-space. Adv. Mater. Sci. Eng. 2019, 2019, 8625371. [Google Scholar] [CrossRef]
  19. Megahid, S.F.; Abouelregal, A.E.; Askar, S.S.; Marin, M. Study of thermoelectric responses of a conductive semi-solid surface to variable thermal shock in the context of the Moore–Gibson–Thompson thermoelasticity. Axioms 2023, 12, 659. [Google Scholar] [CrossRef]
  20. Ailawalia, P.; Priyanka; Marin, M.; Altenbach, H. Variable thermal conductivity in context of Green-Naghdi theory of thermo-microstretch solids. ZAMM 2024, 104, e202400010. [Google Scholar] [CrossRef]
  21. He, J. Fractional thermoelastic diffusive half-space with variable thermal conductivity and diffusivity. Mech. Solids 2025, 60, 1033–1046. [Google Scholar] [CrossRef]
  22. Das, P.; Kanoria, M. Two-temperature magneto-thermo-elastic response in a perfectly conducting medium based on GN-III model. Int. J. Pure Appl. Math. 2012, 81, 199–229. [Google Scholar]
  23. Said, S.M. Deformation of a rotating two-temperature generalized magneto thermoelastic medium with internal heat source due to hydrostatic initial stress. Meccanica 2015, 50, 2077–2091. [Google Scholar] [CrossRef]
  24. Hussien, N.S.; Bayones, F.S. Effect of rotation on Rayleigh waves in a fiber-reinforced solid anisotropic magneto-thermo-viscoelastic media. Mech. Adv. Mater. Struct. 2019, 26, 1711–1718. [Google Scholar] [CrossRef]
  25. Yadav, A.K. Effect of impedance boundary on the reflection of plane waves in fraction-order thermoelasticity in an initially stressed rotating half-space with a magnetic field. Int. J. Thermophys. 2021, 42, 3. [Google Scholar] [CrossRef]
  26. Lata, P.; Himanshi, H. Fractional effect in an orthotropic magneto-thermo-elastic rotating solid of type GN-II due to normal force. Struct. Eng. Mech. 2022, 81, 503–511. [Google Scholar]
  27. Kaur, I.; Singh, K. Rayleigh wave propagation in transversely isotropic magneto-thermoelastic diffusive medium with memory-dependent derivatives. Iran. J. Sci. Technol. Trans. Mech. Eng. 2023, 47, 2089–2100. [Google Scholar] [CrossRef]
  28. Ezzat, M.; Zakaria, M.; Abdel-Bary, A. Generalized thermoelasticity with temperature dependent modulus of elasticity under three theories. J. Appl. Math. Comput. 2004, 14, 193–212. [Google Scholar] [CrossRef]
  29. Ghosh, M.K.; Kanoria, M. Generalized thermoelastic functionally graded spherically isotropic solid containing a spherical cavity under thermal shock. Appl. Math. Mech. 2008, 29, 1263–1278. [Google Scholar] [CrossRef]
Figure 1. Vertical displacement dispersion, v , for various magnitudes of magnetic field.
Figure 1. Vertical displacement dispersion, v , for various magnitudes of magnetic field.
Symmetry 18 00183 g001
Figure 2. Horizontal displacement dispersion, u , for various magnitudes of magnetic field.
Figure 2. Horizontal displacement dispersion, u , for various magnitudes of magnetic field.
Symmetry 18 00183 g002
Figure 3. Thermal temperature dispersion, θ , for various magnitudes of magnetic field.
Figure 3. Thermal temperature dispersion, θ , for various magnitudes of magnetic field.
Symmetry 18 00183 g003
Figure 4. Organization of stress component, σ x x , for various magnitudes of magnetic field.
Figure 4. Organization of stress component, σ x x , for various magnitudes of magnetic field.
Symmetry 18 00183 g004
Figure 5. Organization of stress component, σ x y , for various magnitudes of magnetic field.
Figure 5. Organization of stress component, σ x y , for various magnitudes of magnetic field.
Symmetry 18 00183 g005
Figure 6. Vertical displacement dispersion, v , for various magnitudes of variable thermal conductivity.
Figure 6. Vertical displacement dispersion, v , for various magnitudes of variable thermal conductivity.
Symmetry 18 00183 g006
Figure 7. Horizontal displacement dispersion, u , for various magnitudes of variable thermal conductivity.
Figure 7. Horizontal displacement dispersion, u , for various magnitudes of variable thermal conductivity.
Symmetry 18 00183 g007
Figure 8. Organization of stress component, σ x x , for various magnitudes of variable thermal conductivity.
Figure 8. Organization of stress component, σ x x , for various magnitudes of variable thermal conductivity.
Symmetry 18 00183 g008
Figure 9. Organization of stress component, σ x y , for various magnitudes of variable thermal conductivity.
Figure 9. Organization of stress component, σ x y , for various magnitudes of variable thermal conductivity.
Symmetry 18 00183 g009
Figure 10. Vertical displacement dispersion, v , for various magnitudes of reference temperature.
Figure 10. Vertical displacement dispersion, v , for various magnitudes of reference temperature.
Symmetry 18 00183 g010
Figure 11. Horizontal displacement dispersion, u , for various magnitudes of reference temperature.
Figure 11. Horizontal displacement dispersion, u , for various magnitudes of reference temperature.
Symmetry 18 00183 g011
Figure 12. Thermal temperature dispersion, θ , for various magnitudes of reference temperature.
Figure 12. Thermal temperature dispersion, θ , for various magnitudes of reference temperature.
Symmetry 18 00183 g012
Figure 13. Organization of stress component, σ x x , for various magnitudes of reference temperature.
Figure 13. Organization of stress component, σ x x , for various magnitudes of reference temperature.
Symmetry 18 00183 g013
Figure 14. Organization of stress component, σ x y , for various magnitudes of reference temperature.
Figure 14. Organization of stress component, σ x y , for various magnitudes of reference temperature.
Symmetry 18 00183 g014
Figure 15. Dispersion of thermal temperature, θ , in 3D via the 3PHL G-N III hypothesis.
Figure 15. Dispersion of thermal temperature, θ , in 3D via the 3PHL G-N III hypothesis.
Symmetry 18 00183 g015
Figure 16. Dispersion of stress component, σ x x , in 3D via the 3PHL G-N III hypothesis.
Figure 16. Dispersion of stress component, σ x x , in 3D via the 3PHL G-N III hypothesis.
Symmetry 18 00183 g016
Figure 17. Dispersion of stress component, σ x y , in 3D via the 3PHL G-N III hypothesis.
Figure 17. Dispersion of stress component, σ x y , in 3D via the 3PHL G-N III hypothesis.
Symmetry 18 00183 g017
Disclaimer/Publisher’s Note: The statements, opinions and data contained in all publications are solely those of the individual author(s) and contributor(s) and not of MDPI and/or the editor(s). MDPI and/or the editor(s) disclaim responsibility for any injury to people or property resulting from any ideas, methods, instructions or products referred to in the content.

Share and Cite

MDPI and ACS Style

Said, S.M.; Jaradat, E.K.; Abo-Dahab, S.M.; Atwa, S.Y. Response of a Thermoelastic Solid with Variable Thermal Conductivity to a Magnetic Field via a Refined 3PHL Green–Naghdi Concept. Symmetry 2026, 18, 183. https://doi.org/10.3390/sym18010183

AMA Style

Said SM, Jaradat EK, Abo-Dahab SM, Atwa SY. Response of a Thermoelastic Solid with Variable Thermal Conductivity to a Magnetic Field via a Refined 3PHL Green–Naghdi Concept. Symmetry. 2026; 18(1):183. https://doi.org/10.3390/sym18010183

Chicago/Turabian Style

Said, Samia M., Emad K. Jaradat, S. M. Abo-Dahab, and Sarhan Y. Atwa. 2026. "Response of a Thermoelastic Solid with Variable Thermal Conductivity to a Magnetic Field via a Refined 3PHL Green–Naghdi Concept" Symmetry 18, no. 1: 183. https://doi.org/10.3390/sym18010183

APA Style

Said, S. M., Jaradat, E. K., Abo-Dahab, S. M., & Atwa, S. Y. (2026). Response of a Thermoelastic Solid with Variable Thermal Conductivity to a Magnetic Field via a Refined 3PHL Green–Naghdi Concept. Symmetry, 18(1), 183. https://doi.org/10.3390/sym18010183

Note that from the first issue of 2016, this journal uses article numbers instead of page numbers. See further details here.

Article Metrics

Article metric data becomes available approximately 24 hours after publication online.
Back to TopTop