Event-Trigger-Based Fuzzy Adaptive Finite-Time Control for Uncertain Nonlinear Systems with Unmeasurable States
Abstract
1. Introduction
2. Problem Statement and Preliminaries
3. Main Results
3.1. Design State Observer
3.2. Fuzzy Finite-Time Adaptive Control Law
3.3. Stability Analysis
| Algorithm 1 Adaptive Observer-based Finite-time Tracking Controller Design |
| Input: The parameter in fuzzy state observer (8); the parameters and in virtual control strategies (27), (43) and (56); theparameters , , , and in adaptation laws (28), (29), (44), (45), (57), and (58); the functions of FLSs in (7), (24), (39), and (53). |
| Output: The finite-time controller (59). |
| Begin: |
| 1: Step 1: Formulate the fuzzy state observer (8). |
| 2: Step 2: Chose appropriately parameters and construct adaptation laws (28), (29), (44), (45), (57), and (58) and first-order filter (17), and intermediate function transformations (16). |
| 3: Step 3: Design the event-triggered mechanism (60). |
| 4: Step 4: Chose appropriately parameters and formulate actual controller (59). |
| 5: Step 5: An analysis of the convergence time was conducted for the closed-loop |
| system under the proposed finite-time tracking controller. |
| end |
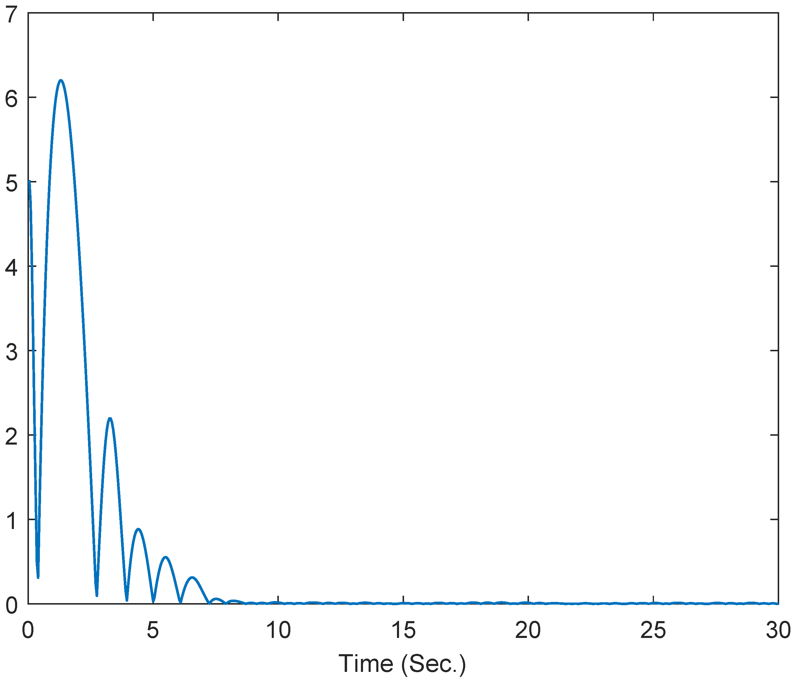
4. Illustrative Examples
5. Conclusions
Author Contributions
Funding
Data Availability Statement
Conflicts of Interest
References
- Luo, R.; Zhang, L.; Li, Y. Adaptive Fuzzy Fixed-Time Control for Uncertain Nonlinear Systems with Mismatched Disturbances. Symmetry 2024, 16, 560. [Google Scholar] [CrossRef]
- Witkowska, A.; Tomera, M.; Śmierzchalski, R. A backstepping approach to ship course control. Int. J. Appl. Math. Comput. Sci. 2007, 17, 73–85. [Google Scholar] [CrossRef]
- Li, G.; Wang, X.; Li, S. Consensus control of higher-order Lipschitz non-linear multi-agent systems based on backstepping method. IET Control Theory Appl. 2019, 14, 490–498. [Google Scholar] [CrossRef]
- Kartal, Y.; Subbarao, K.; Gans, N.R.; Dogan, A.; Lewis, F. Distributed backstepping based control of multiple UAV formation flight subject to time delays. IET Control Theory Appl. 2020, 14, 1628–1638. [Google Scholar] [CrossRef]
- Zhuang, H.; Sun, Q.; Chen, Z.; Zeng, X. Robust adaptive sliding mode attitude control for aircraft systems based on back-stepping method. Aerosp. Sci. Technol. 2021, 118, 107069. [Google Scholar] [CrossRef]
- Capone, A.; Hirche, S. Backstepping for partially unknown nonlinear systems using Gaussian processes. IEEE Control Syst. Lett. 2019, 3, 416–421. [Google Scholar] [CrossRef]
- Yu, J.; Shi, P.; Zhao, L. Finite-time command filtered backstepping control for a class of nonlinear systems. Automatica 2018, 92, 173–180. [Google Scholar] [CrossRef]
- Zhang, L.; Ding, H.; Shi, J.; Huang, Y.; Chen, H.; Guo, K.; Li, Q. An adaptive backstepping sliding mode controller to improve vehicle maneuverability and stability via torque vectoring control. IEEE Trans. Veh. Technol. 2020, 69, 2598–2612. [Google Scholar] [CrossRef]
- Wang, Y.; Ahn, C.K.; Yan, H.; Xie, S. Fuzzy control and filtering for nonlinear singularly perturbed Markov jump systems. IEEE Trans. Cybern. 2020, 51, 297–308. [Google Scholar] [CrossRef]
- Yang, T.; Sun, N.; Fang, Y. Adaptive fuzzy control for a class of MIMO underactuated systems with plant uncertainties and actuator deadzones: Design and experiments. IEEE Trans. Cybern. 2022, 53, 8213–8226. [Google Scholar] [CrossRef]
- Sun, W.; Su, S.-F.; Wu, Y.; Xia, J. Novel adaptive fuzzy control for output constrained stochastic nonstrict feedback nonlinear systems. IEEE Trans. Fuzzy Syst. 2020, 29, 1188–1197. [Google Scholar] [CrossRef]
- Liang, B.; Zheng, S.; Ahn, C.K.; Liu, F. Adaptive fuzzy control for fractional-order interconnected systems with unknown control directions. IEEE Trans. Fuzzy Syst. 2020, 30, 75–87. [Google Scholar] [CrossRef]
- Ma, H.; Liang, H.; Zhou, Q.; Ahn, C.K. Adaptive dynamic surface control design for uncertain nonlinear strict-feedback systems with unknown control direction and disturbances. IEEE Trans. Syst. Man Cybern. Syst. 2018, 49, 506–515. [Google Scholar] [CrossRef]
- Hua, Y.; Zhang, T. Adaptive control of pure-feedback nonlinear systems with full-state time-varying constraints and unmodeled dynamics. Int. J. Adapt. Control Signal Process. 2020, 34, 183–198. [Google Scholar] [CrossRef]
- Zuo, S.; Song, Y.; Lewis, F.L.; Davoudi, A. Output containment control of linear heterogeneous multi-agent systems using internal model principle. IEEE Trans. Cybern. 2017, 47, 2099–2109. [Google Scholar] [CrossRef] [PubMed]
- Li, Y.; Sun, K.; Tong, S. Observer-based adaptive fuzzy fault-tolerant optimal control for SISO nonlinear systems. IEEE Trans. Cybern. 2018, 49, 649–661. [Google Scholar] [CrossRef]
- Li, D.; Han, H.; Qiao, J. Observer-based adaptive fuzzy control for nonlinear state-constrained systems without involving feasibility conditions. IEEE Trans. Cybern. 2021, 52, 11724–11733. [Google Scholar] [CrossRef] [PubMed]
- Girard, A. Dynamic triggering mechanisms for event-triggered control. IEEE Trans. Autom. Control 2014, 60, 1992–1997. [Google Scholar] [CrossRef]
- Huo, X.; Karimi, H.R.; Zhao, X.; Wang, B.; Zong, G. Adaptive-critic design for decentralized event-triggered control of constrained nonlinear interconnected systems within an identifier-critic framework. IEEE Trans. Cybern. 2021, 52, 7478–7491. [Google Scholar] [CrossRef]
- Heemels, W.; Donkers, M. Model-based periodic event-triggered control for linear systems. Automatica 2013, 49, 698–711. [Google Scholar] [CrossRef]
- Su, X.; Wang, C.; Chang, H.; Yang, Y.; Assawinchaichote, W. Event-triggered sliding mode control of networked control systems with Markovian jump parameters. Automatica 2021, 125, 109405. [Google Scholar] [CrossRef]
- Xue, L.; Liu, Z.; Zhang, W. A new finite time control method to nonlinear systems with uncertain dynamics and time-varying powers. Int. J. Robust Nonlinear Control 2023, 33, 8087–8102. [Google Scholar] [CrossRef]
- Li, P.; Yang, H.; Zuo, Z.; Cheng, F. Dual closed-loop finite-time control for lateral trajectory tracking of unmanned ground vehicles under velocity-varying motion. IEEE Trans. Intell. Veh. 2024, 9, 6137–6147. [Google Scholar] [CrossRef]
- Li, X.; Wang, J.; Zhang, H.; Zhang, K.; Lu, G. Adaptive composite observer-based global finite time control with prescribed performance for robots. IEEE Trans. Ind. Electron. 2024, 71, 9351–9363. [Google Scholar] [CrossRef]
- Yin, C.; Xie, Y.; Shi, D.; Wang, S.; Zhang, K.; Li, M. Sliding mode coordinated control of hybrid electric vehicle via finite-time control technique. ISA Trans. 2024, 146, 541–554. [Google Scholar] [CrossRef] [PubMed]
- Li, S.; Ahn, C.K.; Xiang, Z. Command-filter-based adaptive fuzzy finite-time control for switched nonlinear systems using state-dependent switching method. IEEE Trans. Fuzzy Syst. 2020, 29, 833–845. [Google Scholar] [CrossRef]
- Sun, W.; Wu, Y.; Sun, Z. Command filter-based finite-time adaptive fuzzy control for uncertain nonlinear systems with prescribed performance. IEEE Trans. Fuzzy Syst. 2020, 28, 3161–3170. [Google Scholar] [CrossRef]
- Lv, W. Finite time adaptive fault-tolerant control for nonlinear MIMO systems with actuator faults. Int. J. Control Autom. Syst. 2022, 20, 99–108. [Google Scholar] [CrossRef]
- Hardy, H.; Littlewood, E.; Polya, J. Inequalities; Cambridge University Press: Cambridge, UK, 1995. [Google Scholar]
- Deng, H.; Krstic, M. Output-feedback stochastic nonlinear stabilization. IEEE Trans. Autom. Control 1999, 44, 328–333. [Google Scholar] [CrossRef]
- Wang, F.; Chen, B.; Liu, X.; Lin, C. Finite-time adaptive fuzzy tracking control design for nonlinear systems. IEEE Trans. Fuzzy Syst. 2017, 26, 1207–1216. [Google Scholar] [CrossRef]
- Yang, C.D.G. Distributed adaptive fuzzy control for nonlinear multiagent systems under directed graphs. IEEE Trans. Fuzzy Syst. 2017, 26, 1356–1366. [Google Scholar]
- Kong, L.; Yu, X.; Zhang, S. Neuro-learning-based adaptive control for state-constrained strict-feedback systems with unknown control direction. ISA Trans. 2021, 112, 12–22. [Google Scholar] [CrossRef]
- Wang, A.; Liu, L.; Qiu, J.; Feng, G. Event-triggered robust adaptive fuzzy control for a class of nonlinear systems. IEEE Trans. Fuzzy Syst. 2018, 27, 1648–1658. [Google Scholar] [CrossRef]
- Ma, H.; Li, H.; Liang, H.; Dong, G. Adaptive fuzzy event-triggered control for stochastic nonlinear systems with full state constraints and actuator faults. IEEE Trans. Fuzzy Syst. 2019, 27, 2242–2254. [Google Scholar] [CrossRef]
- Hu, Q.; Zhang, J. Relative position finite-time coordinated tracking control of spacecraft formation without velocity measurements. ISA Trans. 2015, 54, 60–74. [Google Scholar] [CrossRef] [PubMed]















Disclaimer/Publisher’s Note: The statements, opinions and data contained in all publications are solely those of the individual author(s) and contributor(s) and not of MDPI and/or the editor(s). MDPI and/or the editor(s) disclaim responsibility for any injury to people or property resulting from any ideas, methods, instructions or products referred to in the content. |
© 2025 by the authors. Licensee MDPI, Basel, Switzerland. This article is an open access article distributed under the terms and conditions of the Creative Commons Attribution (CC BY) license.
Share and Cite
Wu, Z.; Xing, L. Event-Trigger-Based Fuzzy Adaptive Finite-Time Control for Uncertain Nonlinear Systems with Unmeasurable States. Symmetry 2026, 18, 12. https://doi.org/10.3390/sym18010012
Wu Z, Xing L. Event-Trigger-Based Fuzzy Adaptive Finite-Time Control for Uncertain Nonlinear Systems with Unmeasurable States. Symmetry. 2026; 18(1):12. https://doi.org/10.3390/sym18010012
Chicago/Turabian StyleWu, Zhiqiang, and Lei Xing. 2026. "Event-Trigger-Based Fuzzy Adaptive Finite-Time Control for Uncertain Nonlinear Systems with Unmeasurable States" Symmetry 18, no. 1: 12. https://doi.org/10.3390/sym18010012
APA StyleWu, Z., & Xing, L. (2026). Event-Trigger-Based Fuzzy Adaptive Finite-Time Control for Uncertain Nonlinear Systems with Unmeasurable States. Symmetry, 18(1), 12. https://doi.org/10.3390/sym18010012

