Abstract
For a massive scalar field in a fixed Schwarzschild background, the radial wave equation obeyed by Fourier modes is first studied. After reducing such a radial wave equation to its normal form, we first study approximate solutions in the neighborhood of the origin, horizon and point at infinity, and then we relate the radial with the Heun equation, obtaining local solutions at the regular singular points. Moreover, we obtain the full asymptotic expansion of the local solution in the neighborhood of the irregular singular point at infinity. We also obtain and study the associated integral representation of the massive scalar field. Eventually, the technique developed for the irregular singular point is applied to the homogeneous equation associated with the inhomogeneous Zerilli equation for gravitational perturbations in a Schwarzschild background.
1. Introduction
Almost a hundred and ten years after the creation of general relativity [1,2], even the study of just the scalar wave equation in a fixed curved background, which solves the Einstein equations, is still in the early stages. In the seventies, for example, very detailed papers were published on the radial wave equation in Schwarzschild space-time, but they claimed that it is not related to any known differential equation of mathematical physics [3,4,5]. Forty years after this work, the dissertation in Ref. [6] was still claiming that no exact solution of the radial wave equation is known in Schwarzschild space-time.
Every partial differential equation studied in physics and mathematics is a world of its own, and the choice of the appropriate techniques depends on the assumptions made: the nature of the physical phenomenon, its mathematical formulation, the ambient space-time manifold, the regularity required for the solutions and the existence or lack of symmetries. It has been, therefore, our aim to exploit the well-established tools of ordinary and partial differential equations to obtain both the exact solution of the radial wave equation for Fourier modes of a massive scalar field and the integral representation of the full scalar field in Schwarzschild geometry. The scalar field case is already of considerable physical interest in light of modern investigations of null infinity [7,8] and of its role in studying Hawking radiation [9] for quantum fields in curved space-time [10,11]. The spherical symmetry of the fixed space-time geometry makes it possible to exploit Fourier modes, which do not exist in a generic space-time without any symmetry.
The paper is organized as follows. Section 2 is devoted to an original synthesis of the radial wave equation and its reduction to normal form. Section 3 obtains approximate solutions of such an equation in the neighborhood of two regular singular points and of an irregular singular point. Section 4 gives the radial wave equation in the Heun equation form. Local solutions at the regular singular points are obtained in Section 5. A full local solution of the radial wave equation at infinity is obtained in Section 6. The resulting integral representation of the massive scalar field that solves the wave equation is studied analytically and numerically in Section 7. Section 8 is devoted to the application of Section 6 to the investigation of the homogeneous equation associated with the inhomogeneous Zerilli equation for gravitational perturbations of a Schwarzschild background. The results obtained and open problems are presented in Section 9, and relevant details are provided in the appendices.
2. Radial Wave Equation and Its Reduction to Normal Form
In agreement with our aims, our starting point is the scalar wave equation
for a scalar field of mass in a fixed Schwarzschild background (thus, we are not studying a coupled system of Einsten and scalar-field equations, nor are we studying a scalar self-force problem). This background space-time is the unique spherically symmetric (This means that space-time admits the group as a group of isometries, with the group orbits given by spacelike two-surfaces.) solution of the vacuum Einstein equations in a way made precise by the Birkhoff theorem [12]. In standard spherical coordinates where , with units, on defining , the space-time metric is diagonal:
Since such components are t-independent, one can exploit a Fourier representation according to the expansion [6] ( being the spherical harmonics on the 2-sphere, and being coefficients of linear combination (The coefficients can be derived by inverse Fourier transform following standard techniques, but we do not need their values in our analysis)).
where are the integrated Fourier modes
and solves the radial wave equation
This equation can be written in normal form by assuming the product
and looking for an such that the equation obeyed by has vanishing coefficient of the first derivative. Indeed, upon setting in Equation (5)
the general method for achieving normal form [13] yields
jointly with the second-order differential equation
where the potential term is given by
We note that has a second-order pole at and at , and hence these are regular singular points, whereas the point is an irregular singular point [14] as we are going to prove. In order to study the nature of the point, one defines the new independent variable , which implies for the differential equation
where
having defined
Since has a fourth-order pole at , the point is indeed an irregular singular point for Equation (9).
The material in this section is standard but nevertheless useful for achieving a self-contained presentation of our subsequent analysis.
3. Approximate Solutions in the Neighborhood of r = 0, 2M and ∞
3.1. Fourier Modes as r → 0
As , the form of in Equation (10) implies that Equation (9) reduces to a form independent of l and , i.e.,
On looking for solutions in the form , one finds that the square of should vanish. Hence there exist two linearly independent integrals giving rise to
On requiring regularity at the origin one finds , and hence
i.e., the Fourier modes are finite and constant at . This agrees with the property in the massless case found in Ref. [3]: there exists one solution finite at the origin, which is physically preferable for this reason.
3.2. Fourier Modes as
As , by virtue of Equation (10) we find that
where
This implies that Equation (9) reduces to
which (up to a multiplicative constant) is solved by
where A is a root of the algebraic equation
Such roots are
and hence the Fourier modes have the limiting form
where and are suitable constants. Interestingly, this limiting behavior agrees with the massless case [3]: the two solutions, with coefficients and , remain bounded on the horizon , and no solution approaches zero as . These properties are closely related to the possibility of destroying the black hole and to the radiation of higher multipole moments when a small scalar particle falls into the black hole [15].
3.3. Fourier Modes at Infinity
Last but not least, the potential term in Equation (9) has the following Poincaré asymptotic expansion as :
where we have defined
Thus, as , is (up to a multiplicative constant) the product of the leading order times a function that we do not strictly need here, but is part of an analysis that we will perform in Section 6.
4. Connecting the Radial with the Heun Equation
The reduction to canonical form of Equation (5) helped us in searching for the singular points , and for the one at infinity. Now we are going to see that Equation (5) belongs to the class of confluent Heun equations defined in Appendix A [16]. In order to prove it, we rely upon the change of independent variable frequently used in the literature, i.e.,
In this way, the two finite singularities correspond to , respectively, and the physical requirement leads to the restriction . The Equation (5) henceforth takes the form
Thanks to this change of variable, such equation is nothing but a confluent Heun equation in the so-called non-symmetric canonical form. Such a form is obtained by exploiting
where solves the confluent Heun equation.
5. Local Solutions at the Regular Singular Points
In our specific case, upon defining the five Heun parameters (no confusion should arise with and of Section 2)
Equation (33) takes the form
since for Equation (32). Starting from Equation (35), one can construct the complete Frobenius solution at (corresponding to ), that reads (cf. Refs. [17,18,19,20,21])
whose leading order is
The Frobenius solution at (i.e., at ) is given by
whose leading order is
In order to visualize the results obtained so far, we plot in Figure 1 and Figure 2 the real and imaginary part of Equation (36), respectively. Similarly, we plot in Figure 3 and Figure 4 the real and imaginary part of Equation (38), respectively. In all these Figures, we make the following choice for the free parameters:
Figure 1.
In this plot, the real part of Equation (36) is shown for . The s-wave near (i.e., ) is very close to zero inside the black hole and diverges on the event horizon, and it exhibits strong oscillations.
Figure 2.
The imaginary part of Equation (36) is shown for . The phase of the s-wave near behaves qualitatively in the same manner as the real part.
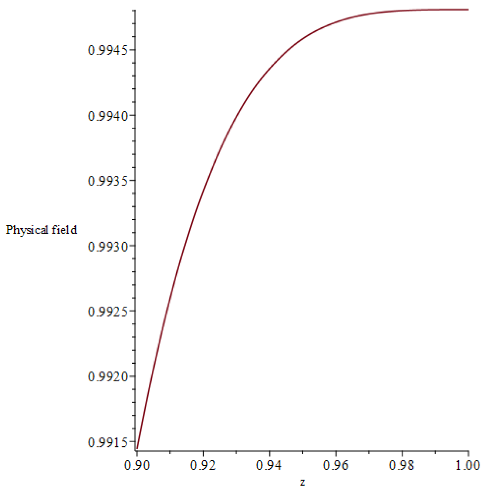
Figure 3.
The real part of Equation (38) is shown for . Near (i.e., ) the s-wave exhibits a plateau, then an overall downward trend as z decreases.
Figure 4.
The imaginary part of Equation (38) is shown for . The phase shows qualitatively the same behavior as the real part but with slightly higher values.
In order to summarize the physical content of our results regarding the s-wave, the real part of the local solution slightly inside the black hole is very close to zero, while outside the event horizon, it exhibits strong oscillations, both in amplitude and in frequency. The imaginary part of the same solution follows the same behavior both qualitatively and quantitatively. Moreover, both the real and imaginary parts of the local solution at the origin possess a plateau very close to the z = 1 (i.e., ) point, and then decrease as z decreases.
6. Full Local Solution for Fourier Modes in the Neighborhood of r = ∞
When one can evaluate , and hence the Fourier modes , by completing the analysis initiated in Equations (28)–(30). For this purpose, we recognize from such equations that the differential Equation (9) for can be written in the form
where , while and have been already defined in Equations (29) and (30), respectively. All subsequent coefficients can be computed from the asymptotic expansion of Equation (10) at large r. At this stage, Equation (41) suggests looking for at large r in the form (setting and considering as a parameter to be determined as shown below)
The insertion of Equation (42) into Equation (41) yields
For this equation to be identically satisfied as , all coefficients should vanish. Indeed, we find
while
jointly with infinitely many other equations for all subsequent coefficients. Since they should all vanish, we obtain linear algebraic equations for . In addition, since we look for a bounded solution at large r, we restrict ourselves to the case. (We are here studying a local solution which only holds at large r [3,5]. Thus, the mode cannot be avoided by studying conditions near the horizon .) For instance, from Equation (45) we evaluate the explicit form of , while from Equation (46) we obtain , i.e.,
By virtue of Equation (6), we find eventually the large-r Fourier modes in the form (cf. Refs. [17,18,21])
Note that, by considering only the terms in Equation (41), one would obtain the Whittaker equation (a modified form of the confluent hypergeometric equation), solved by the two Whittaker functions. However, all negative powers of r occur in Equation (41), and hence one needs our factorization in Equation (49), where the exponential cancels the effect of , and the functions of compensate the negative powers of r in the operator provided that a non-integer power of r is included in our factorized ansatz. This procedure agrees with the general method of Poincaré for linear differential equations [22,23].
In Appendix C we offer a theoretical motivation for the ansatz given by Equation (42) and the explicit computation of and the first , coefficients. In order to visualize such a solution, we consider Equation (49) with the same choice for parameters given by Equation (40) (this time we do not have integration constants like and ), ending up with two plots: one for the real part (Figure 5) of the field and the other for the imaginary one (Figure 6). The relation with the local results by Persides in the massless case [3] is discussed in Appendix D.
The plots obtained in our large-r analysis clearly describe the vanishing of the field (both real and imaginary parts) at spacelike infinity due to damped oscillations. This is in agreement with our mathematical ansatz and physical requirements.
7. Large-r Solution of the Full Wave Equation
So far, we have studied the behavior of solutions for fixed frequencies. Since one of our goals is to study the spectrum of a massive field far away from the black hole, we now focus the attention on the study of the solution at spacelike infinity by including the contribution of all frequencies (neglecting the angular part). In the previous sections we have discovered that when , the Fourier modes take the approximate form (49). The large-r form of the scalar field which solves Equation (1) and satisfies the asymptotic condition
is therefore expressed by Equation (4), where, upon defining
we find, for ,
The integral is qualitatively different in the case, since the last two terms in Equation (51) become imaginary, leading to
The investigation of these two integrals is a hard task. However, we can rely on analytical approximations and numerical analysis in order to extract the essential features from them. The starting point is given by studying the behavior in frequencies of the two integrand functions, which we label as
Notice that the l-dependence is encoded in the coefficients of the series expansion, requiring to add also the angular part (given by spherical harmonics) to study the superposition of several waves. We therefore limit ourselves to the study of the s-wave, given by the constraint . Moreover, for numerical reasons, we consider only the first five negative powers of r, arriving at a simplified version of Equations (54) and (55). Upon setting
we first consider the plots of the real (Figure 7) and imaginary (Figure 8) part of Equation (55).
Figure 7.
Plot of Re for , , setting and , up to the term. Along the -axis the function has a Gaussian-like behavior (it is possible to prove it by expanding in series Equation (55) for small frequencies), while it diverges along the r-axis. The integral, which is, of course, the area under the curve, is clearly divergent in the limit.
Figure 8.
Plot of Im for , , setting and , up to the term. Unlike the real part, the phase shows a different behavior by virtue of its odd parity with respect to . The contributions to the integral on the r-axis seem to vanish in light of this feature.
It is possible to evaluate numerically the integral given by Equation (53) by expanding around , since this region gives the largest contribution to it (as shown in Figure 7). We have performed such evaluation up to the sixth power of for the chosen parameters, arriving at the conclusion that such a piece diverges. In order to obtain also an analytical estimate of such a divergence, we consider the change of variable given by
applied to the leading term of Equation (55) and therefore obtain
The requirement yields , giving as leading term
After a straightforward integration we arrive at the desired result, i.e.,
Even though it is possible to perform more accurate computations (including more terms and/or the negative powers of r of the series expansion) it is clear that the dominant contribution is the one of the exponential term, which causes the divergence of the whole integral in the limit, as shown by the purely numerical analysis given before. Notice that the field mass term, , plays a key role: in the massless case the equivalent of such a piece vanishes (as it happens here in the limit). We have to, therefore, face a case where a field not only does not vanish at spacelike infinity, but furthermore it diverges exponentially. As far as we can see, this property is compatible with the findings in Ref. [24], where part (II) of Proposition 2.1 therein shows that the norm of a massive scalar field obeying the wave equation in Schwarzschild space-time is majorized by the product of two functions, one of which is indeed divergent in a suitable limit. This agreement merits explicit mention because the work in Ref. [24] has exploited advanced methods from the modern theory of hyperbolic equations, whereas we have used the standard techniques of classical mathematical physics.
The case of is strongly different. Upon relying on the same conventions, we show the plots of its real part (the ones for the phase are very similar) for in Figure 9 and for in Figure 10.
Figure 9.
Plot of Re for , , setting and , up to the term. For every fixed value of r, the field exhibits increasing oscillations as grows (in this specific case for ). In the low-frequency limit, the field is negligible. Both behaviors suggest that the numerical interval is not divergent.
Figure 10.
Plot of Re for , , setting and , up to the term. The discussion of such a figure follows closely the one of Figure 9.
On both numerical and analytical grounds, we can say that, while the function diverges, the associated integral (given by Equation (52)) remains finite and eventually vanishes at spacelike infinity. In fact, we have an oscillating term alleviated by a series of negative powers of r.
Interestingly, we find that a massive scalar field contains a term that diverges at spacelike infinity, while this feature is absent in the massless case. In conclusion, the mass plays a crucial role in the asymptotic description of a scalar field in spherical coordinates.
8. Application of Section 6 to the Zerilli Equation
The systematic algorithm of Section 6 can be applied to equations of even greater interest. For this purpose, we here consider the recent analysis in Ref. [25] of the Zerilli equation [26], which is obtained by perturbing a background Schwarzschild metric with a small parity-even perturbation expressed by a symmetric tensor field of type . Eventually, the work in Ref. [25] obtains an inhomogeneous radial wave equation, that we express in the form
where
having defined
with . The work in Ref. [25] uses a Green-function method in order to solve the inhomogeneous differential equation (61) by using the well-established technique for obtaining the Green function of the operator on the left-hand side of Equation (61) from solutions of the associated homogeneus equation
It has been our choice to focus on this particular aspect of the general problem since we have already written several sections on the massive scalar case, which is the main topic of our paper.
By repeating the reduction to normal form as we did in Section 2, we obtain in the factorized form
where
while solves the equation
having defined the potential term
At this stage, in close analogy with Equation (41), we may expand Equation (68) as in the form
where the function has the asymptotic expansion
The formulae for expressing and in terms of the coincide with the ones in Section 6, whereas the are different. Indeed, we find for example that
and hence, from Equations (47) and (48),
supplemented by a countable infinity of higher-order and coefficients.
Hereafter, we plot the real (Figure 11) and imaginary (Figure 12) part of Equation (66) upon considering the parameters
up to the coefficient in Equation (71).
9. Results Obtained and Open Problems
The scalar wave equation in Schwarzschild space-time has been studied intensively over more than half a century [3,4,5,7,8,17,18], until the very recent and highly valuable work in Ref. [27], but the material in our Section 6 and Section 7 remains original. More precisely, as far as we know, our original contributions deal with ordinary and partial differential equations for black hole space-times and are as follows:
- (i)
- (ii)
Our formulae provide useful insights into the physical behavior of a massive scalar field in Schwarzschild space-time as the singular points of the radial wave equation are approached. Recognizing the radial equation as nothing but a particular case of the confluent Heun equation makes it pssible to rely upon established mathematical techniques without approximations. The algorithm developed in Section 6 and Section 7 allows, in principle, to compute every term of the series at infinity by reaching the desired level of accuracy. Moreover, even if we have shown plots only for specific values of parameters, our formulae can be easily implemented in every symbolic programming language.
For massive scalar fields in Schwarzschild space-time, the literature has mainly focused on late-time behavior [28] of Fourier modes, whereas rigorous results on solutions of the Cauchy problem are along the lines of Ref. [24]. We think that the next step will consist in applying analogous techniques to other spherically symmetric space-times, both in black-hole theory [21] and in cosmological backgrounds [29]. For this purpose, we have eventually studied the homogeneous equation associated with the inhomogeneous Zerilli equation in a Schwarzschild background. Our original Formulas (72)–(77) can be applied to build the Green function, which in turn leads to the solution of the inhomogeneous Zerilli equation as shown in Ref. [25].
More precisely, the following remarks are still in order:
- (i)
- The exponential divergence of the massive field at spacelike infinity arises from the integral in Equation (53). As far as we can see, no boundary condition can get rid of it. As we stressed in Section 7, it is encouraging that our result agrees with a more advanced mathematical analysis as the one performed in Ref. [24], which had been ignored in the physics-oriented literature. Maybe this property means that one has instead to investigate the coupled system consisting of Einstein and Klein–Gordon equations, but this would require a separate paper.
- (ii)
- The proof of convergence or divergence of the series in Equation (49) is an open and difficult technical problem because the coefficients therein contain rational functions of the parameters and products of such rational functions with square roots of polynomials in the parameters. However, as we say in Appendix E, an even more fundamental open problem is whether one should keep using the Poincaré definition of asymptotic expansion. This topic deserves a separate paper as well. Anyway, for example, the Poincaré asymptotic expansion of the logarithm of the -function is reliable at large values of the independent variable but is expressed by a divergent series [23]. Thus, good asymptotic estimates at large r in our paper would not be affected by divergence of the expansion.
- (iii)
- The cases and studied in Section 7 are both physically relevant, and we cannot foresee a viable regularization for the time being. Maybe one has to revert to what we have suggested at the end of item (i) in the present list.
- (iv)
- The familiarity with evaluation of coefficients gained in Section 6 will actually make it easier to complete the analysis of Section 8. More precisely, the coefficients in Equation (71) do not depend on the mass of any field and are simpler in this respect, but on the other hand, they have both real and imaginary parts, as is clear from Equation (77). Their evaluation by computer programs will lead to the evaluation of Fourier modes with the desired accuracy, and in turn, the Green function of the inhomogeneous radial wave equation (61) will be obtained with the same accuracy.
- (v)
- We cannot foresee any obstruction to studying wave equations in a Kerr background with our technique. The modern packages will help a lot in evaluating coefficients which depend also on angular momentum. Once more, we conclude that a separate paper is necessary to accomplish this task as well.
Author Contributions
The authors have equally contributed to conceptualization, methodology, validation, formal analysis. G.E. was the expert in draft preparation, while M.R. was the software expert. All authors have read and agreed to the published version of the manuscript.
Funding
This research received no external funding.
Data Availability Statement
No new data were created.
Acknowledgments
G.E. is grateful to INDAM for membership. G.E. dedicates the paper to his daughter Margherita, and M.R. dedicates this work to his mother Tania.
Conflicts of Interest
The authors declare no conflict of interest.
Appendix A. The Confluent Heun Equation and Its Solutions
Given a differentiable function Y of the variable z, the confluent Heun equation [16] is a second-order ordinary differential equation of the following form:
where the parameters and obey the relations
while are free (in general complex) parameters. A Heun equation has four singular points, while its confluent form has two regular singular points at , of s-rank 1 and an irregular singular point at of s-rank 2. Indeed, the confluent form is obtained from the standard one by gluing two singularities. In the literature, only power-series solutions in the neighborhood of singular points are known, resulting in three sets of two linearly independent solutions. The ones in the neighborhood of and are called Frobenius solutions, while the ones in the neighborhood of the point at infinity are known as Thomé solutions. Upon denoting with
the first Frobenius solution as z approaches 0, we have that
is the complete Frobenius solution as , while
is the complete Frobenius solution as . Their leading order is given by
The function is implemented in many symbolic computer programs such as Mathematica and Maple. In our paper we are adopting Maple conventions. Once that is known, it is straightforward to build the two sets of linearly independent Frobenius solutions written before. Their radius of convergence is obtained from the conditions that the absolute value of the argument of must be less than 1: . The solution for all values of z is obtained by overlapping the analytical continuations of and .
The solution at infinity is quite different. It is well known that every Heun equation (also the confluent, biconfluent and three-confluent one) admits a solution at infinity whose asymptotic expansion is given by
where is a polynomial function of z. Note that the sign of may change depending on the chosen parametrization. Upon setting one obtains the so-called Thomé solutions
By inserting them into Equation (A1) it is possible to obtain a recurrence relation for . Note that are in principle different and complex. However, it is possible to relate them to even though this strongly depends on the chosen parametrization.
Appendix B. Canonical Reduction with Respect to z
It is very easy to perform the canonical reduction of the radial equation (9) with respect to the independent variable z. Following the same procedure of Section 2, we obtain
while the potential term reads as
The function is the solution of the differential equation
In the neighborhood of , the potential takes the approximate form
which leads to the approximate solution
In the neighborhood of we find instead (after imposing regularity of therein)
At infinity (i.e., as r approaches , which implies that z approaches ) we find
We note complete correspondence with the leading behaviors obtained in Section 3 with respect to the r variable.
Appendix C. Remarks on the Solution at Infinity
First, we provide a theoretical derivation of the ansatz given by Equation (42) based on a method developed by Poincaré [22,23] to compute the solution of a differential equation with variable coefficients. We then evaluate the explicit form of the first coefficients of the solution given by Equation (49).
Appendix C.1. Theoretical Derivation
The radial wave equation in its normal form (9), with the potential term defined in Equation (10), can be solved locally, i.e., in the neighborhood of the singular points [3,17,18,21]. For this purpose, it is helpful to re-express it in a form where the variable coefficients are polynomials, following the seminal work of Poincaré [22]. This is achieved by multiplying it on the left by . This leads to the differential equation
where
and we have stressed in the intermediate step the exact cancellations occurring in the evaluation of the polynomial (A21). As far as we know, only the authors of Ref. [18] came pretty close to studying an equation like our (A19) with r as an independent variable, but they chose a third degree polynomial in their Equation (32) as the coefficient of the second derivative of the desired solution.
At this stage, the approximate solutions (17), (27) and the one which would be obtained for Equation (28) by considering only the leading term (labelled as ) suggest looking for a solution of Equation (A19) in the factorized form of product (called s-homotopic ansatz in the current literature [18,21])
where the function should be such that this product solves, in the neighborhood of , Equation (A19). In the ansatz (A22) we have
The factorization in Equation (A22) follows what was learned from Poincaré [23], i.e., for linear differential equations with variable coefficients, the solution consists of the limiting form at the origin times the limiting form at infinity times a suitable series. With respect to the case considered in Ref. [23], we are here dealing with two (rather than just one) regular singular points at finite values of the independent variable. The structure of the ansatz given by Equations (A22), (A23) is too rich, and it does not provide any semplification of computations. Our proposal, given by Equation (42), is an easier case where , and the interpolating series consists only of negative powers of r. In this way we are able to study the behavior of the field at infinity without any effort.
Appendix C.2. Some Coefficients
We begin by writing the first coefficients of the asymptotic expansion of the canonical potential at infinity, given by Equation (28):
In light of the above, the first two coefficients are explicitly obtained here:
For , the coefficients start getting cumbersome. However, their evaluation remains feasible by virtue of the algorithm described in the main text.
Appendix D. Comparison with the Persides Analysis
Section 6 and Section 7 have presented our original calculations for a massive scalar field in a fixed Schwarzschild background, whereas, for a massless field, the large-r solution of the radial wave equation was first obtained by Persides [3] by using a 3-term recurrence relation, because he did not reduce the equation for Fourier modes to its normal form. With our notation, the Persides large-r form of reads as (setting c and G to 1 in Ref. [3])
the function being obtainable as
where solves, by definition, the differential equation (here )
and has the large-z (i.e., large-r) asymptotic expansion
where , while [3]
The explicit form of the first four obtained by such a relation in the general case is as follows:
On the other hand, in light of our Section 6, one might be tempted to study the massless case by defining
However, such a formula cannot be taken to hold, because Equation (49) is only a Poincaré asymptotic expansion (see Appendix E), and hence
As far as we can see, the best that one can do is to check that by including as many coefficients as possible in the evaluation of the massive case, and as many coefficients as possible in the massless case, one obtains an accurate approximation of the local solution of the radial wave equation in the neighborhood of . In the latter case, one should also bear in mind that [3]
Appendix E. The Poincaré Framework
In Ref. [23], Poincaré studied linear differential equations of the form
where the are polynomials in the variable x. He knew from the work of Fuchs and Thomé that, apart from some exceptional cases, there exist n functions of the following form:
which satisfy formally Equation (A38), where is a polynomial in x. The series in Equation (A39) was then said to be a normal series. In particular, if the normal series is convergent, one says that Equation (A38) admits a normal integral.
Poincaré says that a divergent series
where the sum of the first terms is denoted by , represents asymptotically a function if the epression
approaches 0 when x tends to infinity:
This means that, for x suffiently large, one has the majorization
The error
made on taking (just) the first terms is then extremely small, and also much smaller than the error made on taking just n terms, which equals
being very small and being finite.
The literature on theoretical physics still relies upon the Poincaré definition of asymptotic expansion, whereas in pure mathematics one has also a different, rigorous framework built by Dieudonné [30].
References
- Einstein, A. The field equations of gravitation. Sitzungsber. Preuss. Akad. Wiss. Berlin 1915, 1915, 844. [Google Scholar]
- Einstein, A. The foundation of the general theory of relativity. Annalen Phys. 1916, 49, 769. [Google Scholar] [CrossRef]
- Persides, S. On the radial wave equation in Schwarzschild’s space-time. J. Math. Phys. 1973, 14, 1017. [Google Scholar] [CrossRef]
- Persides, S. Global properties of radial wave functions in Schwarzschild’s space-time: I. The regular singular points. Commun. Math. Phys. 1976, 48, 165. [Google Scholar] [CrossRef]
- Persides, S. Global properties of radial wave functions in Schwarzschild’s space-time: II. The irregular singular point. Commun. Math. Phys. 1976, 50, 229. [Google Scholar] [CrossRef]
- Wardell, B. Green functions and radiation reaction from a space-time perspective. arXiv 2009, arXiv:0910.2634. [Google Scholar]
- Schmidt, B.G.; Stewart, J. The scalar wave equation in a Schwarzschild space-time. Proc. R. Roc. Lond. A 1979, 367, 503. [Google Scholar]
- Kehrberger, L.M.A. The case against smooth null infinity: Heuristics and counter-examples. Ann. H. Poincaré 2022, 23, 829. [Google Scholar] [CrossRef]
- Hawking, S.W. Particle creation by black holes. Commun. Math. Phys. 1975, 43, 199. [Google Scholar] [CrossRef]
- Figari, R.; Hoegh-Krohn, R.; Nappi, C.R. Interacting relativistic boson fields in the de Sitter universe with two space-time dimensions. Commun. Math. Phys. 1975, 44, 265. [Google Scholar] [CrossRef]
- Witten, E. Introduction to black hole thermodynamics. arXiv 2024, arXiv:2412.16795. [Google Scholar] [CrossRef]
- Hawking, S.W.; Ellis, G.F.R. The Large Scale Structure of Space-Time; Cambridge University Press: Cambridge, UK, 1973. [Google Scholar]
- Esposito, G. From Ordinary to Partial Differential Equations; Springer Nature: Berlin, Germany, 2017; UNITEXT; Volume 106. [Google Scholar]
- Forsyth, A.R. Theory of Differential Equations, Vol. 4: Ordinary Linear Equations; Cambridge University Press: Cambridge, UK, 1902. [Google Scholar]
- Cohen, J.M.; Wald, R.M. Point charge in the vicinity of a Schwarzschild black hole. J. Math. Phys. 1971, 12, 1845. [Google Scholar] [CrossRef]
- Ronveaux, A. Heun’s Differential Equations; Clarendon Press: Oxford, UK, 1995. [Google Scholar]
- Fiziev, P.P. Exact solutions of Regge-Wheeler equation and quasi-normal modes of compact objects. arXiv 2005, arXiv:gr-qc/0509123. [Google Scholar] [CrossRef]
- Philipp, D.; Perlick, V. On analytic solutions of wave equations in regular coordinate systems on Schwarzschild background. arXiv 2015, arXiv:1503.08101. [Google Scholar]
- Vieira, H.S.; Bezerra, V.B.; Muniz, C.R. Exact solutions of the Klein-Gordon equation in the Kerr-Newman background and Hawking radiation. Ann. Phys. 2014, 350, 14. [Google Scholar] [CrossRef]
- Chen, M.; Tartaglino-Mazzucchelli, G.; Zhang, Y.-Z. Charged massless scalar fields in a charged C-metric black hole. Exact solutions, Hawking radiation, and scattering of scalar waves. Phys. Rev. D 2024, 110, 124065. [Google Scholar] [CrossRef]
- Minucci, M.; Macedo, R.P. The confluent Heun functions in black hole perturbation theory: A space-time interpretation. Gen. Relativ. Gravit. 2025, 57, 33. [Google Scholar] [CrossRef]
- Poincaré, H. Sur les équations linéaires aux différentielles ordinaires et aux différences finies. Am. J. Math. 1885, 7, 1. [Google Scholar] [CrossRef]
- Poincaré, H. Sur les intégrales irrégulières des équations linéaires. Acta Math. 1886, 8, 295. [Google Scholar] [CrossRef]
- Huh, H. Asymptotic properties of the massive scalar field in the external Schwarzschild space-time. J. Geom. Phys. 2008, 58, 55. [Google Scholar] [CrossRef]
- Hamaide, L.; Torres, T. Black hole information recovery from gravitational waves. Class. Quantum Grav. 2023, 40, 085018. [Google Scholar] [CrossRef]
- Zerilli, F.J. Gravitational field of a particle falling in a Schwarzschild geometry analyzed in tensor harmonics. Phys. Rev. D 1970, 2, 2141. [Google Scholar] [CrossRef]
- Bianchi, M.; Bini, D.; Russo, G.D. Scalar perturbations of topological-star space-times. Phys. Rev. D 2024, 110, 084077. [Google Scholar] [CrossRef]
- Burko, L.M.; Khanna, G. Universality of massive scalar field late-time tails in black-hole space-times. Phys. Rev. D 2004, 70, 044018. [Google Scholar] [CrossRef]
- Bini, D.; Esposito, G. Nariai space-time: Orbits, scalar self force and Poynting-Robertson-like external force. Phys. Rev. D 2025, 111, 104051. [Google Scholar] [CrossRef]
- Dieudonné, J. Infinitesimal Calculus; Hermann: Paris, Italy, 1971. [Google Scholar]
Disclaimer/Publisher’s Note: The statements, opinions and data contained in all publications are solely those of the individual author(s) and contributor(s) and not of MDPI and/or the editor(s). MDPI and/or the editor(s) disclaim responsibility for any injury to people or property resulting from any ideas, methods, instructions or products referred to in the content. |
© 2025 by the authors. Licensee MDPI, Basel, Switzerland. This article is an open access article distributed under the terms and conditions of the Creative Commons Attribution (CC BY) license (https://creativecommons.org/licenses/by/4.0/).











