Symmetrical Flow Optimization: Reciprocal Lane Reconfiguration and Signal Coordination for Construction Zone Intersections
Abstract
1. Introduction
2. Survey and Analysis of the Intersection Traffic Status
2.1. Intersection Traffic Status Survey
2.1.1. Intersection Location Survey
2.1.2. Intersection Signal Control Programs
2.2. Comprehensive Analysis of the Status of Intersection Operation
2.2.1. Analysis of Traffic Operational Impacts from Occupancy Construction
2.2.2. Intersection Left-Turn Traffic Operation Analysis
Analysis of Left-Turn Traffic Operation on Nanhu Road
East Ridge South Street Left-Turn Traffic Operations Analysis
2.3. Intersection Traffic Organization Optimization Design Ideas
3. Intersection Drainage and Traffic Facilities Design
3.1. Analysis of Drainage Design Conditions
3.2. Drainage Plan
3.3. Drainage Program Detail Design
4. Signal Control Scheme Optimization Design
4.1. Signal Control Scheme Optimization Design
4.2. Pre-Signal Constraints
4.3. Main Signal Constraints
4.4. Delay Calculations
Average Vehicle Delay Calculation
4.5. Delay Calculation Corrections
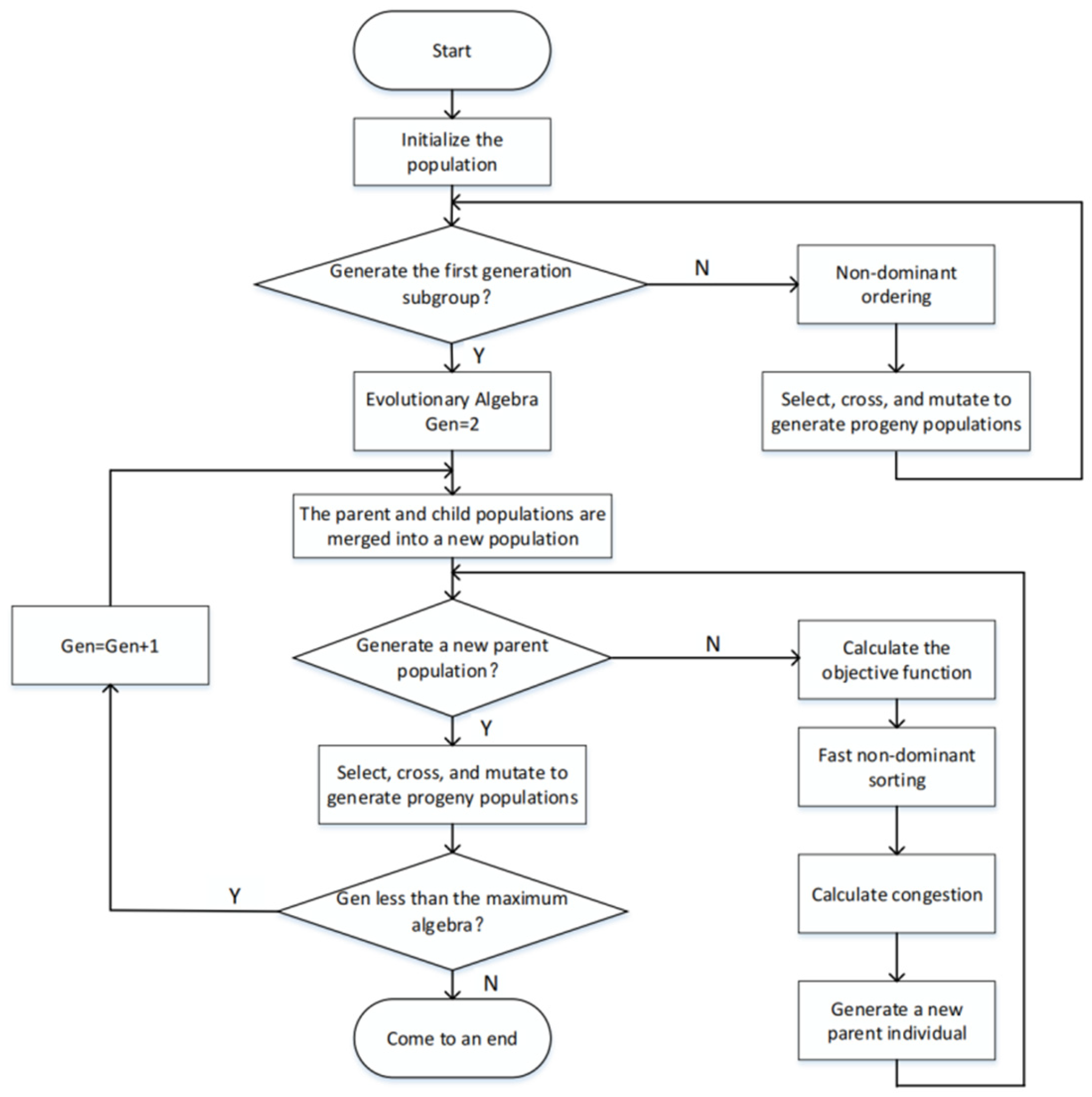
4.6. Modeling and Solving
4.6.1. Fast Undominated Sorting
4.6.2. Crowding Degree Calculation
4.6.3. Elite Strategy

5. Simulation Verification and Evaluation
5.1. Overview
5.2. Simulation Environment Determination
Setting Simulation Parameters
5.3. Comparative Analysis of the Simulation Effect
6. Conclusions
Supplementary Materials
Author Contributions
Funding
Data Availability Statement
Conflicts of Interest
References
- Enberg, A.; Mannan, M.S. Capacity and Traffic Flow Characteristics at A Freeway Work Zone in Finland. In Proceedings of the Third International Symposium on Highway Capacity, Copenhagen, Denmark, 22–27 June 1998; pp. 397–421. [Google Scholar]
- Chien, S.; Schonfeld, P. Optimal Work Zone Lengths for Four-Lane Highways. J. Transp. Eng. 2001, 127, 124–131. [Google Scholar] [CrossRef]
- Shaaban, K.; Elnashar, D. Evaluation of Work Zone Strategies at Signalized Intersections. J. Traffic Logist. Eng. 2013, 1, 202–206. [Google Scholar] [CrossRef]
- Jiang, Y. Traffic Capacity, Speed, and Queue-Discharge Rate of Indiana’s Four-Lane Freeway Work Zones. Transp. Res. Rec. 1999, 1657, 10–17. [Google Scholar] [CrossRef]
- Meng, Q.; Weng, J. Evaluation of rear-end crash risk at work zone using work zone traffic data. Accid. Anal. Prev. 2011, 43, 1291–1300. [Google Scholar] [CrossRef] [PubMed]
- Li, Y.; Bai, Y. Effectiveness of temporary traffic control measures in highway work zones. Saf. Sci. 2009, 47, 453–458. [Google Scholar] [CrossRef]
- Sulistianny, K.; Sutrisno, M. The solution of traffic congestion during flyover construction at Antapani intersection in Bandung. IOP Conf. Ser. Mater. Sci. Eng. 2020, 732, 012035. [Google Scholar] [CrossRef]
- Wang, Z.; He, W.; Zhang, X.; Wang, Y.; Wu, B.; Wang, Y. Lane-based vehicular speed characteristics analysis for freeway work zones using aerial videos. Can. J. Civ. Eng. 2021, 48, 274–283. [Google Scholar] [CrossRef]
- Bie, Y.; Liu, Z.; Wang, Y. A real-time traffic control method for the intersection with pre-signals under the phase swap sorting strategy. PLoS ONE 2017, 12, e0177637. [Google Scholar] [CrossRef]
- Zhao, J.; Ma, W.; Head, K.L.; Yang, X. Optimal operation of displaced left-turn intersections: A lane-based approach. Transp. Res. Part C 2015, 61, 29–48. [Google Scholar] [CrossRef]
- Al-Kaisy, A.; Hall, F. Guidelines for estimating capacity at freeway reconstruction zones. J. Transp. Eng. 2003, 129, 572–577. [Google Scholar] [CrossRef]
- Hajbabaie, A.; Kim, S.; Schroeder, B.J.; Aghdashi, S.; Rouphail, N.M.; Tabrizi, K. Estimation of Saturation Headway in Work Zones on Urban Streets. Transp. Res. Rec. 2017, 2615, 26–34. [Google Scholar] [CrossRef]
- Weng, J.; Chen, Q. Probabilistic speed–flow models in highway construction work zones. Inst. Civ. Eng.—Transp. 2023, 176, 110–116. [Google Scholar] [CrossRef]
- Weng, J.; Meng, Q. Modeling speed-flow relationship and merging behavior in work zone merging areas. Transp. Res. Part C Emerg. Technol. 2011, 19, 985–996. [Google Scholar] [CrossRef]
- Jehn, N.L.; Turochy, R.E. Development of Breakdown Probability Models and Heavy Vehicle Passenger Car Equivalents for Rural Freeway Work Zones. J. Transp. Res. Board 2020, 2674, 036119812095119. [Google Scholar] [CrossRef]
- Gartner, N.; Assmann, S.F.; Lasaga, F.; Hou, D.L. Multiband: A variable-bandwidth arterial progression scheme. Transp. Res. Rec. 1991, 1287, 212–222. [Google Scholar]
- Li, T.; Liu, Q.; Liu, H.; Hao, Q.; Yao, W. Influence of Different Proportions of CACC and ACC in the Traffic Flow. In Proceedings of the 2020 5th International Conference on Electromechanical Control Technology and Transportation (ICECTT), Nanchang, China, 15–17 May 2020; pp. 561–564. [Google Scholar]
- Gravelle, E.; Martínez, S. Distributed dynamic lane reversal and rerouting for traffic delay reduction. Int. J. Control 2017, 91, 2355–2365. [Google Scholar] [CrossRef]
- Hirose, R.; Mehran, B.; Pani, A. Investigating Combined Impact of Adverse Road-Weather Conditions and Heavy Vehicles on Saturation Headway. J. Transp. Res. Board 2022, 2676, 036119812210893. [Google Scholar] [CrossRef]
- Cook, D.J. Operational Effects of the Consolidated Intersection Design on Urban and Suburban Arterials. Transp. Res. Rec. J. Transp. Res. Board 2018, 2672, 96–107. [Google Scholar] [CrossRef]
- TRB. Highway Capacity Manual (HCM), 6th ed.; Transportation Research Board, National Academies of Sciences: Washington, DC, USA, 2016. [Google Scholar]
- GB 50647-2011; Code for Planning of Intersections on Urban Roads. China Planning Press: Beijing, China, 2011.
- Wang, Q.-L.; Chen, Y.; Dong, H.-R.; Zhou, M.; Ning, B. A new collision avoidance model for pedestrian dynamics. Chin. Phys. B 2015, 24, 034501. [Google Scholar] [CrossRef]
- Anvari, B. A mathematical model for driver and pedestrian interaction in shared space environments. In Proceedings of the 44th Universities Transport Study Group Conference, Aberdeen, UK, 10 December 2012. [Google Scholar]
- Helbing, D. Boltzmann-like and Boltzmann-Fokker-Planck equations as a foundation of behavioral models. Phys. A Stat. Mech. Its Appl. 1993, 196, 546–573. [Google Scholar] [CrossRef]
- Saraiva, F.O.S.; Paucar, V.L. General metaheuristic-based methodology for computation and decomposition of LMPs. Electr. Eng. 2021, 103, 793–811. [Google Scholar] [CrossRef]
- Zhang, X.; Fan, X.; Yu, S.; Shan, A.; Fan, S.; Xiao, Y.; Dang, F. Intersection Signal Timing Optimization: A Multi-Objective Evolutionary Algorithm. Sustainability 2022, 14, 1506. [Google Scholar] [CrossRef]
- Deb, K.; Pratap, A.; Agarwal, S.; Meyarivan, T. A fast and elitist multiobjective genetic algorithm: NSGA-II. IEEE Trans. Evol. Comput. 2002, 6, 182–197. [Google Scholar] [CrossRef]
- Srinivas, N.; Deb, K. Muiltiobjective Optimization Using Nondominated Sorting in Genetic Algorithms. Evol. Comput. 1994, 2, 221–248. [Google Scholar] [CrossRef]
- Sun, D.; Benekohal, R.; Waller, S. Multiobjective traffic signal timing optimization using non-dominated sorting genetic algorithm. In Proceedings of the IEEE IV2003 Intelligent Vehicles Symposium, Columbus, OH, USA, 9–11 June 2003; pp. 198–203. [Google Scholar] [CrossRef]
- Zhang, X.; Zang, Z.; Chen, X.; Lu, Y.; Qi, J.; Gong, J. Optimization-based trajectory planning for autonomous vehicles in scenarios with multiple reference lines. Control Eng. Pract. 2025, 163, 106407. [Google Scholar] [CrossRef]
- Schönauer, R.; Stubenschrott, M.; Huang, W.; Fellendorf, M.; Rudloff, C. Modeling Concepts for Mixed Traffic: Steps Toward a Microscopic Simulation Tool for Shared Space Zones. Transp. Res. Rec. 2012, 2316, 114–121. [Google Scholar] [CrossRef]
- Dai, R.; Ding, C.; Wu, X.; Yu, B.; Lu, G. Coupling Control of Traffic Signal and Entry Lane at Isolated Intersections Under the Mixed-Autonomy Traffic Environment. IEEE Trans. Intell. Transp. Syst. 2023, 24, 10628–10642. [Google Scholar] [CrossRef]
- Huang, W.; Fellendorf, M.; Schönauer, R. Social force based vehicle model for two-dimensional spaces. In Proceedings of the Transportation Research Board 91st Annual Meeting, Washington, DC, USA, 22–26 January 2012. [Google Scholar]




















| Road | Import | Road Class | Lane Number | Lane Width |
|---|---|---|---|---|
| Nanhu Avenue | East Import | Trunk road | 4 | 3.5 |
| West Import | 5 | 3.5 | ||
| Dongling South Street | North Import | Secondary trunk road | 2 | 3.5 |
| South Import | 2 | 3.5 | ||
| Tidal carriageway | 1 | 3.25 |
| Road | Time | Import | Lane Marking | Lane Layout Form |
|---|---|---|---|---|
| Nanhu Avenue | Whole day | East Import | Left turn/straight ahead/straight right | 1/2/1 |
| West Import | Left turn/straight ahead/right turn | 1/3/1 | ||
| Dongling South Street | 23:55–12:00 | North Import | Straight ahead/right | 1/1 |
| 12:00–23:55 | North Import | Straight left/straight ahead/straight right | 1/1/1 | |
| 23:55–12:00 | South Import | Straight left/straight ahead/straight right | 1/1/1 | |
| 12:00–23:55 | South Import | Straight left/right | 1/1 |
| Import | Traffic Flow Direction | Average Vehicle Delay (s) |
|---|---|---|
| East | Turn left | 40.1 |
| Go straight | 53.8 | |
| Turn right | 48.7 | |
| West | Turn left | 43.4 |
| Go straight | 43.3 | |
| Turn right | 43.6 | |
| South | Turn left | 37.1 |
| Go straight | 33.7 | |
| Turn right | 19.3 | |
| North | / | / |
| Go straight | 7.6 | |
| Turn right | 43.3 |
Disclaimer/Publisher’s Note: The statements, opinions and data contained in all publications are solely those of the individual author(s) and contributor(s) and not of MDPI and/or the editor(s). MDPI and/or the editor(s) disclaim responsibility for any injury to people or property resulting from any ideas, methods, instructions or products referred to in the content. |
© 2025 by the authors. Licensee MDPI, Basel, Switzerland. This article is an open access article distributed under the terms and conditions of the Creative Commons Attribution (CC BY) license (https://creativecommons.org/licenses/by/4.0/).
Share and Cite
Chen, T.; Tang, M.; Wan, Q.; Cao, Z.; Wang, Y.; Yang, H.; Xu, H. Symmetrical Flow Optimization: Reciprocal Lane Reconfiguration and Signal Coordination for Construction Zone Intersections. Symmetry 2025, 17, 1856. https://doi.org/10.3390/sym17111856
Chen T, Tang M, Wan Q, Cao Z, Wang Y, Yang H, Xu H. Symmetrical Flow Optimization: Reciprocal Lane Reconfiguration and Signal Coordination for Construction Zone Intersections. Symmetry. 2025; 17(11):1856. https://doi.org/10.3390/sym17111856
Chicago/Turabian StyleChen, Tingyu, Ming Tang, Qijun Wan, Zheng Cao, Yuxi Wang, Hao Yang, and Huiyan Xu. 2025. "Symmetrical Flow Optimization: Reciprocal Lane Reconfiguration and Signal Coordination for Construction Zone Intersections" Symmetry 17, no. 11: 1856. https://doi.org/10.3390/sym17111856
APA StyleChen, T., Tang, M., Wan, Q., Cao, Z., Wang, Y., Yang, H., & Xu, H. (2025). Symmetrical Flow Optimization: Reciprocal Lane Reconfiguration and Signal Coordination for Construction Zone Intersections. Symmetry, 17(11), 1856. https://doi.org/10.3390/sym17111856

