Near-Field Aerodynamic Noise of Subway Trains: Comparative Mechanisms in Open Tracks vs. Confined Tunnels
Abstract
1. Introduction
2. Mathematical Model
3. Numerical Calculation Model
3.1. Virtual.Lab Acoustics as a Multidisciplinary Simulation Platform
3.2. Fluctuating Flow Field Model
3.3. Mesh Segmentation and Confidence Analysis
3.4. Acoustic Field Model
4. Flow Field Structure
5. Near-Field Noise
5.1. Intensity Characteristics
5.2. Frequency Characteristics
6. Conclusions
- (1)
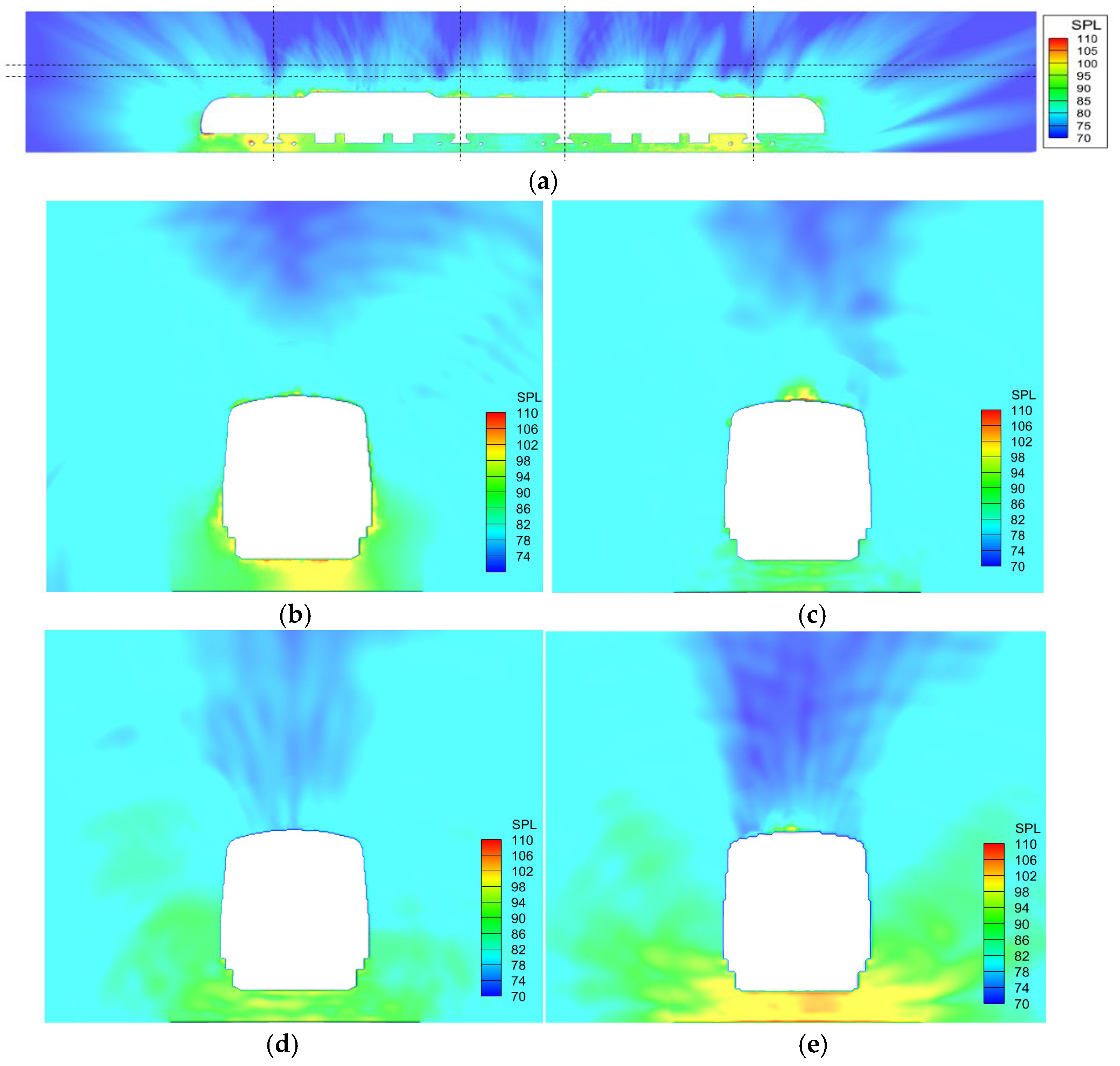
- The flow field structures around the trains on open tracks and within the tunnel exhibit similarities. However, there are significant differences in their intensities and scales. Notably, the cavity flow formed between two air conditioning units in the tunnel shows approximately a doubling in the intensity of the vortex structures.
- (2)
- There are substantial differences in the distribution of sound pressure levels on the surfaces of trains on open tracks. Specifically, the sound pressure levels are notably higher around the heads and tails of the intermediate cars, bogies 1 and 4, and near the shoulders of the air conditioning units. Conversely, the distribution of sound pressure levels on the surfaces of trains within the tunnel is more uniform, overall being 15 dB higher than on open tracks, with the highest levels occurring between the two air conditioners.
- (3)
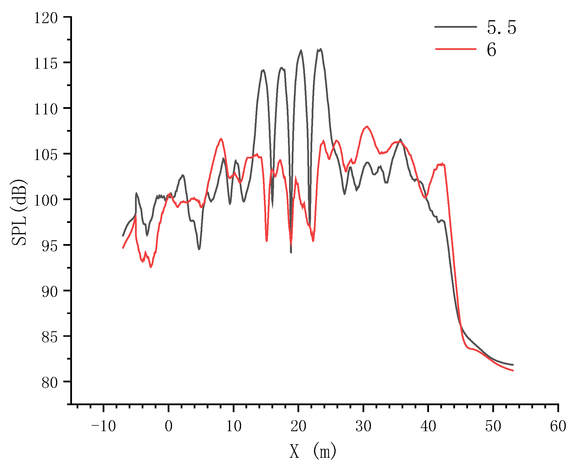
- The frequency distribution of surface sound pressure levels on open track trains exhibits significant variability. The leading car area shows a marked decrease in sound pressure with increasing frequency, while the trailing car and its wake show a slight decrease in sound pressure below 400 Hz and a minor increase between 400 and 1000 Hz.
- (4)
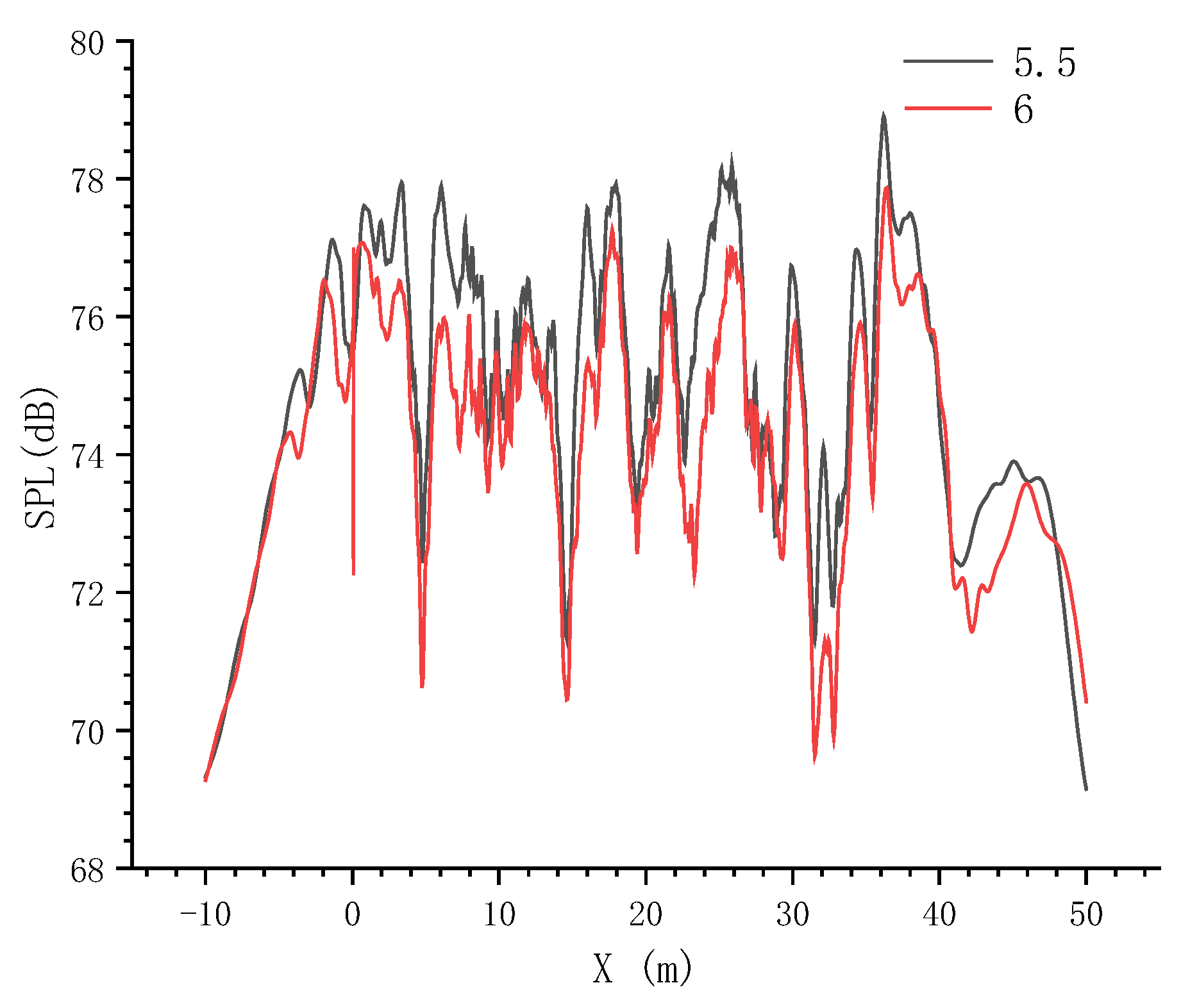
- The spectral distribution of surface sound pressure levels within the tunnel is more homogenous. Low-frequency sound pressure levels are notably enhanced compared to those on open tracks, while high-frequency levels attenuate more rapidly.
- (5)
- In tunnels with a high blockage ratio, the positioning of subway train air conditioning units either too high, concentrated, submerged, or outfitted with sound-absorbing materials can effectively lower the sound pressure levels in these areas, thereby enhancing the acoustic performance of the train within the tunnel.
Author Contributions
Funding
Data Availability Statement
Conflicts of Interest
References
- Lázaro, J.; Costa, P.A.; Godinho, L. Experimental Light Rail Traffic Noise Assessment in a Metropolitan Area. Appl. Sci. 2024, 14, 969. [Google Scholar] [CrossRef]
- Yang, Z.; Gao, J.; Tan, X.; Yu, Y.; Liu, H.; Wu, Y. Influence of Fully Enclosed Equipment Cabin on Aeroacoustic Source of a 160 km/h Metro in Tunnel. Noise Vib. Control 2022, 42, 61–66. [Google Scholar]
- Yu, W.; Zhu, B.; Liu, X. Text analysis of China’s noise pollution prevention and control policy from the perspective of policy tools. Environ. Technol. Innov. 2024, 34, 103569. [Google Scholar] [CrossRef]
- Li, Q.; Li, Z.; Yang, Z. Noise contribution and coherence analysis of high-speed train head shape under moving slab track. Proc. Inst. Mech. Eng. F J. Rail Rapid Transit 2023, 237, 848–857. [Google Scholar] [CrossRef]
- Nagakura, K. Localization of aerodynamic noise sources of Shinkansen trains. J. Sound Vib. 2006, 293, 547–556. [Google Scholar] [CrossRef]
- Dai, Z.; Li, T.; Zhang, W.; Zhang, J. Research Progress of Aerodynamic Multi-Objective Optimization on High-Speed Train Nose Shape. CMES-Comput. Model. Eng. Sci. 2023, 137, 1461. [Google Scholar] [CrossRef]
- Yan, H.; Xie, S.; Jing, K.; Feng, Z. A review of recent research into the causes and control of noise during high-speed train movement. Appl. Sci. 2022, 12, 7508. [Google Scholar] [CrossRef]
- Thompson, D.J.; Latorre Iglesias, E.; Liu, X.; Zhu, J.; Hu, Z. Recent developments in the prediction and control of aerodynamic noise from high-speed trains. Int. J. Rail Transp. 2015, 3, 119–150. [Google Scholar] [CrossRef]
- Li, T.; Qin, D.; Zhou, N.; Zhang, W. Step-by-step numerical prediction of aerodynamic noise generated by high speed trains. Chin. J. Mech. Eng. 2022, 35, 28. [Google Scholar] [CrossRef]
- Yin, Z.; Zhang, J.; Zhang, C.; Chen, Y. The Influence of High-Speed Train Streamline Length on Aerodynamic Performance. In Proceedings of the Fifteenth National Nonlinear Vibration and the Twelfth National Conference on Nonlinear Dynamics and Motion Stability, Changsha, China, 8–10 May 2015. [Google Scholar]
- Tang, W.; Wang, L. Aerodynamic Parameters for Rapid Metro Vehicle Design Based on Passenger Comfort. Electr. Locomot. Mass Transit Veh. 2018, 41, 1672-1187.2018.02.009. [Google Scholar]
- Cross, D.; Hughes, B.; Ingham, D.; Ma, L. A validated numerical investigation of the effects of high blockage ratio and train and tunnel length upon underground railway aerodynamics. J. Wind. Eng. Ind. Aerodyn. 2015, 146, 195–206. [Google Scholar] [CrossRef]
- Tan, X.; Yu, Z.; Tan, X. Flow Field Structure and Aerodynamic Noise Source of High-Speed Train on Open Track and in Tunnel. China Railw. Sci. 2021, 42, 95–104. [Google Scholar]
- Liu, M. Research on Characteristics of Interior Noise and Its Key Influence Factors for a Metro Vehicle in Tunnels. Master’s Thesis, Southwest Jiaotong University, Chengdu, China, 2019. [Google Scholar]
- Wu, X.; Yang, Z.; Tan, X. Experimental Research on Noise Source Characteristics of EMU6 Train’s External Pantographs. Noise Vib. Control. 2018, 38, 107–112. [Google Scholar]
- Yan, L.; You, T.; Yang, Z. Numerical simulation on aerodynamic noise of 120 km/h metro train. Electr. Drive Locomot. 2022, 26–30. [Google Scholar]
- Deng, J.; Liu, Y.; Bai, Y.; Wang, L. Design of a Noise Intensity Monitoring Device for Subway Tunnels. Mech. Eng. Autom. 2024, 140–141. (In Chinese) [Google Scholar]
- Wen, X.; Sun, M. Overview of the Causes and Influencing Factors of Noise Inside Metro Vehicles. Technol. Manag. Transp. Syst. 2024, 5, 17–22. [Google Scholar]
- Li, F.; Li, S.; Hu, J.; Zhang, C. Study on the Radiated Noise and External Sound Field Distribution Characteristics of Subway Trains. Technol. Innov. Appl. 2023, 13, 23–26+32. [Google Scholar]
- Negri, S.; Tomasini, G.; Schito, P.; Rocchi, D. Full scale experimental tests to evaluate the train slipstream in tunnels. J. Wind Eng. Ind. Aerodyn. 2023, 240, 105514. [Google Scholar] [CrossRef]
- Rabani, M.; Faghih, A.K. Numerical analysis of airflow around a passenger train entering the tunnel. Tunn. Undergr. Space Technol. 2015, 45, 203–213. [Google Scholar] [CrossRef]
- Zhou, M.M.; Liu, T.H.; Xia, Y.T.; Li, W.H.; Chen, Z.W. Comparative investigations of pressure waves induced by trains passing through a tunnel with different speed modes. J. Cent. S. Univ. 2022, 29, 2639–2653. [Google Scholar] [CrossRef]
- Liu, T.; Jiang, Z.; Chen, X.; Zhang, J.; Liang, X. Wave effects in a realistic tunnel induced by the passage of high-speed trains. Tunn. Undergr. Space Technol. 2019, 86, 224–235. [Google Scholar] [CrossRef]
- Li, X.; Wu, Z.; Yang, J.; Zhang, L.; Zhou, D.; Hu, T. Experimental study on transient pressure induced by high-speed train passing through an underground station with adjoining tunnels. J. Wind. Eng. Ind. Aerodyn. 2022, 224, 104984. [Google Scholar] [CrossRef]
- Du, J.; Fang, Q.; Wang, J.; Wang, G. Influences of high-speed train speed on tunnel aerodynamic pressures. Appl. Sci. 2021, 12, 303. [Google Scholar] [CrossRef]
- Zhou, X.; Liu, T.; Chen, Z.; Zou, X.; Liu, D.R. Effect of ambient wind on pressure wave generated by high-speed train entering a tunnel. J. Cent. S. Univ. 2017, 24, 1465–1475. [Google Scholar] [CrossRef]
- Ricco, P.; Baron, A.; Molteni, P. Nature of pressure waves induced by a high-speed train travelling through a tunnel. J. Wind. Eng. Ind. Aerodyn. 2007, 95, 781–808. [Google Scholar] [CrossRef]
- Zhan, F.; Xu, J. Virtual.Lab Acoustics from Beginner to Expert; Northwestern Polytechnical University Press: Xi‘an, China, 2013. [Google Scholar]
- Menter, F.R. Best Practice: Scale-Resolving Simulations in ANSYS CFD; ANSYS Germany GmbH: Darmstadt, Germany, 2012; pp. 1–70. [Google Scholar]

























| Conditions | Open Track | Inside Tunnel |
|---|---|---|
| Steady State | SST kw model | |
| Transient State | LES-wale | |
| Algorithm | SIMPLE | Couple |
| Pressure Discretization Scheme | Second-order accuracy | |
| Pressure-Velocity Coupling | PISO | Couple |
| Momentum, Turbulent Kinetic Energy, and Dissipation Rate | Second-order upwind discretization scheme | |
| Inlet | Velocity inlet | Pressure far field |
| Outlet | Pressure outlet | Pressure outlet + acoustic non-reflective boundary |
| Computational Domain Side | Symmetry | Moving wall |
| Ground | Moving wall | |
| Train Surface | Stationary boundary | |
Disclaimer/Publisher’s Note: The statements, opinions and data contained in all publications are solely those of the individual author(s) and contributor(s) and not of MDPI and/or the editor(s). MDPI and/or the editor(s) disclaim responsibility for any injury to people or property resulting from any ideas, methods, instructions or products referred to in the content. |
© 2025 by the authors. Licensee MDPI, Basel, Switzerland. This article is an open access article distributed under the terms and conditions of the Creative Commons Attribution (CC BY) license (https://creativecommons.org/licenses/by/4.0/).
Share and Cite
Tan, X.-M.; Long, Z.-X.; Xiang, C.-R.; Zhang, X.-H.; Fu, B.-J.; He, X.-L.; Chen, Y.-S. Near-Field Aerodynamic Noise of Subway Trains: Comparative Mechanisms in Open Tracks vs. Confined Tunnels. Symmetry 2025, 17, 1724. https://doi.org/10.3390/sym17101724
Tan X-M, Long Z-X, Xiang C-R, Zhang X-H, Fu B-J, He X-L, Chen Y-S. Near-Field Aerodynamic Noise of Subway Trains: Comparative Mechanisms in Open Tracks vs. Confined Tunnels. Symmetry. 2025; 17(10):1724. https://doi.org/10.3390/sym17101724
Chicago/Turabian StyleTan, Xiao-Ming, Zi-Xi Long, Cun-Rui Xiang, Xiao-Hong Zhang, Bao-Jun Fu, Xu-Long He, and Yuan-Sheng Chen. 2025. "Near-Field Aerodynamic Noise of Subway Trains: Comparative Mechanisms in Open Tracks vs. Confined Tunnels" Symmetry 17, no. 10: 1724. https://doi.org/10.3390/sym17101724
APA StyleTan, X.-M., Long, Z.-X., Xiang, C.-R., Zhang, X.-H., Fu, B.-J., He, X.-L., & Chen, Y.-S. (2025). Near-Field Aerodynamic Noise of Subway Trains: Comparative Mechanisms in Open Tracks vs. Confined Tunnels. Symmetry, 17(10), 1724. https://doi.org/10.3390/sym17101724

