Next Article in Journal
Poisson Mean Homogeneity: Single-Observation Framework with Applications
Previous Article in Journal
Numerical Simulation of the Wind Speed Field Around Suburban Residential Buildings with Different Arrangements
 
 
Font Type:
Arial Georgia Verdana
Font Size:
Aa Aa Aa
Line Spacing:
Column Width:
Background:
Article

Analysis and Compensation of Dead-Time Effect in Dual Active Bridge with Asymmetric Duty Cycle

College of Electrical and Information Engineering, Beihua University, Jilin 132013, China
*
Author to whom correspondence should be addressed.
Symmetry 2025, 17(10), 1701; https://doi.org/10.3390/sym17101701
Submission received: 17 August 2025 / Revised: 24 September 2025 / Accepted: 2 October 2025 / Published: 10 October 2025

Abstract

The dead-time effect seriously affects the soft-switching performance and operating efficiency of the dual-active-bridge converter, and also causes problems such as reduced duty cycle, distortion of voltage and current waveforms, and narrowed transmission power range. The proposal of the five-degree-of-freedom modulation strategy transforms the working voltage waveforms of the primary and secondary sides as well as the inductor current waveform of the DAB converter from symmetric to asymmetric, while the dead-time issue still persists. Based on the five-degree-of-freedom modulation strategy, this paper analyzes the electrical characteristics of the converter before and after the introduction of dead time, designs switch drive pulses to avoid the dead time, and proposes a dead-time compensation modulation strategy based on five-degree-of-freedom phase shift. The results show that the proposed dead-time compensation control strategy can avoid problems such as voltage and current waveform distortion and reduction in the soft-switching power range caused by dead time, realizing dead-time compensation in the full power range. Experimental measurements show that, for different voltage transmission ratios, the maximum efficiency improvement is approximately 3.8–4% and the current stress is reduced by 2.11% to 3.13% under low-power operating conditions. The maximum efficiency improvement is approximately about 1.4–2.8% and the current stress is reduced by 1.84% to 2.53% under high-power operating conditions.

Graphical Abstract

1. Introduction

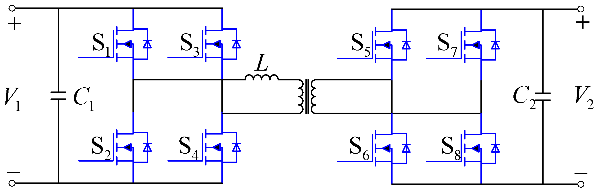
The dual-active-bridge (DAB) converter, first proposed in the early 1990s [1,2], is a type of DC-DC converter with electrical isolation and bidirectional power transmission capabilities. As shown in Figure 1, the DAB converter consists of a high-frequency isolation transformer and two H-bridges, with L being the energy storage inductor [3]. Each power switching device has a duty cycle of 50%, thereby forming two square-wave voltages V a b and V c d . The transformer leakage inductance, acting as an instantaneous energy storage component, provides isolation and voltage matching functions. Moreover, the transformer has a small volume, which reduces the overall volume of the converter, thus enabling a high power density [4]. Due to the completely symmetrical circuit structure of the DAB converter, it can realize bidirectional energy transfer. The power flow direction depends on the master–slave relationship of the H-bridges, and the idealized equivalent circuit of the DAB is shown in Figure 2.
With the rapid development of DC power transmission and distribution technology, research hotspots on DAB converters mainly focus on their efficiency optimization. Among the solutions to this issue, the most studied modulation scheme for DAB is phase-shift modulation technology. The phase-shift modulation technology of DAB converters is constantly evolving, and the degree of modulation freedom is also increasing [5,6,7,8,9,10,11,12,13]. The triple-phase-shift modulation technology of the DAB converter includes three degrees of freedom and represents the most basic form of phase-shift modulation technology [14]. Single-phase-shift, extended-phase-shift, and dual-phase-shift modulation can all be regarded as special cases of triple-phase-shift modulation [15].
With the continuous development of DAB modulation technology, some studies have proposed an asymmetric duty cycle modulation mode [15]. By defining the duty cycle of power switching devices, the duty cycles of the switching tubes in the same bridge arm are complementary but not equal, so as to improve the steady-state regulation performance of the DAB converter. By introducing the asymmetric duty cycle strategy into the TPS modulation strategy, a five-degree-of-freedom modulation strategy is formed, enabling the DAB converter to achieve ZVS over the full power range [16]. However, for engineering applications, numerous non-ideal factors will impair the efficiency and performance of the DAB converter. However, in engineering applications, numerous non-ideal factors will impair the efficiency and performance of the DAB converter. In practical use, to prevent short circuits caused by the simultaneous conduction of the upper and lower switching tubes in the same bridge arm, a dead time is introduced during the switching process [17].
The introduction of dead time brings about a series of negative impacts. Especially against the backdrop of the development toward higher switching frequencies of switching devices, the proportion of dead time within a switching cycle increases, making its influence even more severe. References [18,19] clarify the dead-time effect and its generation mechanism for different modulation strategies, and revise the power transmission model after the addition of dead time. However, their limitation is that they do not propose a method to eliminate the dead-time effect. To address voltage distortion, References [20,21,22] design the parameters of the converter; while References [23,24] perform quantitative compensation on the phase shift ratio and duty cycle to suppress the dead-time effect. Nevertheless, these methods mentioned above are not applicable to DAB converters operating in the full power range.
At present, most of the research on dead-time compensation for DAB converters focuses on dead-time effect analysis, dead-time power models, etc., while there is relatively little research on dead-time compensation methods [25]. Based on Reference [18], Reference [26] eliminates the influence of dead time in SPS control by quantitatively compensating the phase-shift angle, but does not conduct a detailed derivation of the power transmission model after dead-time compensation. Reference [27] establishes the inductor current model for EPS control after the introduction of dead time, and adopts the method in Reference [26] to compensate for the dead time. Reference [28] compensates for the dead time from the perspective of trigger pulses. The compensated converter achieves soft switching and optimization of current stress, but the proposed compensation method narrows the range of transmitted power. Reference [29] performs compensation for CTPS control based on the principle of non-reflux power control. Although it effectively suppresses the reflux power caused by dead time under CTPS control, the transmission power range of the converter is reduced compared with that before compensation. For each compensation strategy, Table 1 makes a comparison in terms of transmission power range, soft-switching characteristics, efficiency improvement, and adaptability. It can be seen that the five-degree-of-freedom modulation strategy can well adapt to both symmetric and asymmetric duty cycles, and has excellent soft-switching characteristics.
To address issues such as duty cycle reduction, distortion of inductor voltage and current waveforms, hard switching, and narrowed transmission power range caused by dead time, this paper proposes a dead-time compensation (5-DOFs-DTC) control strategy based on five-degree-of-freedom modulation to achieve dead-time compensation over the full power range. The differences between the existing 5-DOF and 5-DOF-DTC are as follows:
(1)
Differences in technical core: The core of the existing 5-DOF modulation is power regulation, which solves the problem of “how to realize bidirectional power transmission and ZVS optimization under a wide voltage range through the combination of five phase shift amounts D1–D5.” Its mathematical model only includes the mapping relationship between phase shift amounts and power under ideal switching conditions, without involving the non-ideal effects caused by dead time. The research focuses on eliminating dead-time effects and addresses the issue of “how to offset phase loss, waveform distortion, reduction in transmission power range, and soft-switching failure caused by dead time through dynamic correction of phase shift amounts under non-ideal switching conditions.”
(2)
Irreplaceable performance: Comparative experiments clearly show that after introducing this compensation algorithm, the efficiency is increased by up to 4% and at least 1.4% within the full power range.
The work done in this paper is as follows:
(1)
Considering the dead-time issue in the practical application of DAB converters, this paper analyzes the dead-time effects generated by the 5-DOF modulation strategy after introducing dead-time, and studies its electrical characteristics.
(2)
A 5-DOF-DTC control strategy is proposed, which adjusts switching pulses and compensates for phase shift ratios, with the theoretical compensation effect derived and verified.
(3)
An experimental platform is built to verify the effectiveness of the proposed strategy.

2. Principle of Five Degrees of Freedom

Shown in Figure 3 is the waveform diagram of the five-degree-of-freedom modulation strategy. On the primary side, D1 is the duty cycle of power switching tubes S2 and S4, and D2 is the phase shift time between power switching tubes S1 and S4; similarly, on the secondary side, D3 is the duty cycle of power switching tubes S6 and S8, and D4 is the phase shift time between power switching tubes S5 and S8; in addition, D5 is an independent degree of freedom, representing the phase shift time between power switching tubes S1 and S5. The relationship among these five degrees of freedom is as shown in Equation (1):
2 D 1 + D 2 1 2 D 3 + D 4 1 0 D 1 , D 3 0.5 0 D 5 0.25
In symmetric duty cycle modulation, TPS (triple-phase-shift) is the most unified form among all modulation strategies. However, after introducing asymmetric duty cycles, the five-degree-of-freedom modulation strategy becomes the most unified form of all phase-shift modulation strategies. The conversion relationships between various modulation strategies are shown in Figure 4 and Table 2.
Reference [16] has proposed an optimal five-degree-of-freedom modulation strategy within the wide voltage range where the voltage transmission ratio is 0.5 M 1 . The full-power range optimization control strategy is shown in Table 3. It can be seen from Table 3 that in Mode F, D 1 + D 2 = 0.5 , D 4 = 0 ,   D 3 = 0.5 , which satisfies the EPS conditions in Table 2. Therefore, Mode F is the EPS modulation in the symmetric duty cycle modulation strategy, and thus the analysis method of the symmetric duty cycle modulation strategy is used to analyze its electrical characteristics. However, Mode B does not meet the conditions of the symmetric duty cycle modulation strategy, so the analysis method of the asymmetric duty cycle modulation strategy is adopted to analyze its electrical characteristics.
The ZVS conditions of each switching tube in Mode B and Mode F are shown in Table 4 and Table 5, respectively.
According to the average transmission power calculation Formula (2):
P = 1 T s 0 T s U a b i L d t
The calculated expressions for the transmission power of Mode B and Mode F are as shown in Equation (3):
P B = π M 2 D 2 2 2 D 2 D 4 4 D 2 D 5 + 2 D 1 D 2 + D 4 2 + 2 D 4 D 5 2 D 1 D 4 + 2 D 5 2 4 D 1 D 5 P F = π M 2 D 1 2 + 2 D 1 D 2 2 D 1 + 2 D 2 2 2 D 2 D 4 4 D 2 D 5 + 2 D 3 2 + 2 D 3 D 4 2 D 3 + 2 D 4 2 + 4 D 4 D 5 2 D 4 + 4 D 5 2 2 D 5 + 1

3. Performance Comparison of Five-Degree-of-Freedom Optimal Modes Before and After Adding Dead Time

In practice, to prevent the upper and lower switching tubes of the same bridge arm in the converter from conducting simultaneously, a dead time is usually inserted between the complementary conduction intervals. Its basic principle is to increase the dead time by delaying the rising edge of the pulse, that is, by delaying the start-up time of the switching tube. However, the existence of dead time will cause its control strategy to deviate from the optimal control, and will lead to problems such as voltage and current waveform distortion, deterioration of soft switching capability, and reduction in transmission power. This section analyzes in detail the electrical characteristics of the five-degree-of-freedom modulation strategy before and after the introduction of dead time under the step-down condition, and compares and analyzes the changes in its inductor current stress, the soft-switching capability, and transmission power.

3.1. Mode F in the High-Power Segment

Taking the case where dead time is not added in Mode F for calculation and analysis, according to the theoretical waveform diagram of Mode F, the time-domain analysis method is used to solve the inductor current in each interval, and its expression is:
i L t = i L t 0 + N V 2 L t t 0 t 0 t t 1 i L t 1 + V 1 + N V 2 L t t 1 t 1 t t 2 i L t 2 + V 1 N V 2 L t t 2 t 2 t t 3 i L t 3 N V 2 L t t 3 t 3 t t 4 i L t 4 V 1 + N V 2 L t t 4 t 4 t t 5 i L t 5 + N V 2 V 1 L t t 5 t 5 t t 6
It can be seen from Figure 5a that there is the following relationship between the action timing of each power switch and the modulation degree of freedom.
t 1 t 0 = D 2 T S t 2 t 1 = D 5 D 2 T S t 3 t 2 = D 1 + D 2 T S t 4 t 3 = 1 2 D 1 D 2 T S t 5 t 4 = D 1 D 3 + D 5 T S t 6 t 5 = D 5 D 3 T S
The optimal solution for Mode F in Table 3 satisfies the TPS modulation in the symmetric duty cycle modulation as shown in Table 2. Since the inductor voltage and inductor current of the DAB converter with symmetric duty cycle exhibit odd symmetry over a half-cycle, the analysis method for symmetric duty cycles can be applied when analyzing the current expressions at various moments in Mode F. The principle is as follows:
V L t + T h s = V L t i L t + T h s = i L t
In Mode F, it can be expressed in detail as:
i L t 0 = i L t 3 i L t 1 = i L t 4 i L t 2 = i L t 5
Meanwhile, according to the ampere-second balance principle of the DAB converter within one cycle, the integral of the inductor current over a cycle is zero, from which the expressions of the inductor current at the turn-on moments of each switching device within a half-cycle can be derived, as shown in Table 6. This analytical method can also be used to solve the expressions of the inductor current at the turn-on moments of each switching device after dead time is introduced.

3.1.1. Soft-Switching Characteristics

After the introduction of dead time, the ZVS conditions of each switching tube remain unchanged, and the current expressions at the start-up moment of switching tubes S4 and S5 are as shown in Equation (4):
i L D 2 + d T S = π D 1 d + M 2 D 5 D 1 3 D 2 2 d i L D 5 + d T S = π 2 D 2 2 D 5 + D 1 d + M D 1 D 2 2 d
For switching tube S5, by comparing the start-up currents before and after the introduction of dead time, and defining Δ i L t S 5 O N as the difference between the start-up current after adding dead time and that without dead time, it can be found that Δ i L t S 5 O N > 0 . Therefore, after adding dead time, the start-up current of switching tube S5 still satisfies ZVS. For switching tube S4, by comparing the start-up currents before and after the introduction of dead time, and defining Δ i L t S 4 O N as the difference between the start-up current after adding dead time and that without dead time, it can be found that the value of Δ i L t S 4 O N can be either positive or negative, which mainly depends on the magnitude of the dead time duty cycle d. Therefore, after adding dead time, the start-up current of switching tube S4 does not necessarily satisfy ZVS. From the above analysis, it can be concluded that after the introduction of dead time, not all switching tubes in Mode F can satisfy ZVS, so their ZVS capability is weakened after adding dead time.

3.1.2. Current Stress Characteristics

After the introduction of dead time, the current stress of Mode F occurs at t = D 1 + D 2 T s , and the inductor current stress at this moment is calculated as shown in Equation (5). The deviation of the inductor current stress before and after adding dead time is Δ i L D 1 + D 2 T s F d e a d , which indicates that the current stress of Mode F increases after adding dead time.
i L D 1 + D 2 T s F d e a d = π D 1 d + M 2 D 5 D 1 D 2 Δ i L D 1 + D 2 T s F d e a d = π d > 0

3.1.3. Soft-Switching Output Power Range

According to Formula (1), the expression of transmission power P F d e a d of Mode F after the introduction of dead time is as shown in Equation (6):
P F d e a d = π M 2 D 1 2 + 2 D 1 D 2 2 D 1 + 2 D 2 2 2 D 2 D 4 4 D 2 D 5 + 2 D 3 2 + 2 D 3 D 4 2 D 3 + 2 D 4 2 + 4 D 4 D 5 2 D 4 + 4 D 5 2 2 D 5 + 1 + d 2 D 2 2 D 1 2 D 4 4 D 5 + 2 d 2 + 2 d
Substituting the optimization results in Table 2, it is simplified to Equation (7):
P F d e a d = π M 2 D 2 2 4 D 2 D 5 + 4 D 5 2 2 D 5 + D 2 + 1 + 4 D 2 D 5 + 1 4 + 2 d 2
After the introduction of dead time, the transmission power range of Mode F is as shown in Equation (8), which indicates that the transmission range of Mode F decreases after adding dead time, with the maximum transmission power being 1 4 2 d 2 π M .
M 1 M + d 2 M 1 d 2 π M P F d e a d 1 4 2 d 2 π M

3.2. Mode B in the Low-Power Segment

The theoretical operating waveforms of Mode B before and after the introduction of dead time are shown in Figure 6. A time-domain analysis is conducted on Mode B without dead time, and the expression for the inductor current is obtained as follows:
i L t = i L t 0 + N V 2 L t t 0 t 0 t t 1 i L t 1 + V 1 N V 2 L t t 1 t 1 t t 2 i L t 2 N V 2 L t t 2 t 2 t t 3 i L t 3 t 3 t t 4 i L t 3 + N V 2 V 1 L t t 4 t 4 t t 5
It can be seen from Figure 6a that there is the following relationship between the action timing of each power switch and the modulation degrees of freedom:
t 1 t 0 = D 2 T S t 2 t 1 = D 1 T S t 3 t 2 = D 3 D 1 T S t 4 t 3 = 1 2 D 3 T S t 5 t 4 = 1 D 3 + D 5 T S
Since Mode B employs asymmetric duty cycle modulation, the analysis method for symmetric duty cycles cannot be applied. However, its inductor current still satisfies the ampere-second balance, based on which the initial value of the inductor current can be obtained, and then the inductor current at the turn-on moment of each switching device can be derived. This analytical method can also be used to solve the expressions of the inductor current at the turn-on moments of each switching device after dead time is introduced.
Table 7 presents the expressions of the starting current for each switching tube before and after the addition of dead time, respectively.

3.2.1. Soft-Switching Characteristics

By analyzing the operating waveform diagrams before and after the introduction of dead time, it is easy to find that before dead time is added, the starting currents of switching tubes S4, S5 and S8 are equal, and the starting currents of switching tubes S2, S6 and S7 are also equal. When the optimized control results are applied to Table 6, it can be seen that the starting currents of these six switching tubes are zero. After the introduction of dead time, the starting currents of switching tubes S4, S5 and S8 remain equal, and the starting currents of switching tubes S2 and S6 also remain equal. Similarly, when the optimized control results are applied to Table 6, it can be found that the starting currents of switching tubes S2, S6 and S7 are less than 0, while the starting currents of switching tubes S4, S5 and S8 are affected by the dead time ratio d and the voltage transmission ratio M, making it impossible to accurately determine their positive or negative values. The soft-switching characteristics of each switching tube before and after the addition of dead time are shown in Table 8.

3.2.2. Current Stress Characteristics

Since Mode B adopts asymmetric duty cycle modulation, the expression of its inductor current stress is very complex. For asymmetric duty cycles, the peak-to-peak value of the inductor current is often used to replace the inductor current stress. After the introduction of dead time, the peak-to-peak value of the inductor current in Mode B is given by Equation (15). The deviation of the inductor current peak-to-peak value before and after adding dead time is Δ i L D 1 + D 2 T s F d e a d , which indicates that the peak-to-peak value of the inductor current in Mode B increases after adding dead time.
i L p - p = 2 π D 1 d + M D 5 D 1 Δ i L p - p = 2 π d > 0

3.2.3. Soft-Switching Output Power Range

According to Formula (1), the expression of transmission power P B d e a d of Mode B after the introduction of dead time is as shown in Equation (16):
P B d e a d = 2 π M D 1 d D 2 d
Substituting the optimization results in Table 2, it is simplified to Equation (17):
P B d e a d = 2 π M M 1 M D 2 2 d 1 M D 2 + d 2
After the introduction of dead time, the transmission power range of Mode B is as shown in Equation (18). It can be seen that the transmission range of Mode B decreases after adding dead time, with the maximum transmission power being π M M 1 M 2 + 2 d 2 d .
2 π M d 2 < P B d e a d < π M M 1 M 2 + 2 d 2 d

4. Dead-Time Compensation Control Strategy

The introduction of dead time has an adverse impact on the 5-DOFs modulation strategy. This paper proposes a dead-time compensation control strategy based on five degrees of freedom (5-DOFs-DTC), which compensates the voltage across the inductor to the ideal state without dead time, thereby avoiding the influence of dead time.

4.1. Mode F in the High-Power Segment

As analyzed in Section 3, the method of generating dead time by delaying the pulse rising edge will reduce the phase shift angle, which in turn reduces the transmission power and causes distortion in the inductor voltage and current waveforms. The 5-DOFs-DTC mainly adjusts the timing of introducing dead time by controlling the pulses of the switching tubes and compensates for the phase shift ratio. The modulation strategy is as follows: S1 and S3 are turned on with delay and turned off in advance; S2 and S4 are turned on and off normally; S5, S6, S7 and S8 are turned on with delay. The operating waveforms of Mode F after dead-time compensation are shown in Figure 7b.
The 5-DOFs-DTC control strategy takes the startup moment of S1 as the reference. It can be seen from the figure that the turn-on time of S1 is dTS, and the turn-on times of S4 and S5 are D2TS and (D5 + d)Ts, respectively. Therefore, the phase shift ratios D 2 and D 5 are D2d and D5 respectively; for the duty cycles D 1 and D 3 , D 1 remains unchanged while D 3 is reduced by d. It can be seen from the operating waveforms in Figure 7b that the voltage and current waveforms after adding dead-time compensation are consistent with those without dead time, so dead-time compensation can be achieved. The expression of dead-time compensation phase-shift control is shown in Equation (19), where D 1 , D 2 and D 3 are the compensated phase-shift ratios.
D 1 = D 1 D 2 = D 2 d D 3 = D 3 d D 4 = 0 D 5 = D 5
Due to the presence of numerous parasitic parameters in the DAB converter, they affect the analytical solution to varying degrees. The derivation of the analytical solution is based on the following key assumptions:
(1)
In terms of topology and parasitic parameters: the leakage inductance ( L σ ) of the high-frequency transformer (which dominates energy transmission) and the on-resistance of the switching tubes ( R d s ( o n ) ) (which affects conduction loss) are considered, while the junction capacitance of the switching tubes ( C o s s ) and line parasitic inductance are neglected.
(2)
In terms of switch dynamic characteristics: It is assumed that the switching device is an ideal component, with its turn-on/turn-off time ( t r / t f ) being less than 1/5 of the dead time (suitable for fast switching devices such as SiC MOSFETs), and the non-linear behavior during switching transients is not considered for the time being.
The optimal analytical solution after dead-time compensation is shown in Table 9.

4.1.1. Soft-Switching Characteristics

After compensation by the 5-DOFs-DTC control strategy, in Mode F, the starting currents of switching tubes S4 and S5 are as shown in Equation (20):
i L ( t S 4 o n ) = π D 1 + M 2 D 5 D 1 3 D 2 3 d i L ( t S 5 o n ) = π D 1 + 2 D 2 + 2 d 2 D 5 + M D 1 D 2 d
Substituting the optimization results in Table 8, it is simplified to Equation (21):
i L ( t S 4 o n ) = π D 1 + M 2 D 5 D 1 3 D 2 i L ( t S 5 o n ) = π D 1 + 2 D 2 2 D 5 + M D 1 D 2
It can be found that after the introduction of dead-time compensation, the starting currents of switching tubes S4 and S5 are consistent with those without dead time. Since switching tubes S4 and S5 both satisfy ZVS (Zero Voltage Switching) when there is no dead time, they also satisfy ZVS after dead-time compensation. As can be seen from Table 4, when switching tubes S4 and S5 satisfy ZVS, all switching tubes satisfy ZVS.

4.1.2. Current Stress Characteristics

After adding dead-time compensation, the current stress of Mode F appears at point t = D 1 + D 2 + m T s . The inductor current stress at this moment is calculated as shown in Equation (14). The deviation between the inductor current stress after adding dead-time compensation and that without dead time is Δ i L D 1 + D 2 + m T s F d e a d , which indicates that the current stress of Mode F after adding dead-time compensation is consistent with that without dead time.
i L D 1 + D 2 + m T s F d e a d = π D 1 + M 2 D 5 D 1 D 2 m Δ i L D 1 + D 2 + m T s F d e a d = 0

4.1.3. Transmission Power Range

According to Formula (1), the expression of transmission power P F d e a d of Mode F after the introduction of dead-time compensation is as shown in Equation (23):
P F d e a d = π M 2 D 1 2 + 2 D 1 D 2 2 D 1 + 2 D 2 2 2 D 2 D 4 4 D 2 D 5 + 2 D 3 2 + 2 D 3 D 4 2 D 3 + 2 D 4 2 + 4 D 4 D 5 2 D 4 + 4 D 5 2 2 D 5 + 1 + d 4 D 2 + 2 D 1 + 4 D 3 4 D 5 + 4 d 2 2 d
Substitute into Formula (19) and simplify it to an expression with D1–D5 as parameters, then bring the optimization results in Table 2 into it, converting it into expression (24) containing only two parameters D2 and D5:
P F d e a d = π M 2 D 2 2 4 D 2 D 5 + 4 D 5 2 2 D 5 + D 2 + 1
After the introduction of dead-time compensation, the transmission power range of Mode F is as shown in Equation (17). It can be seen that the transmission range of Mode F after adding dead-time compensation is consistent with the power transmission range without dead time, and the maximum transmission power is π M 4 .
π M 2 1 M 2 P F d e a d π M 4

4.2. Mode B in the Low-Power Segment

4.2.1. Soft-Switching Characteristics

After dead-time compensation, since the compensated inductor current waveform is consistent with that without dead time, the starting currents of each switching tube after dead-time compensation are the same as those in Table 6. As can be seen from the comparison in Figure 8, the soft-switching status of each switching tube is shown in Table 10. It can be observed that after adding dead-time compensation, not only are the voltage and current waveforms kept consistent with those without dead time, but all switching tubes can maintain good soft-switching performance.

4.2.2. Current Stress Characteristics

After the introduction of dead-time compensation, the peak-to-peak value of the inductor current in Mode B is given by Equation (18). The deviation between the inductor current peak-to-peak value after adding dead-time compensation and that without dead time is Δ i L D 1 + D 2 T s F d e a d , which indicates that the peak-to-peak value of the inductor current in Mode B after adding dead-time compensation is equal to that without dead time.
i L p - p = 2 π M D 1 D 2 D 1 Δ i L p - p = 0

4.2.3. Transmission Power Range

According to Formula (1), the expression of transmission power P B d e a d of Mode B after the introduction of dead-time compensation is as shown in Equation (27):
P B d e a d = π M 2 D 2 2 2 D 2 D 4 4 D 2 D 5 + 4 d D 2 + 2 D 1 D 2 + D 4 2 + 2 D 4 D 5 2 d D 4 2 D 1 D 4 + 2 D 5 2 4 d D 5 4 D 1 D 5 + 2 d 2 + 2 d D 1
Substitute into Formula (19) and simplify it to an expression with D1-D5 as parameters, then bring the optimization results in Table 2 into it, converting it into expression (28) containing only two parameters D1 and D2:
P F d e a d = 2 π M D 1 D 2
After the introduction of dead-time compensation, the transmission power range of Mode F is as shown in Equation (21). It can be seen that the transmission range of Mode F decreases after adding dead-time compensation, with the maximum transmission power being π M 4 .
0 P F d e a d π M 2 1 M 2

5. Simulation Verification

5.1. Simulation Parameter Settings

To verify the effectiveness of the strategy proposed in this paper, a simulation platform was built in PLECS. The switching device used is the silicon carbide MOSFET C3M0120090D, whose model was downloaded from the official website. The specific simulation parameters (Table 11) and main circuit parameters (Table 12) are as follows.

5.2. Mode B in the Low-Power Segment

To verify the effectiveness of the strategy in the low-power segment, according to the analysis in Section 3 and Section 4, before and after dead-time compensation, the switching devices with changes in soft switching are mainly S4 and S6. Therefore, the waveforms of these two devices are analyzed emphatically. As shown in Figure 9, when switching devices S4 and S6 are turned on, the corresponding Uds and Ugs waveforms overlap, so S4 and S6 are HS.
As shown in Figure 10, after dead-time compensation is applied, at the moment when switch S4 is turned on, the inductor current iL = 0, so switch S4 achieves ZCS (Zero Current Switching). Similarly, at the turn-on moment of switch S6, iL < 0, so switch S6 achieves ZVS (Zero Voltage Switching).

5.3. Mode F in the High-Power Segment

As in the previous section, the effectiveness of the strategy in the high-power segment is verified. Different from the low-power segment, it can be seen from Table 5 that to achieve ZVS for all switching devices in Mode F, it is only necessary to ensure the ZVS performance of switches S4 and S5. Therefore, the waveforms of these two devices are measured and analyzed. As shown in Figure 11, the Ugs and Uds waveforms of switch S4 overlap, and the inductor current iL > 0 at the turn-on moment of S4, so switch S4 is in HS (Hard Switching). For switch S5, the Ugs and Uds waveforms do not overlap, and iL > 0 at its turn-on moment, so switch S5 achieves ZVS (Zero Voltage Switching).
As shown in Figure 12, after dead-time compensation is applied, the inductor current iL < 0 at the turn-on moment of switch S4, and iL > 0 at the turn-on moment of switch S5. Both switches satisfy the condition for ZVS (Zero Voltage Switching).
In summary, through simulations in PLECS, the effectiveness of the proposed compensation strategy has been verified by selecting specific power switches for validation in both high and low power segments.

5.4. Efficiency Estimation

According to the device datasheet of MOSFET C3M0120090D, at a junction temperature (TJ) of 25 °C, the turn-on energy (Eon) is 140 μJ, the turn-off energy (Eoff) is 35 μJ, and the on-resistance (Rds(on)) is 155 mΩ.

5.4.1. Conduction Loss

Before compensation, when P = 300 W, the RMS inductor current is 1.343 A, according to Equation (30):
P cond = k = 1 8 I L r m s , k 2 R d s o n D k
where D k is the duty cycle of switch k, and I L r m s is the RMS inductor current of switch k, the conduction loss is: Pcond = 1.029 W, accounting for 0.343% of the total loss.
Similarly, when P = 600 W, the RMS inductor current is 2.275 A, Pcond = 2.952 W, and the conduction loss accounts for 0.492% of the total loss. After compensation, when P = 300 W, the RMS inductor current is 1.332 A, Pcond = 1.012 W, and the conduction loss accounts for 0.337% of the total loss.
Similarly, when P = 600 W, the RMS inductor current is 2.248 A, Pcond = 2.883 W, and the conduction loss accounts for 0.481% of the total loss.

5.4.2. Switching Loss

When P = 300 W, the energy input within one cycle is:
E i n = P i n f s w = 6000   μ J
Before compensation, at P = 300 W, the number of ZVS (Zero Voltage Switching) events is 5, the number of HS (Hard Switching) events is 3, and the number of ZCS (Zero Current Switching) events is 0. The total switching loss is:
E s w 1 = 3 E o n + 8 E o f f = 700   μ J
After compensation, the number of ZVS (Zero Voltage Switching) events is 5, the number of ZCS (Zero Current Switching) events is 3, and the total switching loss is:
E s w 2 = 3 E o n + 5 E o f f = 595   μ J
Thus, after compensation, the efficiency is improved by E s w 1 E s w 2 / E i n = 1.75 %
Similarly, at P = 600 W, the energy input within one cycle is 12,000 μJ. Before compensation, there are 7 ZVS (Zero Voltage Switching) events and 1 HS (Hard Switching) event, with a total switching loss of 140 μJ. After compensation, there are 8 ZVS events, and the total switching loss is 0 J. Thus, the efficiency is improved by 1.17% after compensation.

6. Experimental Verification

To verify that the proposed dead-time compensation strategy can achieve full power range compensation, an experimental platform was built. The switching device used is the silicon carbide MOSFET C3M0120090D produced by Wolfspeed, and the main control chip is TMS320F28335. Compared with corresponding silicon devices, silicon carbide devices have smaller parasitic capacitances, which can reduce switching transient time and turn-on losses, as well as expand the ZVS (Zero Voltage Switching) region. The specific experimental parameters are as follows(Table 13):
Based on the previous analysis, under the condition of a fixed dead-time, the dead-time compensation process of the actual voltage phase shift is shown in Figure 13.

6.1. Comparison of Inductor Current Values Before and After Compensation

6.1.1. Voltage Transmission Ratio M = 0.75

Figure 14 and Figure 15 show the voltage and current waveforms of the DAB converter before and after dead-time compensation, respectively. After the introduction of dead time, both voltage and current waveforms are distorted and deviate from the optimal control. after the introduction of dead-time compensation, the voltage and current waveforms are consistent with those without dead time, with no missing phase shift ratio and no distortion in the voltage and current waveforms.
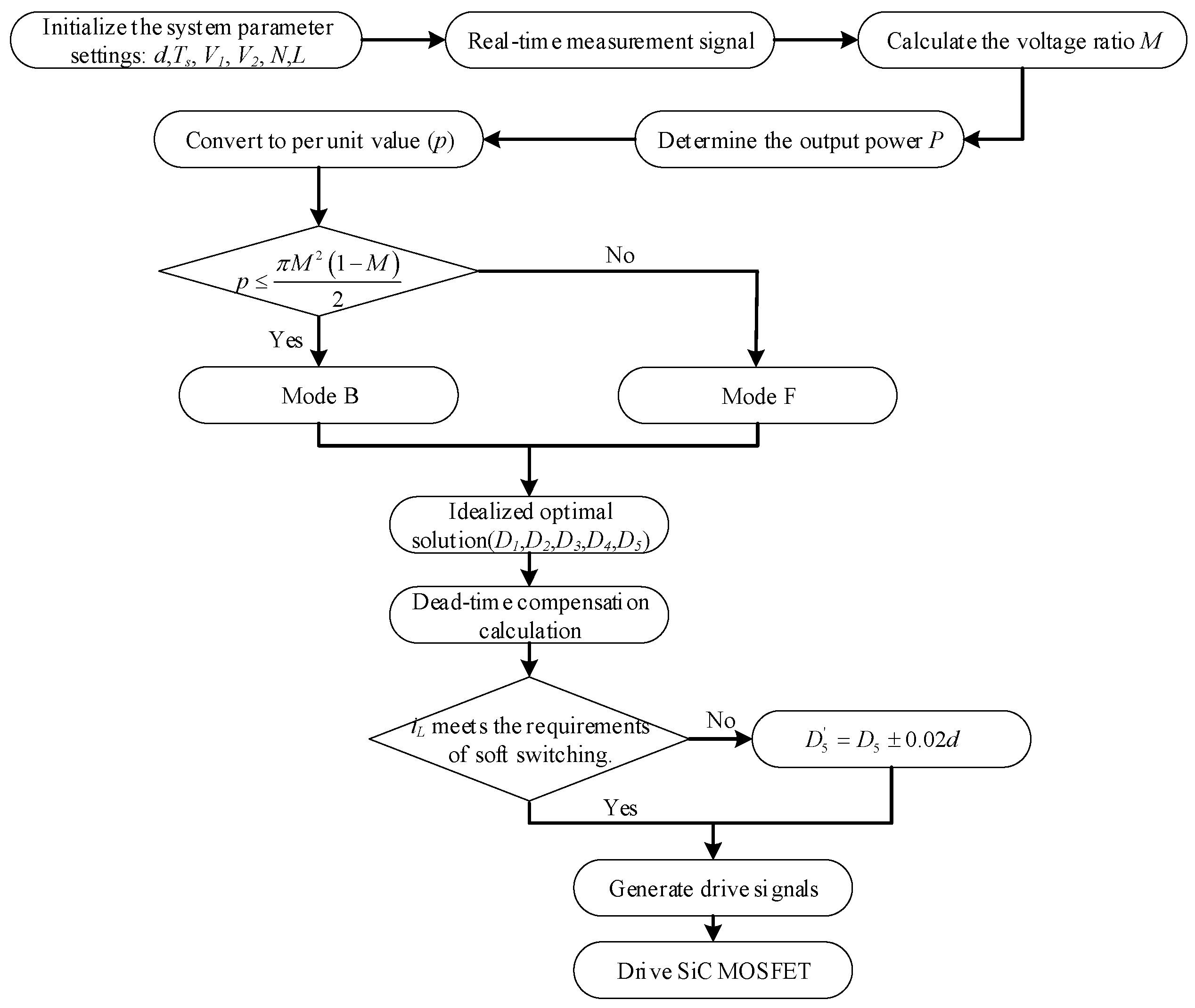
When M = 0.75, it can be known from π M 2 1 M / 2 that the per-unit value of the power boundary is 0.22078, and the corresponding nominal power value is P = 536 W. Therefore, when P = 300 W, the converter operates in Mode B, and when P = 600 W, the converter operates in Mode F. Before dead-time compensation, the current stress is 2.88 A under low-power conditions and 3.79 A under high-power conditions. After dead-time compensation, the inductor current stress is 2.79 A under low-power operating conditions and 3.72 A under high-power operating conditions.

6.1.2. Voltage Transmission Ratio M = 0.625

When M = 0.625, it can be known from π M 2 1 M / 2 that the per-unit value of the power boundary is 0.22998, and the corresponding nominal power value is P = 557 W. Therefore, when P = 300 W, the converter operates in Mode B, and when P = 600 W, the converter operates in Mode F. Before dead-time compensation, the current stress under low-power operating conditions is 3.31 A, and after dead-time compensation, it is 3.24 A. Under high-power operating conditions, the current stresses before and after dead-time compensation are 4.35 A and 4.24 A, respectively. Figure 16 and Figure 17 show the voltage and current waveforms before and after dead-time compensation, respectively.

6.2. Comparison of Soft-Switching Performance Before and After Dead-Time Compensation (M = 0.75)

Figure 18 and Figure 19 show the Uds and Id waveforms of switches S4 and S6 under the operating condition of P = 300 W, respectively. Among them, t(ds-off) is the moment when Uds starts to drop, and t(gs-on) is the moment when the switch starts to conduct. As can be seen from Figure 18a, when switch S4 is turned on, both Uds and Id are non-zero; therefore, switch S4 operates in HS (Hard Switching) during turn-on. Similarly, it can be analyzed that switch S6 also operates in HS when turned on. After dead-time compensation, according to the 5-DOF-DTC strategy, S4 is turned on normally, so t(ds-off) = t(gs-on). When S4 starts to conduct, Id = 0; thus, the compensated S4 operates in ZCS (Zero Current Switching) during turn-on. Similarly, after dead-time compensation, S6 is turned on with a delay, so t(ds-off) < t(gs-on). When S6 starts to conduct, Id = 0; therefore, S6 operates in ZCS during turn-on.
Figure 20 and Figure 21 show the Uds and Id waveforms of switches S4 and S5 under the operating condition of P = 600 W, respectively. Using the above analysis method, it can be observed that before dead-time compensation, switch S4 operates in HS (Hard Switching) during turn-on, while switch S5 operates in ZVS (Zero Voltage Switching) during turn-on. After dead-time compensation, both switches S4 and S5 operate in ZVS during turn-on.

6.3. Efficiency Comparison

To verify the effectiveness of the 5-DOFs-DTC dead-time compensation control strategy, a comparison is made of the operating efficiency of the DAB converter under 5-DOFs control before and after dead-time compensation. Under the step-down operating condition, three cases of voltage transmission ratio M = 0.5, M = 0.625 and M = 0.75 are taken, respectively. The curves of the operating efficiency and transmission power of the DAB converter before and after dead-time compensation are shown in Figure 22. It can thus be seen that through the dead-time compensation strategy, all switching tubes of the converter have achieved soft switching, so the operating efficiency of the system after dead-time compensation is higher than that before dead-time compensation. When M = 0.5, compared with that before dead-time compensation, the maximum improvement is 1.4% in the high-power segment and 3.8% in the low-power segment; when M = 0.625, compared with that before dead-time compensation, the maximum improvement is 2.8% in the high-power segment and 4% in the low-power segment; when M = 0.75, compared with that before dead-time compensation, the maximum improvement is 2.2% in the high-power segment and 3.9% in the low-power segment.
It can be seen from Figure 22 that the compensation effect of 5-DOF-DTC is particularly significant under low power. This is because in the DAB converter, losses usually consist of switching losses and conduction losses. The introduction of dead time will increase the switching loss of the DAB converter, and the dead time compensation strategy can reduce the switching loss of the DAB converter. However, the conduction loss is mainly affected by the reference value of the inductor current and has little to do with the dead time. Moreover, under low-power conditions, the switching loss of the switching device accounts for the largest proportion, while under high-power conditions, the conduction loss of the switching device accounts for the largest proportion. Therefore, after adopting this compensation strategy, the compensation effect under low-power conditions is more obvious. Moreover, as the voltage transmission ratio increases, the system efficiency is also improved.

7. Conclusions

This paper conducts research on the 5-DOFs modulation strategy, its dead-time effect and compensation issues for DAB converters operating in a wide voltage and full power range. The details are as follows:
(1)
In this paper, by adopting symmetric analysis and asymmetric analysis methods, the impacts of dead time on the 5-DOFs modulation strategy in the high-power segment and low-power segment are analyzed in detail, respectively, such as phase shift ratio error, soft-switching failure, narrowing of transmission power range, increased current stress, and invalidation of the optimal scheme.
(2)
Aiming at the dead-time effect, this paper proposes a 5-DOFs-DTC control strategy, deduces the specific analytical solution of the phase shift ratio, eliminates the influence of dead time on the converter, and realizes soft switching of the DAB converter in the full power range.
(3)
The effectiveness of this strategy was verified through experiments. Under low-power operating conditions, the maximum efficiency improvement for different voltage transfer ratios ranges from 3.8% to 4% and the current stress is reduced by 2.11% to 3.13%. Under high-power operating conditions, the maximum efficiency improvement for different voltage transfer ratios ranges from 1.4% to 2.8% and the current stress is reduced by 1.84% to 2.53%.

8. Discussion

8.1. Research Limitations

The dead-time compensation strategy and verification work proposed in this study are mainly carried out based on ideal working conditions and preset parameters, and have not yet covered various key uncertain factors in practical engineering applications, which are specifically reflected as follows:
(1)
Uncertainty of dead time: The dead-time value used in the study is a theoretically designed value. In practical engineering applications, the dead time has a certain range. Moreover, due to the coupling effect of non-ideal factors such as device parameters, temperature, and controllers, the dead time deviates from the allowable error range, leading to the failure of the control strategy.
(2)
Control complexity: In practical applications, the amount of computation and computation time are affected by changes in device parameters, which may increase control complexity and reduce real-time performance.
(3)
Scalability: Different switching devices have different frequencies and parasitic parameters. The study only verified the case with f = 50 kHz and td = 800 ns, and has not been extended to switching devices with higher frequencies.

8.2. Prospects for Future Work

This study has carried out basic verification on the dead-time compensation strategy for the DAB converter. To further expand its applicability and performance boundaries, future research can be deepened in the following directions:
(1)
Validation of effectiveness under high-frequency operating conditions: The current research is mainly carried out based on a switching frequency of 50 kHz, while high-frequency operation is an important trend for power electronic converters to improve power density. Subsequent work will focus on analyzing the performance of the compensation strategy at frequencies of 100 kHz and above, exploring the impact of the increased dead-time duty cycle (rising ratio of dead-time to switching period) on compensation accuracy under high frequencies, and verifying the strategy’s ability to improve efficiency and maintain soft switching in high-frequency scenarios.
(2)
Expansion of adaptability to multiple device types and topologies: The existing verification is focused on SiC MOSFETs. In the future, it will be further extended to gallium nitride (GaN) devices and silicon-based insulated gate bipolar transistors (IGBTs). By comparing the compensation effects under different devices, the device universality of the strategy will be clarified. The compensation strategy will be extended to multilevel DAB converters and multi-port DAB systems, and the compensation logic will be optimized to adapt to the timing constraints of complex topologies.
(3)
Development of adaptive compensation algorithms:
The existing strategy relies on preset parameters and has limited adaptability to dynamic changes such as device aging and temperature drift. Through adaptive compensation algorithms, real-time acquisition of switching tube voltage/current waveforms will be performed to extract characteristic parameters of dead-time effects (such as actual dead time and switching delay). A parameter self-adjustment model will be constructed to realize online dynamic optimization of compensation amount, thereby improving the robustness of the strategy during long-term operation.

Author Contributions

Methodology, Y.C. and P.L.; Software, P.L. and S.Y. (Shuairan Yu).; Formal analysis, S.Y. (Shaojie Yu) and R.Z. All authors have read and agreed to the published version of the manuscript.

Funding

The paper was supported by the Jilin Provincial Department of Science and Technology under grant 20250102141JC.

Data Availability Statement

The original contributions presented in this study are included in the article. Further inquiries can be directed to the corresponding author.

Acknowledgments

We acknowledge technical support from the Beihua University Research and Innovation Project for Graduate Students under grant [2024]016.

Conflicts of Interest

The authors declare no conflicts of interest.

References

  1. De Doncker, R.W.; Divan, D.M.; Kheraluwala, M.H. A three-phase soft-switched high power density DC/DC converter for high power applications. In Proceedings of the Conference Record of the 1988 IEEE Industry Applications Society Annual Meeting, Pittsburgh, PA, USA, 2–7 October 1988; IEEE: Piscataway, NJ, USA, 1988; pp. 796–805. [Google Scholar] [CrossRef]
  2. de Doncker, R.W.A.A.; Divan, D.M.; Kheraluwala, M.H. A threephase soft-switched high-power-density DC/DC converter for high-power applications. IEEE Trans. Ind. Appl. 1991, 27, 63–73. [Google Scholar] [CrossRef]
  3. Krismer, F.; Kolar, J.W. Efficiency-Optimized High-Current Dual Active Bridge Converter for Automotive Applications. IEEE Trans. Ind. Electron. 2012, 59, 2745–2760. [Google Scholar] [CrossRef]
  4. Shao, S.; Jiang, M.; Ye, W.; Li, Y.; Zhang, J.; Sheng, K. Optimal Phase-Shift Control to Minimize Reactive Power for a Dual Active Bridge DC–DC Converter. IEEE Trans. Power Electron. 2019, 34, 10193–10205. [Google Scholar] [CrossRef]
  5. Rodriguez, A.; Vazquez, A.; Lamar, D.G.; Hernando, M.M.; Sebastian, J. Different Purpose Design Strategies and Techniques to Improve the Performance of a Dual Active Bridge with Phase-Shift Control. IEEE Trans. Power Electron. 2015, 30, 790–804. [Google Scholar] [CrossRef]
  6. Gu, Q.; Yuan, L.; Nie, J.; Sun, J.; Zhao, Z. Current Stress Minimization of Dual-Active-Bridge DC–DC Converter Within the Whole Operating Range. IEEE J. Emerg. Sel. Top. Power Electron. 2019, 7, 129–142. [Google Scholar] [CrossRef]
  7. Zhao, B.; Song, Q.; Liu, W.; Liu, G.; Zhao, Y. Universal High-Frequency-Link Characterization and Practical Fundamental-Optimal Strategy for Dual-Active-Bridge DC-DC Converter Under PWM Plus Phase-Shift Control. IEEE Trans. Power Electron. 2015, 30, 6488–6494. [Google Scholar] [CrossRef]
  8. Tong, A.; Hang, L.; Li, G.; Jiang, X.; Gao, S. Modeling and Analysis of a Dual-Active-Bridge-Isolated Bidirectional DC/DC Converter to Minimize RMS Current with Whole Operating Range. IEEE Trans. Power Electron. 2018, 33, 5302–5316. [Google Scholar] [CrossRef]
  9. Zhao, B.; Yu, Q.; Sun, W. Extended-Phase-Shift Control of Isolated Bidirectional DC–DC Converter for Power Distribution in Microgrid. IEEE Trans. Power Electron. 2012, 27, 4667–4680. [Google Scholar] [CrossRef]
  10. Bai, H.; Mi, C. Eliminate Reactive Power and Increase System Efficiency of Isolated Bidirectional Dual-Active-Bridge DC–DC Converters Using Novel Dual-Phase-Shift Control. IEEE Trans. Power Electron. 2008, 23, 2905–2914. [Google Scholar] [CrossRef]
  11. Shi, H.; Wen, H.; Hu, Y.; Jiang, L. Reactive Power Minimization in Bidirectional DC–DC Converters Using a Unified-Phasor-Based Particle Swarm Optimization. IEEE Trans. Power Electron. 2018, 33, 10990–11006. [Google Scholar] [CrossRef]
  12. Shi, H.; Wen, H.; Chen, J.; Hu, Y.; Jiang, L.; Chen, G. Minimum-Reactive-Power Scheme of Dual-Active-Bridge DC–DC Converter with Three-Level Modulated Phase-Shift Control. IEEE Trans. Ind. Applicat. 2017, 53, 5573–5586. [Google Scholar] [CrossRef]
  13. Hu, S.; Li, X.; Bhat, A.K.S. Operation of a Bidirectional Series-Resonant Converter with Minimized Tank Current and Wide ZVS Range. IEEE Trans. Power Electron. 2019, 34, 904–915. [Google Scholar] [CrossRef]
  14. Gu, Q.; Yuan, L.; Nie, J.; Li, J.; Zhao, Z. Transmission Power Characteristics of Dual-Active-Bridge DC-DC Converter Based on the Switching Combination Rules. Trans. China Electrotech. Soc. 2017, 32, 70–79. [Google Scholar] [CrossRef]
  15. Mou, D.; Luo, Q.; Wang, Z.; Li, J.; Wei, Y.; Shi, H.; Du, X. Optimal Asymmetric Duty Modulation to Minimize Inductor Peak-to-Peak Current for Dual Active Bridge DC–DC Converter. IEEE Trans. Power Electron. 2021, 36, 4572–4584. [Google Scholar] [CrossRef]
  16. Mou, D.; Luo, Q.; Li, J.; Wei, Y.; Sun, P. Five-Degree-of-Freedom Modulation Scheme for Dual Active Bridge DC–DC Converter. IEEE Trans. Power Electron. 2021, 36, 10584–10601. [Google Scholar] [CrossRef]
  17. Hu, Y.; Li, Z.; Zhao, C.; Luo, L.; Li, Y. Mechanism Analysis and Suppression of Oscillation in Dead Time of Series Resonant Dual Active Bridge Based on MOSFET. Trans. China Electrotech. Soc. 2022, 37, 2550–2558. [Google Scholar] [CrossRef]
  18. Zhao, B.; Song, Q.; Liu, W.; Sun, Y. Dead-Time Effect of the High-Frequency Isolated Bidirectional Full-Bridge DC–DC Converter: Comprehensive Theoretical Analysis and Experimental Verification. IEEE Trans. Power Electron. 2014, 29, 1667–1680. [Google Scholar] [CrossRef]
  19. Song, C.; Chen, A.; Pan, Y.; Du, C.; Zhang, C. Modeling and Optimization of Dual Active Bridge DC-DC Converter with Dead-Time Effect under Triple-Phase-Shift Control. Energies 2019, 12, 973. [Google Scholar] [CrossRef]
  20. Song, C.; Chen, A.; Chen, J.; Du, C.; Zhang, C. Dead-time effect analysis of dual active bridge DC-DC converter with dual-phase-shift control. In Proceedings of the 2017 Chinese Automation Congress (CAC), Jinan, China, 20–22 October 2017; IEEE: Piscataway, NJ, USA, 2017; pp. 6545–6550. [Google Scholar] [CrossRef]
  21. Liu, H.; Cui, S.; Sun, H. Impact of Snubber Capacitance and Dead-time Effects on Dual Active Bridge Converters Power Transmission. High Volt. Eng. 2023, 49, 727–737. [Google Scholar] [CrossRef]
  22. Yang, Z.; Fu, C.; Shi, X.; Yu, D. The Analysis for Voltage Polarity Reversal Based on Dead-time of Dual Active Bridge DC/DC Converters. Power Electron. 2017, 51, 19–21. [Google Scholar]
  23. Takagi, K.; Fujita, H. Dynamic control and dead-time compensation method of an isolated dual-active-bridge DC-DC converter. In Proceedings of the 2015 17th European Conference on Power Electronics and Applications (EPE’15 ECCE-Europe), Geneva, Switzerland, 8–10 September 2015; IEEE: Piscataway, NJ, USA, 2015; pp. 1–10. [Google Scholar] [CrossRef]
  24. Luo, S.; Wu, F.; Wang, G. Effect of Dead Band and Transient Actions on CTPS Modulation for DAB DC–DC Converter and Solutions. IEEE Trans. Transp. Electrific. 2021, 7, 949–957. [Google Scholar] [CrossRef]
  25. Wang, J.; Li, L.; Yang, X.; Liu, J. Dead-time Compensation Control Strategy of DAB Converter for Soft Switching in Full-power Range. High Volt. Eng. 2025, in press. [Google Scholar] [CrossRef]
  26. Wei, S.; Zhao, Z.; Li, K.; Yuan, L.; Wen, W. Deadbeat Current Controller for Bidirectional Dual-Active-Bridge Converter Using an Enhanced SPS Modulation Method. IEEE Trans. Power Electron. 2021, 36, 1274–1279. [Google Scholar] [CrossRef]
  27. Shi, H.; Wen, H.; Hu, Y. Deadband Effect and Accurate ZVS Boundaries of GaN-Based Dual-Active-Bridge Converters with Multiple-Phase-Shift Control. IEEE Trans. Power Electron. 2020, 35, 9886–9903. [Google Scholar] [CrossRef]
  28. Wei, K.; Fei, X.; Qiang, R.; Ruitian, W. Three-phase-shift modulation and its dead band effect analysis and compensation of dual-active-bridge DC-DC converter. Trans. China Electrotech. Soc. 2024, 39, 1908–1922. [Google Scholar] [CrossRef]
  29. Zhang, G.; Jiang, C.; Tao, H.; Chen, Z. Dead band effect and compensation for return-free power control of dual active bridge. J. Zhejiang Univ. 2024, 58, 2406–2416. [Google Scholar] [CrossRef]
Figure 1. Topology of DAB converter.
Figure 1. Topology of DAB converter.
Symmetry 17 01701 g001
Figure 2. Ideal DAB equivalent circuit.
Figure 2. Ideal DAB equivalent circuit.
Symmetry 17 01701 g002
Figure 3. Typical Waveforms of Five-Degree-of-Freedom Modulation Strategy.
Figure 3. Typical Waveforms of Five-Degree-of-Freedom Modulation Strategy.
Symmetry 17 01701 g003
Figure 4. Relationship Diagram of Various Modulation Strategies.
Figure 4. Relationship Diagram of Various Modulation Strategies.
Symmetry 17 01701 g004
Figure 5. Theoretical Operating Waveforms of Mode F Before and After Adding Dead Time: (a) Before adding dead time; (b) After adding dead time.
Figure 5. Theoretical Operating Waveforms of Mode F Before and After Adding Dead Time: (a) Before adding dead time; (b) After adding dead time.
Symmetry 17 01701 g005
Figure 6. Theoretical operating waveforms of Mode B before and after adding dead time: (a) Before adding dead time; (b) After adding dead time.
Figure 6. Theoretical operating waveforms of Mode B before and after adding dead time: (a) Before adding dead time; (b) After adding dead time.
Symmetry 17 01701 g006
Figure 7. Theoretical operating waveforms of Mode F before adding dead time and after dead-time compensation: (a) Before adding dead time; (b) After dead-time compensation.
Figure 7. Theoretical operating waveforms of Mode F before adding dead time and after dead-time compensation: (a) Before adding dead time; (b) After dead-time compensation.
Symmetry 17 01701 g007
Figure 8. Theoretical operating waveforms of Mode B before and after dead-time compensation: (a) Before adding dead time; (b) After dead-time compensation.
Figure 8. Theoretical operating waveforms of Mode B before and after dead-time compensation: (a) Before adding dead time; (b) After dead-time compensation.
Symmetry 17 01701 g008
Figure 9. Simulation waveforms of Mode B before dead-time compensation: (a) Waveform of power switch S4; (b) Waveform of power switch S6.
Figure 9. Simulation waveforms of Mode B before dead-time compensation: (a) Waveform of power switch S4; (b) Waveform of power switch S6.
Symmetry 17 01701 g009
Figure 10. Simulation waveforms of Mode B after dead-time compensation: (a) Waveform of power switch S4; (b) Waveform of power switch S6.
Figure 10. Simulation waveforms of Mode B after dead-time compensation: (a) Waveform of power switch S4; (b) Waveform of power switch S6.
Symmetry 17 01701 g010
Figure 11. Simulation waveforms of Mode F before dead-time compensation: (a) Waveform of power switch S4; (b) Waveform of power switch S5.
Figure 11. Simulation waveforms of Mode F before dead-time compensation: (a) Waveform of power switch S4; (b) Waveform of power switch S5.
Symmetry 17 01701 g011
Figure 12. Simulation waveforms of Mode F after dead-time compensation: (a) Waveform of power switch S4; (b) Waveform of power switch S5.
Figure 12. Simulation waveforms of Mode F after dead-time compensation: (a) Waveform of power switch S4; (b) Waveform of power switch S5.
Symmetry 17 01701 g012
Figure 13. Dead-time compensation process.
Figure 13. Dead-time compensation process.
Symmetry 17 01701 g013
Figure 14. Waveform at M = 0.75 after the addition of dead time: (a)Waveform at M = 0.75 and P = 300 W; (b) Waveform at M = 0.75 and P = 600 W.
Figure 14. Waveform at M = 0.75 after the addition of dead time: (a)Waveform at M = 0.75 and P = 300 W; (b) Waveform at M = 0.75 and P = 600 W.
Symmetry 17 01701 g014
Figure 15. Waveform at M = 0.75 after dead-time compensation: (a) Waveform at M = 0.75 and P = 300 W; (b) Waveform at M = 0.75 and P = 600 W.
Figure 15. Waveform at M = 0.75 after dead-time compensation: (a) Waveform at M = 0.75 and P = 300 W; (b) Waveform at M = 0.75 and P = 600 W.
Symmetry 17 01701 g015
Figure 16. Waveform at M = 0.625 after the addition of dead time: (a) Waveform at M = 0.625 and P = 300 W; (b) Waveform at M = 0.625 and P = 600 W.
Figure 16. Waveform at M = 0.625 after the addition of dead time: (a) Waveform at M = 0.625 and P = 300 W; (b) Waveform at M = 0.625 and P = 600 W.
Symmetry 17 01701 g016
Figure 17. Waveform at M = 0.625 after dead-time compensation: (a) Waveform at M = 0.625 and P = 300 W; (b) Waveform at M = 0.625 and P = 600 W.
Figure 17. Waveform at M = 0.625 after dead-time compensation: (a) Waveform at M = 0.625 and P = 300 W; (b) Waveform at M = 0.625 and P = 600 W.
Symmetry 17 01701 g017
Figure 18. Experimental waveforms of Mode B before dead-time compensation: (a) Waveform of power switch S4; (b) Waveform of power switch S6.
Figure 18. Experimental waveforms of Mode B before dead-time compensation: (a) Waveform of power switch S4; (b) Waveform of power switch S6.
Symmetry 17 01701 g018
Figure 19. Experimental waveforms of Mode B after dead-time compensation: (a) Waveform of power switch S4; (b) Waveform of power switch S6.
Figure 19. Experimental waveforms of Mode B after dead-time compensation: (a) Waveform of power switch S4; (b) Waveform of power switch S6.
Symmetry 17 01701 g019
Figure 20. Experimental waveforms of Mode F before dead-time compensation: (a) Waveform of power switch S4; (b) Waveform of power switch S5.
Figure 20. Experimental waveforms of Mode F before dead-time compensation: (a) Waveform of power switch S4; (b) Waveform of power switch S5.
Symmetry 17 01701 g020
Figure 21. Experimental waveforms of Mode F after dead-time compensation: (a) Waveform of power switch S4; (b) Waveform of power switch S5.
Figure 21. Experimental waveforms of Mode F after dead-time compensation: (a) Waveform of power switch S4; (b) Waveform of power switch S5.
Symmetry 17 01701 g021
Figure 22. Efficiency curves before and after dead-time compensation.
Figure 22. Efficiency curves before and after dead-time compensation.
Symmetry 17 01701 g022
Table 1. Comparison of Existing Strategies.
Table 1. Comparison of Existing Strategies.
Control StrategyModulation ModeApplicationRange of Transmitted PowerSoft-Switching CharacteristicsEfficiency
Improvement
WEI [26]SPSsymmetric duty cyclenot derivedall——
K. Takagi [23]SPSnot derivedall——
Shi [27]EPSnot derivedpart0.9–1.7%
Kang [28]TPSsymmetric duty cycledecreasepart0.5–3%
Zhang [29]CTPSdecreasepart0.1–0.91%
Luo [24]CTPSfull powerpart——
5-DOF-DTH5-DOFasymmetric duty cyclefull powerall1.4–4%
Table 2. Conversion Relationship Between Five-Degree-of-Freedom and Other Modulation Strategies.
Table 2. Conversion Relationship Between Five-Degree-of-Freedom and Other Modulation Strategies.
Initial StrategyConversion ConditionFinal Strategy
5-DOFs D 1 + D 2 = 0.5 , D 3 + D 4 = 0.5 TPS
D 2 = D 4 = 0 ADM
D 1 = 0.5 , D 2 = 0 , D 3 + D 4 = 0.5 or
D 3 = 0.5 , D 4 = 0 , D 1 + D 2 = 0.5
EPS
D 3 + D 4 = 0.5 , D 1 + D 2 = 0.5
D 1 = D 3
DPS
D 1 = 0.5 , D 2 = 0 , D 3 = 0.5 , D 4 = 0 SPS
Table 3. Five-Degree-of-Freedom Optimization Control Strategies and Corresponding Transmission Power Ranges.
Table 3. Five-Degree-of-Freedom Optimization Control Strategies and Corresponding Transmission Power Ranges.
ModePower RangeOptimal Solution
B 0 P π M 2 1 M 2 D 2 = 2 P 1 M M 4 M D 1 = D 2 M 1 M , D 3 = D 2 1 M D 4 = 0 , D 5 = D 2
F π M 2 1 M 2 P π M 4 D 2 = 1 M P 1 2 M 2 2 M + 1 2 2 M 2 2 M + 1 D 5 = 1 4 2 M 2 2 M + 1 P 1 P + 2 M 2 M P 1 4 2 M 2 2 M + 1 D 1 + D 2 = 0.5 ,   D 4 = 0 ,   D 3 = 0.5
Table 4. ZVS Conditions of Each Switching Tube in Mode B.
Table 4. ZVS Conditions of Each Switching Tube in Mode B.
Switching DeviceZero Voltage Switching Condition
S1 S4 S6 S7 i L t o n < 0
S2 S3 S5 S8 i L t o n > 0
Table 5. ZVS Conditions of Each Switching Tube in Mode F.
Table 5. ZVS Conditions of Each Switching Tube in Mode F.
Switching DeviceZero Voltage Switching Condition
S1 S4 S6 S7 i L t S 4 o n < 0
S2 S3 S5 S8 i L t S 5 o n > 0
Table 6. Startup Currents of Each Switching Tube in Mode F Before and After Adding Dead Time.
Table 6. Startup Currents of Each Switching Tube in Mode F Before and After Adding Dead Time.
Switching DeviceBefore Adding Dead TimeAfter Adding Dead Time
S1 π D 1 + M 2 D 5 D 1 D 2 π D 1 d + M 2 D 5 D 1 D 2 2 d
S4 π D 1 + M 2 D 5 D 1 3 D 2 π D 1 d + M 2 D 5 D 1 3 D 2 2 d
S5 π D 1 + 2 D 2 2 D 5 + M D 1 D 2 π 2 D 2 2 D 5 + D 1 d + M D 1 D 2 2 d
S8 π D 1 + 2 D 2 2 D 5 + M D 1 D 2 π 2 D 2 2 D 5 + D 1 d + M D 1 D 2 2 d
S3 π D 1 + M 2 D 5 + D 1 + D 2 π D 1 + d + M D 1 + D 2 2 D 5 + 2 d
Table 7. Startup Currents of Each Switching Tube in Mode B Before and After Adding Dead Time.
Table 7. Startup Currents of Each Switching Tube in Mode B Before and After Adding Dead Time.
Switching DeviceBefore Adding Dead TimeAfter Adding Dead Time
S1 2 π D 1 D 1 2 D 1 D 2 M D 3 + M D 2 + M D 3 2 < 0 2 π D 1 D 1 2 d D 1 D 2 M D 3 + M D 2 + D 1 d + D 2 d + M D 3 2 M d < 0
S4 2 π D 1 2 D 1 + D 1 D 2 + M D 3 M D 3 2 = 0 2 π D 1 D 1 2 d D 1 D 2 M D 3 + D 1 d + D 2 d + M d + M D 3 2
S5 2 π D 1 2 D 1 + D 1 D 2 + M D 3 M D 3 2 = 0 2 π D 1 D 1 2 d D 1 D 2 M D 3 + D 1 d + D 2 d + M d + M D 3 2
S8 2 π D 1 2 D 1 + D 1 D 2 + M D 3 M D 3 2 = 0 2 π D 1 D 1 2 d D 1 D 2 M D 3 + D 1 d + D 2 d + M d + M D 3 2
S3 2 π D 1 2 + D 1 D 2 M D 1 + M D 3 M D 3 2 > 0 2 π M D 1 D 1 D 2 D 1 2 M D 3 + D 1 d + D 2 d + M D 3 2 + M d > 0
S7 2 π D 1 2 + D 2 D 1 M D 3 2 = 0 2 π D 1 d D 1 D 2 D 1 2 + D 2 d + M D 3 2 < 0
S6 2 π D 1 2 + D 2 D 1 M D 3 2 = 0 2 π D 1 d D 1 D 2 D 1 2 + D 2 d + M D 3 2 M d > 0
S2 2 π D 1 2 + D 2 D 1 M D 3 2 = 0 2 π M D 1 D 1 D 2 D 1 2 M D 3 + M D 5 + D 1 d + D 2 d M d + M D 3 2 > 0
Table 8. Soft-switching Characteristics of Each Switching Tube Before and After the Addition of Dead Time.
Table 8. Soft-switching Characteristics of Each Switching Tube Before and After the Addition of Dead Time.
Switching DeviceBefore Adding Dead TimeAfter Adding Dead Time
S1ZVSZVS
S4ZCS i L t o n < 0 , ZVS i L t o n > 0 , HS
S5ZCS i L t o n < 0 , HS i L t o n > 0 , ZVS
S8ZCS i L t o n < 0 , HS i L t o n > 0 , ZVS
S3ZVSZVS
S7ZCSZVS
S6ZCSHS
S2ZCSZVS
Table 9. Optimized Control Strategies for Mode B and Mode F After Dead-Time Compensation.
Table 9. Optimized Control Strategies for Mode B and Mode F After Dead-Time Compensation.
ModePower RangeOptimal Solution
B 0 , 2 M 1 M D 2 = 2 P 1 M M 4 M d D 1 = ( D 2 + d ) M 1 M , D 3 = D 2 + d 1 M d D 4 = 0 , D 5 = D 2 + d
F 2 M ( 1 M ) , 4 7 D 2 = 1 M P 1 2 M 2 2 M + 1 2 2 M 2 2 M + 1 d D 5 = 1 4 2 M 2 2 M + 1 P 1 P + 2 M 2 M P 1 4 2 M 2 2 M + 1 D 1 + D 2 + d = 0.5 , D 4 = 0 , D 3 = 0.5 d
Table 10. Waveforms of Mode B under ideal conditions and after dead-time compensation.
Table 10. Waveforms of Mode B under ideal conditions and after dead-time compensation.
Switching DeviceBefore Adding Dead TimeAfter Dead-Time Compensation
S1ZVSZVS
S4ZCSZCS
S5ZCSZVS
S8ZCSZVS
S3ZVSZVS
S7ZCSZCS
S6ZCSZVS
S2ZCSZCS
Table 11. Simulation parameters.
Table 11. Simulation parameters.
ParameterSymbolMin.Typ.MaxUnitConditions
Drain-Source VoltageVDS 900VTC = 25 °C
Drain-Source On-State ResistanceRDS(on) 120155VGS = 15 V, ID = 15 A
170 VGS = 15 V, ID = 15 A, TJ = 150 °C
Gate Threshold VoltageVGS(th)1.82.13.5VVDS = VGS, ID = 3 mA
1.6 VDS = VGS, ID = 3 mA, TJ = 150 °C
DC Continuous Drain CurrentID 23AVGS = 15 V, TC = 150 °C, TJ ≤ 150 °C
15VGS = 15 V, TC = 100 °C, TJ ≤ 150 °C
Input CapacitanceCiss 414 pFVGS = 0 V, VDS = 600 V, f = 1 Mhz, VAC = 25 mV
Output CapacitanceCoss 48
Reverse Transfer CapacitanceCrss 3
Turn-On Delay Timetd(on) 6 nsVDD = 400 V, VGS = 4 V/15 V
ID = 15 A, RG(ext) = 2.5 Ω
Rise Timetr 32
Turn-Off Delay Timetd(off) 14
Table 12. Main circuit and control parameters.
Table 12. Main circuit and control parameters.
ParameterDescriptionsSpecifications
VoltagePrimary-side Voltage400 V
Secondary-side Voltage150 V
Switching Frequency50 kHz
TransformerTurn Ratio2:1
Inductor210 μH
Otherdead time800 ns
Table 13. Parameters of simulation and experimental platform of DAB.
Table 13. Parameters of simulation and experimental platform of DAB.
ParametersDescriptionsSpecifications
V 1 Primary-side Voltage400 V
V 2 Secondary-side Voltage100–200 V
f s Switching Frequency50 kHz
L Inductor210 μH
N Turn Ratio2:1
t d e a d dead time800 ns
Disclaimer/Publisher’s Note: The statements, opinions and data contained in all publications are solely those of the individual author(s) and contributor(s) and not of MDPI and/or the editor(s). MDPI and/or the editor(s) disclaim responsibility for any injury to people or property resulting from any ideas, methods, instructions or products referred to in the content.

Share and Cite

MDPI and ACS Style

Liu, P.; Yu, S.; Zhang, R.; Cheng, Y.; Yu, S. Analysis and Compensation of Dead-Time Effect in Dual Active Bridge with Asymmetric Duty Cycle. Symmetry 2025, 17, 1701. https://doi.org/10.3390/sym17101701

AMA Style

Liu P, Yu S, Zhang R, Cheng Y, Yu S. Analysis and Compensation of Dead-Time Effect in Dual Active Bridge with Asymmetric Duty Cycle. Symmetry. 2025; 17(10):1701. https://doi.org/10.3390/sym17101701

Chicago/Turabian Style

Liu, Pengfei, Shuairan Yu, Ruiyang Zhang, Yanming Cheng, and Shaojie Yu. 2025. "Analysis and Compensation of Dead-Time Effect in Dual Active Bridge with Asymmetric Duty Cycle" Symmetry 17, no. 10: 1701. https://doi.org/10.3390/sym17101701

APA Style

Liu, P., Yu, S., Zhang, R., Cheng, Y., & Yu, S. (2025). Analysis and Compensation of Dead-Time Effect in Dual Active Bridge with Asymmetric Duty Cycle. Symmetry, 17(10), 1701. https://doi.org/10.3390/sym17101701

Note that from the first issue of 2016, this journal uses article numbers instead of page numbers. See further details here.

Article Metrics

Back to TopTop