Variable Fractional-Order Dynamics in Dark Matter–Dark Energy Chaotic System: Discretization, Analysis, Hidden Dynamics, and Image Encryption
Abstract
1. Introduction
- The DM-DE chaotic system is discretized using piecewise constant argument method to increase complexity and reach chaotic flows at lower fractional-order value.
- Comprehensive dynamic analysis is conducted, covering integer-order, fractional-order, and VFO dynamics, along with coexisting attractors, multistability, hidden dynamics, and symmetry properties.
- A chaos-driven PRNG is designed based on the VFODM-DE system.
- An image encryption framework is proposed, and its performance is validated through extensive statistical and security analyses.
2. Fractional-Order DM-DE Chaotic System and Discretization
Local Stability Analysis via Jury Test
3. Dynamic Analysis of Discrete FODM-DE Chaotic System
3.1. Integer-Order Case
3.2. Fractional-Order Case
3.3. Commensurate Variable Fractional-Order Case
3.4. Symmetry Analysis of the VFODM-DE System
3.5. Multistability with Coexisting Attractors
3.6. Hidden Dynamics in the VFODM-DE System
4. Image Encryption
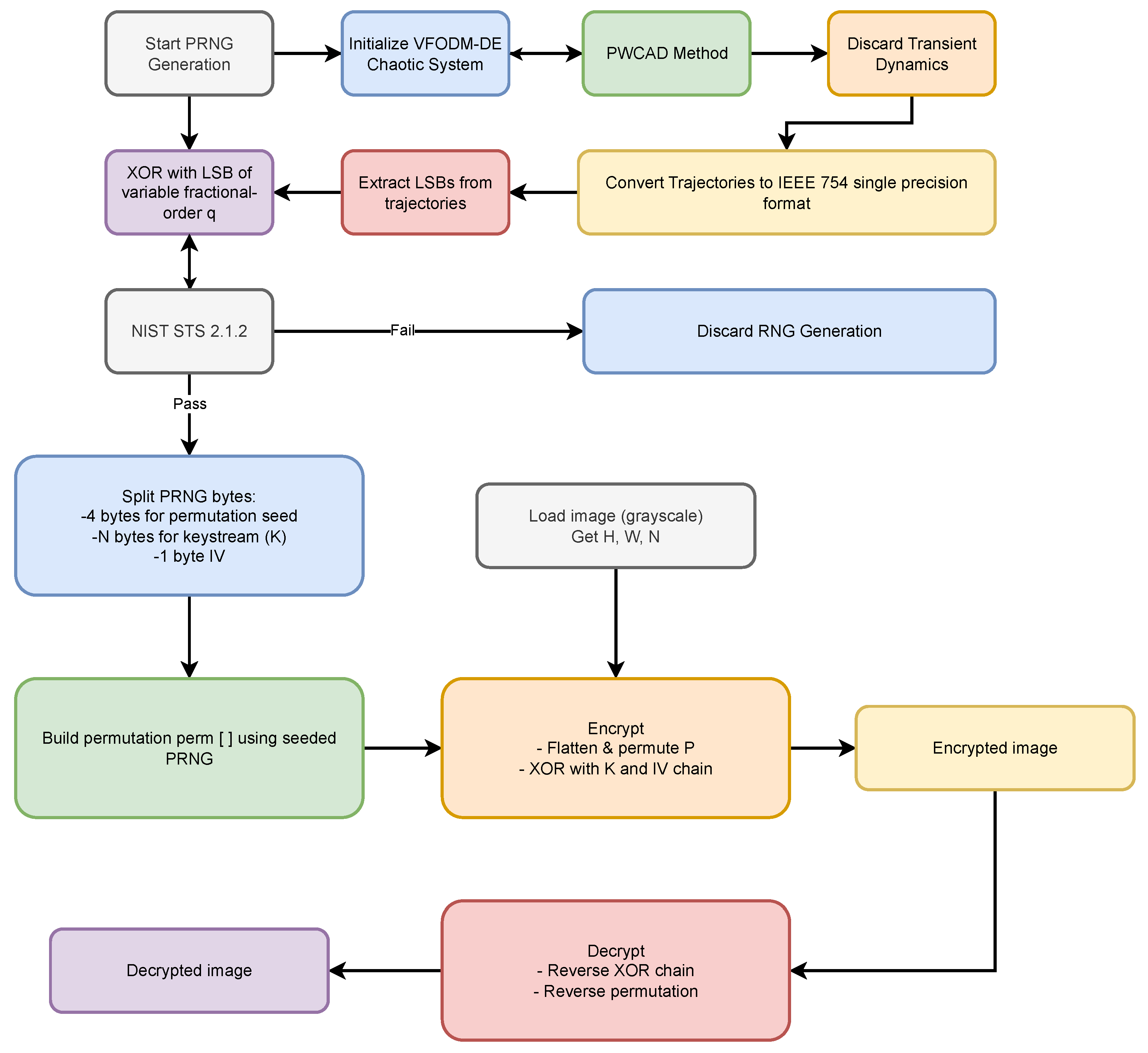
4.1. Pseudorandom Number Generator Design Based on VFODM-DE Chaotic System
- Step 1:
- Initialization of System Parameters: The nonlinear chaotic system parameters are first defined, including the control parameter , the integration step size , the total number of iterations , and the initial conditions . In addition, the variable fractional-order sequence is modulated using a signum-based periodic function to induce switching behavior in the system’s memory.
- Step 2:
- Generation of Chaotic Time Series: The state variables , , and are iteratively updated for using the PWCAD method adapted for variable fractional order. Each update involves the computation of the Gamma function and the fractional-order step size , which are used to integrate the system equations and generate the chaotic trajectories.
- Step 3:
- Visualization: After discarding the transient portion of the time series, the three-dimensional chaotic attractor is plotted to verify that the system exhibits the expected chaotic behavior.
- Step 4:
- IEEE 754 Conversion: For each sample n, the values of , , , and are converted into their IEEE 754 single-precision (32-bit) representations. This step ensures a uniform binary representation of the chaotic states, which facilitates subsequent bit-level operations.
- Step 5:
- Extraction of Least Significant Bytes: From each 32-bit floating-point representation, the least significant byte (LSB) is extracted. This approach improves randomness by emphasizing the fine-grained chaotic fluctuations, which are highly sensitive to the system’s initial conditions and parameter variations.
- Step 6:
- XOR-based Mixing: The extracted LSBs of x, y, and z are combined using bitwise XOR operations to produce an intermediate byte. This result is then XORed with the LSB of q to yield the final random byte. This step enhances the statistical uniformity and unpredictability of the output by mixing information from all four chaotic state variables.
- Step 7:
- Bitstream Assembly: Each resulting byte is converted into its 8-bit binary representation, and the bits are concatenated to form a continuous bitstream. This process is repeated for all N samples, producing a sufficiently long binary sequence suitable for statistical testing.
- Step 8:
- Validation and Output: The total number of generated bits is checked to ensure that it satisfies the minimum requirement of at least 1 Mbit, as recommended by the NIST SP800-22 test suite. The final bitstream is then written to a text file (e.g., trng_bits.txt), making it available for use in subsequent encryption and decryption experiments.
| Algorithm 1 Proposed PRNG bit generation from VFODM-DE chaotic system. |
| Require: Chaotic state sequences , , and fractional-order parameter of length N Ensure: Output bitstream B of at least 1 Mbit
|
4.2. Encryption–Decryption Processes
- Step 1:
- Reading and Preprocessing the PRNG Output: The bitstream generated by the VFODM-DE-based random number generator (stored in prng_bits.txt) is read as a sequence of characters composed of ‘0’ and ‘1’. All non-binary characters are removed, and if the total number of bits is not a multiple of 8, zero-padding is applied to reach the nearest byte boundary. This ensures that the bitstream can be grouped into complete bytes for subsequent operations.
- Step 2:
- Conversion of Bits to Bytes: The cleaned binary stream is grouped into 8-bit segments, and each group is converted to its corresponding decimal value to obtain an array of 8-bit unsigned integers (uint8). This operation transforms the raw TRNG output into a form suitable for use as cryptographic keystream and permutation seeds.
- Step 3:
- Image Loading and Preparation: The selected plaintext image (e.g., Airport.tiff) is loaded. The image is then cast to uint8 format, and its height (H), width (W), and total number of pixels () are computed. These parameters determine how many bytes from the TRNG output are needed for the encryption process.
- Step 4:
- Keystream Segmentation and Parameter Extraction: The PRNG byte sequence is divided into three parts: (i) the first 4 bytes are used as a seed for generating a random pixel permutation, (ii) the next N bytes serve as the encryption keystream (K), and (iii) one additional byte is reserved as an initialization vector (IV). This segmentation ensures both confusion (through permutation) and diffusion (through keystream masking).
- Step 5:
- Generation of Pixel Permutation: A 4-byte segment denoted as is extracted from the initial part of the PRNG byte stream and typecast into a 32-bit integer seed. This seed is then used to initialize the pseudorandom number generator. Based on this seeded RNG, a pseudorandom permutation over the index set is constructed using the Fisher–Yates shuffling algorithm. This permutation determines the new positions of the N pixels in the flattened image vector, thereby providing confusion at the pixel level prior to the diffusion process.
- Step 6:
- Encryption Process: The plaintext image is first flattened into a one-dimensional pixel vector and then permuted according to the previously generated permutation . After permutation, each pixel is encrypted using the keystream K through a chained XOR-based diffusion process, where the output of each step depends on both the current pixel and the previous ciphertext byte (initialized by the IV). Finally, the resulting encrypted bytes are reshaped back to the original image dimensions to obtain the ciphertext image.
- Step 7:
- Decryption Process: Decryption uses the same permutation , keystream K, and IV values as in the encryption stage. Each ciphertext byte is processed through the inverse of the diffusion operation to recover the permuted plaintext sequence, after which the inverse permutation is applied to restore the original pixel order. The recovered pixels are then reshaped into their original two-dimensional format to reconstruct the plaintext image.
- Step 8:
- Correctness Verification: Finally, the decrypted image is compared to the original plaintext image on a pixel-by-pixel basis using the isequal function. If the encryption and decryption procedures are implemented correctly, the two images are identical, confirming lossless recovery of the original data.
| Algorithm 2 PRNG-based grayscale image encryption. |
| Require: Grayscale image I of size , PRNG bitstream file prng_bits.txt Ensure: Cipher image C
|
4.3. Security and Efficiency Evaluations
4.3.1. Key Space Analysis
4.3.2. Key Sensitivity Analysis
4.3.3. Histogram Uniformity Analysis
4.3.4. Correlation Coefficient Reduction
4.3.5. Information Entropy Evaluation
4.3.6. Differential Attack Analysis Using NPCR and UACI
4.3.7. Robustness Analysis
4.3.8. Encryption Efficiency Evaluation
5. Results and Discussion
6. Conclusions
Funding
Data Availability Statement
Conflicts of Interest
Abbreviations
| FODM-DE | Fractional-order dark matter–dark energy |
| PWCAD | Piecewise constant argument discretization |
| VFO | Variable fractional order |
| PRNG | Pseudorandom number generator |
| MLE | Maximum Lyapunov exponent |
| LSB | Least significant byte |
| NPCR | Number of pixels change rate |
| UACI | Unified average changing intensity |
References
- Iqbal, S.; Wang, J. Analysis of a Novel Fractional order Hyper-chaotic System: Dynamics, Stability and Synchronization analysis. Phys. Lett. A 2025, 130770. [Google Scholar] [CrossRef]
- Gökyıldırım, A. Dynamical Analysis and Electronic Circuit Implementation of Fractional-order Chen System. Chaos Theory Appl. 2023, 5, 127–132. [Google Scholar] [CrossRef]
- Demirtas, M.; Ahmad, F. Fractional fuzzy PI controller using particle swarm optimization to improve power factor by boost converter. Int. J. Optim. Control. Theor. Appl. (IJOCTA) 2023, 13, 205–213. [Google Scholar] [CrossRef]
- Lenka, B.K.; Upadhyay, R.K. Synchronization in master–slave ψ-Caputo fractional systems. Nonlinear Dyn. 2025, 113, 19987–20000. [Google Scholar] [CrossRef]
- Hu, H.; Cao, Y.; Hao, J.; Li, X.; Mou, J. A novel chaotic system with hidden attractor and its application in color image encryption. Multimed. Tools Appl. 2023, 82, 4343–4369. [Google Scholar] [CrossRef]
- Diethelm, K.; Ford, N.J.; Freed, A.D. A predictor-corrector approach for the numerical solution of fractional differential equations. Nonlinear Dyn. 2002, 29, 3–22. [Google Scholar] [CrossRef]
- Li, H.; Shen, Y.; Han, Y.; Dong, J.; Li, J. Determining Lyapunov exponents of fractional-order systems: A general method based on memory principle. Chaos Solitons Fractals 2023, 168, 113167. [Google Scholar] [CrossRef]
- Kartal, S.; Gurcan, F. Discretization of conformable fractional differential equations by a piecewise constant approximation. Int. J. Comput. Math. 2019, 96, 1849–1860. [Google Scholar] [CrossRef]
- Tian, H.; Yi, X.; Zhang, Y.; Wang, Z.; Xi, X.; Liu, J. Dynamical Analysis, Feedback Control Circuit Implementation, and Fixed-Time Sliding Mode Synchronization of a Novel 4D Chaotic System. Symmetry 2025, 17, 1252. [Google Scholar] [CrossRef]
- Nabil, H.; Tayeb, H. A secure communication scheme based on generalized modified projective synchronization of a new 4-D fractional-order hyperchaotic system. Phys. Scr. 2024, 99, 095203. [Google Scholar] [CrossRef]
- Akgul, A.; Yaz, M.; Emin, B. Chaos-based approaches to data security: Analysis of incommensurate fractional-order Arneodo chaotic system and engineering application on a microcomputer. Integration 2025, 102, 102355. [Google Scholar] [CrossRef]
- Al-Taani, H.; Abu Hammad, M.; Abudayah, M.; Diabi, L.; Ouannas, A. Asymmetry and symmetry in new three-dimensional chaotic map with commensurate and incommensurate fractional orders. Symmetry 2024, 16, 1447. [Google Scholar] [CrossRef]
- Hammouch, Z.; Yavuz, M.; Özdemir, N. Numerical solutions and synchronization of a variable-order fractional chaotic system. Math. Model. Numer. Simul. Appl. 2021, 1, 11–23. [Google Scholar] [CrossRef]
- Allogmany, R.; Almuallem, N.A.; Alsemiry, R.D.; Abdoon, M.A. Exploring Chaos in Fractional Order Systems: A Study of Constant and Variable-Order Dynamics. Symmetry 2025, 17, 605. [Google Scholar] [CrossRef]
- Wei, Z.; Akgul, A.; Kocamaz, U.E.; Moroz, I.; Zhang, W. Control, electronic circuit application and fractional-order analysis of hidden chaotic attractors in the self-exciting homopolar disc dynamo. Chaos Solitons Fractals 2018, 111, 157–168. [Google Scholar] [CrossRef]
- Matouk, A. Chaotic attractors that exist only in fractional-order case. J. Adv. Res. 2023, 45, 183–192. [Google Scholar] [CrossRef]
- Danca, M.F.; Kuznetsov, N.V.; Chen, G. Approximating hidden chaotic attractors via parameter switching. Chaos 2018, 28, 013127. [Google Scholar] [CrossRef]
- Danca, M.F. Hidden chaotic attractors in fractional-order systems. Nonlinear Dyn. 2017, 89, 577–586. [Google Scholar] [CrossRef]
- Lai, Q.; Yang, L.; Liu, Y. Design and realization of discrete memristive hyperchaotic map with application in image encryption. Chaos Solitons Fractals 2022, 165, 112781. [Google Scholar] [CrossRef]
- Yu, F.; He, S.; Yao, W.; Cai, S.; Xu, Q. Bursting firings in memristive hopfield neural network with image encryption and hardware implementation. IEEE Trans. Comput. Aided Des. Integr. Circuits Syst. 2025. [Google Scholar] [CrossRef]
- Feng, W.; Zhang, K.; Zhang, J.; Zhao, X.; Chen, Y.; Cai, B.; Zhu, Z.; Wen, H.; Ye, C. Integrating Fractional-Order Hopfield Neural Network with Differentiated Encryption: Achieving High-Performance Privacy Protection for Medical Images. Fractal Fract. 2025, 9, 426. [Google Scholar] [CrossRef]
- Liu, Q.; Wang, Y.; Wang, J.; Wang, Q.H. Optical image encryption using chaos-based compressed sensing and phase-shifting interference in fractional wavelet domain. Opt. Rev. 2018, 25, 46–55. [Google Scholar] [CrossRef]
- Roy, M.; Chakraborty, S.; Mali, K. An evolutionary image encryption system with chaos theory and DNA encoding. Multimed. Tools Appl. 2023, 82, 33607–33635. [Google Scholar] [CrossRef]
- Kumari, M.; Gupta, S. Performance comparison between Chaos and quantum-chaos based image encryption techniques. Multimed. Tools Appl. 2021, 80, 33213–33255. [Google Scholar] [CrossRef] [PubMed]
- Li, H.; Yu, S.; Feng, W.; Chen, Y.; Zhang, J.; Qin, Z.; Zhu, Z.; Wozniak, M. Exploiting dynamic vector-level operations and a 2D-enhanced logistic modular map for efficient chaotic image encryption. Entropy 2023, 25, 1147. [Google Scholar] [CrossRef]
- Iqbal, S.; Wang, J.; Calgan, H. Fractional chaotic dynamics in the rucklidge system and its application to image encryption. Nonlinear Dyn. 2025, 1–25. [Google Scholar] [CrossRef]
- Wu, G.C.; Deng, Z.G.; Baleanu, D.; Zeng, D.Q. New variable-order fractional chaotic systems for fast image encryption. Chaos 2019, 29, 083103. [Google Scholar] [CrossRef]
- Aydiner, E. Chaotic Interaction Between Dark Matter and Dark Energy. Int. J. Theor. Phys. 2025, 64, 1–17. [Google Scholar] [CrossRef]
- Danca, M.F. Chaotic hidden attractor in a fractional order system modeling the interaction between dark matter and dark energy. Commun. Nonlinear Sci. Numer. Simul. 2024, 131, 107838. [Google Scholar] [CrossRef]
- Demirtas, M.; Sharkh, S.M.; Gokyildirim, A.; Calgan, H. Secure operation of a stand-alone wind energy system based on an incommensurate fractional-order chaotic system. Appl. Energy 2025, 384, 125477. [Google Scholar] [CrossRef]
- Ucar, E.; Özdemir, N.; Altun, E. Fractional order model of immune cells influenced by cancer cells. Math. Model. Nat. Phenom. 2019, 14, 308. [Google Scholar] [CrossRef]
- El Raheem, Z.; Salman, S. On a discretization process of fractional-order logistic differential equation. J. Egypt. Math. Soc. 2014, 22, 407–412. [Google Scholar] [CrossRef]
- Agarwal, R.P.; El-Sayed, A.M.; Salman, S.M. Fractional-order Chua’s system: Discretization, bifurcation and chaos. Adv. Differ. Equ. 2013, 2013, 1–13. [Google Scholar] [CrossRef]
- Emin, B.; Akgul, A.; Horasan, F.; Gokyildirim, A.; Calgan, H.; Volos, C. Secure encryption of biomedical images based on Arneodo chaotic system with the lowest fractional-order value. Electronics 2024, 13, 2122. [Google Scholar] [CrossRef]
- El-Sayed, A.; Salman, S. On a discretization process of fractional-order Riccati differential equation. J. Fract. Calc. Appl 2013, 4, 251–259. [Google Scholar]
- Rosenstein, M.T.; Collins, J.J.; De Luca, C.J. A practical method for calculating largest Lyapunov exponents from small data sets. Phys. D Nonlinear Phenom. 1993, 65, 117–134. [Google Scholar] [CrossRef]
- Calgan, H. Incommensurate fractional-order analysis of a chaotic system based on interaction between dark matter and dark energy with engineering applications. Phys. A Stat. Mech. Its Appl. 2024, 635, 129490. [Google Scholar] [CrossRef]
- Hosbas, M.Z.; Emin, B.; Kaçar, F. True Random Number Generator Design with A Fractional Order Sprott B Chaotic System. ADBA Comput. Sci. 2025, 2, 50–55. [Google Scholar] [CrossRef]
- IEEE Std 754-2019; IEEE Standard for Floating-Point Arithmetic. IEEE: New York, NY, USA, 2019.
- Feng, W.; Zhang, J.; Chen, Y.; Qin, Z.; Zhang, Y.; Ahmad, M.; Woźniak, M. Exploiting robust quadratic polynomial hyperchaotic map and pixel fusion strategy for efficient image encryption. Expert Syst. Appl. 2024, 246, 123190. [Google Scholar] [CrossRef]
- Sambas, A.; Benkouider, K.; Kaçar, S.; Ceylan, N.; Vaidyanathan, S.; Sulaiman, I.M.; Mohamed, M.A.; Ayob, A.F.M.; Muni, S.S. Dynamic analysis and circuit design of a new 3d highly chaotic system and its application to pseudo random number generator (prng) and image encryption. SN Comput. Sci. 2024, 5, 420. [Google Scholar] [CrossRef]
- Jackson, J.; Perumal, R. A novel 2D hyperchaotic sine logistic map based image encryption scheme. J. Opt. 2024, 1–16. [Google Scholar] [CrossRef]
- Ramar, R.; Vaidyanathan, S.; Akgul, A.; Emin, B. A new chaotic jerk system with cubic and hyperbolic sine nonlinearities and its application to random number generation and biomedical image encryption. Sci. Iran. 2024. [Google Scholar] [CrossRef]
- Chen, C.; Lu, T.; Yan, B. An Image Encryption Method Based on a Two-Dimensional Cross-Coupled Chaotic System. Symmetry 2025, 17, 1221. [Google Scholar] [CrossRef]
- Wang, X.; Dai, X.; Wang, Y.; Wang, E. N-dimensional non-degenerate chaos based on singular value estimation with application in dynamic DNA image encryption. Nonlinear Dyn. 2025, 113, 7315–7349. [Google Scholar] [CrossRef]
- Alghamdi, Y.; Munir, A.; Ahmad, J. A lightweight image encryption algorithm based on chaotic map and random substitution. Entropy 2022, 24, 1344. [Google Scholar] [CrossRef]
- Gokyildirim, A.; Çiçek, S.; Calgan, H.; Akgul, A. Fractional-order Sprott K chaotic system and its application to biometric iris image encryption. Comput. Biol. Med. 2024, 179, 108864. [Google Scholar] [CrossRef]
- Haridas, T.; Upasana, S.; Vyshnavi, G.; Krishnan, M.S.; Muni, S.S. Chaos-based audio encryption: Efficacy of 2D and 3D hyperchaotic systems. Frankl. Open 2024, 8, 100158. [Google Scholar] [CrossRef]
- Ye, C.; Tan, S.; Wang, J.; Shi, L.; Zuo, Q.; Feng, W. Social image security with encryption and watermarking in hybrid domains. Entropy 2025, 27, 276. [Google Scholar] [CrossRef]
- Yu, F.; Tan, B.; He, T.; He, S.; Huang, Y.; Cai, S.; Lin, H. A wide-range adjustable conservative memristive hyperchaotic system with transient quasi-periodic characteristics and encryption application. Mathematics 2025, 13, 726. [Google Scholar] [CrossRef]













| q | Fixed Points (, ) | Stability | |||
|---|---|---|---|---|---|
| 0.63 | (±2.48, ±0.40, 6.16) | 0.0029 > 0 | 7.5546 > 0 | |0.8983| < 1 | Stable |
| 0.70 | (±2.48, ±0.40, 6.16) | 0.0011 > 0 | 7.6727 > 0 | |0.9234| < 1 | Stable |
| 0.80 | (±2.48, ±0.40, 6.16) | 0.0002 > 0 | 7.7932 > 0 | |0.9504| < 1 | Stable |
| 0.90 | (±2.48, ±0.40, 6.16) | 0.0001 > 0 | 7.8715 > 0 | |0.9687| < 1 | Stable |
| 0.98 | (±2.48, ±0.40, 6.16) | > 0 | 7.9131 > 0 | |0.9786| < 1 | Stable |
| Test Type | p-Value | Conclusion |
|---|---|---|
| Frequency (Monobit) | 0.2301 | Passed |
| Frequency within a Block | 0.3300 | Passed |
| Runs Test | 0.2843 | Passed |
| Longest Run of Ones | 0.3289 | Passed |
| Binary Matrix Rank | 0.3973 | Passed |
| DFT (Spectral) Test | 0.7550 | Passed |
| Non-Overlapping Template | 0.6239 | Passed |
| Overlapping Template | 0.2782 | Passed |
| Maurer’s Universal | 0.2200 | Passed |
| Linear Complexity | 0.1677 | Passed |
| Serial Test 1 | 0.3479 | Passed |
| Serial Test 2 | 0.2149 | Passed |
| Approximate Entropy | 0.0219 | Passed |
| Cumulative Sums (Forward) | 0.4436 | Passed |
| Cumulative Sums (Reverse) | 0.2885 | Passed |
| Random Excursions | 0.3803 | Passed |
| Random Excursions Variant | 0.0756 | Passed |
| Image | Original | Encrypted | ||||
|---|---|---|---|---|---|---|
| Horizontal | Vertical | Diagonal | Horizontal | Vertical | Diagonal | |
| Baby | 0.9740 | 0.9745 | 0.9591 | 0.0090 | 0.0052 | 0.0137 |
| Airplane | 0.9468 | 0.9673 | 0.9179 | −0.0108 | 0.0199 | −0.0077 |
| Couple | 0.9325 | 0.9018 | 0.8278 | −0.0152 | 0.0126 | −0.0187 |
| Aerial | 0.8971 | 0.8732 | 0.8060 | −0.0074 | −0.0071 | 0.0062 |
| Male | 0.9769 | 0.9818 | 0.9664 | −0.0351 | 0.0263 | 0.0243 |
| Airport | 0.9144 | 0.9042 | 0.8611 | 0.0170 | −0.0083 | 0.0036 |
| Ref. [42] (256 × 256) (Avg.) | 0.9351 | 0.9655 | 0.9108 | 0.0776 | 0.0765 | 0.0476 |
| Ref. [44] (256 × 256) (Avg.) | 0.9444 | 0.9681 | 0.9245 | −0.0063 | −0.0126 | 0.0022 |
| Ref. [43] (512 × 512) | 0.9792 | 0.9815 | 0.9591 | −0.0041 | −0.0053 | −0.0002 |
| Ref. [45] (512 × 512) (Avg.) | 0.9765 | 0.9610 | 0.9490 | 0.0077 | 0.0002 | −0.0069 |
| Ref. [26] (1024 × 1024) | 0.9813 | 0.9774 | 0.9671 | −0.0006 | 0.0001 | −0.0015 |
| Ref. [46] (1024 × 1024) (Avg.) | - | - | - | −0.0372 | −0.0061 | 0.0003 |
| Image | Original Entropy | Encrypted Entropy |
|---|---|---|
| Baby | 7.4004 | 7.9969 |
| Airplane | 6.4523 | 7.9976 |
| Couple | 7.2010 | 7.9993 |
| Aerial | 6.9940 | 7.9994 |
| Male | 7.5237 | 7.9998 |
| Airport | 6.8303 | 7.9998 |
| Ref. [42] (256 × 256) (Avg.) | - | 7.9994 |
| Ref. [44] (256 × 256) (Avg.) | 7.2404 | 7.9974 |
| Ref. [43] (512 × 512) | 6.6491 | 7.9993 |
| Ref. [45] (512 × 512) (Avg.) | 7.2723 | 7.9994 |
| Ref. [26] (1024 × 1024) | - | 7.9998 |
| Ref. [46] (1024 × 1024) | - | 7.9992 |
| Image | NPCR (%) | UACI (%) |
|---|---|---|
| Baby | 99.6155 | 33.2406 |
| Airplane | 99.6017 | 33.6515 |
| Couple | 99.5987 | 33.5016 |
| Aerial | 99.6067 | 33.4176 |
| Male | 99.6019 | 33.4767 |
| Airport | 99.5998 | 33.4982 |
| Ref. [42] (256 × 256) (Avg.) | 99.6100 | 33.4000 |
| Ref. [44] (256 × 256) (Avg.) | 99.6033 | 33.4720 |
| Ref. [43] (512 × 512) | 99.5868 | 33.5302 |
| Ref. [45] (512 × 512) (Avg.) | 99.6123 | 33.4830 |
| Ref. [26] (1024 × 1024) | 99.6000 | 33.4800 |
| Ref. [46] (1024 × 1024) | 99.6146 | 33.4947 |
Disclaimer/Publisher’s Note: The statements, opinions and data contained in all publications are solely those of the individual author(s) and contributor(s) and not of MDPI and/or the editor(s). MDPI and/or the editor(s) disclaim responsibility for any injury to people or property resulting from any ideas, methods, instructions or products referred to in the content. |
© 2025 by the author. Licensee MDPI, Basel, Switzerland. This article is an open access article distributed under the terms and conditions of the Creative Commons Attribution (CC BY) license (https://creativecommons.org/licenses/by/4.0/).
Share and Cite
Calgan, H. Variable Fractional-Order Dynamics in Dark Matter–Dark Energy Chaotic System: Discretization, Analysis, Hidden Dynamics, and Image Encryption. Symmetry 2025, 17, 1655. https://doi.org/10.3390/sym17101655
Calgan H. Variable Fractional-Order Dynamics in Dark Matter–Dark Energy Chaotic System: Discretization, Analysis, Hidden Dynamics, and Image Encryption. Symmetry. 2025; 17(10):1655. https://doi.org/10.3390/sym17101655
Chicago/Turabian StyleCalgan, Haris. 2025. "Variable Fractional-Order Dynamics in Dark Matter–Dark Energy Chaotic System: Discretization, Analysis, Hidden Dynamics, and Image Encryption" Symmetry 17, no. 10: 1655. https://doi.org/10.3390/sym17101655
APA StyleCalgan, H. (2025). Variable Fractional-Order Dynamics in Dark Matter–Dark Energy Chaotic System: Discretization, Analysis, Hidden Dynamics, and Image Encryption. Symmetry, 17(10), 1655. https://doi.org/10.3390/sym17101655

