Balance Controller Design for Inverted Pendulum Considering Detail Reward Function and Two-Phase Learning Protocol
Abstract
1. Introduction
- (1)
- A DRF is designed according to the learning efficiency, learning pertinence, and control stability of the IP system controller. Compared with the existing SRF, the DRF significantly improves the learning efficiency and control flexibility of the controller. In addition, the controller has remarkable robustness.
- (2)
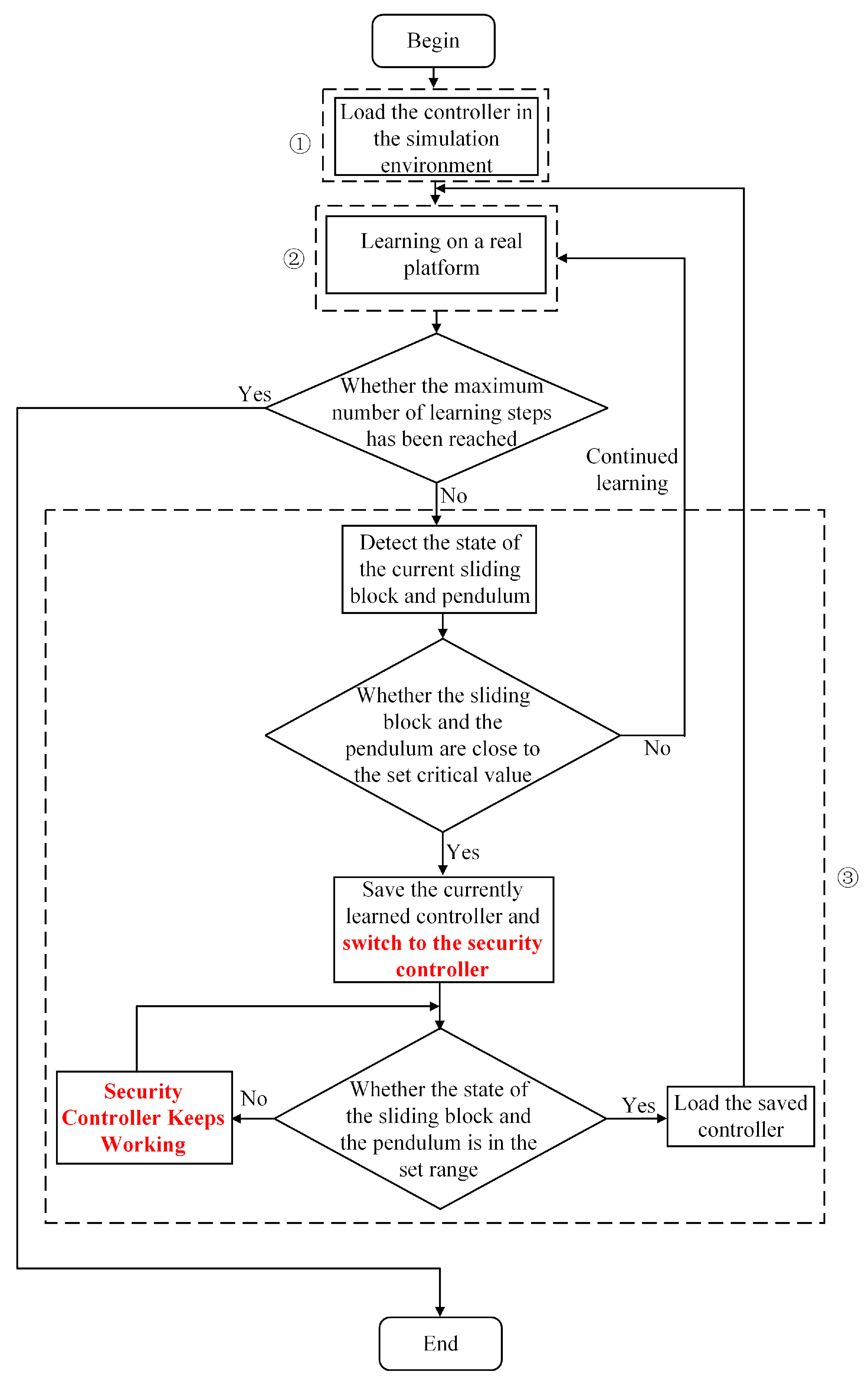
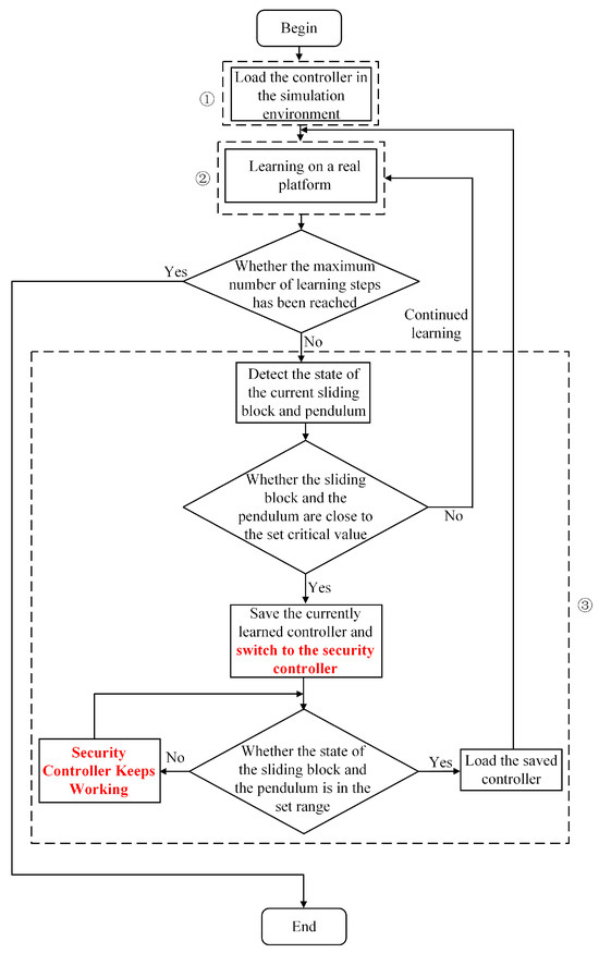
- After obtaining a robust offline IP controller using the DRF, a security controller is designed to ensure that the offline IP controller learns the control experience twice on the real IP platform.
2. Background
2.1. Dynamic Model of IP
2.2. Stability Analysis of the IP
2.3. Concept of DRL
2.4. DDPG Algorithm and IP Network Structure
3. Proposed Approach
3.1. Inverted Pendulum DRF
- (1)
- The evaluation function
- (2)
- The evaluation function and
- (3)
- The evaluation function
3.2. IP Security Controller
| Algorithm 1 Offline Learning with DDPG |
| Randomly initialize the weights of critic network Randomly initialize the weights of actor network Randomly initialize the weights of and : , Initialize the replay buffer D Load IP dynamic model Set the safe range of IP state 1. for episode = 1 to MaxEpisode do 2. Initialize noise process for exploration 3. Randomly initialize IP states 4. Obtain the current state of the IP: 5. for step = 1 to do 6. Select action 7. Observe reward and new state 8. Store transition in replay buffer D 9. Randomly sample experience batch from D:, calculation 10. Update critic network weights: 11. Update actor network weights: 12. Update target network weights: , 13. if exceed the safe range then 14. break 15. end if 16. end for 17. end for |
- (1)
- Apply the learned controller to the real platform, and then observe the linearity of the system output value near the equilibrium point.
- (2)
- The system’s output value is linearized, and the constant coefficients are derived from the processing results.
4. Experiments and Results
4.1. Offline Learning and Testing
4.1.1. Comparison of Test Effects of Different Detail Evaluation Functions
4.1.2. Comparison of SRF and DRF
4.2. Online Learning and Testing
4.2.1. Stability Test after Applying the Offline Controller to the Real Platform
4.2.2. Stability Test of the Offline Controller after Online Learning
4.2.3. Robustness Testing of the Offline Controller after Online Learning
4.2.4. Adjustment Capacity Testing of the Offline Controller after Online Learning
5. Conclusions and Future Work
Author Contributions
Funding
Data Availability Statement
Acknowledgments
Conflicts of Interest
References
- Ibanez, C.A.; Frias, O.G.; Castanon, M.S. Lyapunov-based controller for the inverted pendulum cart system. Nonlinear Dyn. 2005, 40, 367–374. [Google Scholar] [CrossRef]
- Rigatos, G.; Busawon, K.; Pomares, J.; Abbaszadeh, M. Nonlinear optimal control for the wheeled inverted pendulum system. Robotica 2020, 38, 29–47. [Google Scholar] [CrossRef]
- Balcazar, R.; Rubio, J.J.; Orozco, E.; Garcia, E. The regulation of an electric oven and an inverted pendulum. Symmetry 2022, 14, 759. [Google Scholar] [CrossRef]
- Özmen, N.G.; Marul, M. Stabilization and tracking control of an xz type inverted pendulum system using Lightning Search Algorithm tuned nonlinear PID controller. Robotica 2022, 40, 2428–2448. [Google Scholar] [CrossRef]
- Susanto, E.; Wibowo, A.S.; Rachman, E.G. Fuzzy swing up control and optimal state feedback stabilization for self-erecting inverted pendulum. IEEE Access 2020, 8, 6496–6504. [Google Scholar] [CrossRef]
- Johnson, T.; Zhou, S.; Cheah, W.; Mansell, W.; Young, R.; Watson, S. Implementation of a perceptual controller for an inverted pendulum robot. J. Intell. Robot. Syst. 2020, 99, 683–692. [Google Scholar] [CrossRef]
- Shreedharan, S.; Ravikumar, V.; Mahadevan, S.K. Design and control of real-time inverted pendulum system with force-voltage parameter correlation. Int. J. Dyn. Control 2021, 9, 1672–1680. [Google Scholar] [CrossRef]
- Bae, H.; Oh, J.H. Biped robot state estimation using compliant inverted pendulum model. Robot. Auton. Syst. 2018, 108, 38–50. [Google Scholar] [CrossRef]
- Lee, S.; Yoon, S.; Jeong, Y.; Seo, J.; Park, S.; Han, S. Design and Implementation of a Two-Wheeled Inverted Pendulum Robot With a Sliding Mechanism for Off-Road Transportation. IEEE Robot. Autom. Lett. 2023, 8, 4004–4011. [Google Scholar] [CrossRef]
- Cui, L.; Wang, S.; Zhang, J.; Zhang, D.S.; Lai, J.; Zheng, Y.; Zhang, Z.Y.; Jiang, Z.P. Learning-based balance control of wheel-legged robots. IEEE Robot. Autom. Lett. 2021, 6, 7667–7674. [Google Scholar] [CrossRef]
- Choi, S.Y.; Le, T.P.; Nguyen, Q.D.; Layek, M.A.; Lee, S.G.; Chung, T.C. Toward self-driving bicycles using state-of-the-art deep reinforcement learning algorithms. Symmetry 2019, 11, 290. [Google Scholar] [CrossRef]
- Valluru, S.K.; Singh, M.; Chadli, M. Stabilization of nonlinear inverted pendulum system using MOGA and APSO tuned nonlinear PID controller. Cogent Eng. 2017, 4, 1357314. [Google Scholar] [CrossRef]
- Wang, J.J. Simulation studies of inverted pendulum based on PID controllers. Simul. Model. Pract. Theory 2011, 19, 440–449. [Google Scholar] [CrossRef]
- Zhang, X.L.; Fan, H.M.; Zang, J.Y.; Zhao, L.; Hao, S. Nonlinear control of triple inverted pendulum based on GA–PIDNN. Nonlinear Dyn. 2015, 79, 1185–1194. [Google Scholar] [CrossRef]
- Chawla, I.; Singla, A. Real-time stabilization control of a rotary inverted pendulum using LQR-based sliding mode controller. Arab. J. Sci. Eng. 2021, 46, 2589–2596. [Google Scholar] [CrossRef]
- Bilgic, H.H.; Sen, M.A.; Kalyoncu, M. Tuning of LQR controller for an experimental inverted pendulum system based on The Bees Algorithm. J. Vibroeng. 2016, 18, 3684–3694. [Google Scholar] [CrossRef]
- Önen, Ü.; Çakan, A.; İlhan, İ. Particle swarm optimization based lqr control of an inverted pendulum. Eng. Technol. J. 2017, 2, 168–174. [Google Scholar] [CrossRef]
- Kuczmann, M. State space based linear controller design for the inverted pendulum. Acta Tech. Jaurinensis 2019, 12, 130–147. [Google Scholar] [CrossRef]
- Siradjuddin, I.; Amalia, Z.; Rohadi, E.; Setiawan, A.; Yudaningtyas, E. State-feedback control with a full-state estimator for a cart-inverted pendulum system. Int. J. Eng. Technol. 2018, 7, 203–209. [Google Scholar] [CrossRef]
- Saleem, O.; Abbas, F.; Iqbal, J. Complex fractional-order LQIR for inverted-pendulum-type robotic mechanisms: Design and experimental validation. Mathematics 2023, 11, 913. [Google Scholar] [CrossRef]
- Saleem, O.; Iqbal, J. Phase-Based Adaptive Fractional LQR for Inverted-Pendulum-Type Robots: Formulation and Verification. IEEE Access 2024, 12, 93185–93196. [Google Scholar] [CrossRef]
- Irfan, S.; Mehmood, A.; Razzaq, M.T.; Iqbal, J. Advanced sliding mode control techniques for Inverted Pendulum: Modelling and simulation. Eng. Sci. Technol. Int. J. 2018, 21, 753–759. [Google Scholar] [CrossRef]
- Yiğit, İ. Model free sliding mode stabilizing control of a real rotary inverted pendulum. J. Vib. Control 2017, 23, 1645–1662. [Google Scholar] [CrossRef]
- Wang, J.J.; Liu, G.Y. Hierarchical sliding-mode control of spatial inverted pendulum with heterogeneous comprehensive learning particle swarm optimization. Inf. Sci. 2019, 495, 14–36. [Google Scholar] [CrossRef]
- Ebrahimi Mollabashi, H.; Mazinan, A.H. Incremental SMC-based CNF control strategy considering magnetic ball suspension and inverted pendulum systems through cuckoo search-genetic optimization algorithm. Complex Intell. Syst. 2019, 5, 353–362. [Google Scholar] [CrossRef]
- Mahmoud, M.S.; Nasir, M.T. Robust control design of wheeled inverted pendulum assistant robot. IEEE/CAA J. Autom. Sin. 2017, 4, 628–638. [Google Scholar] [CrossRef]
- Zabihifar, S.H.; Yushchenko, A.S.; Navvabi, H. Robust control based on adaptive neural network for Rotary inverted pendulum with oscillation compensation. Neural Comput. Appl. 2020, 32, 14667–14679. [Google Scholar] [CrossRef]
- Ohhira, T.; Shimada, A. Model predictive control for an inverted-pendulum robot with time-varying constraints. IFAC-PapersOnLine 2017, 50, 776–781. [Google Scholar] [CrossRef]
- Hirose, N.; Tajima, R.; Koyama, N.; Sukigara, K.; Tanaka, M. Following control approach based on model predictive control for wheeled inverted pendulum robot. Adv. Robot. 2016, 30, 374–385. [Google Scholar] [CrossRef]
- Su, X.J.; Xia, F.G.; Liu, J.X.; Wu, L.G. Event-triggered fuzzy control of nonlinear systems with its application to inverted pendulum systems. Automatica 2018, 94, 236–248. [Google Scholar] [CrossRef]
- Chiu, C.H.; Hung, Y.T.; Peng, Y.F. Design of a decoupling fuzzy control scheme for omnidirectional inverted pendulum real-world control. IEEE Access 2021, 9, 26083–26092. [Google Scholar] [CrossRef]
- Hanwate, S.; Hote, Y.V.; Budhraja, A. Design and implementation of adaptive control logic for cart-inverted pendulum system. Proc. Inst. Mech. Eng. Part I: J. Syst. Control Eng. 2019, 233, 164–178. [Google Scholar] [CrossRef]
- Lakmesari, S.H.; Mahmoodabadi, M.J.; Ibrahim, M.Y. Fuzzy logic and gradient descent-based optimal adaptive robust controller with inverted pendulum verification. Chaos Solitons Fractals 2021, 151, 111257. [Google Scholar] [CrossRef]
- Pang, B.; Jiang, Z.P. Adaptive optimal control of linear periodic systems: An off-policy value iteration approach. IEEE Trans. Autom. Control 2020, 66, 888–894. [Google Scholar] [CrossRef]
- Dao, P.N.; Liu, Y.C. Adaptive reinforcement learning strategy with sliding mode control for unknown and disturbed wheeled inverted pendulum. Int. J. Control Autom. Syst. 2021, 19, 1139–1150. [Google Scholar] [CrossRef]
- Sun, Q.F.; Du, C.; Duan, Y.X.; Ren, H.; Li, H.Q. Design and application of adaptive PID controller based on asynchronous advantage actor–critic learning method. Wirel. Netw. 2021, 27, 3537–3547. [Google Scholar] [CrossRef]
- Ma, Y.; Xu, D.; Huang, J.; Li, Y. Robust Control of An Inverted Pendulum System Based on Policy Iteration in Reinforcement Learning. Appl. Sci. 2023, 13, 13181. [Google Scholar] [CrossRef]
- Baek, J.; Lee, C.; Lee, Y.S.; Jeon, S.; Han, S. Reinforcement learning to achieve real-time control of triple inverted pendulum. Eng. Appl. Artif. Intell. 2024, 128, 107518. [Google Scholar] [CrossRef]
- Zheng, Y.; Li, X.; Xu, L. Balance control for the first-order inverted pendulum based on the advantage actor-critic algorithm. Int. J. Control Autom. Syst. 2020, 18, 3093–3100. [Google Scholar] [CrossRef]
- Wang, J.X.; Kurth-Nelson, Z.; Tirumala, D.; Soyer, H.; Munos, R. Learning to reinforcement learn. arXiv 2016, arXiv:1611.05763. [Google Scholar]
- Bellemare, M.G.; Dabney, W.; Munos, R. A distributional perspective on reinforcement learning. In Proceedings of the ICML'17: 34th International Conference on Machine Learning, Sydney, NSW, Australia, 6–11 August 2017; pp. 449–458. [Google Scholar]
- Jiang, G.; Wu, C.P.; Cybenko, G. Minimax-based reinforcement learning with state aggregation. In Proceedings of the 37th IEEE Conference on Decision and Control (Cat. No.98CH36171), Tampa, FL, USA, 18 December 1998; pp. 1236–1241. [Google Scholar]
- Adam, S.; Busoniu, L.; Babuska, R. Experience replay for real-time reinforcement learning control. IEEE Trans. Syst. Man Cybern. Part C (Appl. Rev.) 2011, 42, 201–212. [Google Scholar] [CrossRef]
- Ibarz, J.; Tan, J.; Finn, C.; KalaKrishnan, M.; Pastor, P. How to train your robot with deep reinforcement learning: Lessons we have learned. Int. J. Robot. Res. 2021, 40, 698–721. [Google Scholar] [CrossRef]
- Manrique Escobar, C.A.; Pappalardo, C.M.; Guida, D. A parametric study of a deep reinforcement learning control system applied to the swing-up problem of the cart-pole. Appl. Sci. 2020, 10, 9013. [Google Scholar] [CrossRef]
- Hu, H.; Chen, Y.; Wang, T.; Feng, F.; Chen, W.J. Research on the deep deterministic policy algorithm based on the first-order inverted pendulum. Appl. Sci. 2023, 13, 7594. [Google Scholar] [CrossRef]
- Zhou, J.; Xue, S.; Xue, Y.; Liao, Y.; Liu, J.; Zhao, W. A novel energy management strategy of hybrid electric vehicle via an improved TD3 deep reinforcement learning. Energy 2021, 224, 120118. [Google Scholar] [CrossRef]
- Zhan, G.; Zhang, X.; Li, Z.; Xu, L.; Zhou, D. Multiple-uav reinforcement learning algorithm based on improved ppo in ray framework. Drones 2022, 6, 166. [Google Scholar] [CrossRef]
- Ding, F.; Ma, G.; Chen, Z.; Gao, J.; Li, P. Averaged Soft Actor-Critic for Deep Reinforcement Learning. Complexity 2021, 2021, 6658724. [Google Scholar] [CrossRef]
- Kim, J.B.; Lim, H.K.; Kim, C.M. Imitation reinforcement learning-based remote rotary inverted pendulum control in openflow network. IEEE Access 2019, 7, 36682–36690. [Google Scholar] [CrossRef]
- Dai, Y.; Lee, K.D.; Lee, S.G. A real-time HIL control system on rotary inverted pendulum hardware platform based on double deep Q-network. Meas. Control 2021, 54, 417–428. [Google Scholar] [CrossRef]
- Malviya, S.; Kumar, P.; Namasudra, S.; Tiwary, U.S. Experience replay-based deep reinforcement learning for dialogue management optimisation. Trans. Asian Low-Resour. Lang. Inf. Process. 2022. [Google Scholar] [CrossRef]
- Özalp, R.; Varol, N.K.; Taşci, B.; Ucar, A. A review of deep reinforcement learning algorithms and comparative results on inverted pendulum system. In Machine Learning Paradigms: Advances in Deep Learning-Based Technological Applications; Springer: Cham, Switzerland, 2020; pp. 237–256. [Google Scholar]
- Israilov, S.; Fu, L.; Sánchez-Rodríguez, J.; Fusco, F.; Allbert, G.; Raufaste, C. Reinforcement learning approach to control an inverted pendulum: A general framework for educational purposes. PLoS ONE 2023, 18, e0280071. [Google Scholar] [CrossRef] [PubMed]
- Shi, Q.; Ying, W.; Lv, L. Deep reinforcement learning-based attitude motion control for humanoid robots with stability constraints. Ind. Robot Int. J. Robot. Res. Appl. 2020, 47, 335–347. [Google Scholar] [CrossRef]
- Wang, Y.; Sun, J.; He, H. Deterministic policy gradient with integral compensator for robust quadrotor control. IEEE Trans. Syst. Man Cybern. Syst. 2019, 50, 3713–3725. [Google Scholar] [CrossRef]
- Pham, H.X.; La, H.M.; Feil-Seifer, D. Autonomous uav navigation using reinforcement learning. arXiv 2018, arXiv:1801.05086. [Google Scholar]
- Barto, A.G.; Sutton, R.S.; Anderson, C.W. Neuronlike adaptive elements that can solve difficult learning control problems. IEEE Trans. Syst. Man Cybern. 1983, SMC-13, 834–846. [Google Scholar] [CrossRef]
- Prasad, L.B.; Tyagi, B.; Gupta, H.O. Optimal control of nonlinear inverted pendulum system using PID controller and LQR: Performance analysis without and with disturbance input. Int. J. Autom. Comput. 2014, 11, 661–670. [Google Scholar] [CrossRef]
- Le, T.P.; Vien, N.A.; Chung, T.C. A deep hierarchical reinforcement learning algorithm in partially observable Markov decision processes. IEEE Access 2018, 6, 49089–49102. [Google Scholar] [CrossRef]
- Sutton, R.S.; Precup, D.; Singh, S. Between MDPs and semi-MDPs: A framework for temporal abstraction in reinforcement learning. Artif. Intell. 1999, 112, 181–211. [Google Scholar] [CrossRef]
- Wei, C.Y.; Jahromi, M.J.; Luo, H.; Sharma, H.; Jain, R. Model-free reinforcement learning in infinite-horizon average-reward markov decision processes. In Proceedings of the ICML'20: 37th International Conference on Machine Learning, Virtual, 13–18 July 2020; pp. 10170–10180. [Google Scholar]
- Zamfirache, I.A.; Precup, R.E.; Roman, R.C. Policy iteration reinforcement learning-based control using a grey wolf optimizer algorithm. Inf. Sci. 2022, 585, 162–175. [Google Scholar] [CrossRef]
- Lillicrap, T.P.; Hunt, J.J.; Pritzel, A.; Tassa, Y.; Wierstra, D. Continuous control with deep reinforcement learning. arXiv 2015, arXiv:1509.02971. [Google Scholar] [CrossRef]
- Wu, X.; Liu, S.; Zhang, T.; Yang, L.; Wang, T. Motion control for biped robot via DDPG-based deep reinforcement learning. In Proceedings of the 2018 WRC Symposium on Advanced Robotics and Automation (WRC SARA), Beijing, China, 16 August 2018. [Google Scholar] [CrossRef]
- Quiroga, F.; Hermosilla, G.; Farias, G.; Fabregas, E.; Montenegro, G. Position control of a mobile robot through deep reinforcement learning. Appl. Sci. 2022, 12, 7194–7210. [Google Scholar] [CrossRef]
- Rodriguez-Ramos, A.; Sampedro, C.; Bavle, H.; Campoy, P. A deep reinforcement learning strategy for UAV autonomous landing on a moving platform. J. Intell. Robot. Syst. 2019, 93, 351–366. [Google Scholar] [CrossRef]
- Yao, S.; Liu, X.; Zhang, Y.; Cui, Z. An approach to solving optimal control problems of nonlinear systems by introducing detail-reward mechanism in deep reinforcement learning. Math. Biosci. Eng. 2022, 19, 9258–9290. [Google Scholar] [CrossRef] [PubMed]
- Yao, S.; Liu, X.; Zhang, Y.; Cui, Z. Research on solving nonlinear problem of ball and beam system by introducing detail-reward function. Symmetry 2022, 14, 1883. [Google Scholar] [CrossRef]
- Kakade, S.; Krishnamurthy, A.; Lowrey, K.; Ohnishi, M.; Sun, W. Information theoretic regret bounds for online nonlinear control. Adv. Neural Inf. Process. Syst. 2020, 33, 15312–15325. [Google Scholar]
- Pan, Y.; Wang, M.; Xu, Z. Tednet: A pytorch toolkit for tensor decomposition networks. Neurocomputing 2022, 469, 234–238. [Google Scholar] [CrossRef]
- Rahman, M.D.M.; Rashid, S.M.H.; Hossain, M.M. Implementation of Q learning and deep Q network for controlling a self balancing robot model. Robot. Biomim. 2018, 5, 8. [Google Scholar] [CrossRef]




















| Parameter | Description | Value | Unit |
|---|---|---|---|
| Sliding block mass | 1.343 | ||
| Pendulum mass | 0.139 | ||
| Pendulum | 0.2 | ||
| Acceleration due to gravity | 9.81 |
| Number of Episodes | Learning Steps | Discount Factor | Update Coefficient | Replay Buffer |
|---|---|---|---|---|
| 900 | 300 | 0.99 | 0.01 | 100,000 |
Disclaimer/Publisher’s Note: The statements, opinions and data contained in all publications are solely those of the individual author(s) and contributor(s) and not of MDPI and/or the editor(s). MDPI and/or the editor(s) disclaim responsibility for any injury to people or property resulting from any ideas, methods, instructions or products referred to in the content. |
© 2024 by the authors. Licensee MDPI, Basel, Switzerland. This article is an open access article distributed under the terms and conditions of the Creative Commons Attribution (CC BY) license (https://creativecommons.org/licenses/by/4.0/).
Share and Cite
Liu, X.; Wang, S.; Li, X.; Cui, Z. Balance Controller Design for Inverted Pendulum Considering Detail Reward Function and Two-Phase Learning Protocol. Symmetry 2024, 16, 1227. https://doi.org/10.3390/sym16091227
Liu X, Wang S, Li X, Cui Z. Balance Controller Design for Inverted Pendulum Considering Detail Reward Function and Two-Phase Learning Protocol. Symmetry. 2024; 16(9):1227. https://doi.org/10.3390/sym16091227
Chicago/Turabian StyleLiu, Xiaochen, Sipeng Wang, Xingxing Li, and Ze Cui. 2024. "Balance Controller Design for Inverted Pendulum Considering Detail Reward Function and Two-Phase Learning Protocol" Symmetry 16, no. 9: 1227. https://doi.org/10.3390/sym16091227
APA StyleLiu, X., Wang, S., Li, X., & Cui, Z. (2024). Balance Controller Design for Inverted Pendulum Considering Detail Reward Function and Two-Phase Learning Protocol. Symmetry, 16(9), 1227. https://doi.org/10.3390/sym16091227
