Next Article in Journal
Maximum and Minimum Results for the Green’s Functions in Delta Fractional Difference Settings
Next Article in Special Issue
Sliding Mode Control for Stochastic SIR Models with Telegraph and Lévy Noise: Theory and Applications
Previous Article in Journal
Simulink Modeling and Analysis of a Three-Dimensional Discrete Memristor Map
Previous Article in Special Issue
A Symmetric Efficient Spatial and Channel Attention (ESCA) Module Based on Convolutional Neural Networks
 
 
Font Type:
Arial Georgia Verdana
Font Size:
Aa Aa Aa
Line Spacing:
Column Width:
Background:
Article

Admissibility Analysis and Controller Design Improvement for T-S Fuzzy Descriptor Systems

School of Mathematics and Computer Science, Jilin Normal University, Siping 136000, China
*
Author to whom correspondence should be addressed.
Symmetry 2024, 16(8), 992; https://doi.org/10.3390/sym16080992
Submission received: 17 June 2024 / Revised: 24 July 2024 / Accepted: 31 July 2024 / Published: 5 August 2024
(This article belongs to the Special Issue Symmetry/Asymmetry in Neural Networks)

Abstract

In this paper, a stability analysis and the controller improvement of T-S fuzzy Descriptor system are studied. Firstly, by making full use of the related theory of fuzzy affiliation function and combining the design method of fuzzy Lyapunov function with the method of inequality deflation, a stability condition with wider admissibility and less system conservatism is proposed. The advantage of this method is that it is not necessary to ensure that each fuzzy subsystem is progressively stable. We also maximise the boundary of the derivatives of the affiliation function mined. Secondly, a PDC controller and a Non-PDC controller are designed, and the deflation conditions for the linear matrix inequalities of the two controllers are constructed. Finally, some arithmetic simulations and practical examples are given to demonstrate the effectiveness of the method studied in this paper, and the results obtained are less conservative and have larger feasible domains than previous methods.

1. Introduction

The T-S fuzzy model was initially presented by two Japanese scholars, Takagi and Sugeno, in 1985 [1]. This theory has led to extensive research by scholars, and has provided many meaningful and progressive results for stability analysis and controller design. To maintain the stability of the system, Wang and others illustrated the establishment of the public Lyapunov function and introduced a method for designing a parallel distributed compensated controller [2,3]. Thereafter, Tanaka and others adopted the methodology of fuzzy theory, which is a more targeted approach compared to the public Lyapunov function [4]. Several years later, research scholars proposed a method to design a non-parallel distributed compensation controller, which exhibited less conservatism and more stability [5,6]. In 2011, Qingling Zhang presented a more complete introduction to fuzzy control theory in “Analysis and Control of T-S Fuzzy Generalised Systems” [7]. With the increasing requirements for control performance, fuzzy theory has gradually matured and emerged with different research results. Today’s research on fuzzy control is gradually covering a wider range of areas, such as nonlinear systems, cyber security systems and switching systems [8,9,10]. The theoretical approach has also been innovatively changed. In 2021, the mobility of grouping functions was discussed in depth and a new characterisation of t-norms was given, providing a new approach to logical proofs of fuzzy theory [11,12]. Li found that designing polynomial fuzzy controllers can lead to more relaxed admissibility [13]. In contrast to these methods, Wang D designed a state feedback controller in 2021 by applying the integral fuzzy Lyapunov function to facilitate the closed-loop system’s attainment of a stable state [14]. Combining adaptive neural networks and suitable Lyapunov generalised functions, Lakshmanan and colleagues studied T-S fuzzy systems with external perturbations and proposed a new integral sliding film control method [15].
A descriptor system has more general form than a normal system, and its derivative term coefficient matrix may be singular. In recent decades, the study of descriptor systems has become more advanced. In 1977, Rosenbrock first proposed the concept and definition of a descriptor system [16]. After much research, Verghese and others gradually established the roots of descriptor systems in 1981 by introducing the first claims of impulse energy control and energy viewability in their article [17]. In the same year, the problem of feedback in descriptor systems was debated using geometrical methods by Cobb [18]. Today, Descriptor systems as a research tool are gradually penetrating various fields, such as electrical power systems, fault detection and neural networks, and the issues that can be investigated are gradually diversifying [19,20,21]. For time-lagged switching systems and discrete systems, the stability can be analysed by solving the parameters using linear matrix inequalities and integral-type inequalities [22,23]. Zhao established a novel gain matrix based on discrete-time sliding film control rates to analyse the stability of closed-loop time-lag systems in 2021 [24]. An integral H controller can also be designed to improve robustness by incorporating deep learning methods [25]. Determining how to improve the performance of the mainstream controllers currently in use is another noteworthy research direction. In 2023, Sun constructed novel Lyapunov generalised functions to improve the dynamic feedback H controller for integrated systems [26]. In addition, designing non-quadratic generalised Lyapunov polynomial functions is also a measure to optimise the performance metrics of H [27,28].
Existing findings indicate that the process of studying tolerance and solving the controller for T-S fuzzy systems requires the use of high-order LMI methods:
S β k = S 0 + i = 1 r β i S i + i = 1 r j = 1 r β i β j S i j < 0 > 0
which i = 1 r β i = 1 , 0 β i 1 , 0 i r , clearly, β i and β j are both positive. Since it is only necessary to consider whether the fuzzy affiliation function is positive or not, in order to obtain the conditions for the matrix inequality, it is guaranteed to be positive for each S 0 , S i , S i j , under the correspondence of i and j. Because this method can greatly enhance the system’s admissibility, we design a PDC controller and a Non-PDC controller to analyse and discuss the stability problem of the T-S fuzzy system on the basis of the theory, and prove that the controller is effective and has more relaxed admissibility. Meanwhile using matrix inequalities for deflation. The resulting conservatism is indeed smaller and the range of feasible domains is larger. The major contributions of this paper are listed below:
(1) We mainly study the derivative processing problem for the fuzzy Lyapunov function, and we establish a certain degree of deflation of the derivative term of the affiliation function, which can appropriately improve the feasible domain of the system and reduce the conservatism.
(2) Meanwhile, the LMI expressions for PDC and Non-PDC controllers are given through the content of the theorem. And through the deflation of this inequality and the boundary values of the affiliation function, the control parameters that satisfy the permissibility conditions of the system are solved, thus ensuring the usability of the method.
The main structural framework of this paper can be divided into five parts. The first part describes the different research methods as well as the results of scholars at home and abroad on the generalised T-S fuzzy system in recent years. The second part is a description of the system model and some basic lemmas. The third part firstly proves the system’s admissibility, and then demonstrates the stability of the system using the method of designing a non-quadratic fuzzy Lyapunov function, and a PDC controller and a Non-PDC controller are successively designed to illustrate the conditions under which the system achieves stability. Numerical calculations and practical examples in the fourth part prove the validity of the method. The fifth part presents the conclusions of this paper.

2. Problem Formulation and Basic Lemma

The generalised fuzzy model defines a group of i f t h e n fuzzy rules mainly for nonlinear systems, where each rule describes the local properties of the system using a descriptor system model and the design of local linear inputs and outputs of the nonlinear system. The rules of the generalised T-S fuzzy model are represented as follows:
R i : i f η 1 t i s M 1 i , η 2 t i s M 2 i , , a n d η p t i s M p i
t h e n E x ˙ t = A i x t + B i u t y t = C i x t + D i u t
where i = 1 , 2 , r , r is the number of fuzzy rules in the system; x t is the state vector of the fuzzy system; y t is an outgoing vector of the system; M j i is a fuzzy set; η t is the pre-condition variable of the fuzzy system; A i is the system matrix; B i is the system input matrix; C i is output matrix; D i is the direct transmission matrix; and E can be a singular matrix and satisfy r a n k E = n 1 n .
The solution output of the global fuzzy model is gained by applying single-point fuzzification and the centre-weighted average solution as follows:
E x ˙ t = i = 1 r h i η t A i x t + B i u t y t = i = 1 r h i η t C i x t + D i u t
where the detailed expression for affiliation function h i η t can be found in Appendix A.
  • We write system (2) for ease of arithmetic and operations:
E x ˙ t = A η x t + B η u t y t = C η x t + D η u t
where clearly, i = 1 r h i η t = 1 , and the affiliation function has an upper bound α i in the range 0 , 1 , in the order h i η α i 1 ; at the same time, i = 1 r h ˙ i η = 0 is established.
Definition 1 
([29]). If there is a complex number c satisfying det c E A η 0 , then system (2) is regular; if deg det c E A η = r a n k E is met, then system (2) is pulse-free.
Lemma 1 
([30]). Set an n-order square matrix D and an n-order real symmetric matrix T. If there exists an n-order square matrix N, it satisfies:
T + P T D T + D P < 0
The necessary and sufficient condition is that there exists an n-order square matrix M and γ > 0 , such that
T + M T D T + D M P M + γ M T D T γ M γ M T < 0
Lemma 2 
([31]). Let the segmented continuous n-order square matrix W t be satisfied if there exists a bounded time-varying n-order square matrix P t and a scalar α > 0 for any time t:
W T t P t + P T t W t + α I < 0
Then, the conclusion can be reached, whereby W 1 t is invertible and W 1 t is consistently bounded.
Lemma 3 
([32]). Let a symmetric matrix H > 0 , for any real number μ, have
μ Q + Q T μ 2 H + Q H 1 Q T
Lemma 4 
([33]). For a given matrix Z i i < 0 , if the inequality i = 1 r j = 1 r h i η h j η Z i j < 0 holds, it is true that Z i i < 0 also stands.
Assumption 1.
Since the affiliation function has an upper bound α i , h i η α i 1 , and i = 1 r h i η = 1 , we assume that h ˙ i η ϕ i , h i η h j η β i j 1 , where α i and β i j are both scalars.

3. Main Result

In this section, a novel method of conducting stability analysis of T-S fuzzy control systems is presented, and based on the fuzzy Lyapunov function tolerance analysis, PDC and Non-PDC controllers are contrived and their admissibility is proven.

3.1. Admissibility Analysis

Theorem 1.
If there exists a real symmetric matrix of n-order P ¯ i > 0 , slack matrix X, columns full-rank matrices L R n × n n 1 , symmetric matrix X i > 0 , R i j > 0 i , j = 1 , 2 , , r , row-full rank matrix G i R n n 1 × n , and it meets
φ i i < G i i , i = 1 , 2 , r
φ i j + φ j i G i j + G i j T , 1 i < j r
G 11 G 12 G 1 r G 12 T G 22 G 1 r T G r r < 0
where
φ i j = A i P j + P j A i T + i = 1 r 1 4 ϕ i 2 X i R i j + ω E P 1 + X E P 2 + X E P r + X E P 1 + X X 1 0 0 E P 2 + X 0 X 2 0 E P r + X 0 0 X r
P i = P ¯ i E T + L G i E L = 0 , ω = i = 1 r j = 1 r β i j R i j
Proof. 
From the analysis of (7)–(10), we obtain:
i = 1 r j = 1 r h i η h j η φ i j = i = 1 r h i η h i η φ i i + i = 1 r j = 1 r h i η h j η φ i j + φ j i = A η P η + P η A η T + i = 1 r 1 4 ϕ i 2 X i ξ + ω E P 1 + X E P 2 + X E P r + X E P 1 + X X 1 0 0 E P 2 + X 0 X 2 0 E P r + X 0 0 X r i = 1 r h i η h i η G i i + i = 1 r j = 1 r h i η h j η G i j + G i j T = h 1 η h 2 η h r η G 11 G 12 G 1 r G 12 T G 22 G 1 r T G r r h 1 η h 2 η h r η < 0
in which ξ = i = 1 r j = 1 r h i η h j η R i j .
This is subsequently obtained by combining Schur’s Lemma and Lemma 3:
A η P η + P η T A η T + i = 1 r E P i + X X i 1 E P i + X T + 1 4 ϕ i 2 X i < 0
Obviously, A η P η + P η T A η T < 0 is satisfied. Dealing with (11), by left-multiplying E on both sides simultaneously and performing a weighted summation, we obtain:
E P η = E i = 1 r h i η P ¯ i E T + L G i = E P ¯ η E T = P η T E T 0
where E is a matrix of rank a 1 ; then, there must exist invertible matrices J and F satisfying:
J E F = I a 1 0 0 0 , J W η F = A 1 η A 2 η A 3 η A 4 η
By multiplying both sides of (13) simultaneously by J on the left and J T on the right, we obtain:
J E P η J T = J P η T E T J T
I a 1 0 0 0 F 1 P η J T = J P η T F T I a 1 0 0 0
Let F 1 P η J T = P 1 η P 2 η P 3 η P 4 η ; expanding (16) for a combined derivation yields:
P 1 η P 2 η 0 0 = P 1 η 0 P 2 η T 0
further, we obtain P 2 η = 0 ; thus, there is:
F 1 P η J T = P 1 η 0 P 3 η P 4 η
Multiplying (14) with (17) obtains:
J A η P η + P η T A η T J T = A 4 η P 4 η + P 4 η T A 4 η T < 0
where ∗ is the chunking matrix that does not affect the proof; from this we can obtain P 4 η i = 1 r P 4 i , so A 4 η is reversible. Combining Lemmas 2 and 3 shows that the inverse matrix of A 4 η is uniformly bounded. So we can conclude that system (2) is regular and has no impulse.
Next we prove the stability of the system (2), which is obtained from the above conclusion A η P η + P η T A η T < 0 . Combined with Lemma 2, it follows by the same reasoning that P η is also an invertible matrix and the inverse matrix is uniformly bounded. Simultaneous left multiplication by P η T and right multiplication by P η 1 for both sides of (13) can be obtained: E T P η 1 = P η T E 0
Thus, we choose the non-quadratic Lyapunov function:
V x t = x T t E T P η 1 x t
Taking the derivative of (19), we obtain:
V ˙ x = x T t P η T E x ˙ t + x ˙ T t E T P η 1 x t + x T t E T d P η 1 d t x t
where the derivation process for d P η 1 d t can be summarised as follows: Because P η P η 1 = 1 , we have d P η P η 1 d t = 0 ; expanding on it yields d P η 1 d t = P η 1 P ˙ η P η 1 , substituting in (20):
V ˙ x = x T t P η T E x ˙ t + x ˙ T t E T P η 1 x t x T t E T P η 1 P ˙ η P η 1 x t = x T t P η T A η x t + x T t A η T P η 1 x t x T t P η T E P ˙ η P η 1 x t = x T t P η T A η + A η T P η 1 P η T E P ˙ η P η 1 x t
From the properties of the affiliation function, we can obtain i = 1 r h ˙ i η = 0 . Also, for the relaxation matrix X, there is i = 1 r h ˙ i η X = 0 . Combining h ˙ k η ϕ k in Assumption 1 and Lemma 3, we obtain:
i = 1 r h ˙ i η E P i + X i = 1 r E P i + X X i 1 E P i + X T + 1 4 ϕ i 2 X i
So, we can further calculate:
Δ = A η P η + P η T A η T i = 1 r h ˙ i η E P i = A η P η + P η T A η T i = 1 r h ˙ i η E P i + X A η P η + P η T A η T + i = 1 r E P i + X X i 1 E P i + X T + 1 4 ϕ i 2 X i < 0
Thus, we deduce that V ˙ x < 0 and the system is progressively more stable. In summary, it is proven that the system is (2) regular and impulse-free, which means that it can be concluded that the system (2) is admissible, and Theorem 1 is proven. □
In the above proof process, we make use of more information about the fuzzy affiliation function, which has the advantage of not requiring every matrix function φ i j < 0 , and therefore greatly reduces the conservatism.

3.2. Controller Design

In the above section, we have described the theorem of admissibility analysis conducted to ensure that the system can achieve the effect of asymptotic stability, regularity and no impulses. For the given T-S fuzzy system, the asymptotic stable state can be achieved by designing PDC and Non-PDC controllers.
First, consider designing the PDC controller:
R i : i f η 1 t i s M 1 i , η 2 t i s M 2 i , , a n d η p t i s M p i
where U i is the gain matrix of the controller. The global state feedback control can be expressed as:
u t = i = 1 r h i η t U i x t = U η x t
Substituting (21) into system (2), we obtain a closed-loop system:
E x ˙ t = A η + B η U η x t
To simplify the solution, we study the form based on linear matrix inequalities and give sufficient conditions to guarantee the system’s admissibility.
Theorem 2.
If there exists an n-order real symmetric matrix P ¯ i > 0 , matrix M R n × n , Y i R n × n , slack matrix X, columns full-rank matrices L R n × n n 1 , symmetric matrix X i > 0 , R i j > 0 i , j = 1 , 2 , , r , row-full rank matrix G i R n n 1 × n , and it meets:
λ i i < G i i , i = 1 , 2 , r
λ i j + λ j i G i j + G i j T , 1 i < j r
G 11 G 12 G 1 r G 12 T G 22 G 1 r T G r r < 0
where
λ i j = A P i T + α H M T E P 1 + X E P 2 + X E P r + X P i + α H T M α M α M T 0 0 0 E P 1 + X 0 X 1 0 0 E P 2 + X 0 0 X 2 0 E P r + X 0 0 0 X r
P i = P ¯ i E T + L G i , E L = 0
A = H + H T + i = 1 r 1 4 ϕ i 2 X i R i j + ω
ω = i = 1 r j = 1 r β i j R i j , H = A i M + B i Y j
Here, we choose the gain matrix: U i = Y i M 1 .
Proof. 
From (23)–(26) and Lemma 4, we obtain:
i = 1 r j = 1 r h i η h j η λ i j = i = 1 r h i η h i η λ i i + i = 1 r j = 1 r h i η h j η λ i j + λ j i = A P i T + α H M T E P 1 + X E P 2 + X E P r + X P i + α H T M α K α M T 0 0 0 E P 1 + X 0 X 1 0 0 E P 2 + X 0 0 X 2 0 E P r + X 0 0 0 X r i = 1 r h i η h i η G i i + i = 1 r j = 1 r h i η h j η G i j + G i j T = h 1 η h 2 η h r η G 11 G 12 G 1 r G 12 T G 22 G 1 r T G r r h 1 η h 2 η h r η < 0
with
A = F + F T + i = 1 r 1 4 ϕ i 2 X i i = 1 r j = 1 r h i η h j η R i j + ϖ
F = A η M + B η Y η
Then, we can obtain h i η h j η β i j , according to the Schur’s Lemma and R i j > 0 , so we can obtain:
Π P η + α A η M + B η Y η M T P η M + α A η M + B η Y η T α M α M T < 0
which has:
Π = A η + B η U η M + M T A η + B η U η T + i = 1 r E P i + X X i 1 E P i + X T + 1 4 ϕ i 2 X i
We let D = A η + B η U η , P = P η and combine it with Lemma 1 to obtain:
A η + B η U η P η + P η A η + B η U η T + i = 1 r E P i + X X i 1 E P i + X T + 1 4 ϕ i 2 X i < 0
So we determine that system (22) is stable and Theorem 2 is proven. □
Then, we designed a Non-PDC controller which is modelled as follows:
u t = i = 1 r h i η Q i i = 1 r h i η P i 1 x t = Q η P η 1 x t
Further, we obtain the closed-loop system:
E x ˙ t = A η + B η Q η P η 1 x t
Theorem 3.
If there exists a real symmetric matrix of n-order P ¯ i > 0 , matrix Q i R n × n , slack matrix X, columns full-rank matrices L R n × n n 1 , row-full rank matrix G i R n n 1 × n , symmetric matrix X i > 0 , R i j > 0 i , j = 1 , 2 , , r , and it satisfies:
Φ i i < G i i , i = 1 , 2 , r
Φ i j + Φ j i G i j + G i j T , 1 i < j r
G 11 G 12 G 1 r G 12 T G 22 G 1 r T G r r < 0
For which
Φ i j = Ψ E P 1 + X E P 2 + X E P r + X E P 1 + X X 1 0 0 E P 2 + X 0 X 2 0 E P r + X 0 0 X r
P i = P ¯ i E T + L G i , E L = 0
Ψ = A i P j + B i Q j + P j T A i T + Q j T B i T + i = 1 r 1 4 ϕ i 2 X i R i j + k = 1 r l = 1 r β i j R i j
Proof. 
By calculating (35) and (36), representing proof of congruence Theorem 2, we can conclude that:
A η + B η Q η P η 1 P η + P η A η + B η Q η P η 1 T + i = 1 r E P i + X X i 1 E P i + X T + 1 4 ϕ i 2 X i < 0
In summary, system (32) is progressively more stable, so Theorem 3 is proven. □
In an effort to improve the readability of the text, a controller process diagram for solving the problem is given here based on the controller design theorem proposed in this paper, as shown in Figure 1.

4. Illustrative Examples

To further validate the theorems of this paper, we will perform example simulations in this section.
Example 1.
Consider the fuzzy system:
E x ˙ t = i = 1 2 h i η t A i x t
where
E = 1 0 0 0 , A 1 = 20 3 20 i , A 2 = 4 3 1 4 j 3 1 3 i 5
Select the affiliation function:
h 1 η t = 1 2 1 + sin x 1 2 t , h 2 η t = 1 h 1 t
It is proposed that the lower bound of the derivative function of the affiliation function be set at ϕ 1 = ϕ 2 = 14 and that the range of values of i , j be set at i [ 9 , 1 ] , j [ 400 , 500 ] , respectively. By comparing Theorem 1 with the methods of proving stability in the literature [34,35], the result shown in Figure 2 below is obtained.
Example 2.
Think of a system like this:
E x ˙ t = i = 1 2 h i η t A i + B i U i x t
in which
E = 1 0 0 0 , A 1 = 2 1 2 i 2 , A 2 = 4 2 1 j 4 , B 1 = 2 4 B 2 = 1 1
Choose the affiliation function:
h 1 η t = 1 2 1 sin x 1 t , h 2 η t = 1 h 1 η t
Different from Example 2, here, we take i [ 1 , 10 ] , j [ 250 , 400 ] . Comparing Theorem 2 with the approach proposed in the literature [35] for a PDC controller, the result displayed in Figure 3 below follows.
To further substantiate the conclusions of Theorems 2 and 3 accurately with precision, here, we choose a real problem to verify their validity and superiority.
Example 3.
Consider an actual model of an inverted pendulum [36]; it is shown in Figure 4 below.
Its system model can be expressed as:
J θ ¨ t = F 1 r x t r t F 2 r y t f p θ ˙ t M r ¨ t = u t f c r ˙ t F 2 m r ¨ x y t = F 1 m g 0 = r t r x t + l sin θ t 0 = r y t l cos θ t
where θ π 2 , π 2 , r t represents the displacement of the cart, r x t denotes the horizontal position, r y t indicates the vertical position, g = 9.8 m/s2 is the acceleration of gravity, M = 1.3282 kg is the mass of the cart, m = 0.22 kg shows the mass of the pendulum, f c = 22.915 means the coefficient of friction of the trolley, f p = 0.007056 is the frictional resistance factor of the pendulum, l = 0.304 m is the length from the centre of the pendulum to its axis, J = 0.004963 kg · m2 represents the inertia of the pendulum rotating around the centre, u t is the external force acting on the cart, and F 1 , F 2 represent the action and reaction forces between the cart and the pendulum, which are equal in value and opposite in direction.
Let
x = x 1 , x 2 , x 3 , x 4 , x 5 T = θ t , θ ˙ t , r t , r ˙ t , r x t r t T
Then, the nonlinear system can be obtained:
x ˙ 1 = x 2 x ˙ 2 = f c m l x 4 cos x 1 f p M + m x 2 m l cos x 1 u + M + m m g x 5 m 2 l x 2 2 x 5 cos x 1 M + m J + m l 2 m 2 l 2 cos 2 x 1 x ˙ 3 = x 4 x ˙ 4 = f p m l x 2 cos x 1 f c J + m l 2 x 4 + J + m l 2 u m 2 g l x 5 cos x 1 + J + m l 2 m x 2 2 x 5 M + m J + m l 2 m 2 l 2 cos 2 x 1 0 = l sin x 1 x 5
Make η t = x 1 t . Select the following two fuzzy rules to construct a fuzzy generalised system:
Fuzzy Rule 1: if x 1 t 0 , then E x ˙ = A 1 x + B 1 u
Fuzzy Rule 2: if x 1 t ± π 3 , then E x ˙ = A 2 x + B 2 u
  • where
A 1 = 0 1 0 0 0 0 a 122 0 a 124 a 125 0 0 0 1 0 0 a 142 0 a 144 a 145 a 151 0 0 0 1 , A 2 = 0 1 0 0 0 0 a 222 0 a 224 a 225 0 0 0 1 0 0 a 242 0 a 244 a 245 a 251 0 0 0 1
E = 1 0 0 0 0 0 1 0 0 0 0 0 1 0 0 0 0 0 1 0 0 0 0 0 0 , B 1 = 0 b 12 0 b 14 0 , B 2 = 0 b 22 0 b 24 0
a 122 = f p M + m a 1 , a 124 = f c m l a 1 , a 125 = M + m m g a 1 a 142 = f p m l a 1 , a 144 = f c J + m l 2 a 1 , a 145 = m 2 lg a 1 a 151 = l , a 1 = M + m J + m l 2 m 2 l 2 , b 12 = m l a 1 , b 14 = J + m l 2 a 1 a 222 = f p M + m a 2 , a 224 = f c m l 2 a 2 , a 225 = M + m m g a 2 a 242 = f p m l 2 a 2 , a 244 = f c J + m l 2 a 2 , a 245 = m 2 lg 2 a 2 a 251 = 3 3 l 2 π , a 2 = M + m J + m l 2 m 2 l 2 4 , b 22 = m l 2 a 2 , b 24 = J + m l 2 a 2
In this section, we begin by selecting the affiliation functions for each of the two subsystems:
h 1 = 1 1 1 + e 7 x 1 + π 6 1 + e 7 x 1 + π 6 , h 2 = 1 h 1
Then, we select the parameter α = 1 , β 21 = β 12 = 0.25 , β 11 = β 22 = 1 , ϕ = 14 .
Using Theorem 2, the parameters of the PDC controller are solved, as shown in Table 1.
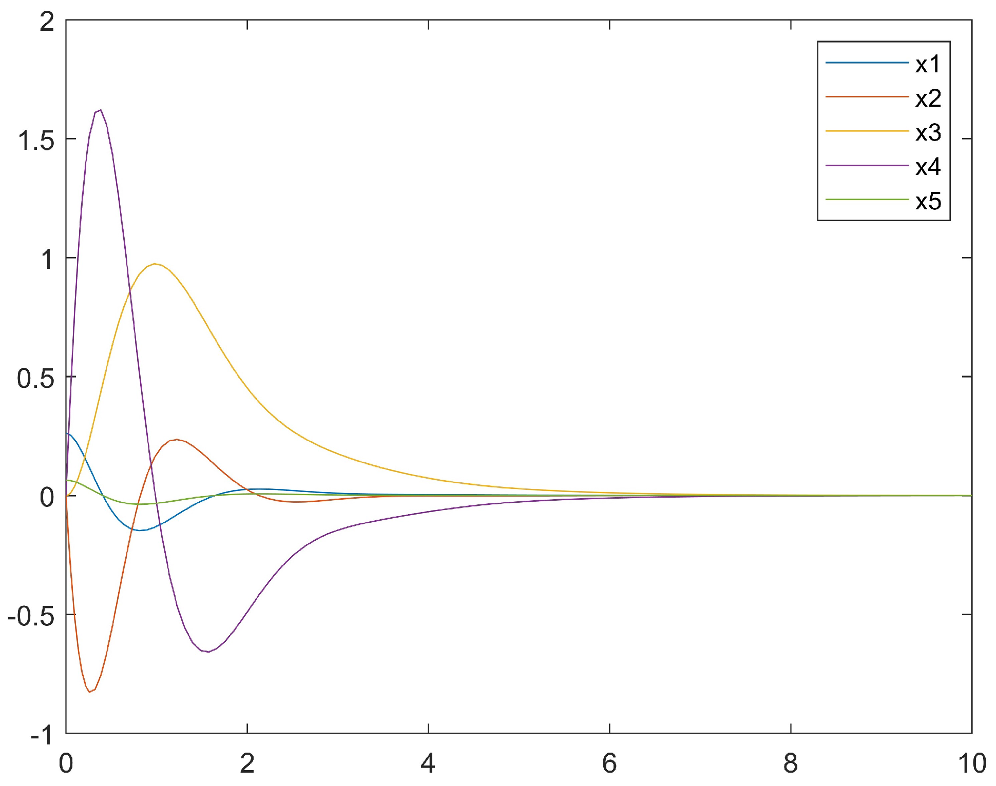
Finally, we give the initial conditions of the system x 0 = 0.2617 , 0 , 0 , 0 , 0.0787 T and simulate it using MatlabR2023a software to determine the response state of the system, as shown in Figure 5.
Similarly, using Theorem 3, one can solve for the parameters of the Non-PDC controller, as depicted in Table 2.
Again, the initial value of x 0 = 0.2617 , 0 , 0 , 0 , 0.0787 T for the closed-loop system state is selected, and the response state simulated is illustrated in Figure 6.
As shown in the figure, it is clear that both the PDC and Non-PDC controllers designed in this paper for fuzzy descriptor systems are admissible. The validity of Theorems 2 and 3 is verified.

5. Conclusions

This paper presents the stability conditions for smaller conservatism of T-S fuzzy descriptor systems by designing a method for non-quadratic fuzzy Lyapunov functions and also improving the treatment of the derivatives of fuzzy functions. Based on this approach, a PDC controller and a Non-PDC controller were subsequently designed and it was shown that both methods could stabilise the system. Finally, numerical simulations and example tests illustrated the effectiveness of the method.
This method breaks the restriction that each fuzzy subsystem must be stable; meanwhile, the affiliation functions of each segment are independent of each other. By means of deflation, the feasible domain of the system is raised to a larger extent. It is also applicable to a wider range of T-S fuzzy control systems in terms of fuzzy observation controllers, output feedback controllers, robust controller design and H control system performance metrics. In addition, this paper introduces the boundary α i , β i j of the fuzzy affiliation function, which adequately solves the problem of stability analysis.
However, as the degree of deflation becomes larger, the number of operations grows exponentially. The complexity can be improved in future research by processing the time. This method can also be extended to the field of H control.

Author Contributions

Conceptualisation, H.Y. and S.Z.; methodology, S.Z.; software, H.Y.; validation, H.Y., S.Z. and F.Y.; formal analysis, S.Z.; investigation, H.Y.; resources, S.Z.; data curation, F.Y.; writing—original draft preparation, H.Y.; writing—review and editing, H.Y.; visualization, S.Z.; supervision, S.Z.; project administration, S.Z.; funding acquisition, S.Z. All authors have read and agreed to the published version of the manuscript.

Funding

This research was funded by the Jilin Innovation and Entrepreneurship Talent Fund, grant number No. 2023QN31; the Jilin Provincial Development and Reform Commission Innovation Project, grant number 2021C038-7; and the Jilin Provincial Natural Science Foundation, grant number Nos. YDZJ202301ZYTS157 and 20240304097SF.

Data Availability Statement

The data are included in the article.

Conflicts of Interest

The authors declare no conflicts of interest.

Appendix A

The fuzzy membership functions mentioned in the text can be expressed as h i η t = j = 1 p M j i η j t i = 1 r j = 1 p M j i η j t 0 .

References

  1. Takagi, T.; Sugeno, M. Fuzzy identification of systems and its applications to modeling and control. IEEE Trans. Syst. Man Cybern. 1985, 1, 116–132. [Google Scholar] [CrossRef]
  2. Wang, H.O.; Tanaka, K.; Griffin, M. Parallel distributed compensation of nonlinear systems by Takagi-Sugeno fuzzy model. IEEE Int. Fuzzy Syst. Conf. Proc. 1995, 2, 531–538. [Google Scholar]
  3. Wang, H.O.; Tanaka, K.; Griffin, M. An approach to fuzzy control of nonlinear systems: Stability and design issues. IEEE Trans. Fuzzy Syst. 1996, 4, 14–23. [Google Scholar] [CrossRef]
  4. Tanaka, K.; Hori, T.; Wang, H.O. A multiple Lyapunov function approach to stabilization of fuzzy control systems. Inf. Sci. 2003, 11, 582–589. [Google Scholar] [CrossRef]
  5. Thierry, M.G.; Laurent, V. LMI-based relaxed nonquadratic stabilization conditions for nonlinear systems in the Takagi–Sugeno’s form. IEEE Trans. Fuzzy Syst. 2004, 40, 823–829. [Google Scholar]
  6. Chang, X.H.; Yang, G.H. Relaxed stabilization conditions for continuous-time Takagi–Sugeno fuzzy control systems. Inf. Sci. 2010, 180, 3273–3287. [Google Scholar] [CrossRef]
  7. Zhang, Q.L.; Zhu, B.Y. Analysis and Control for T-S Fuzzy Descriptor Systems; National Defence Industry Press: Beijing, China, 2011. [Google Scholar]
  8. Zheng, Q.X.; Xu, S.Y.; Zhang, Z.Q. Nonfragile Quantized H Filtering for Discrete-Time Switched T–S Fuzzy Systems with Local Nonlinear Models. IEEE Trans. Fuzzy Syst. 2021, 29, 1507–1517. [Google Scholar] [CrossRef]
  9. Lv, W.S.; Park, J.H.; Lu, J.W.; Guo, R.N. Adaptive fuzzy output feedback control for a class of uncertain nonlinear systems in the presence of sensor attacks. J. Frankl. Inst. 2023, 360, 2326–2343. [Google Scholar] [CrossRef]
  10. Zhong, M.; Huang, C.D.; Cao, J.D.; Liu, H. Adaptive fuzzy echo state network optimal synchronization control of hybrid–order chaotic systems via reinforcement learning. Appl. Math. Comput. 2024, 181, 114665. [Google Scholar] [CrossRef]
  11. Zhu, K.Y.; Wang, J.R.; Yang, Y.W. Some new results on the migrativity of uninorms over overlap and grouping functions. Fuzzy Sets Syst. 2022, 427, 55–70. [Google Scholar] [CrossRef]
  12. Zhu, K.Y.; Wang, J.R.; Yang, Y.W. Migrative uninorms and nullnorms over t-norms and t-conorms revisited. Fuzzy Sets Syst. 2021, 423, 74–88. [Google Scholar] [CrossRef]
  13. Li, X.M.; Mehran, K.; Bao, Z.Y. Stability analysis of discrete-time polynomial fuzzy-model-based control systems with time delay and positivity constraints through piecewise Taylor series membership functions. IEEE Trans. Syst. Man, Cybern. Syst. 2021, 51, 7517–7529. [Google Scholar] [CrossRef]
  14. Wang, D. H control for T-S fuzzy systems based on integral type fuzzy Lyapunov function. J. Bohai Univ. (Nat. Sci. Ed.) 2021, 42, 169–174. [Google Scholar]
  15. Shanmugam, L.; Joo, Y.H. Adaptive neural networks-based integral sliding mode control for T-S fuzzy model of delayed nonlinear systems. Appl. Math. Comput. 2023, 450, 127983. [Google Scholar]
  16. Rosenbrock, H.H. Structural properties of linear dynamical systems. Int. J. Control 1974, 20, 191–202. [Google Scholar] [CrossRef]
  17. Verghese, G.C.; Levy, B.C.; Kailath, T. A generalized state-space for singular system. IEEE Trans. Autom. Control 1981, 26, 811–831. [Google Scholar] [CrossRef]
  18. Cobb, D. Feedback and pole placement in descriptor variable system. Int. J. Control 1981, 33, 1135–1146. [Google Scholar] [CrossRef]
  19. Yuan, Y.S.; Lai, L.; Wu, Q.F. A Current-Fed LCL Resonant Converter for Wide Output-Voltage Applications. IEEE Trans. Ind. Electron. 2021, 68, 3939–3948. [Google Scholar] [CrossRef]
  20. Zhang, K.P.; Jiang, B.; Chen, F.Y. Multiple-model-based diagnosis of multiple faults with high-speed train applications using second-level adaptation. IEEE Trans. Ind. Electron. 2020, 68, 6257–6266. [Google Scholar]
  21. Liu, P.; Liu, T.; Sun, J.W.; Zeng, Z.G. Predefined-Time Synchronization of Multiple Fuzzy Recurrent Neural Networks via a New Scaling Function. IEEE Trans. Fuzzy Syst. 2024, 32, 1527–1538. [Google Scholar] [CrossRef]
  22. Sau, N.H.; Hong, D.T.; Huyen, N.T.T.; Huong, B.V.; Mai, V.T. Delay-Dependent and Order-Dependent H Control for Fractional-Order Neural Networks with Time-Varying Delay. Differ. Equ. Dyn. Syst. 2021, 29, 825–839. [Google Scholar] [CrossRef]
  23. Zhu, J.L.; Wang, T.; Li, T. Stability Criteria of Linear Time-Delay Singular Systems Based on Wirtinger-Type Integral Inequality. J. Shanghai Jiao Tong Univ. 2020, 54, 967–972. [Google Scholar]
  24. Zhao, Y.H.; Liu, Y.F.; Ma, Y.C. Robust finite-time sliding mode control for discrete-time singular system with time-varying delays. J. Frankl. Inst. 2021, 358, 4848–4863. [Google Scholar] [CrossRef]
  25. Yang, E.P.; Xue, D.J. Research on Controller Design Based on Deep Learning. Comput. Digit. Eng. 2022, 50, 656–673. [Google Scholar]
  26. Sun, F.Q. Dynamic Output Feedback H Controller Design for a Class of Integrated Control Systems. J. Jilin Univ. (Sci. Ed.) 2023, 61, 687–694. [Google Scholar]
  27. Wang, L.K.; Lam, H.K. H control for continuous-time Takagi–Sugeno fuzzy model by applying generalized Lyapunov function and introducing outer variables. Automatica 2021, 125, 109409. [Google Scholar] [CrossRef]
  28. Hu, G.L.; Zhang, J.; Yan, Z.G. Local H Control for Continuous-Time T-S Fuzzy Systems via Generalized Non-Quadratic Lyapunov Functions. Mathematics 2022, 10, 3438. [Google Scholar] [CrossRef]
  29. Xu, S.Y.; Song, B.; Lu, J.W.; Lam, J. Robust stability of uncertain discrete-time singular fuzzy systems. Fuzzy Sets Syst. 2007, 158, 2306–2316. [Google Scholar] [CrossRef]
  30. Qiao, L.; Zhang, Q.L.; Zhang, G.F. Admissibility Analysis and Control Synthesis for T–S Fuzzy Descriptor Systems. IEEE Trans. Fuzzy Syst. 2017, 25, 729–740. [Google Scholar] [CrossRef]
  31. Yuan, Y.H.; Zhang, Q.L.; Zhang, D.Q. Admissible conditions of fuzzy descriptor systems based on fuzzy Lyapunov function approach. Int. J. Inf. Syst. Sci. 2008, 4, 219–232. [Google Scholar]
  32. Kao, Y.G.; Xie, J.; Wang, C.H. Stabilization of singular Markovian jump systems with generally uncertain transition rates. IEEE Trans. Autom. Control 2014, 59, 2604–2610. [Google Scholar] [CrossRef]
  33. Tuan, H.D.; Apkarian, P.; Narikiyo, T.; Yamamoto, Y. Parameterized linear matrix inequality techniques in fuzzy control system design. IEEE Trans. Fuzzy Syst. 2001, 9, 324–332. [Google Scholar] [CrossRef]
  34. Tanaka, K.; Ohtake, H.; Wang, H.O. A Descriptor System Approach to Fuzzy Control System Design via Fuzzy Lyapunov Functions. IEEE Trans. Fuzzy Syst. 2007, 15, 333–341. [Google Scholar] [CrossRef]
  35. Huang, C.P. Admissibility and Design Issues for T-S Fuzzy Descriptor Systems with Perturbed Derivative Matrices in the Rules. IEEE Trans. Fuzzy Syst. 2022, 30, 2574–2582. [Google Scholar] [CrossRef]
  36. Su, Z.; Zhang, Q.L.; Ai, J.; Sun, X. Finite-time fuzzy stabilisation and control for nonlinear descriptor systems with non-zero initial state. Int. J. Syst. Sci. 2015, 46, 364–376. [Google Scholar] [CrossRef]
Figure 1. Controller problem solving process.
Figure 1. Controller problem solving process.
Symmetry 16 00992 g001
Figure 2. Compare Theorem 3.1 (*) with the feasible domains of [34] (∘) and [35] (>).
Figure 2. Compare Theorem 3.1 (*) with the feasible domains of [34] (∘) and [35] (>).
Symmetry 16 00992 g002
Figure 3. Compare Theorem 3.2 (<) with [35] (∘).
Figure 3. Compare Theorem 3.2 (<) with [35] (∘).
Symmetry 16 00992 g003
Figure 4. Inverted pendulum model.
Figure 4. Inverted pendulum model.
Symmetry 16 00992 g004
Figure 5. Fuzzy descriptor system state response with PDC controller.
Figure 5. Fuzzy descriptor system state response with PDC controller.
Symmetry 16 00992 g005
Figure 6. Fuzzy descriptor system state response with Non-PDC controller.
Figure 6. Fuzzy descriptor system state response with Non-PDC controller.
Symmetry 16 00992 g006
Table 1. PDC Controller Related Parameters.
Table 1. PDC Controller Related Parameters.
MethodsSystem Parameters
Theorem 2
P 1 = 1.1384 4.0381 1.1982 0.5907 0 4.0381 24.7499 3.6722 8.7819 0 1.1982 3.6722 23.9425 9.2278 0 0.5907 8.7819 9.2278 26.2266 0 0.0481 0.1309 0.2096 0.5685 0.0127
P 2 = 1.1390 4.0402 1.1992 0.5916 0 4.0402 24.7648 3.6789 8.8061 0 1.1992 3.6789 23.9477 9.2419 0 0.5916 8.8061 9.2419 26.2850 0 0.0406 0.1465 0.1920 0.5703 0.0100
U 1 = 7.1934 , 4.5455 , 0.7354 , 24.2428 , 77.6468
U 2 = 16.7068 , 10.1575 , 1.7481 , 26.2009 , 157.5491
Table 2. Non-PDC Controller Related Parameters.
Table 2. Non-PDC Controller Related Parameters.
MethodsSystem Parameters
Theorem 3
P 1 = 10 3 × 0.1089 0.3070 0.0629 0.1902 0 0.3070 1.5197 0.1795 0.3119 0 0.0629 0.1795 1.3044 0.6075 0 0.1902 0.3119 0.6075 1.9454 0 0.0072 5.1534 0.0305 2.0647 0.0046
P 2 = 10 3 × 0.1075 0.3080 0.0617 0.1881 0 0.3080 1.5100 0.1804 0.3053 0 0.0617 0.1804 1.3031 0.6090 0 0.1881 0.3053 0.6090 1.9401 0 0.0131 2.2850 0.0116 1.8382 0.0035
Q 1 = 10 5 × 0.0388 , 2.5778 , 0.1562 , 0.2883 , 0.0258
Q 2 = 10 5 × 0.0384 , 2.3460 , 0.1557 , 0.3513 , 0.0257
Disclaimer/Publisher’s Note: The statements, opinions and data contained in all publications are solely those of the individual author(s) and contributor(s) and not of MDPI and/or the editor(s). MDPI and/or the editor(s) disclaim responsibility for any injury to people or property resulting from any ideas, methods, instructions or products referred to in the content.

Share and Cite

MDPI and ACS Style

Yang, H.; Zhang, S.; Yu, F. Admissibility Analysis and Controller Design Improvement for T-S Fuzzy Descriptor Systems. Symmetry 2024, 16, 992. https://doi.org/10.3390/sym16080992

AMA Style

Yang H, Zhang S, Yu F. Admissibility Analysis and Controller Design Improvement for T-S Fuzzy Descriptor Systems. Symmetry. 2024; 16(8):992. https://doi.org/10.3390/sym16080992

Chicago/Turabian Style

Yang, Han, Shuanghong Zhang, and Fanqi Yu. 2024. "Admissibility Analysis and Controller Design Improvement for T-S Fuzzy Descriptor Systems" Symmetry 16, no. 8: 992. https://doi.org/10.3390/sym16080992

APA Style

Yang, H., Zhang, S., & Yu, F. (2024). Admissibility Analysis and Controller Design Improvement for T-S Fuzzy Descriptor Systems. Symmetry, 16(8), 992. https://doi.org/10.3390/sym16080992

Note that from the first issue of 2016, this journal uses article numbers instead of page numbers. See further details here.

Article Metrics

Back to TopTop