Conical-Shaped Shells of Non-Uniform Thickness Vibration Analysis Using Higher-Order Shear Deformation Theory
Abstract
1. Introduction
2. Solution of Problem
- Case (i):
- Case (ii):
- Case (iii):
Method of Solution
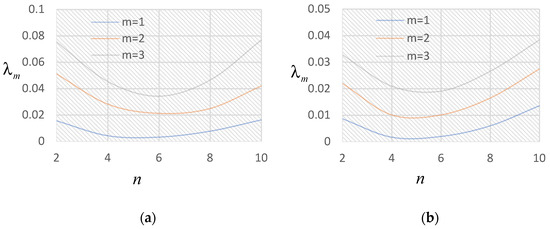
3. Results and Discussion
4. Conclusions
Funding
Data Availability Statement
Acknowledgments
Conflicts of Interest
References
- Maji, A.; Mahato, P.K. Development and applications of shear deformation theories for laminated composite plates: An overview. J. Thermoplast. Compos. Mater. 2022, 35, 2576–2619. [Google Scholar] [CrossRef]
- Carrera, E.; Ciuffreda, A. A unified formulation to assess theories of multilayered plates for various bending problems. Compos. Struct. 2005, 69, 271–293. [Google Scholar] [CrossRef]
- Li, D. Layerwise theories of laminated composite structures and their applications: A review. Arch. Comput. Methods Eng. 2021, 28, 577–600. [Google Scholar] [CrossRef]
- Banijamali, S.M.; Jafari, A.A. Free vibration analysis of rotating functionally graded conical shells reinforced by anisogrid lattice structure. Mech. Based Des. Struct. Mach. 2023, 51, 1881–1903. [Google Scholar] [CrossRef]
- Aris, H.; Ahmadi, H. Using the higher-order shear deformation theory to analyze the free vibration of stiffened rotating FGM conical shells in a thermal environment. Thin-Walled Struct. 2023, 183, 110366. [Google Scholar] [CrossRef]
- Shadmani, M.; Afsari, A.; Jahedi, R.; Kazemzadeh-Parsi, M.J. Nonlinear free vibrations analysis of truncated conical shells made of bidirectional functionally graded materials. J. Vib. Control 2023. [CrossRef]
- Wang, Z.Q.; Yang, S.W.; Hao, Y.X.; Zhang, W.; Ma, W.S.; Zhang, X.D. Modeling and free vibration analysis of variable stiffness system for sandwich conical shell structures with variable thickness. Int. J. Struct. Stab. Dyn. 2023, 23, 2350171. [Google Scholar] [CrossRef]
- Cho, J.R. Free Vibration Responses of Functionally Graded CNT-Reinforced Composite Conical Shell Panels. Polymers 2023, 15, 1987. [Google Scholar] [CrossRef]
- Hu, S.; Zhong, R.; Wang, Q.; Qin, B.; Shao, W. A strong-form Chebyshev-RPIM meshless solution for free vibration of conical shell panels with variable thickness and fiber curvature. Compos. Struct. 2022, 296, 115884. [Google Scholar] [CrossRef]
- Peng, Q.; Wang, Q.; Chen, Z.; Zhong, R.; Liu, T.; Qin, B. Dynamic stiffness formulation for free vibration analysis of rotating cross-ply laminated combined elliptical-cylindrical-conical shell. Ocean Eng. 2023, 269, 113486. [Google Scholar] [CrossRef]
- Chanda, A.; Sahoo, R. Trigonometric zigzag theory for free vibration and transient responses of cross-ply laminated composite plates. Mech. Mater. 2021, 155, 103732. [Google Scholar] [CrossRef]
- Reddy, J.N. Mechanics of Laminated Composite Plates and Shells: Theory and Analysis; CRC Press: Boca Raton, FL, USA, 2004. [Google Scholar]
- Singha, T.D.; Rout, M.; Bandyopadhyay, T.; Karmakar, A. Free vibration of rotating pretwisted FG-GRC sandwich conical shells in thermal environment using HSDT. Compos. Struct. 2021, 257, 113144. [Google Scholar] [CrossRef]
- Deb Singha, T.; Bandyopadhyay, T.; Karmakar, A. Thermoelastic free vibration of rotating pretwisted sandwich conical shell panels with functionally graded carbon nanotube-reinforced composite face sheets using higher-order shear deformation theory. Proc. Inst. Mech. Eng. Part L J. Mater. Des. Appl. 2021, 235, 2227–2253. [Google Scholar] [CrossRef]
- Gia Ninh, D.; Tri Minh, V.; Van Tuan, N.; Chi Hung, N.; Van Phong, D. Novel numerical approach for free vibration of nanocomposite joined conical–cylindrical–conical shells. AIAA J. 2021, 59, 366–378. [Google Scholar] [CrossRef]
- Bagheri, H.; Kiani, Y.; Eslami, M.R. Free vibration of FGM conical–spherical shells. Thin-Walled Struct. 2021, 160, 107387. [Google Scholar] [CrossRef]
- Safarpour, M.; Rahimi, A.R.; Alibeigloo, A. Static and free vibration analysis of graphene platelets reinforced composite truncated conical shell, cylindrical shell, and annular plate using theory of elasticity and DQM. Mech. Based Des. Struct. Mach. 2020, 48, 496–524. [Google Scholar] [CrossRef]
- Afshari, H. Free vibration analysis of GNP-reinforced truncated conical shells with different boundary conditions. Aust. J. Mech. Eng. 2022, 20, 1363–1378. [Google Scholar] [CrossRef]
- Amabili, M.; Balasubramanian, P. Nonlinear forced vibrations of laminated composite conical shells by using a refined shear deformation theory. Compos. Struct. 2020, 249, 112522. [Google Scholar] [CrossRef]
- Zhang, G.; Xiao, C.; Rahimi, A.; Safarpour, M. Thermal and mechanical buckling and vibration analysis of FG-GPLRC annular plate using higher order shear deformation theory and generalized differential quadrature method. Int. J. Appl. Mech. 2020, 12, 2050019. [Google Scholar] [CrossRef]
- Taati, E.; Fallah, F.; Ahmadian, M.T. Closed-form solution for free vibration of variable-thickness cylindrical shells rotating with a constant angular velocity. Thin-Walled Struct. 2021, 166, 108062. [Google Scholar] [CrossRef]
- Zarei, M.; Rahimi, G.; Shahgholian-Ghahfarokhi, D. Investigation on the free vibration behavior of sandwich conical shells with reinforced cores. J. Sandw. Struct. Mater. 2021, 24, 900–927. [Google Scholar] [CrossRef]
- Guo, S.; Hu, P.; Li, S. Free vibration analysis of composite conical shells using Walsh series method. Mater. Res. Express 2021, 8, 075303. [Google Scholar] [CrossRef]
- Maji, P.; Singh, B.N. Shear deformation theory for free vibration responses of 3D braided pre-twisted conical shells under rotation. Int. J. Comput. Methods Eng. Sci. Mech. 2022, 23, 99–118. [Google Scholar] [CrossRef]
- Pakravan, I.; Heidari Soureshjani, A.; Talebitooti, R.; Talebitooti, M. Haar wavelet technique applied on the functionally graded carbon nanotube reinforced conical shells to study free vibration and buckling behaviors in thermal environments. J. Vib. Control 2022, 28, 1863–1878. [Google Scholar] [CrossRef]
- Wang, X.; Lin, H.; Zhu, Y.; Wu, W. Vibro-acoustic modelling of immersed cylindrical shells with variable thickness. Int. J. Nav. Archit. Ocean Eng. 2020, 12, 343–353. [Google Scholar] [CrossRef]
- Thai, C.H.; Ferreira AJ, M.; Nguyen-Xuan, H.; Phung-Van, P. A size dependent meshfree model for functionally graded plates based on the nonlocal strain gradient theory. Compos. Struct. 2021, 272, 114169. [Google Scholar] [CrossRef]
- Phung-Van, P.; Lieu, Q.X.; Ferreira AJ, M.; Thai, C.H. A refined nonlocal isogeometric model for multilayer functionally graded graphene platelet-reinforced composite nanoplates. Thin-Walled Struct. 2021, 164, 107862. [Google Scholar] [CrossRef]
- Saira, J. Free vibration characteristic of laminated conical shells based on higher-order shear deformation theory. Compos. Struct. 2018, 204, 80–87. [Google Scholar]
- Javed, S.; Viswanathan, K.K.; Aziz, Z.A.; Prabakar, K. Free vibration of anti-symmetric angle-ply plates with variable thickness. Compos. Struct. 2016, 137, 56–69. [Google Scholar] [CrossRef]
- Spath, H. Interpolation by Certain Quantic Splines. Comput. J. 1969, 12, 292–293. [Google Scholar]
- Schoenberg, I.J.; Whitney, A. On Polya Frequency Functions 111. The Positivity of Translation Determinants with an Application to the Interpolation Problem by Spline Curves. Trans. Am. Math. Soc. 1953, 74, 246–259. [Google Scholar]
- Bickley, W.G. Piecewise Cubic Interpolation and Two-Point Boundary Problems. Comput. J. 1968, 11, 206–208. [Google Scholar] [CrossRef][Green Version]
- Irie, T.; Yamada, G.; Tanaka, K. Natural frequencies of truncated conical shells. J. Sound Vib. 1984, 92, 447–453. [Google Scholar] [CrossRef]
- Liew, K.M.; Ng, T.Y.; Zhao, X. Free vibration analysis of conical shells via the element-free kp-Ritz method. J. Sound Vib. 2005, 281, 627–645. [Google Scholar] [CrossRef]
- Dai, Q.; Cao, Q.; Chen, Y. Free vibration analysis of truncated circular conical shells with variable thickness using the Haar wavelet method. J. Vibroeng. 2016, 18, 5291–5305. [Google Scholar] [CrossRef]
- Kumar, A.; Bhargava, P.; Chakrabarti, A. Vibration of laminated composite skew hyper shells using higher order theory. Thin-Walled Struct. 2013, 63, 82–90. [Google Scholar] [CrossRef]











| Elastic Property | Young Modulus | Young Modulus | Shear Modulus | Shear Modulus | Shear Modulus | Major Poisson Ratio, υxy | |
|---|---|---|---|---|---|---|---|
| Graphite Epoxy | 2550 | 11.72 | 42.75 | 4.14 | 3.45 | 4.14 | 0.27 |
| Kevlar Epoxy | 1770 | 9.65 | 144.8 | 4.14 | 3.45 | 4.14 | 0.30 |
| Ref. [34] | Ref. [35] | Ref. [36] | Present | Ref. [34] | Ref. [35] | Ref. [36] | Present | |
|---|---|---|---|---|---|---|---|---|
| 1 | 0.5923 | - | 0.5922 | 0.5921 | 0.4754 | - | 0.4754 | 0.4753 |
| 2 | 0.7910 | 0.7909 | 0.7909 | 0.7908 | 0.5722 | 0.5719 | 0.5721 | 0.5720 |
| 3 | 0.7284 | 0.7281 | 0.7282 | 0.7281 | 0.6001 | 0.5998 | 0.6001 | 0.6000 |
| 4 | 0.6352 | 0.6347 | 0.6349 | 0.6348 | 0.6054 | 0.6049 | 0.6053 | 0.6052 |
| 5 | 0.5531 | 0.5522 | 0.5525 | 0.5524 | 0.6077 | 0.6071 | 0.6075 | 0.6074 |
| 6 | 0.4949 | 0.4938 | 0.4941 | 0.4940 | 0.6159 | 0.6152 | 0.6156 | 0.6155 |
| 7 | 0.4653 | 0.4639 | 0.4643 | 0.4642 | 0.6343 | 0.6335 | 0.6340 | 0.6339 |
| 8 | 0.4654 | 0.4629 | 0.4633 | 0.4632 | 0.6650 | 0.6641 | 0.6646 | 0.6645 |
| 9 | 0.4892 | 0.4875 | 0.4879 | 0.4878 | 0.7084 | 0.7075 | 0.7080 | 0.7079 |
| Ref. [37] Constant Thickness | Ref. [29] Constant Thickness | Present Non-Uniform Thickness (Linear) | Ref. [37] Constant Thickness | Ref. [29] Constant Thickness | Present Non-Uniform Thickness (Linear) | Ref. [37] Constant Thickness | Ref. [29] Constant Thickness | Present Non-Uniform Thickness (Linear) | ||
|---|---|---|---|---|---|---|---|---|---|---|
| 40.0104 | 39.2930 | 38.1350 | 46.9078 | 45.9213 | 44.8321 | 43.0824 | 42.4646 | 41.2301 | ||
| 40.7529 | 41.7195 | 40.0167 | 53.0184 | 54.7141 | 53.1856 | 45.1971 | 46.8699 | 45.1028 | ||
| 47.1356 | 46.4112 | 45.3290 | 67.3628 | 66.4144 | 65.3421 | 54.2594 | 53.4415 | 52.1206 | ||
| Ref. [29] Constant Thickness | Present Non-Uniform Thickness (Linear) | Ref. [29] Constant Thickness | Present Non-Uniform Thickness (Linear) | Ref. [29] Constant Thickness | Present Non-Uniform Thickness (Linear) | |
|---|---|---|---|---|---|---|
| 0.1 | 0.77668 | 0.47835 | 1.42325 | 1.63228 | 1.62430 | 1.54407 |
| 0.3 | 1.95024 | 0.67658 | 3.04714 | 1.81080 | 4.10529 | 1.73537 |
| 0.5 | 3.92301 | 2.04632 | 4.10978 | 2.23309 | 5.32410 | 2.70950 |
| 0.7 | 6.02111 | 3.79282 | 6.26694 | 3.61209 | 6.44491 | 3.79006 |
| 0.9 | 19.28013 | 9.05599 | 21.3657 | 11.16722 | 27.23109 | 17.14523 |
| Ref. [29] Constant Thickness | Present Non-Uniform Thickness (Linear) | Ref. [29] Constant Thickness | Present Non-Uniform Thickness (Linear) | Ref. [29] Constant Thickness | Present Non-Uniform Thickness (Linear) | |
|---|---|---|---|---|---|---|
| 10 | 0.00674 | 0.005735 | 0.00799 | 0.004567 | 0.01011 | 0.006426 |
| 20 | 0.00481 | 0.003271 | 0.00599 | 0.003650 | 0.00677 | 0.005544 |
| 30 | 0.00370 | 0.002364 | 0.00460 | 0.002321 | 0.00516 | 0.0040231 |
| 40 | 0.00354 | 0.002071 | 0.00418 | 0.001802 | 0.00481 | 0.0037220 |
| 50 | 0.00346 | 0.001958 | 0.00402 | 0.001737 | 0.00458 | 0.003413 |
| 60 | 0.00345 | 0.001933 | 0.00402 | 0.001737 | 0.00446 | 0.0033210 |
| 70 | 0.00346 | 0.001931 | 0.00401 | 0.001701 | 0.00445 | 0.003311 |
| 80 | 0.00344 | 0.001803 | 0.00403 | 0.001700 | 0.00439 | 0.0032210 |
| Ce | 2-Layered () (Graphite Epoxy/Kevlar Epoxy) | 3-Layered () (Graphite Epoxy/Kevlar Epoxy/Graphite Epoxy) | 4-Layered () (Graphite Epoxy/Kevlar Epoxy/Graphite Epoxy/Kevlar Epoxy) | 5-Layered () (Graphite Epoxy/Kevlar Epoxy/Graphite Epoxy/Kevlar Epoxy/Graphite Epoxy) | 6-Layered () (Graphite Epoxy/Kevlar Epoxy/Graphite Epoxy/Kevlar Epoxy/Graphite Epoxy/Kevlar Epoxy) |
|---|---|---|---|---|---|
| −0.2 | 0.024284 | 0.019866 | 0.018463 | 0.016177 | 0.015243 |
| −0.1 | 0.024294 | 0.019866 | 0.017913 | 0.016155 | 0.015109 |
| 0 | 0.024294 | 0.019663 | 0.017823 | 0.016536 | 0.015091 |
| 0.1 | 0.024243 | 0.019726 | 0.018012 | 0.016172 | 0.015149 |
| 0.2 | 0.024281 | 0.019874 | 0.018513 | 0.016078 | 0.014964 |
| −0.2 | 0.024284 | 0.019866 | 0.018463 | 0.016177 | 0.015243 |
| Cs | 2-Layered () (Graphite Epoxy/Kevlar Epoxy) | 3-Layered () (Graphite Epoxy/Kevlar Epoxy/Graphite Epoxy) | 4-Layered () (Graphite Epoxy/Kevlar Epoxy/Graphite Epoxy/Kevlar Epoxy) | 5-Layered () (Graphite Epoxy/Kevlar Epoxy/Graphite Epoxy/Kevlar Epoxy/Graphite Epoxy) | 6-Layered () (Graphite Epoxy/Kevlar Epoxy/Graphite Epoxy/Kevlar Epoxy/Graphite Epoxy/Kevlar Epoxy) |
|---|---|---|---|---|---|
| −0.5 | 0.020274 | 0.01824 | 0.017201 | 0.016536 | 0.015149 |
| −0.3 | 0.020284 | 0.01824 | 0.017231 | 0.016536 | 0.015149 |
| −0.1 | 0.020264 | 0.01824 | 0.017221 | 0.016536 | 0.015149 |
| 0.1 | 0.020284 | 0.01824 | 0.017225 | 0.016536 | 0.015149 |
| 0.3 | 0.020284 | 0.01824 | 0.017246 | 0.016536 | 0.015149 |
| 0.5 | 0.020284 | 0.01824 | 0.017218 | 0.016536 | 0.015149 |
| 2-Layered () (Graphite Epoxy/Kevlar Epoxy) | 3-Layered () (Graphite Epoxy/Kevlar Epoxy/Graphite Epoxy) | 4-Layered () (Graphite Epoxy/Kevlar Epoxy/Graphite Epoxy/Kevlar Epoxy) | 5-Layered () (Graphite Epoxy/Kevlar Epoxy/Graphite Epoxy/Kevlar Epoxy/Graphite Epoxy) | 6-Layered () (Graphite Epoxy/Kevlar Epoxy/Graphite Epoxy/Kevlar Epoxy/Graphite Epoxy/Kevlar Epoxy) | |
|---|---|---|---|---|---|
| 0.5 | 0.018621 | 0.019896 | 0.016996 | 0.01541 | 0.009996 |
| 0.7 | 0.018913 | 0.019858 | 0.017117 | 0.01542 | 0.010095 |
| 0.9 | 0.018824 | 0.019841 | 0.016929 | 0.01542 | 0.010118 |
| 1.1 | 0.018503 | 0.019741 | 0.017135 | 0.01543 | 0.010309 |
| 1.3 | 0.018615 | 0.019723 | 0.016946 | 0.01543 | 0.010055 |
| 1.5 | 0.018712 | 0.019625 | 0.016898 | 0.01541 | 0.010134 |
| 1.7 | 0.018804 | 0.019804 | 0.017271 | 0.01543 | 0.01006 |
| 1.9 | 0.018973 | 0.019863 | 0.017399 | 0.01542 | 0.009997 |
| 2.1 | 0.018626 | 0.019771 | 0.016715 | 0.01541 | 0.010214 |
Disclaimer/Publisher’s Note: The statements, opinions and data contained in all publications are solely those of the individual author(s) and contributor(s) and not of MDPI and/or the editor(s). MDPI and/or the editor(s) disclaim responsibility for any injury to people or property resulting from any ideas, methods, instructions or products referred to in the content. |
© 2024 by the author. Licensee MDPI, Basel, Switzerland. This article is an open access article distributed under the terms and conditions of the Creative Commons Attribution (CC BY) license (https://creativecommons.org/licenses/by/4.0/).
Share and Cite
Javed, S. Conical-Shaped Shells of Non-Uniform Thickness Vibration Analysis Using Higher-Order Shear Deformation Theory. Symmetry 2024, 16, 620. https://doi.org/10.3390/sym16050620
Javed S. Conical-Shaped Shells of Non-Uniform Thickness Vibration Analysis Using Higher-Order Shear Deformation Theory. Symmetry. 2024; 16(5):620. https://doi.org/10.3390/sym16050620
Chicago/Turabian StyleJaved, Saira. 2024. "Conical-Shaped Shells of Non-Uniform Thickness Vibration Analysis Using Higher-Order Shear Deformation Theory" Symmetry 16, no. 5: 620. https://doi.org/10.3390/sym16050620
APA StyleJaved, S. (2024). Conical-Shaped Shells of Non-Uniform Thickness Vibration Analysis Using Higher-Order Shear Deformation Theory. Symmetry, 16(5), 620. https://doi.org/10.3390/sym16050620

