Next Article in Journal
Asymmetry of Two-Dimensional Thermal Convection at High Rayleigh Numbers
Previous Article in Journal
A Curvature-Based Three-Dimensional Defect Detection System for Rotational Symmetry Tire
 
 
Font Type:
Arial Georgia Verdana
Font Size:
Aa Aa Aa
Line Spacing:
Column Width:
Background:
Article

Research on Sustainable Design of Smart Charging Pile Based on Machine Learning

1
School of Design and Art, Shaanxi University of Science and Technology, Xi’an 710016, China
2
School of Packaging Design and Art, Hunan University of Technology, Zhuzhou 412007, China
3
School of Civil Engineering, Hunan University, Changsha 410082, China
4
Xiangya School of Medicine, Central South University, Changsha 410083, China
*
Author to whom correspondence should be addressed.
Symmetry 2024, 16(12), 1582; https://doi.org/10.3390/sym16121582
Submission received: 28 October 2024 / Revised: 19 November 2024 / Accepted: 25 November 2024 / Published: 27 November 2024
(This article belongs to the Section Computer)

Abstract

With the rapid growth of the electric vehicle market, the importance of the user experience and product sustainability requirements for intelligent charging stations has become increasingly significant. However, accurately capturing the complex associations between design features and sustainability elements remains challenging. Therefore, this study aims to balance user needs and environmental standards in designing smart charging piles, ensuring adherence to symmetry principles. This balance addresses the growing demand for personalization and ensures sustainability. In this paper, the semiotic approach to product construction (SAPAD) model is introduced to analyze the user behavioral process in depth and clarify the core needs of users. Subsequently, these core needs are translated into specific technical requirements for products, and a correlation matrix linking user needs with product technical requirements is constructed using fuzzy quality function deployment (FQFD) to identify design features that fulfill the user requirements. The sustainability factors are then comprehensively evaluated and prioritized based on three dimensions: economic, environmental, and social, i.e., the triple bottom line (TBL). Furthermore, a mapping matrix is developed to connect the design features and sustainability factors, which is combined with the particle swarm optimization–random forest (PSO-RF) algorithm to predict the sustainability factors associated with design features that meet users’ needs. The number of branches m and the maximum depth d of the random forest (RF) algorithm are optimized using the particle swarm optimization (PSO) method. The results indicate that the SAPAD-FQFD model effectively identifies the user needs and relevant product design features. In contrast, the PSO-RF model adeptly manages the nonlinear relationships between charging pile design features and various sustainability factors, e.g., aesthetics and material selection, ensuring that the intelligent charging pile meets users’ core needs in terms of form and function, while embodying the principles of design symmetry. This integrated approach effectively bridges the gap between user needs analysis and product functional design, ensuring the sustainability of the design solution. This study contributes a sustainable framework for the development and design of smart charging piles and related products, further promoting the adoption of green design principles and symmetry design concepts within the supporting infrastructure of new energy vehicles.

1. Introduction

As the issue of irreversible pollution in the living environment, caused by conventional automobiles, becomes increasingly prominent, global efforts to promote the electrification of transportation are being actively undertaken. This transition will contribute to a reduction in environmental pollution and promote the sustainable development of the automobile manufacturing industry, while simultaneously advancing the manufacturing technology for electric vehicles. The rapid popularization of new energy vehicles, particularly their extensive promotion across various countries, is heavily reliant on the support of charging infrastructure, such as charging piles [1]. Similarly, in the context of the large industrial environment, the design and manufacturing factors surrounding charging piles must also prioritize product sustainability [2,3,4]. Serving as a core component in the era of electrified transportation, charging piles provide essential fast-charging services for new energy vehicles, thereby ensuring that daily travel needs are adequately met. For instance, the all-in-one DC charging pile developed by Teco Corporation, Shandong, China can flexibly control charging in accordance with the vehicle demand, effectively catering to multiple fast-charging scenarios. The Maxi Charger DC HiPower, a DC supercharger developed by DaoTong Technology Co., Ltd., Shenzhen, China, offers maximum charging power of up to 640 kW, capable of recharging for a range of 400 km in just 10 min. The Supercharger, developed by Tesla Inc., Austin, TX, USA, reaches a peak charging capacity of 250 kW, replenishing a vehicle’s range by 250 km. Furthermore, a recent survey indicates that the number of charging piles in China has reached 8,596,000 units as of December 2023, reflecting a year-on-year increase of 65.0%. The total number of charging piles is projected to reach 215 million units by 2030, underscoring their considerable potential market value.
In recent years, charging piles have achieved significant technological progress and played a crucial role in enhancing the product experience, attracting considerable attention and research among numerous scholars. For example, Jiang, M.Z. et al. [5] proposed a joint coordination contract based on cost sharing and revenue sharing principles to achieve systematic coordination among integrated gas stations, charging pile manufacturers, and the government, thereby optimizing the planning of charging pile numbers and prices. Zhang, B. et al. [6] proposed a DC inverter scheme along with its associated LVDN adaptive control method for EV integration, aiming to enhance the EV capacity. This method also aims to synergistically address the overload, voltage violation, and imbalance issues associated with EV charging. Dong, X.J. et al. [7] proposed an innovative simultaneous capacity allocation and scheduling optimization model for PV/BESS-integrated EV charging stations that combines hybrid modeling for PV power prediction with an optimal scheduling methodology for charging piles. Wang, L.X. et al. [8] utilized floating car data from Urumqi, considering factors such as the battery state of charge (SoC), usage time, and varying preferences of electric vehicle (EV) drivers when making charging decisions. The charging demand for EVs was predicted using this approach, and an optimal positioning and selection model was developed based on these predicted demands. During iterative development, Liu M. et al. [9] explored improved methods for the understanding of user requirements and rapid prototyping in EV charging piles. Several text sentiment analysis methods, including the HowNet lexicon, BERT, and KMeans, were integrated into perceptual engineering to accurately identify perceptual keywords. Jiang, X.F. et al. [10] developed a scheduling model based on a multi-objective algorithm utilizing the particle swarm optimization (PSO) method. An experimental analysis demonstrated that the model could reduce the average charging time and enhance the utilization rate of charging piles.
Despite these significant advancements in improving the charging performance and utilization rates and understanding user emotions related to charging piles, a sufficient balance between deeply understanding and satisfying user needs and ensuring product sustainability still needs to be achieved. In particular, there is a lack of in-depth research regarding issues such as segmenting specific user group needs, optimizing the usage experience, refining the behavioral processes, and enhancing the product manufacturing sustainability. Moreover, the charging pile industry faces numerous challenges, including lagging construction, imbalanced development, low utilization rates, and irrational layouts [11]. These problems cannot be resolved by merely relying on product design rooted in traditional experience and conventional operational logic. Particularly in the current social context, advocating for low-carbon lifestyles, the traditional design process proves increasingly incompetent, struggling to meet users’ desires for in-depth interaction and negatively affecting the user experience and product sustainability.
Simultaneously, qualitatively defining diverse and complex user needs through a single quantification method proves challenging. Therefore, this paper innovatively integrates the theories of the semiotic approach to product architecture design (SAPAD) and fuzzy quality function deployment (FQFD), employing a comprehensive combination of quantitative and qualitative analysis methods to conduct an in-depth analysis of users’ multidimensional demands for charging pile equipment. This study explores not only the explicit needs of most users but also reveals their implicit needs, identifying key factors that affect product sustainability. Based on this, the study adopts a dynamic 3D design perspective and integrates knowledge from several related interdisciplinary fields to construct a universal requirement solution process.
The integrated application of various disciplines in design enhances the overall balance of the design process. The innovative practices associated with smart charging pile products contribute to increased interdisciplinary participation within the design field and ultimately optimize the relevant design strategies, allowing for a more systematic and accurate analysis of user needs from the perspective of behavioral processes, thereby improving the user experience of such products. The main contributions of this paper are summarized as follows:
(1)
The SAPAD-FQFD and PSO-RF methods are applied in the design study of smart charging piles;
(2)
The design feature weights of smart charging piles are calculated while acquiring users’ implicit requirements using the SAPAD-FQFD method to enhance the design efficiency;
(3)
The triple bottom line (TBL) method is employed to explore the product’s sustainability factors and apply them to the sustainable design of the smart charging pile;
(4)
The PSO-RF model is utilized, instead of traditional models such as random forest (RF) and backpropagation (BP) neural networks, to establish the mapping relationship between the product’s sustainable demand and design features, improving the accuracy in determining the sustainability of charging pile design features.
The structure of this paper is organized as follows. In the second section, we briefly introduce the concepts, fundamentals, and application background of the research methods while analyzing the relationships between these methods. The third section provides a detailed overview of the research framework for smart charging piles’ machine learning-based sustainable design. This framework encompasses the design features, feature weight calculation, generalization and analysis of sustainability factors, product sustainability prediction, and mapping relationships between the design features and product sustainability factors. Additionally, design practice is conducted, and the resulting design outcomes are analyzed. In the fourth section, we conduct an in-depth analysis and discuss the research method. The effectiveness and advantages of the intelligent charging pile sustainable design method, which combines SAPAD-FQFD and PSO-RF, are verified by comparing them with experimental data. The limitations of this study are also analyzed and summarized. Finally, in the fifth section, the study’s main conclusions are presented, along with relevant suggestions for future development.

2. Related Methods

2.1. Introduction to Related Methods

The SAPAD model was proposed by Hu et al. [12,13] in 2011. Compared to other methods and tools that address general design problems solely through the physical and logical attributes of products, the SAPAD model creatively introduces the “meaning” dimension to analyze user behavior, accurately identifying core design requirements that are often difficult to detect and aligning more closely with users’ regular interaction behaviors and desired product functionalities, which tend to be overlooked in other product design methods. The SAPAD model is widely used in product, service, and other fields. For example, Wang and Hu [14] utilized SAPAD to revitalize local contextual knowledge and create breakthrough new products. Chen et al. [15] used SAPAD and the analytic hierarchy process (AHP) as the theoretical basis for an analysis of children’s dental services.
FQFD, as a relatively novel system theory, is introduced with fuzzy mathematical theory to traditional QFD, effectively exploring customers’ metaphorical preferences and transforming user needs into specific product and service design requirements. Several scholars have linked FQFD with other innovative design theories. For example, the QFD model was combined with the fuzzy ANP method by Mistarihi, Mahmoud Z. et al. [16] to determine the importance of the weights of the proposed engineering features for wheelchair design. The FQFD and ARIZ algorithms were utilized by Wang et al. [17] to innovate the product design of a robotic vacuum cleaner. Traditional rough set theory was combined with fuzzy quality function expansion by Kang [18] for aesthetic product design. Taehoon Kim et al. realized the conceptual design of an automated layout for a building structure robot [19] through the integration of FQFD with TRIZ.
The triple bottom line (TBL) methodology is an integrated approach to effectively managing industrial sustainability [20], consisting of three interrelated sustainability dimensions: economic, environmental, and social. Its compliance with the throughout product life cycle (TPLC) concept [21] allows it to be applied in sustainable product design. For example, a BIM plug-in toolkit was developed by Kankanamge et al. [22] to automatically evaluate proposals for water supply infrastructure projects by considering the TBL performance. Yip et al. [23] revealed the relationships between micro-manufacturing TBL projects. Based on the metrics and visualization analysis results, the importance of TBL projects for sustainable micro-manufacturing was highlighted to support micro-manufacturing sectors in implementing effective, sustainable strategies for sustainable manufacturing activities. An innovative triple bottom line (TBL) database with environmental, economic, and social indicators for building elements was proposed by Llatas et al. [24] to support triple assessments adapted to BIM workflows, thus providing a solution for life cycle sustainability assessment (LCSA).
The particle swarm optimization (PSO) algorithm is an evolutionary computation technique that originated from the behavioral study of bird flocks during feeding [25]. The basic idea of the particle swarm optimization algorithm is to find the optimal solution through collaboration and information sharing among individuals in the population [26]. The advantages of PSO are its simplicity and ease of implementation, as it does not require many parameters to be regulated. It has been widely used in function optimization, neural network training, fuzzy system control, and other applications involving genetic algorithms. For example, Tao et al. [27] proposed a novel hybrid model combining particle swarm optimization (PSO) and random forest (RF) to predict the bond strength of FRP to concrete. Zhu et al. [28] applied a particle swarm optimization–genetic algorithm (GA-PSO) with good optimization abilities, based on the E-nose technique, to find an effective deep convolutional neural network (CNN) for gas classification. Sun et al. [29] proposed a wind speed prediction model combining particle swarm optimization with variable modal decomposition (CPSO-VMD); this was based on chaotic mapping, sample entropy (SE), improved fully integrated empirical modal decomposition with adaptive noise (ICEEMDAN) bi-layer decomposition, and an attention mechanism-based sequence-to-sequence (Att-S2S) method. A relevance vector machine (RVM) model based on principal component analysis (PCA) and particle swarm optimization (PSO) was introduced by Kuang et al. [30] to identify rockburst classes.
Random forest (RF) is a robust integrated learning algorithm that is mainly used for classification and regression tasks [31]. It performs classification or regression by constructing multiple decision trees and combining their predictions. Each decision tree is trained on a randomly selected subset of data samples and features, and this randomness enhances the diversity and robustness of the model, thus reducing the risk of overfitting. The final prediction is determined by voting (classification) or averaging (regression) the outputs of all the decision trees, making random forest typically more accurate and stable in the face of complex problems. Random forest is now widely used in several fields due to its power and flexibility. For example, Foong, L.K. et al. [32] investigated the application of three nature-inspired optimization algorithms (SHO, MFO, and GOA) with four machine learning methods (Gaussian, MLP, and random forest) to enhance the prediction of carbon dioxide (CO2) emissions for the OECD Asia and Oceania region. Zhuang H.W. et al. [33] analyzed the performance of GEO for CAD individuals (smokers and non-smokers) regarding the expression of 30 m6A-associated regulators (MRRE) and constructed support vector machine, random forest, and column-line diagram models to assess their clinical value. Zhang M. et al. [34] developed a hierarchical classification framework using random forest for the accurate mapping of grassland types over large areas.
Each analysis method has its limitations and applicability. When solving complex problems, the combination of multiple methods can include different factors, compensate for the shortcomings of a single method, and obtain more balanced design results to meet the needs of multiple aspects. SAPAD can capture users’ core needs from the perspective of user behavior. However, when faced with ambiguity and uncertainty, SAPAD may be inadequate. The fuzzy analytic hierarchy process (FAHP) is more adept in dealing with ambiguity and uncertainty, while FQFD can accurately translate customers’ needs into product design and technical measures. The TBL methodology helps to construct the product generation process in consideration of sustainability factors. The PSO-RF model can optimize the design solution by searching for product shapes and material selections to find the optimal solution. By combining the SAPAD, FQFD, PSO, and RF methods, we can analyze complex problems more logically and clearly and obtain more comprehensive and accurate decision-making results.

2.2. SAPAD-FQFD Model

2.2.1. SAPAD Model

The SAPAD model is used to assist designers in exploring the specific needs of users in greater depth. Its primary function is to enhance the understanding of products’ meanings and user experiences during the design process, facilitating the comprehensive consideration of both explicit and implicit user needs. The basic process is as follows.
(1)
Preliminary User Behavior Research: The non-participatory observation method and in-depth interview method are employed to comprehensively document the entire user behavior process while using charging posts. This step aims to identify the crucial behavioral touchpoints of stakeholders and acquire first-hand user data to prepare for subsequent analyses.
(2)
General Meaning Clusters Based on SAPAD: The SAPAD model may be utilized to analyze the various processes, roles, emotions, objects, procedures, environments, and other elements involved in the entire behavioral activity. This analysis aids in reconstructing their relationships and establishing a behavioral mapping analysis model. The steps for the construction of the SAPAD mapping analysis model are outlined below.
Step 1—“Behavior–Product” Mapping Analysis: Following the SAPAD application process, the summarized user behavior path information is disassembled into individual components to produce analysis results categorized as “activities, environments, tasks, subtasks, and behavior-related objects”.
Step 2—“Behavior–Meaning” Mapping Analysis: The SAPAD model, based on Stamper’s semiotic ladder theory [35], divides meaning into six levels, physical, structural, experiential, semantic, pragmatic, and social, as presented in Table 1. This results in the formation of the analysis outcomes for the “activity, task, subtask, and six meanings”, along with their corresponding content.
Step 3—Cluster Analysis of User Behavior Meaning: The cohesive method of hierarchical clustering is employed to conduct a clustering analysis based on the Boolean logic operation of the association matrix derived from the six levels of meaning. Similar meanings at the same level are merged, and those with stronger correlations are aggregated to form meaning clusters [36]. An expert method is then utilized to assign relevance scores ranging from 0 to 3, where 0 signifies no relevance, 1 indicates weak relevance, 2 denotes strong relevance, and 3 designates core relevance. Since the charging pile analyzed in this paper is classified as an industrial product, the focus is primarily placed on the general meaning clusters of the discourse structure layer, experience layer, semantic layer, and pragmatic layer.
Step 4—Cluster Analysis of User Requirements: The general meaning clusters from the semantic, experiential, semantic, and pragmatic layers exhibit overlapping items, necessitating further clustering analysis to extract the core user needs.

2.2.2. Fuzzy Hierarchy Analysis

The FAHP assists in structuring multi-layered problems, thereby enhancing the clarity of requirements analysis. Through the execution of a fuzzy assessment of varying user requirements, the FAHP is capable of assigning weights to these requirements, facilitating the determination of their relative importance. The fundamental calculation steps are outlined below.
Step 1—Establish a Hierarchical Analysis Model: The demand goals are clarified, alongside the primary factors influencing these goals, resulting in the initial establishment of a fuzzy hierarchical analysis model related to the demand.
Step 2—Fuzzy Judgment Matrix Construction: The importance of two elements at a given level is compared with that of an element from the previous level. Fuzzy numbers are converted into fixed values, and the 0.1–0.9 scale method is employed to construct the importance judgment matrix, as illustrated in Table 2.
Step 3—Assuming that there are n comparison factors labeled A1, A2, A3, …, An, the importance judgment matrix is derived using the 0.1–0.9 scale method for judgment, as shown in Table 2.
A = a 11 a 12 a 1 n a 21 a 22 a 2 n a n 1 a n 2 a n n
where ,   0 r i j 1
a i j = 0.5 , i = 1 , 2 , 3 n , n N *
a i j + a j i = 1 , j , i + 1 , 2 , 3 n , n N *
Step 4—A fuzzy consistency test is conducted on the matrices. To ensure that the results of each judgment matrix solution can serve as evaluation indices, a fuzzy consistency text analysis is required. The test procedure is presented in Equation (1).
r 11 + r c c = r 1 c + r c 1
r 11 r c 1 = r 1 c r c c = b   ( b   is   constant )
r 12 r c 2 = b ( b   is   constant ) ,   r 13 r c 3 = b , r 1 j r c j = b , ( j = 2 , 3 n , n N * , j C )
Step 5—We calculate the weights of the criterion layers using Equation (2).
ω i = c = 1 n a i c + n 2 1 n ( n 1 )
According to the aforementioned steps, the weights of the criterion and target layers can be calculated separately. Additionally, the integrated weight value of the target layer can be determined, which is beneficial for decision-makers in identifying the core elements.

2.2.3. FQFD Models

Fuzzy quality function deployment (FQFD) effectively correlates user requirements with product technical characteristics, with the core being the house of quality (HOQ) model. The HOQ model is intuitively represented by creating a mapping between each individual index, as illustrated in Figure 1.
Step 1: Relevant user requirements and market research on related products are combined to determine the objectives of the product’s technical characteristics. This serves as the ceiling of the house of quality.
Step 2: A mapping matrix for the HOQ is constructed between the user requirements and product technical characteristics. The degree of correlation is incorporated into triangular fuzzy mathematics, with the correlation degree symbols presented in Table 3.
A triangular fuzzy number is a specific type of fuzzy number consisting of three parameters, typically denoted as α, β, and γ or a, b, and c. This structure triangulates the influences of these three parameters, thereby enhancing the expression’s flexibility and enabling it to represent more complex concepts. Its basic form is A = (a1, b1, c1), where abc, with a and c representing the lower and upper bounds of the fuzzy number, respectively. The term (ac) reflects the degree of fuzziness; as (ac) increases, the degree of fuzziness also rises. The basic formula is presented below.
Assuming that there are any two triangular fuzzy numbers A = (a1, b1, c1) and B = (a2, b2, c2), the rules for the calculation of the triangular fuzzy number are as follows:
A B = a 1 + a 2 , b 1 + b 2 , c 1 + c 2
A B = a 1 a 2 , b 1 b 2 , c 1 c 2
A 1 = 1 a , 1 b , 1 c
Step 3: Relevant experts are invited to evaluate the options according to the relevance notation to ensure a high degree of consistency between the product’s technical characteristics and the user needs. The basic calculation formula is presented below.
Q R j = i = 1 n W i R ij   ( j = 1 , 2 , 3 , n ) Q j = Q R j i = 1 n Q R j
In the formula, QRj denotes the absolute weight value of the product’s technical requirements, Qj denotes the relative weight value of the product’s technical requirements, Wi denotes the combined weight of the user requirements, and Rij denotes the correlation assignment of the product requirements.
Defuzzification is performed using the center of gravity method to solve the fuzzy problem. Suppose that QRj = (a,b,c); its defuzzification formula is
Q R j = a + b + c 3
Based on the aforementioned steps, rational and objective core design features can be determined by accurately capturing the user needs and maintaining consistency between the user needs and design features.

2.2.4. SAPAD-FQFD Model Construction Steps

The SAPAD model, combined with the FQFD model, is able to acquire user requirements in depth, thereby obtaining product design features that enhance users’ satisfaction and ultimately ensuring that the designed product meets the user requirements. The basic steps are outlined as follows.
(1)
The SAPAD model is employed to explore users’ implicit and explicit needs from the perspective of the user experience process. Through the clustering analysis of user needs, core user needs are summarized from the general meaning clusters of the discourse structure layer, experience layer, semantic layer, and engagement layer.
(2)
The fuzzy analytic hierarchy process (FAHP) is utilized to evaluate the core user needs summarized in the general meaning clusters.
(3)
The core user requirements are combined with an analysis of the current situation to expand the corresponding product’s technical characteristics (design features). The FQFD model is then applied to determine design features that satisfy the users’ core needs, guide subsequent design practices, and construct the mapping matrix for design features and sustainability factors, which is necessary for regression prediction.

2.3. PSO-RF Model

2.3.1. Random Forest Algorithm

The basic principle of the random forest (RF) algorithm is integrated learning; essentially, it is a classifier containing several decision trees. The algorithm forms a robust classifier with more stable prediction performance by combining randomly formed decision trees; ultimately, the output value is determined from the combined prediction results of all decision trees. It has strong robustness and tolerance to missing values and outliers and is not prone to overfitting [37]. Therefore, it reasonable to select random forest as the base algorithm to establish a mapping model between the design of charging piles and product sustainability factors.
(1)
Decision tree algorithm. The decision tree algorithm belongs to the family of inductive learning algorithms. In regression prediction, the decision tree adopts the classification and regression tree (CART) algorithm [38], i.e., starting from the root node, selecting the optimal attributes according to the principle of the minimum Gini index, and then using the bifurcated recursive method for attribute splitting and node construction until the conditions are met to stop splitting and form leaf nodes. The prediction of the decision tree is based on the path from the root node to the leaf nodes, and different paths through which the input data pass produce different prediction results. Compared to other data mining algorithms, the decision tree algorithm is simple and convenient, with fast computation speeds and easy-to-explain generation rules. Its basic computational steps are shown below.
In the classification problem, assuming that there are K categories and the probability that a sample point belongs to the kth category is pk, the Gini index can define the probability distribution:
f Gini p = k = 1 k p k 1 p k = 1 k = 1 k p k 2
For a given sample set D, the Gini index can be expressed as
f Gini D = 1 k = 1 k C k D 2
where Ck is the subset of samples in D belonging to the kth class.
If the set of samples D is divided into D1 and D2 according to some value a of feature A, i.e.,
D 1 = x , y D A x = a D 2 = D D 1
then the Gini index of the set D, conditional on the characterization A, is
f Gini D , A = D 1 D f Gini D 1 + D 2 D f Gini D 2
For the Gini index, fGini (D) denotes the uncertainty of the set D; fGini (D, A) denotes the uncertainty of the set D after partitioning by A = a. The larger their values, the greater the uncertainty of the sample set.
(2)
Integrated learning. Due to the limitations of single classifiers under the conditions of complex data structures and uneven data quality, integrated learning has gradually become an effective means of extensive data mining and analysis [39]. The primary method is to synthesize the prediction results of a number of base classifiers using some rules, so as to avoid the overfitting problem associated with single classifiers and to enhance the generalizability of the learning system. Depending on whether the base classifiers are associated or not, the integrated learning algorithms can be divided into unassociated bagging series algorithms and associated boosting series algorithms, and the RF algorithm is representative of the bagging series algorithms. The classical bagging series algorithm samples the original data through the self-help method, trains the base classifier on a number of new sample sets, and finally combines all of the base classifiers to obtain the final integrated classifier. Based on the traditional bagging algorithm, the RF algorithm introduces random feature selection, i.e., when constructing the base classifiers, the set of split attributes of the internal nodes is randomly selected to increase the diversity of the decision tree further and improve the prediction performance. The final output of the random forest algorithm is
y = 1 n t r e e i = 1 n t r e e y i x
where yi(x) is the model output value corresponding to the input vector; ntree is the number of decision trees (n).
Among the identified parameters, the hyperparameter ntree and the number of features mtry in the bootstrap set are critical factors that influence the computational speed and prediction accuracy of the random forest model. Given the appropriate size of the data sample in this study, only the number of decision trees must be adjusted to control the prediction accuracy, without modifying mtry, which is set to 5 by default.
(3)
Basic flow of RF algorithm
Step 1: The original dataset is obtained for model training, which includes missing value processing, outlier detection, feature selection, and label encoding.
Step 2: n sets of training samples are randomly generated from the original training set using a self-service sampling method, and a decision tree model is constructed based on each new set of samples.
Step 3: When selecting attributes for each internal node, a subset of attributes is randomly selected from the total attribute set of the samples, and the optimal attributes are chosen for splitting according to the evaluation rules of the CART algorithm until the decision tree is fully grown. No pruning is conducted during the growth of the decision tree.
Step 4: The test sample set is input, and one predicted value is generated for each decision tree. All predicted values are combined to produce the final result. For regression problems, the weighted average of the predicted values from all decision trees is used as the final prediction.
The flow of the algorithm is illustrated in Figure 2.

2.3.2. Particle Swarm Optimization Algorithm

As one of the intelligent algorithms, the particle swarm optimization (PSO) algorithm simulates the foraging behavior of birds in nature and is widely employed to address multi-objective optimization problems [40]. Within the population framework of PSO, initialization generates each legal particle x i , t , and the position of parameter ( C , ε , σ ) corresponds to the velocity v i , t . The particles are updated according to the following two formulas for the velocity and position, respectively [41]:
v i , t k + 1 = w v i , t k + c 1 ξ p i , t k x i , t k + c 2 μ ( p g , t k x i , t k )
x i , t k = x i , t k + φ v i , t k + 1
where p i , t k is the individual optimal position of the kth generation of the ith particle at time t; p g , t k is the global optimal position of the kth generation of the particle swarm at time t; w is the adaptive weight; C1 and C2 are the cognitive coefficients; ξ , μ is a uniformly distributed random number in the interval [0,1]; and φ is the constraint factor. The adaptive weight w balances the global and local optimization-seeking ability of the particles [42]:
w = w max w max w min 1 + exp f i f ¯ f g f ¯
where w max , w min are the maximum and minimum weights; ft is the fitness of the ith particle; f ¯ is the average fitness of the population; and fg is the best fitness of the population.

2.3.3. Particle Swarm Optimization–Random Forest Modeling Steps

The prediction accuracy and speed of the random forest (RF) model are significantly affected by parameters such as the number of decision trees m and the maximum depth of the decision tree d. When m is too low, the model is prone to underfitting, while, when m is too high, the computational time increases, although the model’s performance does not significantly improve. Similarly, as d increases, the computational complexity of the model is elevated, despite an improvement in the fitting effect. Therefore, it is essential to set m and d reasonably. In this paper, particle swarm optimization (PSO) is employed to optimize the parameters in the RF model and establish a PSO-RF prediction model based on RF. The implementation process of the model operation is as follows.
Initialization: This includes specifying the number of particles m, inertia weight w, iteration number N, learning factors, etc., and setting the search range for the particles.
Optimization: An appropriate fitness function is selected, and the fitness values are compared with the optimal positions of the individual particles and the entire population, allowing for continuous adjustments to update the optimal position.
If the fitness value reaches the desired state or the maximum number of iterations is achieved, the process is terminated. The structure of the PSO-RF algorithm is illustrated in Figure 3.

3. Research Framework

3.1. Design Process

In this study, the “behavior–product” and “behavior–meaning” mapping analysis was conducted using the SAPAD framework, resulting in the identification of general meaning clusters across four levels. Next, these clusters were analyzed, and identical core meaning clusters were merged to determine the primary needs of users. Subsequently, the user requirements were weighted using fuzzy hierarchical analysis (FAHP), and the weight values were calculated. This was followed by the analysis and mapping of the core user requirements through the application of fuzzy quality function development (FQFD), resulting in specific product technical requirements. Immediately thereafter, the triple bottom line (TBL) method was applied to assess the product sustainability factors; construct a hierarchical model representing the economic, social, and environmental sustainability factors; and quantify them to ascertain which factors exert the most significant influence on the product’s sustainability. A mapping matrix was then constructed to correlate the product’s technical requirements with the sustainability factors identified through the TBL analysis. Furthermore, the particle swarm optimization (PSO) and random forest (RF) methods were utilized to predict the design sustainability aspects related to the product form and materials, ensuring that the foundational sustainability benchmarks were achieved while also addressing the core user needs. Through this rigorous analysis and optimization process, a smart charging pile was ultimately designed to fulfill the user requirements while achieving a high degree of sustainability, thereby adhering to the principles of modern sustainable development. The design flowchart is illustrated in Figure 4.

3.2. SAPAD-Based User Core Requirement Acquisition

Based on the SAPAD framework, the meaning of user behavior was derived by exploring the “behavior–object–meaning” mapping relationship. Through the filtering of numerous meaning clusters, core meaning clusters were identified using the fuzzy analytic hierarchy process (FAHP) method. This approach addresses obstacles in the transition from behavior to object to meaning, thereby resolving challenges in the “requirement–function–form” process. In terms of the methodology, the combination of qualitative and quantitative analyses enhances the interpretability and accuracy of the design process.

3.2.1. User Charging Behavior Research

Firstly, a study was conducted on the user behavior regarding charging posts in a business office area in Changsha, China, and two research methods, non-participatory observation and in-depth interviews, were used to obtain practical feedback from 26 owners. After sorting and summarizing the vital behavioral touchpoints in this information, a representative user charging behavior path diagram was established, as shown in Figure 5.

3.2.2. Obtaining General Meaning Clusters Based on SAPAD

After the in-depth analysis of the charging behavior in Figure 5, a “behavior–product” mapping analysis was conducted. According to the mapping analysis results, the user’s continuous charging behavior can be divided into three key activity modules, four tasks, 12 subtasks, and 30 behavior-related objects, as shown in Table 4.
Then, the “behavior–meaning” mapping analysis was conducted to explore the contents of the six levels of meaning corresponding to the three activity modules of users. According to the results of the mapping analysis, there are 31 points of meaning in the physical layer, 13 points of meaning in the semantic layer, 13 points of meaning in the experiential layer, 12 points of meaning in the semantic layer, 9 points of meaning in the pragmatic layer, and 1 point of meaning in the social layer, as shown in Table 5.
Subsequently, the meaning points of the semantic, constructive, experiential, and pragmatic layers were selected to initiate the cluster analysis. Scores were assigned using the expert method, where values of 3, 2, 1, and 0 were utilized to represent the strength of meaning relevance. Specifically, a score of 2 denotes stronger relevance, while a score of 3 indicates the strongest relevance. The semantic layer reflects the user’s feelings about the product, and the cluster analysis yielded five general meaning clusters related to the semantic layer: ① issues with the layout of the charging pile; ② the charging cables are prone to tangling; ③ the convenience of the charging gun is lacking; ④ the absence of a feedback functionality in the charging pile; and ⑤ the experience is more enjoyable and pleasurable. The results of the cluster analysis for the semantic layer are illustrated in Figure 6.
As previously noted, the semantic structure layer encompasses the functional modules of the product and the users’ functional requirements. The cluster analysis yielded a total of eight general meaning clusters: ① the process of accessing the charging station; ② safety protection functions; ③ fast charging capabilities; ④ effective cable storage; ⑤ status feedback functions; ⑥ charging time feedback functions; ⑦ smart payment functionality; and ⑧ the process of departing from the charging station.
The experience layer reflects the user’s experience when utilizing the product and their life skills. The cluster analysis produced six general meaning clusters: ① selecting a charging station with available charging piles in advance; ② preparing the mobile phone for operation beforehand; ③ wasting time at charging piles where the cables are tangled; ④ needing to focus solely on the mobile phone and car screen to check charging information; ⑤ occasionally being uncertain about whether to properly reset the charging piles; and ⑥ the mobile phone must be set up for payment in advance.
The semantic level represents the user’s genuine expectations of the product, yielding six general meaning clusters from the cluster analysis: ① high efficiency and speed; ② the desire for optional multifunctional modules; ③ the expectation for comfortable charging post components; ④ the need for intuitive and comprehensive information feedback; ⑤ the preference for effective wire storage solutions; and ⑥ pre-heating of the charging post.
For instance, “effective cable storage” in the discourse structure layer, “wasting time using a charging post with tangled cables” in the experience layer, “charging cables are prone to tangling” in the semantic layer, and “effective cable storage” in the pragmatic layer exhibit strong correlations and similarities due to the shared demand for effective charging. Therefore, the general meaning clusters from the discourse structure layer, experience layer, semantic layer, and pragmatic layer were reanalyzed through cluster analysis to correlate and merge similar clusters. The similar general meaning clusters were associated and merged, as illustrated in Figure 7, resulting in the identification of six core meaning clusters representing the primary user needs: optimal charging post design; comfortable charging guns; effective cable storage; easily recognizable charging reminders; user-friendly smart payment; and efficient charging performance.

3.2.3. Calculation of User Core Requirements Based on FAHP

Based on the identification of the core user needs, the weights of these needs are determined through the FAHP [43]. The user’s charging experience serves as the target layer, while the user requirements are established as the criterion layer, thereby creating a hierarchical analysis structure, as illustrated in Figure 8.
According to the hierarchical model of the user charging experience, experts in related fields were invited to assign scores, resulting in a comparison matrix to evaluate the importance of different influencing factors within the system. The normalized weight factors obtained were then used as coefficients for the influencing factors to determine the core needs of charging pile users.
In cases where multiple experts participated in the evaluation, each expert provided a fuzzy complementary judgment matrix based on the same factor set, as outlined in Table 2. The corresponding weight set was calculated according to Equations (1) and (2).
Finally, the weights of each piece of feedback regarding the user charging experience were calculated individually. A fuzzy consistency test was conducted to construct the fuzzy judgment matrix for the criterion layer, with the results of the scoring and weight calculations presented as follows:
A = 0.5 0.4 0.3 0.4 0.4 0.6 0.6 0.5 0.4 0.4 0.6 0.7 0.7 0.6 0.5 0.6 0.6 0.6 0.6 0.6 0.4 0.5 0.6 0.6 0.6 0.4 0.4 0.4 0.5 0.6 0.4 0.3 0.4 0.4 0.4 0.5   w = 0.1400 0.1800 0.2067 0.1867 0.1600 0.1267
The CR values of features A, A1, A2, A3, A4, A5 are 0.0304, 0.04, 0.025, 0, 0, 0.0188, respectively, which are less than 0.1 and pass the one-time test. Finally, the weight value priorities of the five criterion layers are clarified; see Table 6.

3.3. House of Quality Construction

The core of FQFD is the house of quality (HOQ) model [44]. The HOQ serves as an intuitive representation by establishing a mapping between each individual index, and, within the FQFD framework in this paper, the same HOQ model is used as the foundational element.

3.3.1. Product Technical Characterization

Through discussions with the expert group, the product’s characteristic attributes were reasonably deduced based on the core needs of users. Combined with the “behavior–product” mapping analysis conducted in the previous stage, and the market research on smart charging piles, the target of the product’s technical characteristics, specifically the design features, is identified, as shown in Figure 9.
According to the corresponding six core user requirements, expanded to D1-D16, a total of 16 product design features were identified (easy to recognize and easy to operate regarding the same product technical characteristics). These included ① a good charging post shape and simple appearance (D1), a stable structure (D2), and a compact design (D3); ② a comfortable charging gun in the form of an ergonomic design (D4), rubber or soft material wrapping (D5), and a lightweight material (D6); ③ good charging cable storage with a quick-release connector (D7), a cable reeling device (D8), and clear storage guidelines (D9); ④ clear charging reminders in the form of LED lights (D10), sound (D11), and color-coded reminders (D12); ⑤ easy-to-operate smart payment in the form of sensing elements (D13), LED lights, and sound; and ⑥ faster charging efficiency in the form of fast charging standards (D14), a high-power charging module (D15), and a heat dissipation structure and material (D16).

3.3.2. Calculation of Product Technical Characteristic Weights

In constructing the house of quality (HOQ) for the core user requirements and product design features of the smart charging pile, the user requirement weights presented in Table 6 are integrated into the left wall of the HOQ, while each design feature of the charging pile depicted in Figure 9 is incorporated into the ceiling of the HOQ. The degree of correlation between the user needs and design requirements is evaluated using correlation symbols based on the triangular fuzzy function, which facilitates the construction of the fuzzy judgment matrix for the HOQ model [45].
After the construction of the house of quality for the smart charging pile is completed, domain experts were invited to evaluate the correlation between the user needs and product design features, enabling the calculation of both absolute and relative weights for the design features of the smart charging pile. Finally, based on the house of quality for the smart charging pile—see Figure 10—the relationships between the design requirements are analyzed, and the importance of each design requirement for the charging pile is assessed. The weights of the technical requirements QRj are calculated according to Equations (4) and (5), and the calculation results are presented in Table 7.
By ranking the weights of the product design features, the main charging pile design features can be better identified in order to focus on the core design features in the subsequent design practice, so as to design a product that meets the users’ needs.

3.4. Analysis of Product Sustainability Factors Based on the TBL Approach

The triple bottom line (TBL) plays a crucial role in guiding and supporting the sustainable design of products. Its core concept emphasizes that designers should consider environmental and social benefits while pursuing economic returns [46]. This foundation aids in constructing a mapping prediction model of the product sustainability factors and characteristics of charging pile products. Relevant product sustainability assessment factors (PSA) are identified during the early stages of product development to create products that achieve co-benefits for the economy, environment, and society.

3.4.1. Data Collection

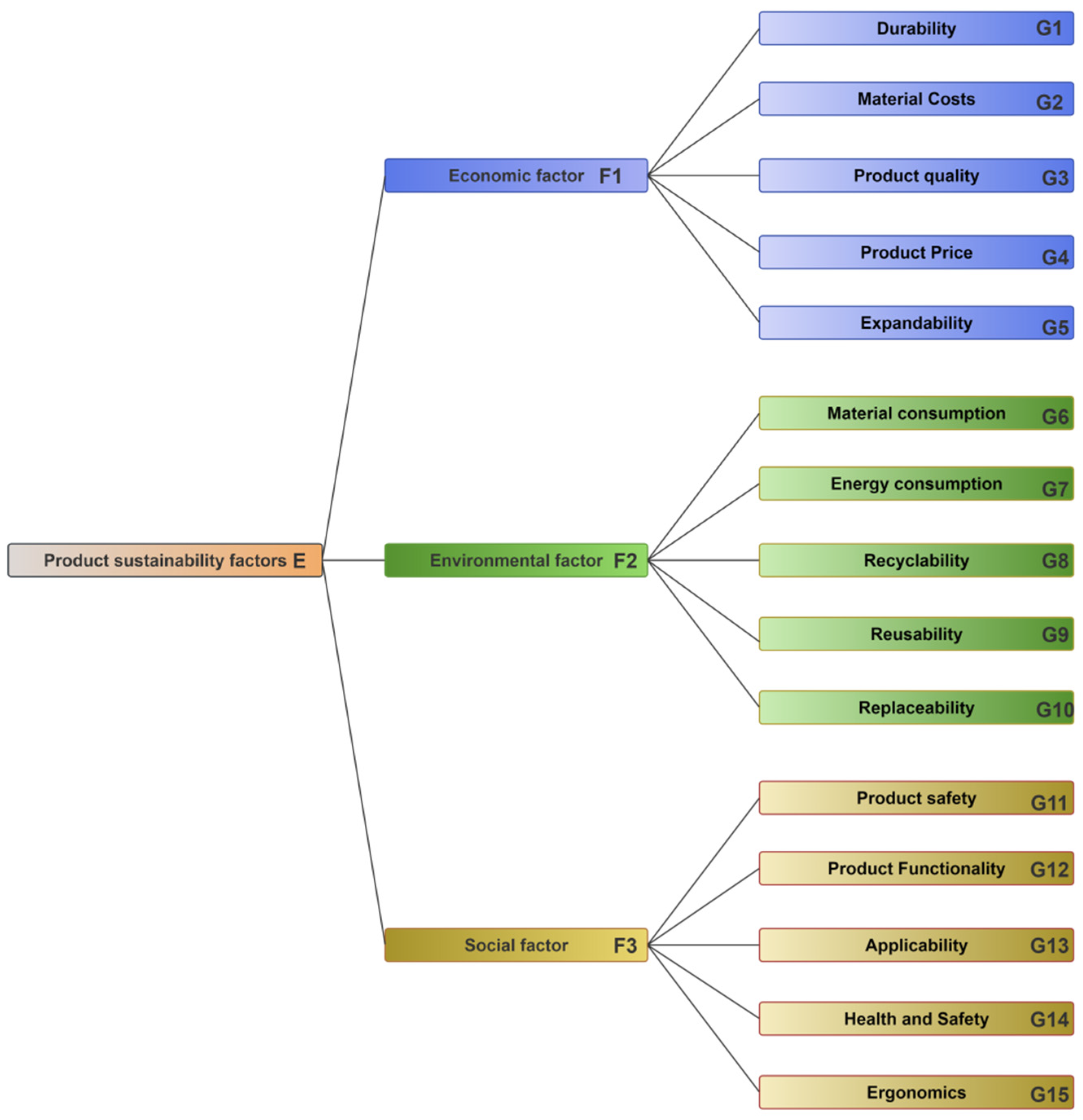
In order to explore the product sustainability factors related to the triple bottom line (TBL), an extensive literature review was conducted on sustainable product factors (SPF) and sustainable product assessment (PSA), primarily utilizing the SCOPUS database. A web crawler was also employed to collect relevant keywords. A total of 434 factors, focused on the economic, environmental, and social dimensions, were extracted and organized, resulting in the identification of 46 factors with a high frequency of evaluation. Among these, 16 factors pertained to the economic dimension, while 15 factors each were related to the environmental and social dimensions, as illustrated in Figure 11, Figure 12 and Figure 13.
The top five economic, environmental, and social factors are selected as the most significant information based on the statistics of relevant factors. A hierarchical ladder model of these economic, environmental, and social factors is constructed to facilitate the evaluation of the more critical product sustainability factors. The hierarchical ladder model of the product sustainability factors is illustrated in Figure 14.

3.4.2. FAHP-Based Acquisition of Core Factors for Product Sustainability

Based on the hierarchical model of the product sustainability factors presented in Figure 14, experts in the relevant fields were subsequently invited to score these factors. By comparing the importance of various influencing factors within the system, a fuzzy comparison matrix was derived. Normalized weight factors were then utilized as coefficients for the influencing factors to identify the core factors of product sustainability.
In cases where multiple experts participated in the assessment, each expert provided a fuzzy complementary judgment matrix for the same set of factors as specified in Table 2 and we calculated the corresponding weight set in accordance with Equations (1) and (2).
Finally, we calculated the weights of each element of the product sustainability factor one by one and carried out the fuzzy consistency test to construct the fuzzy judgment matrix at the criterion level. The results of the score and weight calculations are as follows:
D = 0.5 0.4 0.6 0.6 0.5 0.6 0.4 0.4 0.5   w = 0.33 0.40 0.27
A fuzzy judgment matrix is constructed for each sub-criterion level, which results in the following matrix score and weight calculation for E1:
E = 0.5 0.6 0.6 0.6 0.6 0.4 0.5 0.6 0.7 0.4 0.4 0.4 0.5 0.6 0.4 0.4 0.3 0.4 0.5 0.3 0.4 0.6 0.6 0.7 0.5 1   w = 0.24 0.21 0.18 0.14 0.23 1
The matrix scores and weights for E2 are calculated as follows:
E = 0.5 0.6 0.4 0.4 0.4 0.4 0.5 0.4 0.4 0.4 0.6 0.6 0.5 0.6 0.6 0.6 0.6 0.4 0.5 0.6 0.6 0.6 0.4 0.4 0.5 2   w = 0.18 0.16 0.24 0.22 0.20 2
The matrix scores and weights for E3 are calculated as follows:
E = 0.5 0.6 0.4 0.4 0.6 0.4 0.5 0.4 0.4 0.6 0.6 0.6 0.5 0.6 0.7 0.6 0.6 0.4 0.5 0.6 0.4 0.4 0.3 0.4 0.5 3   w = 0.20 0.18 0.25 0.22 0.15 3
The CR values of features D, E1, E2, and E3 are 0.0222, 0.0352, 0.032, and 0.024, respectively, which are less than 0.1 and pass the one-time test. The comprehensive weight values of the product sustainability factors can be calculated by multiplying the first-level weight value with the second-level weight value, and the comprehensive weight values are ranked; see Table 8.
Based on the weighted ranking presented in Table 8, the top ten essential factors among the fifteen sustainability factors are selected as the basis for the assessment of the core sustainability factors related to the economic, environmental, and social aspects of the product. The economic factors include product quality (G3), durability (G1), and the material cost (G2). The environmental factors consist of material consumption (G6), energy consumption (G7), recyclability (G8), reusability (G9), and replaceability (G10). The social factors encompass suitability (G13) and health and safety (G14).
This selection aids in modeling the regression prediction between the demand for technical product characteristics and the demand for product sustainability. The selection of the most critical core factors alleviated the cognitive burden on the evaluators and enabled them to more swiftly identify technical product characteristics that were closely related to the sustainability factors.

3.5. Use of PSO-RF to Establish Mapping Between Charging Pile Design Features and Product Sustainability Factors

In this phase, a 10-point Likert scale was utilized to construct an assessment matrix for the product sustainability factors. The assessors comprised 70 senior professors and 130 university students in industrial design-related programs. The selected assessment matrix for the core sustainability factors was subsequently distributed to 200 stakeholders to evaluate 16 charging pile technology design features. Concurrently, the design features were coded, and a mapping matrix was created to link the design feature categories with the selected core sustainability factors; see Table 9.
A particle swarm optimization–random forest (PSO-RF) model was employed to explore the mapping relationship between the charging pile design features and product sustainability factors. In this process, 16 coded design features were utilized as the input eigenvalues for the PSO-RF model, while the mean values of the users’ evaluations regarding the product sustainability factors in terms of economic, environmental, and social aspects for their samples were established as the output target values of the model. With this approach, a mapping model was successfully developed that reflected the complex relationship between the charging pile design features and product sustainability factors [47]. The modeling and computational work was conducted on the MATLAB 2022b software platform.
Taking the “economic factors” dataset as an example, the data were first normalized to ensure comparability under the same framework despite the different scales. Subsequently, the data were transposed to fit the structure of the PSO-RF model. In the parameterization stage of the PSO algorithm, key parameters such as the population size, maximum iterations, and individual cognitive and social factors were carefully considered. Through several experiments and adjustments, the population size was established at 15, the maximum number of iterations was set at 80, and both C1 and C2 were assigned values of 1.5 to optimize the m and d parameters. Figure 15 illustrates the parameter optimization process of PSO, where the curves indicate the variation in the best fit. The initial fitness values are high, suggesting a large error, but they decrease significantly after ten iterations, demonstrating an improvement in model performance. After 30 iterations, the fitness value stabilizes, indicating that the algorithm approaches convergence and may reach a local optimal solution. This process reflects the effectiveness of the particle swarm optimization algorithm in model tuning, indicating that the PSO algorithm is proficient in identifying optimal parameters. Subsequently, using the optimized parameters, the RF model was trained. The performance of the RF model was evaluated using training datasets for the test and sustainability factors across three user types; see Figure 16. The total linear fit plot in Figure 17 indicates that the optimized RF model fits the product design features and sustainability factor data well.
The PSO algorithm exhibits distinct advantages compared to other optimization algorithms utilized in RF model applications. It has a simple structure, is easy to implement, and possesses powerful global search capabilities. The algorithm effectively avoids local optimal solutions, is adaptable, and can manage nonlinear and complex objective functions. Furthermore, PSO generally demonstrates a faster convergence speed, enhancing the algorithm’s efficiency, and exhibits high flexibility, allowing it to be integrated with various models and optimization tasks. This method excels particularly in optimizing the two parameters, m and d, within the RF model, thereby improving both the prediction accuracy and the robustness of the model.
The x-axis represents the actual values, while the y-axis represents the predicted values. During the optimization process, the horizontal and vertical values of the particles are concentrated on both sides of the linear function, indicating that the particles are more evenly distributed within the search space, which aids in finding the global optimal solution. The bus-shaped fitting graph effectively demonstrates the goodness of fit of the model, and, during the optimization process, the coefficient of determination R2 of the model generally remains above 0.9, indicating an excellent fitting effect [48,49,50]. The particles are densely and uniformly distributed along the diagonal, showing that the optimized model predicts with high accuracy.
As shown in Figure 18, certain design features—such as the spooling device (D8) and the high-power charging module (D15)—are weighted significantly higher than others in terms of economic considerations. This indicates that these features are critical for cost reductions and efficiency. The cord-reeling device (D8) enhances the user convenience, subsequently impacting the overall electricity consumption and improving the service efficiency, thereby reducing the operating costs. The high-power charging module (D15) allows the charging post to simultaneously serve more electric vehicles (EVs), increasing the service capacity per unit of time and lowering the operating costs per charge. Lightweight materials (D6) contribute to reduced transportation costs and energy consumption. Furthermore, heat dissipation structures and materials (D16) directly affect the reliability and performance of the charging piles and enhance the entire charging system’s economic benefits by lowering the operation and maintenance costs while improving the energy efficiency and extending the equipment’s lifespan.
Among the environmental factors, the weight assigned to LED indicator lighting (D10) is approximately 1.8, indicating that good lighting improves the usability and enhances the visibility of the equipment, thereby optimizing the user experience. The compact dimensional design (D3) has a weight of 1.3, ranking second; this suggests that compact dimensions reduce the environmental impact, enhance the overall sustainability, and minimize the disturbance to the surrounding environment. Additionally, compact sizing typically necessitates more efficient material use, which reduces the product’s overall environmental footprint and contributes to sustainability goals.
Regarding social factors, the high-power charging module (D15) has the highest weighting, significantly reducing the EV charging time—a convenience that promotes the acceptance and popularity of electric vehicles, contributing to the social advancement of low-carbon transportation. The heat dissipation structure and material (D16), cable-reeling device (D8), and clear storage guidelines (D9) are all medium-weighted features. Optimizing the heat dissipation performance enables the charging post to support higher charging power, thereby improving the charging efficiency, which in turn aids the adoption of electric vehicles and aligns with social expectations for an improved ecological environment. The design of the cable winder improves the charging device’s convenience, allowing users to quickly stow the charging gun after use, thereby reducing the overall charging time. A positive user experience will enhance the social acceptance of this technological product. Providing clear storage guidelines will assist users in understanding how to use and maintain the charging device, improving both the operability and safety, which will further enhance the social acceptance of new technologies and products.
Based on the importance of the above features, the application of D3, D6, D8, D9, D15, and D16 needs to be emphasized in the subsequent smart charging pile design, which serves as an essential development direction for the sustainable design of charging pile products and helps to ensure the symmetry between the subsequent charging pile design elements and the sustainability of the product.

3.6. Intelligent Charging Post Design Practice and Achievements

3.6.1. Smart Charging Post Design Practices

The prediction results from PSO-RF were combined with the design characterization results from SAPAD-FQFD and applied to the development of an actual design case. Specifically, the scenario was based on design features such as a compact size (D3), lightweight materials (D6), a wire-reeling device (D8), clear storage guidelines (D9), a high-power charging module (D15), and heat dissipation structures and materials (D16). Rhino7 was utilized for modeling, and Keyshot10 was employed for scene rendering, as illustrated in Figure 19 and Figure 20.
(1)
Improved cable storage. The round gun holder is integrated into the shape of the main body, and the charging cable can be wrapped around the round holder of the body, enabling it to fit better with the car and preventing the cable from being thrown around.
(2)
Diversified information feedback. The LED multi-state indicator on the charging post can dynamically and intuitively show the estimated charging time.
(3)
Optimizing the process of using the charging port. First, we activate the charging post by swiping the card and NFC; then, we unplug the charging gun to charge, reset the device when charging is completed, and finally drive away. The charging cost will be deducted automatically from the card or cell phone app balance; there is no need to prepare the cell phone for various operations in advance.
(4)
Comfortable touch design. Moving away the traditional image of the existing charging pile, the proposed device adopts an aluminum alloy outer frame, high-strength PC and ABS materials, a geometrical design for the body, and a streamlined design for the handle. The primary color is silver–gray; this hue is both stable and modern connotations. We thoroughly consider the height of the charging pile, the force point of the charging gun, etc., to reflect the use of the site area and users’ convenience.
(5)
Modularized design of functional components. Card reading, metering, protection components, etc., can be flexibly selected to expand the product’s functionalities, achieve the most comfortable use, and enhance the charging efficiency.

3.6.2. Design Results

Existing and traditional design methods primarily rely on designers’ personal experience to evaluate products, and they fail to explore both the explicit and implicit needs of users from the perspective of their behavioral activities, making it challenging to satisfy users’ needs. Furthermore, there is a deficiency in the quantitative analysis of the various factors affecting product sustainability during the design stage, and adjustments to different design parameters can profoundly impact the entire product life cycle. Currently, systematic research aimed at addressing product design challenges from a sustainable design perspective needs to be improved. Therefore, this paper applies the SAPAD and FQFD methods to identify the needs of new energy vehicle users regarding charging piles (encompassing both emotional and physical aspects) from the early design stage, which is subsequently extended to the specific design features of charging piles. Utilizing new energy vehicle users as the research subject, the SAPAD model identifies six core user needs derived from the user’s behavioral process (i.e., good shape, comfortable charging gun, good charging cable storage, easy-to-recognize charging reminders, easy-to-operate innovative payment system, and improved charging efficiency), and the FAHP is applied to prioritize the most significant core user needs. To facilitate specific design operations based on the user requirements, FQFD is utilized to extend and calculate the weights of 16 charging post design features.
Considering the impact of sustainability factors on the product life cycle, the TBL method was introduced to identify 46 sustainability impact factors related to economic, environmental, and social aspects. A selection of ten significant sustainability impact factors was identified through the FAHP to subsequently reduce the cognitive burden on the evaluators. Subsequently, using the economic factors as an example, a mapping matrix was constructed with the 16 design features, and the most critical design features were predicted using the PSO-RF method to support the sustainable design of innovative charging piles in terms of aesthetics and functionality. The results indicate that a compact size (D3), lightweight materials (D6), a cable-reeling device (D8), clear storage guidelines (D9), a high-power charging module (D15), and heat dissipation structures and materials (D16) should be prioritized as the main design features in subsequent charging piles. The application of PSO-RF can assist designers in incorporating sustainability elements into various design features during the early design stage, thereby improving charging pile design. Additionally, the application of PSO-RF aids designers in considering sustainability elements across different design features at the early design stage, which enhances the design efficiency, meets the core needs of users, addresses environmental protection requirements, and improves the competitiveness of enterprises.

4. Discussion

In this paper, the SAPAD-FQFD model is shown to play a significant role in enhancing the design activities regarding electric vehicle charging piles. The core of the SAPAD model lies in its focus on users’ emotions and potential needs, derived from their behavioral processes while using the product. This approach facilitates a deeper understanding of users’ expectations and experiences with the product. Unlike traditional design methods that primarily focus on the physical and logical attributes of the product, the SAPAD model emphasizes the understanding of users’ emotional responses and overall experiences. However, the SAPAD model alone is insufficient for the quantitative analysis of the identified user needs; therefore, the FAHP is employed to calculate the core needs, assisting designers in better comprehending users’ preferences. The FQFD model systematically transforms these requirements into specific design indices and technical specifications. The traditional AHP and QFD methods are inherently subjective and it is necessary to more accurately address users’ core needs. Consequently, fuzzy decision-making is essential in demand analysis, and fuzzy set theory is applied to make relevant judgments. In the design of smart charging piles, the SAPAD-FQFD model not only analyzes users’ behavior in depth and identifies the core user needs but also aligns the user needs with the product attributes, producing a more scientific and rational design model and enriching the research methodology in product design.
The PSO-RF model is introduced into the mapping analysis of product design features and sustainability factors to optimize the accuracy in predicting product sustainability design features. The performance of the optimized RF model under different evaluation criteria was assessed by applying the optimized RF model to accurate data and systematically comparing the results with the predicted values. In machine learning predictions, PSO-RF is found to compare favorably with similar methods, including random forest (RF), backpropagation (BP), gradient boosting regression (GBR), and adaptive boosting (AdaBoost), in classification and regression tasks. Compared to the traditional RF, the PSO-RF model improves the prediction accuracy and model performance through global parameter optimization, thereby avoiding the need for manual parameter tuning [51]. In comparison with neural networks and BP, PSO-RF is more efficient in handling nonlinear relationships and exhibits greater robustness to noise and small data samples [52]. Furthermore, PSO-RF demonstrates faster parallel training and more stable performance than gradient boosting regression (GBR), reducing the sensitivity to outliers [53]. Finally, relative to adaptive boosting (AdaBoost) [54], PSO-RF effectively reduces the vulnerability associated with the reliance on weak learners and possesses strong feature selection capabilities. Overall, PSO-RF enhances the flexibility, stability, and predictive ability of the model through the integration of optimization techniques and ensemble learning for more complex data and application scenarios. To further validate the effectiveness of the PSO-RF model in predicting product sustainability design features, the prediction results of the PSO-RF model are compared and analyzed alongside those from the unprocessed RF model, a BP neural network, and other tree-based decision models, such as GBR and AdaBoost. This comparison examines the accuracy, stability, and efficiency advantages, as shown in Figure 21. From the fitting curve in Figure 21, it can be observed that the fitting accuracies of each model are ranked as follows: PSO-RF model, RF model, GBR model, AdaBoost model, and BP neural network model, in descending order. Meanwhile, combining the RMSE and R2 values reveals that the PSO-RF model exhibits superior prediction performance compared to the other four models (Table 10). Therefore, considering the complexity and diversity of sustainability factors, this paper introduces PSO-RF for the prediction of product sustainability design features, demonstrating advantages over the traditional RF, BP, GBR, and AdaBoost models, with improvements in both the coefficient of determination and mean squared error. This indicates that the PSO-RF model is more adept in handling nonlinear and complex datasets, providing robust theoretical support and empirical evidence for design and optimization in related fields.
From the analysis presented above, it is evident that the research method described in this paper can extend sustainability prediction to related product design and improve the design capabilities. However, certain limitations must be further explored and addressed.
(1)
Limitations in Sample Selection: The sample size is insufficient, particularly when evaluating design features, as only the opinions of experts in the field of industrial design were utilized. Future studies should consider employing a broader range of samples to enhance the design evaluation process.
(2)
Lack of Market Validation: The product has not been validated in the marketplace, necessitating further validation to assess its real-world applicability and consumer acceptance. Addressing these limitations through continuous research and improvement will enhance the robustness and applicability of the proposed methodology, ultimately advancing the development of smart charging piles within the design field.
(3)
Limitations of PSO-RF: The effectiveness of the particle swarm optimization (PSO) algorithm is highly influenced by its parameter settings, which may lead to unstable optimization results. Additionally, it may occasionally converge to a local optimum instead of identifying the global optimum. While the random forest (RF) model possesses solid predictive capabilities, it is often regarded as a black-box model and lacks interpretability, making it challenging to discern models’ behavior. Furthermore, training a substantial number of decision trees increases the demand for computational resources, particularly with large datasets. It presents a risk of overfitting, impacting the model’s performance on new data. Lastly, the method is sensitive to noise and outliers within the input data, and its implementation process is relatively complex.

5. Conclusions

The sustainable design of smart charging posts greatly influences the balance between the popularity of new energy transportation and sustainable development. It enhances the convenience of electric vehicles, alleviates “mileage anxiety”, and fosters market growth. Simultaneously, the widespread adoption of charging stations raises the public awareness of environmental protection, encourages low-carbon travel, and promotes social transformation. Furthermore, the extensive use of charging stations reduces greenhouse gas emissions and improves the air quality. Additionally, designers prioritize the sustainability of charging station elements during the initial design stage, which aids in resource conservation and environmental protection, reducing the production and operating costs and improving the economic efficiency. Therefore, nonlinear regression models can be employed to address the effects of social, economic, and environmental factors on product sustainability in charging pile design features. While the nonlinear regression model demonstrates excellent flexibility and adaptability in predicting products’ sustainability and effectively captures the nonlinear relationships among the sustainability elements of charging piles, designers must also delve deeper into the hidden needs of users. This understanding can enhance the social acceptance of charging piles, ensure compliance with regulatory requirements, drive technological innovation, and optimize the user experience. Such efforts could ensure a balance between user needs, social benefits, and the sustainability of intelligent charging piles.
This study introduces the SAPAD-FQFD model to analyze the behavioral flow of charging pile users and identify their implicit and explicit needs. Simultaneously, these needs are translated into specific product design features. The triple bottom line (TBL) method is employed to identify the various factors influencing product sustainability. The PSO-RF method, a machine learning approach, is utilized to establish the nonlinear relationship between the sustainability factors and design features, thereby enhancing the alignment between the user needs and product sustainability. This integrated approach effectively promotes the harmonization of users’ needs and product sustainability, contributing to the successful design of smart charging piles. Furthermore, it supports the sustainable development and innovation of the charging pile industry.
The innovations described in this paper are noteworthy and make significant contributions to the field of smart charging pile design. The following are the major innovations.
(1)
The utilization of the TBL triple bottom line methodology. It systematically identifies and analyzes various factors affecting product sustainability and proposes more comprehensive design considerations.
(2)
Combining the SAPAD model with the FQFD model. SAPAD can deeply analyze user behaviors and uncover user needs; FQFD can transform user needs into product design features and ensure a high degree of consistency between user needs and product design features.
(3)
Establishment of nonlinear relationship and PSO-RF model. This study provides scientific and efficient decision support for the modeling and functional design of smart charging piles by establishing a nonlinear relationship between sustainability factors and design features and making accurate predictions using the PSO-RF model.
(4)
It systematically promotes the implementation of the concepts of sustainable design and symmetry in design, which directly contributes to reducing greenhouse gas emissions and improving the air quality. It focuses on resource conservation and cost control, while also focusing on sustainable design. It provides enterprises with strategies to improve the economic efficiency, ensuring a balance (symmetry) between sustainability and economic efficiency.

Author Contributions

Conceptualization, Z.L.; Software, X.L. (Xinyu Li) and W.O.; Writing—original draft, X.L. (Xinan Liang); Writing—review and editing, X.L. (Xinan Liang); Visualization, L.L. All authors have read and agreed to the published version of the manuscript.

Funding

This work was supported by the Research on Chinese Contemporary Design Methodology (22BG136) and partially supported by the Research on the Generative Logic and Innovative Development of Chinese Yao Embroidery Skills under the Perspective of Multiple Integration (23BG131) of the Art Program of the National Social Science Foundation of China (NSFC), as well as the Scientific Research Program of the Hunan Provincial Department of Education (23C0725).

Institutional Review Board Statement

This study did not require ethical approval.

Informed Consent Statement

This study did not involve humans.

Data Availability Statement

The data used to support the results of this study are included in the article.

Acknowledgments

The authors would also like to thank the anonymous referees for their constructive comments.

Conflicts of Interest

The authors declare no conflicts of interest.

References

  1. Liu, Y.H.; Huang, X.T.; Shi, B.H. China′s new infrastructure construction: Concepts, current situations and problems. J. Beijing Univ. Technol. Soc. Sci. Ed. 2020, 20, 1–12. (In Chinese) [Google Scholar]
  2. Azkarate, A.; Ricondo, I.; P’erez, A.; Martínez, P. An assessment method and design support system for designing sustainable machine tools. J. Eng. Des. 2011, 22, 165–179. [Google Scholar] [CrossRef]
  3. Bataglin, M.; Ferreira, J.C.E. A modularization method based on the triple bottom line and product desirability: A case study of a hydraulic product. J. Clean. Prod. 2020, 271, 122198. [Google Scholar] [CrossRef]
  4. Beekaroo, D.; Callychurn, D.S.; Hurreeram, D.K. Developing a sustainability index for Mauritian manufacturing companies. Ecol. Indicat. 2019, 96, 250–257. [Google Scholar] [CrossRef]
  5. Jiang, M.; Jiang, M.; Xue, J.; Zhan, W.; Liu, Y. The optimal operation decision of gas station considering charging pile installation—Conflict and coordination. Kybernetes 2024. [Google Scholar] [CrossRef]
  6. Zhang, B.; Tang, W.; Liang, J.; Zhang, L.; Zhao, C. EV Integration-Oriented DC Conversion of AC Low-Voltage Distribution Networks and the Associated Adaptive Control Strategy. IEEE Trans. Transp. Electrif. 2024, 10, 213–233. [Google Scholar] [CrossRef]
  7. Dong, X.J.; Shen, J.N.; Liu, C.W.; Ma, Z.F.; He, Y.J. Simultaneous capacity configuration and scheduling optimization of an integrated electrical vehicle charging station with photovoltaic and battery energy storage system. Energy 2024, 289, 129991. [Google Scholar] [CrossRef]
  8. Wang, L.X.; Ma, C.; Lu, S.J.; Wu, K.L. Research on Location and Capacity of Electric Taxi Charging Station Based on Floating Car Data. IEEE Access 2024, 12, 30674–30686. [Google Scholar] [CrossRef]
  9. Liu, M.; Yang, R.H. Research on Electric Vehicle Charging Pile Design Based on Kansei Engineering and Textual Sentiment Analysis. In International Conference on Human-Computer Interaction; Springer: Cham, Switzerland, 2024; Volume 14733, pp. 142–155. [Google Scholar]
  10. Jiang, X.F. Research on Electric Vehicle Charging Scheduling Strategy Based on the Multiobjective Algorithm. Math. Probl. Eng. 2022, 2022, 1959511. [Google Scholar] [CrossRef]
  11. Zhang, H.M. The problems and suggestions of new infrastructure construction of new energy vehicle charging pile in China. Sci. Manag. Res. 2020, 38, 83–86. (In Chinese) [Google Scholar]
  12. Chen, S.; Duan, Q.; Li, Y. Research on the design of pediatric dental service system based on SAPAD-AHP. Packag. Eng. 2021, 42, 115–123. [Google Scholar]
  13. Hu, F.; Sato, K.; Zhou, K.; Zhang, X.; Liu, Z. Meaningful experience in service design: Case study of SAPAD framework application. Adv. Transdiscipl. Eng. 2018, 7, 526–535. [Google Scholar]
  14. Wang, W.; Hu, F. Local knowledge and context reconstruction in the design of household appliances. Decoration 2021, 24–29. (In Chinese) [Google Scholar] [CrossRef]
  15. Chen, S.S.; Duan, Q.J.; Li, Y.J. Pediatric dentistry service system design based on SAPAD-AHP. Packag. Eng. 2021, 42, 115–123. (In Chinese) [Google Scholar]
  16. Mistarihi, M.Z.; Okour, R.A.; Mumani, A.A. An integration of a QFD model with Fuzzy-ANP approach for determining the importance weights for engineering characteristics of the proposed wheelchair design. Appl. Soft Comput. 2020, 90, 106136. [Google Scholar] [CrossRef]
  17. Wang, N.; Shi, C.; Kang, X. Design of a Disinfection and Epidemic Prevention Robot Based on Fuzzy QFD and the ARIZ Algorithm. Sustainability 2022, 14, 16341. [Google Scholar] [CrossRef]
  18. Kang, X. Aesthetic product design combining with rough set theory and fuzzy quality function deployment. J. Intell. Fuzzy Syst. 2020, 39, 1131–1146. [Google Scholar] [CrossRef]
  19. Kim, T.; Lim, H.; Cho, K. Conceptual Robot Design for The Automated Layout of Building Structures by Integrating QFD and TRIZ. Int. J. Adv. Manuf. Technol. 2022, 120, 1793–1804. [Google Scholar] [CrossRef]
  20. Cagno, E.; Neri, A.; Howard, M.; Brenna, G.; Trianni, A. Industrial sustainability performance measurement systems: A novel framework. J. Clean. Prod. 2019, 230, 1354–1375. [Google Scholar] [CrossRef]
  21. Gholami, H.; Hashemi, A.; Lee, J.K.Y.; Abdul-Nour, G.; Salameh, A.A. Scrutinizing state-of-the-art I4.0 technologies toward sustainable products development under fuzzy environment. J. Clean. Prod. 2022, 377, 134327. [Google Scholar]
  22. Kankanamge, D.; Ruparathna, R. Sustainable procurement of water supply infrastructure projects: A building information modeling-based approach. Sustain. Resilient Infrastruct. 2024, 9, 349–366. [Google Scholar] [CrossRef]
  23. Yip, W.S.; To, S. A critical analysis of sustainable micro-manufacturing from the perspective of the triple bottom line: A social network analysis. Environ. Impact Assess. Rev. 2021, 90, 106628. [Google Scholar] [CrossRef]
  24. Llatas, C.; Soust-Verdaguer, B.; Torres, L.C.; Cagigas, D. Application of Knowledge Discovery in Databases (KDD) to environmental, economic, and social indicators used in BIM workflow to support sustainable design. J. Build. Eng. 2024, 91, 109546. [Google Scholar] [CrossRef]
  25. Kennedy, J.; Eberhart, R. Particle swarm optimization. IEEE Int. Conf. Neural Netw. 1995, 4, 1942–1948. [Google Scholar]
  26. Yang, Z. The Powerball Method With Biased Stochastic Gradient Estimation for Large-Scale Learning Systems. IEEE Trans. Comput. Soc. Syst. 2024, 1–3. [Google Scholar] [CrossRef]
  27. Tao, L.; Xue, X.H. An improved random forest model to predict bond strength of frp-to-concrete. J. Civ. Eng. Manag. 2024, 30, 520–535. [Google Scholar] [CrossRef]
  28. Zhu, Y.; Wang, T.; Li, Z.; Ni, W.; Zhang, K.; He, T.; Fu, M.; Zeng, M.; Yang, J.; Hu, N.; et al. Gas identification using electronic nose via gramian-angular-field-based image conversion and convolutional neural networks architecture search. Sens. Actuators B Chem. 2024, 417, 136198. [Google Scholar] [CrossRef]
  29. Sun, X.Y.; Liu, H.Z. Multivariate short-term wind speed prediction based on PSO-VMD-SE-ICEEMDAN two-stage decomposition and Att-S2S. Energy 2024, 305, 132228. [Google Scholar] [CrossRef]
  30. Kuang, H.W.; Ai, Z.Y.; Gu, G.L. A novel identification model for rock burst grades-taking Jinping II hydropower station hub engineering as an example. Comput. Geotech. 2024, 172, 106440. [Google Scholar] [CrossRef]
  31. Breiman, L. Random forests. Mach. Learn. 2001, 45, 5–32. [Google Scholar] [CrossRef]
  32. Foong, L.K.; Blazek, V.; Prokop, L.; Misak, S.; Atamurotov, F.; Khalilpoor, N. Improve carbon dioxide emission prediction in the Asia and Oceania (OECD): Nature-inspired optimisation algorithms versus conventional machine learning. Eng. Appl. Comput. Fluid Mech. 2024, 18, 1. [Google Scholar] [CrossRef]
  33. Zhuang, H.; Ouyang, H.; Peng, Y.; Gong, S.; Xiang, K.; Chen, L.; Chen, J. Expression patterns and clinical value of key m6A RNA modification regulators in smoking patients with coronary artery disease. Epigenetics 2024, 19, 1. [Google Scholar] [CrossRef] [PubMed]
  34. Zhang, M.; Yu, W.; Chen, A.; Xu, C.; Guo, J.; Xing, X.; Yang, D.; Wang, Z.; Yang, X. Two-tier classification framework for mapping grassland types using multisource earth observation data. Giscience Remote Sens. 2024, 61, 1. [Google Scholar] [CrossRef]
  35. Hu, F.; Sato, K.; Zhou, K.; Teeravarunyou, S. From knowledge to meaning: User-centered product architecture framework comparison between OMUKE and SAPAD. In Proceedings of the International Forum on Management, Education and Information Technology Application, Guangzhou, China, 30–31 January 2016; Atlantis Press: Paris, France, 2016; pp. 877–885. [Google Scholar]
  36. Liu, J.G.; Ma, A.; Wang, N.S. Clustering algorithm of product architecture modularization based on design structure matrix. J. South China Univ. Technol. Nat. Sci. Ed. 2006, 34, 45–48. (In Chinese) [Google Scholar]
  37. Shi, Z.; Dongjian, Z.; Zhuoyan, C. Dam deformation prediction model based on improved PSO-RF algorithm. Adv. Sci. Technol. Water Resour. 2022, 42, 39–44. [Google Scholar]
  38. Luo, H.; Guo, S.; Bao, W. Random forest model and application of arch dam’s deformation monitoring and prediction. South—North Water Transf. Water Sci. Technol. 2016, 14, 116–121. [Google Scholar]
  39. Yisen, W.; Shutao, X. A survey of random forests algorithms. Inf. Commun. Technol. 2018, 12, 49–55. [Google Scholar]
  40. Wang, D.; Tan, D.; Liu, L. Particle swarm optimization algorithm: An overview. Soft Comput. 2018, 22, 387–408. [Google Scholar] [CrossRef]
  41. Jain, M.; Saihjpal, V.; Singh, N.; Singh, S.B. An Overview of Variants and Advancements of PSO Algorithm. Appl. Sci. 2022, 12, 8392. [Google Scholar] [CrossRef]
  42. Aje, O.F.; Josephat, A.A. The particle swarm optimization (PSO) algorithm application—A review. Glob. J. Eng. Technol. Adv. 2020, 3, 001–006. [Google Scholar]
  43. Xu, Y.; Wang, M.; Xu, Y.; Li, X.; Wu, Y.; Chi, F. Evaluation System Creation and Application of “Zero-Pollution Village” Based on Combined FAHP-TOPSIS Method: A Case Study of Zhejiang Province. Sustainability 2023, 15, 12367. [Google Scholar] [CrossRef]
  44. Kulkarni, S.D.; Verma, P. A fuzzy-QFD approach to manufacturing strategy formulation. Opsearch 2023, 60, 1407–1432. [Google Scholar] [CrossRef]
  45. Su, J.N.; Wei, J. Design of rosebud picker based on AHP/QFD/TRIZ. Mech. Des. 2020, 8, 121–126. [Google Scholar]
  46. Aras, G.; Crowther, D. Sustainable practice: The real triple bottom line. Gov. Risk 2013, 5, 1–18. [Google Scholar]
  47. Açıkkar, M.; Altunkol, Y. A novel hybrid PSO- and GS-based hyperparameter optimization algorithm for support vector regression. Neural Comput. Appl. 2023, 35, 19961–19977. [Google Scholar] [CrossRef]
  48. Asteris, P.G.; Gandomi, A.H.; Armaghani, D.J.; Tsoukalas, M.Z.; Gavriilaki, E.; Gerber, G.; Dimopoulos, M.A. Genetic justification of COVID-19 patient outcomes using DERGA, a novel data ensemble refinement greedy algorithm. J. Cell. Mol. Med. 2024, 28, e18105. [Google Scholar] [CrossRef]
  49. Zhu, Q.; Li, J.; Lin, X.; Lu, F.; Jang, J. A BP Neural Network Product Design Optimization Model Based on Emotional Design and Sustainable Product Design. Appl. Sci. 2024, 14, 6225. [Google Scholar] [CrossRef]
  50. Asteris, P.G.; Karoglou, M.; Skentou, A.D.; Vasconcelos, G.; He, M.; Bakolas, A.; Armaghani, D.J. Predicting uniaxial compressive strength of rocks using ANN models: Incorporating porosity, compressional wave velocity, and schmidt hammer data. Ultrasonics 2024, 141, 107347. [Google Scholar] [CrossRef]
  51. Sun, J.Y.; Zhong, G.Q.; Huang, K.Z.; Dong, J.Y. Banzhaf random forests: Cooperative game theory based random forests with consistency. Neural Netw. 2018, 106, 20–29. [Google Scholar] [CrossRef]
  52. Chen, Y.; Liu, C.; Ge, J.P.; Wu, J.F.; Zhao, X.; Gao, Z. Deep learning models for forecasting electricity demand in green low-carbon supply chains. Int. J. Low-Carbon Technol. 2024, 19, 2375–2382. [Google Scholar] [CrossRef]
  53. Emami, S.; Martínez-Muñoz, G. Deep Learning for Multi-Output Regression Using Gradient Boosting. IEEE Access 2024, 12, 17760–17772. [Google Scholar] [CrossRef]
  54. Estrada-Peña, A.; de la Fuente, J. Machine learning algorithms for the evaluation of risk by tick-borne pathogens in Europe. Ann. Med. 2024, 56, 1. [Google Scholar] [CrossRef] [PubMed]
Figure 1. House of quality construction.
Figure 1. House of quality construction.
Symmetry 16 01582 g001
Figure 2. RF algorithm flow diagram.
Figure 2. RF algorithm flow diagram.
Symmetry 16 01582 g002
Figure 3. PSO-RF model construction process.
Figure 3. PSO-RF model construction process.
Symmetry 16 01582 g003
Figure 4. Intelligent charging pile design flow.
Figure 4. Intelligent charging pile design flow.
Symmetry 16 01582 g004
Figure 5. Road map of user’s charging behavior.
Figure 5. Road map of user’s charging behavior.
Symmetry 16 01582 g005
Figure 6. Significant clusters at semantic level.
Figure 6. Significant clusters at semantic level.
Symmetry 16 01582 g006
Figure 7. Core meaning cluster construction for charging pile user behavior.
Figure 7. Core meaning cluster construction for charging pile user behavior.
Symmetry 16 01582 g007
Figure 8. Charging pile user core requirements.
Figure 8. Charging pile user core requirements.
Symmetry 16 01582 g008
Figure 9. Charging pile product’s technical characteristics.
Figure 9. Charging pile product’s technical characteristics.
Symmetry 16 01582 g009
Figure 10. Charging pile house of quality.
Figure 10. Charging pile house of quality.
Symmetry 16 01582 g010
Figure 11. Commonly used economic factors.
Figure 11. Commonly used economic factors.
Symmetry 16 01582 g011
Figure 12. Commonly used environmental factors.
Figure 12. Commonly used environmental factors.
Symmetry 16 01582 g012
Figure 13. Commonly used social factors.
Figure 13. Commonly used social factors.
Symmetry 16 01582 g013
Figure 14. Hierarchical ladder of product sustainability factors.
Figure 14. Hierarchical ladder of product sustainability factors.
Symmetry 16 01582 g014
Figure 15. Parameter optimization process of PSO.
Figure 15. Parameter optimization process of PSO.
Symmetry 16 01582 g015
Figure 16. Test set and training set of data.
Figure 16. Test set and training set of data.
Symmetry 16 01582 g016
Figure 17. Plot of total linear fit. The blue circles represent Forecast results, which are the predicted values obtained using the PSO (Particle Swarm Optimization) algorithm or other models. The pink line is an ideal fit, usually the diagonal of (y = x). It indicates the case where the predicted results are in perfect agreement with the true results.
Figure 17. Plot of total linear fit. The blue circles represent Forecast results, which are the predicted values obtained using the PSO (Particle Swarm Optimization) algorithm or other models. The pink line is an ideal fit, usually the diagonal of (y = x). It indicates the case where the predicted results are in perfect agreement with the true results.
Symmetry 16 01582 g017
Figure 18. Feature weight values.
Figure 18. Feature weight values.
Symmetry 16 01582 g018
Figure 19. Product rendering.
Figure 19. Product rendering.
Symmetry 16 01582 g019
Figure 20. Design detail drawing.
Figure 20. Design detail drawing.
Symmetry 16 01582 g020
Figure 21. Fitting curves of multiple models.
Figure 21. Fitting curves of multiple models.
Symmetry 16 01582 g021
Table 1. Meaning hierarchy table of SAPAD framework.
Table 1. Meaning hierarchy table of SAPAD framework.
Meaningful PerspectiveLevel of MeaningDefinition of Meaning
Objective realityPhysical layerPhysical attributes associated with the function given to a product
Semantic layerThe embodiment of the product’s function
Personal experienceEmpirical layerThe user’s lived experience of the product
Subjective perceptionSemantic layerThe user’s emotional experience of the product
Semantic layerUsers’ real expectations of the product
Social layerUsers’ value tendencies and ideologies
Table 2. Criteria for comparison of the importance in the fuzzy hierarchical analysis method.
Table 2. Criteria for comparison of the importance in the fuzzy hierarchical analysis method.
ScaleImplication
0.5By comparison, the two elements are equally important.
0.6By comparison, one element is slightly more important than the other.
0.7By comparison, one element is obviously more important than the other.
0.8By comparison, one element is significantly more important than the other.
0.9By comparison, one element is extremely more important than the other.
0.1, 0.2, 0.3, 0.4
(complementary)
If element rij is obtained by comparing element ai with element aj, element rji = 1 − rij is obtained by comparing element aj with element ai.
Table 3. Correlation symbols and their corresponding triangular fuzzy numbers.
Table 3. Correlation symbols and their corresponding triangular fuzzy numbers.
Relevant SymbolMeaning of ExpressionConverted Fuzzy Number
BLANKNo correlation(0, 0, 0)
Weak correlation(1, 1, 3)
Weak correlation(1, 3, 5)
Moderate correlation(3, 5, 7)
Strong correlation(5, 7, 9)
High correlation(7, 9, 9)
Table 4. “Behavior–product″ mapping analysis.
Table 4. “Behavior–product″ mapping analysis.
ActivityEnvironmentTaskSubtaskBehavioral Correlates
Prepare for the charging phaseIn vehicle, charging stationPull into the parking spaceDriving to the charging stationVehicles, charging stations
Approaching a charging stationVehicles, charging stations
Remove restrictionsVehicle, cell phone, restricted ground lock
Outside the vehicle, charging postCharging with a charging postUnplug the charging lanceCharging post, charging gun head
Organize the charging cableVehicle, charging gun, charging cord
Insert the charging gun into the car seatVehicle, charging gun, charging cable
Vehicle charging phaseAutomobiles, charging postsVehicle chargingCheck the operating lightVehicle, charging post indicator light
Check the estimated charging timeVehicle, Cell Phone
Charge completion phaseCars, charging stationsDriving away from the charging stationUnplug the charging headVehicle, charging gun head
Organize the integrated charging cableVehicle, charging head, charging cord
Put the charging head and cable back in placeCharging station, charging head, cord
Pay for chargingCell phone, vehicle, charging station
Drive awayVehicle, charging station
Table 5. “Behavior–meaning” mapping analysis.
Table 5. “Behavior–meaning” mapping analysis.
ManeuverTaskSubtasksSignificance
Physical LayerConstructive LayerExperiential LayerSemantic LayerPragmatic LayerSocial Layer
Prepare to chargePull into the parking spaceDrive to charging stationVehicles/charging stationsDriving to the charging stationChoose a charging station with lots of vacant charging postsDifficulty in finding vacant charging postsWant multi-module functional productsNew infrastructure development
Driving close to a charging postVehicles/charging stationsKeep a suitable distance from the charging postChoose an area with lots of space for charging postsProblems with charging pile rowsFocus on the size and shape of the charging post
Contact-limited floor locksVehicle/cell phone/restricted ground lockDriving into the charging areaPrepare cell phone for scanning in advanceCumbersome operationMultiple forms of payment, efficient and fast
Charging with a charging postUnplug the charging tipCharging post/charging gun headPrepare to chargeCheck the working status of the charging station in advanceCharge rate is at a low valueReduced charging post preparation time
Organize charging cablesCharging gun head/charging cablePrevent wire entanglementUnorganized charging cables result in insufficient length for chargingThe charging cable is tangled and messy and not easy to accessGood way to organize charging cables
Insert the charging gun into the car holderVehicle/charging gun/charging cableStart chargingChoosing the correct fast and slow charging gunUncomfortable charging gun gripStyling simplicity is good
Car chargingWaiting for charging to completeView work indicatorsVehicles/charging posts/indicatorsCheck if it is working properlyCheck ahead to save timeCue light is insufficientSafety function tips
Check charging timeVehicles/cell phonesEstimated time required for chargingView via car interior screen/mobile appInefficient access to charging informationInformation interaction
Charging completeDriving away from the charging stationPull out the charging tipVehicle/charging headFully chargedIndicator light via vehicle charging portUnable to view the charging process through the charging postCharge level alerts
Organize charging cables for charging postsCharging gun head/charging cableConvenient storageOrganizing is often a waste of timeCharging cable organization is inconvenientEfficient and fast
Put the charging head and cable back in placeCharging post/charging head/charging cordReset the charging gunNo reminder of proper homingNo quick access to feedbackInformation alertsSense of social responsibility
Cell phone scanning code paymentCell phones/vehicles/charging stationsPaying for chargingAutomatic payment for cell phone pre-bondingComplicated operationEfficient and fastSense of social responsibility
Drive awayVehicles/charging stationsCharge completeDrive safely outSuccessfully completedSatisfaction
Table 6. Ranking of user requirement weighting values.
Table 6. Ranking of user requirement weighting values.
A1A2A3A4A5A6
Weight0.14000.18000.20670.18670.16000.1267
Order531246
Table 7. Ranking of product characteristic weights.
Table 7. Ranking of product characteristic weights.
Design FeatureD1D2D3D4D5D6D7D8D9D10D11D12D13D14D15D16
Weighting9253733557462757768685792592144
Order1111513105743669281412
Table 8. Combined weight values of product sustainability factors.
Table 8. Combined weight values of product sustainability factors.
FactorG1G2G3G4G5G6G7G8G9G10G11G12G13G14G15
Weighting0.080.070.060.0460.0760.0720.0640.0960.0880.080.0530.0480.0660.0580.04
Order36913458123111271014
Table 9. Mapping matrix for evaluation of design characteristics and sustainability factors.
Table 9. Mapping matrix for evaluation of design characteristics and sustainability factors.
Design FeatureD1D2D3D4D5D6D7D8D9D10D11D12D13D14D15D16
16.72.26477653.46.72.25.67643
27.1376889547.136.57.86.164.3
35.8447946375.8458.15.374.2
483.9678556783.945.7372
57775784877766756
6877867965878.34886
7678.14676456798747
86775687556754657
1927675697643165318
1936785486.85.854.2313247.4
1947786376455435438
1957786376455435438
1967867.5896767547659
197898558.3765666.57458.2
1988684676456798778
19986846764.7567988.179
2007775687556754678
Table 10. Comparison of prediction results of multiple models.
Table 10. Comparison of prediction results of multiple models.
Model TypePSO-RFRFGBRAdaBoostBP
RMSE0.0180.0220.0530.0250.026
R20.9870.9610.7890.9530.949
Disclaimer/Publisher’s Note: The statements, opinions and data contained in all publications are solely those of the individual author(s) and contributor(s) and not of MDPI and/or the editor(s). MDPI and/or the editor(s) disclaim responsibility for any injury to people or property resulting from any ideas, methods, instructions or products referred to in the content.

Share and Cite

MDPI and ACS Style

Liu, Z.; Liang, X.; Li, L.; Li, X.; Ou, W. Research on Sustainable Design of Smart Charging Pile Based on Machine Learning. Symmetry 2024, 16, 1582. https://doi.org/10.3390/sym16121582

AMA Style

Liu Z, Liang X, Li L, Li X, Ou W. Research on Sustainable Design of Smart Charging Pile Based on Machine Learning. Symmetry. 2024; 16(12):1582. https://doi.org/10.3390/sym16121582

Chicago/Turabian Style

Liu, Zongming, Xinan Liang, Linwei Li, Xinyu Li, and Wenwen Ou. 2024. "Research on Sustainable Design of Smart Charging Pile Based on Machine Learning" Symmetry 16, no. 12: 1582. https://doi.org/10.3390/sym16121582

APA Style

Liu, Z., Liang, X., Li, L., Li, X., & Ou, W. (2024). Research on Sustainable Design of Smart Charging Pile Based on Machine Learning. Symmetry, 16(12), 1582. https://doi.org/10.3390/sym16121582

Note that from the first issue of 2016, this journal uses article numbers instead of page numbers. See further details here.

Article Metrics

Back to TopTop