Reheating Constraints and the H0 Tension in Quintessential Inflation
Abstract
1. Introduction
2. Quintessential Inflation: The Set-Up
2.1. The Peebles–Vilenkin Quintessential Inflation
Improved Version: Starobinsky Inflation + Inverse Power Law
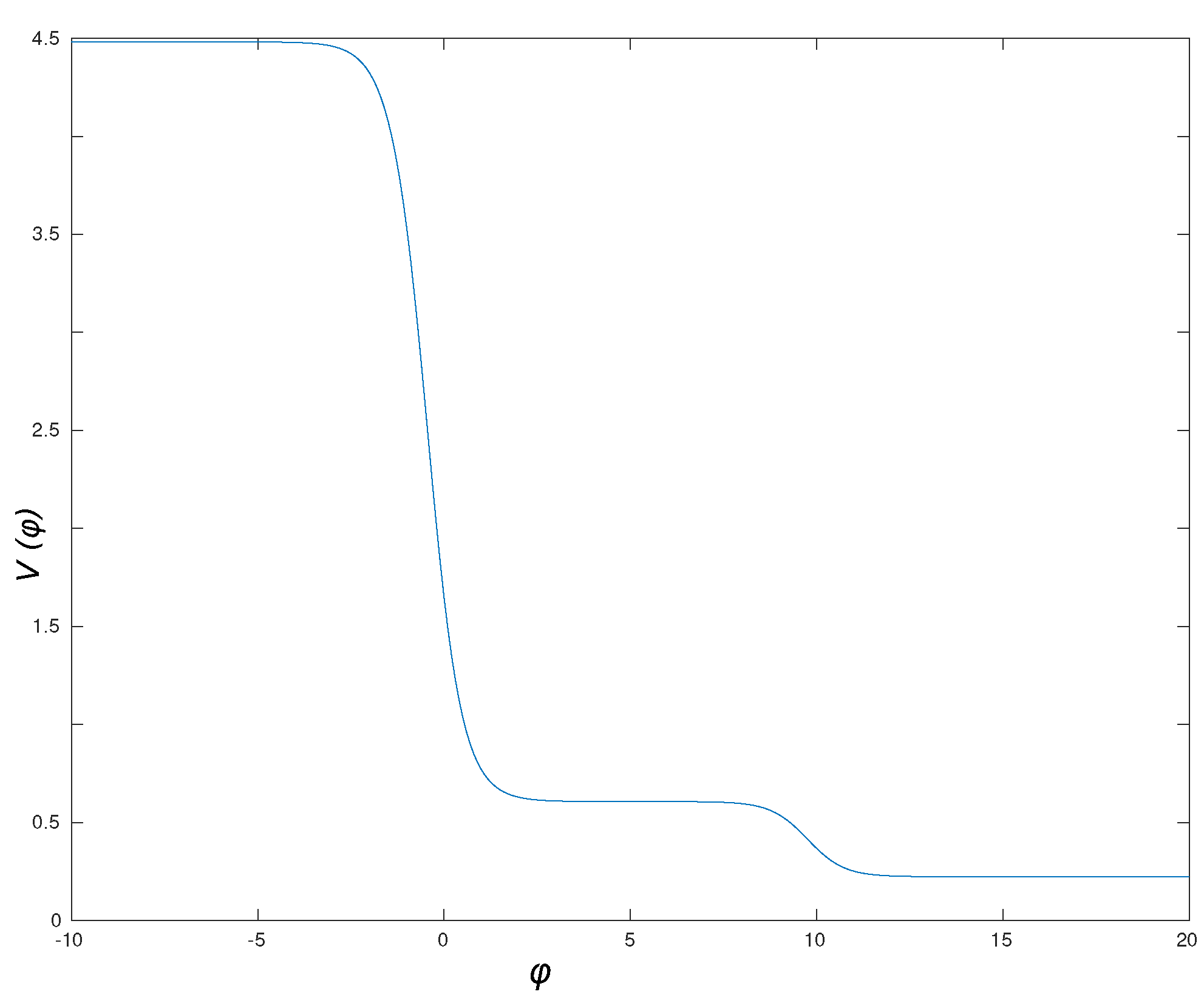
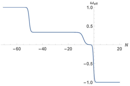
2.2. Lorentzian Quintessential Inflation
2.3. -Attractors in Quintessential Inflation
3. Instant Preheating
4. Gravitational Reheating
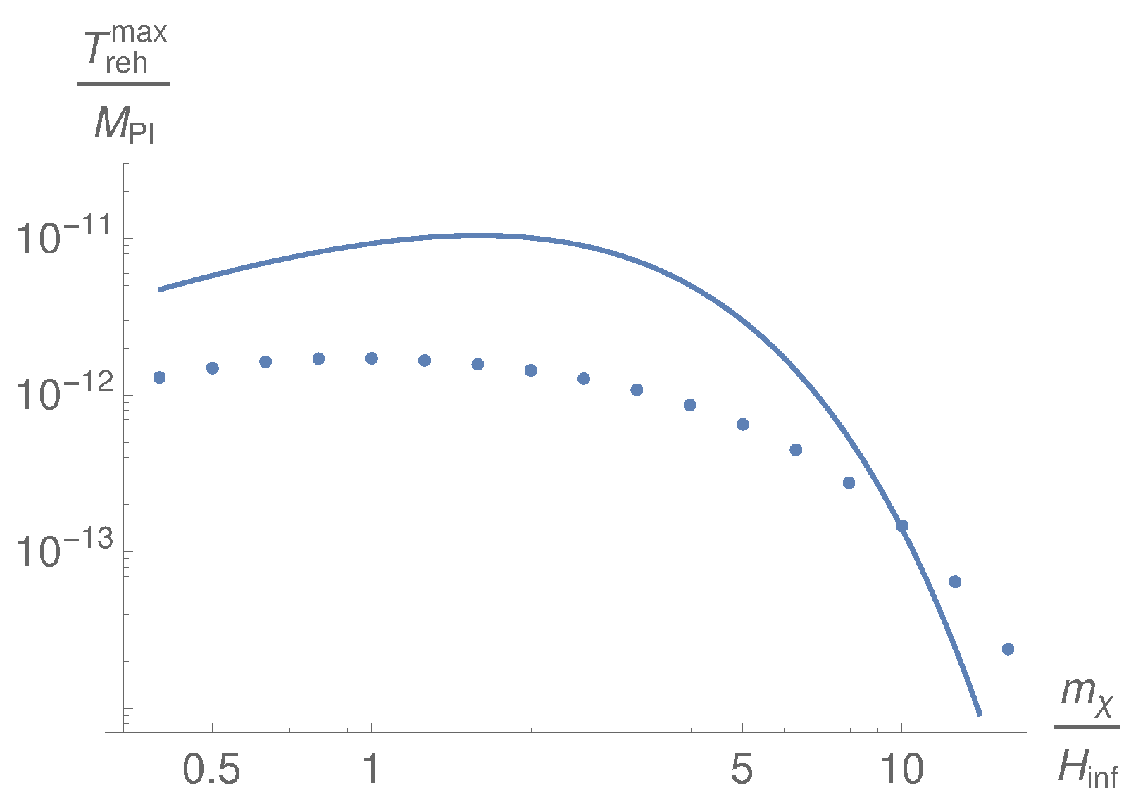
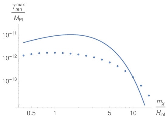
4.1. Application to -Attractors
4.2. Relation Between the Number of Last e-Folds and the Reheating Temperature: -Attractors
Relation Between and
5. Tension
5.1. Tension in Quintessential Inflation: Inclusion of a Dynamical DE
- Considering , one can approximate and . The approximate value of corresponds to a super phantom stage of the dark energy at the present epoch. However, we note that such a high negative value of arises because of the choice of . On the other hand, the present value of the effective EoS parameter , which is encoded in the quintessential inflation field and the phantom field, isIn addition, , , as .
- When considering , one can approximate and . In that case, , , , as .
- On the other hand, if , and . In that case, , , , as .
5.2. Quintessential Inflation as a Source of EDE
Qualitative Calculations
6. Conclusions
Author Contributions
Funding
Data Availability Statement
Acknowledgments
Conflicts of Interest
References
- Guth, A.H. The Inflationary Universe: A Possible Solution to the Horizon and Flatness Problems. Phys. Rev. D 1981, 23, 347–356. [Google Scholar] [CrossRef]
- Linde, A.D. A New Inflationary Universe Scenario: A Possible Solution of the Horizon, Flatness, Homogeneity, Isotropy and Primordial Monopole Problems. Phys. Lett. B 1982, 108, 389–393. [Google Scholar] [CrossRef]
- Barrow, J.D.; Turner, M.S. Inflation in the Universe. Nature 1981, 292, 35–38. [Google Scholar] [CrossRef]
- Lucchin, F.; Matarrese, S. Power Law Inflation. Phys. Rev. D 1985, 32, 1316. [Google Scholar] [CrossRef]
- Burd, A.B.; Barrow, J.D. Inflationary Models with Exponential Potentials. Nucl. Phys. B 1988, 308, 929–945, Erratum in Nucl. Phys. B 1989, 324, 276–276. [Google Scholar] [CrossRef]
- Barrow, J.D.; Maeda, K.I. Extended inflationary universes. Nucl. Phys. B 1990, 341, 294–308. [Google Scholar] [CrossRef]
- Freese, K.; Frieman, J.A.; Olinto, A.V. Natural inflation with pseudo—Nambu-Goldstone bosons. Phys. Rev. Lett. 1990, 65, 3233–3236. [Google Scholar] [CrossRef]
- Barrow, J.D. New types of inflationary universe. Phys. Rev. D 1993, 48, 1585–1590. [Google Scholar] [CrossRef]
- Barrow, J.D. Exact inflationary universes with potential minima. Phys. Rev. D 1994, 49, 3055–3058. [Google Scholar] [CrossRef]
- Parsons, P.; Barrow, J.D. Generalized scalar field potentials and inflation. Phys. Rev. D 1995, 51, 6757–6763. [Google Scholar] [CrossRef]
- Barrow, J.D.; Parsons, P. Inflationary models with logarithmic potentials. Phys. Rev. D 1995, 52, 5576–5587. [Google Scholar] [CrossRef] [PubMed]
- Boubekeur, L.; Lyth, D.H. Hilltop inflation. JCAP 2005, 7, 010. [Google Scholar] [CrossRef]
- Martin, J.; Ringeval, C. Inflation after WMAP3: Confronting the Slow-Roll and Exact Power Spectra to CMB Data. JCAP 2006, 8, 9. [Google Scholar] [CrossRef]
- Barrow, J.D.; Liddle, A.R.; Pahud, C. Intermediate inflation in light of the three-year WMAP observations. Phys. Rev. D 2006, 74, 127305. [Google Scholar] [CrossRef]
- Barrow, J.D.; Nunes, N.J. Dynamics of Logamediate Inflation. Phys. Rev. D 2007, 76, 043501. [Google Scholar] [CrossRef]
- Sebastiani, L.; Cognola, G.; Myrzakulov, R.; Odintsov, S.D.; Zerbini, S. Nearly Starobinsky inflation from modified gravity. Phys. Rev. D 2014, 89, 023518. [Google Scholar] [CrossRef]
- Kehagias, A.; Moradinezhad Dizgah, A.; Riotto, A. Remarks on the Starobinsky model of inflation and its descendants. Phys. Rev. D 2014, 89, 043527. [Google Scholar] [CrossRef]
- Freese, K.; Kinney, W.H. Natural Inflation: Consistency with Cosmic Microwave Background Observations of Planck and BICEP2. JCAP 2015, 3, 044. [Google Scholar] [CrossRef]
- Barrow, J.D.; Paliathanasis, A. Observational Constraints on New Exact Inflationary Scalar-field Solutions. Phys. Rev. D 2016, 94, 083518. [Google Scholar] [CrossRef]
- Ooba, J.; Ratra, B.; Sugiyama, N. Planck 2015 Constraints on the Non-flat ΛCDM Inflation Model. Astrophys. J. 2018, 864, 80. [Google Scholar] [CrossRef]
- Giarè, W.; Di Valentino, E.; Melchiorri, A. Testing the inflationary slow-roll condition with tensor modes. Phys. Rev. D 2019, 99, 123522. [Google Scholar] [CrossRef]
- Anber, M.M.; Baker, S. Natural inflation, strong dynamics, and the role of generalized anomalies. Phys. Rev. D 2020, 102, 103515. [Google Scholar] [CrossRef]
- Aoki, S.; Lee, H.-M.; Menkara, A.G. Inflation and supersymmetry breaking in Higgs-R2 supergravity. JHEP 2021, 10, 178. [Google Scholar] [CrossRef]
- Forconi, M.; Giarè, W.; Di Valentino, E.; Melchiorri, A. Cosmological constraints on slow roll inflation: An update. Phys. Rev. D 2021, 104, 103528. [Google Scholar] [CrossRef]
- Schimmrigk, R. Large and small field inflation from hyperbolic sigma models. Phys. Rev. D 2022, 105, 063541. [Google Scholar] [CrossRef]
- Bahr-Kalus, B.; Parkinson, D.; Easther, R. Constraining cosmic inflation with observations: Prospects for 2030. Mon. Not. Roy. Astron. Soc. 2023, 520, 2405–2416. [Google Scholar] [CrossRef]
- He, M.; Hong, M.; Mukaida, K. Starobinsky inflation and beyond in Einstein-Cartan gravity. JCAP 2024, 5, 107. [Google Scholar] [CrossRef]
- Lorenzoni, D.L.; Kaiser, D.I.; McDonough, E. Natural inflation with exponentially small tensor-to-scalar ratio. Phys. Rev. D 2024, 110, L061302. [Google Scholar] [CrossRef]
- Martin, J.; Ringeval, C.; Vennin, V. Encyclopædia Inflationaris. Phys. Dark Univ. 2014, 5–6, 75–235. [Google Scholar] [CrossRef]
- Odintsov, S.D.; Oikonomou, V.K.; Giannakoudi, I.; Fronimos, F.P.; Lymperiadou, E.C. Recent Advances in Inflation. Symmetry 2023, 15, 1701. [Google Scholar] [CrossRef]
- Ellis, J.; Wands, D. Inflation (2023). arXiv 2023, arXiv:2312.13238v1. [Google Scholar]
- Giarè, W. Inflation, the Hubble tension, and early dark energy: An alternative overview. Phys. Rev. D 2024, 109, 123545. [Google Scholar] [CrossRef]
- Fixsen, D.J.; Cheng, E.S.; Cottingham, D.A.; Eplee, R.E., Jr.; Isaacman, R.B. Cosmic microwave background dipole spectrum measured by the COBE FIRAS. Astrophys. J. 1994, 420, 445. [Google Scholar] [CrossRef]
- Bennett, C.L.; Banday, A.; Gorski, K.M.; Hinshaw, G.; Jackson, P.; Keegstra, P.; Kogut, A.; Smoot, G.F.; Wilkinson, D.T.; Wright, E.L. Four year COBE DMR cosmic microwave background observations: Maps and basic results. Astrophys. J. Lett. 1996, 464, L1–L4. [Google Scholar] [CrossRef]
- Peiris1, H.V.; Komatsu1, E.; Verde1, L.; Spergel1, D.N.; Bennett, C.L.; Halpern, M.; Hinshaw, G.; Jarosik, N.; Kogut, A.; Limon, M.; et al. First year Wilkinson Microwave Anisotropy Probe (WMAP) observations: Implications for inflation. Astrophys. J. Suppl. 2003, 148, 213–231. [Google Scholar] [CrossRef]
- Bennett1, C.L.; Larson1, D.; Weiland1, J.L.; Jarosik, N.; Hinshaw, G.; Odegard, N.; Smith, K.M.; Hill, R.S.; Gold, B.; Halpern, M.; et al. Nine-Year Wilkinson Microwave Anisotropy Probe (WMAP) Observations: Final Maps and Results. Astrophys. J. Suppl. 2013, 208, 20. [Google Scholar] [CrossRef]
- Ade, P.A.R.; Aghanim, N.; Armitage-Caplan, C.; Arnaud, M.; Ashdown, M.; Atrio-Barandela, F.; Aumont, J.; Baccigalupi, C.; Banday, A.J.; Barreiro, R.B.; et al. Planck 2013 results. XXII. Constraints on inflation. Astron. Astrophys. 2014, 571, A22. [Google Scholar] [CrossRef]
- Ade, P.A.R.; Aghanim, N.; Armitage-Caplan, C.; Arnaud, M.; Ashdown, M.; Atrio-Barandela, F.; Aumont, J.; Baccigalupi, C.; Banday, A.J.; Barreiro, R.B.; et al. Planck 2015 results. XX. Constraints on inflation. Astron. Astrophys. 2016, 594, A20. [Google Scholar] [CrossRef]
- Akrami, Y.; Arroja, F.; Ashdown, M.; Aumont, J.; Baccigalupi, C.; Ballardini, M.; Banday, A.J.; Barreiro, R.B.; Bartolo, N.; Basak, S.; et al. Planck 2018 results. X. Constraints on inflation. Astron. Astrophys. 2020, 641, A10. [Google Scholar] [CrossRef]
- Aghanim, N.; Akrami, Y.; Ashdown, M.; Aumont, J.; Baccigalupi, C.; Ballardini, M.; Banday, A.J.; Barreiro, R.B.; Bartolo, N.; Basak, S.; et al. Planck 2018 results. V. CMB power spectra and likelihoods. Astron. Astrophys. 2020, 641, A5. [Google Scholar] [CrossRef]
- Choi, S.K.; Hasselfield, M.; Ho, S.P.; Koopman, B.; Lungu, M.; Abitbol, M.H.; Addison, G.E.; Ade, P.A.R.; Aiola, S.; Alonso, D. The Atacama Cosmology Telescope: A measurement of the Cosmic Microwave Background power spectra at 98 and 150 GHz. JCAP 2020, 12, 45. [Google Scholar] [CrossRef]
- Benson, B.A.; Ade, P.A.R.; Ahmed, Z.; Allen, S.W.; Arnold, K.; Austermann, J.E.; Bender, A.N.; Bleem, L.E.; Carlstrom, J.E.; Chang, C.L.; et al. SPT-3G: A Next-Generation Cosmic Microwave Background Polarization Experiment on the South Pole Telescope. Proc. SPIE Int. Soc. Opt. Eng. 2014, 9153, 91531P. [Google Scholar] [CrossRef]
- Dutcher, D.; Balkenhol, L.; Ade, P.A.R.; Ahmed, Z.; Anderes, E.; Anderson, A.J.; Archipley, M.; Avva, J.S.; Aylor, K.; Barry, P.S. Measurements of the E-mode polarization and temperature-E-mode correlation of the CMB from SPT-3G 2018 data. Phys. Rev. D 2021, 104, 022003. [Google Scholar] [CrossRef]
- Balkenhol, L.; Dutcher, D.; Spurio Mancini, A.; Doussot, A.; Benabed, K.; Galli, S.; Ade, A.D.E.; Anderson, A.J.; Ansarinejad, B.; Archipley, M.; et al. Measurement of the CMB temperature power spectrum and constraints on cosmology from the SPT-3G 2018 TT, TE, and EE dataset. Phys. Rev. D 2023, 108, 023510. [Google Scholar] [CrossRef]
- Riess, A.G.; Filippenko, A.V.; Challis, P.; Clocchiatti, A.; Diercks, A.; Garnavich, P.M.; Gilliland, R.L.; Hogan, C.J.; Jha, S.; Kirshner, R.P.; et al. Observational evidence from supernovae for an accelerating universe and a cosmological constant. Astron. J. 1998, 116, 1009–1038. [Google Scholar] [CrossRef]
- Perlmutter, S.; Aldering1, G.; Goldhaber, G.; Knop1, R.A.; Nugent, P.; Castro, P.G.; Deustua1, S.; Fabbro1, S.; Goobar, A.; Groom, D.E.; et al. Measurements of Ω and Λ from 42 high redshift supernovae. Astrophys. J. 1999, 517, 565–586. [Google Scholar] [CrossRef]
- Caldwell, R.R.; Dave, R.; Steinhardt, P.J. Cosmological imprint of an energy component with general equation of state. Phys. Rev. Lett. 1998, 80, 1582–1585. [Google Scholar] [CrossRef]
- Carroll, S.M. Quintessence and the rest of the world. Phys. Rev. Lett. 1998, 81, 3067–3070. [Google Scholar] [CrossRef]
- Tsujikawa, S. Quintessence: A Review. Class. Quant. Grav. 2013, 30, 214003. [Google Scholar] [CrossRef]
- Chimento, L.; Forte, M. Unified model of baryonic matter and dark components. Phys. Lett. B 2008, 666, 205–211. [Google Scholar] [CrossRef]
- Gao, C.; Kunz, M.; Liddle, A.R.; Parkinson, D. Unified dark energy and dark matter from a scalar field different from quintessence. Phys. Rev. D 2010, 81, 043520. [Google Scholar] [CrossRef]
- Luongo, O.; Mengoni, T. Quasi-quintessence inflation with non-minimal coupling to curvature in the Jordan and Einstein frames. arxiv 2023, arXiv:2309.03065. [Google Scholar]
- Peebles, P.J.E.; Vilenkin, A. Quintessential inflation. Phys. Rev. D 1999, 59, 063505. [Google Scholar] [CrossRef]
- Peloso, M.; Rosati, F. On the construction of quintessential inflation models. JHEP 1999, 12, 026. [Google Scholar] [CrossRef]
- Giovannini, M. Spikes in the relic graviton background from quintessential inflation. Class. Quant. Grav. 1999, 16, 2905–2913. [Google Scholar] [CrossRef]
- Kaganovich, A.B. Field theory model giving rise to ‘quintessential inflation’ without the cosmological constant and other fine tuning problems. Phys. Rev. D 2001, 63, 025022. [Google Scholar] [CrossRef]
- Dimopoulos, K. Towards a model of quintessential inflation. Nucl. Phys. B Proc. Suppl. 2001, 95, 70–73. [Google Scholar] [CrossRef]
- Yahiro, M.; Mathews, G.J.; Ichiki, K.; Kajino, T.; Orito, M. Constraints on cosmic quintessence and quintessential inflation. Phys. Rev. D 2002, 65, 063502. [Google Scholar] [CrossRef]
- Dimopoulos, K.; Valle, J.W.F. Modeling quintessential inflation. Astropart. Phys. 2002, 18, 287–306. [Google Scholar] [CrossRef]
- Campos, A.H.; Reis, H.C.; Rosenfeld, R. Preheating in quintessential inflation. Phys. Lett. B 2003, 575, 151–156. [Google Scholar] [CrossRef][Green Version]
- Nunes, N.J.; Copeland, E.J. Tracking quintessential inflation from brane worlds. Phys. Rev. D 2002, 66, 043524. [Google Scholar] [CrossRef]
- Giovannini, M. Low scale quintessential inflation. Phys. Rev. D 2003, 67, 123512. [Google Scholar] [CrossRef]
- Tashiro, H.; Chiba, T.; Sasaki, M. Reheating after quintessential inflation and gravitational waves. Class. Quant. Grav. 2004, 21, 1761–1772. [Google Scholar] [CrossRef]
- Sami, M.; Sahni, V. Quintessential inflation on the brane and the relic gravity wave background. Phys. Rev. D 2004, 70, 083513. [Google Scholar] [CrossRef]
- Rosenfeld, R.; Frieman, J.A. A Simple model for quintessential inflation. JCAP 2005, 09, 003. [Google Scholar] [CrossRef]
- Zhai, X.h.; Zhao, Y.b. Dynamics of quintessential inflation. Chin. Phys. 2006, 15, 2465. [Google Scholar] [CrossRef]
- Cardenas, V.H. Tachyonic quintessential inflation. Phys. Rev. D 2006, 73, 103512. [Google Scholar] [CrossRef]
- Membiela, A.; Bellini, M. Quintessential inflation from a variable cosmological constant in a 5D vacuum. Phys. Lett. B 2006, 641, 125–129. [Google Scholar] [CrossRef][Green Version]
- Neupane, I.P. Reconstructing a model of quintessential inflation. Class. Quant. Grav. 2008, 25, 125013. [Google Scholar] [CrossRef]
- Bento, M.C.; Gonzalez Felipe, R.; Santos, N.M.C. A simple quintessential inflation model. Int. J. Mod. Phys. A 2009, 24, 1639–1642. [Google Scholar] [CrossRef]
- Hossain, M.W.; Myrzakulov, R.; Sami, M.; Saridakis, E.N. Class of quintessential inflation models with parameter space consistent with BICEP2. Phys. Rev. D 2014, 89, 123513. [Google Scholar] [CrossRef]
- Geng, C.Q.; Hossain, M.W.; Myrzakulov, R.; Sami, M.; Saridakis, E.N. Quintessential inflation with canonical and noncanonical scalar fields and Planck 2015 results. Phys. Rev. D 2015, 92, 023522. [Google Scholar] [CrossRef]
- de Haro, J.; Amorós, J.; Pan, S. Simple inflationary quintessential model. Phys. Rev. D 2016, 93, 084018. [Google Scholar] [CrossRef]
- Guendelman, E.; Nissimov, E.; Pacheva, S. Quintessential Inflation, Unified Dark Energy and Dark Matter, and Higgs Mechanism. Bulg. J. Phys. 2017, 44, 015–030. [Google Scholar]
- de Haro, J.; Elizalde, E. Inflation and late-time acceleration from a double-well potential with cosmological constant. Gen. Rel. Grav. 2016, 48, 77. [Google Scholar] [CrossRef]
- de Haro, J. On the viability of quintessential inflation models from observational data. Gen. Rel. Grav. 2017, 49, 6. [Google Scholar] [CrossRef][Green Version]
- Geng, C.Q.; Lee, C.C.; Sami, M.; Saridakis, E.N.; Starobinsky, A.A. Observational constraints on successful model of quintessential Inflation. JCAP 2017, 6, 11. [Google Scholar] [CrossRef]
- Aresté Saló, L.; de Haro, J. Quintessential inflation at low reheating temperatures. Eur. Phys. J. C 2017, 77, 798. [Google Scholar] [CrossRef]
- Haro, J.; Pan, S. Bulk viscous quintessential inflation. Int. J. Mod. Phys. D 2018, 27, 1850052. [Google Scholar] [CrossRef]
- Agarwal, A.; Myrzakulov, R.; Sami, M.; Singh, N.K. Quintessential inflation in a thawing realization. Phys. Lett. B 2017, 770, 200–208. [Google Scholar] [CrossRef]
- Bettoni, D.; Domènech, G.; Rubio, J. Gravitational waves from global cosmic strings in quintessential inflation. JCAP 2019, 2, 34. [Google Scholar] [CrossRef]
- Dimopoulos, K.; Karčiauskas, M.; Owen, C. Quintessential inflation with a trap and axionic dark matter. Phys. Rev. D 2019, 100, 083530. [Google Scholar] [CrossRef]
- Haro, J.; Amorós, J.; Pan, S. Scaling solutions in quintessential inflation. Eur. Phys. J. C 2020, 80, 404. [Google Scholar] [CrossRef]
- Verner, S. Quintessential Inflation in Palatini Gravity. JCAP 2021, 4, 001. [Google Scholar] [CrossRef]
- Benisty, D.; Guendelman, E.I. Lorentzian Quintessential Inflation. Int. J. Mod. Phys. D 2020, 29, 2042002. [Google Scholar] [CrossRef]
- Dimopoulos, K.; Sánchez López, S. Quintessential inflation in Palatini f(R) gravity. Phys. Rev. D 2021, 103, 043533. [Google Scholar] [CrossRef]
- Aresté Saló, L.; Benisty, D.; Guendelman, E.I.; Haro, J.d. Quintessential inflation and cosmological seesaw mechanism: Reheating and observational constraints. JCAP 2021, 7, 007. [Google Scholar] [CrossRef]
- Aresté Saló, L.; Benisty, D.; Guendelman, E.I.; de Haro, J. α-attractors in quintessential inflation motivated by supergravity. Phys. Rev. D 2021, 103, 123535. [Google Scholar] [CrossRef]
- Saló, L.A.; de Haro, J. Gravitational particle production of superheavy massive particles in quintessential inflation: A numerical analysis. Phys. Rev. D 2021, 104, 083544. [Google Scholar] [CrossRef]
- de Haro, J.; Saló, L.A. A Review of Quintessential Inflation. Galaxies 2021, 9, 73. [Google Scholar] [CrossRef]
- Karčiauskas, M.; Rusak, S.; Saez, A. Quintessential inflation and nonlinear effects of the tachyonic trap mechanism. Phys. Rev. D 2022, 105, 043535. [Google Scholar] [CrossRef]
- Bettoni, D.; Rubio, J. Quintessential Inflation: A Tale of Emergent and Broken Symmetries. Galaxies 2022, 10, 22. [Google Scholar] [CrossRef]
- Fujikura, K.; Hashiba, S.; Yokoyama, J. Generation of neutrino dark matter, baryon asymmetry, and radiation after quintessential inflation. Phys. Rev. D 2023, 107, 063537. [Google Scholar] [CrossRef]
- Dimopoulos, K.; Karam, A.; Sánchez López, S.; Tomberg, E. Palatini R2 quintessential inflation. JCAP 2022, 10, 076. [Google Scholar] [CrossRef]
- Inagaki, T.; Taniguchi, M. Quintessential Inflation in Logarithmic Cartan F(R) Gravity. arXiv 2023, arXiv:2312.11776. [Google Scholar]
- Alho, A.; Uggla, C. Quintessential α-attractor inflation: A dynamical systems analysis. JCAP 2023, 11, 083. [Google Scholar] [CrossRef]
- Giarè, W.; Di Valentino, E.; Linder, E.V.; Specogna, E. Testing α-attractor quintessential inflation against CMB and low-redshift data. arXiv 2024, arXiv:2402.01560. [Google Scholar]
- Kofman, L.; Linde, A.D.; Starobinsky, A.A. Reheating after inflation. Phys. Rev. Lett. 1994, 73, 3195–3198. [Google Scholar] [CrossRef] [PubMed]
- Kofman, L.; Linde, A.D.; Starobinsky, A.A. Towards the theory of reheating after inflation. Phys. Rev. D 1997, 56, 3258–3295. [Google Scholar] [CrossRef]
- Greene, P.B.; Kofman, L.; Linde, A.D.; Starobinsky, A.A. Structure of resonance in preheating after inflation. Phys. Rev. D 1997, 56, 6175–6192. [Google Scholar] [CrossRef]
- Felder, G.N.; Kofman, L.; Linde, A.D. Instant preheating. Phys. Rev. D 1999, 59, 123523. [Google Scholar] [CrossRef]
- Parker, L. Particle creation in expanding universes. Phys. Rev. Lett. 1968, 21, 562–564. [Google Scholar] [CrossRef]
- Zeldovich, Y.B.; Starobinsky, A.A. Particle production and vacuum polarization in an anisotropic gravitational field. Zh. Eksp. Teor. Fiz. 1971, 61, 2161–2175. [Google Scholar]
- Grib, A.A.; Mamayev, S.G.; Mostepanenko, V.M. Vacuum Quantum Effects in Strong Fields; Friedmann Laboratory Publishing: St. Petersburg, Russia, 1994. [Google Scholar]
- Haro, J. Gravitational particle production: A mathematical treatment. J. Phys. A 2011, 44, 205401. [Google Scholar] [CrossRef]
- Khlopov, M.Y.; Linde, A.D. Is It Easy to Save the Gravitino? Phys. Lett. B 1984, 138, 265–268. [Google Scholar] [CrossRef]
- Ellis, J.R.; Kim, J.E.; Nanopoulos, D.V. Cosmological Gravitino Regeneration and Decay. Phys. Lett. B 1984, 145, 181–186. [Google Scholar] [CrossRef]
- Aghanim, N.; Akrami, Y.; Ashdown, M.; Aumont, J.; Baccigalupi, C.; Ballardini, M.; Banday, A.J.; Barreiro, R.B.; Bartolo, N.; Basak, S. Planck 2018 results. VI. Cosmological parameters. Astron. Astrophys. 2020, 641, A6, Erratum in Astron. Astrophys. 2021, 652, C4. [Google Scholar] [CrossRef]
- Riess, A.G.; Yuan, W.; Macri, L.M.; Scolnic, D.; Brout, D.; Casertano, S.; Jones, D.O.; Murakami, Y.; Anand, G.S.; Breuval, L.; et al. A Comprehensive Measurement of the Local Value of the Hubble Constant with 1 km s-1 Mpc-1 Uncertainty from the Hubble Space Telescope and the SH0ES Team. Astrophys. J. Lett. 2022, 934, L7. [Google Scholar] [CrossRef]
- Di Valentino, E.; Mena, O.; Pan, S.; Visinelli, L.; Yang, W.; Melchiorri, A.; Mota, D.F.; Riess, A.G.; Silk, J. In the realm of the Hubble tension—A review of solutions. Class. Quant. Grav. 2021, 38, 153001. [Google Scholar] [CrossRef]
- Perivolaropoulos, L.; Skara, F. Challenges for ΛCDM: An update. New Astron. Rev. 2022, 95, 101659. [Google Scholar] [CrossRef]
- Abdalla, E.; Abellán, G.F.; Aboubrahim, A.; Agnello, A.; Akarsu, Ö.; Akrami, Y.; Alestas, G.; Aloni, D.; Amendola, L.; Anchordoqui, L.A. Cosmology intertwined: A review of the particle physics, astrophysics, and cosmology associated with the cosmological tensions and anomalies. JHEAp 2022, 34, 49–211. [Google Scholar] [CrossRef]
- Ivanov, V.R.; Ketov, S.V.; Pozdeeva, E.O.; Vernov, S.Y. Analytic extensions of Starobinsky model of inflation. JCAP 2022, 03, 058. [Google Scholar] [CrossRef]
- Benisty, D.; Guendelman, E.I. Quintessential Inflation from Lorentzian Slow Roll. Eur. Phys. J. C 2020, 80, 577. [Google Scholar] [CrossRef]
- Dimopoulos, K.; Owen, C. Quintessential Inflation with α-attractors. JCAP 2017, 06, 027. [Google Scholar] [CrossRef]
- Felder, G.N.; Kofman, L.; Linde, A.D. Inflation and preheating in NO models. Phys. Rev. D 1999, 60, 103505. [Google Scholar] [CrossRef]
- de Haro, J. Reheating constraints in instant preheating. Phys. Rev. D 2023, 107, 123511. [Google Scholar] [CrossRef]
- de Haro, J.; Aresté Saló, L. Analytic formula to calculate the reheating temperature via gravitational particle production in smooth nonoscillating backgrounds. Phys. Rev. D 2023, 107, 063542. [Google Scholar] [CrossRef]
- Giarè, W.; Pan, S.; Di Valentino, E.; Yang, W.; de Haro, J.; Melchiorri, A. Inflationary potential as seen from different angles: Model compatibility from multiple CMB missions. JCAP 2023, 9, 019. [Google Scholar] [CrossRef]
- Poulin, V.; Smith, T.L.; Karwal, T. The Ups and Downs of Early Dark Energy solutions to the Hubble tension: A review of models, hints and constraints circa 2023. Phys. Dark Univ. 2023, 42, 101348. [Google Scholar] [CrossRef]
- Chen, L.; Huang, Q.G.; Wang, K. Distance Priors from Planck Final Release. JCAP 2019, 2, 028. [Google Scholar] [CrossRef]
- Chevallier, M.; Polarski, D. Accelerating universes with scaling dark matter. Int. J. Mod. Phys. D 2001, 10, 213–224. [Google Scholar] [CrossRef]
- Linder, E.V. Exploring the expansion history of the universe. Phys. Rev. Lett. 2003, 90, 091301. [Google Scholar] [CrossRef] [PubMed]
- de Haro, J.; Nojiri, S.; Odintsov, S.D.; Oikonomou, V.K.; Pan, S. Finite-time cosmological singularities and the possible fate of the Universe. Phys. Rept. 2023, 1034, 1–114. [Google Scholar] [CrossRef]
- Montani, G.; De Angelis, M.; Bombacigno, F.; Carlevaro, N. Metric f(R) gravity with dynamical dark energy as a scenario for the Hubble tension. Mon. Not. Roy. Astron. Soc. Lett. 2023, 527, L156–L161. [Google Scholar] [CrossRef]
- Montani, G.; Carlevaro, N.; De Angelis, M. Modified gravity in the presence of matter creation: Scenario for the late Universe. Entropy 2024, 26, 662. [Google Scholar] [CrossRef]
- Poulin, V.; Smith, T.L.; Karwal, T.; Kamionkowski, M. Early Dark Energy Can Resolve The Hubble Tension. Phys. Rev. Lett. 2019, 122, 221301. [Google Scholar] [CrossRef]
- Sakstein, J.; Trodden, M. Early Dark Energy from Massive Neutrinos as a Natural Resolution of the Hubble Tension. Phys. Rev. Lett. 2020, 124, 161301. [Google Scholar] [CrossRef]
- Niedermann, F.; Sloth, M.S. Resolving the Hubble tension with new early dark energy. Phys. Rev. D 2020, 102, 063527. [Google Scholar] [CrossRef]
- Ivanov, M.M.; McDonough, E.; Hill, J.C.; Simonović, M.; Toomey, M.W.; Alexander, S.; Zaldarriaga, M. Constraining Early Dark Energy with Large-Scale Structure. Phys. Rev. D 2020, 102, 103502. [Google Scholar] [CrossRef]
- Kamionkowski, M.; Riess, A.G. The Hubble Tension and Early Dark Energy. Ann. Rev. Nucl. Part. Sci. 2023, 73, 153–180. [Google Scholar] [CrossRef]
- Efstathiou, G.; Rosenberg, E.; Poulin, V. Improved Planck Constraints on Axionlike Early Dark Energy as a Resolution of the Hubble Tension. Phys. Rev. Lett. 2024, 132, 221002. [Google Scholar] [CrossRef] [PubMed]
- Seto, O.; Toda, Y. DESI constraints on the varying electron mass model and axionlike early dark energy. Phys. Rev. D 2024, 110, 083501. [Google Scholar] [CrossRef]
- Jedamzik, K.; Pogosian, L.; Zhao, G.-B. Why reducing the cosmic sound horizon alone can not fully resolve the Hubble tension. Commun. Phys. 2021, 4, 123. [Google Scholar] [CrossRef]
- Vagnozzi, S. Seven Hints That Early-Time New Physics Alone Is Not Sufficient to Solve the Hubble Tension. Universe 2023, 9, 393. [Google Scholar] [CrossRef]
- Riotto, A. Inflation and the theory of cosmological perturbations. ICTP Lect. Notes Ser. 2003, 14, 317–413. [Google Scholar]





Disclaimer/Publisher’s Note: The statements, opinions and data contained in all publications are solely those of the individual author(s) and contributor(s) and not of MDPI and/or the editor(s). MDPI and/or the editor(s) disclaim responsibility for any injury to people or property resulting from any ideas, methods, instructions or products referred to in the content. |
© 2024 by the authors. Licensee MDPI, Basel, Switzerland. This article is an open access article distributed under the terms and conditions of the Creative Commons Attribution (CC BY) license (https://creativecommons.org/licenses/by/4.0/).
Share and Cite
de Haro, J.; Pan, S. Reheating Constraints and the H0 Tension in Quintessential Inflation. Symmetry 2024, 16, 1434. https://doi.org/10.3390/sym16111434
de Haro J, Pan S. Reheating Constraints and the H0 Tension in Quintessential Inflation. Symmetry. 2024; 16(11):1434. https://doi.org/10.3390/sym16111434
Chicago/Turabian Stylede Haro, Jaume, and Supriya Pan. 2024. "Reheating Constraints and the H0 Tension in Quintessential Inflation" Symmetry 16, no. 11: 1434. https://doi.org/10.3390/sym16111434
APA Stylede Haro, J., & Pan, S. (2024). Reheating Constraints and the H0 Tension in Quintessential Inflation. Symmetry, 16(11), 1434. https://doi.org/10.3390/sym16111434
