Next Article in Journal
Schröder–Catalan Matrix and Compactness of Matrix Operators on Its Associated Sequence Spaces
Previous Article in Journal
Bivariate Log-Symmetric Regression Models Applied to Newborn Data
 
 
Font Type:
Arial Georgia Verdana
Font Size:
Aa Aa Aa
Line Spacing:
Column Width:
Background:
Article

Research on Decision-Making and Control Technology for Hydraulic Supports Based on Digital Twins

1
School of Mechanical and Electrical Engineering, China University of Mining and Technology (Beijing), Beijing 100083, China
2
Key Laboratory of Intelligent Mining Robotics, Ministry of Emergency Management, Beijing 100083, China
*
Author to whom correspondence should be addressed.
Symmetry 2024, 16(10), 1316; https://doi.org/10.3390/sym16101316
Submission received: 29 August 2024 / Revised: 27 September 2024 / Accepted: 3 October 2024 / Published: 5 October 2024

Abstract

To further enhance the intelligent construction of coal mines and improve the control accuracy of hydraulic support displacement straightness, a digital twin control method for hydraulic support displacement has been proposed. First, a dataset related to hydraulic support is established, and a ridge regression prediction model is developed to achieve digital twin-based displacement decision analysis. Next, by analyzing the mechanical structure and displacement principles of the hydraulic supports, a hydraulic cylinder mathematics model is established, leading to the state-space representation of the controlled object. This study focuses on error control during the multi-agent operation of the hydraulic supports, designing a corresponding controller and using discretization methods to verify the consistency of output displacement between followers and leaders. Finally, simulation experiments based on the digital twin model of hydraulic supports are conducted, validating that the hydraulic supports can be controlled in formation according to actual production requirements. The digital twin control method enables the precise adaptive displacement control of hydraulic supports and provides valuable insights for the intelligent construction of mining faces.

1. Introduction

Coal has consistently played a major role in global energy consumption. However, the level of automation in coal mining faces, which are the main settings for coal extraction, remains at a basic stage. When the shearer is breaking the coal face, the hydraulic supports behind it need to lower the column, move the support, and raise the column to provide timely support for the suspended roof sections. Focusing on these actions, by using sensing networks to collect information on the coal mining face’s environment and equipment status, various electro-hydraulic control programs for hydraulic supports are set according to mining process requirements, achieving automated control of the hydraulic support actions [1]. However, the displacement operation still requires manual intervention. The straightness of the coal mining face is abstracted as a curve by projecting the three-dimensional shape of the scraper conveyor onto a horizontal plane, with a virtual ideal straight line drawn based on the positions of the head and tail of the scraper conveyor [2]. However, after multiple production cuts, a fixed open-loop control logic cannot adapt to the complex and dynamic production scenarios of the coal mining faces. This results in distorted hydraulic supports, making it challenging to maintain the automation of the hydraulic support pushing control mode [3,4]. Therefore, the adaptive control of hydraulic supports based on intelligent decision-making is one of the key technological challenges in intelligent mining research.
Zeng [5] analyzed the spatial connection relationships of hydraulic support clusters, established a self-attitude sensing model of hydraulic supports based on multi-rod dual-drive systems, and established a spatial multi-line collaborative hydraulic support attitude sensing model. They also built a digital twin environment using the Unity platform. Hao [6] established a full-parameter matrix for support position and attitude, proposing a new full-parameter digital twin model for hydraulic support position and attitude. Chen [7] proposed an advanced method for measuring hydraulic support displacement and attitude angles based on visual detection using binocular cameras and other devices. Zeng [8] proposed a method for measuring hydraulic support positioning and attitude using binocular vision-assisted marker points. Zhang [9] developed a hydraulic support position and attitude solving model based on the spatial three-point plane determination principle, using particle swarm optimization and Bang-Bang control algorithms to construct a detection and control system for hydraulic support positioning and attitude. Wang [10] proposed a method for measuring the height and straightness of hydraulic support groups based on point clouds. Li [11] proposed a path planning method for hydraulic support, advancing mechanisms based on extreme learning machine (ELM) and Cartesian path planning. Zhang [12] proposed a hydraulic support cascade thrust displacement estimation method based on multi-segment Kalman filtering. Lu [13] proposed an optimization method for hydraulic support thrust distance estimation based on covariance-improved Kalman filtering. Zhang [14] proposed a fruit fly optimization Kalman filtering algorithm for hydraulic support thrust distance estimation based on T-tuned covariance. Wang [15] established a mechanical model for hydraulic support push-sliding, which can simulate the push movement process of the mining face. Fu [16,17] proposed a planning and decision-making method for the coordinated control of hydraulic support following movements and fluid power supply. By improving the sequence and time logic of different types of support movements and their interactions, and by adaptively regulating the fluid power supply, the hydraulic support cluster’s adaptability to following operations is enhanced.
Most of the above studies focus on analyzing the position and attitude of single hydraulic supports, but in actual production, multiple support groups need to be considered. This paper addresses the linearity issue of hydraulic supports in coal mining faces by proposing a decision-making control method based on digital twin technology. Digital twin technology uses regression models to analyze and process data, predicting the optimal push value for the hydraulic support. A multi-agent hydraulic support control system is established, with the push value as the control system’s objective, ensuring that the output error of the control system meets the expected requirements. Compared to current electro-hydraulic control systems, the digital twin control method requires specific modeling calculations but offers predictability and higher control precision, enabling a reduction in manpower and improvement in efficiency in coal mining faces.
The main contribution of this article can be summarized as follows:
A regression prediction model for the digital twin of hydraulic supports has been established. We designed the adaptive control system based on a multi-agent system, including the hydraulic support push oil cylinder model, a sliding mode controller, and consensus verification for the multi-agent system.
The rest of this article is organized as follows. The push control strategy for hydraulic supports based on digital twin technology is illustrated in Section 2. The regression prediction model for the digital twin of the hydraulic supports is illustrated in Section 3. The adaptive control system based on a multi-agent system, and the experimental results, are summarized in Section 4. Finally, the core idea is summarized and future work is described.

2. Push Control Strategy for Hydraulic Supports Based on Digital Twin Technology

The hydraulic support can effectively support the coal mining face roof, providing a safe working space for personnel and equipment. This paper focuses on the two-pillar shield hydraulic support, with its basic structure shown in Figure 1. The main components include the base, front link, rear link, shield beam, top beam, support column, shield plate, and push rod.
The top beam is a critical load-bearing component of the roof load. The upper end of the capping beam is hinged to the top beam, while the lower end is connected to the front and rear linkages. Its function is to isolate the mined-out area and prevent fallen rocks from the mined-out area from entering the working zone. The base transfers the roof load to the base plate and connects with the support column, the front and rear links, and the push jack, completing the frame shifting action through the push jack’s extension and retraction. The base, shield beam, front link, and rear link form a four-bar linkage mechanism to withstand eccentric load torques and enhance the stability of the hydraulic support. The support column and balancing jack are the main moving components of the hydraulic support; the support column supports roof pressure and adjusts support height, determining the hydraulic support’s load capacity and support height. The balancing jack on the hydraulic support not only supports a certain load but also adjusts the pitch angle of the top beam. The rib plate supports the cutting coal wall and prevents falling coal from damaging the mining equipment and operators.
Therefore, to address the hydraulic support push problem, a digital twin control method is established as shown in Figure 2. Using the digital twin regression model, the optimal push distance for the hydraulic support is determined and set as the target value for the hydraulic support actuator. Since the hydraulic support’s motion during pushing can be considered as a multi-agent system with communication capabilities, a sliding mode function is established [18,19]. An RBF neural network is used to optimize uncertain quantities, and an adaptive law updates the controller parameters to obtain the actual control outputs for leaders and followers. This achieves multi-agent formation control, ensuring that the linearity of the hydraulic support meets the expected results.

3. Digital Twin Push Decision-Making Model for Hydraulic Supports

Based on the prediction capabilities of digital twin, a decision-making mechanism for the hydraulic support pushing is designed, comprising three parts: decision analysis, regression model prediction, and command issuance. A large amount of data generated during the production process includes historical equipment data and current status data. To address various modal control task requirements, historical production data are used alongside machine learning methods and relevant control technologies to build a hydraulic support push decision control model. Specifically, the analysis involves examining the equipment’s status information along with the current environmental changes in the coal mining face. For example, when there is a sudden change in mine pressure, the pump station pressure of the supports will also change. Such data generate shift commands through regression analysis for automatic decision-making, serving as the target values for the current support pushing. Relevant control technologies are then employed to minimize the error between the output and the target value, ensuring that the head and tail positions of the machine align in an ideal straight line.
The parameter estimation formula for a linear regression model is β = ( X X ) 1 X y , and β requires the matrix X X to be invertible [20,21]. However, in practical applications, if the number of independent variables exceeds the sample size, or if there is multicollinearity among the independent variables, it will not be possible to calculate the estimated values of the regression coefficients β using the above formula. Ridge regression can address issues in solving the coefficients of linear regression models by adding a penalty term to the objective function. The objective function for ridge regression is defined as follows:
J ( β ) = ( y X β ) 2 + λ β 2 2 = ( y X β ) 2 + λ β 2
In this formulation, y represents the predicted output, x denotes the input features, and β is the vector of regression coefficients. β 2 2 is the squared sum of the regression coefficients β , and λ is a non-negative regularization parameter. To find the minimum value of the objective function J ( β ) , set its derivative to zero.
J ( β ) = ( y X β ) ( y X β ) + λ β β
J ( β ) β = 0 2 X y + 2 X X β + 2 λ β
Let J ( β ) β = 0 , and we will obtain the regression coefficient β = ( X X + λ I ) 1 X y .
Determine the input and output types: During the multiple control processes of lowering columns, pushing supports, and raising the columns of the hydraulic supports, the parameters for lowering and raising columns use electro-hydraulic control automation programs, while the shifting parameters are predicted using a ridge regression model. Using on-site collected data, analyze the correlation between feature 1 (support column pressure), feature 2 (shearer traction speed), feature 3 (pump station total pressure), and the shifting distance.
Data preprocessing: When collecting the feature data from the coal mining face using sensors, the dataset may contain duplicates, missing values, and outliers, compromising its integrity and consistency. Therefore, use Pandas data processing module for data cleaning and preprocessing in PyCharm 2017, removing duplicates and missing variables, and replacing outliers using the standard deviation method.
Determine the parameters: We note that the estimates still contain unknowns λ . Cross-validation can be used to find an appropriate value λ that balances the variance and bias of the model. Therefore, visual methods can be employed to study the relationship between the different values λ and the regression coefficients. From the Figure 3, each line in the graph represents a predictor feature, it is observed that as the value λ approaches zero, the regression coefficients for each variable should align exactly with the least squares solution of the linear regression model. As the value λ increases, the regression coefficients quickly decrease to zero. Select the value with the maximum gradient of the curve as the optimal value λ . Thus, it is suggested that the ridge regression model should use a value of around 2.
Model training: Use field-collected sample data to perform multivariate regression analysis with a ridge regression model. Randomly select 80% of the sample set as the training set and the remaining 20% as the testing set, and use Python to train the model on the training samples.
Let the support column pressure be s1, the shearer traction speed be s2, and the pump station pressure be s3. Therefore, the ridge regression model can be expressed as follows:
Y = 271 .19 + 15.78 s 1 + 1.13 s 2 2.97 s 3
The comparison results of various regression models are shown in Table 1. The ridge regression model has the smallest mean squared error and the highest R-squared value. Therefore, the ridge regression prediction model is better suited for fitting the displacement state of hydraulic supports. As shown in Figure 4, the blue scatter points represent the true values, while the red area represents the predicted values, indicating overall good predictive performance. The maximum shift displacement of the support is 0.71 m, but due to limitations from the cutting depth of the coal cutter and the pressure in the mine, the actual shift displacement of the support is often around 0.6 m.

4. Multi-Agent-Based Adaptive Control for Hydraulic Supports

4.1. Multi-Agent System Dynamics Model

When the hydraulic support is being extended, the shifting cylinder operates with the middle trough of the scraper conveyor as the reference point, with fluid entering the rod chamber of the shifting cylinder. As the shifting cylinder drives the base of the hydraulic support to move forward, the forces acting on the shifting cylinder during extension are as follows:
P 1 A 1 P 2 A 2 f = m a
where m is the weight of the hydraulic support, A1 is the area of the rod chamber of the shifting cylinder, A2 is the area of the non-rod chamber of the shifting cylinder, P1 and P2 are the hydraulic pressures at the inlet and outlet of the shifting cylinder, respectively, and f is the frictional force of the hydraulic support during extension.
The shifting cylinder system of the hydraulic support is essentially a valve-controlled single rod cylinder system. During extension, there is no coupling effect between adjacent shifting cylinders in a group of hydraulic supports, making it a typical large-inertia synchronous control system. However, during retraction, the multiple cylinders move sequentially, and there is a coupling effect between adjacent hydraulic cylinders, resulting in a time-sharing coupling control system [22,23].
For the hydraulic cylinder system of the hydraulic support, considering the piston rod movement in the extended direction as positive, the load force balance equation can be expressed as follows:
( A 1 P 1 i A 2 P 2 i ) b i y ˙ i F d i = m i y ¨ i
In the equation, mi represents the weight of the hydraulic support during extension, and during retraction it refers to the equivalent mass of the central trough and the coal falling inside. bi is the viscous damping coefficient of the i-th shifting cylinder. yi is the velocity of the piston rod of the asymmetric hydraulic cylinder. Fdi is the additional disturbance force acting on the i-th shifting cylinder, which mainly includes various friction forces (such as Coulomb friction) and parameter uncertainties (such as variable damping coefficients).
For the three-position, four-way servo valve used in the system studied, assume that the proportional servo valve is an ideal zero-lap structure with four fully matched and symmetrical throttling slots. The variation in hydraulic oil density is minimal, and the compressibility of the oil inside the valve can be ignored. Additionally, ignore the supply line losses and dynamic characteristics of the pipeline, assume zero return pressure, and the pressures in the two chambers of the hydraulic cylinder satisfy the following conditions: 0 P r < P 1 , P 2 < P s .
If the extension of the single-rod cylinder i is considered positive, the flow rates into the two chambers of the hydraulic cylinder during extension are as follows:
Q 1 i = C d w x i 2 ρ ( P s i P 1 i )
Q 2 i = C d w x i 2 ρ ( P 2 i P r i )
In the equation, Q 1 i and Q 2 i represent the flow rates to the no-rod and rod chambers of the j-th hydraulic cylinder, respectively. Cd is the flow coefficient of the throttling orifice in the proportional servo valve, w is the orifice area gradient, ρ is the density of the hydraulic oil, xi is the spool displacement of the i-th proportional servo valve, P s i is the system supply pressure, P r i is the tank pressure, P 1 i is the pressure in the no-rod chamber of the asymmetric cylinder, and P 2 i is the pressure in the rod chamber of the asymmetric cylinder. The flow coefficient Kq is defined as follows:
k q = C d w 2 ρ
If the servo valve dynamics are approximated as a proportional element, the spool displacement xi of the proportional servo valve can be expressed in terms of the control input u as follows:
x i = k u i
Based on the analysis of the proportional servo valve flow equations and the definition of custom functions, the flow rates to the two chambers of the single-rod hydraulic cylinder through the proportional servo valve can be collectively expressed as follows:
Q 1 i = k q k u P s P 1 i
Q 2 i = k q k u P 2 i P r
Considering the compressibility of the hydraulic fluid, the dynamic pressure–flow equations for the two chambers of the hydraulic cylinder are as follows:
P ˙ 1 i = β e V 1 i [ Q 1 i A 1 i y ˙ i C t ( P 1 i P 2 i ) ] + Δ 1 i
P ˙ 2 i = β e V 2 i [ Q 2 i + A 2 i y ˙ i + C t ( P 1 i P 2 i ) ] + Δ 2 i
Here, β e is the elastic modulus of the hydraulic fluid, Ct is the leakage coefficient in the hydraulic cylinder, V1i is the volume of the no-rod chamber of the asymmetric cylinder (including the proportional servo valve, the hydraulic lines, and the no-rod chamber volume), V2i is the volume of the rod chamber of the asymmetric cylinder (including the proportional servo valve, the hydraulic lines, and the rod chamber volume), Δ 1 i and Δ 2 i represent the uncertainties and modeling errors in the no-rod and rod chambers.
If the state variables for the i-th cylinder are denoted as x i = [ y i , y ˙ i , ( A 1 i P 1 i A 2 i P 2 i ) / m i ] T = [ x 1 i , x 2 i , x 3 i ] T , then the following state equations apply:
x ˙ 1 i = x 2 i x ˙ 2 i = x 3 i B i x 2 i + q 1 i + u x ˙ 3 i = c 1 i u i c 2 i x 2 i c 3 i ( P 1 i P 2 i ) + q 2 i
In the equation, each parameter is specifically defined as follows:
B i = b i m i ,   q 1 i = F d i + f i m i ,   q 2 i = A 1 i Δ 1 i A 2 i Δ 2 i m i c 1 i = β e k q k m i ( A 1 i P s P 1 i V 1 i + A 2 i P 2 i P r V 2 i ) ,   c 2 i = β e A 1 i 2 V 1 i + A 2 i 2 V 2 i c 3 i = β e c t A 1 i V 1 i + A 2 i V 2 i

4.2. Controller Design and Analysis

Taking the hydraulic cylinder of the hydraulic support as the controlled object, let the displacement command of the hydraulic cylinder be xd. Then, the error and its derivative are as follows:
e i = x 1 i x d
e ˙ i = x 2 i x ˙ d
The sliding mode function is defined as
s ˙ = c e ˙ i + e ¨ i = c e ˙ i + x ˙ 2 i x ¨ d = c e ˙ i + f ( x ) + u i x ˙ d
To approximate the uncertain term f using an RBF network, the network algorithm is as follows:
h j = exp ( δ c j 2 2 b j 2 )
f = W * T h ( x ) + ε
In addition, where δ is the network input, j denotes the j-th node in the hidden layer, h x = h j T is the network’s function output, W * represents the ideal weights of the network, and ε is the approximation error:
Given the network input δ = [ e i , e ˙ i ] T , the output can be expressed as
f ^ ( x ) = W ^ T h ( x )
Let
f ( x ) f ^ ( x ) = W * T h ( x ) + ε W ^ * T h ( x ) = W ˜ T h ( x ) + ε
In addition, W ˜ = W ^ W . The Lyapunov function is defined as follows:
V = 1 2 s 2 + 1 2 γ W ˜ T W ˜
To derivative Equation (23), we get
V ˙ = s s ˙ + 1 γ W ˜ T W ^ ˙ = s ( c e ˙ i + f ( x ) + u i x ˙ d ) + 1 γ W ˜ T W ^ ˙
Let the control law ui be
u i = c e ˙ i f ^ ( x ) + x ˙ d η sgn ( s )
Then
V ˙ = s ( f ( x ) f ^ ( x ) η sgn ( s ) ) + 1 γ W ˜ T W ^ ˙ = s ( W ˜ T h ( x ) + ε η sgn ( s ) ) + 1 γ W ˜ T W ^ ˙ = ε s η s + W ˜ T ( 1 γ W ^ ˙ s h ( x ) )
Let η > ε ; we define adaptive law as follows:
W ^ ˙ = γ s h ( x )
Then V ˙ = ε s η s < 0 ; therefore, we can determine that the system is in a stable state.

4.3. Multi-Agent Consistency Description

The data information of the hydraulic support multi-agent system consists of discrete variables. The dynamic model for agent i is represented by Equation (15), consisting of one leader and four followers, utilizing the multi-agent communication topology structure as shown in Figure 5. Reliable information exchange is achieved in a dynamically changing interaction topology, ensuring consistency in information transmission [24].
In the matrix of A, the directed paths are represented by the bounded sequence (ai1, ai2), (ai2, ai3), and (ai3, ai4). In the matrix, aij denotes the information transmitted from agent i to agent j. If there exists a directed path from ai to aj and from aj to ai for any pair of distinct nodes ai and aj, then A is said to be strongly connected. During the hydraulic support shifting process, let A be a 4 × 4 matrix.
A = a 11 a 12 a 13 a 14 a 21 a 22 a 23 a 24 a 31 a 32 a 33 a 34 a 41 a 42 a 43 a 44
Given that T is the sampling period, we propose the following discrete time consensus scheme:
W i ( k + 1 ) = 1 j = 1 n c i j ( k ) A i j ( k ) j = 1 n c i j ( k ) A i j ( k ) W j ( k )
where k { 0 , 1 , 2 } is the discrete time index and cij(k) is the weight coefficient, and is greater than 0. If information flows from Aj to Ai at t = kT, then cij(k) equals 1; otherwise, it equals 0. The above expression can be written as follows:
W ( k + 1 ) = D ( k ) W ( k )
In addition, W = [ w 1 , w n ] T , D = [ d i j ] , d i j = 1 j = 1 n c i j ( k ) A i j ( k ) c i j ( k ) A i j ( k ) .
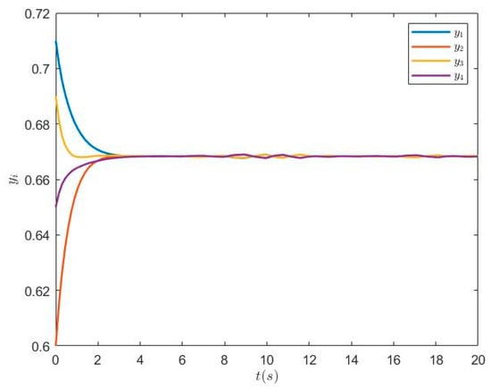
Collect the displacement data of the hydraulic supports y i = 0.71 , 0.6 , 0.69 , 0.65 T and solve the differential equations using MATLAB; the results are shown in Figure 6. As shown in Figure 6, the displacement values of the hydraulic supports have achieved multi-agent consensus through the methods described above. This also meets the condition of the multi-agent consensus lim t w i w j 0 , i , j = 1 , 2 n .

4.4. Simulation Analysis

Since the maximum shift distance of the support is 0.71 m. Let the trajectory of the hydraulic support leader be defined [ 0 , 0.67 sin t 2 ] T , with the initial center point position of its base set at [0, 0]. The width of the bases for the coal mining face supports is 1.5 m, so the initial center point positions for the followers can be sequentially set as [−1.5, 0], [−3, 0], [−4.5, 0], and [−6, 0]. And the simulation time is 3.1 s.
From Figure 7 and Figure 8, it can be seen that the designed control method allows for the follower’s tracking of the leader’s desired signal. Since, in practical production, the hydraulic support agents move only along the Y-axis and the leader and followers move sequentially, there is a time delay between the followers and the leader. The trajectories of both are aligned along a straight line in Figure 9. The simulation results confirm that the hydraulic support group successfully implements formation control for group shifting.

5. Conclusions

This paper mainly studies the digital twin-based pushing control method for hydraulic supports, including the predictive model of hydraulic supports and a multi-agent control model. It collects various feature data of hydraulic supports and compares the evaluation metrics of the ridge regression, Lasso regression, and multiple linear regression models, finding that the ridge regression model is optimal, thus achieving the best decision for the movement distance of the supports. A multi-agent system for hydraulic supports is established, along with a controlled model for the hydraulic cylinders. An RBF neural network controller is designed to test the coherence of the multi-agent system, enabling formation control between leaders and followers. The simulation results further validate the effectiveness of the digital twin pushing control for hydraulic supports.

Author Contributions

Conceptualization and methodology, X.Y.; software and validation, X.Y.; formal analysis and investigation, X.Y.; resources and data curation, X.Y.; writing—original draft preparation and writing—review and editing, X.Y.; visualization and supervsion, S.G. All authors have read and agreed to the published version of the manuscript.

Funding

This research was funded by the Natural Science Foundation of China (Major Program), grant number 52121003.

Data Availability Statement

Data is contained within the article.

Conflicts of Interest

The authors declare no conflict of interest.

References

  1. Ge, S.R.; Zhang, F.; Wang, S.B.; Wang, Z.B. Digital twin for smart coal mining workface: Technological frame and construction. J. China Coal Soc. 2020, 45, 1925–1936. [Google Scholar]
  2. Li, S. Measurement & control and localisation for fully—Mechanized working face alignment based on inertial navigation. Coal Sci. Technol. 2019, 47, 169–174. [Google Scholar]
  3. Guo, Y.N.; Yang, F.; Ge, S.R.; Huang, Y.; You, X.S. Novel Knowledge-driven Active Management and Control Scheme of Smart Coal Mining Face with Digital Twin. J. China Coal Soc. 2023, 48, 334–344. [Google Scholar]
  4. Wang, N.; Liu, H.; Li, X.B.; Tian, M.Z.; Zhang, L. Pushing Pose Sensing of Underground Mobile Supporting Robot. Math. Probl. Eng. 2022, 2022, 6978943. [Google Scholar] [CrossRef]
  5. Zeng, Q.L.; Ban, X.L.; Meng, Z.S.; Wan, L.R.; Lei, X.W. Digital twin reconstruction method of group spatial support pose for hydraulic support of working face based on Unity3D. Coal Sci. Technol. 2024, accepted. [Google Scholar]
  6. Hao, X.D.; Zhu, C.Z.; Zhang, J.J.; Ge, S.R.; Tian, K.; Gao, C. Position and attitude digital twin model of hydraulic supports in fully mechanized workface. J. Mech. Sci. Technol. 2024, 38, 3741–3754. [Google Scholar] [CrossRef]
  7. Chen, H.Y.; Chen, Q.; Chen, H.Y.; Yang, X.W.; Wang, X. Measurement of displacement and top beam attitude angle of advanced hydraulic support based on visual detection. Measurement 2023, 219, 113264. [Google Scholar] [CrossRef]
  8. Zeng, Q.L.; Xu, W.Q.; Gao, K.D. Measurement Method and Experiment of Hydraulic Support Group Attitude and Straightness Based on Binocular Vision. IEEE Trans. Instrum. Meas. 2023, 72, 7502814. [Google Scholar] [CrossRef]
  9. Zhang, Y.; Zhang, H.Y.; Gao, K.D.; Zeng, Q.L.; Meng, F.S.; Cheng, J.Y. Research on Intelligent Control System of Hydraulic Support Based on Position and Posture Detection. Machines 2023, 11, 33. [Google Scholar] [CrossRef]
  10. Wang, Z.B.; Xie, J.C.; Wang, X.W.; Liu, S.G.; Liu, Y.M. A New Method for Measuring the Attitude and Straightness of Hydraulic Support Groups Based on Point Clouds. Arab. J. Sci. Eng. 2021, 46, 11739–11757. [Google Scholar] [CrossRef]
  11. Li, S.H.; Xie, J.C.; Wang, X.W.; Ren, F.; Zhang, X.; Bao, Q.B. Path Planning of Hydraulic Support Pushing Mechanism Based on Extreme Learning Machine and Descartes Path Planning. Symmetry 2021, 13, 97. [Google Scholar] [CrossRef]
  12. Zhang, L.; Feng, S.; Luo, M.Z.; Ji, A.M. A cascaded pushing displacement estimation approach for hydraulic powered roof support based on multi-segmental Kalman filter. Curr. Sci. 2019, 117, 1585–1597. [Google Scholar] [CrossRef]
  13. Lu, X.L.; Wang, Z.B.; Yan, H.F.; Si, L.; Tan, C. Optimization design of pushing distance estimation of hydraulic support using the Kalman filter with the covariance improvement. Adv. Mech. Eng. 2019, 11, 1687814019850720. [Google Scholar] [CrossRef]
  14. Zhang, L.; Wang, Z.B.; Tan, C.; Si, L.; Lu, X.L.; Feng, S. A Fruit Fly-Optimized Kalman Filter Algorithm for Pushing Distance Estimation of a Hydraulic Powered Roof Support through Tuning Covariance. Appl. Sci. 2016, 6, 299. [Google Scholar] [CrossRef]
  15. Wang, S.B.; Zhang, H. Dynamic Model and Simulation Analysis of Advancement of Fully Mechanized Mining Face. J. Mech. Eng. 2022, 58, 117–130. [Google Scholar]
  16. Fu, X.; Wang, R.F. Cooperative self-adaptive control model of fluid feeding system and hydraulic supports in working face. J. Min. Strat. Control Eng. 2020, 2, 90–98. [Google Scholar]
  17. Fu, X.; Wang, R.F.; Zhao, Y.S.; Yang, Y.K. Self-adaptive control method of fluid feeding with steady pressure for hydraulic support based on over lapping synergetic logic. J. China Coal Soc. 2020, 45, 1891–1900. [Google Scholar]
  18. Wang, C.Y.; Sun, Y.F.; Ma, X.P.; Chen, Q.; Gao, Q.; Liu, X.N. Multi-agent dynamic formation interception control based on rigid graph. Complex Intell. Syst. 2024, 10, 5585–5598. [Google Scholar] [CrossRef]
  19. Ma, L.; Zhu, F.L. Human-in-the-loop formation control for multi-agent systems with asynchronous edge-based event-triggered communications. Automatica 2024, 167, 111744. [Google Scholar] [CrossRef]
  20. Choi, S.H.; Jung, H.Y.; Kim, H. Ridge Fuzzy Regression Model. Int. J. Fuzzy Syst. 2019, 21, 2077–2090. [Google Scholar] [CrossRef]
  21. Liu, G.H.; Piantadosi, S. Ridge estimation in generalized linear models and proportional hazards regressions. Commun. Stat. Theory Methods 2017, 46, 11466–11479. [Google Scholar] [CrossRef]
  22. Tian, J.; Liu, W.C.; Wang, H.X. Testing Method for Intelligent Loading of Mining Emulsion Pump Based on Digital Relief Valve and BP Neural Network Control Algorithm. Machines 2022, 10, 896. [Google Scholar] [CrossRef]
  23. Wang, C.W.; Quan, L.; Zhang, S.J.; Meng, H.J.; Lan, Y. Reduced-order model based active disturbance rejection control of hydraulic servo system with singular value perturbation theory. ISA Trans. 2017, 67, 455–465. [Google Scholar] [CrossRef] [PubMed]
  24. Ren, W.; Randal, W.B. Consensus Seeking in Multi agent Systems under Dynamically Changing Interaction Topologies. IEEE Trans. Autom. Control 2005, 50, 655–661. [Google Scholar] [CrossRef]
Figure 1. Structure diagram of hydraulic support.
Figure 1. Structure diagram of hydraulic support.
Symmetry 16 01316 g001
Figure 2. Control strategy for hydraulic support pushing based on digital twins.
Figure 2. Control strategy for hydraulic support pushing based on digital twins.
Symmetry 16 01316 g002
Figure 3. Selecting the optimal value λ for ridge regression.
Figure 3. Selecting the optimal value λ for ridge regression.
Symmetry 16 01316 g003
Figure 4. Comparison of the true values and predicted values in the ridge regression model.
Figure 4. Comparison of the true values and predicted values in the ridge regression model.
Symmetry 16 01316 g004
Figure 5. Hydraulic support multi-agent communication topology diagram.
Figure 5. Hydraulic support multi-agent communication topology diagram.
Symmetry 16 01316 g005
Figure 6. Multi-agent consensus in hydraulic supports.
Figure 6. Multi-agent consensus in hydraulic supports.
Symmetry 16 01316 g006
Figure 7. Y-direction leader and follower tracking trajectory diagram.
Figure 7. Y-direction leader and follower tracking trajectory diagram.
Symmetry 16 01316 g007
Figure 8. Y-direction leader and follower speed comparison diagram.
Figure 8. Y-direction leader and follower speed comparison diagram.
Symmetry 16 01316 g008
Figure 9. Leader and follower trajectory diagram.
Figure 9. Leader and follower trajectory diagram.
Symmetry 16 01316 g009
Table 1. Comparison of prediction metrics for regression models.
Table 1. Comparison of prediction metrics for regression models.
Evaluation MetricsRidge RegressionLasso RegressionMultiple Linear Regression
RMSE161.86162.08164.8
R20.4230.4080.42
Disclaimer/Publisher’s Note: The statements, opinions and data contained in all publications are solely those of the individual author(s) and contributor(s) and not of MDPI and/or the editor(s). MDPI and/or the editor(s) disclaim responsibility for any injury to people or property resulting from any ideas, methods, instructions or products referred to in the content.

Share and Cite

MDPI and ACS Style

You, X.; Ge, S. Research on Decision-Making and Control Technology for Hydraulic Supports Based on Digital Twins. Symmetry 2024, 16, 1316. https://doi.org/10.3390/sym16101316

AMA Style

You X, Ge S. Research on Decision-Making and Control Technology for Hydraulic Supports Based on Digital Twins. Symmetry. 2024; 16(10):1316. https://doi.org/10.3390/sym16101316

Chicago/Turabian Style

You, Xiusong, and Shirong Ge. 2024. "Research on Decision-Making and Control Technology for Hydraulic Supports Based on Digital Twins" Symmetry 16, no. 10: 1316. https://doi.org/10.3390/sym16101316

APA Style

You, X., & Ge, S. (2024). Research on Decision-Making and Control Technology for Hydraulic Supports Based on Digital Twins. Symmetry, 16(10), 1316. https://doi.org/10.3390/sym16101316

Note that from the first issue of 2016, this journal uses article numbers instead of page numbers. See further details here.

Article Metrics

Back to TopTop