Abstract
This study investigates the wave solutions of the time-fractional Sawada–Kotera–Ito equation (SKIE) that arise in shallow water and many other fluid mediums by utilizing some of the most flexible and high-precision methods. The SKIE is a nonlinear integrable partial differential equation (PDE) with significant applications in shallow water dynamics and fluid mechanics. However, the traditional numerical methods used for analyzing this equation are often plagued by difficulties in handling the fractional derivatives (FDs), which lead to finding other techniques to overcome these difficulties. To address this challenge, the Adomian decomposition (AD) transform method (ADTM) and homotopy perturbation transform method (HPTM) are employed to obtain exact and numerical solutions for the time-fractional SKIE. The ADTM involves decomposing the fractional equation into a series of polynomials and solving each component iteratively. The HPTM is a modified perturbation method that uses a continuous deformation of a known solution to the desired solution. The results show that both methods can produce accurate and stable solutions for the time-fractional SKIE. In addition, we compare the numerical solutions obtained from both methods and demonstrate the superiority of the HPTM in terms of efficiency and accuracy. The study provides valuable insights into the wave solutions of shallow water dynamics and nonlinear waves in plasma, and has important implications for the study of fractional partial differential equations (FPDEs). In conclusion, the method offers effective and efficient solutions for the time-fractional SKIE and demonstrates their usefulness in solving nonlinear integrable PDEs.
1. Introduction
The study of nonlinear PDEs is of great importance in many areas of science and engineering. In recent years, time-fractional PDEs (TFPDEs) have received increasing attention due to their ability to model anomalous diffusion and memory effects in various fields such as physics, engineering, and finance [1,2]. The seventh-order time-fractional SKIE is an example of a TFPDE used to describe various physical phenomena. This equation is a generalization of the classical Sawada–Kotera equation, which was introduced to describe the dynamics of plasma physics. The fractional order in the time-fractional SKIE represents a memory effect that accounts for the influence of previous values of the system on its current state [3,4,5,6,7]. This feature makes the equation more suitable for modeling systems with long-term memory and non-local interactions. This equation is formulated using fractional derivatives, extensions of the classical derivatives to non-integer orders. These derivatives provide a more flexible and accurate representation of the system behavior than classical derivatives, making the time-fractional SKIE a powerful tool for modeling complex systems with memory and non-local interactions [8,9].
The seventh-order time-fractional SKIE has found applications in a wide range of fields, including finance, where it is used to model the volatility of financial markets, and physics, where it is used to describe the propagation of waves in complex media such as composite materials and porous media. It has also been used in engineering to model the dynamics of electrical and mechanical systems, and study chaotic and nonlinear systems [10,11,12,13]. In summary, the seventh-order time-fractional SKIE is a powerful and versatile mathematical model that has found numerous applications in various fields due to its ability to accurately describe complex physical phenomena with memory and non-local interactions [14,15,16,17]. The Kortweg–de Vries (KdV) equation and related equations with higher-order nonlinearities and dispersions are nonlinear PDEs used to model the behavior of traveling waves in shallow water and plasma physics [18,19,20,21,22,23,24]. Boussinesq first proposed this equation in 1877 and it was later developed by Kortweg and de Vries in 1895. In a study conducted by Pomeau et al. [25], the well-known seventh-order KdV equation was introduced and its stability was analyzed in the presence of a specific type of perturbation. Additionally, the time-fractional SKIE was also explored in this research.
with the initial condition (IC)
Recently, several methods have been proposed for solving the family of the seventh-order time-fractional SKIE. These methods include the Adomian decomposition method (ADM), homotopy analysis scheme (HAT), q-homotopy analysis approach, fractional reduced differential transform technique, -expansion method, Lie symmetry analysis, and the exp-function method. These techniques are explained in various references such as [26,27,28,29,30,31,32].
The ADTM is a mathematical approach to solving nonlinear differential equations (NLDEs). It was introduced by George Adomian in the mid-1980s and has since become a popular and well-respected technique for solving a wide range of nonlinear problems. This method decomposes the NLDE into a series of linear terms, each of which can be solved analytically [33,34]. The sum of these solutions provides an approximate solution to the nonlinear equation. The ADM is particularly useful when the traditional numerical or analytical methods are too complex or fail to produce accurate results. The method has been applied successfully in various fields, including physics, engineering, and economics [35,36,37,38,39,40].
The HPTM is a mathematical technique for solving nonlinear problems. He introduced it in 1993 and it has since been widely used in various fields such as engineering, physics, and mathematics [41,42,43]. The method is based on the homotopy perturbation theory and offers a simple and efficient way to obtain approximate solutions to nonlinear problems. The main idea of HPTM is to introduce a homotopy deformation between the original nonlinear problem and a linear problem, which can be easily solved [40,44,45,46,47]. The solutions of the linear problem are then used to obtain the approximate solutions of the original nonlinear problem [48,49,50,51].
Section 2 provides the fundamental definitions of ZZ transformation, the ZZ transform, and its properties. Section 3 introduces the concept of HPTM, whereas Section 4 introduces the concept of ZTDM. In Section 5, it is illustrated how it can be used with the nonlinear Sawada–Kotera–Ito equations. In Section 6, we provide a concluding analysis.
2. Preliminaries
Definition 1.
The Aboodh transformation on functions is achieved by
and is expressed as [52,53]
Theorem 1.
Let us examine G and F as the Laplace and Aboodh transformations of in the set B [54,55]
The ZZ transformation, introduced by Zain Ul Abadin Zafar [56], is a generalization of the Laplace and Aboodh integral transformations. The definition of the ZZ transformation is as follows:
Definition 2.
(ZZ Transformation) The ZZ transformation of the function for all values of can be represented as follows [56]
Like the Laplace and Aboodh transforms, the ZZ transform is also linear in nature. The MLF, on the other hand, is an expansion of the exponential function.
Definition 3.
The Atangana–Baleanu Caputo derivative of a function belonging to the space is defined as follows for [57]
Definition 4.
The Atangana–Baleanu Riemann–Liouville derivative, denoted as , is a member of the space . For any value of within the interval , the derivative can be expressed as [57]
The function has the property that it evaluates to 1 for both 0 and 1. Furthermore, the value of is always greater than a when is greater than 0.
Theorem 2.
The Laplace transformation for the Atangana–Baleanu Caputo derivative and the Atangana–Baleanu Riemann–Liouville derivative are defined as follows [57]
and
The following theorems have been proposed with the assumption that belongs to the Sobolev space , where , and ß is a value in the interval .
Theorem 3.
The Atangana–Baleanu Riemann–Liouville derivative is given a new form through the Aboodh transform, which is referred to as the Aboodh transformed Atangana–Baleanu Riemann–Liouville derivative [55]
Proof.
By utilizing Theorem 1 and Equation (5), we obtain the necessary solution. The relationship between the ZZ and Aboodh transformations is outlined in the following theorem. □
Theorem 4.
The definition of the AT of the Atangana–Baleanu Caputo derivative reads [55]
Proof.
By utilizing Theorem 2.1 and Equation (4), the solution can be obtained. □
Theorem 5.
We attain the ZZ and Aboodh transformations of , represented as and , respectively [55]
Proof.
According to the Z transform definition,
By substituting into Equation (8), we obtain
The expression on the right side of Equation (9) can be rephrased as
By utilizing Theorem 1 Equation (10) can be reinterpreted as the Laplace transformation of , represented as .
The Aboodh transformation, represented by , transforms the function . □
Theorem 6.
The transformation of is defined as
Theorem 7.
Let ß and ω be complex numbers and assume that the real part of ß is greater than 0. The transformation of can be defined as [55]
Proof.
The Aboodh transformation of is defined as
So,
Applying theorem we achieve
□
Theorem 8.
The ZZ transformation of the Atangana–Baleanu Caputo derivative can be defined as follows: If and are the ZZ and Aboodh transformations of , respectively [55]
Proof.
The Atangana–Baleanu Caputo Z transformation is represented by
□
Theorem 9.
Let’s assume that the ZZ transformation of is represented by and the Aboodh transformation of is represented by . Then, the ZZ transformation of the Atangana–Baleanu Riemann–Liouville derivative is defined as [55]
3. Fundamental Concept of HPTM
Here, the general methodology of HPTM is given to solve the following FPDE
subjected to initial sources
Here is the Caputo type operator, is the linear and is the nonlinear function.
By utilizing ZT, we get
On simplifying the above equation, we get
On utilizing inverse ZT, we get
According to standard HPM [44,45,46], the solution can be expanded into infinite series as
with parameter .
The nonlinear term is considered as
Also, represents He’s polynomials
where
By comparing the coefficient of , we obtain
Lastly, the solution of is stated as
4. Fundamental Concept of ZTDM
Here, the general methodology of ZTDM is given to solve the following FPDE
subjected to initial sources
Here is the Caputo type operator, is the linear and is the nonlinear function.
On simplifying the above equation, we get
On utilizing inverse ZT, we get
The ADM defines the unknown function by an infinite series. Thus by ZTDM
The nonlinear term is considered as
with
Thus, we get
Hence, in general for , we have
5. Application
Example
Let’s suppose the seventh order SLIE, which has the following form
subjected to initial source
By utilizing ZT, we get
On simplifying the above equation, we get
Applying the inverse of the ZT, we get
Using the HPM, the nonlinear term is taken in the form of He’s polynomial as
On comparing the coefficient of , we have
The obtained solution can be taken in series form as
- Implementation of ZTDM
Now we present the solution of TFSKIE by utilizing ZTDM is given as
By utilizing ZT, we get
On simplifying the above equation, we get
Applying the inverse of the ZT, we get
Thus the solution in series form reads
Let us solve the nonlinear terms by Adomian polynomial as , , , , . Hence, we have
On comparing both sides, we have
on
on
So in the same sense the other terms for are easy to obtain
By taking , we get
- Numerical Simulation Studies
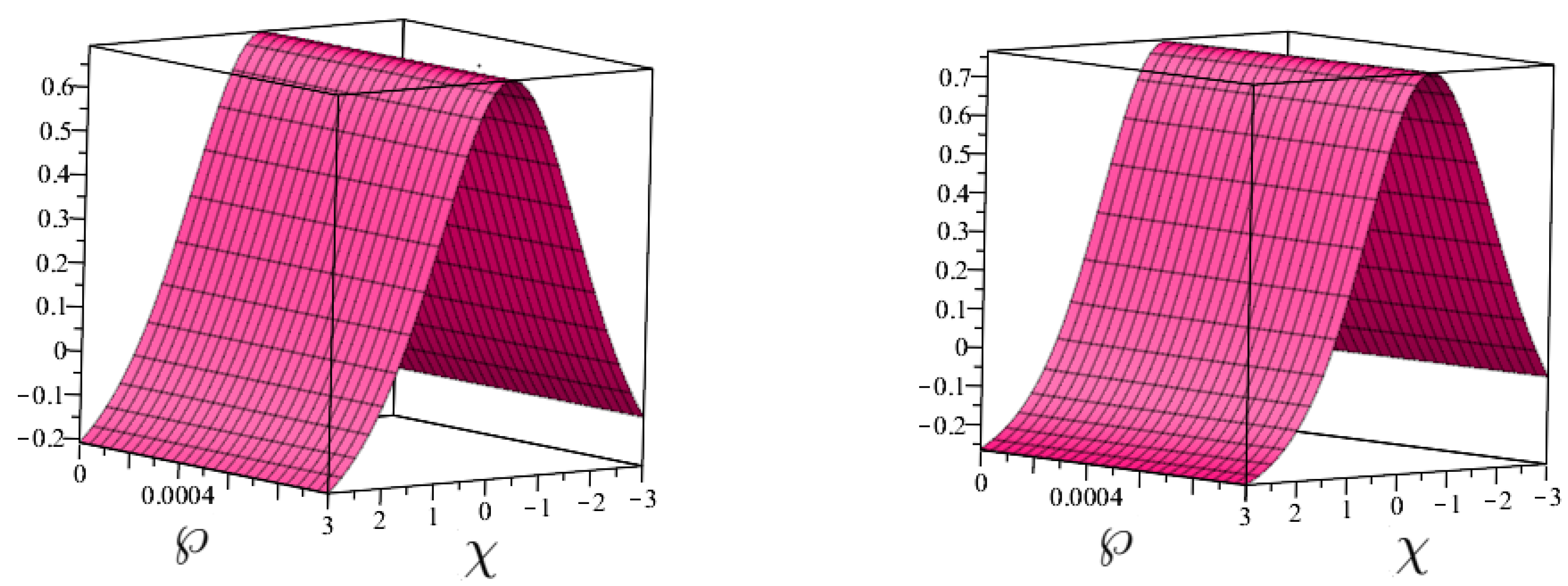
In this section, we present an analytical solution for that is both simple and efficient to implement. We validate the accuracy of our solution through numerical results, comparing it to the exact solution. We find that our method provides a good approximation to the exact solution, as shown in Figure 1. Additionally, we demonstrate the behavior of for various values of in Figure 2 the proposed techniques solution graphical depiction at and Figure 3 the graphical depiction of the proposed techniques solution for various orders of ß. Finally, we explore the effect of increasing the order of the approximation in Figure 4, which can improve the accuracy of our solution. Overall, our approach offers a practical and effective solution for analyzing in a range of contexts.
Figure 1.
The proposed techniques and accurate solution graphical depiction.
Figure 2.
The proposed techniques solution graphical depiction at .
Figure 3.
The graphical depiction of the proposed techniques solution for various orders of ß.
Figure 4.
The graphical depiction in terms of error of proposed techniques solution.
6. Conclusions
In conclusion, the time-fractional Sawada–Kotera–Ito equation (SKIE) has been successfully solved using both the Adomian decomposition transform method and homotopy perturbation transform method. Both methods have proven to be effective in obtaining accurate numerical solutions for the equation, and they have been compared and analyzed in terms of their efficiency and accuracy. Both methods have demonstrated good results, but it is important to note that the choice of method depends on the specific application and the requirements of the problem. Regardless of the method used, it is clear that the solution of the time-fractional SKIE is important in a variety of fields, including physics, engineering, and mathematics, and has the potential to provide valuable insights into a range of complex phenomena. The SKIE also has potential applications in engineering. For example, the equation could be used to model fluid flow in certain systems, and the solutions could provide information about the flow behavior and help optimize the design of these systems. Overall, the time-fractional SKIE is an important equation with many potential applications in a variety of fields. There is still much to be learned about this equation and its solutions, and future work could help to further our understanding of its properties and behavior.
Author Contributions
Conceptualization, H.Y. and M.A.H.; methodology, R.S. and S.A.E.-T.; software, R.S. and S.A.E.-T.; validation, H.Y., M.A.H., B.M.A.; formal analysis, R.S., S.M.E.I., S.A.E.-T.; investigation, R.S., S.M.E.I., S.A.E.-T.; resources, H.Y., R.S., S.A.E.-T.; data curation, H.Y., M.A.H., B.M.A.; writing—original draft preparation, R.S.; writing—review and editing, S.M.E.I. and S.A.E.-T.; visualization, H.Y., M.A.H., B.M.A.; supervision, S.A.E.-T. All authors have read and agreed to the published version of the manuscript.
Funding
The authors express their gratitude to Princess Nourah bint Abdulrahman University Researchers Supporting Project number (PNURSP2023R32), Princess Nourah bint Abdulrahman University, Riyadh, Saudi Arabia. This study is supported via funding from Prince Sattam bin Abdulaziz University project number (PSAU/2023/R/1444). This work was supported by the Deanship of Scientific Research, the Vice Presidency for Graduate Studies and Scientific Research, King Faisal University, Saudi Arabia (Grant No. 2970).
Data Availability Statement
The numerical data used to support the findings of this study are included within the article.
Acknowledgments
The authors express their gratitude to Princess Nourah bint Abdulrahman University Researchers Supporting Project number (PNURSP2023R32), Princess Nourah bint Abdulrahman University, Riyadh, Saudi Arabia. This study is supported via funding from Prince Sattam bin Abdulaziz University project number (PSAU/2023/R/1444).
Conflicts of Interest
The authors declare no conflict of interest.
References
- Dahmani, Z.; Anber, A.; Gouari, Y.; Kaid, M.; Jebril, I. Extension of a Method for Solving Nonlinear Evolution Equations Via Conformable Fractional Approach. In Proceedings of the International Conference on Information Technology, ICIT 2021-Proceedings, Amman, Jordan, 14–15 July 2021; pp. 38–42. [Google Scholar] [CrossRef]
- Hammad, M.A. Conformable Fractional Martingales and Some Convergence Theorems. Mathematics 2021, 10, 6. [Google Scholar] [CrossRef]
- Pitolli, F.; Sorgentone, C.; Pellegrino, E. Approximation of the Riesz-Caputo derivative by cubic splines. Algorithms 2022, 15, 69. [Google Scholar] [CrossRef]
- Izadi, M.; Srivastava, M.H. A discretization approach for the nonlinear fractional logistic equation. Entropy 2020, 22, 1328. [Google Scholar] [CrossRef] [PubMed]
- Shymanskyi, V.; Sokolovskyy, Y. Variational Formulation of the Stress-Strain Problem in Capillary-Porous Materials with Fractal Structure. In Proceedings of the 2020 IEEE 15th International Conference on Computer Sciences and Information Technologies (CSIT), Zbarazh, Ukraine, 23–26 September 2020; Volume 1, pp. 1–4. [Google Scholar]
- Li, D.; Liu, J. Analysis of a fractional order time-dependent Sawada-Kotera equation. Commun. Nonlinear Sci. Numer. Simul. 2021, 78, 105183. [Google Scholar] [CrossRef]
- Zhang, Y.; Wang, X.; Liu, J. Exact Solutions and Stability of the seventh order time-fractional Sawada-Kotera equation. J. Differ. Equ. 2020, 288, 509–539. [Google Scholar] [CrossRef]
- Liu, L.; Zhang, S.; Zhang, L.; Pan, G.; Yu, J. Multi-UUV Maneuvering Counter-Game for Dynamic Target Scenario Based on Fractional-Order Recurrent Neural Network. IEEE Trans. Cybern. 2022, 1–14. [Google Scholar] [CrossRef]
- Qin, X.; Liu, Z.; Liu, Y.; Liu, S.; Yang, B.; Yin, L.; Liu, M.; Zheng, W. User OCEAN Personality Model Construction Method Using a BP Neural Network. Electronics 2022, 11, 3022. [Google Scholar] [CrossRef]
- Chen, H.; Li, S. Multi-Sensor Fusion by CWT-PARAFAC-IPSO-SVM for Intelligent Mechanical Fault Diagnosis. Sensors 2022, 22, 3647. [Google Scholar] [CrossRef]
- Li, X.; Dong, Z.; Wang, L.; Niu, X.; Yamaguchi, H.; Li, D.; Yu, P. A magnetic field coupling fractional step lattice Boltzmann model for the complex interfacial behavior in magnetic multiphase flows. Appl. Math. Model. 2023, 117, 219–250. [Google Scholar] [CrossRef]
- Xie, X.; Wang, T.; Zhang, W. Existence of solutions for the (p,q)-Laplacian equation with nonlocal Choquard reaction. Appl. Math. Lett. 2023, 135, 108418. [Google Scholar] [CrossRef]
- Lu, S.; Liu, S.; Hou, P.; Yang, B.; Liu, M.; Yin, L.; Zheng, W. Soft Tissue Feature Tracking Based on Deep Matching Network. Comput. Model. Eng. Sci. 2023, 136, 363–379. [Google Scholar] [CrossRef]
- Song, X.; Liu, J. Numerical analysis of the seventh order time-fractional Sawada-Kotera equation. Appl. Math. Comput. 2021, 393, 125155. [Google Scholar] [CrossRef]
- Jang, J.S.; Kim, H.K. The Seventh Order Time-Fractional Sawada-Kotera Equation and its Applications in Financial Engineering. Int. J. Eng. Technol. 2020, 12, 210–217. [Google Scholar] [CrossRef]
- Lu, S.; Ban, Y.; Zhang, X.; Yang, B.; Liu, S.; Yin, L.; Zheng, W. Adaptive control of time delay teleoperation system with uncertain dynamics. Front. Neurorobot. 2022, 16, 928863. [Google Scholar] [CrossRef]
- Sun, L.; Hou, J.; Xing, C.; Fang, Z. A Robust Hammerstein-Wiener Model Identification Method for Highly Nonlinear Systems. Processes 2022, 10, 2664. [Google Scholar] [CrossRef]
- Ismaeel, S.M.E.; Wazwaz, A.-M.; Tag-Eldin, E.; El-Tantawy, S.A. Simulation Studies on the Dissipative Modified Kawahara Solitons in a Complex Plasma. Symmetry 2023, 15, 57. [Google Scholar] [CrossRef]
- Alharbey, R.A.; Alrefae, W.R.; Malaikah, H.; Tag-Eldin, E.; El-Tantawy, S.A. Novel Approximate Analytical Solutions to the Nonplanar Modified Kawahara Equation and Modeling Nonlinear Structures in Electronegative Plasmas. Symmetry 2023, 15, 97. [Google Scholar] [CrossRef]
- Shohaib, M.; Masood, W.; Jahangir, R.; Siddiq, M.; Alkhateeb, S.A.; El-Tantawy, S.A. On the dynamics of nonlinear propagation and interaction of the modified KP solitons in multicomponent complex plasmas. J. Ocean. Eng. Sci. 2022, 7, 555–564. [Google Scholar] [CrossRef]
- Albalawi, W.; El-Tantawy, S.A.; Alkhateeb, S.A. The phase shift analysis of the colliding dissipative KdV solitons. J. Ocean. Eng. Sci. 2022, 7, 521–527. [Google Scholar] [CrossRef]
- El-Tantawy, S.A.; El-Sherif, L.S.; Bakry, A.M.; Alhejaili, W.; Wazwaz, A.-M. On the analytical approximations to the nonplanar damped Kawahara equation: Cnoidal and solitary waves and their energy. Phys. Fluids 2022, 34, 113103. [Google Scholar] [CrossRef]
- Alharthi, M.R.; Alharbey, R.A.; El-Tantawy, S.A. Novel analytical approximations to the nonplanar Kawahara equation and its plasma applications. Eur. Phys. J. Plus 2022, 137, 1172. [Google Scholar] [CrossRef]
- Chen, H.; Xiong, Y.; Li, S.; Song, Z.; Hu, Z.; Liu, F. Multi-Sensor Data Driven with PARAFAC-IPSO-PNN for Identification of Mechanical Nonstationary Multi-Fault Mode. Machines 2022, 10, 155. [Google Scholar] [CrossRef]
- Pomeau, Y.; Ramani, A.; Grammaticos, B. Structural stability of the Korteweg-de Vries solitons under a singular perturbation. Physica D 1988, 31, 127–134. [Google Scholar] [CrossRef]
- Arora, R.; Sharma, H. Application of HAM to seventh order KdV equations. Int. J. Syst. Assur. Eng. Manag. 2018, 9, 131–138. [Google Scholar] [CrossRef]
- El-Sayed, S.M.; Kaya, D. An application of the ADM to seven-order Sawada-Kotara equations. Appl Math Comput. 2004, 157, 93–101. [Google Scholar] [CrossRef]
- Jena, R.M.; Chakraverty, S.; Jena, S.K.; Sedighi, H.M. On the wave solutions of time-fractional Sawada-Kotera-Ito equation arising in shallow water. Math Methods Appl. Sci. 2021, 44, 583–592. [Google Scholar] [CrossRef]
- Akinyemi, L. q-Homotopy analysis method for solving the seventh-order time-fractional Lax’s Korteweg-de Vries and Sawada-Kotera equations. Comput Appl Math. 2019, 38, 191. [Google Scholar] [CrossRef]
- Yaşar, E.; Yildirim, Y.; Khalique, C.M. Lie symmetry analysis, conservation laws and exact solutions of the seventh-order time fractional Sawada-Kotera-Ito equation. Results Phys. 2016, 6, 322–328. [Google Scholar] [CrossRef]
- Al-Shawba, A.A.; Gepreel, K.A.; Abdullah, F.A.; Azmi, A. Abundant closed form solutions of the conformable time fractional Sawada-Kotera-Ito equation using (G’/G)-expansion method. Results Phys. 2018, 9, 337–343. [Google Scholar] [CrossRef]
- Guner, O. New exact solutions for the seventh-order time fractional Sawada-Kotera-Ito equation via various methods. Waves Random Complex Media 2020, 30, 441–457. [Google Scholar] [CrossRef]
- Adomian, G. Solving Frontier Problems of Physics: The Decomposition Method; Kluwer Academic Publishers: New York, NY, USA, 1994. [Google Scholar]
- Adomian, G. Nonlinear Stochastic Operator Equations; Springer: New York, NY, USA, 1995. [Google Scholar]
- Wazwaz, A.-M. The Adomian Decomposition Method for Nonlinear Differential Equations. In Handbook of Analytical Solutions for Nonlinear Differential Equations; Springer: New York, NY, USA, 2011; pp. 1–24. [Google Scholar]
- Thompson, J. The Adomian Decomposition Method for Solving Nonlinear Differential Equations. J. Math. Anal. Appl. 2002, 270, 527–541. [Google Scholar]
- El-Metwally, M.A.; Ismail, M.A. The Adomian Decomposition Method for Solving Nonlinear Partial Differential Equations. J. Math. Anal. Appl. 2007, 330, 1232–1244. [Google Scholar]
- Aljahdaly, N.H.; El-Tantawy, S.A. Simulation study on nonlinear structures in nonlinear dispersive media. Chaos Interdiscip. J. Nonlinear Sci. 2020, 30, 053117. [Google Scholar] [CrossRef] [PubMed]
- Aljahdaly, N.H.; El-Tantawy, S.A.; Wazwaz, A.-M.; Ashi, H.A. Adomian decomposition method for modelling the dissipative higher-order rogue waves in a superthermal collisional plasma. J. Taibah Univ. Sci. 2021, 15, 971–983. [Google Scholar] [CrossRef]
- El-Tantawy, S.A.; Shan, S.A.; Mustafa, N.; Alshehri, M.H.; Duraihem, F.Z.; Turki, N.B. Homotopy perturbation and Adomian decomposition methods for modeling the nonplanar structures in a bi-ion ionospheric superthermal plasma. Eur. Phys. J. Plus 2021, 136, 561. [Google Scholar] [CrossRef]
- He, J.H. Homotopy perturbation technique. Comput. Methods Appl. Mech. Eng. 1993, 139, 257–262. [Google Scholar] [CrossRef]
- He, J.H. Some new perturbation techniques of nonlinear problems. Int. J.-Non-Linear Mech. 1999, 34, 699–707. [Google Scholar] [CrossRef]
- He, J.H. Variational iteration method-a kind of non-linear analytical technique: Some examples. Int. J.-Non-Linear Mech. 2000, 35, 37–43. [Google Scholar] [CrossRef]
- Kashkari, B.S.; El-Tantawy, S.A.; Salas, A.H.; El-Sherif, L.S. Homotopy perturbation method for studying dissipative nonplanar solitons in an electronegative complex plasma. Chaos Solitons Fractals 2020, 130, 109457. [Google Scholar] [CrossRef]
- Kashkari, B.S.; El-Tantawy, S.A. Homotopy perturbation method for modeling electrostatic structures in collisional plasmas. Eur. Phys. J. Plus 2021, 136, 121. [Google Scholar] [CrossRef]
- Almutlak, S.A.; El-Tantawy, S.A. On the approximate solutions of a damped nonplanar modified Korteweg–de Vries equation for studying dissipative cylindrical and spherical solitons in plasmas. Results Phys. 2021, 23, 104034. [Google Scholar] [CrossRef]
- El-Tantawy, S.A.; Salas, A.H.; Alharthi, M.R. On the analytical and numerical solutions of the damped nonplanar Shamel Korteweg–de Vries Burgers equation for modeling nonlinear structures in strongly coupled dusty plasmas: Multistage homotopy perturbation method. Phys. Fluids 2021, 33, 043106. [Google Scholar] [CrossRef]
- He, J.H. Homotopy perturbation method. Appl. Math. Comput. 2002, 135, 73–79. [Google Scholar]
- He, J.H. The homotopy perturbation method for nonlinear oscillators with weak damping. Nonlinear Dyn. 2005, 41, 245–252. [Google Scholar]
- He, J.H. Introduction to Homotopy Perturbation Method; World Scientific Publishing Company: Singapore, 2010. [Google Scholar]
- Zhang, Y.; He, J.H. A comparison of homotopy perturbation method, Adomian decomposition method, and variational iteration method. J. Appl. Math. 2010, 2010, 308628. [Google Scholar]
- Aboodh, K.S. Application of new transform “Aboodh Transform” to partial differential equations. Glob. J. Pure Appl. Math. 2014, 10, 249–254. [Google Scholar]
- Aboodh, K.S. Solving fourth order parabolic PDE with variable coefficients using Aboodh transform homotopy perturbation method. Pure Appl. Math. J. 2015, 4, 219–224. [Google Scholar] [CrossRef]
- Jena, R.M.; Chakraverty, S.; Baleanu, D.; Alqurashi, M.M. New aspects of ZZ transform to fractional operators with Mittag-Leffler kernel. Front. Phys. 2020, 8, 352. [Google Scholar] [CrossRef]
- Riabi, L.; Belghaba, K.; Cherif, M.H.; Ziane, D. Homotopy perturbation method combined with ZZ transform to solve some nonlinear fractional differential equations. Int. J. Anal. Appl. 2019, 17, 406–419. [Google Scholar]
- Zafar, Z.U.A. Application of ZZ transform method on some fractional differential equations. Int. J. Adv. Eng. Global Technol. 2016, 4, 1355–1363. [Google Scholar]
- Atangana, A.; Baleanu, D. New fractional derivatives with nonlocal and non-singular kernel: Theory and application to heat transfer model. Therm Sci. 2016, 20, 763–769. [Google Scholar] [CrossRef]
Disclaimer/Publisher’s Note: The statements, opinions and data contained in all publications are solely those of the individual author(s) and contributor(s) and not of MDPI and/or the editor(s). MDPI and/or the editor(s) disclaim responsibility for any injury to people or property resulting from any ideas, methods, instructions or products referred to in the content. |
© 2023 by the authors. Licensee MDPI, Basel, Switzerland. This article is an open access article distributed under the terms and conditions of the Creative Commons Attribution (CC BY) license (https://creativecommons.org/licenses/by/4.0/).



